网络锁设置
- 格式:doc
- 大小:241.50 KB
- 文档页数:4
1、安装服务:
运行InstE4NSrv3.exe根据提示输入路径自动安装服务。
2、网络锁服务管理程序:
(1)启动安装路径下tools目录下的e4nmgr.exe程序启动服务管理工具,点击“管理->参数设置”选项,如下图所示:
(2)对服务端网络进行设置,其中:TCP端口= UDP端口+ 100,锁参数设置选项中的设备ID必须为“south”,用户PIN是“nfchcass”
3、设置客户端配置文件
在每个客户机都要配置e4ncli.ini文件,该文件在CASS的SYSTEM目录下:
[NET_CONFIG]
HOSTADDR=192.168.5.38 //服务器IP地址
TCPPORT=8200 //TCP端口,依照服务管理程序的配置
UDPPORT=8100 //UDP端口,依照服务管理程序的配置
DEVELOPERID=south //固定不变
4、启动服务:
(1)点击“管理->启动服务”或者直接点击服务管理工具界面上的“√”按钮
(2)点击“文件->连接”按钮,显示连接成功,如下图所示:
如连接不成功,可插拔狗一次然后再试。
网络锁常见问题以及解决办法网络锁安装方法1.首先安装服务器端(此机器是插入网络锁的机器)打开PKPM安装盘,双击文件,在弹出的窗口中安装,按提示安装,当弹出要输入锁号和服务器IP时,把网络锁的锁号按要求输上去,这块有点要注意的是中间一定要加逗号,然后把服务器IP地址2.然后安装客户端按提示把服务器端装完后,插上加密锁,再装钢筋算量客户端,这里安装和单机版一样,只要根据提示选择相应的网络版就行了,一般局域网如果是通的话,服务器端IP会自动记录下来,如果不一样要改为和服务器端一样的IP地址。
如果安装好之后软件还是不能运行,可以把服务器端NetServer文件夹下的pkpm.ini和clicfg.ini,考到客户端的相应文件夹中.(如钢筋算量是CFG,三合一是HSTAT4)常见问题1、网络锁损坏现象1:安装了锁驱动后,锁灯仍然闪烁;现象2:网络锁USB插头松动;解决方法:换锁。
2、网络锁中的软件模块不正确现象:某些软件模块正常,部分软件模块单机版可以打开但网络版无法打开。
解决方法:重新做锁,添加缺少的软件模块。
3、驱动没有正确安装现象1:网络锁灯闪烁;现象2:设备管理器中的智能卡阅读器上有黄色叹号。
解决方法:拔下网络锁,在设备管理器中删除所有智能卡阅读器,重新安装网络锁驱动程序。
3、网络锁服务没有正常启动现象:我的电脑->右键->管理->服务和应用程序->服务 ->NrService 5.10状态为未启动解决方法:可能是网络锁服务所使用的3152端口被其他程序占用,修改网络锁服务到其他端口再尝试启动服务。
4、服务端开启了防火墙现象:在客户端打开“命令提示符”输入:telnet 服务器ip 3152回车。
如果显示“不能打开到主机的连接,在端口 3152 连接失败”,说明网络不通或锁服务没有正常启动,如果命令提示符显示无字符的黑色界面说明网络已连通而且锁服务正常。
解决方法:局域网通畅的情况下可能是服务器开启了防火墙,请关闭防火墙,或在防火墙中允许3152端口的通信;5、客户端配置不正确解决方法:检查pkpm.ini中的网络锁号、clicfg.ini中的服务器地址是否正确6、服务器IP地址改变现象:网络锁以前正常使用,在没有修改网络锁相关设置的情况下,网锁无法访问了。
路由器配置锁功能的使用说明1.登录路由器管理界面:打开浏览器,输入路由器的默认IP地址(一般为192.168.1.1或192.168.0.1),按回车键进入路由器登录界面。
输入默认的用户名和密码进行登录。
2.寻找并设置配置锁选项:在登录后的路由器管理界面中,寻找“配置锁”或类似的选项,一般在安全设置或系统设置中。
点击进入配置锁设置页面。
3.设置配置锁密码:在配置锁设置页面中,一般会有一个开关用于启用或禁用配置锁功能。
如果该功能未开启,点击开关进行启用。
4.设置配置锁密码:在启用配置锁功能之后,需要设置一个密码来限制用户对路由器进行配置。
在配置锁设置页面中,输入一个强密码,并进行确认。
5.设置提示问题:有些路由器配置锁功能允许设置提示问题,以便用户在忘记密码时可以通过提示问题来找回密码。
在设置页面中,设置一个问题,并填写答案。
6.保存设置:在完成密码和提示问题的设置后,点击“保存”或“应用”按钮,将设置保存到路由器中。
7.测试配置锁功能:重新启动路由器或将其断电重启,然后尝试登录路由器管理界面。
输入错误的密码,或者不提供提示问题的正确答案,应该无法登录成功。
8.更改或找回密码:如果有需要更改密码,可以再次登录到配置锁设置页面,输入当前密码后修改密码。
如果忘记密码时,可以通过正确回答提示问题来找回密码。
配置锁功能对保护路由器和网络安全非常重要,因此在使用路由器时应该及时设置配置锁密码,并定期更改密码,避免使用弱密码。
另外,不要将配置锁密码泄露给他人,并妥善保管提示问题的答案,以防落入他人手中。
路由器配置锁功能的使用说明有部分路由器具体配置锁功能,这种路由器很适合网吧网管。
通常网管都会知道路由器的登录密码,有时候会有多个网管连接路由器进行操作,这就容易导致路由器的配置出现混乱和丢失的情况。
网管路由器配置锁功能,可以限制某个部分的改动,就能很好地防止路由配置丢失。
只要拥有了网络管理员的权限,就可以在任何时间改动路由器的运行配置。
下面重点介绍下网管路由器配置锁功能。
路由器配置锁功能可以对配置的改变进行专门的控制,由于包含了访问会话锁定功能,所以被称做配置锁。
配置锁功能支持自动或手动模式的设置,在自动模式下如何对配置锁进行设置。
如果你选择了使用自动关键字设置的话,它将在使用终端配置路由器的时间,自动锁定相关的配置。
如果选择手动关键字设置的话,它将在该关键字被使用的时间,锁定配置。
如果你选择使用手动关键字模式的话,就必须在每次进入全局配置模式都启用配置锁功能。
如果有人在改动配置的config文件的话,怎么才能知道?使用显示配置锁命令就可以完成相应的工作。
请注意,在没有锁定和已经锁定的情况下,命令的输出结果是完全不同的。
配置锁功能的效果只是暂时的,出现这种情况的时间,网络管理员应该尽快地退出路由器网络操作系统的配置模式。
当另一位网络管理员尝试远程登录到路由器上的时间,他将由于排它锁功能导致用户名出现错误。
在它的帮助下,对运行配置进行改动将变得更加方便。
某种程度上,这是一个对现有的网络管理规则进行重新评估,以了解网络实际运行情况的好机会。
路由器配置锁功能还可以试图将运行配置恢复到保存的配置副本的时间使用。
它将会取代网络操作系统目前所有的运行配置。
不过也有一些相关的限制。
访问会话锁定模式配备了该功能。
它可以支持象配置被改动的时间显示相关命令的执行情况之类的操作。
以上就是网管路由器配置锁功能的相关说明,希望能对您有所帮助。
解除iPhone4S网络锁无需任何软硬件
Chronic的开发者找到了一种解锁IPHONE 4S的方法,目前该方法只能在AT&T版iPhone 4S上工作,这种方法不需要任何硬件和软件的帮助即可将有锁版iPhone 4S转变成为无锁版。
假如你想使用T-Mobile的网络,那么你需要有一张T-Mobile的SIM卡。
具体步骤为:
1.插入原来运营商AT&T的SIM卡。
2.拨打AT&T的客服热线611并挂机。
3.开启飞行模式。
4.取出AT&T的SIM卡
5.插入T-Mobile的SIM卡
6.确认WiFi已经关闭。
7关闭飞行模式,iPhone就会开始搜寻网络。
8.屏幕显示需要激活
9.EDGE网络将会被自动激活,屏幕左上角会显示出大写E。
10.等待20-30秒,并关机。
11.开启,需要激活的屏幕再次出现。
12.当你看到有一格信号时,点击使用蜂窝网络连接。
13.取出SIM卡。
14.需要激活屏幕再次出现。
15.插入SIM卡。
16.这时你得有锁iPhone就变成无锁的了。
目前不知道这是iPhone的BUG还是运营商的BUG。
网络锁安装、配置、使用说明1.网络锁基本说明⏹建议网狗服务器使用固定IP地址,不要使用动态分配方式获得的IP地址。
⏹服务器端需要安装网狗服务管理程序(安装程序:InstE4NSrv3.exe)。
安装完成后从“开始\程序\精锐IV网络服务3.0\管理程序”打开网狗服务管理程序,进行网狗配置(用户PIN:12345678),然后启动服务程序。
⏹服务器端的网狗服务程序与客户端之间通讯默认使用7900(UDP)、8000(TCP)端口,如服务器上装有防火墙类软件,请对防火墙软件进行相应设置。
⏹客户端仅需要修改网狗客户端配置文件e4ncli.ini即可,不再需要安装网狗驱动程序。
⏹新网狗以IP方式对同时使用的客户端进行计数,网狗服务器不支持多网狗同时运行。
⏹一个网狗可以注册多个软件,前提是这些软件的客户端数必须相同。
⏹网狗试用版的功能限制与单机版相同。
2.安装网络服务程序点击InstE4NSrv3.exe进入安装界面。
点击“继续(N)”,开始安装。
定义安装目录、开始菜单快捷方式后,点击“继续(N)”。
如果以前已经安装过网狗服务程序,则会提示用户是否重新安装,如果需要重新安装点击“是(Y)”,然后点击“安装(I)”。
如果以前没有安装过网狗服务程序,则不会弹出提示,直接点击“安装(I)”。
安装完成后,点击“完成(F)”。
3.网络锁服务管理工具的使用第一步:启动网络服务程序从“开始\程序\精锐IV网络服务3.0\管理程序”打开网狗服务管理程序,如下图:第二步:锁参数设置点击菜单/管理/参数设置或工具栏中的设置按钮“”,用来设置服务的网络参数和网络锁的运行参数。
如下图:通常情况下,用户仅需要进行“锁参数设置”,如上图红框中所示。
设备ID:填入网络锁号。
例如网络锁上的打印内容为“A0866123-N”,填入“A0866123”即可。
用户PIN:填入“12345678”。
超时时长:默认600秒。
第三步:启动服务从菜单->管理->启动服务或点击工具栏的快捷按钮“”来启动服务。
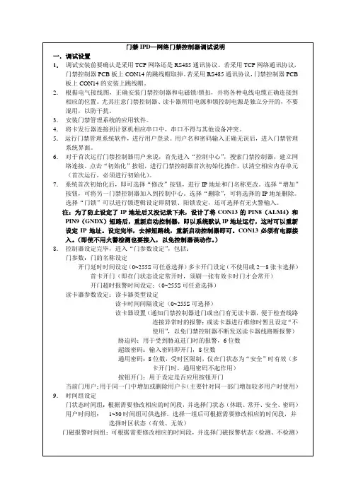
门禁IPD—网络门禁控制器调试说明一.调试设置1.调试安装前要确认是采用TCP网络还是RS485通讯协议。
若采用TCP网络通讯协议,门禁控制器PCB板上CON14的跳线帽取掉。
若采用RS485通讯协议,门禁控制器PCB 板上CON14的安装上跳线帽。
2.根据电气接线图,正确安装门禁控制器和电磁锁/锁扣,并将各种电线电缆正确连接到相应的位置。
尤其注意门禁控制器、读卡器所用电源和锁控制电源是独立分开的,不要混用,以防干扰。
3.安装门禁管理系统的应用软件。
4.将卡发行器连接到计算机相应串口中,串口不得与其他设备冲突。
5.运行门禁管理系统软件,进行用户登录。
用户名和密码输入正确无误后,进入门禁管理系统界面。
6.对于首次运行门禁控制器用户来说,首先进入“控制中心”,搜索门禁控制器,建立网络连接。
点击“初始化”按钮,进行门禁控制器首次初始化操作,以清空相应内存单元(首次运行,必须进行初始化)。
7.系统首次初始化后,即可选择“修改”按钮,进行IP地址和门名称更改。
选择“增加”按钮,可将另一门禁控制器加入到控制中心。
选择“删除”,可将选择的IP地址删除。
选择“门锁”可以进行锁逻辑设定即阴锁、阳锁设定,还可选择有无火警输入。
注:为了防止设定了IP地址后又没记录下来,设计了将CON13的PIN8(ALM4)和PIN9(GNDX)短路后,重新启动控制器,即以系统默认IP地址运行,这时可以重新设定IP地址。
设定完毕,去掉短路线,重新启动控制器即可。
CON13必须有电源接入。
(即使不用火警检测也要接入,以免控制器误动作。
)8.控制器设定完毕,进入“门参数设定”,包括:门参数:门的名称设定开门延时时间设定(0~255S可任意选择)多卡开门设定(不使用或2—8张卡选择)首卡开门(即在门状态设定常开时,须刷一张有效卡时门才会常开)开门超时报警时间设定:(0~255S可任意选择)读卡器参数设定:读卡器类型设定读卡时间间隔设定(0~255S可选择)读卡器设置(通知门禁控制器进门或出门有无读卡器,便于检查线路连接异常时的报警;或读卡器进行维修时暂且设定“不使用”,以免门禁控制器不断发送读卡器线路断报警)胁迫码:用于受到胁迫进门时的报警,6位数超级密码:输入密码即开门,8位数通用密码:8位数,受时区限制,仅在门状态为“安全”时有效(多卡开门时,通用密码不起作用)按钮开门:用于设定是否应用按钮开门当前门用户:用于同一门中增加或删除用户卡(主要针对同一部门增加较多用户时使用)9.时间组设定门状态时间组:根据需要修改相应的时间段,并选择门状态(休眠、常开、安全、密码)用户时间组:1~30时间组可供选择。
突破电信宽带路由封锁无线路由设置方法宽带路由器和无线路由器相信大家现在已经不再陌生了。
家中上了宽带以后,单单一台电脑上网,有点浪费资源,现在随着无线设备的普及,能同时利用一个宽带账号同时上网是不错的选择。
当然多户共享上网也是省钱的路子。
如今联通宽带用户已经取消了路由器限制,用户可连接路由器将家中的多台设备连接上网,设置简单。
但是目前电信宽带用户想通过路由器上网,还的费一番周折。
由于电信在安装完宽带会用用户的电脑安装10000管家并进行测试网速最后提交开通报告,但同时连接宽带的时候已经将你的单台电脑的MAC地址绑定在了他们的服务器上。
这时候如同联通宽带用户那样设置路由器上网会发现简单设置后只能打开百度相关网页和登陆QQ。
别的就别想做了。
什么是网络尖兵:是上海上大雷克网络系统有限公司开发的网络接入检测及控制器。
它可以自动检测出网络中私自架设的代理服务器系统或非法路由器,并对通过非法代理服务器的IP包以及流向非法路由器的IP包进行控制。
通过这种控制,避免用户恶意偷逃上网费用的情况发生。
同时NetSniper可以精确控制一个网络接口连接的用户计算机数量。
目前中国电信、网通用它来限制用户共享上网。
想破解此限制,路由器必须具备两项:一是能克隆MAC 地址,二是具有网络尖兵功能。
路由器的网络尖兵功能就是用来克制检测的,使得你的路由器能够正常发挥作用。
具体设置如下:1、连接好路由器、网线、电脑,用原先宽带连接的电脑登陆路由器,一般都是192.168.1.1,其他的按照路由器背面的地址登陆,用户名和密码均为admin或者guest。
登陆后可以用快速设置进行设置,也可以按照菜单来设置拨号方式、宽带用户名及密码。
2、设置好用户名等后,点击克隆MAC地址按钮,再保存设置。
然后再找到路由器的“网络尖兵”功能项,按照宽带地理区域选择相应的选项,保存。
再重新用路由器连接宽带,奇迹出现了。
手机也能正常上网了,笔记本也能正常上网了……此方法在2012.11月份仍适用。
无线网络加密设置方法
无线网络加密设置方法可以采用以下步骤:
1. 打开电脑或手机上的无线网络设置界面,一般可以在系统的网络设置或者任务栏系统托盘中找到无线网络图标。
2. 找到可用的无线网络列表,并选择要加密的网络名称(SSID)。
3. 点击连接或者输入密码按钮,输入无线网络的密码。
如果你是无线网络的拥有者,请确保密码复杂度高、安全性强,并且仅向可信任的用户提供。
4. 在连接成功后,进入无线网络的设置界面,一般可以通过输入路由器的IP地址在浏览器中打开设置页面。
常见的IP地址有192.168.0.1、192.168.1.1等,具体地址可以从无线路由器的使用手册中找到。
5. 在无线网络设置界面中,找到无线安全设置或WiFi设置,选择加密方式。
常见的加密方式有WEP、WPA/WPA2等,建议选择WPA2-PSK加密方式,因为它安全性比较高。
6. 根据选择的加密方式,设置密码或者密钥。
密码或者密钥应该至少为8位字符长度,并包含字母、数字和符号的组合,以提高安全性。
7. 保存设置并退出无线路由器的设置界面。
8. 所有设备将需要重新连接无线网络,输入正确的密码或者密钥后即可连接成功。
请注意,无线网络加密是保护你的网络安全的重要步骤,建议按照以上步骤设置强大的密码保护你的无线网络。
另外,定期更改密码也是一种比较安全的做法。
433网络锁设置简易指南
1、先设置网络控制设备的内网IP地址及上报数据的数据库IP。
网关初始出厂IP地址:192.168.16.254,登录名:admin,密码:admin。
内网IP及网关,根据单位的预留规划设定。
server改成client
服务器IP填写数据库安装的所在电脑的IP地址
端口:18088
然后点击Apply,即可。
备注:初始化后的设备网线进入配置插电源旁边的网口,设置好后插另一个网口接口内网。
如果已经设置好的Ip要再更改,直接插接内网的网口即可进行重新进入配置界面,输入注明的IP地址,进入配置中进行再次更改输入需要的参数即可。
网络控制设备接口内网后,可以ping一下,查看设备是否通。
门锁设置:
门锁设置时要查看一下网络控制设备上的数学,先刷对应数字的频差卡。
然后再系统卡+扇区卡(不是默认区的,如果默认区就没有此卡)+叁数卡(发此卡可以把时钟一起写入)即可。
设置好后,再用开门卡开门查看开门记录是否上传到软件数据库中。
如果上传,就代表设置正确无误。
网络锁安装、配置、使用说明1.网络锁基本说明⏹建议网狗服务器使用固定IP地址,不要使用动态分配方式获得的IP地址。
⏹服务器端需要安装网狗服务管理程序(安装程序:InstE4NSrv3.exe)。
安装完成后从“开始\程序\精锐IV网络服务3.0\管理程序”打开网狗服务管理程序,进行网狗配置(用户PIN:),然后启动服务程序。
⏹服务器端的网狗服务程序与客户端之间通讯默认使用7900(UDP)、8000(TCP)端口,如服务器上装有防火墙类软件,请对防火墙软件进行相应设置。
⏹客户端仅需要修改网狗客户端配置文件e4ncli.ini即可,不再需要安装网狗驱动程序。
⏹新网狗以IP方式对同时使用的客户端进行计数,网狗服务器不支持多网狗同时运行。
⏹一个网狗可以注册多个软件,前提是这些软件的客户端数必须相同。
⏹网狗试用版的功能限制与单机版相同。
2.安装网络服务程序点击InstE4NSrv3.exe进入安装界面。
点击“继续(N)”,开始安装。
定义安装目录、开始菜单快捷方式后,点击“继续(N)”。
如果以前已经安装过网狗服务程序,则会提示用户是否重新安装,如果需要重新安装点击“是(Y)”,然后点击“安装(I)”。
如果以前没有安装过网狗服务程序,则不会弹出提示,直接点击“安装(I)”。
安装完成后,点击“完成(F)”。
3.网络锁服务管理工具的使用第一步:启动网络服务程序从“开始\程序\精锐IV网络服务3.0\管理程序”打开网狗服务管理程序,如下图:第二步:锁参数设置点击菜单/管理/参数设置或工具栏中的设置按钮“”,用来设置服务的网络参数和网络锁的运行参数。
如下图:通常情况下,用户仅需要进行“锁参数设置”,如上图红框中所示。
设备ID:填入网络锁号。
例如网络锁上的打印内容为“A0866123-N”,填入“A0866123”即可。
用户PIN:填入“”。
超时时长:默认600秒。
第三步:启动服务从菜单->管理->启动服务或点击工具栏的快捷按钮“”来启动服务。
步骤1配置广联达网络锁服务器**步骤1:配置广联达网络锁服务器**配置广联达网络锁服务器是一个多步骤的过程,需要按照以下步骤进行操作:1.**购买广联达网络锁服务器**:首先,您需要购买一台广联达网络锁服务器。
这通常可以通过广联达公司的官方网站或授权的经销商进行购买。
确保选择适合您需求的型号和规格。
2.**准备服务器安装环境**:在配置服务器之前,您需要为其提供一个合适的安装环境。
选择一个干燥、通风良好的房间,并确保它与其他设备保持适当的空间。
3.**安装服务器硬件**:将服务器放置在选择的房间中,并根据硬件安装指南连接所有必要的电缆和设备。
这可能包括电源线、网线、显示器、键盘和鼠标等。
4.**设置服务器引导程序**:在服务器上启动时,您需要设置引导程序。
这通常包括设置引导顺序、启用硬件虚拟化支持、配置BIOS设置等。
按照服务器和操作系统的说明手册进行设置。
5. **安装操作系统**:根据您的需求选择合适的操作系统,并按照操作系统的安装指南进行安装。
根据需要,您可以选择安装Windows Server、Linux以及其他适合的操作系统。
7.**配置广联达网络锁服务器**:安装完成后,您需要配置广联达网络锁服务器以满足您的需求。
这可能包括设置网络连接、配置访问权限、创建用户账户等。
详细的配置方法可以在广联达公司的官方网站或用户手册中找到。
8.**测试网络锁服务器的功能**:一旦服务器配置完成,您应该进行功能测试以确保一切正常工作。
这包括验证网络连接、用户权限、许可证安装等。
如果发现任何问题,可以参考广联达公司的技术支持文档或寻求他们的技术支持。
9.**备份和维护**:配置完成后,需要定期备份服务器的数据以防止数据丢失。
同时,需要进行定期的维护工作,如检查硬件状态、更新软件等。
10.**提供培训和支持**:最后,您应该提供培训和支持给使用该网络锁服务器的用户。
解释如何使用服务器以及如何解决一些常见问题,可以帮助用户更好地使用和管理服务器。
无线联网门锁的设置步骤
相较于独立型门锁,无线联网门锁设置稍显复杂。
(邦威)整理了以下设置步骤:1.关闭电脑防火墙,以保证通讯不受限制。
2.电脑IP设置为:192.168.1.4
3.根据协调器上面的参数,在软件中设置。
完成后,Ping “192.168.1.6”, 测试电
脑与协调器之间通讯是否正常。
4.下载协调器通信参数。
如下图所示:
5.制作密码卡,组网卡以及设置卡到门锁上刷。
其中,组网卡是保证门锁与协调器之间组建网络通讯。
6.遥控开锁,如下图界面所示。
7.感应卡开锁
正常情况下,指示灯为红蓝色。
家庭网络安全设置指南在今天的数字时代,互联网已经深入人们的日常生活中,成为人们获取信息、学习、娱乐的主要方式。
然而,随着网络的不断发展,网络安全问题也日益突出。
家庭网络安全是我们必须要关注和解决的问题,特别是对于有孩子的家庭来说。
下面,本文将为大家提供一些家庭网络安全设置的指南,帮助您保护家庭免受网络威胁。
一、网络密码的设置1. 路由器密码首先,你需要设置一个强密码来保护你的家庭网络路由器。
一个强密码应该包含字母、数字和特殊字符的组合,长度至少8位以上。
切勿使用简单的密码,如生日、名字或重复字符。
2. Wi-Fi密码Wi-Fi密码也是非常重要的。
确保你的Wi-Fi连接只对家庭成员和被信任的设备开放,避免邻居或陌生人连接到你的网络上。
最好定期更改Wi-Fi密码,以提高网络安全性。
3. 账户密码在设置家庭电脑、手机和其他设备时,确保为每个设备设置不同的密码。
避免使用简单的密码,最好使用密码管理工具来管理各个账户的密码,并定期更换密码以增强安全性。
二、网络过滤和监控1. 家庭网络过滤通过设置家庭网络过滤,您可以限制家庭成员访问不良或危险的网站。
可以通过路由器的设置或者安装网络过滤软件来实现。
该功能还可以帮助保护孩子免受网上色情、暴力等不适宜内容的侵害。
2. 家长控制对于有孩子的家庭来说,家长控制是非常重要的。
通过设置家长控制,您可以限制孩子使用互联网的时间和内容。
可以根据孩子的年龄和需求,设置特定的访问权限,保护他们免受网络骚扰和不适宜内容的影响。
三、软件和系统更新及时更新您的软件和操作系统也是保护家庭网络安全的重要步骤。
许多网络攻击利用软件漏洞进行入侵。
定期检查和安装最新的安全补丁和更新,可以及时修复已知漏洞,提高网络安全性。
四、电子邮件和社交媒体的安全使用1. 谨慎打开邮件和附件在打开来自陌生发件人的电子邮件或未知来源的附件之前,请先确认其来源和内容的可靠性。
不要随便点击链接或下载附件,以免遭受网络欺诈和恶意软件的攻击。
通过“开始→所有程序→RegionManager v5.5→软件锁设置”,调出如图2-1所示的软件锁设置界面,如果您的加密锁是单机版的话,选择“使用本机锁”后单击“确定”按钮,插上加密锁就可以使用软件了。
图2-1 软件锁设置图2-2 网络锁设置如果您的加密锁是网络版的话,选择“使用网络锁”后,“配置”按钮处于可选状态,单击“配置”,弹出如图2-2错误!未找到引用源。
所示界面。
搜索方式最好选择“手动搜索”,在“服务器IP地址列表”中输入服务器的IP地址或主机名。
图2-3 设置服务器地址图2-4 启动Nr6Svr服务器1在用作服务器的电脑中,插好网络版加密锁,打开安装光盘,将“加密锁服务器”文件夹复制到服务器硬盘上面,打开该文件夹,双击“Nr6Svr”,就会在电脑的右下角出现一个服务器运行的标志,双击标志,弹出界面如错误!未找到引用源。
所示。
对于作为服务器的本机也要把软件锁设置成网络锁才能使用软件。
需要注意的问题,如果服务器上使用了防火墙的话,有时候会造成客户端无法访问服务器,导致其他机器无法使用该加密锁。
解决办法是关闭防火墙或在防火墙添加服务器的访问端口。
端口的查看可以通过双击“Nr6Config”,在弹出的对话框(如图2-5所示)里面查看,下图显示的端口号为4837。
图2-5 查看服务器网络锁端口如果系统自带的Windows防火墙处于启用状态的话,也需要进行关闭防火墙或添加端口的设置。
具体操作过程如下,通过“控制面板”里面找到“Windows防火墙”(如图2-6所示),双击“Windows防火墙”,弹出如图2-7所示对话框,如果直接关闭防火墙的话,网络锁就使用正常了。
如果不想关闭防火墙的话,可以通过添加端口来解决这个问题,如图2-8所示。
单击“添加端口”,在弹出的对话框中(图2-9)输入要添加的端口号如4837(该端口号与服务器网络锁的端口号设置要一致)。
图2-6 控制面板图2-7 Windows防火墙“常规”选项卡图2-8 Windows防火墙“例外”选项卡图2-9 添加端口对话框。
通过“开始→所有程序→RegionManager v5.5→软件锁设置”,调出如图2-1所示的软件锁设置界面,如果您的加密锁是单机版的话,选择“使用本机锁”后单击“确定”按钮,插上加密锁就可以使用软件了。
图2-1 软件锁设置图2-2 网络锁设置
如果您的加密锁是网络版的话,选择“使用网络锁”后,“配置”按钮处于可选状态,单击“配置”,弹出如图2-2错误!未找到引用源。
所示界面。
搜索方式最好选择“手动搜索”,在“服务器IP地址列表”中输入服务器的IP地址或主机名。
图2-3 设置服务器地址
图2-4 启动Nr6Svr服务器
1
在用作服务器的电脑中,插好网络版加密锁,打开安装光盘,将“加密锁服务器”文件夹复制到服务器硬盘上面,打开该文件夹,双击“Nr6Svr”,就会在电脑的右下角出现一个服务器运行的标志,双击标志,弹出界面如错误!未找到引用源。
所示。
对于作为服务器的本机也要把软件锁设置成网络锁才能使用软件。
需要注意的问题,如果服务器上使用了防火墙的话,有时候会造成客户端无法访问服务器,导致其他机器无法使用该加密锁。
解决办法是关闭防火墙或在防火墙添加服务器的访问端口。
端口的查看可以通过双击“Nr6Config”,在弹出的对话框(如图2-5所示)里面查看,下图显示的端口号为4837。
图2-5 查看服务器网络锁端口
如果系统自带的Windows防火墙处于启用状态的话,也需要进行关闭防火墙或添加端口的设置。
具体操作过程如下,通过“控制面板”里面找到“Windows防火墙”(如图2-6所示),双击“Windows防火墙”,弹出如图2-7所示对话框,如果直接关闭防火墙的话,网络锁就使用正常了。
如果不想关闭防火墙的话,可以通过添加端口来解决这个问题,如图2-8所示。
单击“添加端口”,在弹出的对话框中(图2-9)输入要添加的端口号如4837(该端口号与服务器网络锁的端口号设置要一致)。
图2-6 控制面板
图2-7 Windows防火墙“常规”选项卡
图2-8 Windows防火墙“例外”选项卡
图2-9 添加端口对话框。