苯氧乙醇
- 格式:doc
- 大小:115.50 KB
- 文档页数:4
苯氧乙醇合成工艺苯氧乙醇是一种重要的工业化学品,广泛应用于染料、助剂、香料等领域。
本文将介绍苯氧乙醇的合成工艺。
一、苯氧乙醇概述苯氧乙醇,化学式为C8H10O2,通常为无色液体。
它是苯基醇和乙二醇的缩合产物,也是一种常用的有机溶剂。
苯氧乙醇在染料、塑料、合成纤维、涂料、润滑油等多个工业领域均有广泛应用。
合成苯氧乙醇的工艺主要分为两类:一类是苯与乙二醇在高温(200-230℃)下加压缩合,另一类是苯基醇与乙二醇在存在酸催化剂或氧化剂的条件下进行缩合。
下文将分别介绍这两种工艺。
1.苯与乙二醇高温压缩合成法该法是早期的苯氧乙醇合成方法,原料苯和乙二醇在高温(200-230℃)下加压缩合生成苯氧乙醇。
反应条件及工艺流程如下:(1)反应物料和反应条件苯,乙二醇,催化剂一般选择五氧化二钒、氯化铁、磺酸及磺酸锂等。
反应温度为200~230℃,压力为10~15MPa。
(2)反应机理苯和乙二醇在高温、高压及催化剂作用下产生酯键,生成苯氧乙酸(C8H8O3)及水,进而苯氧乙酸再发生酯键加成缩合,生成苯氧乙醇。
(3)反应流程三、苯氧乙醇应用领域1、染料颜料:苯氧乙醇是染料颜料中的红、黄、蓝色等颜料的原料之一。
3、医药、香精、香料:苯氧乙醇是一种常见的香精香料成分,用于香水、卷烟、美容品等领域。
在医药领域中,苯氧乙醇用于合成一些药物。
4、助剂:苯氧乙醇可用作表面活性剂、乳化剂、稀释剂、抗氧化剂等领域。
5、润滑油:苯氧乙醇是润滑油的重要添加剂,可以提高润滑效果、抗氧化性能等。
综上所述,苯氧乙醇是一种用途广泛的化学品,它的合成工艺也经历了多次调整和优化。
在未来的应用和生产中,苯氧乙醇的绿色化生产、节能降耗等方面的要求将越来越高。
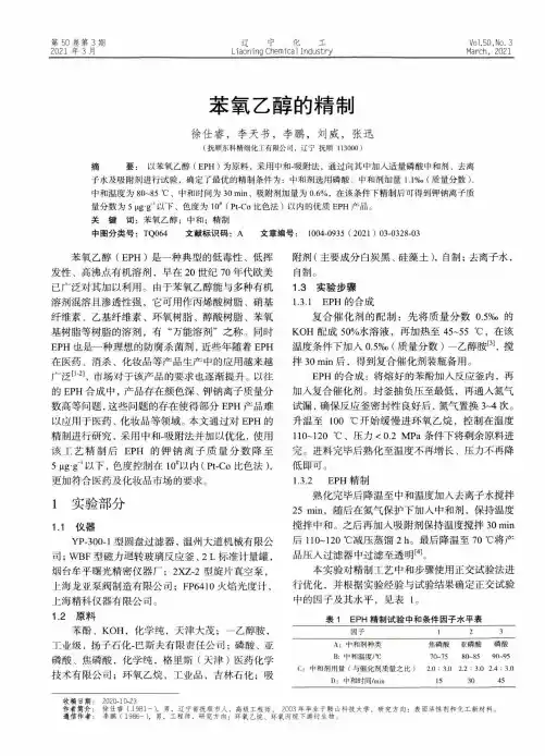
第50卷第3期辽 宁化工V〇1.50,N〇.3 2021 车 3 月__________________________Liaoning Chemical I n d u s try______________________________March, 2021苯氧乙醇的精制徐仕睿,李天书,李鹏,刘威,张迅(抚顺东科精细化工有限公司,辽宁抚顺113000)摘要:以苯氧乙醇(E P H)为原料,采用中和-吸附法,通过向其中加人适量磷酸中和剂、去离子水及吸附剂进行试验,确定了最优的精制条件为:中和剂选用磷酸、中和剂加量1.1%〇(质量分数)、中和温度为80~85°C、中和时间为30m i n、吸附剂加量为0.6%,在该条件下精制后可得到钾钠离子质量分数为5 n g f以下、色度为10# (P t-C o比色法)以内的优质E P H产品。
关键词:苯氧乙醇;中和;精制中图分类号:T Q064文献标识码:A文章编号:1004-0935 (2021 )03-0328-03苯氧乙醇(EPH)是一种典型的低毒性、低挥 发性、高沸点有机溶剂,早在20世纪70年代欧美 已广泛对其加以利用。
由于苯氧乙醇能与多种有机 溶剂混溶且渗透性强,它可用作丙烯酸树脂、硝基 纤维素、乙基纤维素、环氧树脂、醇酸树脂、苯氧 基树脂等树脂的溶剂,有“万能溶剂”之称。
同时 EPH也是一种理想的防腐杀菌剂,近些年随着EPH 在医药、消杀、化妆品等产品生产中的应用越来越 广泛[1_2],市场对于该产品的要求也逐渐提升。
以往 的EPH合成中,产品存在颜色深、钾钠离子质量分 数高等问题,这些问题的存在使得部分EPH产品难 以应用于医药、化妆品等领域。
本文通过对EPH的 精制进行研究,采用中和-吸附法并加以优化,使用 该工艺精制后E P H的钾钠离子质量分数降至5 以下,色度控制在10#以内(Pt-C o比色法),更加符合医药及化妆品市场的要求。
苯氧乙醇的应用
EPH其主要用途表现在以下领域:
1:圆珠笔油中作溶剂和改良助剂,能改善书写的流畅性和油墨的储存稳定性,提高清晰度,防止漏油。
2:用于喷墨油墨中,可使喷墨油墨具有较小的表面张力,优良的储存稳定性,防止堵塞,同时具备优异的纸张渗透性和纸张使用的广泛性。
3:用作丝印印刷的防堵网剂,比三氯乙烷具有更好的洗涤能力。
亦常用于平板印刷板的显色剂、显色液,丝网印刷的焊膏,印刷导体膏,遮蔽膏。
4:常用作各类表面清洗剂中的组份,适用于金属、陶瓷、玻璃、塑料各类表面清洗剂,如用于涂料清洗剂中,效果好,处理基材表面涂料时间短。
5:塑料工业中乙二醇苯醚常用于PVC增塑剂的制备,如常用乙二醇苯醚制备丙二酸苯氧乙基酯,邻苯二甲酸混合酯,己二酸、葵二酸混合酯等。
6:用于绝缘电线的耐热绝缘涂料中,或与其它溶剂相配合,经烘烤后绝缘电线具有更好的外观、柔韧性,能显著提高电线的物理性能和热性能。
7:医学上常用作杀菌剂、防腐剂、杀螨剂。
农药上用作杀虫剂组份,苯氧乙基胺衍生物的制备以及其它农药化学品中间体的制备如苯氧基醚等。
8:染料工业中常用乙二醇苯醚制备用于纤维染色的阳离子染料、蒽醌染料和其它染料中间体,亦常用于聚酯纤维的染料助剂和聚酰胺复合纤维的处理剂。
9:用于黏合剂中如百得胶、地板胶等,能显著提高黏合剂的粘接强度,也常用于制备PVC塑溶胶的组份。
10:香精香料工业中,是合成香料异丁酸苯氧乙酯的基础原料,与在化妆品工业一样,亦常用着香料保护剂、防腐蚀、杀菌剂。
环评报告:苯氧乙醇的环境影响评价1. 背景苯氧乙醇是一种常用的有机溶剂,广泛应用于各个行业,如化工、制药、电子等。
然而,苯氧乙醇的生产和使用可能对环境造成一定的影响。
因此,为了评估苯氧乙醇产业发展的可持续性,进行苯氧乙醇的环境影响评价是必要的。
2. 分析在苯氧乙醇的生产和使用过程中,存在一些潜在的环境影响因素。
主要包括: -化学品释放:苯氧乙醇的生产过程中可能产生有害的化学物质和废水,这些化学物质可能对水体和土壤造成污染。
- 能源消耗:苯氧乙醇的生产过程需要消耗大量的能源,可能导致对能源资源的过度使用。
- 废物处理:苯氧乙醇的使用过程中产生的废物需要进行妥善处理,以避免对环境造成污染。
- 运输排放:苯氧乙醇的运输过程中可能释放有害气体,对大气产生负面影响。
3. 结果基于对苯氧乙醇生产和使用过程中的潜在环境影响因素的分析,得出以下结论: - 化学品释放应受到严格的监管和控制,确保生产过程中不会对水体和土壤造成污染。
采取先进的处理技术,将废水进行有效处理后排放。
- 力推行节能减排政策,减少能源消耗。
鼓励苯氧乙醇生产企业采用能源高效的生产工艺和设备。
- 加强废物管理和处理,采用环境友好型废物处置方法,如循环利用或安全焚烧,以减少对环境的负面影响。
- 对苯氧乙醇的运输过程进行监管,采取减少排放的措施,如使用绿色运输方式,以降低对大气的影响。
4. 建议基于上述结果,对苯氧乙醇产业的可持续发展提出以下建议: - 强化监管:加强对苯氧乙醇生产企业的环境监管,确保其生产过程符合环境标准,并对违规行为进行严惩。
- 持续创新:鼓励苯氧乙醇生产企业加大对清洁生产技术的研究与开发,以降低生产过程中的环境影响。
- 加强合作:政府、企业和社会应共同努力,形成合力,加强对苯氧乙醇产业的监督和管理,保障环境的可持续发展。
通过以上的环境影响评价和相应的建议,有助于指导苯氧乙醇的生产和使用过程中的环境保护工作,促进产业的可持续发展。
苯氧乙醇沸点
苯氧乙醇,一种常见的有机化合物,其分子式为C8H10O2,分子量为138.16。
苯氧乙醇具有多种特性,其中之一就是其沸点。
下面将详细介绍苯氧乙醇的沸点及其相关性质。
苯氧乙醇的沸点约为245.2℃,这一特性使其在许多应用中发挥重要作用。
由于其沸点较高,苯氧乙醇在常温下呈现为无色微黏性液体,具有芳香气味。
它微溶于水,但可以很容易地溶解在乙醇和氢氧化钠溶液中。
这种溶解性使苯氧乙醇在化妆品、护肤品、疫苗及药品等领域得到广泛应用。
苯氧乙醇具有抗菌功效,通常与季铵盐一起使用。
在生物性缓冲溶液中,苯氧乙醇经常被用作有毒的叠氮化钠的替代品,因为苯氧乙醇的毒性较低,且在化学上对铜及铅并不活跃。
在化妆品和护肤品中,苯氧乙醇通常作为防腐剂使用,以延长产品的保质期。
此外,苯氧乙醇还可用作杀菌剂和香水固定剂。
苯氧乙醇的制备方法有多种,其中一种是通过苯酚与环氧乙烷在碱性介质中反应而得。
另一种方法是通过苯酚钠与氯乙醇作用而成。
这些方法的选择取决于原料的可用性和生产成本。
苯氧乙醇的沸点在实际应用中具有重要意义。
例如,在化妆品和护肤品生产中,苯氧乙醇的沸点可以影响产品的稳定性和安全性。
过高的沸点可能导致产品在高温下分解,而过低的沸点则可能导致产品在储存过程中挥发。
因此,了解苯氧乙醇的沸点及其相关性质对于确保产品质量至关重要。
总之,苯氧乙醇的沸点是其重要性质之一,它在化妆品、护肤品、疫苗及药品等领域的应用中发挥着关键作用。
了解苯氧乙醇的沸点及其相关性质有助于更好地应用这种有机化合物,从而提高产品的质量和安全性。
药物中苯氧乙醇降解1.引言1.1 概述苯氧乙醇是一种常见的药物成分,在医药领域中被广泛应用。
它具有抗菌、消炎、镇痛等多种药理作用,因此被广泛用于各类药物的配方中。
然而,药物中苯氧乙醇降解是一个重要的问题,它可能会影响药物的稳定性和疗效。
随着时间的推移,药物中的苯氧乙醇分子可能会发生降解,从而导致药物失去原有的药理活性。
因此,深入研究苯氧乙醇降解的机理和影响因素对于药物的质量控制和药效的稳定具有重要意义。
了解苯氧乙醇降解的影响因素,有助于制定相应的保护措施和改进药物配方的策略。
本文将对药物中苯氧乙醇降解的重要性进行深入探讨,并对苯氧乙醇降解的影响因素进行分析,旨在揭示其降解机制并提出相应的解决方案。
通过研究苯氧乙醇的降解过程,可以为药物的研发和生产提供有益的参考,从而实现药物的更好质量控制和疗效保持。
总之,深入研究药物中苯氧乙醇的降解是一项具有重要意义的研究工作。
通过对其降解过程的了解和分析,我们可以为药物的研发和生产提供有益的建议和指导,从而更好地保证药物的质量和疗效。
接下来的章节中,我们将进一步探讨苯氧乙醇降解的影响因素和意义,以及未来研究的展望。
1.2文章结构1.2 文章结构本文将按照以下结构进行论述:第一部分:引言在引言部分,我们将概述苯氧乙醇降解的重要性以及本文的目的。
首先,我们将简要介绍苯氧乙醇在药物中的作用和应用。
然后,我们将阐述本文的主要研究内容和结构安排。
第二部分:正文2.1 药物中苯氧乙醇的重要性在这一部分,我们将深入探讨苯氧乙醇在药物中的重要性。
我们将介绍苯氧乙醇在药物中的常见用途和作用机制。
此外,我们将讨论苯氧乙醇对药物性能和稳定性的影响,并介绍相关研究成果和应用案例。
2.2 苯氧乙醇降解的影响因素在本节中,我们将重点讨论苯氧乙醇降解的影响因素。
涉及的内容包括环境因素(如光照、温度、湿度等)、化学因素(如氧化、还原等)和药物本身的特性对苯氧乙醇降解的影响。
我们将详细介绍这些因素对苯氧乙醇降解速率和机制的影响,并列举相关研究结果和实验数据。
苯氧乙醇凝固点1. 引言苯氧乙醇是一种常见的有机化合物,广泛应用于医药、化妆品、涂料和染料等行业。
了解苯氧乙醇的性质是进行相关应用研究和工业生产的基础。
其中,苯氧乙醇的凝固点是一个重要的物理性质参数,对于其在不同温度下的状态变化有着重要影响。
本文将详细介绍苯氧乙醇凝固点的相关知识,包括凝固点的定义、影响因素、测定方法以及其应用等方面。
2. 凝固点的定义凝固点是指物质由液态转变为固态时所保持的温度。
在凝固过程中,分子或原子间相互作用增强,使得物质由流动状态变为具有一定结构和形态的固体。
对于苯氧乙醇来说,它在特定条件下会从液态转变为固态。
而这个转变发生时所对应的温度就是苯氧乙醇的凝固点。
3. 影响因素苯氧乙醇的凝固点受多种因素影响,下面将介绍其中的主要因素。
3.1 分子间相互作用力分子间的相互作用力是影响苯氧乙醇凝固点的重要因素之一。
分子间相互作用力越强,物质的凝固点通常也越高。
苯氧乙醇分子中含有羟基(-OH)和芳香环结构,这些结构使得苯氧乙醇分子之间通过氢键等相互作用力相互吸引,从而增加了其凝固点。
3.2 杂质的存在杂质是指在纯净物质中存在的其他物质。
杂质的存在通常会降低物质的凝固点。
对于苯氧乙醇来说,如果其中含有其他物质的杂质,这些杂质会干扰苯氧乙醇分子之间的相互吸引作用,从而降低其凝固点。
3.3 外界条件外界条件如压力和溶液浓度等也会对苯氧乙醇凝固点产生影响。
一般情况下,增加压力会使得物质的凝固点升高;而增加溶液浓度则会降低物质的凝固点。
4. 测定方法苯氧乙醇凝固点的测定可以通过实验方法进行,下面介绍其中的两种常用方法。
4.1 热分析法热分析法是一种常用的测定物质凝固点的方法。
该方法利用热量对物质状态变化的影响来确定凝固点。
对于苯氧乙醇来说,可以使用差示扫描量热仪(DSC)或热差示扫描量热仪(DTA)等设备进行测定。
4.2 观察法观察法是一种简单直观的测定凝固点的方法。
对于苯氧乙醇来说,可以将其放置在恒温槽中逐渐降温,观察到苯氧乙醇开始变为固态时所对应的温度即为其凝固点。
苯氧乙醇的制备、和理化性质作者:王佳岐单位:生命科学学院生物工程二班一、摘要简要介绍了苯氧乙醇的生产方法,以苯酚和环氧乙烷为原料合成了苯氧乙醇,确定了最佳工艺条件。
苯氧乙醇是一种精细化工产品,是农药、医药、化妆品的原料,由于其挥发性低,沸点高,普遍使用于需要惨透力的印台油和圆柱笔油墨的溶剂,也可以用作香料稀释剂、化妆品、医药的杀菌剂、木材防腐剂等,还可以用于合成中间体,用关键词苯氧乙醇苯酚环氧乙烷二、苯氧乙醇物理性质:性状无色液状液体, 有特臭。
易溶于醇、醚和氢氧化钠溶液,微溶于水。
在酸或碱中稳定,有芳香气味,并有烧灼味。
熔点:14℃沸点:245.2℃密度:1.1094折光率:1.534质量标准贮存用途用作醋酸纤维素、树脂、染料和墨水的溶剂, 也用于合成增塑剂、杀菌剂、香料和药物等。
无色液状液体, 有特臭。
易溶于醇、醚和氢氧化钠溶液,微溶于水。
在酸或碱中稳定,有芳香气味,并有烧灼味。
三、苯氧乙醇化学性质:分子式:C8H10O2; C6H5OCH2CH2OH分子量 138.16别名 2-苯氧基乙醇,苯氧基乙醇,苯基溶纤剂,乙二醇单酚醚,乙二醇苯醚2-Phenoxyethanol溶解情况:溶于水和橄榄油,能与乙醇、丙酮、甘油混溶。
用途:对于绿脓杆菌是有特效的抑菌剂,对革兰阳性菌和阴性菌都有抑菌作用。
一般用于皮肤创伤、烧灼、烫伤等表面感染,以及脓肿、脓疮、溃疡等。
制备或来源:由苯酚钠与氯乙醇作用而成。
四、苯氧乙醇的制备1、合成原理苯酚和环氧乙烷在催化剂氢氧化钠存在下进行缩合反应,再经减压蒸馏得成品,反应方程式如下:2、用品、材料苯酚、环氧乙烷、NaOH3、苯氧乙醇的生产方法(1)苯酚一环氧乙烷法苯酚和环氧乙烷在催化剂氢氧化钾作用下进行气液反应合成,粗品减压蒸馏得成品,该工艺苯酚转化率≥99%,合成收率≥95%,产品总收率可达90%n],反应方程式如下:(2)苯酚一氯乙醇法该工艺过程分两步进行,(1)酚钠的制备,(b)酚钠与氯乙醇缩合,产品经蒸馏得成品,该工艺过程中产生大量含酚废水,能耗高,产品收率为90%‘“。
化妆品常用防腐剂的种类和特性化妆品是一种特殊的商品,它含有大量的水分和营养成分,容易成为微生物滋生和繁殖的场所。
为了保证化妆品的安全性和有效性,防腐剂是不可或缺的成分之一、化妆品中常用的防腐剂种类有很多,下面将详细介绍几种常见的防腐剂及其特性。
1.苯氧乙醇:苯氧乙醇是一种广泛使用的防腐剂,具有广谱抗菌作用,对细菌、酵母菌和霉菌均具有较好的杀菌效果。
它通常用于注射液、乳液和面膜等产品中。
苯氧乙醇的作用机理是破坏微生物的细胞膜结构,阻断其生长和繁殖。
值得注意的是,苯氧乙醇可能存在一定的刺激性,特别是对于皮肤容易过敏的人群,建议在使用时注意。
2.对羟基苯甲酸酯:对羟基苯甲酸酯是一类常见的防腐剂,由于其低毒性和广谱抗菌作用,被广泛用于化妆品中。
对羟基苯甲酸酯通常用于护肤品、洗发水和口红等产品中。
该类防腐剂不仅能够杀灭细菌、酵母菌和霉菌,还可以延长化妆品的保质期。
然而,近年来对羟基苯甲酸酯被认为可能对激素系统产生影响,存在一定的安全隐患。
因此,在产品使用过程中,需要注意其使用量和频率,以避免潜在的风险。
3.苯甲酸:苯甲酸是一种广泛使用的防腐剂,能够有效杀菌、抑制酵母菌和霉菌。
该成分通常用于护肤品、洗发水和洗涤剂等产品中。
苯甲酸具有良好的抗菌效果,尤其对于表面增殖的微生物有较强的杀灭能力。
然而,苯甲酸存在刺激性,可能引起过敏反应。
因此,在使用化妆品时,建议进行皮肤测试,对于敏感肌肤的人群需要谨慎使用。
4.氯化苯甲酸:氯化苯甲酸是一种广谱抗菌剂,具有广泛的应用领域。
它广泛用于护肤品、洗发水和香波等产品中。
氯化苯甲酸能够抑制和杀灭多种微生物,对于常见的细菌、酵母菌和霉菌均有较好的效果。
这一成分的抗菌机制是通过破坏微生物细胞膜和抑制蛋白合成来达到杀菌的效果。
不过,氯化苯甲酸的使用量需要控制在安全范围内,以免对人体产生不良影响。
5.山梨酸:山梨酸是一种天然的防腐剂,具有广谱的抗菌作用,被广泛应用于护肤品、洗发水和化妆水等产品中。
产品安全技术说明书第1部分产品及企业标识产品名称:PE10名称:苯氧乙醇;2-苯氧基乙醇;乙二醇单苯酸英文名称:Phenoxyethano1:2-Phenoxyethano1;Ethy1eneG1yco1Monopheny1Ether主要用途:防腐剂企业名称:地址:邮编:电子邮件:传真号码:应急电话:技术说明书编码:生效日期:第2部分危险性概述侵入途径:皮肤接触:引起轻微刺激皮肤吸收:可能经皮吸收眼睛接触:引起刺激吸入:吸入蒸气或汽雾有害食入:吞食有害健康危害:根据现有的本品及相近物质资料,直接接触本品会产生轻微皮肤刺激和眼刺激。
吸入可能有害。
因此,应避免吸入蒸气或液雾、眼睛接触及长时间或反复的皮肤接触。
第3部分成分/组成信息本产品属于化学物质。
分子式:C8H10O2分子量:138.17第4部分急救措施皮肤接触:除去被污染的衣服和鞋子,彻底清洗才能重新使用。
用肥皂和清水冲洗受染皮肤,如仍有刺测症状>1[∣]Hr在,眼睛接触:一旦接触,立即用大量清水并不时翻开上下眼睑冲洗,如仍有刺激立即就医。
吸入:通常不会由吸入引起严重危害,无需特殊治疗。
如果接触到过量的蒸气或液雾,应迅速转移到空气新鲜处。
如果有咳嗽或其他症状产生立即就医。
食入:一旦误服,立即喝3〜4杯开水或牛奶稀释。
建议不要催吐,禁止经口给已经痉挛或无知觉的误食者喂东西。
马上就医。
第5部分消防措施易燃性:可燃烧。
有害燃烧产物:着火过程中,高温热分解或燃烧可能释放刺激性及有毒气体。
灭火介质:水、泡沫、二氧化碳或干粉。
特殊防护设备:消防队员必须穿戴自给式呼吸器及全防护服。
第6部分泄漏应急处理人员预防措施:穿戴适当的个人防护设备。
消除方法:尽可能收集泄漏液,用沙土或其他惰性材料吸收残液并转移清扫。
不要冲洗进入地表水或下水道系统。
第7部分操作处置与储存操作注意事项:避免接触皮肤和眼睛。
应穿戴适当的个人防护设备。
操作后用肥皂和水彻底清洗。
储存注意事项:在避光、阴凉、通风、干燥处,密闭保存。
苯氧乙醇市场分析报告1.引言1.1 概述苯氧乙醇是一种重要的有机溶剂和化工原料,具有广泛的应用领域,包括油墨、油漆、涂料、粘合剂、药品和农药等行业。
随着全球工业化进程的加速和生产技术的不断提升,苯氧乙醇市场呈现出迅猛发展的态势。
本报告将对苯氧乙醇市场进行深入分析,包括市场规模、行业发展趋势和竞争格局等方面,旨在为投资者提供全面的市场信息和投资建议。
1.2 文章结构文章结构部分的内容如下:文章结构部分主要介绍本文的整体结构安排,包括引言、正文和结论三个部分。
在引言部分,将会对苯氧乙醇市场进行整体概述,并阐明本文的目的和意义。
在正文部分,将会对市场规模、行业发展趋势和竞争格局进行详细分析。
在结论部分,将对市场前景进行展望,提出投资建议,并对全文进行总结。
通过这样的结构安排,本文将全面系统地分析苯氧乙醇市场的现状和未来发展趋势,为投资者和市场从业者提供有益的参考和指导。
1.3 目的本报告旨在对苯氧乙醇市场进行全面深入的分析,包括市场规模、行业发展趋势、竞争格局等方面进行研究和探讨。
通过对市场现状的分析,旨在为投资者、企业决策者提供全面的市场情报和可靠的数据支持,帮助他们更好地了解市场动态,制定更科学的市场战略和投资决策。
同时,通过对市场前景和发展趋势的展望,为相关企业提供参考和建议,帮助其把握市场机遇,提高竞争力,实现可持续发展。
文章1.4 总结部分的内容:本文对苯氧乙醇市场进行了全面分析,从市场规模、行业发展趋势和竞争格局等方面进行了深入剖析。
通过本文的研究我们可以得出以下结论:首先,苯氧乙醇市场规模庞大,且呈现出稳步增长的趋势。
市场需求增长态势良好,市场前景广阔。
其次,苯氧乙醇行业发展趋势呈现出多元化、专业化和高端化的特点,企业需不断提升产品研发能力和市场营销能力,以适应市场的发展需求。
最后,苯氧乙醇市场竞争格局趋于集中,市场竞争激烈,企业需不断提升自身实力,加强品牌建设和创新能力,才能在市场竞争中立于不败之地。
苯氧乙醇对皮肤的作用
苯氧乙醇是一种常见的化妆品成分,被广泛用于各类护肤品中。
它具有以下几个对皮肤有益的作用:
1. 抗菌作用:苯氧乙醇可以抑制微生物的生长,包括细菌和真菌。
这使得它成为一种常见的防腐剂和杀菌剂,可以保持化妆品的品质,并减少由于微生物污染引起的皮肤问题。
2. 温和安全:苯氧乙醇被认为是相对温和和安全的成分,在适当浓度下使用对大多数人来说是安全的。
它的毒性较低,并且很少引起过敏或刺激反应。
3. 保湿效果:苯氧乙醇可以在皮肤表面形成一层保护性的薄膜,减少水分蒸发,提供额外的保湿效果。
这使得它成为一种常见的保湿剂,并可以帮助改善皮肤的柔软度和光滑度。
4. 浸透性:苯氧乙醇具有较好的浸透性,可以促进其他护肤成分的渗透。
这意味着它可以帮助其他活性成分更好地吸收到皮肤中,增强护肤品的效果。
总而言之,苯氧乙醇在化妆品中的应用主要是起到防腐、杀菌和保湿的作用,并且相对温和,适用于大多数人。
然而,对于某些对苯氧乙醇敏感的人群,如特别敏感的肌肤或婴儿,建议谨慎使用或避免使用含有苯氧乙醇的产品。
苯氧乙醇出口标准一、引言苯氧乙醇,也被称为2-苯氧乙醇或苯酚乙基醇,是一种重要的有机化合物。
它具有广泛的用途,包括作为溶剂、增塑剂、香料和医药中间体等。
近年来,随着全球化工产业的快速发展,苯氧乙醇的出口量也在不断增加。
然而,由于苯氧乙醇的生产和使用可能对人类健康和环境产生一定影响,因此各国纷纷制定了相应的出口标准来规范其贸易。
本文将详细介绍苯氧乙醇的出口标准及其相关要求。
二、出口标准的背景与意义苯氧乙醇的生产和使用在全球范围内受到广泛关注。
由于其具有潜在的毒性和环境影响,各国政府和组织纷纷制定了严格的法规和标准来限制其生产、使用和贸易。
出口标准作为国际贸易规则的重要组成部分,旨在确保苯氧乙醇的质量和安全,保护人类健康和环境,促进国际贸易的公平和可持续发展。
三、出口标准的主要内容1.质量标准:出口苯氧乙醇应符合国际通用的质量标准,如纯度、水分、杂质等。
各国可能对质量标准有具体要求,生产商在出口前应详细了解并遵循目标市场的质量标准。
2.包装和标签要求:苯氧乙醇的包装应符合国际危险货物运输规则,确保在运输过程中不会发生泄漏或损坏。
标签上应注明产品名称、成分、生产日期、批号等信息,以方便追踪和溯源。
3.出口许可证和证书:出口苯氧乙醇可能需要获得相关政府部门的出口许可证或其他证书,如环境影响评估报告、安全数据表等。
生产商在出口前应咨询目标市场的进口要求和法规,确保合规出口。
4.限量要求:各国可能对苯氧乙醇的进口量或使用量设定限制,以防止过量使用对环境和人类健康造成不良影响。
生产商在出口前应了解目标市场的限量要求,并确保符合相关规定。
5.检验和检疫要求:出口苯氧乙醇可能需要进行检验和检疫,以确保产品符合目标市场的质量和安全标准。
生产商应配合相关部门的检验和检疫工作,并提供必要的文件和资料。
四、应对出口标准的策略与建议1.加强技术研发:生产商应加大技术研发力度,提高苯氧乙醇的生产效率和质量水平,降低生产成本,增强市场竞争力。
苯氧乙醇级别
摘要:
1.苯氧乙醇的定义和用途
2.苯氧乙醇的分类和级别
3.苯氧乙醇在化妆品和个人护理产品中的应用
4.苯氧乙醇的安全性和环境影响
5.结论
正文:
苯氧乙醇(Benzyl alcohol)是一种有机化合物,化学式为C7H8O2。
它是一种无色、易燃、挥发性的液体,具有特殊的气味。
苯氧乙醇广泛应用于制药、化妆品和个人护理产品中,作为一种抗菌防腐剂,可以延长产品的保质期。
根据我国《化妆品卫生规范》(2015 版),苯氧乙醇被归类为低度皮肤过敏风险的防腐剂,允许在化妆品和个人护理产品中使用,其最大使用浓度为0.5%。
此外,苯氧乙醇还被用作香料的溶剂和定香剂。
苯氧乙醇的安全性较高,尽管它具有一定的刺激性,但在化妆品和个人护理产品中的使用浓度较低,通常不会对人体皮肤造成明显刺激。
此外,苯氧乙醇在环境中可以较快地降解,对环境的影响较小。
总之,苯氧乙醇作为一种广泛应用于化妆品和个人护理产品的防腐剂,具有较低的皮肤过敏风险和良好的安全性。
苯氧乙醇沸点
摘要:
1.苯氧乙醇的基本信息
2.苯氧乙醇的沸点
3.沸点对苯氧乙醇性质的影响
4.苯氧乙醇的应用领域
正文:
苯氧乙醇,也称为苯乙醇,是一种有机化合物,化学式为C8H10O2。
它是一种无色、易燃、挥发性的液体,具有淡雅的芳香气味。
苯氧乙醇广泛应用于化学、医药和香料等领域。
苯氧乙醇的沸点为204.6°C,这个温度是在标准大气压下测得的。
沸点是物质从液态变为气态的温度,它与物质的性质密切相关。
苯氧乙醇的沸点使其在常温下保持液态,有利于储存和运输。
沸点对苯氧乙醇的性质有很大影响。
首先,沸点决定了苯氧乙醇的储存和运输条件。
由于苯氧乙醇具有较低的沸点,因此在储存和运输过程中需要采取适当的措施,以防止其挥发和泄漏。
其次,沸点还影响了苯氧乙醇的溶解性和反应性。
在较低温度下,苯氧乙醇的溶解性和反应性更强。
苯氧乙醇在许多领域都有广泛的应用。
在医药领域,苯氧乙醇被用作制药的原料,如用于制备局部麻醉药和抗病毒药物。
在香料领域,苯氧乙醇被用作香料的溶剂和定香剂,赋予香料淡雅的芳香气味。
此外,苯氧乙醇还应用于化学工业,如用于合成其他有机化合物。
总之,苯氧乙醇是一种具有特定沸点的有机化合物,其沸点对其性质和应用具有重要影响。
苯氧乙醇密度
苯氧乙醇是一种白色固体,化学式为C8H10O2,分子量为138.17,常温下密度为
1.108g/cm³。
苯氧乙醇具有防腐剂、杀菌剂、杀虫剂等多种用途。
本文将对苯氧乙醇的密度和相关知识进行详细介绍。
一、苯氧乙醇的性质
1、外观:苯氧乙醇为白色固体,极易吸湿,溶于水、乙醇、丙酮等极性溶剂,不溶于石油醚、苯等非极性溶剂。
2、化学性质:苯氧乙醇是一种醇类化合物,具有醇类的一般性质,可以被氧化成羧酸。
又因为其分子结构中含有苯环,对于一些化学试剂有反应,比如能与NaOH发生反应,生成较稳定的钠盐,可用于合成染料中间体等。
2、杀菌剂:在农药领域,苯氧乙醇可用于制作水果杀菌剂、农药乳剂等,以起到保护农作物的作用。
3、杀虫剂:苯氧乙醇对于一些昆虫有毒性作用,因此也可以应用于杀虫剂中。
苯氧乙醇的密度是物质在单位体积内所具有的质量,常用单位为g/cm³。
苯氧乙醇的密度为1.108g/cm³,偏于重于水。
苯氧乙醇具有一定毒性,吸入、食入或皮肤吸收均可能导致中毒。
接触时应佩戴适当的防护装备,如呼吸器、防护手套、口罩等,并保证通风良好。
在使用过程中,应严格遵守安全操作规程,禁止与氧化剂、强碱、强酸等剧烈反应的物质接触。
若发生皮肤、眼睛接触等事故,请及时洗去接触部位,并寻求医疗救治。
总之,苯氧乙醇是一种常用的化学品,应用于多个领域,并有一定的毒性。
在使用过程中,应注意安全,避免出现意外情况。
苯氧乙醇
苯氧乙醇99.9% 德国230kg/桶18600元/吨,
( 转自久久信息网: /html/406307.html )
[药品名]苯氧乙醇
[英文名]PhenoXyaethanolum
[别名]p—PhenoxyethylAlcohol。
[分子式]C8H10O2
[性状]为无色稍带粘性液体,微香,味涩。
溶于水,可与丙酮、乙醇和甘油任意混合。
[作用与用途]对绿脓杆菌有较强的杀菌作用,对其他革兰氏阴性菌作用差,对革兰氏阳性菌几无作用。
用于绿脓杆菌感染的外伤、烫伤、脓肿及溃疡等。
[用法与用量]常配成2%水溶液或2%乳膏外用。
[贮藏]避光,凉处密闭保存。
[制剂]溶液剂:0.1%-2%(其中加乙醇10%)。
乳膏:2%
|评论
【批准文号】
【中文名称】
苯氧乙醇
【产品英文名称】
Phenoxyethanol
【生产企业】
【功效主治】
为消毒防腐药中对绿脓杆菌有效者,常用于烧烫伤及其他皮肤绿脓杆菌感染。
【化学成分】
由苯酚钠与氯乙醇作用而成。
【药理作用】
本品可应用于医药防腐杀菌。
在对于硬表面、消毒洗涤剂和外科医疗器械消毒剂的配方中,本品可与其他杀菌活性成分配合使用,增强其他抗菌剂的活性。
【药物相互作用】
能够与水及极性有机溶剂如乙醇、丙醇、丙二醇等混溶,也能与巴斯夫的Protectol型液体如Protectol GA50、Protectol PP等混合。
由于其优良的溶解性能,它能与不同类型的产品溶为一体,能用来增溶溶解多种原料和活性成分。
苯氧乙醇与水(2.4%)和极性有机溶剂可混合,例如:乙醇、丙醇和丙二醇。
由于它的溶解特性,苯氧乙醇易与不同类型的产品溶于一体。
【不良反应】
尚无发现。
【禁忌症】
【产品规格】
10kg/瓶
【用法用量】
外用涂搽。
1%~2%水溶液(其中加乙醇 10%)。
【贮藏方法】
遮光,密封保存。
苯氧乙醇的功效、作用、价格
2011年05月12日 16:56 来源:药历网作者:药历网 581次点击
药历网为您讲解关于苯氧乙醇的价格,苯氧乙醇的作用,苯氧乙醇的功效等知识。
属于外科用药及消毒防腐收敛药,用于治疗烧伤、烫伤及其他皮肤绿脓杆菌感染
苯氧乙醇[Phenoxyethanol];[Phenoxetol];[2-Phenoxyethyl Alcohol];[2-Phenoxyethanol];[Phenoxyethanol];[Solvent P]
斯
娜
格
苯氧乙醇三维制霉素栓
国
药准字国药准字H10940092
国药准字
H42022786
通
用
名
称
鞣酸小檗碱膜巴斯夫英
文名称Berberine Tannate Pellicles Phenoxyethanol
Three Vitamins
and Nysfungin
Suppositories
价
格
0.00 15.00 0.00
价
格
单
位
元元/瓶元
疗效其它抗菌消炎类,其它
霉菌性阴道炎,其它,
抗菌消炎类
剂
型
片剂溶液剂栓剂功
效主治用于治疗敏感细菌引起的宫
颈糜烂。
为消毒防腐药中对绿脓杆
菌有效者,常用于烧烫伤及其
他皮肤绿脓杆菌感染。
念珠菌性阴道炎(霉
菌性阴道炎)。
用于外阴
奇痒、灼痛、白带过多、
白带稠厚呈豆渣样、阴
道充血、外阴炎症、白
带霉菌等。
药
品规格50mg 10kg/瓶
20万单位
用法用量
窥器暴露宫颈,消毒棉球擦去
阴道分泌物及宫颈粘液,取药膜,
贴于宫颈糜烂面,一次1~2片,
一日1次。
外用涂搽。
1%~2%水
溶液(其中加乙醇 10%)。
药
品储藏在阴凉干燥处保存。
遮光,密封保存。
遮光,密封。
化
学成分本品主要成份为鞣酸小檗
碱。
由苯酚钠与氯乙醇作用
而成。
本品为复方制剂。
其组份为制霉素、维
生素E、维生素A、维
生素D2。
药理作用
抗菌谱广,体外对多种革兰阳
性及阴性菌均具抑制作用,其中
对溶血性链球菌、金黄色葡萄球
菌、霍乱弧菌、脑膜炎奈瑟菌、
志贺菌属、伤寒沙门菌、白喉杆
菌等具有较强抑制作用。
对阿米
巴原虫也有一定作用。
体外试验
证实本品能增强白细胞及肝脏网
状内皮系统的吞噬能力。
鞣酸能
沉淀蛋白质,有收敛止血的作用。
本品可应用于医药防腐
杀菌。
在对于硬表面、消
毒洗涤剂和外科医疗器械
消毒剂的配方中,本品可
与其他杀菌活性成分配合
使用,增强其他抗菌剂的
活性。
同两性霉素凡具
有广谱抗真菌作用,
对念珠菌、曲菌、粗
球子菌、隐球菌、组
织胞浆菌、皮炎芽生
菌等均有抑制作用,
其中对念珠菌的抗活
性最高。
苯氧乙醇创建词条
【药品名】苯氧乙醇
【药品类别】外科用药;消毒防腐药-醇类
【英文名】PhenoXyaethanolum
【别名】p—PhenoxyethylAlcohol
【分子式】C8H10O2
【密度】相对密度1.102(22/4℃)
【熔点】14℃
【沸点】245℃
【性状】为无色稍带粘性液体,微香,味涩。
溶于水,可与丙酮、乙醇和甘油任意混合。
【药理作用】本品对绿脓杆菌有较强的杀灭作用,对其他革兰阴性细菌和阳性细菌作用较弱。
可用其2%的溶液或乳剂治疗绿脓杆菌感染的表面创伤,灼伤和脓疡。
【规格】溶液剂:0.1%-2%(其中加乙醇10%)。
【制备】由苯酚钠与氯乙醇作用而成。
→如果您想添加一个新词条,请创建词条。