成人心肺复苏操作流程(新版)
- 格式:doc
- 大小:24.00 KB
- 文档页数:1
2024年心肺复苏操作步骤:成年人版(全新升级)本文档旨在提供一套全新升级的心肺复苏(CPR)操作步骤,以适应2024年的最新指南。
请注意,这些步骤仅适用于成年人。
在开始操作之前,请确保环境安全,并戴上个人防护装备(PPE)。
1. 评估现场安全- 确认现场是否存在危险,如电线、火源等。
- 确保自己和患者处于安全的空气环境中。
2. 确定患者意识- 轻轻拍打患者的肩膀,大声呼唤其名字。
- 检查患者是否有回应或自主呼吸。
3. 呼叫紧急医疗服务- 立即拨打当地紧急服务电话(如我国的120)。
- 告知调度员患者的状况和你正在执行CPR。
4. 进行胸外按压- 将患者平躺在硬平面上。
- 双手叠放,一只手掌根部放在患者胸骨中部。
- 用身体的重心垂直向下按压,成人按压深度为5-6厘米。
- 按压频率为每分钟100-120次。
5. 开放气道- 仰头抬颏法:用一只手放在患者额头,另一只手轻轻抬起下巴。
- 注意:避免用力过猛导致颈部损伤。
6. 进行口对口人工呼吸- 检查患者口腔内是否有异物,如有,需清除。
- 口罩覆盖患者口鼻,紧密贴合。
- 吹气时,观察患者胸部是否有起伏。
- 每次吹气持续1秒钟,吹气量约为500-600毫升。
7. 交替进行胸外按压和人工呼吸- 按照30:2的比例交替进行,即按压30次,吹气2次。
- 每次按压后,立即进行人工呼吸。
8. 检查患者脉搏和自主呼吸- 每2分钟进行一次评估,如有脉搏和自主呼吸,可停止CPR。
- 继续监测患者状况,等待紧急医疗服务到来。
9. 结束CPR- 当紧急医疗服务人员到达现场后,与他们沟通并交接患者。
- 感谢其他现场人员协助,并确保他们了解CPR操作步骤。
请遵循本指南,结合实际情况进行操作。
全新升级的心肺复苏操作步骤将有助于提高复苏成功率,为患者争取更多生存机会。
2023年最新发布:成年人心肺复苏流程
简介
本文档旨在介绍2023年最新发布的成年人心肺复苏(CPR)流程。
以下是该流程的详细步骤:
步骤一:检查环境安全
在进行心肺复苏之前,首先要确保环境安全,包括消除潜在的危险因素,确保自己和患者的安全。
步骤二:确认患者的反应
通过轻轻摇动患者的肩膀并大声喊叫,确认患者是否有反应。
如果患者没有反应,需要立即采取行动。
步骤三:呼叫急救
拨打紧急救护电话,告知调度员患者的情况,并请求急救人员到达现场。
步骤四:开启气道
将患者平放在坚硬的表面上,然后仰头抬亥页,以确保气道通畅。
同时检查有无异物阻塞气道,如有需要立即清除。
步骤五:检查呼吸
倾听患者口鼻部是否有呼吸声,观察胸部是否有起伏。
如果患者没有呼吸或仅有杂音,需要立即进行下一步。
步骤六:进行胸外按压
将手掌叠放在患者的胸骨正中位置,用力向下按压,每次按压深度约为5厘米,按压频率为IO(M20次/分钟。
注意保持手掌与患者的胸部接触。
步骤七:进行人工呼吸
在完成30次胸外按压后,进行2次人工呼吸。
将口贴紧患者嘴巴,用鼻子夹住患者鼻子,吹气约1秒钟,观察胸部是否抬起。
每次呼吸后,等待胸部完全下降再进行下一次按压。
步骤八:持续进行CPR
继续轮流进行胸外按压和人工呼吸,保持每30次按压后进行2次人工呼吸的比例,直到急救人员到达现场或患者苏醒。
结论
以上所述为2023年最新发布的成年人心肺复苏流程。
请在实际操作中注意患者的安全和自身的安全,并尽快寻求医疗专业人员的帮助。
成人心肺复苏操作流程新版成人心肺复苏(CPR)是一种紧急生命支持措施,用于在发生心脏骤停时恢复心脏功能。
最新版的成人心肺复苏操作流程强调了早期胸外按压、提高胸外按压质量和减少胸外按压中断的重要性。
以下是新版成人心肺复苏操作流程:1.确认意识丧失:首先,检查患者是否有反应。
轻拍并说话,观察是否有动作或响应。
3.检查呼吸:进行简明的检查,观察患者的呼吸。
看胸廓是否有起伏或感觉气流,听是否有呼吸声,最多不超过10秒。
4.发现没有或异常呼吸时,立即开始胸外按压:将患者平放在坚硬的平面上,通常是地板。
将上身抬起,以便进行胸外按压。
5.手部位置:找到胸骨下缘,然后找到两个乳头之间的位置。
将一只手平放在这个位置上,然后将另一只手放在之上。
6.使用身体重量进行按压:屈膝保持身体平衡,身体位置在患者上方。
用上身重量进行按压,而不是用手臂力量,以达到更深入的按压。
7.胸外按压深度和频率:按压的深度应为至少5厘米(但不超过6厘米),频率应为至少100次/分钟。
保持按压和松开的时间比例为30:28.松开胸压进行人工呼吸:每完成30次按压后,停止按压并进行人工呼吸。
将头向后仰并掀起下巴。
用手指捏住鼻孔,用另一只手捏住口唇,将口唇封在患者口中。
9.进行两次呼吸:每次吹气持续1秒,使胸廓上升。
观察胸廓下降,确保完全呼出。
重复这个过程两次。
10.继续按压和呼吸交替执行:继续按压和人工呼吸的交替进行,直到急救人员到达或患者恢复意识。
11.若有自动体外除颤器(AED):如果周围有AED且会使用,尽快使用该设备。
将AED打开并按照设备上的指令操作。
12.如果有其他急救人员:如果有其他受过培训的急救人员,让他们帮助你。
一个人负责按压,另一个人负责人工呼吸。
成人心肺复苏操作流程1、携用物至床旁巡视病房,评估周围环境安全。
2、判断意识:拍双肩、呼唤患者“喂!,你怎么啦?喂!,你怎么啦”(轻拍,大声喊)。
患者无应答,确认意识丧失(叙述:患者无意识、无呼吸、无运动),立即呼喊旁人“快来人啦,1床需要抢救,快通知医生!推抢救车!”,看时间。
3、判断脉搏:一手触及颈动脉搏动,确认患者有无脉搏,判断5-10秒。
立即进行立即进行胸外心脏按压。
4、启动BLS (初级生命支持一一徒手心肺复苏法)。
5、、摆放体位:立即给患者去枕平卧于硬板床,取复苏体位,解开衣领及腰带;跪在床上,双膝与肩同宽。
6、建立人工循环:立即进行胸外心脏按压,按压时观察患者面部反应。
胸外心脏按压方法:(1)双手相扣(左手掌贴患者胸壁,右手掌扣在左手背上,手指交叉并上翘),两肘关节伸直(肩肘腕关节呈一直线):(2)以身体重量垂直下压,压力均匀,不可使用瞬间力量;(3)按压部位胸骨中下1/3交界处:定位方法:(1)沿肋弓定位法, 右手中指与食指沿肋缘滑向剑突,剑突上两横指处,将左手掌跟部,沿右手食指外缘置于胸骨中线上(2)双乳头连续中点(3)左手掌跟部置于胸骨中线,中指对准乳头;(4)按压次数为30次(15-18秒),按压频率100〜120次/分;(5)按压深度5-6厘米,每次按压后胸廓完全弹回,保证按压与松开时间基本相等。
7、开放气道:患者无颈椎损伤,观察口腔有无异物(叙述:口腔无义齿,有分泌物同时清理口腔内分泌物),以压额抬须法开放气道。
8、人工呼吸:(1)口对口人工呼吸。
用按住前额的一手拇指与食指捏紧鼻孔,(2)送气时捏住鼻子,呼气时松开,送气时间不少于1 秒,见胸廓抬起即可(叙述:患者胸廓有抬起,无气道阻塞),吹气量500-600mlo 吹气频率IoT2 次/分。
吸:呼= 1:1. 5-2;9、胸外按压与人工呼吸比率为30: 2o10、做5个30: 2,历时约2分钟。
判断复苏是否成功(判断脉搏及呼吸,叙述:有自主呼吸,可扪及颈动脉搏动,面色口唇甲床色泽转为红润)看时间,为病人取舒适体位,保暖,查看手腕带(叙述: 1床张三),与病人沟通(叙述:张三刚才你的病情发生了变化,经过我的处理,你现在好多了,你不要担心,我会陪在你的身边的。
2023年成年人心肺复苏操作新指南引言
在应对突发心脏骤停(SCA)的情况时,心肺复苏(CPR)是一种生命挽救的关键手段。
以下是2023年针对成年人进行心肺复苏操作的新指南。
1. 安全确认
首先,要确保自身和现场的安全。
避免在危险的环境中进行CPR。
判断无反应:询问患者是否需要帮助并轻轻拍打患者肩膀。
判断呼吸:将耳朵靠近患者的口鼻,观察其胸部是否有上下移动,并听是否有呼吸声音。
2. 拨打急救电话
确认患者无反应且无呼吸或无正常呼吸后,立即拨打当地的急救电话。
3. 开始心肺复苏
CPR操作包括胸部按压和人工呼吸两部分。
3.1 胸部按压
位置:仰卧位下,将双手叠放在患者胸骨的中下部。
频率:每分钟至少100次到120次。
深度:按压深度为5cm到6cm。
3.2 人工呼吸
频率:每分钟进行2次人工呼吸。
方法:握住患者的鼻子,然后用自己的嘴巴覆盖患者的嘴巴进行吹气。
4. 使用自动体外除颤器(AED)
当AED到达现场时,应立即使用。
AED可以对心脏进行电击,帮助恢复正常的心跳。
步骤:
1. 打开AED设备。
2. 按照设备的语音提示进行操作。
5. 持续心肺复苏
在专业医疗人员到达现场前,应持续进行心肺复苏,除非患者
恢复正常呼吸。
总结
心肺复苏是一项可能挽救生命的技能,以上是2023年的新指南。
请注意,每次进行CPR操作时,应始终遵循最新的指南和建议。
2023年心肺复苏操作步骤:成年人版(新版)心肺复苏(CPR)是一种紧急救生技术,用于在心跳停止的情况下通过胸部压缩和人工呼吸来恢复血流和呼吸。
以下是根据2023年最新的心肺复苏指南汇编的操作步骤,适用于成年人。
1. 确认安全性首先,确定周围环境的安全性,然后接近受害者。
判断场所是否安全,如果安全,接近受害者2. 检查反应轻轻拍打受害者的肩部,并大声询问他们是否需要帮助。
如果没有反应,进行下一步。
3. 呼叫求救大声呼叫周围的人来帮忙,并打电话给急救服务。
4. 开始心肺复苏4.1 打开气道将受害者平躺在硬平面上,用一只手托住其额头,另一只手将其下巴抬起,打开气道。
4.2 检查呼吸观察受害者的胸部是否有起伏,感觉其呼吸是否正常。
如果没有明显的正常呼吸,开始进行胸部压缩。
4.3 胸部压缩双手交叉,掌心下压在胸骨中部。
用体重进行压缩,压缩深度应为受害者胸部的1/3,频率为每分钟100-120次。
4.4 人工呼吸如果您受过训练并愿意执行,可以进行人工呼吸。
每进行30次胸部压缩后,进行2次人工呼吸。
打开受害者的气道,使其头后仰,捏住鼻子,用嘴对其进行口对口呼吸。
5. 使用自动体外除颤器(AED)如果现场有AED,按照设备的语音指导使用。
在每次AED分析心脏节律之前,都需要停止胸部压缩。
6. 继续心肺复苏在急救人员到达之前,除非受害者开始移动、呼吸、眨眼或者有其他明显的生命迹象,否则不要停止心肺复苏。
请记住,这些步骤是为了保存生命,即使您对某些步骤感到不确定,也要尽力进行。
没有进行CPR比尝试CPR更有可能造成死亡或伤害。
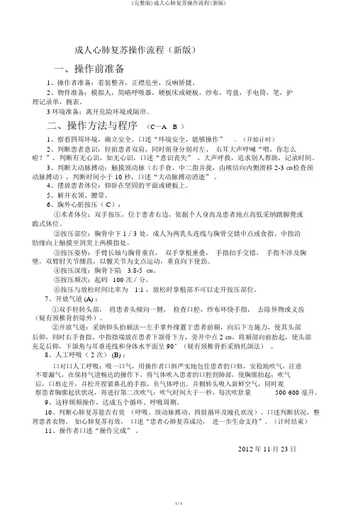
(完整版)成人心肺复苏操作流程(新版)成人心肺复苏操作流程(新版)一、操作前准备1、操作者准备:着装整齐,正襟危坐,反响矫捷。
2、物件准备:模拟人,简略呼吸器,硬板床或硬板,纱布,弯盘,手电筒,笔,护理记录单,腕表。
3环境准备:离开危险环境或隔帘。
二、操作方法与程序(C—A---B)1、察看四周环境,确立安全,口述“环境安全,能够操作”。
(开始计时)2、判断患者意识:轻拍患者双肩,同时俯身分别对左、右耳大声呼喊“喂,你怎么啦?”,判断有无心识,如无心识,口述“意识丧失” ,大声呼救,追求别人帮助,记录时间。
3、判断大动脉搏动:触摸颈动脉(右手食、中二指并拢,由喉结向内侧滑移 2-3 ㎝检查颈动脉搏动),判断时间小于 10 秒,口述“大动脉搏动消逝”。
4、摆放患者体位:仰卧在坚固的平面或硬板上。
5、解开衣领、腰带。
6、胸外心脏按压( C):①术者体位:双手按压,位于患者右边,依据个人身高及患者地点高低采纳踏脚凳或跪式体位。
②按压部位:胸骨中下 1∕3 处,成人为两乳头连线与胸骨交错中点或食指、中指沿肋缘向上触摸至剑突上两横指处。
③按压姿势:手臂长轴与胸骨垂直,双手掌根重叠,手指扣手交错,手指不涉及胸壁,双臂肘关节绷直,以髋关节为支点运动,垂直向下使劲。
④按压深度:胸骨下陷 3.8-5 ㎝。
⑤按压频次:起码100 次∕分。
⑥按压与放松时间比率为1:1 ,放松时掌根部不可以走开按压部位。
7、开放气道 (A) :①双手轻转头部,将患者头倾向一侧,检查口腔,纱布环绕手指,去除异物或义齿(疑有颈椎骨折除外)。
②开放气道:采纳仰头抬颏法—左手掌外缘置于患者前额,向后下方施力,使其头部后仰,同时右手食指、中指指端放在患者下颌骨下方,旁开中点 2 ㎝,将颏部向前抬起,使头部充足后仰,下颌角与耳垂连线和身体水平面呈 90°(疑有颈椎骨折采纳托颌法)。
8、人工呼吸( 2 次) (B) :口对口人工呼吸:吸一口气,用操作者口唇严实地包住患者的口唇,安稳地吹气,注意不要漏气,在保持气道畅达的操作下,将气体吹入患者的口腔到肺部,使胸廓抬起;吹气后,口唇走开,并松开捏紧鼻孔的手指,负气体呼出。
心肺苏醒操纵流程【1 】起首评估现场情形安然1.意识的断定;用双手轻拍病人双肩,问:“喂!你怎么了?”告诉无反响.2.检讨呼吸:不雅察病人胸部升沉5-10秒(1001.1002.1003.1004.1005…)告诉无呼吸,3.呼救:来人啊!喊大夫!推抢救车!除颤仪!4.断定是否有颈动脉搏动;用右手的中指和食指从气管正中环状软骨划向近侧颈动脉搏动处,告之无搏动(数1001,1002,1003,1004,1005…断定五秒以上10秒以下).5.松解衣领及裤带.6.胸外心脏按压;两乳头连线中点(胸骨中下1/3处),用左手掌跟紧贴病人的胸部,两手重叠,左手五指翘起,双臂深直,用上身力气用力按压30次(按压频率至少100次∕分,按压深度至少5cm)7.打开气道;仰头抬颌法.口腔无排泄物,无假牙.8.人工呼吸:运用简略单纯呼吸器,一手以“CE”手段固定,一手挤压简略单纯呼吸器,每次送气400-600ml,频率10-12次/分.9.中断2分钟的高效力的CPR:以心脏按压:人工呼吸=30:2的比例进行,操纵5个周期.(心脏按压开端送气停滞)10.断定苏醒是否有效(听是否有呼吸音,同时触摸是否有颈动脉博动).11.整顿病人,进一步性命支撑.心肺苏醒 = (清算呼吸道) + 人工呼吸 + 胸外按压 + 后续的专业用药据美国近年统计,每年血汗管病人逝世亡数达百万人,约占总逝世亡病因1/2.而因心脏停搏忽然逝世亡者60-70%产生在院前.是以,美国成年人中约有85%的人有兴致介入CPR初步练习,成果使40%心脏骤停者苏醒成功,每年抢救了约20万人的性命.心脏跳动停滞者,如在4分钟内实行初步的CPR,在8分钟内由专业人员进一步心脏救生,逝世而回生的可能性最大,是以时光就是性命,速度是症结,初步的CPR按ABC进行.先断定患者有无意识.拍摇患者并大声讯问,手指甲掐压人中穴约五秒,如无反响暗示意识损掉.这时应使患者程度仰卧,解开颈部钮扣,留意消除口腔异物,使患者仰头抬颏,用耳切近口鼻,如未觉得有气流或胸部无升沉,则暗示已无呼吸.A(airway):保持呼吸顺畅B(breathing):口对口人工呼吸C(circulation):树立有效的人工轮回A 保持呼吸顺畅晕厥的病人常因舌后移而堵塞气道,所以心肺苏醒的重要步调是疏浚气道.急救者以一手置于患者额部使头部后仰,并以另一手抬起后颈部或托起下颏,保持呼吸道通行.对疑惑有颈部毁伤者只能托举下颏而不克不及使头部后仰;若疑有气道异物,应从患者背部双手围绕于患者上腹部,用力.突击性挤压.B 口对口人工呼吸在保持患者仰头抬颏前提下,施救者用一手捏闭的鼻孔 (或口唇 ),然后深吸一大口吻,敏捷用力向患者口 (或鼻 )内吹气 , 然后放松鼻孔(或口唇),照此每5秒钟重复一次,直到恢复自立呼吸.每次吹气距离1.5秒,在这个时光抢救者应本身深呼吸一次,以便中断口对口呼吸,直至专业抢救人员的到来.C 树立有效的人工轮回检讨心脏是否跳动,最简略单纯.最靠得住的是颈动脉.抢救者用2-3个手指放在患者气管与颈部肌肉间轻轻按压,时光许多于10秒.假如患者停滞心跳,抢救者应握紧拳头,拳眼向上,快速有力猛击患者胸骨正中下段一次.此举有可能使患者心脏复跳,如一次不成功可按上述请求再次扣击一次.如心脏不克不及复跳,就要经由过程胸外按压,使心脏和大血管血液产生流淌.以保持心.脑等重要器官最低血液须要量.选择胸外心脏按压部位:先以左手的中指.食指定出肋骨下缘,尔后将右手掌侧放在胸骨下1/3,再将左手放在胸骨上方,左手拇指临近右手指,使左手掌底部在剑突上.右手置于左手上,手指间互订交织或伸展.按压力气经手跟而向下,手指应抬离胸部. ·胸外心脏按压办法:急救者两臂位于病人胸骨的正上方,双肘关节伸直,运用上身重量垂直下压,对中等体重的成人下压深度应大于5厘米,尔后敏捷放松,解除压力,让胸廓自行复位.如斯有节拍地重复进行,按压与放松时光大致相等,频率为每分钟不低于100次.一.人心肺苏醒办法:当只有一个急救者给病人进行心肺苏醒术时,应是每做30次胸心脏按压,瓜代进行2次人工呼吸.二.人心肺苏醒办法:当有两个急救者给病人进行心肺苏醒术时,起首两小我应呈对称地位,以便于互订交流.此时,一小我做胸外心脏按压;另一小我做人工呼吸.两人可以数着1.2.3进行合营,每按压心脏30次,口对口或口对鼻人工呼吸2次.)拍摇患者并大声讯问,手指甲掐压人中穴约五秒,如无反响暗示意识损掉.这时应使患者程度仰卧,解开颈部钮扣,留意消除口腔异物,使患者仰头抬颏,用耳切近口鼻,如未觉得有气流或胸部无升沉,则暗示已无呼吸.CPR操纵次序的变更:A-B-C → C-A-B★2010(新):C-A-B 即:C胸外按压→A凋谢气道→B人工呼吸●2005(旧):A-B-C 即:A凋谢气道→B人工呼吸→C胸外按压编辑本段留意事项1.口对口吹气量不宜过大,一般不超出1200毫升,胸廓稍升沉即可.吹气时光不宜过长,过长会引起急性胃扩大.胃胀气和吐逆.吹气进程要留意不雅察患(伤)者气道是否通行,胸廓是否被吹起.2.胸外心脏按术只能在患(伤)者心脏停滞跳动下才干施行.3.口对口吹气和胸外心脏按压应同时进行,严厉按吹气和按压的比例操纵,吹气和按压的次数过多和过少均会影响苏醒的成败.4.胸外心脏按压的地位必须精确.不精确轻易毁伤其他脏器.按压的力度要合适,过大过猛轻易使胸骨骨折,引起气胸血胸;按压的力渡过轻,胸腔压力小,缺少以推进血液轮回.5.施行心肺苏醒术时应将患(伤)者的衣扣及裤带解松,以免引起内脏毁伤.2005岁尾美国心脏学会(AHA)宣布了新版CPR急救指南,与旧版指南比拟,重要就是按压与呼吸的频次由15:2调剂为30:2.编辑本段心肺苏醒有效的体征和终止抢救的指征(1)不雅察颈动脉搏动,有效时每次按压后就可触到一次搏动.若停滞按压后搏动停滞,标明应中断进行按压.如停滞按压后搏动中断消失,解释病人自立心搏已恢复,可以停滞胸外心脏按压.(2)若无自立呼吸,人工呼吸应中断进行,或自立呼吸很微弱时仍应保持人工呼吸.(3)苏醒有效时,可见病人有眼球运动,口唇.甲床转红,甚至脚可动;不雅察瞳孔时,可由大变小,并有对光反射.(4)当有下列情形可斟酌终止苏醒:①心肺苏醒中断30分钟以上,仍无心搏及自立呼吸,现场又无进一步救治和送治前提,可斟酌终止苏醒;②脑逝世亡,如深度晕厥,瞳孔固定.角膜反射消掉,将病人头向两侧迁移转变,眼球本来地位不变等,如无进一步救治和送治前提,现场可斟酌停滞苏醒;③当现场安全威逼到抢救人员安然(如雪崩.山洪迸发)以及医学专业人员以为病人逝世亡,无救治指征时.学会意肺苏醒对于每小我都邑很有效,生涯中有许多不测,很难包管我们是不时安然的.为了可以或许有危机时刻抢救性命,建议大家必定要学会初步的心肺苏醒办法!编辑本段BOU/CPR580心肺苏醒模仿人(2010操纵尺度)美国心脏学会(AHA)2010国际心肺苏醒(CPR)&血汗管急救(ECC)指南尺度[1](1)胸外按压频率由2005年的100次/分改为“至少100次/分”(2)按压深度由2005年的4-5cm改为“至少5cm”(3)人工呼吸频率不变.按压与呼吸比不变(4)强烈建议通俗施救者仅做胸外按压的CPR,弱化人工呼吸的感化,对通俗目击者请求对ABC转变成“CAB”即胸外按压.气道和呼吸(5)除颤能量不变,但更强调CPR(6)肾上腺素用法用量不变,不推举对心脏停搏或PEA者通例运用阿托品(7)保持ROSC的血氧饱和度在94%-98%(8)血糖超出10mmol/L即应掌握,但强调应防止低血糖(9)强化按压的重要性,按压间断时光不超出5s进步抢救成功率的重要身分1.将重点中断放在高质量的CPR上2.按压频率至少100次/分(差别于大约100次/分)3.胸骨下陷深度至少5 ㎝4.按压后包管胸骨完整回弹5.胸外按压时最大限度地削减中止6.防止过度通气CPR操纵次序的变更:A-B-C→→C-A-B。
2023年心肺复苏操作步骤:成年人版(新版)1. 评估现场安全- 在进行心肺复苏之前,请确保现场安全,避免二次伤害。
- 评估伤者是否有意识:轻拍伤者肩膀,大声询问其是否有意识。
- 检查伤者是否有呼吸:观察伤者胸部是否有起伏,听其口鼻处是否有呼吸声。
2. 呼叫紧急救援- 如果伤者无意识且无呼吸,立即呼叫紧急救援电话(如中国大陆地区可拨打120)。
- 如有其他人在场,请指派专人负责呼叫紧急救援。
3. 开始心肺复苏- 跪于伤者一侧,确保伤者平躺在硬平面上。
- 双手叠放,一只手掌根部放在伤者胸骨中部(即胸骨中下1/3交界处)。
- 用身体重量垂直向下用力按压,按压深度约为5-6厘米,按压频率为每分钟100-120次。
- 每按压30次,进行两次口对口人工呼吸。
4. 口对口人工呼吸- 清除伤者口鼻内的障碍物,如有必要,可轻轻抬高伤者头部,使气道更加开放。
- 捏住伤者鼻子,用口唇紧密包住伤者嘴巴,吹气使伤者胸部明显起伏。
- 每次吹气持续1秒,观察伤者胸部是否有起伏。
5. 持续心肺复苏- 按照30:2的比例(即按压30次,吹气2次)持续进行心肺复苏。
- 每5分钟评估一次伤者是否有自主呼吸和意识。
- 如伤者恢复自主呼吸和意识,请将其放平,继续观察,并等待专业医护人员到来。
6. 传递救援- 如果另一名救援者到达现场,将伤者交接给第二名救援者,确保心肺复苏持续进行。
- 如有必要,对第二名救援者进行简单的心肺复苏培训。
7. 等待专业救援- 保持现场安全,避免伤者受到二次伤害。
- 继续观察伤者状况,等待专业医护人员到达。
注意事项:- 心肺复苏操作过程中,请保持冷静,遵循操作步骤。
- 如有条件,使用自动体外除颤器(AED)进行心脏除颤。
- 心肺复苏操作可能会对伤者造成一定程度的伤害,但在紧急情况下,这是挽救生命的必要手段。
请根据实际情况调整操作步骤,并密切关注伤者状况。
在进行心肺复苏操作时,请务必遵循当地法律法规和专业指导原则。
心肺复苏新版操作步骤(2023年版,适用于成年人)1. 评估现场安全在开始心肺复苏操作前,首先评估现场是否安全。
确保没有危险存在,如电线、火源、热源等。
2. 确认患者意识轻拍患者的肩膀,大声呼唤患者,以确认患者是否失去意识。
3. 呼叫紧急救援如果患者失去意识,立即拨打紧急救援电话(如120),告知救援人员患者的状况和需要进行的操作。
4. 开放气道将患者平躺在硬平的表面上。
仰头抬颏法打开气道:用一只手放在患者的额头上,另一只手轻轻抬起下巴,使头部后仰,气道开放。
5. 检查呼吸将耳朵靠近患者的鼻子和嘴巴,观察胸部是否有起伏,听声音,感受气流,判断患者是否有呼吸。
时间不超过10秒。
6. 呼气口对口如果患者无呼吸,立即进行口对口呼吸。
吸一口气,将嘴唇紧密贴在患者的嘴巴上,捏紧患者的鼻子,缓慢吹气,持续1秒钟。
7. 检查脉搏将一手放在患者胸骨上方的右侧,另一只手放在左侧相同位置,双手手指交叉,用拇指触摸患者的脉搏,时间不超过10秒。
8. 开始胸外按压如果患者无脉搏,立即开始胸外按压。
站在或跪在患者的右侧,双手叠放,手指交叉,掌根部放在患者胸骨的中下1/3交界处,垂直向下用力按压,按压深度为5-6厘米,按压频率为每分钟100-120次。
9. 交替进行胸外按压和人工呼吸每进行30次胸外按压后,进行2次口对口呼吸。
如果患者仍然没有自主呼吸和脉搏,继续交替进行胸外按压和人工呼吸。
10. 等待救援持续进行心肺复苏操作,直到患者恢复自主呼吸和脉搏,或者救援人员到达现场接替。
注意事项- 在操作过程中,确保自己穿着合适的衣物,避免直接接触患者的血液、呕吐物等。
- 保持冷静,按照操作步骤进行,不要慌乱。
- 如果在操作过程中感到不适,如接触到患者的体液等,应立即停止操作,等待救援人员到达。
以上操作步骤根据2023年版心肺复苏指南制定,适用于成年人。
操作过程中应根据实际情况和患者状况进行调整。
2023年成人心肺复苏操作手册(更新版)2023年成人心肺复苏操作手册(更新版)1. 引言本手册旨在为医护人员和非专业人士提供2023年最新的成人心肺复苏(CPR)操作指南。
在应对心脏骤停(CA)时,可参考以下步骤进行操作。
2. 安全性评估首先要确保自身和周围环境的安全。
如果环境存在任何危险,应立即移动患者至安全位置。
A. 确认场地安全3. 检查意识状态通过大声呼唤和轻度摇晃患者,来评估患者的意识状态。
如果患者无反应:A. 大声呼唤,观察反应B. 尝试轻度摇晃患者4. 呼叫救援如果患者无意识,立即拨打当地的急救电话,并寻找附近的自动体外除颤器(AED)。
A. 拨打当地急救电话B. 寻找AED设备5. 检查呼吸和脉搏仔细查看患者的胸部是否有正常的上升和下降,同时检查颈动脉的脉搏。
A. 观察胸部的呼吸动作B. 检查颈动脉的脉搏6. 开始心肺复苏如果患者无呼吸且无脉搏,开始进行心肺复苏。
心肺复苏包括胸部按压和人工呼吸两部分。
A. 胸部按压:每分钟至少100-120次,按压深度在5-6厘米之间。
B. 人工呼吸:每30次胸部按压后,进行2次人工呼吸。
7. 使用AED如果有AED设备,应立即使用。
按照设备上的指示进行操作。
A. 遵循AED设备上的指示操作8. 持续心肺复苏在救护人员到达之前,持续进行心肺复苏。
A. 持续进行胸部按压和人工呼吸,直至救护人员到达。
9. 结束当救护人员到达时,将患者的情况告知他们,并按照他们的指示进行操作。
A. 将患者情况告知救护人员B. 遵循救护人员的指示操作此手册提供了基本的心肺复苏流程,但每个人的情况可能有所不同,因此在进行操作时应灵活处理。
同时,定期进行心肺复苏的培训和练也非常重要。
2023年心肺复苏操作步骤:成年人版(新版)本文档旨在提供2023年心肺复苏(CPR)操作步骤的成年人版(新版)。
请按照以下步骤进行心肺复苏操作:1. 检查环境安全性:- 确保周围环境安全,避免任何危险。
- 确保患者处于平坦的地面上,没有任何阻碍。
2. 检查患者反应:- 轻轻摇动患者并大声呼喊患者的名字,询问是否可以听到或感觉到任何反应。
- 如果患者没有任何反应,立即呼叫急救电话。
3. 检查患者呼吸:- 检查患者是否有正常呼吸,观察胸部是否有起伏。
- 如果患者没有呼吸或仅有间断性呼吸,开始进行CPR。
4. 进行胸外按压:- 将患者平放在坚硬的表面上。
- 将双手交叉放于患者胸骨下方,用力按压胸骨,深度为至少5厘米。
- 按压速度应为每分钟100到120次,保持连续按压。
5. 进行人工呼吸:- 在完成30次胸外按压后,进行人工呼吸。
- 将患者头部后仰,掀开患者嘴巴,捏住鼻子。
- 深吸一口气,用口对口或口对鼻的方式进行呼吸,使患者胸部抬起。
- 重复进行两次人工呼吸。
6. 持续进行CPR:- 持续交替进行30次胸外按压和两次人工呼吸。
- 如果有其他急救人员到达现场,进行交替CPR,以减轻疲劳。
7. 等待急救人员到达:- 继续进行CPR,直到急救人员到达现场并接管患者。
请注意,这只是一个简单的指南,旨在提供基本的心肺复苏操作步骤。
在实际操作中,建议遵循当地医疗机构的指导,并接受相关培训。
请记住,在进行任何医疗操作时,保持冷静并确保自己的安全。
如果有任何疑问或不确定的情况,请立即呼叫急救电话并等待专业人员的指导。
2023年成人心肺复苏操作指引(新版)背景
2023年成人心肺复苏操作指引的新版是为了提供最新的指导和技术以应对成人心脏骤停的情况。
本指引旨在标准化复苏操作,提高心脏骤停患者的存活率和复苏质量。
操作指南
1. 普通公众救助者
- 如果遇到成人心脏骤停,立即呼叫急救电话,并寻求专业医疗帮助。
- 检查患者是否有反应,如果没有反应,表示可能心脏骤停。
- 开始心肺复苏,在按压与人工呼吸之间保持1:1的比例。
- 使用现代化自动体外除颤器(AED)进行电除颤,如果设备可用。
- 继续进行心肺复苏,直到急救人员抵达或患者恢复呼吸。
2. 医疗专业人员
- 通过快速评估确定心脏骤停原因。
- 确保合适的呼吸道管理,并使用穿刺和非穿刺法进行气道建立。
- 在心肺复苏期间,每2分钟进行一次除颤,使心律恢复正常。
- 优先考虑使用经食管除颤技术,尤其在有明显难治性室颤的
情况下。
- 继续进行高质量的心肺复苏,包括有效的按压和适当的通气。
- 在心脏骤停后进行后续护理,包括迅速的转运和持续的监护。
3. 新技术和进展
- 鼓励采用新技术和进展,如心血管超声(Echo)在心肺复苏
中的应用。
- 提倡团队配合,包括组织协同与有效的沟通。
结论
2023年成人心肺复苏操作指引的新版旨在为医疗专业人员和普通公众提供最新的操作指导,以提高心脏骤停患者的存活率和复苏质量。
通过标准化操作指南和采用新技术和进展,我们将努力改善心肺复苏的效果,并为患者争取更多生存机会。
全新2024年成年人心肺复苏操作步骤指南本文档旨在提供一套全新的2024年成年人心肺复苏操作步骤指南。
心肺复苏(CPR)是一种紧急救护措施,通过人工呼吸和胸外按压来维持心脏跳动和呼吸功能,从而挽救患者的生命。
1. 评估现场安全在进行心肺复苏之前,请确保现场安全。
如遇到危险,请迅速将患者移至安全地点。
2. 确认患者意识轻拍患者的肩膀,大声呼唤其名字,以判断患者是否失去意识。
如果患者无反应,请进行下一步。
3. 检查呼吸将耳朵靠近患者的鼻子和嘴巴,观察患者是否有正常呼吸。
同时,检查患者是否有呼吸运动。
如果患者无呼吸或仅有异常呼吸,请进行下一步。
4. 呼叫紧急救护立即拨打当地紧急救护电话(如中国大陆地区的120),告知接线员患者需要心肺复苏紧急救护。
5. 开始心肺复苏人工呼吸1. 确保患者平躺在硬平面上。
2. 仰头抬颏法(Lehmann法)打开气道:用一手抬起患者下巴,另一手轻轻按压额头,使头部向后仰。
3. 检查口腔内是否有异物,如有需要,用手指清除口腔异物。
4. 轻轻咬合患者嘴唇,形成密封。
5. 吹气约1秒钟,观察患者胸部是否有起伏。
胸外按压1. 站在或跪在患者的一侧。
2. 双手叠放,一只手掌根部放在患者胸骨中部。
3. 身体稍微倾斜,用身体重量垂直向下按压胸部约5厘米(2英寸)。
4. 按压频率为每分钟100-120次。
6. 交替进行人工呼吸和胸外按压每进行30次胸外按压后,进行2次人工呼吸。
如果患者仍然没有自主呼吸和意识,请继续交替进行。
7. 使用自动体外除颤器(AED)如果现场有自动体外除颤器(AED),请按照AED指示进行操作。
AED是一种可分析心律并在必要时给予电击的设备。
8. 持续心肺复苏直到紧急救护人员到达现场,继续进行心肺复苏。
9. 交接救护紧急救护人员到达现场后,与他们交接患者,并简要说明患者的状况和已经进行的心肺复苏措施。
本文档所提供的心肺复苏操作步骤仅供参考。
在实际操作中,请遵循当地心肺复苏指南和规定。
2023年成年人心肺复苏操作新指南简介本指南旨在提供2023年成年人心肺复苏(CPR)的最新操作指导,以帮助培训者和医务人员在紧急情况下正确执行CPR。
以下是本指南的重点内容:1. 心肺复苏操作步骤根据最新的研究和指南,2023年成年人心肺复苏操作步骤如下:1. 确认患者的意识和呼吸状况。
2. 若患者无意识且不呼吸或仅有间歇性呼吸,应立即开始CPR。
3. 拨打紧急救护电话并寻求医疗支援。
4. 进行胸外按压,按照正确的手位和节奏进行。
5. 进行人工呼吸,使用合适的面罩或其他设备。
6. 持续进行30次胸外按压和2次人工呼吸的循环,保持适当的频率和力度。
7. 在CPR进行中,确保患者的空气道通畅。
8. 若有自动体外除颤器(AED)可用,应尽早使用。
2. 特殊情况处理在某些特殊情况下,需要特别注意心肺复苏的操作。
以下是一些常见的特殊情况及对应的处理方法:- 妊娠妇女:应在左侧斜卧位上进行CPR,并尽快寻求专业医疗支援。
- 麻醉患者:应根据医疗机构的特定指导进行CPR,并通知麻醉医生。
- 心肌梗塞患者:应立即进行CPR,并尽早使用AED。
- 溺水患者:应迅速进行CPR,并尽早寻求医疗支援。
3. CPR培训和认证为了能够正确执行2023年成年人心肺复苏操作,建议医务人员定期接受CPR培训和认证。
这有助于提高操作的准确性和效果,并增加救治成功的机会。
结论本指南提供了2023年成年人心肺复苏操作的新指导,强调了正确的操作步骤和特殊情况处理方法。
通过遵循本指南,我们可以提高CPR的效果,最大程度地挽救生命。
请注意,本指南仅供参考,具体操作应根据实际情况和相关法规进行。
建议医务人员在实践中与专业团队合作,并根据最新的研究和指南更新操作方法。
2023年成年人心肺复苏操作步骤:实用教程(新版)2023年成年人心肺复苏操作步骤:实用教程(新版)1. 概述心肺复苏(CPR)是一种紧急救护措施,用于呼吸心跳停止的患者。
本教程旨在为成年人心肺复苏操作提供详细的步骤和指导,以提高生存机会。
2. 准备工作1. 确保现场安全:在开始心肺复苏操作前,请确保自己和患者处于安全的环境。
2. 评估患者意识:轻拍患者肩膀,大声呼唤,检查患者是否有反应。
3. 呼叫紧急救援:如有必要,立即拨打当地紧急救援电话,如中国大陆的120。
3. 摆放体位1. 将患者平躺在硬平的表面上。
2. 跪在患者一侧,确保自己的位置舒适且便于操作。
4. 开放气道1. 仰头抬颏法:用一只手托住患者下巴,另一只手按住患者额头,轻轻将头部后仰。
2. 检查口腔:确认口腔内无异物、舌头无后坠。
3. 如有需要,使用气道设备(如口咽通气道)保持气道通畅。
5. 人工呼吸1. 覆盖口鼻:将口罩或纱布覆盖在患者口鼻上,确保密封。
2. 吹气:用口对准患者嘴巴,吹气1-2秒,观察胸部是否有起伏。
3. 吹气频率:每5秒吹一次气,保持呼吸均匀。
6. 胸外按压1. 定位:双手叠放,掌根部放在患者胸骨中下1/3交界处。
2. 按压深度:成人按压深度为5-6厘米。
3. 按压频率:每分钟100-120次。
4. 按压与吹气的比例:30:2。
7. 持续操作1. 交替进行胸外按压和人工呼吸,直到患者恢复自主呼吸或紧急救援人员到达。
2. 如有AED(自动体外除颤器)设备,按照设备提示操作。
8. 注意事项1. 确保按压频率和深度均匀,避免过度按压。
2. 吹气时,避免过度用力,以免损伤肺组织。
3. 保持冷静,有条不紊地进行操作。
9. 结束操作1. 当患者恢复自主呼吸或紧急救援人员到达后,停止心肺复苏操作。
2. 向紧急救援人员简要报告患者情况和已采取的措施。
10. 复与培训1. 定期复本教程,以确保掌握心肺复苏操作技能。
2. 参加专业的心肺复苏培训,提高急救能力。
成人心肺复苏操作流程(新版)
一、操作前准备
1、操作者准备:着装整洁,态度严肃,反应敏捷。
2、物品准备:模拟人,简易呼吸器,硬板床或硬板,纱布,弯盘,手电筒,笔,护理记录单,手表。
3环境准备:脱离危险环境或隔帘。
二、操作方法与程序(C—A---B)
1、观察周围环境,确定安全,口述“环境安全,可以操作”。
(开始计时)
2、判断患者意识:轻拍患者双肩,同时俯身分别对左、右耳高声呼叫“喂,你怎么啦?”,判断有无意识,如无意识,口述“意识丧失”,高声呼救,寻求他人帮助,记录时间。
3、判断大动脉搏动:触摸颈动脉(右手食、中二指并拢,由喉结向内侧滑移2-3㎝检查颈动脉搏动),判断时间小于10秒,口述“大动脉搏动消失”。
4、摆放患者体位:仰卧在坚实的平面或硬板上。
5、解开衣领、腰带。
6、胸外心脏按压(C):
①术者体位:双手按压,位于患者右侧,根据个人身高及患者位置高低选用踏脚凳或跪式体位。
②按压部位:胸骨中下1∕3处,成人为两乳头连线与胸骨交叉中点或食指、中指沿肋缘向上触摸至剑突上两横指处。
③按压姿势:手臂长轴与胸骨垂直,双手掌根重叠,手指扣手交叉,手指不触及胸壁,双臂肘关节绷直,以髋关节为支点运动,垂直向下用力。
④按压深度:胸骨下陷3.8-5㎝。
⑤按压频率:至少100次∕分。
⑥按压与放松时间比例为1:1,放松时掌根部不能离开按压部位。
7、开放气道(A):
①双手轻转头部,将患者头偏向一侧,检查口腔,纱布缠绕手指,去除异物或义齿(疑有颈椎骨折除外)。
②开放气道:采用仰头抬颏法—左手掌外缘置于患者前额,向后下方施力,使其头部后仰,同时右手食指、中指指端放在患者下颌骨下方,旁开中点2㎝,将颏部向前抬起,使头部充分后仰,下颌角与耳垂连线和身体水平面呈90°(疑有颈椎骨折采用托颌法)。
8、人工呼吸(2次)(B):
口对口人工呼吸:吸一口气,用操作者口唇严密地包住患者的口唇,平稳地吹气,注意不要漏气,在保持气道通畅的操作下,将气体吹入患者的口腔到肺部,使胸廓抬起;吹气后,口唇离开,并松开捏紧鼻孔的手指,使气体呼出。
并侧转头吸入新鲜空气,同时观察患者胸廓起伏情况,再进行第二次吹气;吹气时间大于一秒,每次吹气量500-600毫升。
9、如此反复操作,完成五个循环、呼吸周期。
10、判断心肺复苏是否有效(呼吸、颈动脉搏动、四肢循环及瞳孔情况),口述判断情况,整理患者衣物。
如心肺复苏有效,口述“患者心肺复苏成功,进一步生命支持”。
(计时结束)
11、操作者口述“操作完毕”。
2012年11月23日。