初中学生物理学习情况调查问卷
- 格式:doc
- 大小:32.00 KB
- 文档页数:2
初中学生物理小组学习现状调查问卷姓名班级学校亲爱的同学:为了了解你的物理学习现状、学习中存在的问题和困难之处以及你对物理教学的建议,使物理教学能更好地满足同学们的发展需求,以便教师与学生之间有效沟通、交流。
我们特设计了此问卷调查,倾听同学们的心声,请同学们“实话实说”,认真填写。
你的回答对我们的研究具有重要意义,谢谢你的支持与合作!问卷:1.你觉得初中物理比起其他科目,其难易程度如何?()A.最难B.较难C.不难2.你喜欢学物理吗?()A.非常喜欢B.较喜欢C.一般D.不喜欢3.物理对你来说()(请写出原因)A.难学 B.不难4. 你对自己目前的物理学习现状是否满意?()A.很满意B.比较满意C.不满意D.不满意且对物理学习产生恐惧5.你的物理成绩基本上处于什么水平?()A.优秀(90分左右)B.中等(80分左右)C.一般D.不及格6. 你认为学习物理的目的是( )A.为将来在实践中应用B.学习知识很有乐趣C.为了考试D.没有目的,学校安排的7.你在学习物理时,经常给自己制定学习计划吗? ()A.经常制定B.有时制定C.很少制定D.从来不制定8.就你个人而言,你觉得学好物理关键什么?A. 弄懂B.多问C.课前预习D.认真听讲E.多看书F. 保持兴趣,多动手多观察G. 多做题H. 勤总结I.多思考J.做好课堂笔记K.其他9.你喜欢老师以怎样的方式进入教学?()A.有趣的小实验B.声情并茂的语言C.直接进入D.其他10.你有过下课后还沉浸在课堂上的体验吗?()A.有过B.从来没有过11.你喜欢老师进行多媒体教学吗?()A.喜欢B.不喜欢C.一般12 你喜欢课堂上描述生活中的物理现象吗?()A.喜欢B.不喜欢C.无所谓13.你养成结合所学内容解释生活中的物理现象的习惯了吗?()A.养成了 B.还没有14.你喜欢课堂上老师设计怎样的问题让你们回答?()A.简单的B.有一点难度的C.有争议性的D、有创造性的15.对老师讲课或物理课本中的内容,你觉得()A.都是正确的,你从来没有疑问B.一般正确,基本没有疑问C.有疑问,但不愿提出来D.有疑问,比较喜欢提出来16.你在课堂上一般的做法是()A.听老师讲,一般不回答提问也不参加讨论B.以听为主,偶尔也回答问题或讨论C.听后思考老师提出的问17.你喜欢什么样的物理课堂教学:()A.学生主动学习,课堂气氛活跃B.只要少部分学生课堂表现活跃C.不死板,各抒己见D。
【问卷模板】中学生物理学习情况调查问卷
1. 你对物理学科
非常感兴趣
较有兴趣
谈不上兴趣
没兴趣
2. 你觉得学习物理学科
非常困难
较难
不难
简单
3. 你对做物理实验
非常喜欢
比较喜欢
一般
不喜欢
4. 老师做物理实验的频率
几乎每堂课都做
一周一到两次
不做实验
其他
5. 老师上课所教的课程你能否听得懂
听得懂
基本能听懂
有时能听懂
一点听不懂
6. 喜欢什么样的物理老师
知识渊博
和蔼可亲
教学方法新颖的
严格负责的
7. 你上课前事先预习吗
经常预习
看有没有时间
从不预习
兴预习自己感兴趣的问题
8. 你平常遇到不会的问题是否请教老师
从不
偶尔会问
经常问
9. 你请教老师问题时老师的态度
细致耐心讲解
会解答,但是会不耐烦
基本不理解
10. 你的性别
男
女
11. 你认为怎样的教学能帮助你提高物理学习成绩?。
九年级学生物理学习情况调查问卷班级:姓名:1、你喜欢物理吗?()A、特别喜欢B、喜欢C、一般D、一点都不2、你认为自己的物理成绩()A、优秀B、较好C、一般D、很差3、你理想中的好成绩是()A、满分B、80分以上C、及格D、无所谓4、你在完成物理作业时遇到困难怎么办()A 找老师请教B 找同学请教C 空在那儿,等老师讲D 拿同学的作业抄一遍了事5、你认为课前预习和课后复习的重要性是()A非常重要,我一直坚持 B 不重要,我有时间才去做C 无所谓,老师布置去才去做 D没有必要,太浪费时间6.老师布置作业完成情况()A 能及时独立完成作业B 独立完成作业虽有困难,但和同学讨论能解决C 问题较多不能及时完成作业D 经常不做作业或抄别人的作业7、你认为抄别人作业和考试作弊是()A、可耻的,我从来不那样做B、无耐的,都是为了成绩C、普遍的,很多同学都那样D、违法的,要严厉打击8、你在上物理实验课时()A 总是自己亲自动手实验B 配合同学实验C 观看同学实验D 不感兴趣,能不动手就不动手 E觉得实验有危险,不敢动手9、物理课上,通常()A、完全按老师的要求进行,没有主动对问题进行探究B、主动对问题进行探究,并经常与同学一起讨论、交流C、主要精力放在解题上,没有对基础知识进行认真复习D、既注重对基础知识的复习,又注意解题及解题后的反思、总结10、你认为辅导书的作用是()A、非常重要 B 、重要 C、一般 D、不重要11、你认为有效的学习方法是()A、听课、做题、考试B、听课、做题、考试、偶尔看看教科书C、课前看书,听课、做题、考试D、课前看书并整理知识,听课、做题、考试、总结E、其他方法:12.你喜欢的教学方法是()A 、老师讲,学生记B 、师生问答,谈话,讨论等C 、教师利用实验,模型,多媒体等手法教授,学生听记D 、教师利用多媒体,实验等引导学生发现新知识E 、在教师指导下,学生自己动手进行观察,实验得出结论F 、学生靠自己能力去发现新知识,寻求解决问题的方法,教师答疑,总结。
初中物理学习现状调查——学生问卷同学们,这是一份无记名调查问卷,本问卷纯属调研性质,你如实的回答将为我提供有建设性的信息。
调查结果仅用作物理课课堂教学研究,不用作其他用途。
1、你对物理感兴趣么A.很有兴趣B.有兴趣C.兴趣一般 D.没有兴趣2、你如何看待物理课A.物理太难 B.不喜欢物理老师C.物理用处不大 D.物理枯燥无味3、你喜欢的物理教师是什么样子的A、博学B、幽默C、善于调动课堂气氛,严肃而活泼D、富有激情4、你学习物理,主要是为了什么A.升学要求 B.喜欢C.未来职业需要 D.迫于家长压力5、在物理课上,你会主动提问么A.经常主动提问,老师也鼓励我们提出问题。
B.很少主动提问,老师也不要求我们提出问题。
C.偶尔提出一些问题,但老师很少认真对待。
D.有时想提出一些问题,但没有时间和机会。
6.你喜欢物理课堂教学方式主要是哪一种A.教师讲,学生听B.师生共同探讨C.教师引导下学生自主探讨D.教师参与,学生小组互助学习7、你认为老师课堂讲授的时间A.正合适 B.太多C.太少D.无所谓8、到目前为止,你感到物理学习中最困难的地方或内容是A.光学 B.力学C.电学 D.热学9、你认为考试成绩与你物理学习水平的关系是哪一种?A.两者一致 B.不能反映客观水平C.基本能反映出自己的水平D.能反映自己的应试能力10、你每天是否有自主学习物理的时间A.充足B.较少C.很少11、你认为现在物理课后作业量A.较多B.适中C.较少12、你在课外用于复习物理的时间占所有复习时间的比例是A.0 B.10% C.20% D.50%13、你认为物理课对自己有哪些影响(可以多选)A.可以提高自己的科学素养 B.对自己认识自然、了解自然有帮助C.可满足自己的好奇心 D.对自己的情感陶冶有帮助14、你喜欢什么样的物理课15、你对物理课堂教学有什么建议。
初中生物理学习问卷调查表:
1. 课前你有做了预习吗?
◎有
◎没有
2. 是否有做过物理的学习计划?
◎有
◎没有
3. 对初中物理的学习的难度感觉是:
◎简单
◎一般
◎非常难,但经努力可以克服
◎难,想放弃学习
4.你有做课堂笔记的习惯嘛?
◎有
◎没有
5. 听课时,你是否注意有对重点内容或者你认为难点的知识在书上做标记的习惯?◎有
◎没有
6. 目前,老师的教学进度对你来说是?
◎合适
◎太快了
◎太慢了
◎无所谓
7.你喜欢下面哪些教学方式?
◎自己动手做实验
◎看老师做演示实验
◎做联系题
◎老师的精彩讲解
◎看形象化的影象资料
◎同学间的讨论
◎师生间的相互交流
◎参观活动
◎学生自己讲解
◎其他(住明)
8. 学习中遇见困难,你主要的解决方法是:
◎向老师询问得到答案
◎和同学讨论出答案
◎查阅资料自己找出答案
◎跳过难点,继续学习
9. 对老师上课的评价:
很不满意不满意一般满意很满意对老师的仪表◎◎◎◎◎上课思路清楚◎◎◎◎◎讲课有亲和力◎◎◎◎◎内容完整◎◎◎◎◎课后作业◎◎◎◎◎对老师讲课拖堂◎◎◎◎◎
10. 你认为老师课堂教学的哪些地方需要改进?
11. 你认为什么学习方法才适合大多数同学?。
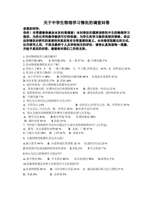
关于中学生物理学习情况的调查问卷亲爱的同学:你好!非常感谢你参加本次问卷调查!本问卷旨在摸清该校初中生的物理学习现状,为优化学科教学提供可行的依据,为学生的学习提供高效的策略。
你反应的情况对研究的客观性和真实性有非常重要的意义。
本问卷采取匿名的方式,仅作研究之用,不涉及教师个人及学校相关的评价,请你认真阅读每一道题,并给予真实的回答,谢谢你对我们工作的支持。
1.你对物理的学习感兴趣吗?A.很感兴趣19%B.感兴趣42%C.一般37 %D. 不感兴趣2 %2.你对物理新课程有多少了解?A.有深入了解3 %B.一般了解29%C.不了解, 但听说过44 %D.没听说过24 %3.你为什么要学习物理?(可多选)A.迫于升学压力49% B. 对物理知识感兴趣46 % C.提高自身素质45 %D.学好本领, 报效祖国17%E. 其他16%4. 你经常参加一些与物理相关的课外活动吗?A.参加兴趣小组, 在课外活动中表现积极4 % B. 偶尔参加一些活动12 %C. 虽然想参加, 但学校很少组织这类活动62%D. 课业负担过重, 没时间参加15 % E.不感兴趣7 %5. 你认为父母对自己的物理学习关心吗?A.非常关心14% B. 比较关心,但更关心语、数、外等科目43 %C. 不太关心, 只关心语、数、外科目20 %D.从来不过问23 %6.你认为现在的物理教学在哪些方面需要改进? (可多选)A.教学方法91% B.教学环境75 % C.教师素质40%D. 课时安排34 %E.其他24 %7. 平时除了物理教科书以外还通过什么途径来获取物理知识?(可多选)A.报刊、杂志或课外读物65 % B. 电视、广播47 %C. 与他人交谈28%D. 上网24 %E. 其他4 %8. 当遇到物理难题时,你会怎么做?A.独立思考44 %B. 向老师或长辈请教18. %C.找同学讨论23 %D.利用图书室或电脑网络查资料6 %E.其他2%F.不去管他7 %9.你认为自己的物理学习得法吗?A. 很不得法8%B. 不太得法60 %C.比较得法30%D.很得法2 %10.你最希望通过何种方式得到学习方法的指导?A.由老师教授38 %B. 与同学相互交流24 %C. 通过做课后练习自己领悟27 %D. 其他8%E. 无所谓3%1、你对“以学生自主学习、合作交流、小组展示为主”的课堂模式持何态度?A.赞同 B.不赞同 C.无所谓2、你认为以下物理教学方法中最有效的是A.教师讲授,突破物理教学重难点B.教师讲授,突破物理教学重难点C.观看录像,直观物理教学D.学生互教,易于接受3、你对教师推行“学在教前”的态度是A.预习没什么用,在新课前我不怎么预习B.虽然预习有用,但缺乏督促我有时就不预习C.我一般都在新课前预习,能提高听课效果4、你认为什么样的课堂最能吸引你A.教师讲授多、知识容量大的课堂B.纪律要求严格的课堂C.幽默的,氛围轻松愉快的课堂D.师生互动、学生讨论多的课堂5、你对“利用导学案引导学生学习”的学习方式有何看法?A.好 B.一般 C. 不好6、你对老师用多媒体课件上课的观点是A.图文并茂,提高了物理教学效果B.容量大,提高了物理教学速度C.要根据物理教学内容选用,不能滥用D.缺点比优点更多,不支持教师使用7、你对月考的看法是A.对我起到了很好的反馈作用,及时调整学习状态B.频率太低,应该半月考一次C.考的太勤了,有期中期末考试就行了D.其他8、你认为目前最常见的无效物理教学方式是A.只布置题目,不检查就讲评B.教师一言堂,满堂灌C.组织学生进行的讨论没有实效D.只管完成物理教学进度,不顾学生接受情况9、你认为教师在学习中的首要作用是A.督促者,监督学生不能偷懒B.引领我们抓住课程的核心C.指导我们改善学习方法D.其他10、你认为教师最重要的素质是A.本专业知识扎实,对考试的研究深入B.指导学生学习方法,关注学生心理状况C.对学生严格要求,督促到位D.热爱学生,对物理教学充满热情11、你采取的学习方法是A.上课听课、回家做作业,如果有时间就复习B.预习、听课、复习、作业C.也没有什么方法,凭感觉学D.其他12、学习的目的是什么A.提升个人素质B.以后找份好工作C.考大学D.我不知道,父母叫我学的13、你认为小组合作学习的效果如何?A. 有利于对问题的掌握。
初中物理学科课题研究学生调查问卷亲爱的同学,你好!你对这个调查问卷的回答,将为老师们进行课题研究提供极大的帮助,请你认真、独立完成。
调查问卷采用不记名方式,请你根据真实的想法和第一感觉完成这份问卷中的所有题目,不要漏做。
衷心感谢你的支持与参与!【基本信息】你目前所在的年级是:,你的性别是:A.初二B.初三C.男D.女【问卷调查】1.你对物理学科A 非常感兴趣B 较有兴趣C 一般、谈不上兴趣D 没兴趣2.你觉得学习物理学科A 非常困难B较难C不难D挺简单的3. 你对做物理实验A 非常喜欢B 比较喜欢C 一般D 不喜欢4. 物理老师上课所教的课程你能否听得懂A 听得懂B 基本能听懂C 有时能听懂D 一点也听不懂5. 喜欢什么样的物理老师A 知识渊博B和蔼可亲C教学方法新颖的D严格负责的6. 你在上新课前事先预习吗?A 经常预习B 有时间就预习,没时间就不预习C 从不预习D 只预习自己感兴趣的问题7. 你认为你学习物理的困难来自于A 物理概念、规律不理解,记不住B 物理知识点与对应的物理现象容易混淆C 实验探究题语言表达不准确D 计算题数学分析能力不强,不会计算8.对物理概念、规律的学习,你更喜欢哪一种方法A 老师把所有的知识点都列出来让我们背B 老师把比较相近的知识点、物理现象拿出来对比,这样我们能更好的理解和记忆C 其他方法,如:9、针对比较容易混淆的知识点、物理现象、物理实验,你认为哪一种学习方法更有效A把相近的题目拿出来对比,就能弄清楚他们的区别了B 题海战术,做多了自然就会了C 其他方法,如:10、你认为学习物理自己最大的障碍是A 对概念不理解B 知识点记不住C物理知识点、现象、实验混淆D读不懂题目的意思 E 虽能读懂题目,但数学解题能力不行F 对物理公式的意义和适用条件(适用范围)搞不清G 老师分析例题能听懂,但是自己做题目就不行11.你平常物理题目不会做是否会向老师请教A从来不问B偶尔会问C经常会问12.你认为怎样的教学能帮助你提高物理学习成绩?A 题海战术,熟成生巧B 定期默写知识点C 教给我们易于操作的学习方法使我们能记住那些难记的知识点、现象和实验D 通过练习锻炼我们的思维培养我们的能力感谢你的支持与参与!。
中学生物理学习状况检盘问卷
中学生物理学习状况检盘问卷
1.你的性别 : A 男 B 女
2.你对物理学科
A 特别感兴趣
B 较有兴趣
C 一般、谈不上兴趣
D 没兴趣
3.你感觉学习物理学科
A 特别困难
B 较难
C 不难
D 挺简单的
4.你对做物理实验
A 特别喜爱
B 比较喜爱
C 一般
D 不喜爱
5.物理老师上课所教的课程你可否听得懂
A 听得懂
B 基本能听懂
C 有时能听懂
D 一点也听不懂
6.喜爱什么样的物理老师
A 知识渊博
B 平和可亲
C 教课方法新奇的
D 严格负责的
7.你在上新课前预先预习吗?
A 常常预习
B 有时间就预习,没时间就不预习
C 从不预习
D只预习自己感兴趣的问题
8.你以为你学习物理的困难来自于
A 对观点不理解
B 读不懂题目的意思
C 虽能读懂题目,但数学解
题能力不可以 D 对物理公式的意义和合用条件(合用范围)搞不清
E 马虎
F 上课没注意听讲
G 老师剖析例题能听懂,可是自己
做题目就不可以H 找不出题目的隐含条件
9.你平时物理题目不会做能否会向老师讨教
A 素来不问
B 有时会问
C 常常会问
10.你向老师讨教问题时老师的态度
A 耐心解答仔细解说
B 会解答可是会不耐烦
C 基本不理踩11.你以为如何的教课能帮助你提升物理学习成绩?
12.你心目中理想的物理教师应当是如何的?
(请您仔细填写 ,感谢您的参加 !)
1 / 1。
亲爱的同学:为了更好的了解同学们的学习情况,促进老师改进教学,老师对你们做如下调查。
在你们满意的问题答案上画上对号“√”即可。
如果你认为署名对你有帮助,欢迎署名,你认为不方便就不必署名。
中学生物理学习情况调查表1.你喜欢物理学科吗? A.喜欢 B.一般 C.不喜欢2.学到现在,你对物理的学习态度是否有改变?A.仍然喜欢B.喜欢变为不喜欢C.不喜欢变为喜欢D.仍然不喜欢3.喜欢物理学科的原因是A.内容有趣,这门课很好玩B.学起来简单C.这门课很重要;D.喜欢任课的老师4.你不喜欢学习某门学科的主要原因是A.考试成绩总是不太好;B.这课的老师经常批评你;C.这门学科不重要;D.对这门课不感兴趣5.你认为物理学习对你的生活、学习有帮助吗?A.有B.没有C.没想过6.你最喜欢那种物理学习方法A.听讲做练习题B.动手做实验C.多看形象化的资料 D.相互讨论7.目前的物理教学进度对你来说A.快B.慢C.正适合D.无所谓8.你认为物理实验对你的学习有哪些帮助?A.记忆变得容易 B.理解变得容易C.提高了学习物理的兴趣 D.做不做都一样9.有的同学表示课前预习对自己学习有很大帮助,所以习惯预习;而有的同学表示预习对学习并没有什么帮助,所以不预习。
你呢?A.经常预习 B.老师布置预习才预习 C.很少预习 D.不预习10.预习的方法多种多样,你常用哪一种?A.阅读要学的内容,并查阅相关资料,解决疑难B.阅读要学的内容,归纳出重难点并划出不懂或有疑问的地方C.阅读要学的内容,并归纳出重点和难点D.把要学的内容看一遍11.有的同学表示会在课堂上课过程中常常走神,你呢?A.基本不会走神 B.对感兴趣的内容很认真,不感兴趣的就干别的事情C.上课内容听不懂时会走神D.认为上课内容已经很懂了,不用听12.在课堂上,你通常A.完全按老师的要求进行,没有主动对问题进行探究B.主要精力放在解题上,没有对基础知识进行认真复习C.既注重对基础知识的复习,又注意解题及解题后的反思、总结D.主动对问题进行探究,并经常与同学一起讨论、交流13.在课堂上学习时,老师提出的问题或组织的各项学习活动,你 A.总是主动参与,积极思考 B.有时愿意参加; C.不感兴趣14.不同的同学都有自己的听课方式,你是怎样的呢?A.一面听,一面把老师讲的和自己认为重要的内容记在书上B.听课时不记笔记,但愿意想,会配合老师的节奏C.老师让记什么就记什么D.听课时会记自己认为重要的笔记,但常常听不到老师讲的下面的内容15.课堂听讲认真情况 A.每次认真B.经常认真C.偶尔认真D.很不认真16.课堂发言 A.经常发言B.发言比较积极C.偶尔发言D.基本不发言17.学习时,你提出过有价值的问题或想法吗? A.经常; B.曾经有过; C.从来没有18.课后复习 A.每天都复习 B.经常复习C.偶尔复习D.基本不复习19.你认为各科老师布置的作业A.太多B.不够做 C.基本能做完D.各科不平衡,学校需要协调20.物理课后作业是否按时完成A.每次按时完成B.经常按时完成C.有时不能按时D.基本不能按时完成21.你每天用于完成物理作业的时间是多少A.大于半小时B.半小时C.二十分钟D.十分钟以下22.物理作业情况A.先复习,独立完成,书写工整,准确,有错误及时纠正。
中学物理学习状况调查问卷学校:班级: 性别:年龄:请把你选择的答案填入()中1.你对学习物理()A 有浓厚的兴趣B 有些兴趣C 曾经有兴趣后来没兴趣D 一直没有兴趣2.你学习物理的动力是()A 教师的教学水平高B物理内容丰富精彩C提高素质陶冶情操D能取得良好成绩3.你认为在各学科中,物理难度怎么样? ()A 最难学B 比较难学C 比较好学D 最好学4.各学科学习中你把物理放在()A最要地位B较重要地位C次要地位D最次要地位5.你学习物理的信心怎样? ()A 充满信心B 有信心C 很难说D 没有信心6.你认为哪个因素最能影响你物理学习热情? ()A教师缺乏教学技巧B教师的态度不好C学习压力重D考试成绩不理想7.你认为教材最大的弊端是()A阅读篇目过少B内容脱离学生实际,无趣味性C语法知识过少8你最喜欢的物理老师应当是()A幽默风趣型B知识渊博型C思维敏捷型D平等朋友型9. 如果给你本教材,没有老师的讲解,你会学的: ()A 很好B比没有老师好C不如老师教的好10. 你认为你在老师那里获得到的书本上没有的知识量: ()A 很多 B一般 C 很少,几乎得不到11.课堂教学内容更喜欢哪一方面?()A.课文分析B.语文知识讲解C.应试训练D.人文精神的传授12.你心目中的教师上课时的教学形式是()A教师传授知识B教师在讲授中提问交流C学生自己讲授D学生能够主动参与13. 预习在学习过程中很重要,老师每天都会布置预习任务,你是如何对待的()A不愿意预习;B只把书读几遍就算了;C熟读课文,借助工具书理解词语意思;D、认真预习,还主动收集有关资料。
14.你在课堂上常处于()状态。
A以听老师讲为主常处于思考感受C与老师同学产生碰撞D.积极参与到活动中15.对于老师在课堂上的提问,你是()A积极动脑思考发言B知道答案不愿举手C简单问题能思考并回答D等别的同学回答。
16.每当老师要求小组相互合作讨论解决疑难问题或学习新知识时,你是()A自己独立思考B不知道怎样与他人合作讨论解C积极与他人合作,找出答案17.你在学习语文时通常采用的()方法A 课前预习、上课听讲、课后巩固B 多读、多听、多说、多写、多问C 识记、理解、应用D 想学就学18.你课后做巩固练习情况()。
学生学习物理情况问卷调查1、你所在的初中学校是否使用课改教材()A、是B、不是A、很难B、较难C、适中D、容易3、上了高中以后,你什么时候开始有做文科生或理科生的打算?()A、一开始B、半学期后C、一学期后D、一学年后A、较大B、一点点C、没有A、整节课B、三十分钟左右C、二十分钟左右D、十分钟左右6、进入高中后,刚开始时你在物理学习上是否有所放松( )A、有B、没有C、一样7、你用了多长时间来适合新的环境()A、一、二周时间B、一个月时间C、几个月时间D、觉得还没适合8、你感到学习高中物理的压力()A、很大B、较大C、一般D、很小9、你觉得有压力的原因来自()(可多项选择)A、内容比初中难B、周围同学竞争较大C、不适合高中的学习方法D、家里,学校要求高10、上了高中后你对第一次物理考试的成绩()A、出乎意料,无法接受B、意料之中,能够接受C、没什么感觉11、进入高中后,高中物理教学和初中的相比()A、高中的课时容量和进度与初中差不多B、高中的课时容量明显增大,进度与初中差不多C、高中的课时容量明显增大,进度明显加快12、在初中物理课上,老师是不是经常渗透情感和价值观教育()A、很经常B、偶尔C、没有D、不清楚13、你认为在物理课上有没有必要实行情感和价值观的教育()A、很有必要B、有必要C、不必要D、不清楚14、你觉得物理老师在教学过程中实行学法指导()A、很有必要B、应该需要C、无所谓D、没必要15、你喜爱怎样的物理教学形式()A、满堂灌B、师生互动16、高中与初中相比,高中物理老师在教学过程中的师生互动情况是()A、学生主动配合老师,师生互动多B、老师留给学生思考的时间减少,师生互动少C、还是和以前一样,老师讲授,学生接受D、个别同学有配合,师生互动面不大17、你认为高中上课方法与初中比较差异较大的地方在哪里()A、新知识点的多少B、自主性的表达C、上课思考时间的长短D、重复讲授的知识点18、你喜欢什么样的物理老师( )A、知识渊博B、和蔼可亲C、教学方法新颖的D、严格要求的19、你在初中是否常受到物理老师的表扬()A、常常受到老师的表扬B、较少受到老师的表扬C、几乎没有20、你在高中是否常受到物理老师的表扬()A、常常受到老师的表扬B、较少受到老师的表扬C、几乎没有21、你认为物理老师的表扬对你学习物理的兴趣有无影响()A、很大B、较大C、一般D、没有22、在初中你喜欢上实验探究课吗()A、喜欢且特别兴趣B、一般C、不感兴趣D、好玩,因为有较多实验23、在初中上实验探究课时,你是通过哪种途径提出问题的()A、自己独立思考后提出B、与同学讨论提出C、经老师提示后得出D、直接借鉴课本得出24、在初中的实验探究课上,当实验数据与结论相差甚远时,你是()A、认真检查实验过程是否出错B、与同学讨论为什么会出现这样的情况C、请教老师D、迅速修改数据,使之与实验结论相符25、在高中的课外时间,你是否有通过教学辅导材料增强对物理的学习()A、经常,已成为习惯B、偶尔C、从来没有26、在初中,对于新学的物理知识点,你有充足的时间实行巩固吗()A、有B、没有27、进入高中后,对于新学的物理知识点,你有充足的时间实行巩固吗()A、有B、没有28、初中和高中相比,在物理解题规范方面,你觉得()A、初中和高中一样都较容易表述B、初中和高中一样都很难表述C、初中很容易表述,高中往往表述不清D、学习过程中没有注意这个问题29、在高中,上完物理课后以后你通常()A、连书上的东西都常搞不懂B、知道书上的公式,有时不理解,不会应用C、懂得用书上的公式,会算题,但使用不够灵活D、对课本知识理解较好能融会贯通30、假如没有人督促,您是否会主动学习物理?()A、会B、有时会C、不会31、你在学习初中物理过程中关于课后作业:()A、独立按时按质完成B、能按时完成,但有抄作业的行为C、有时不完成作业D、经常不完成作业32、你在学习高中物理过程中关于课后作业:()A、独立按时按质完成B、能按时完成,但有抄作业的行为C、有时不完成作业D、经常不完成作业33、你在完成物理作业时遇到困难怎么办( )A、找老师请教B、找同学请教C、空在那儿,等老师讲D、拿同学的作业抄一遍了事34、你在考试后作了那些工作()A、仔细分析考试得失,找出问题并加以解决B、分析得失,明确问题,但未想办法加以改正C、关心成绩,有订正错误,但无总结分析存有问题D、不关心成绩,也没订正试卷错误35、你在学习物理过程中作业订正()A、坚持订正错误并即时理解B、坚持订正错误但不能即时理解C、有时订正错误D、从不订正错误36、在解答物理习题的时候,你经常( )(可多项选择)A、读不懂题目的意思或找不出题目的隐含条件B、虽能读懂题目,但数学解题水平不行C、对物理公式的意义和适用条件(适用范围)搞不清D、老师分析能听懂,但是自己做题就不行37、影向你学习物理成效的主要因素是( )A、没有充足的学习时间B、问题理解不透C、学习资源不能满足要求D、上课不够专心38、你认为造成你学习物理困难的最主要原因是( )A、物理知识点掌握不牢固B、抽象思维能力差,物理情景无法建立C、数学能力差D、理解能力不好,物理公式不能灵活应用39、你在高中物理习题讲评时的状态是()A、一听就懂,并举一反三B、会听得懂,但常不会解同类型题C、听得吃力,过后找机会慢慢弄懂D、听得吃力,过后不了了之40、高中与初中使用的教材相比,在内容难易方面你觉得()A、太深奥了,无法与初中物理衔接B、不是很深奥,只是初中太简单了,所以初中的物理知识帮助不大C、内容深了,但与初中也很有联系D、难度差不多41、在初中的物理课本习题的题量方面你觉得()A、习题较多B、习题适中C、习题较少42、高中物理教师布置的课后习题与初中的相比,你觉得()A、难度大,习题量大B、难度大,但习题量少C、难度小,但习题量大D、难度和习题量差不多43、在高中物理题型中,你认为自己最没把握的是()A、选择题B、填空题C、实验题D、计算题44、高中物理的习题和初中的相比()A、容量大,知识点多B、容量小,知识点少C、差不多45、在物理实验方面,你觉得()(可多选)A、高中的实验原理和现象比初中的实验原理和现象复杂B、高中的实验步骤比初中的实验步骤难很多C、高中的实验数据处理比初中的实验数据处理方法难很多D、高中的实验设计要求比初中的实验设计要求难很多。
初中生物理学习情况问卷调查尊敬的各位同学:你们好,初中物理是很多初学物理的学生反应比较难学好的的一门功课,下面是关于物理学习兴趣及动机的调查题,请你仔细、认真、实事求是的填写,此卷有助于我们和你自己了解你对物理的学习兴趣和动机,以期让我们从中找出改进物理教学的方法与策略,对我们下一步进行物理课堂教学改革提供宝贵的参考。
谢谢!1、你心目中的物理学科是什么样子?A、介绍万物之理的B、是一门综合性很强的学科C、是一门精密定量的学科D、说不清楚2、你对自己学习物理有信心吗?A、有,信心十足B、信心不足,但想学C、未曾仔细想过D、已经失去信心3、有的同学会在上物理课过程中走神,你怎样?A 、听不懂的内容才会走神B、对感兴趣的内容听讲 C 、很少走神D、经常走神4、你知道学习物理关键的要学习什么吗?A、物理知识B、物理实验C、物理研究问题的方法D、说不准确5、物理课上你常做什么?A、踊跃发言,积极提问B、认真听老师讲课C、听不懂就做自己的事或发呆D、常干一些与物理课无关的事6、在物理习题中遇到难题你会怎样做?A、与同学讨论B、请教老师C、直接抄答案D、自己寻找解题方法7、你怎样完成物理作业?A、自己不论对错快速的完成B、自己先做,遇到困难时,与同学讨论C、先拿同学的作业看,看懂了再做D、直接拿同学的作业抄或者找老师问答案8、对待发回的物理考卷,你的态度如何?A、无所谓态度等老师评讲B、仔细看自己答错的问题试图改正C、看周围还有多少比自己分数低的人D、看周围还有多少人比自己考分高9、在做物理课外相关习题中,你一般如何去完成?A、直接找答案B、上课讲的都能听懂,但做一些题不会做C、看课本上知识点才会做D、不知如何下笔10、现阶段,你觉得物理的哪类题型最难?A、计算题B、选择或填空C、实验题D、都很难11、你是怎样学习物理的?A、主要听讲B、先自学再听讲C、按老师要求的去做D、没有固定的步骤12、是否常向物理老师请教?A、很频繁,但心理有压力B、经常,而且乐意C、有时D、没有,怕老师反感13、你是否自主学习物理知识?A、很喜欢学习与物理有关的知识B、无计划,偶尔学学C、很被动,不想多做课外知识D、自己不想学,但喜欢跟别人一起学14、你对课外研究和物理实验心态如何?A、是个个人展示的好机会B、反正不是我一个人的事C、做不做无所谓D、是一件挺好玩的事15、你对上物理课的心态是A、非常紧张 B 、心情放松C、无所谓D、期待16、在学习过程中遇到你不懂或不理解的问题时A、向老师请教B、与同学讨论C、自己慢慢琢磨 D 、直接放弃17、你对老师布置的作业A、认真对待B、偶尔做C、简单的做难的不做 D 、应付还是必须的18、如果你在课堂上努力解决难题,你为什么会这样做?A 、我想老师对我留下好印象B 、那是我应该做的C 、做难题是一种乐趣D、我想在同学面前展示自己19、你认为什么因素最容易使学习成绩下降?A 、父母的思想与观念B 、自己不够努力C、老师教的不好而且自己不喜欢物理老师D 、周围的同学的学习态度20、你觉得物理课应该怎么上?A、听老师讲授B、多让学生互动、参与C、不用固定的模式上D、无所谓谢谢你的参与,祝学习愉快!。
初中物理学习情况调查问卷
1、你喜欢物理吗?
A、喜欢
B、一般
C、不
D、没感觉
2、你对物理感兴趣的地方是什么?
3、在物理课上你参加过小组讨论吗?
A、经常讨论
B、根据实际情况,偶尔讨论
C、很少有讨论的机会
D、我都不
知道讨论什么,没什么好讨论的,
4、物理课时,你听得是否认真?
A 认真
B 一般
C 不认真
5、在学习过程中,你经常与他人合作吗?
A 经常
B 一般
C 很少
6、你是如何完成作业的?
A、独立
B、问家长
C、问同学
D、抄同学的或抄答案
7、你认为物理老师布置的作业量
A、过量
B、合适
C、还可以
D、不够多
8、与其他同学相比,你对自己物理成绩A一点都不担心 B不担心) C介于担心与不担心之间 D担心 E特别担心
9、你是否经常在课堂上向物理老师提出自己的想法和观点?
A、经常提出,积极举手发言
B、偶尔提出,有选择的提问和回答
C、我只关心我感兴趣的那部分
D、从来没有,我怕回答错误
11、你在学习物理中最常用的学习方法是? A、自己独立思考B、喜欢和同学讨
论 C、喜欢请教老师D、上课听老师说就行
12、父母对你学习物理
A、能给予较细致、具体的指导
B、除关心考试结果外,还经常鼓励、提醒的
C、只问问作业和考分的
D、家长不过问
13、你喜欢的物理课方式是?A、老师直接讲解) B、先按老师的自学目标自学,然后小组讨论
14、在学习中遇到困难时,你是如何解决的?A 问老师 B问家长 C 和同学讨论 D 自己解决
15、到目前为止物理你觉得最难的是什么?。
尊敬的同学们:您好!为了更好地了解同学们在物理学科学习中的现状、需求和遇到的困难,以便我们能够有针对性地改进教学方法和提高教学质量,特开展此次问卷调查。
本问卷采取匿名方式,所有信息仅用于学术研究,请您放心填写。
感谢您的参与和支持!一、基本信息1. 性别:A. 男B. 女2. 年级:A. 七年级B. 八年级C. 九年级3. 班级:二、物理学科学习现状1. 您对物理学科的兴趣程度如何?A. 非常感兴趣B. 感兴趣C. 一般D. 不感兴趣E. 非常不感兴趣2. 您认为自己在物理学科上的基础知识掌握程度如何?A. 非常好B. 较好C. 一般E. 非常差3. 您在学习物理过程中遇到的最大困难是什么?A. 理解概念B. 解决问题C. 实验操作D. 时间管理E. 其他(请说明)4. 您在学习物理时,最希望老师帮助您解决哪些问题?A. 理解概念B. 解决问题C. 实验操作D. 时间管理E. 其他(请说明)5. 您认为物理课堂的教学方式对您的学习效果有何影响?A. 非常好B. 较好C. 一般D. 较差E. 非常差6. 您认为物理课堂的互动性如何?A. 非常好B. 较好D. 较差E. 非常差三、物理学科素养水平1. 您认为自己在物理学科素养方面的表现如何?A. 非常好B. 较好C. 一般D. 较差E. 非常差2. 您认为自己在以下哪些方面需要提高?A. 观察与实验能力B. 科学推理能力C. 解决问题能力D. 科学态度与价值观E. 其他(请说明)3. 您认为学校在培养物理学科素养方面有哪些优势和不足?四、教学建议1. 您对物理课堂的教学内容有何建议?2. 您对物理课堂的教学方法有何建议?3. 您对物理课堂的实验环节有何建议?4. 您对物理课堂的作业布置有何建议?5. 您对物理教师的教学有何建议?感谢您抽出宝贵时间参与本次问卷调查!您的意见对我们改进教学、提高教学质量具有重要意义。
祝您学习进步!【调查问卷结束】。
初中学生物理学习现状调查问卷班级性别亲爱的同学:你好!本问卷调查是为了了解你的物理学习现状、学习中存在的问题和困难之处以及你对物理教学的建议,以便教师与学生之间有效沟通、交流。
本问卷绝不会影响教师对你的态度,不会给你带来任何不便之处,反而会有助于教师改进教学方法,提高教学效果。
请根据你自己的实际情况,认真如实地回答下列问题。
你的回答对我们的研究具有重要意义,非常感谢你的合作!说明:1.请根据你本人的实际情况做答,答案没有对错之分。
2.答题时看懂题目内容即可回答,不必费时考虑,不要参考别人的回答。
3.本问卷采取无记名方式进行,对答卷严格保密。
4.问卷共设有28道题,均为单选,请勿多选或漏选。
问卷:1.你觉得初中物理比起其他科目,其难易程度如何?()A.最难 B.较难 C.不难2.你喜欢学物理吗?()A.非常喜欢 B.较喜欢 C.一般 D.不喜欢2-1.如果你不喜欢学习物理,是什么原因造成的呢?()A.从未感过兴趣 B.不爱学,跟不上C.成绩总提不高 D.太难太费劲E.其他2-2.如果你喜欢学习物理,是什么原因呢?A.物理课堂生动有趣B.物理老师平易近人C.物理很简单,很容易学 D.其他3.物理对你来说()(请在横线上写出原因)A.难学B.不难4.你对自己目前的物理学习现状是否满意?()A.很满意 B.比较满意 C.不满意 D.不满意且对物理学习产生恐惧5.你的物理成绩基本上处于什么水平?()A.优秀(90分左右) B.中等(80分左右) C.一般 D.不及格6.如果分科的话,你会选择()?为什么?A.文科B.理科7.你认为学习物理的目的是( )A.为将来在实践中应用 B.学习知识很有乐趣C.为了考试 D.没有目的,学校安排的8.你在学习物理时,经常给自己制定学习计划吗? ()A.经常制定B.有时制定C.很少制定D.从来不制定9.就你个人而言,你觉得学好物理关键什么?A. 弄懂B.多问C.课前预习D.认真听讲E.多看书F. 保持兴趣,多动手多观察G. 多做题H. 勤总结 I.多思考 J.做好课堂笔记K.其他10.听课时你大多数处于什么状态()A.思维活跃,边听边思考B.认真听讲,但只是被动接受老师讲授的知识C.刚开始认真听,后面就不听了D.不听课,做自己的事情11.上物理课时,你如何做物理笔记?()A.抄下老师的全部板书B.默默记在心里C.不全记,但记住要点和重点D.记住一些自己对问题新的见解12.平时教师布置的作业,你认为对你来说()A.很难且很多,基本上不会做B.难度适宜,作业量也适宜C.容易但作业量多D.很少,但难度大,很难作对做完E.其他13.完成物理作业你的做法是()A.先看书复习后完成 B.边做边看书C.向他人讨论、请教完成 D.大多抄袭他人的14.对物理学习中出现的困难,你希望老师怎样处理?()A.老师指导,集体讨论解决 B.个别指导C.老师在黑板上统一讲解,有错误的同学自己改正 D.讲不讲无所谓15.在做学生实验时,常以小组为单位进行,你总是希望()A.独立快速完成 B.与他人一起分工完成C.自己不做,同组同学能尽快完成 D.无所谓,不关心,只是来玩一下16.你经常参加一些与物理相关的课外活动吗?()A.参加兴趣小组,在课外活动中表现积极B.偶尔参加一些活动C.虽然想参加,但学校很少组织这类活动D.想参加,但课业负担过重,没时间参加E.没参加过,也不感兴趣17.遇到物理难题时,你会怎么办?()A.独立思考B.向老师或长辈请教或找同学讨论C.利用图书室或电脑网络查资料D.不去管他E.其他18.你平时学习物理的途径是什么?()A.抓好课堂,其余时间自学 B. 跟着课堂走,跟上老师脚步走C.除学校学习之外,还请物理家教 D. 其他19.你最喜欢的物理课堂形式有( )A.讲练结合型B.在教师的引导下自主学习C.讨论提问型D.同学相互合作20.教师有没有对物理学习进行方法上的指导?()A.经常指导B.针对具体物理共同问题进行指导C.偶尔有D.没有21.课堂上老师是否给予充足的讨论、思考的时间和机会( )A.很多,几乎每节课这样B.较多C.偶尔有D.没有22.你认为现在的物理教学在哪些方面需要改进?()A.教学方法和教学环境 B.教师素质C.课时安排 D.其他23.你认为物理学习中最重视的内容是什么?( )(可多选)A.概念B.规律C.实验D.习题 E.思考分析过程F.解题技巧G.数学运用H.解题技巧I.画图J.教学运用。
学生物理学习问卷调查
亲爱的同学们:
你们好!
感谢你们在繁忙的学习中抽出时间接受本次问卷调查"本问卷调查为不记名调查,仅供教育教学研究参考",你的宝贵意见将成为我们研究的重要参考,请根据自身情况如实回答以下问题"谢谢你们的合作!
1性别:( )
A:男 B:女
2你对物理学科的兴趣在各学科中是( )
A:最感兴趣B:较感兴趣
C不怎么感兴趣D:最不感兴趣
3将物理学科与其他学科相比较,你觉得它的难度( )
A:最容易学B:较容易学
C:较难学D:最难学
4你的物理学科成绩在各学科中处于什么水平?( ) A:最好B:较好C中等D较差
5课前你预习吗?( )
A:一直坚持B:经常预习
C:较少预习D:偶尔预习E:从不预习
6课后你复习巩固吗?( )
A:一直坚持B:经常复习C:较少复习
D:偶尔复习E:从不复习
7当你学习遇到难题时,你会( )
A:自己独立思考尝试攻克B:自己看书或笔记尝试攻克
C:同学间相互讨论尝试攻克D:抄袭他人答案
E:放弃该题,置之不理
8物理与数学结合比较紧密,你是否有意识的用数学知识方法来解决物理问题?
( )
A:经常B:较少C:极少D:压根儿没这么想过
9对于初中物理中电学部分的学习与学过的物理知识比较,你的感觉是( )
A:越来越难B:后学的东西比前面的稍难C:都差不多没感觉D:越来越容易
10在做物理练习题时( )
A:只求结果,不求过程B:常常审题不清,导致错选乱选
C:虽然分析过程,但不做深入分析D深入分析,一题多解
11、物理课上,通常()
A完全按老师的要求进行,没有主动对问题进行探究
B主动对问题进行探究,并经常与同学一起讨论、交流
C主要精力放在解题上,没有对基础知识进行认真复习
D既注重对基础知识的复习,又注意解题及解题后的反思、总结
12在以下物理内容中,你比较喜欢的有哪些?可多选排序( )
A:老师演示实验B:抽象概念和规律的总结
C:有趣的自然现象D:自己操作实验
E:物理规律的应用F:公式的理论推导G:有关科科学家的故事
13你喜欢某位老师(不一定是物理老师)的原因有?最多选三项排序:(
A:漂亮!帅气 B:讲课讲的动听
C:博学多识,多才多艺 D:工作认真负责,严格要求E:平易近人,公平对待学生
F:有爱心,帮助学生解决困难
14在下列讲课方式中,你比较喜欢的有?可多选排序( )
A:风趣幽默B:严肃严谨C:生动形象
D:抽象单调E:教师从头到尾满堂讲
F:学生从头到尾满堂探讨自学G:师生互动丰富。