试验设计期末考试题
- 格式:doc
- 大小:254.50 KB
- 文档页数:6
试验设计期末考试试题一、选择题(每题2分,共20分)1. 在试验设计中,随机化试验的目的是什么?A. 减少试验误差B. 增加试验误差C. 保持试验的一致性D. 增加试验的复杂性2. 以下哪项不是试验设计的基本原则?A. 重复性B. 随机性C. 唯一性D. 控制性3. 在农业试验中,田间试验的试验误差通常来源于:A. 种子质量B. 土壤条件C. 气候条件D. 所有以上因素4. 试验设计中,方差分析的目的是什么?A. 确定试验结果的显著性B. 计算试验的总方差C. 比较不同处理的均值D. 预测未来的试验结果5. 以下哪项不是试验设计的类型?A. 完全随机设计B. 随机区组设计C. 因子设计D. 描述性设计6. 试验设计中,对试验误差的控制不包括:A. 减少试验误差B. 消除试验误差C. 估计试验误差D. 分析试验误差7. 试验设计中,数据的收集和分析应遵循:A. 随机性原则B. 重复性原则C. 一致性原则D. 以上全部8. 在试验设计中,处理效应的显著性检验通常使用:A. t检验B. 方差分析C. 卡方检验D. 相关性分析9. 试验设计中,样本量的大小通常与以下哪项有关?A. 试验成本B. 试验误差C. 试验的重复次数D. 试验的复杂性10. 在试验设计中,以下哪项不是试验误差的来源?A. 测量误差B. 试验材料的变异C. 试验环境的变异D. 试验处理的差异二、简答题(每题10分,共30分)1. 请简述试验设计中控制变量和随机变量的区别。
2. 描述试验设计中因子设计的基本步骤。
3. 阐述方差分析在试验设计中的作用及其重要性。
三、计算题(每题25分,共50分)1. 假设你正在进行一个关于肥料效果的试验,试验设计为完全随机设计,有三种不同的肥料处理,每种处理有5个重复。
试验结果如下表所示:| 处理编号 | 重复1 | 重复2 | 重复3 | 重复4 | 重复5 ||-|--|--|--|--|--|| A | 120 | 125 | 115 | 120 | 130 | | B | 110 | 105 | 100 | 110 | 115 | | C | 130 | 135 | 140 | 130 | 125 |请计算总平均值、各处理的平均值、方差以及处理效应的显著性。
生物统计与试验设计_西北农林科技大学2中国大学mooc课后章节答案期末考试题库2023年1.抽样的目的是:答案:由样本统计量推断总体参数2.关于定量资料描述正确的是:答案:定量资料的观察值不一定是整数,它们之间的变异可能是连续的也可能是不连续的。
3.在t检验中,当其他因素确定时,以下描述正确的是:答案:Ⅰ型错误α的降低必然伴随Ⅱ型错误β的升高,减少犯I型错误的概率,将会增加犯II型错误的概率。
4.在显著性检验中,任何一个观察值可以剖分为两部分,即:答案:总体平均数和试验误差5.正态分布曲线与横轴之间所夹的面积等于:答案:1.006.下面特征数中全部属于统计量的是:答案:S、SS、SPxy7.在t检验中,若t0.05≤|t|<t0.01,则说明试验的表面效应属于试验误差的概率P:答案:0.01<P≤0.058.在单因素试验资料的方差分析中,当F检验后P<0.05时,可以认为:答案:各总体均数不全相等9.在t检验中,显著水平的高低表示下结论的可靠程度的高低,在0.01水平否定无效假设的可靠程度为:答案:99%10.方差分析的基本假定中除独立性、等方差性外,尚有:答案:正态性11.当df=15时,查附表3得两尾概率等于0.01的临界t值为t0.01(15)=2.947,其意义是:答案:P(-∞<t<-2.947)+ (2.947<t<+∞)=0.0112.7个不同地区奶牛的产奶量分别是6500(X1)、6200(X2)、6123(X3)、6089(X4)、5821(X5)、5668(X6)、5218(X7)千克,在进行多重比较时X2与X7的秩次距K等于:答案:613.在单因素试验资料的方差分析中,组间变异是指:答案:各组均数与总均数之间的差异14.关于两类错误描述正确的是:答案:Ⅰ型错误是把非真实差异错判为真实差异,即无效假设为真,却接受了备择假设。
15.下面关于精确性的描述正确的是:答案:在调查或试验中同一试验指标或性状的重复观测值彼此接近的程度16.在方差分析中,用标记字母法表示多重比较的结果时,若两均数所标注的字母中,小写字母相同,但大写字母不同,下列关于两均数差异显著性说法中最确切的是:答案:差异显著但未达到极显著水平17.当从一个总体中随机抽样时,如果增大样本含量,以下说法正确的是:答案:样本均数标准误会变小18.在实际分析当中,x2检验应用于:答案:次数资料19.在A、B两地进行奶牛产奶量调查,根据产奶量高低分为优、良、中、劣四个等级。
实验设计期末考试题及答案一、选择题(每题2分,共20分)1. 实验设计的主要目的是:A. 验证理论B. 收集数据C. 获得知识D. 提高技能答案:A2. 下列哪项不是实验设计的基本原则?A. 可重复性B. 随机性C. 单一变量D. 随意性答案:D3. 实验中控制变量的目的是:A. 增加实验难度B. 减少实验成本C. 减少误差D. 增加实验趣味性答案:C4. 实验设计中的对照组是指:A. 接受实验处理的组B. 不接受实验处理的组C. 接受不同实验处理的组D. 接受标准实验处理的组答案:D5. 实验设计中,随机分配实验对象到各组的目的是:A. 增加实验的趣味性B. 减少实验误差C. 增加实验的难度D. 降低实验成本答案:B...(此处省略其他选择题)二、简答题(每题10分,共30分)1. 简述实验设计的一般步骤。
答案:实验设计的一般步骤包括:确定研究问题和目标、选择研究对象、设计实验方案、实施实验、收集和分析数据、得出结论。
2. 什么是双盲实验?双盲实验的优点是什么?答案:双盲实验是指实验者和受试者都不知道实验对象接受的是实验处理还是对照处理。
双盲实验的优点是可以减少实验者的主观偏见和受试者的期望效应,从而提高实验的可靠性。
3. 请解释“统计显著性”和“实际显著性”的区别。
答案:统计显著性是指实验结果在统计学上的差异是否显著,通常通过p值来判断。
实际显著性则是指实验结果在实际应用中的差异是否具有重要意义,它不仅考虑统计学上的差异,还要考虑实际应用中的影响大小。
三、计算题(每题15分,共30分)1. 假设你进行了一项实验,实验组和对照组各30个样本,实验组的平均分为85,标准差为10,对照组的平均分为75,标准差为12。
请计算两组间的平均差异是否具有统计学上的显著性,并给出p值。
答案:[此处应提供具体的计算过程和结果,由于篇幅限制,这里省略具体计算步骤,答案为:p值小于0.05,两组间的平均差异具有统计学上的显著性。
建筑构造试验期末复习题一一、单向选择题〔每题3分,共计36分,将选择结果填入括弧〕1.关于建筑构造模型试验的优点,如下表述中,〔 D 〕项是不对的。
A.模型的制作相对容易,节省材料、时间和人力B.可以根据试验目的突出问题的主要因素,针对性强C.可以严格控制模型试验的主要参数,以防止外界因素干扰,保证试验数据的准确性D.模型试验能够表达真实构造的一切特征2.〔A 〕的原理清晰,加载设备操作简单方便、平安可靠,能产生较大的荷载,而且荷载容易控制、准确、稳定,并能实现多点同步加载。
A.液压加载B.重物加载C.机械式加载D.气压加载3.贴电阻应变片处的应变为500με,电阻应变片的灵敏系数K=,在这个电阻应变片上应产生的电阻变化率是以下哪一项?〔 C 〕A.%B.%C.%D.%4.采用非破损检测手段测试混凝土强度等级,以下哪一项为哪一项不当的?〔B 〕A.采用超声波检测技术测定混凝土强度等级B.采用钻芯法测定混凝土强度等级C.采用回弹法测定混凝土强度等级D.采用超声回弹综合法测定混凝土强度等级5.以下哪种方法可用于钢筋位置的检测?〔C 〕A.超声法B.钻芯法C. 磁检测法D.扁顶法6.〔A 〕是整个构造试验工作中极为重要和关键的一项工作,这项工作为试验的实施起着统管全局和具体指导作用。
A、构造试验设计B、构造试验准备C、构造试验实施D、构造试验分析7.对以下构件进展试件尺寸设计时,宜采用缩尺模型的是〔D 〕。
A、屋面板B、吊车梁C、屋架D、偏心受压柱8.在构造试验的试件设计时,假设设计试件的尺寸太小,要考虑〔A 〕的影响。
A、尺寸效应B、重力效应C、鞭梢效应D、形状效应9.〔 A 〕,是指在承载能力状态下,根据构件设计控制截面上的内力设计值和构件试验加载方式,经换算后确定的荷载值〔包括自重〕。
A.承载力检验的荷载设计值B.正常使用极限状态检验的荷载标准值C.开裂荷载检验值D.屈服状态检验的荷载设计值10.以下各项中,〔D 〕项不是测量振动参数一般采用的仪器组合方案。
一、单项选择题1.土木工程结构试验中,常用生产鉴定性试验解决的问题是( C ). A。
验证结构设计理论的假定B.提供设计依据C.处理工程事故,提供技术依据D.提供实践经验2.工程结构试验的四个阶段中,哪一个阶段是整个试验工作的中心环节?( C )A.试验规划阶段B.试验准备阶段C.试验加载测试阶段D。
试验资料整理和分析阶段3.在结构试验中应优先选择的结构就位形式是( A ).A。
正位试验B。
卧位试验C。
反位试验D.原位试验4.结构试验中,钢结构的荷载持续时间一般不少于( B )。
A.5minB。
10minC. 15min D. 30min5.对于量测振动频率、加速度等参数的动测仪表,要求仪表的频率、加速度范围( A )被测动态参数的上限。
A.大于B.等于C.小于D.大于等于6.工程结构的模型试验与实际尺寸的足尺结构相比,不具备的特点是( D )。
A.经济性强B.数据准确C。
针对性强D.适应性强7.集中荷载相似常数与长度相似常数的( B )次方成正比.A.1 B。
2 C。
3 D.48.弯矩或扭矩相似常数与长度相似常数的( C )次方成正比。
A。
1 B。
2 C。
3 D.49.弹性模型材料中,哪一种材料的缺点是徐变较大,弹性模量受温度变化的影响较大?( D )A。
金属材料B。
石膏C。
水泥砂浆D.塑料10.哪一种模型的制作关键是“材料的选取和节点的连接"?( C ) A.混凝土结构模型B.砌体结构模型C。
金属结构模型D.有机玻璃模型11.强度模型材料中,哪一种材料需要经过退火处理?( A )A.模型钢筋B。
微粒混凝土C.模型砌块D。
水泥砂浆12.下列哪一种加载设备属于机械力加载设备?( B )A。
杠杆B。
弹簧C。
手动液压千斤顶D.水13.机械力加载设备中下列哪一种加载设备常用于结构的持久荷载试验?( D )A.卷扬机B.吊链C。
螺旋千斤顶D。
弹簧14.支座的型式和构造与试件的类型和下列何种条件的要求等因素有关.( A )A.实际受力和边界条件B。
试验设计方法期末考试试题# 试验设计方法期末考试试题## 一、选择题(每题2分,共20分)1. 试验设计中的随机化原则主要解决以下哪个问题?A. 减少试验误差B. 避免系统误差C. 消除主观偏见D. 以上都是2. 以下哪个不是试验设计的基本原则?A. 重复性B. 随机性C. 唯一性D. 代表性3. 方差分析(ANOVA)主要用于检验以下哪类问题?A. 两个总体均值是否相等B. 三个或三个以上总体均值是否存在差异C. 两个或两个以上的变量是否相互独立D. 一个变量是否符合正态分布4. 在试验设计中,控制变量的作用是什么?A. 增加试验的复杂性B. 减少试验误差C. 增加试验的可重复性D. 以上都不是5. 以下哪个不是试验设计的类型?A. 完全随机设计B. 配对设计C. 因子设计D. 非参数设计## 二、简答题(每题10分,共30分)1. 简述试验设计中“区组设计”的概念及其应用场景。
2. 解释“方差分析”中的“主效应”和“交互效应”的区别。
3. 在进行试验设计时,如何确定试验的样本量?## 三、计算题(每题25分,共50分)1. 假设你正在进行一项关于不同肥料对作物产量影响的试验。
试验设计如下:三种不同的肥料(A、B、C),每种肥料在三个不同的地块上进行试验,每个地块的作物产量数据如下表所示。
请使用方差分析方法检验不同肥料对作物产量是否有显著影响。
| 肥料 | 地块1 | 地块2 | 地块3 | 平均值 || - | - | - | - | - || A | 100 | 105 | 95 | 100 || B | 110 | 115 | 105 | 110 || C | 90 | 95 | 100 | 95 |2. 某工厂为了提高产品质量,决定进行一项试验以确定不同温度对产品性能的影响。
试验结果如下表所示,使用适当的统计方法分析不同温度下产品性能是否存在显著差异。
| 温度(°C) | 产品性能 || | -- || 20 | 85 || 30 | 88 || 40 | 92 || 50 | 87 |## 四、论述题(共30分)1. 论述试验设计中“正交试验设计”的优势及其在工业生产中的应用。
临床科研方法期末考试试题一、选择题(每题2分,共20分)1. 在临床研究中,下列哪项不属于随机对照试验(RCT)的特点?A. 随机分配B. 对照组C. 盲法D. 长期随访2. 以下哪个指标用于评估诊断试验的准确性?A. 敏感性B. 特异性C. 阳性预测值D. 所有上述选项3. 临床研究中的交叉设计指的是什么?A. 研究对象在不同时间接受不同处理B. 研究对象在不同地点接受相同处理C. 研究对象在不同时间接受相同处理D. 研究对象在不同地点接受不同处理4. 以下哪项是病例对照研究的局限性?A. 无法确定因果关系B. 无法控制混杂因素C. 需要大量样本D. 无法进行长期随访5. 临床试验中,数据的盲法设计主要目的是什么?A. 减少操作误差B. 减少选择偏差C. 减少信息偏差D. 减少测量误差二、简答题(每题10分,共30分)1. 描述队列研究与病例对照研究的主要区别,并举例说明它们在临床研究中的应用。
2. 解释什么是意向性分析(Intention-to-treat analysis)在临床试验中的重要性。
3. 描述临床研究中的混杂因素,并举例说明如何控制这些因素。
三、案例分析题(每题25分,共50分)1. 假设你正在进行一项关于新药治疗高血压的临床试验。
请描述你将如何设计这项研究,包括研究类型、样本量估算、随机化方法、盲法设计、数据收集和分析计划。
2. 你收到一份研究报告,报告中提到一项关于某种疫苗预防流感效果的研究。
研究结果显示疫苗组和对照组的流感发病率分别为5%和10%。
请分析这份报告的有效性和局限性,并提出可能的改进措施。
四、论述题(共30分)论述在临床研究中,伦理审查的重要性及其在研究设计和执行过程中的应用。
请结合具体案例进行分析。
一、单项选择题1.土木工程结构试验中,常用生产鉴定性试验解决的问题是( C )。
A.验证结构设计理论的假定B.提供设计依据C.处理工程事故,提供技术依据D.提供实践经验2.工程结构试验的四个阶段中,哪一个阶段是整个试验工作的中心环节?( C )A.试验规划阶段B.试验准备阶段C.试验加载测试阶段D.试验资料整理和分析阶段3.在结构试验中应优先选择的结构就位形式是( A )。
A.正位试验B.卧位试验C.反位试验D.原位试验4.结构试验中,钢结构的荷载持续时间一般不少于( B )。
A.5minB. 10minC. 15min D. 30min5.对于量测振动频率、加速度等参数的动测仪表,要求仪表的频率、加速度范围( A )被测动态参数的上限。
A.大于B.等于C.小于D.大于等于6.工程结构的模型试验与实际尺寸的足尺结构相比,不具备的特点是( D )。
A.经济性强B.数据准确C.针对性强D.适应性强7.集中荷载相似常数与长度相似常数的( B )次方成正比。
A.1B.2 C.3 D.48.弯矩或扭矩相似常数与长度相似常数的( C)次方成正比。
A.1B.2 C.3 D.49.弹性模型材料中,哪一种材料的缺点是徐变较大,弹性模量受温度变化的影响较大?(D)A.金属材料B.石膏C.水泥砂浆D.塑料10.哪一种模型的制作关键是“材料的选取和节点的连接”?( C ) A.混凝土结构模型B.砌体结构模型C.金属结构模型D.有机玻璃模型11.强度模型材料中,哪一种材料需要经过退火处理?( A )A.模型钢筋B.微粒混凝土C.模型砌块D.水泥砂浆12.下列哪一种加载设备属于机械力加载设备?( B)A.杠杆B.弹簧C.手动液压千斤顶D.水13.机械力加载设备中下列哪一种加载设备常用于结构的持久荷载试验?( D )A.卷扬机B.吊链C.螺旋千斤顶D.弹簧14.支座的型式和构造与试件的类型和下列何种条件的要求等因素有关。
( A )A.实际受力和边界条件B.位移的边界条件C.边界条件D.平衡条件15.结构试验时,试件的就位型式最符合实际受力状态而应优先采用的是( A )。
一、单选题(题数:50,共 50.0 分)1在正交实验设计中,定量因素各水平的间距是( )(1.0分)1.0分正确答案:C 我的答案:C答案解析:2*随机单位设计要求( )。
(1.0分)0.0分单位组内没有个体差异,单位组间差异大正确答案:A 我的答案:3当组数等于2时,对于同一资料,方差分析结果与t检验结果( ) 。
(1.0分)0.0分t检验结果更准确完全等价且正确答案:D 我的答案:B答案解析:方差分析与t检验的区别与联系。
对于同一资料,当处理组数为2时,t检验和方差分析的结果一致且,因此,正确答案为D。
4下列结论正确的是( )①函数关系是一种确定性关系;②相关关系是一种非确定性关系;③回归分析是对具有函数关系的两个变量进行统计分析的一种方法;④回归分析是对具有相关关系的两个变量进行统计分析的一种常用方法.(1.0分)0.0分正确答案:C 我的答案:5在对两个变量,进行线性回归分析时,有下列步骤:①对所求出的回归直线方程作出解释;②收集数据、),,…,;③求线性回归方程;④求未知参数; ⑤根据所搜集的数据绘制散点图。
如果根据可行性要求能够作出变量具有线性相关结论,则在下列操作中正确的是( ) (1.0分)0.0分正确答案:D 我的答案:6*方差分析中变量变换的目的是( )。
(1.0分)0.0分正确答案:D 我的答案:7两个变量与的回归模型中,通常用来刻画回归的效果,则正确的叙述是( ) (1.0分)0.0分越小,残差平方和越小越大,残差平方和越大与残差平方和无关越小,残差平方和越大正确答案:D 我的答案:答案解析:8在一个正交实验中,因素A和B的水平数都为3,那么A和B的交互作用的自由度为( )(1.0分)0.0分正确答案:C 我的答案:答案解析:9单因素方差分析中,当P<0.05时,可认为( )。
(1.0分)0.0分正确答案:B 我的答案:答案解析:方差分析的检验假设及统计推断。
方差分析用于多个样本均数的比较,它的备择假设(H1)是各总体均数不等或不全相等,当P<0.05时,接受h1,即认为总体均数不等或不全相等。
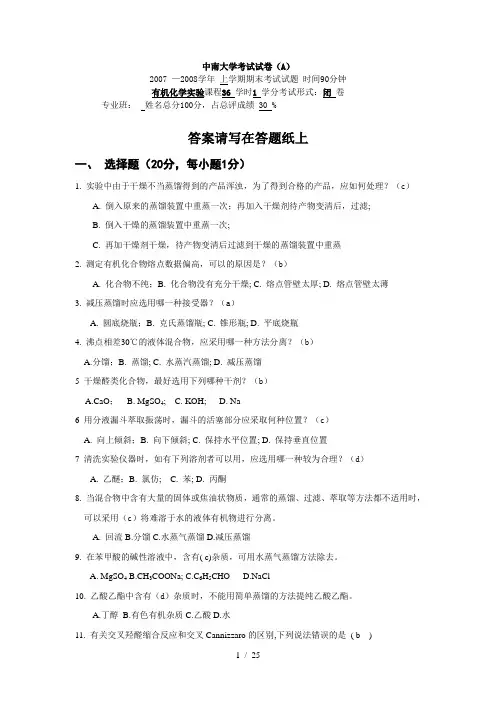
中南大学考试试卷(A)2007 —2008学年上学期期末考试试题时间90分钟有机化学实验课程36 学时1 学分考试形式:闭卷专业班:姓名总分100分,占总评成绩 30 %答案请写在答题纸上一、选择题(20分,每小题1分)1. 实验中由于干燥不当蒸馏得到的产品浑浊,为了得到合格的产品,应如何处理?(c)A. 倒入原来的蒸馏装置中重蒸一次;再加入干燥剂待产物变清后,过滤;B. 倒入干燥的蒸馏装置中重蒸一次;C. 再加干燥剂干燥,待产物变清后过滤到干燥的蒸馏装置中重蒸2. 测定有机化合物熔点数据偏高,可以的原因是?(b)A. 化合物不纯;B. 化合物没有充分干燥;C. 熔点管壁太厚;D. 熔点管壁太薄3. 减压蒸馏时应选用哪一种接受器?(a)A. 圆底烧瓶;B. 克氏蒸馏瓶;C. 锥形瓶;D. 平底烧瓶4. 沸点相差30℃的液体混合物,应采用哪一种方法分离?(b)A.分馏;B. 蒸馏;C. 水蒸汽蒸馏;D. 减压蒸馏5 干燥醛类化合物,最好选用下列哪种干剂?(b)A.CaO;B. MgSO4;C. KOH;D. Na6 用分液漏斗萃取振荡时,漏斗的活塞部分应采取何种位置?(c)A. 向上倾斜;B. 向下倾斜;C. 保持水平位置;D. 保持垂直位置7 清洗实验仪器时,如有下列溶剂者可以用,应选用哪一种较为合理?(d)A. 乙醚;B. 氯仿;C. 苯;D. 丙酮8. 当混合物中含有大量的固体或焦油状物质,通常的蒸馏、过滤、萃取等方法都不适用时,可以采用(c)将难溶于水的液体有机物进行分离。
A. 回流B.分馏C.水蒸气蒸馏D.减压蒸馏9. 在苯甲酸的碱性溶液中,含有( c)杂质,可用水蒸气蒸馏方法除去。
A. MgSO4B.CH3COONa;C.C6H5CHOD.NaCl10. 乙酸乙酯中含有(d)杂质时,不能用简单蒸馏的方法提纯乙酸乙酯。
A.丁醇B.有色有机杂质C.乙酸D.水11. 有关交叉羟醛缩合反应和交叉Cannizzaro的区别,下列说法错误的是( b )A. 反应温度B. 反应物类型不同C. 反应产物不同D. 反应机理不同12. 下列物质能够进行自身羟醛缩合反应的有( b )A. 甲醛B. 乙醛C. 2,2-二甲基丙醛D. 呋喃甲醛13. 水蒸气蒸馏时,物料最多为蒸馏烧瓶容积的(b )A.2/3B. 1/3C. 1/2D. 3/414. 水蒸气蒸馏应具备的条件中,不包括(d )A. 不溶或难溶于水B.在沸腾下不与水发生反应C.在100℃下有一定的蒸气压D. 常温下,是透明的液体15. 抽气过滤结束时的操作顺序是( b)A、先关水泵再打开安全瓶的活塞B、先打开安全瓶的活塞再关水泵C、先关水泵再拔抽滤瓶的橡胶管D、先拔抽滤瓶的橡胶管再关水泵16. 金属钠只可以用于干燥含痕量水的下列哪类物质?(c)A.醇;B. 胺;C. 醚;D. 酸17. 在肉桂酸的制备实验中,可以作为缩合剂的物质有(c )A. 无水醋酸钾和无水醋酸钠B.无水碳酸钾和无水碳酸钠C. 无水碳酸钾和无水醋酸钾D.无水碳酸钠和无水醋酸钠18. 蒸馏低沸点易燃的有机液体时应采用哪一种加热方式(b )A.油浴;B. 水浴;C. 明火;D. 空气浴19. 在试验中如果被溴灼伤,应立即用大量的水冲洗,在用酒精擦洗或用( b)冲洗至伤处呈白色A 2%的硼酸溶液B. 2%的硫代硫酸钠溶液C. 1%的碳酸氢钠溶液D. 2%的乙酸20. 下列仪器不能作加热器皿使用的是(b )A.锥形瓶B.抽滤瓶C.圆底烧瓶D.三口圆底烧瓶二、填空题:(共20分,每空1分)1 两个组分A和B已用TLC分开,当溶剂前沿从样品原点算起,移动了7.0cm时,A距原点1.75cm,而B距原点4.55cm。
石家庄铁道大学2022年秋季学期2019 级本科期末考试试卷(A )课程名称: 结构试验(闭卷) 任课教师: 考试时间: 90 分钟 学号: 姓名: 班级: 考试性质(学生填写):正常考试( )缓考补考( )重修( )提前修读( )一、判断题(每小题1分,共10分)正确的在括号内打√,错误的在括号内打×。
1.结构试验按照试验目的可分为科学研究性试验和生产鉴定性试验。
( )2.结构试验中,加载实施阶段是整个实验过程的中心环节,工作量最大,占全部试验工作量的1/3~1/2。
( )3.混凝土结构静载试验中,每级荷载施加后,应有一定的持续时间,持续时间过短,会导致得到偏小的试验荷载值和较大的试验变形值。
( )4.量测仪表的精度等级A 值越大,精度越低。
( )5.某一结构跨中应变测点受载前应变传感器读数为0ε,受载后应变传感器读数为1ε,若01εε<,则该测点在荷载作用下处于受拉状态。
( )6.应变测量时,应变计标距的选择,应力梯度较大时,应采用较小标距的应变计,应力梯度较小时,采用较大标距的应变计。
( )7.钢弦式应变传感器由于响应速度较快,故既可以测量静应变,又可以测量动应变。
( )8.千斤顶校验时,应配套分级校验,分级校验的吨位不得超过最大控制荷载的10%,千斤顶的校正系数不得大于1.05。
( )9.预应力管道摩阻测试时,若实测结果大于设计值,必要时可调整张拉力,以满足设计要求。
( )10.位移测试中,百分表的最小刻度值为0.001mm 。
( )二、填空题(每空1分,共20分)1.结构试验的一般过程包括 、 、 和 四个阶段。
2.结构试验中,采用的加载方法和加载设备种类很多,主要有加载、加载、加载和加载等。
3.消除仪器误差的主要方法是。
4.钢弦应变传感器分为两类,分别是和。
三、单项选择题(每小题2分,共20分)1. 下列哪个属于科学研究性试验?( )A.鉴定预制构件的产品质量;B.现有结构的可靠性检验;C.为制定设计规范提供依据进行的试验;D.工程改建和加固试验。
一1 什么是生产性试验一般常用来解决什么问题概念:有直接的生产目的,是以实际建筑物或结构构件为试验鉴定的对象,经过试验对具体结构做出正确的技术论断的试验。
一般用来解决的问题有:1.结构的设计和施工通过试验进行鉴定 2.工程改建或加固,通过试验判断具体结构的实际承载能力 3.处理工程事故,通过试验鉴定提供技术根据 4.已建结构的可靠性检验、通过试验推断和估计结构的剩余寿命 5.鉴定预制构件产品的质量2 什么是科研性试验一般常用来解决什么问题概念:目的为验证结构设计计算的各种假定,通过制订各种设计规范,发展新的设计理论,改进设计计算方法,为发展和推广新结构新材料及新工艺提供理论与实践的经验。
一般用来解决的问题有:1.验证结构计算的假定 2.为制订设计规范提供依据 3.为发展和推广新结构新材料与新工艺提供实践经验3 什么是真型试验模型试验特点是什么真型试验:实验对象为实际结构(实物)或者按实物结构足尺复制的结构或构件的实验。
特点:完全反应实际结构受力特性,实验结论可靠,费用高,加载难度大,周期长。
模型试验:实验对象为仿照真型(真实结构)并按一定比例关系复制围城的实验代表物,它具有实际结构的全部或部分特征,但尺寸却可比真型小得多的缩尺结构的实验。
特点:实验方便,多试件,多参数,严格的相似条件较难实现,有尺寸相应。
4 什么是结构静力试验特点是什么概念:是结构试验中最常见的基本实验,因为大部分建筑结构在工作时所承受的是静力荷载,从零加载到结构破坏,在不长的时间内完成实验的加载的全过程,称为结构静力单调加载实验。
特点:加载设备简单,实验观测方便,不能反应应变速率对结构的影响。
二5 什么是尺寸效应模型尺寸减小,强度略有所提高的现象。
6 什么是正交试验设计法何为主要因子和水平数正交表的两个性质是什么概念:能在很多的实验条件中选出代表性强的少数实验条件,并能通过这较少次数实验条件,推断找到最好的生产条件,同时还可以作进一步的分析的方法。
2020-2021《试验设计与统计分析》期末课程考试试卷适用专业: 考试日期:试卷所需时间: 120分钟 试卷总分: 100分注意..: .请将答案全部写在答题纸上............, .试卷同答题纸一起上交.......... 一、填空题: (共4小题, 每空1分, 共10分)1.已知 , 则 在区间 的概率为 。
2.当秩次距K= , 方差分析进行多重比较时, q 检验法=SSR 法=LSD 法。
3.方差分析中常用的变量转换方法有 、 、 和 。
4.异常数据的剔除方法有 、 、 和 等。
二、是非题(共10题, 每题1分, 共10分)1.描述总体的特征数叫统计量。
( )2.几何平均数是变量倒数的算术平均数的反倒数。
( )3.两个方差的假设检验可以采用F 检验。
( )4.对于同一组资料, 99%的置信区间一定比95%的置信区间大。
( )5.假设检验结果或犯α错误或犯β错误。
( )6.一个显著的相关或回归不一定说明X 和Y 的关系必为线性。
( )7.试验因素的任一水平就是一个处理。
( )8.对多个样本平均数仍可采用t 测验进行两两独立比较。
( ) 9.正交设计各个因素的水平可以不同。
( )10.只要认真做好试验设计, 控制好试验条件, 试验误差是完全可以避免的。
( )三、单项选择题: (共10小题, 每题2分, 共20分 )1、在正态分布情况下, 在平均数μ±2.58σ范围内变数占总变数的( )A.95%B.99%C.95.45%D.99.73%2、若X ~N (μ,σ2), σ为以下哪个数据时, 其分布图形最窄?( ) A.25 B.18 C.12 D.83、当每个观测值乘以一个常数a, 则标准差是( )。
A.扩大a 倍 B.缩小a 倍 C 、不变 D 、无法确定 4.单尾检验的t 0.05等于双尾检验的( ) A.t0.05 B.t0.025 C.t0.1 D.t0.25、方差分析进行多重比较时, 当秩次距K ≥3时( )A.q 值=SSR 值B.q 值>SSR 值C.q 值<SSR 值D.无法确定6.假定总体服从正态分布,下列哪种场合适合t 检验统计量 。
食品试验优化设计_西北农林科技大学中国大学mooc课后章节答案期末考试题库2023年1.在试验设计中,随机误差可以减小,但不能消除。
()参考答案:正确2.二项分布是连续型随机变量的概率分布,与n和p两个参数有关。
()参考答案:错误3.标准正态分布的中位数等于()。
参考答案:4.在下列分布中,均数等于方差的分布是()。
参考答案:泊松分布5.对于A、B两种处理,其中A有7个观测值,【图片】=21;B有9个观测值,【图片】=63 ;那么合并均分为()。
参考答案:456.小概率事件判断一般不用的显著水平是()。
0.307.各观测值乘以大于0不等于1的常数,其以下数值不发生变化的是()。
参考答案:CV8.如果计算的|u|>(),表明成组资料平均数间差异显著。
参考答案:1.969.实验误差对试验结果的影响服从()分布。
参考答案:正态10.用样本的全部观测值计算、描述样本的特征数称为参数。
()参考答案:错误11.正态分布曲线与横轴之间所包围图形的面积等于()。
参考答案:1.0012.下列数据资料属于质量资料的是()。
风味13.如果数据整理分组时的组距为0.6,第二组的下限值为14.5,那么第三组的组中值为()。
参考答案:15.414.对于甲、乙两种处理,其中甲有8个观测值,乙有10个观测值,采用成组t检验分析时,自由度为()。
参考答案:1615.成对数据资料进行t检验时,若对数n=13,那么df等于()。
参考答案:1216.成对试验资料的精度低于成组试验资料。
()参考答案:错误17.对于两样本资料数据个数相等的试验,一定不是成组设计。
()参考答案:错误18.统计假设检验时,若无效假设为【图片】,那么其对应的备择假设为【图片】。
()参考答案:正确19.关于试验误差的描述,错误的是()。
参考答案:试验误差是可以克服的20.统计假设检验首先要对总体提出假设,包括无效假设和()两个假设。
参考答案:备择假设21.从平均数为100,方差为18的正态总体中抽取容量为9的样本,那么所有可能样本平均数的方差为()。
《医学科研设计》期末考试试卷(A 卷)参考答案1、处理因素:根据研究目的认为设置的干预因素,比较干预组和对照组效果从而得到干预因素是否有效的结论.2、混杂因素:非人为施加但可能会影响实验结果的因素,它在各组别中的分布不均衡.3、调查研究:是研究者根据研究目的,对特定研究对象群体进行调查,影响被调查者的因素是客观存在的,研究者只能被动的观察和如实纪录.4、完全随机设计:是将受试对象完全随机分到各组进行组间比较的一种单因素设计方法。
5、拉丁方设计:分别用拉丁方的字母、行和列安排处理因素和影响因素的实验设计成为拉丁方设计。
6、系统抽样:按照一定的顺序,机械地每个若干个观察单位抽取一个观察单位组成样本。
第一观察单位的号有随机的方法得到.7、临床试验:是以病人为研究对象,比较干预与对照所显示的效果及临床价值的一种前瞻性研究。
8、安慰剂对照:对照组采用无药理作用的假药,在药物剂型和处置上不能为受试者识别,称安慰剂。
有助于避免对照组病人产生与试验病人不同的心理作用而影响结果。
9、分层抽样:先按对观察指标影响较大的某种特征,将总体分为若干个类别,在从每一层内随机抽取一定数量的观察单位,合起来组成样本,这种抽样方法为分层抽样.10、误差:在实验研究中,由于实验对象的复杂情况以及各种主、客观因素的干扰,使实1、实验设计的三个要素是 受试对象 、 处理因素 、 实验效应 。
2、实验设计应遵循的原则: 随机 、 对照 、 盲法 、 均衡 。
3、四种基本的抽样方法有: 单纯随机抽样 、 系统抽样 、 分层抽样 、 整群抽样.4、拉丁方设计要求条件有 三个因素 、 各因素齐水平 、 各因素间五交互作用。
5、实验设计中常用的对照形式有空白对照 、 安慰剂对照 、 实验对照 、标准对照。
6、决定样本含量的条件有 检验水准 、 检验效能 、 总体均数、总体标准差或总体率、 总体参数间的差值 。
7、进行方差分析的资料要求满足的条件有 独立性 、 正态性、 方差齐性 。
试验设计期末试卷A
一、判断题
1、双因素优选法的方法包括:对开法、旋升法、平行线法和黄金分割法。
( )
2、交互作用是不能随意安排的。
( )
3、若试验不考虑交互作用,则表头设计可以使任意的。
( )
4、拟水平法不能保证整个正交表均衡搭配,只具有部分均衡搭配的性质。
( )
5、两数的对数平均值总大于他们的算术平均值。
( )
6、一组试验值的几何平均值常小于它们的算术平均值。
( )
7、在正交设计结果的直观分析法中,可以直接用极差来确定因素的主次顺序。
( )
8、拟水平法不仅可以对一个因素虚拟水平,也可以对多个因素虚拟水平,是正交表的选用更方便、灵活。
( )
二、选择题
1、下列不是解决多指标正交试验的分析方法是 ( C )
A 、综合平衡法
B 、综合评分法
C 、综合评价法 2、属于单因素优选法的是 ( A )
A 、黄金分割法
B 、A 旋升法
C 、对开法 3、
)
(m n r L 括号中的r 表示 ( B )
A 、最多允许安排因素的个数
B 、因素的水平数
C 、正交表的横行数
4、图一反映了精密度和正确度的关系,下列说法正确的是 ( A )
图一(见课本P9,图(a )) A 、精密度好,正确度不好 B 、精密度不好,正确度好 C 、精密度好,正确度好
三、填空题
1、试验数据表可分为两大类:记录表 和 结果表示表 。
2、对正交试验结果的分析,通过那个两种方法,一种是直观分析法 ,一种是方差分析法 。
3、不放置因素或交互作用的列称为 空白列 。
4、二水平因素的交互作用只占 一 列,三水平因素之间的交互作用则占 两 列,r 水平两因素的交互作用要占 r-1 列。
5、对指数函数x
b ae y =选择适当的变换,使之变成一个一元线性回归方程
x b
a y +
=ln ln 。
四、计算题
1、设甲、乙两组观测值为: 甲:
乙:
已知甲组数据无系统误差,试在显著水平a=时,检验乙组测定值是否有系统误差(T 1=33, T 2=63)
(答案见课本14页)
2、为考察温度对某种化工产品得率的影响,选取了五种不同的温度,在同一温度下各做三次试验,试验数据如表一所示,试问温度对得率有无显著性影响
0.05(4,10) 3.48F = 0.01(4,10) 5.99F =
(答案见课本70页)(此处的表一考试会给出,复习时自己看书本)
3、为研究某合成物的转化率T (%)与实验中的压强P (atm ,latm=)的关系,其中试验数据与有关的值如下表二所示;已知这些数据近似与点线分布,试用最小二乘法确定转化率与压强的经验公式,并用F 检验法对得到的经验公式进行显著性检验。
(已知a= , 13.10)3,1(05.0=F , 0.01(1,3).134F =) P/atm 2 4 5 8 9 T/%
表二
解:依题意,试验次数n=5, T-P 为一元线性关系,设其关系表达式为y=a+bx ,其中x 表示压强,y 表示转化率,根据最小二乘原理有:
故数据整理如下:
i)
(
i
i
P
X)
(
i
i
T
Y)
(2
2Pi
X i)
(2
2
i
i
T
Y)
(
i
i
i
i
T
P
Y
X
124
2416
3525
4864
5981
∑
=
5
1
i
28190
∑
=
5
1
5
1
i
即
又因为
2.
33
6.5
5
190
)
(2
2
1
2=
⨯
-
=
-
=
-
=
∑x n
X
L
n
i
i
xx
182
.
15
716
.3
6.5
5
23
.
119
1
=
⨯
⨯
-
=
-
=
-
=
-
∑y x n
Y
X
L
n
i
i
i
xy
033
.7
716
.3
5
076
.
76
)
(2
2
1
2=
⨯
-
=
-
=
-
=
∑y n
y
L
n
i
i
yy
所以
033
.7
=
=
yy
T
L
SS
22
15.182
6.943
33.2
xy
R xy
xx
L
SS bL
L
====
090
.0
943
.6
033
.7=
-
=
-
=
R
T
e
SS
SS
SS
列出方差分析表
差异源SS df MS F0.01(1,)3
F显著性
由列出的方差分析表可知:
F>0.01(1,)3F ,即建立的经验公式非常显著。
4、玉米淀粉改性制备高取代度的三乙酸淀粉酯的试验中,需要考察两个指标,即取代度和酯化率,这两个指标都是越大越好,试验的因素和水平如表三所示,不考虑因素之间的交互作用,选用正交表49(3)L 来安排试验,找到是使取代度和酯化率都高的试验有方案。
下面给出如表四数据,要求填写表四空白数据并把写出计算过程。
(注:根据实际要求,取代度和酯化率的权重分别取和)
因素水平表(表三)
试验方案及试验结果(表四)
解:
由于 指标隶属度=(指标值-指标最小值)/(指标最大值-指标最小值) 故 3号试验的取代度隶属度=号试验的酯化度隶属度=号试验的综合分=*+*= A: 1K =1+0+=
2K =++= 3K =++=
R=1K 2K 3K 空列:
1K =1++= 2K =0++= 3K =++=
R=1K 2K 3K 有题可知,不考虑因素之间的交互作用,且由
R 的大小C R >B R >C R 得各因
素的主次顺序为C(乙酸酐用量),A(反应时间),B(呲啶用量)。
优方案的确定:由于A: 3K >1K >2K
B: 1K >3K >2K C: 1K >3K >2K
所以,优方案为1C 3A 1B ,即乙
酸酐用量100g ,反应时间5h ,呲啶用量150g 。