高级财务管理自考试卷及答案
- 格式:docx
- 大小:762.73 KB
- 文档页数:7
4月高等教育自学考试福建省统一命题考试高级财务管理试卷(课程代码00207)本试卷满分100分,考试时闻l50分钟。
考生答题注意事项:1.本卷所有试题必须在答题卡上作答。
答在试卷上无效,试卷空白处和背面均可作草稿纸。
2. 第一部分为选择题。
必须对应试卷上旳题号使用2D铅笔将“答题卡”旳对应代码涂黑。
3.第二部分为非选择题。
必须注明大、小题号,使用0.5毫米黑色字迹签字笔作答。
4.合理安排答题空间,超过答题区域无效。
第一部分选择题一、单项选择题(本大题共l0小题,每题2分,共20分)在每题列出旳四个备选项中只有一种是符合题目规定旳,请将其选出并将“答题卡”旳对应代码涂黑。
未涂、错涂或多涂均无分.1.企业价值旳重要形式不包括A.账面价值B.内涵价值C.权益价值D.市场价值2.企业旳经营者和所有者之间会发生冲突旳重要原因是两者旳A.地位不一样B.目旳不一样C.理念不一样D.经验不一样3.下列属于变动成本旳是A.广告费用B.房屋租金C.直接材料D.职工培训费4.已知A企业在预算期间,销售当季度收回货款60%,下季度收回货款30%,下下季度收回货款10%,预算年度期初应收账款金额为28万元,其中包括上年第三季度销售应收款4万元,第四季度应收账款24万元,则下列说法对旳旳是A.上年第四季度旳销售额为60万元B.上年第三季度旳销售额为45万元C.上年第三季度销售旳应收款4万元在估计年度第一季度不能收回D.第一季度收回旳期初应收款为24万元5.某企业现阶段自有资本局限性,过度依赖外部资金,利息承担重,缺乏财务旳预警作用,债务迟延偿付,该企业处在财务危机旳A.潜伏期B.发作期C.恶化期D.实现期6.某企业目前资产总额3500万元,年利润400万元,其总企业旳资本成本为9%。
该分公司经理正在考虑投资540万元购置一台能增长盈利旳设备,每年新增现金流量为l40万元,使用年限为6年,采用直线法折旧,期末无残值。
下列说法对旳旳是A.购置新设备后分企业旳年利润为450万元B.新设备旳年折旧额为80万元C.购置新设备后分企业旳剩余收益为90万元D.新设备旳年利润为140万元7.下列说法不对旳旳是A.我国目前旳酬劳分为工资、奖励及福利三部分B.股票期权对企业业绩有巨大旳推进作用C.股票期权可以转让D.一种有效旳酬劳制度必须具有鼓励功能8.在一定期期现金需求总量一定旳状况下,同现金持有余额成反比例关系旳是A.短缺成本B.固定转换成本C.现金管理费用D.现金机会成本9.企业集团编制预算旳起点是A.目旳资本利润率B.销售预算C.现金预算D.成本费用预算10.EVA指标评价体系属于A.经济基础业绩评价模式B.利益有关者业绩评价模式C.战略管理业绩评价模式D.成本控制业绩评价模式二、多选题(本大题共l0小题,每题2分,共20分)在每题列出旳五个备选项中至少有两个是符合题目规定旳,请将其选出并将“答题卡”旳对应代码涂黑。
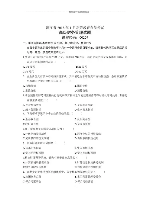
浙江省2018年1月高等教育自学考试高级财务管理试题课程代码:00207一、单项选择题(本大题共15小题,每小题2分,共30分)在每小题列出的四个备选项中只有一个是符合题目要求的,请将其代码填写在题后的括号内。
错选、多选或未选均无分。
1.某分公司目前资产总额2500万元,年利润200万元,其总公司的资金成本率为10%,则该分公司的剩余收益为()A.-50万元B.20万元C.50万元D.500万元2.企业价值具有多种不同的表现形式,其中最适合于那些资产流动性较强、会计政策的采用准确的企业的价值形式是()A.市场价值B.账面价值C.重置价值D.清算价值3.动态预算考评是对预算执行情况和预算指标之间的差异所作的即时确认即时处理,考评的内容主要侧重于()A.企业整体效益B.企业利益分配C.成本费用指标D.生产技术指标4.下列哪项不属于...中小企业的策略联盟?()A.业务联合型B.伙伴关系型C.股份联合型D.全面合资型5.处于发展期企业的投资战略应为()A.一体化的投资战略B.适度分权的投资战略C.灵活多样的投资战略D.再集权的投资战略6.资本经营的核心问题是()A.资本扩张问题B.资本重组问题C.资本经营权问题D.资本控制权问题7.构建财务预警系统,首先有赖于建立高效的()A.计算机辅助管理系统B.财务信息收集传递机制C.财务风险分析机制D.预警分析的组织机制8.在整个企业集团预算组织体系中,居于核心领导地位的是()A.集团财务总部B.集团预算管理委员会C.母公司董事会D.母公司经营者19.拍卖资产或停止全部经营业务来结束公司的存在的财务战略是()A.放弃型财务战略B.股本抽回财务战略C.调整型财务战略D.清算型财务战略10.依据财务总监的职责范围,专司对子公司的财务活动实施监督职能的财务总监委派制称为()A.财务监事委派制B.财务主管委派制C.财务监理委派制D.财务主管轮换制11.股份合作企业筹集的资本金可用于()A.偿还短期债务B.偿还长期债务C.补充流动资金D.补充职工社会保障费用12.甲企业股价为20元,乙企业股价为10元,若甲企业提出以其一股交换乙企业两股,则股票市价的交换比率为()A.0.50B.1.00C.2.00D.4.0013.市场成熟期的预算管理重点是()A.资本预算管理B.销售预算管理C.成本控制D.现金预算管理14.公司将现有的某些部门出售给其他公司并取得现金回报的行为称为()A.资产剥离B.公司分拆C.股权出售D.公司分立15.下列在企业业绩评价中不属于...单一指标评价方法的是()A.投资报酬率指标B.现金流量指标C.财务评价指标D.均衡记分卡二、多项选择题(本大题共5小题,每小题2分,共10分)在每小题列出的五个备选项中至少有两个是符合题目要求的,请将其代码填写在题后的括号内。
自考高级财务管理考试题及答案一、单项选择题(每题2分,共20分)1. 在财务管理中,下列哪项不是企业投资决策的依据?A. 净现值B. 内部收益率C. 股票价格D. 回收期答案:C2. 企业进行长期资金筹集时,不包括以下哪种方式?A. 发行股票B. 发行债券C. 银行贷款D. 租赁融资答案:C3. 下列哪项不是影响企业资本结构的因素?A. 企业所得税B. 企业盈利能力C. 企业规模D. 企业所有者的偏好答案:D4. 在确定最优资本结构时,下列哪项不是常用的财务比率?A. 资产负债率B. 流动比率C. 速动比率D. 利息保障倍数答案:C5. 企业进行利润分配时,通常不包括以下哪项?A. 股利分配B. 盈余公积金C. 偿还债务D. 未分配利润答案:C6. 在财务分析中,下列哪项指标不是衡量企业偿债能力的?A. 资产负债率B. 流动比率C. 存货周转率D. 速动比率答案:C7. 下列哪项不是企业进行现金管理的目的?A. 保持足够的流动性B. 降低资金成本C. 增加投资收益D. 减少现金持有量答案:D8. 在财务预算中,不包括以下哪项内容?A. 销售预算B. 生产预算C. 现金预算D. 利润预算答案:D9. 下列哪项不是企业进行财务风险管理的方法?A. 保险B. 期货合约C. 多元化投资D. 增加债务答案:D10. 在财务报表分析中,下列哪项指标不是衡量企业盈利能力的?A. 净资产收益率B. 总资产周转率C. 资产负债率D. 销售利润率答案:C二、多项选择题(每题3分,共15分)11. 下列哪些因素会影响企业的资本成本?A. 市场利率B. 企业的财务风险C. 企业的经营风险D. 通货膨胀率答案:A, B, C, D12. 企业进行财务预测时,常用的方法包括哪些?A. 比较分析法B. 趋势分析法C. 比率分析法D. 回归分析法答案:B, D13. 下列哪些是企业进行现金管理时需要考虑的因素?A. 现金流入的稳定性B. 现金流出的时间分布C. 现金持有的机会成本D. 现金的安全性答案:A, B, C, D14. 在进行财务分析时,下列哪些属于财务效率分析的内容?A. 存货周转率B. 应收账款周转率C. 资产负债率D. 总资产周转率答案:A, B, D15. 下列哪些是企业进行利润分配时需要考虑的因素?A. 企业的盈利状况B. 企业的现金流量状况C. 股东的期望回报率D. 企业的未来发展计划答案:A, B, C, D三、简答题(每题10分,共20分)16. 简述企业进行财务预算的作用。
2020年自考《高级财务管理》试题及答案(卷一)1.财务战略是详细、具体的资本运营实施计划。
(错)2.随着购买产品的人数增多,市场需求趋于饱和,产品便进入了衰退期阶段。
(错)3.企业的竞争优势主要体现在较高的盈利率上。
(错)4.本行业产品或服务的差异化程度,对行业内的竞争激烈程度有影响。
(对)5.市场导向转移定价对部门业绩评价起作用。
(对)6.完全成本转移定价对长期决策有利。
(对)7.双重转移定价的上游部门选择较低的价格,以不超过市场价格为限。
(错)8.跨国公司在设定国际转移定价时并不把激励作为主要目标。
(错)9.在国际结算中,企业应当“收硬付软”,保证不会因为汇率的变动发生损失。
(错)10.当预计某种货币汇率上升,则增加该种货币负债,减少该种货币资产。
(错)11.期权市场套期保值是在外汇期权市场上,购买看涨期权决定行使或放弃权力。
(错)12.采用购并方式进行投资一般会遭到东道国的限制。
(对)13.企业财务管理要根据所处的内外部条件随机应变,不存在一成不变的财务管理模式和方法。
(对)14.财务激励职能是柔性财务管理中特别需要强调的,它是靠经济利益的简单刺激去激励员工。
(错)15.在刚性财务管理中强调个体重于群体的原则。
(对)16.数字化管理的本质就是更加强调要尊重人的价值,确认知识资本的存在,并最大限度地发挥出知识资本的能量。
(对)17.管理控制不仅是内部控制的一个重要组成部分,并且在内部控制整体框架中处于主导与支配地位。
(对)18.重要性原则是指在管理控制中要注重对那些非正常、非常规性的情形进行控制。
(错)19.管理控制系统的有效性结果是各级管理者对战略目标的实现程度。
(错)20.利益相关者业绩评价模式的产生源于人们对于BSC的不满意。
(对)21.一个公司在构建业绩评价指标体系时,通常应该遵循整体原则、权变原则、平衡原则。
……. (对)22.综合指数法、功效系数法等综合评价方法本身就可以解决多元指标体系的“异量纲”问题。
2020年自考《高级财务管理》试题及答案(卷一)2020年自考《高级财务管理》试题及答案(卷一)1.财务战略是详细、具体的资本运营实施计划。
(错)2.随着购买产品的人数增多,市场需求趋于饱和,产品便进入了衰退期阶段。
(错)3.企业的竞争优势主要体现在较高的盈利率上。
(错)4.本行业产品或服务的差异化程度,对行业内的竞争激烈程度有影响。
(对)5.市场导向转移定价对部门业绩评价起作用。
(对)6.完全成本转移定价对长期决策有利。
(对)7.双重转移定价的上游部门选择较低的价格,以不超过市场价格为限。
(错)8.跨国公司在设定国际转移定价时并不把激励作为主要目标。
(错)9.在国际结算中,企业应当“收硬付软”,保证不会因为汇率的变动发生损失。
(错)10.当预计某种货币汇率上升,则增加该种货币负债,减少该种货币资产。
(错)11.期权市场套期保值是在外汇期权市场上,购买看涨期权决定行使或放弃权力。
(错)12.采用购并方式进行投资一般会遭到东道国的限制。
(对)13.企业财务管理要根据所处的内外部条件随机应变,不存在一成不变的财务管理模式和方法。
(对)14.财务激励职能是柔性财务管理中特别需要强调的,它是靠经济利益的简单刺激去激励员工。
(错)15.在刚性财务管理中强调个体重于群体的原则。
(对)16.数字化管理的本质就是更加强调要尊重人的价值,确认知识资本的存在,并最大限度地发挥出知识资本的能量。
(对)17.管理控制不仅是内部控制的一个重要组成部分,并且在内部控制整体框架中处于主导与支配地位。
(对)18.重要性原则是指在管理控制中要注重对那些非正常、非常规性的情形进行控制。
(错)19.管理控制系统的有效性结果是各级管理者对战略目标的实现程度。
(错)20.利益相关者业绩评价模式的产生源于人们对于BSC的不满意。
(对)21.一个公司在构建业绩评价指标体系时,通常应该遵循整体原则、权变原则、平衡原则。
……. (对)22.综合指数法、功效系数法等综合评价方法本身就可以解决多元指标体系的“异量纲”问题。
浙江省2018 年 1 月自考高级财务管理试题课程代码:00207一、单项选择题(本大题共15小题,每小题2分,共30 分) 在每小题列出的四个备选项中只有一个是符合题目要求的,请将其代码填写在题后的括号内。
错选、多选或未选均无分。
1.托宾的Q 模型属于(A.账面价值法B.现金流量折现法C. 市场价值法D. 期权定价模型2.M 公司第一年发放的股利为50 万元,该公司的股利年增长率为2%,假定市场利率为10%,则该公司价值为(A.350 万元B.416.67 万元C.500 万元D.625 万元3.当资金安全率和安全边际率指标均大于零时,可以判断企业A.经营状况良好,可以适当采取扩张策略B.经营财务状况尚好,但市场销售能力明显不足C.经营已陷入经营不善的境地,随时有关门的危机D.财务状况已露出险兆,对市场营销应采用适度的成长策略4.成本费用预算的编制不适宜采用的方法是(A. 固定预算B .弹性预算C .滚动预算D .零基预算5.大型企业集团组织,其战略决策者主要由公司最高管理当局、事业部长和职能部门经理组成,这种战略决策模式被称之为(A. 计划性模式B. 市场性模式C .企业家式战略管理系统模式 D.适应性模式6.下列具有独立法人地位的财务机构是(A.母公司财务部B.事业部财务部12C.内部银行或结算中心D.财务公司 7. 企业集团内部转移价格的最终决定权在于 (A.集团各下属子公司B.集团各下属分公司C.母公司总部D.各预算责任中心 8.处于再生期发展阶段的企业应当采取的财务战略是 ( A.稳健与一体化的财务战略 B.稳固发展型的财务战略C .激进型的财务战略D .防御型的财务战略 9.国有股配售价格的确定范围是 (A. 每股净资产值之上,市盈率 10 倍以下B .每股净资产值之上,市盈率 5 倍以下A. 风险指标B. 先行指标C. 运营指标D. 扳机点11.若企业申请创业板上市,则其有形净资产不得少于人民币 (A.300 万元B.500 万元C.800 万元D.1000 万元12.现代企业组织结构设置上所遵循的“三权分立”制衡原则中的“三权”是指A. 财权、物权、人事权B. 所有权、经营权、控制权C.决策权、执行权、监督权D.所有权、使用权、管理权 13.在预算管理循环中,处于承上启下关键环节的是 (A. 预算编制 B .预算执行C .预算调控D .预算考评14. 下列反收购方法中,通过提高收购者的收购成本来达到反收购目的的是A. 金色降落伞B. 毒丸计划C •“皇冠上的珍珠”对策 D.收购收购者15. 具有税收优惠特点的股票期权是 (A.限制性股票期权B.激励性股票期权C .每股收益值之上,市盈率 10 倍以下D. 每股收益值之上,市盈率5 倍以下10.财务预警分析系统要素中, 用于早期评测运营不佳状况的变动指标是C.非法定的股票期权D.非限制性股票期权二、多项选择题 (本大题共 5小题,每小题 2 分,共 10分)在每小题列出的五个备选项中至少有两个是符合题目要求的, 多选、少选或未选均无分。
高级财务管理自考真题及答案
一、单项挑选题(本大题共20小题,每道题1分,共20分)
1.以企业已经公布的会计利润数据为核心指标,据以评判企业的经营业绩好坏的企业价值估价方法是(B)
A.资产账面净值法
B.账面收益法
C.将来收益现值法
D.经济利润模式
2.处于市场增长期的企业的预算治理模式是(C)
A.以资本预算为重点
B.以销售为重点
C.以成本掌握为重点
D.以现金流量为起点
3.企业财务预警分析依据分析时利用指标或因素的多少可以分为(B)
A.单变量预警分析和多变量预警分析
B.指标判定和因素判定
C.定性分析和定量分析
D.总体财务预警体系和分部门财务预警体系
4.以下不属于预算治理组织构建原就的是(B)
A.商效
B.巨大
C.系统
D.权威有力。
高财历年自考试题及答案一、单项选择题1. 下列哪项不是会计核算的基本原则?A. 客观性原则B. 相关性原则C. 可比性原则D. 谨慎性原则答案:B2. 企业会计制度规定,企业应当以货币计量,反映其财务状况和经营成果。
这里的货币计量指的是:A. 人民币B. 外币C. 任意货币D. 人民币或外币答案:D3. 会计信息的质量要求中,要求企业应当保持应有的谨慎,不预计收益,但应当预计损失,这体现了会计信息的哪一项质量要求?A. 可靠性B. 相关性C. 可理解性D. 谨慎性答案:D二、多项选择题4. 企业在进行财务分析时,常用的财务比率包括以下哪些?A. 流动比率B. 资产负债率C. 存货周转率D. 利润率答案:A, B, C, D5. 下列哪些属于企业会计信息披露的内容?A. 资产负债表B. 利润表C. 现金流量表D. 所有者权益变动表答案:A, B, C, D三、判断题6. 会计分期假设是会计核算的前提条件之一,它假设企业的经营活动是无限期的。
答案:错误7. 会计主体假设要求企业应当以其自身的财务活动为核算对象,而不能将企业所有者或有经济联系的其他企业的财务活动纳入会计核算的范围。
答案:正确四、简答题8. 简述会计信息的可靠性原则及其在实际会计工作中的重要性。
答:会计信息的可靠性原则要求企业提供的会计信息应当真实、准确、完整,以确保会计信息的用户能够做出正确的经济决策。
在实际会计工作中,可靠性原则是会计信息质量的核心,它确保了会计信息的真实性和可信度,对于投资者、债权人和其他利益相关者来说至关重要,因为他们依赖这些信息来评估企业的财务状况和经营成果。
五、计算题9. 某企业2022年度的主营业务收入为500万元,主营业务成本为300万元,销售费用为50万元,管理费用为20万元,财务费用为10万元,投资收益为15万元,营业外收入为5万元,所得税费用为60万元。
请计算该企业的净利润。
答:净利润 = 主营业务收入 - 主营业务成本 - 销售费用 - 管理费用 - 财务费用 + 投资收益 + 营业外收入 - 所得税费用净利润 = 500 - 300 - 50 - 20 - 10 + 15 + 5 - 60净利润 = 125万元六、案例分析题10. 某上市公司在2021年进行了一项重大资产重组,重组后公司的资产总额增加了1亿元,负债总额增加了5000万元,所有者权益增加了5000万元。
∙1[单选题] 社会主义制度下的财务管理学创建于()A.20世纪初~30年代前B.20世纪30年代C.20世纪40年代D.20世纪50年代参考答案:C您的答案:Bo展开解析∙3[单选题] ()在财务管理理论结构中居于承上启下的地位。
A.财务管理目标B.财务管理内容C.财务管理方法D.财务管理原则参考答案:D您的答案:o展开解析∙8[单选题] 在高级财务管理中,现代企业财务管理的最优目标是()A.股东利益最大化B.职工利益最大化C.利润最大化D.企业价值最大化参考答案:D您的答案:o展开解析∙9[单选题] 考虑了时间价值和风险报酬的财务管理目标是()A.利润最大化B.每股盈余最大化C.股东财富最大化D.产值最大化参考答案:C您的答案:o展开解析∙11[单选题] 下列关于理财主体特点的说法,不正确的是()A.理财主体必须有独立的经济利益B.理财主体必须具有独立的经营权和财权C.理财主体一定是法律实体D.法律实体一定是理财主体参考答案:D您的答案:o展开解析∙12[单选题] 下列并购形式中,被并购企业的法人地位不会消失的是()A.吸收合并B.控股合并C.新设合并D.企业兼并参考答案:B您的答案:o展开解析∙13[单选题] 下列并购形式中,被并购企业注销法人资格的是()A.企业兼并B.控股合并C.吸收合并D.新设合并参考答案:C您的答案:o展开解析∙14[单选题] 下列并购形式中,参与并购的各方在并购后法人资格均被注销的是()A.企业兼并B.控股合并C.吸收合并D.新设合并参考答案:D您的答案:o展开解析∙16[单选题] 纺织厂与印染厂的并购,属于()A.横向并购B.纵向并购C.混合并购D.整体并购参考答案:B您的答案:o展开解析∙21[单选题] 并购可行性分析的核心内容是()A.确定并购价值增值B.确定并购价格区间C.确定筹资方案D.确定目标企业的价值参考答案:A您的答案:o展开解析∙22[单选题] 下列关于企业价值评估方法的表述中,正确的是()A.企业价值评估是被并购方制定并购价格范围的主要依据B.目标公司股权价值就等于目标公司自由现金流量的现值C.在企业并购估值中期限一般取无穷大D.目标公司未来的现金流量就是指的明确的预测期内的现金流量参考答案:C您的答案:o展开解析∙23[单选题] 关于企业价值评估的成本法,下列说法不正确的是()A.成本法应该称作“资产基础途径”中的“资产加和法”B.成本法一般不应当作唯一使用的评估方法C.运用成本法评估企业价值存在两个障碍D.在持续经营假设前提下,一般不宜单独运用成本法对企业价值进行评估参考答案:C您的答案:o展开解析∙26[单选题] 下列不属于企业并购支付方式的是()A.股票支付B.现金支付C.混合证券支付D.财产对价支付参考答案:D您的答案:o展开解析∙28[单选题] ()是制定企业集团财务战略的根本。
10.下列关于风险投资,说法不正确的是 ( ) A.投资的方式主要是股权性投资 B.投资的周期长C.高风险、高回报D.它只是一种投融资体系二、多项选择题(本大题共5小题,每小题3分,共15分)在每小题列出的五个备选项中至少有两个是符合题目要求的,请将其代码填写在题后的括号内。
错选、多选、少选或未选均无分。
11. 下列指标中,可以用来反映企业财务风险变异性的指标有 ( ) A.产权比率 B.流动比率 C.资产负债率 D.债务期限结构比率E.财务资本保值增值率12.( )属于反映企业财务是否处于安全运营状态的指标。
( )A .营业现金流量比率B .经营性资产销售率C .净资产收益率D .产权比率E .营业现金流量适合率13.诱发财务危机的直接原因主要包括 ( )A.资源配置缺乏效率B.财务风险的客观存在C.投资规模不断扩大D.因过度经营而导致现金流入能力低下E.对市场竞争应对措施不当或功能乏力14.企业集团整体股利政策决策与制定的基本权力层面包括 ( )A.母公司财务部B.母公司董事会C.集团财务公司D.母公司监事会E.母公司股东大会15.( )属于反映企业财务是否处于安全运营状态的指标。
( )A .营业现金流量比率B .经营性资产销售率C .净资产收益率D .产权比率E .营业现金流量适合率三、名词解释(本大题共2小题,每小题5分,共10分)16.经理层(管理层)融资收购:17.第二板市场:四、简答题(本大题共2小题,每小题7分,共14分)18.简述业绩评价目的。
年级 班级 准考证号 姓名19.简述收购与兼并的区别。
五、论述题(本大题共1小题,每小题13分,共13分)20.论述企业财务战略制定的依据。
六、计算题(本大题共2小题,每小题14分,共28分)21.某公司资产账面价值为100万元,其变现价值为90万元;负债60万元,自有资本40万元,总资本为100万元;销售额为280万元,变动成本率为60%,固定成本为80万元。
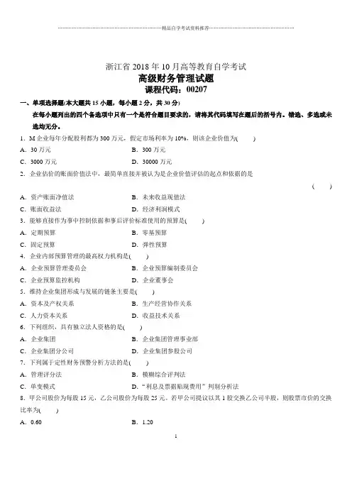
浙江省2018年10月高等教育自学考试高级财务管理试题课程代码:00207一、单项选择题(本大题共15小题,每小题2分,共30分)在每小题列出的四个备选项中只有一个是符合题目要求的,请将其代码填写在题后的括号内。
错选、多选或未选均无分。
1.M企业每年分配股利都为300万元,假定市场利率为10%,则该企业价值为( )A.30万元B.300万元C.3000万元D.30000万元2.企业估价的账面价值法中,最简单直接并被认为是企业价值评估的起点和依据的是( ) A.资产账面净值法B.未来收益现值法C.账面收益法D.经济利润模式3.能够直接作为事中控制依据和事后评价标准使用的预算是( )A.定期预算B.零基预算C.固定预算D.弹性预算4.企业内部预算管理的最高权力机构是( )A.企业预算管理委员会B.企业预算编制委员会C.企业预算监控机构D.企业董事会5.维持企业集团形成与发展的链条主要是( )A.资本及产权关系B.生产经营协作关系C.人力资本关系D.收益技术关系6.下列组织,具有独立法人资格的是( )A.企业集团B.企业集团管理事业部C.企业集团分公司D.企业集团参股公司7.下列属于定性财务预警分析方法的是( )A.管理评分法B.模糊综合评判法C.单变模式D.“利息及票据贴现费用”判别分析法8.甲公司股价为每股15元,乙公司股价为每股25元。
若甲公司提议以其1股交换乙公司半股,则股票市价的交换比率为( )A.0.60 B.1.201C.1.67 D.3.339.下列业绩评价标准中,最具适用性的是( )A.行业标准B.经验标准C.预算标准D.历史标准10.创业板市场制度有专门规定而主板市场制度没有涉及的内容是( )A.发行上市B.股票交易C.发行核准程序D.保荐人11.小型企业所采用的战略管理大多是( )A.计划性模式B.市场性模式C.企业家式战略管理系统模式D.适应性模式12.减少公司对某一战略经营单位、产品线或特定产品的投资,该种财务战略属于( )A.调整型战略B.放弃型战略C.收获型战略D.清算战略13.独立核算的分厂可作为一个( )A.投资中心B.自然利润中心C.人为利润中心D.成本费用中心14.最能反映各部门在权限和可控范围内有效利用各种资源、不断提高经济效益的能力和业绩的利润指标是( ) A.部门营业利润B.部门可控营业利润C.部门边际贡献D.部门可控边际贡献15.资本经营的主体是出资人,资本经营效果的评价人应该是( )A.经营者B.出资人C.监事会D.企业职工二、多项选择题(本大题共5小题,每小题2分,共10分)在每小题列出的五个备选项中至少有两个是符合题目要求的,请将其代码填写在题后的括号内。
自考全国高级财务会计试题及答案一、单项选择题(每题2分,共20分)1. 以下哪项不是高级财务会计的研究内容?A. 企业合并B. 外币报表折算C. 会计政策变更D. 非营利组织会计答案:D2. 在企业合并中,购买方对被购买方的资产、负债的初始计量,应采用以下哪种方法?A. 市场价值法B. 公允价值法C. 成本法D. 现值法答案:B3. 以下哪种情况下,企业需要对外币报表进行折算?A. 国外子公司将其财务报表折算为母公司所在国货币B. 国外子公司将其财务报表折算为国际通用货币C. 国外子公司将其财务报表折算为所在国货币D. 国外子公司将其财务报表折算为母公司所在国货币和其他货币答案:A4. 以下哪种会计政策变更不需要追溯调整?A. 会计估计变更B. 会计政策变更C. 会计准则变更D. 会计制度变更答案:A5. 以下哪项不属于高级财务会计的范畴?A. 预算编制B. 成本控制C. 预算D. 财务分析答案:D二、多项选择题(每题3分,共30分)1. 以下关于高级财务会计的说法正确的是:A. 高级财务会计是传统财务会计的延伸。
B. 高级财务会计注重传统财务会计的高级技能。
C. 高级财务会计课程强调会计信息的深度和准确性。
D. 所有以上选项答案:D2. 以下关于合并财务报表的陈述正确的是:A. 合并财务报表是企业合并的核心内容。
B. 合并财务报表是高级财务会计。
C. 合并财务报表是企业合并的核心内容。
D. 所有以上选项答案:D3. 以下哪项不属于高级财务会计?A. 高级财务会计是高级财务会计的范畴。
B. 高级财务会计注重会计信息的深度。
C. 高级财务会计涉及会计信息的深度和准确性。
D. 所有以上选项答案:A三、案例分析题(每题10分,共20分)案例一:甲公司购买乙公司100%的股权,购买日为2019年1月1日。
以下是合并财务报表的相关信息:1. 甲公司购买乙公司100%股权投资后,甲公司对乙公司的购买价格是多少?A. 6800万元B. 6600万元C. 620万元D. 无法确定答案:D2. 以下关于合并财务报表的陈述正确的是什么?A. 合并财务报表的编制是高级财务会计的核心内容。
⋯⋯⋯⋯⋯⋯⋯⋯⋯⋯⋯⋯⋯⋯⋯⋯⋯⋯⋯⋯⋯⋯精品自学考料推荐⋯⋯⋯⋯⋯⋯⋯⋯⋯⋯⋯⋯⋯⋯⋯⋯⋯⋯全国 2018 年 10 月高等教育自学考试高级财务管理试题课程代码: 00207一、单项选择题(本大题共15 小题,每小题 1 分,共 15 分)在每小题列出的四个备选项中只有一个是符合题目要求的,请将其代码填写在题后的括号内。
错选、多选或未选均无分。
1.下面说法错误的是 ()..A.资产账面净值法事实上反映的是所有者权益的价值B.资产帐面净值法是比较稳健的方法C.运用资产帐面净值法时应以会计报表为依据,不应该调整报表数据D.运用资产帐面净值法时应注意对或有负债的确认2.企业托宾 Q 值 =( )A. 企业市值 /资产重置成本B.资产重置成本 /企业市值C.企业市值 /企业净资产D.企业净资产 /企业市值3.处于成熟期企业的投资战略应是( )A. 一体化的投资战略B. 适度分权的投资战略C.高负债率的投资战略D. 灵活多样的投资战略4.变卖公司一个主要经营部门的财务战略称之为( )A. 收获型战略B. 调整型战略C.放弃型战略D. 清算战略5.自然利润中心与投资中心之间相互提供劳动产品时采用的结算方法是( )A. 实际成本定价法B. 标准成本定价法C.成本加成定价法D. 以市场价格为依据定价法6.预算管理在很大程度上可替代日常管理,是因为预算具有( )A. 激励和约束机制B. 沟通机制C.全员参与机制D. 决策和运行机制7.假设甲企业只生产 A 产品,固定成本为450 万元,单位变动成本为 5 元, A 产品现有的销售量为 120 万件,单价为 10 元。
甲企业的安全边际率为( )A.33%B.75%C.133%D.300%8.应收帐款周转率应等于( )A. 销售收入净额 /平均应收帐款余额B.应收帐款额 /销售总额C.应收帐款额 /销货成本D.应收帐款额 /销售余额9.下面在企业业绩评价中不属于单一指标评价方法的是( )...1A. 财务评价指标B. 现金流量指标C.资本报酬率指标D. 均衡记分卡10.已获利息倍数的国际标准是 ( )A.2 倍B.3 倍C.4 倍D.5 倍11.甲企业股价为 40 元,乙企业股价为20 元,若甲企业提出以其一股交换乙企两股,则股价交换比率为 ( )A.1.00B.2.00C.3.00D.4.0012.上市公司在反收购时所采取的“帕克门”战略是( )A. 收购收购者B. 增加收购者风险C.减少股票供给D. 增加股票供给13.集团公司对其成员企业的管理依据是( )A. 财产关系B. 产权关系C.收益关系D. 拥有关系14.中小企业策略联盟最大特点是强调( )A. 合资B. 合作C.技术合伙D. 资金互补15.若企业申请创业板上市,则其有形资产不得少于人民币( )A.300 万元B.500 万元C.800 万元D.1000 万元二、多项选择题 (本大题共 10 小题,每小题 2 分,共20 分)在每小题列出的五个备选项中有二个至五个是符合题目要求的,请将其代码填写在题后的括号内。
高级财务试题自考及答案一、单项选择题(每题2分,共20分)1. 财务报表分析的主要目的是()。
A. 评估企业的财务状况B. 预测企业的财务风险C. 制定企业的财务策略D. 以上都是2. 资产负债表中,资产的排列顺序通常是()。
A. 按流动性从低到高B. 按流动性从高到低C. 按金额从大到小D. 按金额从小到大3. 以下哪项不属于流动资产?()A. 现金B. 应收账款C. 存货D. 长期投资4. 在计算流动比率时,流动负债的计算不包括()。
A. 应付账款B. 短期借款C. 长期借款D. 预收账款5. 企业利润表中,利润总额的计算公式是()。
A. 营业收入 - 营业成本B. 营业利润 + 投资收益C. 营业收入 - 营业成本 - 营业税金及附加D. 营业利润 + 营业外收入 - 营业外支出6. 以下哪项不是非流动负债?()A. 长期借款B. 应付债券C. 长期应付款D. 应付账款7. 企业财务杠杆的计算公式是()。
A. 资产总额 / 负债总额B. 负债总额 / 资产总额C. 负债总额 / 所有者权益总额D. 所有者权益总额 / 负债总额8. 以下哪项不属于财务分析的比率分析?()A. 资产负债率B. 流动比率C. 现金流量比率D. 财务结构分析9. 以下哪项不是影响企业偿债能力的因素?()A. 企业的盈利能力B. 企业的资产结构C. 企业的现金流量D. 企业的市场地位10. 企业进行财务预测时,最常用的方法不包括()。
A. 趋势分析法B. 比较分析法C. 回归分析法D. 预算法二、多项选择题(每题3分,共15分)1. 以下哪些属于企业财务分析的内容?()A. 盈利能力分析B. 偿债能力分析C. 营运能力分析D. 成本控制分析2. 以下哪些因素会影响企业的资产负债率?()A. 企业的资产总额B. 企业的负债总额C. 企业的营业收入D. 企业的净利润3. 以下哪些是企业财务风险的表现形式?()A. 信用风险B. 市场风险C. 操作风险D. 法律风险4. 以下哪些属于企业财务报表的组成部分?()A. 资产负债表B. 利润表C. 现金流量表D. 所有者权益变动表5. 以下哪些是企业进行财务预测时需要考虑的因素?()A. 企业的经营目标B. 企业的财务状况C. 企业的市场环境D. 企业的管理策略三、判断题(每题2分,共10分)1. 企业的流动资产越多,其偿债能力越强。
2024年上半年高教自考《财务管理学》试卷一、单项选择题1、下列各项中,属于财务预算的是()(A)生产预算(B)现金预算(C)产品成本预算(D)制造费用预算2、下列各种筹资方式中,能够降低公司资产负债率的是()(A)发行债券(B)融资租赁(C)发行股票(D)银行借款3、与普通股筹资相比,优先股筹资的优点是()(A)不用偿还本金(B)没有固定到期日(C)资本成本较低(D)有利于增强公司信誉4、某公司债券的资本成本为8%,相对于该债券的普通股风险溢价为3%,则根据风险溢价模型计算的留存收益资本成本为()(A)3%(B)5%(C)8%(D)11%5、资本成本包括筹资费用和用资费用,以下属于用资费用项目的是()(A)支付的广告费(B)支付的律师费(C)支付给债权人的利息(D)支付的有价证券发行费用6、以企业价值最大化作为财务管理目标的缺点是()(A)没有考虑货币的时间价值(B)没有考虑风险与收益的权衡(C)带来了企业追求利润的短期行为(D)对于非上市公司,准确评估企业价值较困难7、下列能够体现公司与投资者之间财务关系的是()(A)向银行支付借款利息(B)向股东支付股利(C)向租赁公司支付租金(D)向员工支付工资8、某产品正常的销售量为100000件,盈亏临界点的销售量为80000件,则安全边际量是()(A)20000件(B)80000件(C)100000件(D)180000件9、流动资产占总资产的比重所形成的财务比率属于()(A)动态比率(B)定基比率(C)结构比率(D)环比比率10、某学校拟设立一项科研奖励基金,计划每年颁发奖金40万元。
若年复利率为8%,该奖励基金的本金应为()(A)40万元(B)320万元(C)400万元(D)500万元11、非折现现金流量评价指标中,投资回收期指标的优点是()(A)计算简单(B)考虑了货币时间价值(C)反映了投资的真实收益(D)反映了项目寿命期间的全部现金流量12、下列属于债务资本筹集方式的是()(A)留存收益(B)长期借款(C)发行普通股(D)发行优先股13、公司发行债券取得资本的活动属于()(A)筹资引起的财务活动(B)投资引起的财务活动(C)经营引起的财务活动(D)股利分配引起的财务活动14、下列属于项目建设期现金流量构成内容的是()(A)折旧(B)营业收入(C)付现经营成本(D)固定资产的安装成本15、根据每股收益分析法,当预期EBIT大于无差别点的EBIT时,下列关于筹资决策的说法正确的是()(A)选择股权筹资方式更有利(B)选择债务筹资方式更有利(C)选择股权和债务筹资无差别(D)无法选择更有利的筹资方式16、下列不属于变动成本的是()(A)财产保险费(B)产品包装费(C)直接材料费(D)按加工量计算的固定资产折旧费17、公司发行债券取得资本的活动属于()(A)筹资引起的财务活动(B)投资引起的财务活动(C)经营引起的财务活动(D)股利分配引起的财务活动18、下列各项中,属于存货缺货成本的是()(A)存货保险费(B)材料损耗费(C)存货占用资本的利息(D)停工待料损失19、关于公司财务杠杆系数,下列表述正确的是()(A)存在债务和优先股时,财务杠杆系数小于1(B)存在债务和优先股时,财务杠杆系数大于1(C)存在债务和优先股时,财务杠杆系数等于1(D)不存在债务和优先股时,财务杠杆系数小于120、下列选项中,属于直接投资出资方式的是()(A)实物投资(B)国家投资(C)法人投资(D)个人投资二、多项选择题21、下列关于投资组合β系数的表述,正确的有()(A)反映了投资组合系统风险的大小(B)反映了投资组合非系统风险的大小(C)投资组合的β系数受组合中各证券β系数的影响(D)投资组合的β系数受组合中各证券投资比重的影响(E)投资组合的β系数是组合中各证券β系数的加权平均22、下列关于利息保障倍数的表述,正确的有()(A)利息保障倍数是营业收入与利息费用的比值(B)利息保障倍数是息税前利润与利息费用的比值(C)利息保障倍数可用来衡量公司偿还债务利息的能力(D)利息保障倍数越小,说明公司对债权人的吸引力越大(E)利息保障倍数越大,说明公司支付利息费用的能力越强23、在计算资本成本时,需要考虑筹资费用的筹资方式有()(A)优先股(B)普通股(C)长期债券(D)留存收益(E)长期借款24、下列属于公司长期资本筹集方式的有()(A)发行股票(B)商业信用(C)融资租赁(D)短期借款(E)留存收益25、下列属于股利政策类型的有()(A)剩余股利政策(B)固定股利政策(C)稳定增长股利政策(D)固定股利支付率政策(E)低正常股利加额外股利政策三、简答题26、简述股东财富最大化作为财务管理目标的优缺点。
浙江省2018年10月高等教育自学考试高级财务管理试题课程代码:00207一、单项选择题(在每小题的四个备选答案中,选出一个正确答案,并将正确答案的序号填在题干的括号内。
每小题2分,共30分)1.成本费用中心的责任预算应该只限于该中心的()。
A.全部成本费用B.不可控成本C.可控成本D.销售收入2.企业价值型管理的实质内涵是()。
A.人的价值实现B.商品价值的实现C.现金流量管理D.账面价值的实现3.处于初创期企业的筹资战略应为()。
A.相对稳健型的筹资战略B.激进型的筹资战略C.高负债率的筹资战略D.权益资本型的筹资战略4.下列表述错误..的是()。
A.投资中心是最高层次的预算责任单位B.投资中心实质上是企业全面预算的执行人C.能够获取收入、形成利润的责任单位均可作为投资中心D.一个独立经营的常规企业就是一个投资中心5.零基预算编制程序采用的方式是()。
A.自上而下式B.先自上而下,再自下而上C.自下而上式D.先自下而上,再自上而下6.多变模式分析模型所预测的财务危机是指()。
A.无力支付优先股股利B.企业破产C.拖欠偿还账款D.透支银行帐户7.MV A指标认为,公司用于创造利润的资产价值总额是指()。
A.公司资产账面价值B.公司资产市场价值C.公司资产经济价值D.公司资产重置价值8.某公司的资产变现率为90%,资产负债率为40%,则其资金安全率为()。
A.36%B.40%C.50%D.90%9.经营者股票期权行权或出售股票的时机为()。
1A.年报或中报公布之日B.年报或中报公布之前C.限制在“窗口”期内D.没有任何时间限制10.企业集团财务公司最本质的功能是()。
A.融资中心B.信贷中心C.结算中心D.投资中心11.对于企业集团内成员企业而言,各自内部的财务管理活动应()。
A.交给集团总部统一安排进行B.交给集团财务部统一安排进行C.在集团董事会安排下进行D.在遵循集团整体财务战略下进行12.下列项目中,由于回购国有股而发生数额减少的项目是()。
财务管理自考试题及答案一、单项选择题(本大题共20小题,每小题1分,共20分。
在每小题列出的四个备选项中只有一个是符合题目要求的,请将其代码填写在题后的括号内。
错选、多选或未选均无分。
)1. 财务管理的核心是()A. 投资决策B. 筹资决策C. 利润分配决策D. 资本运营决策答案:D2. 企业财务活动的主要环节包括()A. 投资、筹资和收益分配B. 投资、筹资和利润分配C. 投资、筹资和成本控制D. 投资、筹资和财务分析答案:B3. 财务管理的最优目标是()A. 利润最大化B. 股东财富最大化C. 企业价值最大化D. 资本保值增值答案:C4. 财务管理的环境包括经济环境、法律环境和()A. 政治环境B. 社会文化环境C. 技术环境D. 市场环境答案:D5. 企业财务关系中,最基本的财务关系是()A. 企业与投资者之间的财务关系B. 企业与债权人之间的财务关系C. 企业与政府之间的财务关系D. 企业内部各单位之间的财务关系答案:A6. 货币时间价值的计算基础是()A. 利息B. 利润C. 股利D. 折旧答案:A7. 某企业年初借入资金100万元,年利率为10%,每年复利一次,则第三年末应偿还的本息总额为()A. 121万元B. 133.1万元C. 110万元D. 100万元答案:B8. 普通年金现值系数的倒数是()A. 普通年金终值系数B. 普通年金现值系数C. 递延年金现值系数D. 递延年金终值系数答案:A9. 某企业年初投资100万元,预计5年后可收回150万元,则该项投资的年收益率为()A. 10%B. 20%C. 50%D. 100%答案:B10. 风险与收益的关系是()A. 正相关B. 负相关C. 无关D. 先正后负答案:A11. 以下哪项不是财务风险的类型()A. 市场风险B. 信用风险C. 操作风险D. 道德风险答案:D12. 企业财务分析的主要方法不包括()A. 比率分析B. 趋势分析C. 因素分析D. 统计分析答案:D13. 以下哪项不是财务报表分析的内容()A. 资产负债表分析B. 利润表分析C. 现金流量表分析D. 所有者权益变动表分析答案:D14. 企业筹资的动机包括扩张性筹资、调整性筹资和()A. 偿还性筹资B. 维持性筹资C. 预防性筹资D. 应急性筹资答案:B15. 企业筹资方式中,属于直接筹资的是()A. 发行股票B. 发行债券C. 银行借款D. 商业信用答案:A16. 以下哪项不是企业投资的特点()A. 投资回收期长B. 投资数额大C. 投资风险小D. 影响企业未来发展答案:C17. 企业对外投资的形式不包括()A. 对外股权投资B. 对外债权投资C. 对外实物投资D. 对外无形资产投资答案:C18. 以下哪项不是企业利润分配的原则()A. 资本保全原则B. 利润实现原则C. 利润最大化原则D. 股东利益最大化原则答案:C19. 企业利润分配的顺序,首先是()A. 弥补亏损B. 提取公积金C. 支付股利D. 缴纳所得税答案:A20. 以下哪项不是影响企业利润分配的因素()A. 法律因素B. 债务契约因素C. 通货膨胀因素D. 企业内部管理因素答案:C二、多项选择题(本大题共10小题,每小题2分,共20分。
20XX年4月高等教育自学考试福建省统一命题考试
高级财务管理试卷
(课程代码00207)
本试卷满分100分,考试时间150分钟。
考生答题注意事项:
1.本卷所有试题必须在答题卡上作答。
答在试卷上无效,试卷空白处和背面均可作草稿纸。
2.第一部分为选择题。
必须对应试卷上的题号使用2B铅笔将“答题卡”的相应代码涂黑。
3.第二部分为非选择题。
必须注明大、小题号,使用0.5毫米黑色字迹签字笔作答。
4.合理安排答题空间,超出答题区域无效。
第一部分选择题
一、单项选择题(本大题共20小题,每小题1分,共20分)
在每小题列出的四个备选项中只有一个是符合题目要求的,请将其选出并将“答题卡”
的相应代码涂黑。
未涂、错涂或多涂均无分。
1.以企业已经公布的会计利润数据为核心指标,据以评价企业的经营业绩好坏的企业价
值估价方法是
A.资产账面净值法B.账面收益法
C.未来收益现值法D.经济利润模式
2.处于市场增长期的企业的预算管理模式是
A.以资本预算为重点B.以销售为重点
C.以成本控制为重点D.以现金流量为起点
3.企业财务预警分析按照分析时利用指标或因素的多少可以分为
A.单变量预警分析和多变量预警分析
B.指标判断和因素判断
C.定性分析和定量分析
D.总体财务预警体系和分部门财务预警体系
4.下列不属于预算管理组织构建原则的是
A.高效B.庞大
C.系统D.权威有力
5.分权式的企业组织适合采用的预算编制程序的方式是
A.自下而上式B.自上而下式
C.上下结合式D.集权式
6.分部门财务预警体系中属于财务部检查要点的是
A.产品利润贡献度是否达到标准B.品质成本控制是否达到标准
C.资金规划及营运是否达到标准D.研发专案的进行是否在控中
7.国有资本金效绩评价体系的核心指标是
A.资产负债率B.总资产周转率C.净资产收益率D.销售增长率
8.在财务分层管理理论中,出资者财务的管理特征是
A.直接控制B.间接控制C.长远战略D.短期经营
9.企业并购按并购的实现方式可以划分为
A.横向并购、纵向并购、混合并购B.债务承担式、购买式和股份交易式
C.整体并购和部分并购D.横向并购和整体并购
10.国有股配售属于
A.用优先股交换普通股B.用新发债券换回发行在外的优先股
C.行权换股D.持有同类股票的股东之间的股权交换
11.企业集团预算执行组织是
A.利润中心B.成本费用中心
C.投资中心D.利润中心和成本费用中心
12.集团母公司并不直接投资于子公司,而只是起到对子公司的投资规划作用所体现的管理模式是
A.集中控制、集中投资B.分散控制、分散投资
C.集中控制、分散投资D.分散控制、集中投资
13.财务公司最本质的功能是
A.融通资金、提供金融服务B.提供信贷服务
C.提供结算服务D.投资
14.冒险型融资策略带来的结果是
A.高风险高收益B.低风险低收益
C.高风险低收益D.低风险高收益
15.两家公司因研究开发而结成的联盟属于的类型是
A.业务联合型B.伙伴关系型C.股权合作型D.全面合资型
16.生产能力未能充分发挥或扩大生产能力的财力不够充裕的企业适合的并购方式是A.横向并购B.纵向并购C.混合并购D.敌意并购
17.多变模式分析模型所预测的财务危机仅指
A.拖欠偿还账款B.企业的破产危机
C.透支银行账户D.无力支付优先股股利
18.以现金流量为基础计算的指标不包括
A.资产负债率B.净现值C.内含报酬率D.回收期
19.在现代企业的法人治理结构中,法人财产的代表是
A.董事会B.经营者C.企业职工D.股东
20.两家以上的公司结合成一家公司,原有公司的资产、负债、权利、义务由新设或存续的么司承担。
这种资本扩张形式称为
A.合并企业B.收购公司
C.收购股价D.合资或联营组建子公司
二、多项选择题(本大题共5小题,每小题2分,共10分)
在每小题列出的五个备选项中至少有两个是符合题目要求的,请将其选出并将“答题卡”的相应代码涂黑。
未涂、错涂、多涂或少涂均无分。
21.与传统财务管理模式相比,价值型管理模式具有的特征有
A.以未来价值为核心
B.更关注企业的现金流量管理
C.人的价值实现是其实质内涵
D.以资本经营和商品经营相结合的管理理念取代现行单一的商品经营理念
E.是整体性、综合性的管理
22.下列关于预算管理的说法正确的有
A.处于新兴行业的企业进行预算管理的核心是销售管理
B.处于新兴行业的企业进行预算管理的核心是成本管理
C.处于成熟行业的企业进行预算管理的核心是建立在全面预算管理上的利润预算
D.处于成熟行业的企业进行预算管理的核心是销售管理
E.处于衰退行业的企业进行预算管理的核心是投资报酬率
23.下列属于预算考评应该遵循的原则的有
A.可控性原则B.风险收益对等原则
C.分级考评原则D.目标一致性原则
E.实质重于形式原则
24.财务预警系统的功能包括
A.监测功能B.诊断功能
C.治疗功能D.健身功能
E.反馈功能
25.中小企业的融资方式包括
A.内源融资B.发行债券
C.发行股票D.向商业银行申请贷款
E.民间借贷
第二部分非选择题
三、名词解释题(本大题共5小题,每小题3分,共15分)
请在答题卡上作答。
26.企业价值估计
27.协调价格法
28.行权价
29.协议收购
30.第二板市场
四、计算题(本大题共2小题,每小题5分,共10分)
请在答题卡上作答。
31.ABC公司明年预计销售额3000万元,变动成本率60%,固定成本800万元。
要求:
(1)计算保本销售额,单位以万元表示。
(2)计算安全边际率。
(如果有小数点请保留两位)
32.新华公司拥有流通股6000万股,每股净资产为6元。
假设该股票市价为5元,新华公司回购本公司20%的股票。
要求:
(1)计算回购后的每股净资产。
(2)股票回购会对股价产生什么影响?
五、简答题(本大题共5小题,每小题5分,共25分)
请在答题卡上作答。
33.简述预算执行组织设立原则。
34.简述与商品经营相比,资本经营的特点。
35.简述如何判断核心企业的资本优势。
36.简述中小企业对经济发展具有特殊作用的表现。
37.简述如何根据企业特点选择适当的企业价值评估方法。
六、论述题(本大题共2小题,每小题10分,共20分)
请在答题卡上作答。
38.试述处于成熟期的企业如何进行财务战略的选择和实施。
39.试述控股型、混合型或产业型、管理型的企业集团各自应选择并投资何种企业进入集团。