产品交付记录表
- 格式:doc
- 大小:78.00 KB
- 文档页数:2
产品防护和交付控制程序(IATF16949:2016)1.0范围1.1 为了确保原材料及产品的固有质量,避免因搬运、包装、使用或交付前受到损坏变质,并按规定的要求交付给顾客,特制定本程序。
1.2 本程序规定了搬运、包装、贮存、防护、交付的管理职责、内容和方法。
1.3 本程序适用于本企业的原材料、外协外购件、顾客提供的产品、半成品、成品的搬运、包装、贮存、防护和交付的管理。
2.0术语本程序引用IATF16949:2016标准中的有关定义。
3.0职责3.1 生产科负责采购品、半成品、成品的搬运、包装、贮存、防护和交付管理。
3.2 技术科负责制订顾客要求的《产品包装标准》、《产品包装作业指导书》部等。
3.3 各相关部门负责本部门产品的搬运、包装、贮存、防护管理以及过程中发生的产品质量问题的分析及措施的制定实施。
3.4 办公室负责组织对有关人员进行相关知识的培训。
3.5 工作流程:按作业指导书执行。
4.0程序内容4.1 包装和搬运要求4.1.1 原材料、外协外购件的搬运要求:原材料、外协外购件进厂后不得随意存放,采用适宜的搬运工具合理搬运、防止原材料磕碰破损,入库后码放整齐。
4.1.2 半成品搬运的要求:半成品要使用合理工具搬运,防止搬运中半成品落地,采用分类堆放整齐,由各班组负责管理。
4.1.3 产品搬运的要求4.1.3.1 搬运时,要轻拿轻放,严禁抛投。
4.1.3.2 运输时,车辆要安全行驶避免紧急刹车、蛇行急转弯等动作, 防止机械损坏及物品掉落。
4.1.3.3 运输时不许与其它物品混装,遇雨天必须用防水布覆盖,包装物不得受潮。
4.1.3.5 运输时必须注意安全,保护好产品标识。
4.1.4 包装4.1.4.1 技术科要按顾客要求制定《产品包装标准》及《产品包装作业指导书》。
4.1.4.2 生产科要根据技术科的设计要求采购包装箱。
4.1.4.3 包装箱外标识要按顾客要求填写齐全(例如:产品名称、规格、型号、数量、制造厂家等)。
项目交付清单引言概述:项目交付清单是在项目完成后,对项目交付物进行清点和确认的一份列表。
它有助于确保项目交付物的完整性和准确性,同时也是项目交付过程中的重要文档。
本文将详细介绍项目交付清单的五个部份,包括交付物的定义、交付物的分类、交付物的验收标准、交付物的交付方式以及交付物的存档与归档。
一、交付物的定义:1.1 项目交付物的概念:项目交付物是指在项目执行过程中,为了实现项目目标而产生的各种成果和文件,包括文档、软件、硬件、报告等。
1.2 交付物的特点:交付物应具备明确的定义和可衡量的标准,能够满足项目的需求,并能够被验证和验收。
1.3 交付物的重要性:交付物是项目成果的具体体现,对于项目的成功交付和后续运维具有重要意义,因此需要进行清晰的定义和管理。
二、交付物的分类:2.1 产品交付物:包括实际交付给客户的产品或者服务,如软件系统、产品文档、培训材料等。
2.2 过程交付物:包括项目过程中产生的各种文档和报告,如项目计划、需求分析报告、测试报告等。
2.3 管理交付物:包括项目管理过程中的各种文档和报告,如项目章程、变更控制记录、风险管理报告等。
三、交付物的验收标准:3.1 完整性:交付物应包含项目要求的全部内容,没有遗漏。
3.2 准确性:交付物应准确地反映项目的需求和要求,没有错误和歧义。
3.3 可验证性:交付物应具备可验证的特性,能够通过测试和验证来确认其符合要求。
四、交付物的交付方式:4.1 实物交付:将实际产品或者服务交付给客户,如软件安装、培训等。
4.2 文件交付:将项目文档和报告以电子或者纸质形式交付给客户,如需求分析报告、用户手册等。
4.3 在线交付:通过网络或者云平台将交付物提供给客户,如在线系统、网站等。
五、交付物的存档与归档:5.1 存档管理:对项目交付物进行存档管理,包括建立存档库、制定存档策略和管理流程等。
5.2 归档要求:根据组织的要求,确定交付物的归档要求,包括归档时间、归档格式等。
合同订单评审及产品交付程序1.目的为正确理解客户的要求及期望,确保满足顾客的要求,保证公司按顾客的合同/订单要求向顾客提供产品和服务,实现顾客持续满意,特制定本程序。
2.适用范围适用于公司对所有合同/订单管理及产品交付过程的管理。
3.引用文件《文件和记录控制程序》 MQ-9001《纠正、预防措施及改进管理程序》 MQ-90184.术语顾客要求:顾客规定的一切要求,如:技术、商业、产品及制造过程相关要求;顾客特定要求(CSR):对本汽车QMS标准特定条款的解释或与该条款有关的补充要求。
5.职责5.1 业务员5.1.1 负责接收顾客合同/订单,并组织项目相关负责人对合同/订单及其变更进行评审;5.1.2 负责下合同/订单给生产,并与顾客沟通合同/订单的交期与交付。
5.1.3 订单交付完成后,负责与顾客沟通进行后期对账及回款。
5.2 生产计划人员5.2.1 收到业务员的合同/订单后,负责排产及生产安排。
5.2.2 负责生产期间的订单变更再排产及生产安排。
5.3 物控人员5.3.1 收到生产计划的排产计划后,确认物料情况。
5.3.2 顾客产品生产完成时,负责入库流程,填写清楚《入库单》。
5.3.3 按订单交付日期进行出库准备。
5.3.4 确认出库的运输资源准备及产品的防护要求;5.3.5 负责将产品交付给顾客库房,并让顾客库房人员在我司《出库单》签字确认。
5.3.6 负责将我司出库产品进行汇总形成《发货清单明细汇总》并发送给综合业务部商务。
5.4 综合业务部商务5.4.1 将《发货清单明细汇总》按顾客要求进行整理形成双方认可的《对账单》,与财务再次核对,开具发票,并发送给顾客。
5.4.2 配合业务员进行《对账单》汇总,配合业务回款。
5.4.3 将订单及对账单进行归档留存,以备后续查证。
5.5 法务人员5.5.1 对业务员接到的顾客的合同/订单进行法律条款的确认。
5.5.2 对评审完成的双方盖章认可的订单进归档留存,以备后续查证。
编号:ZJ—DH—质量计划/质量保证大纲(产品类项目)项目名称: _____________________________编制: _________________________________审核: ________________________________会签: ________________________________批准: ________________________________顾客认可: ____________________________XX大学年月日编号:ZBC-O9-01格式版本:1.101范围及管理要求某型MMMMM质量计划(以下简称计划)由XX大学海洋运载器导航设备研究所依据《MMMMM技术规格书》、GJB1406A-2005《产品质量保证大纲要求》以及XX大学下发有关质量手册与程序文件编制而成,符合军工产品质量管理法规、标准的规定。
本计划适用于某型MMMMM的生产、检验、交付和售后服务的质量管理与质量保证工作。
对于设计方案不发生改变的后续产品延续生产(批次间生产任务在两年内含两年),本质量计划同样有效。
本项目由学校科研院直接管理。
2质量工作原则与质量目标2.1产品质量工作原则2.1.1总原则各项质量活动应按照GJB9001B-2009《质量管理体系要求》的标准开展,使各个质量活动环节处于控制范围内。
2.1.2技术水平某型MMMMM采用X装备,其精度高,实时性强,工作稳定可靠,操作使用方便,自动化程度高,是现代导航系统的重要设备,已应用于多型舰船。
本型号产品技术状态已经固化,具有良好的可制造性,首舰套设备已通过使用方各阶段验收,并经过实船使用验证,使用情况良好,性能满足要求。
2.2产品质量目标2.2.1产品功能特性某型MMMMM的功能特性和物理特性等应满足技术规格书有关要求(详见MMMMM技术规格书)。
根据产品有关要求和学校程序文件开展可靠性、维修性、保障性、安全性、测试性和环境适应性工作,使之满足设计要求。
验收交货清单模板全文共四篇示例,供读者参考第一篇示例:验收交货清单模板,即供货商在交付产品或服务时,由双方共同确认和签署的文件,用以验证交货内容的完整性和质量。
该清单在商业交易中起着非常重要的作用,对于提升供应链管理的效率和透明度都有着积极的作用。
下面将介绍一份常用的验收交货清单模板,并说明该模板的各个部分应如何填写。
一、验收交货清单模板供货商名称:________________________(填写供货商名称)二、填写说明1. 供货商名称:在此栏目填写供货商的公司或个人名称,以便确认具体的供应商身份。
2. 交货日期:填写产品或服务交付的具体日期,便于后续核对相关时间节点。
3. 产品/服务名称:填写具体的产品或服务名称,以明确交货内容。
4. 交货数量:填写产品或服务的具体数量,确保供货商交付的数量与合同约定一致。
5. 验收标准:填写具体的验收标准,可以是产品的规格要求、服务的质量要求等,以确保产品或服务符合要求。
6. 验收人员:填写参与验收的人员名称,确保验收过程的公正和客观性。
7. 签收人员:填写实际签收产品或服务的人员名称,确认交货内容的接收。
8. 备注:填写其他需要说明的内容,例如特殊要求、异常情况等。
三、总结验收交货清单模板是供应链管理中的重要工具,可以帮助双方在交付产品或服务时明确交货内容、规范验收流程,确保交易的顺利进行。
使用该模板可以提高验收的效率和准确性,减少不必要的误会和纠纷。
建议在商业交易中充分利用验收交货清单模板,以确保供应链管理的顺畅和透明。
第二篇示例:验收交货清单模板是一种用于记录交货物品的清单,以供验收和确认的模板。
在贸易领域,验收交货清单模板被广泛应用,它能够帮助双方准确记录交货物品、核对数量和品质,避免后续纠纷和争议。
在这篇文章中,我们将介绍验收交货清单模板的基本内容和样式,以及使用方法和注意事项,希望能为您提供一些帮助。
一、验收交货清单模板的基本内容和样式1. 交货日期:记录交货的日期,方便后续跟踪和管理。
洗涤剂、消毒剂等化学品使用记录表消毒液配制记录表备注:消毒液可以是食用酒精或次氯酸钠为主的高效消毒剂防鼠、防蝇、防虫害装置使用情况记录表注:主要检查纱窗、防鼠板、防蝇灯、风幕等设施采购物资检验/验证结果通知单注:1、对无法提供合格证明文件的采购物资,应当依照相关标准检验。
2、对有产品合格证明文件的采购物资,企业可根据管理要求进行必要的检验供应商汇总表2、供应商包括食品原辅料、食品添加剂、食品相关产品供货者。
食品原料进货查验记录表备注:进货凭证保存期限不少于产品保质期期满后六个月,没有明确保质期的,保存期限不少于二年。
领料单领料单位:年月日审批人:发料人:领料人:温湿度记录表标准温度:℃从业人员健康检查档案吉林云尚保健食品有限公司食品安全状况自查记录表单位:年月日负责人或食品安全总监签字:注:1、企业自建化验室和委托检验的按相应项目自查。
2、食品添加剂生产者管理不适用非食品添加剂生产企业。
3、食品生产企业应按照企业风险等级确定的监督检查频次开展自查。
生产投料记录表配料(含食品添加剂)记录表关键控制点控制情况记录表维修保养记录表(1)机器设备维修清洗保养卡(2)设备名称:留存样品记录表产品销售台账不合格品处理记录表(1)不合格品处置记录表(2)成品出入库台账从业人员培训计划内部学习培训记录学习内容:学习方式:授课人:职工考核成绩记录表出厂检验报告报告日期:年月日注:检验原始数据应保留备查。
风险隐患排查记录表注: 1、食品安全隐患是指在生产过程中或食品安全自查中发现的可能导致食品安全事故发生的各种问题等。
2、食品安全隐患按照可能导致食品安全事故分为特别重大、重大、较大和一般4个等级(参考)。
3、发现的食品安全隐患应列入定期食品安全自查重点。
产品运输交付记录表企业负责人履职检查(自查)记录表食品安全事故处置记录表。
1目的合理地安排交房入住工作,确保交付工作顺利有序地进行。
2术语无3适用范围适用于地产平台各城市公司所开发项目产品交付过程的控制和管理。
4关键活动描述4.1交付计划4.1.1成立交付工作小组:1)组长:销售部分管领导/总经理2)成员:销售部(客服)、工程部、销售部(销售)、成本部、财务部、综合部、物业公司,组员包括相关部门的人员,由部门经理指定。
4.1.2编制交付工作计划:销售部(客服)依据《项目关键节点计划》于交付前3个月制定《产品交付计划》,按《组织权责手册》审核审批。
4.2预验收4.2.1预验收工作的组织:1)预验收小组组长:销售部(客服)分管领导;成员:城市公司相关配合人员。
2)销售部(客服)组织编制验收方案及工作文件,统筹时间和人员安排,报交预验收小组审批。
4.2.2预验收的时间要求:预验收小组根据项目工程进度,项目实际交付前三个月进行第一次预验收;项目实际交付日期前至少45日,组织第二次预验收。
具体时间视工程进度,由工程部(项目组)提出,尽量提前。
4.2.3预验收小组参照《房屋预验收记录表》进行检查,检查人签字确认后,由销售部(客服)汇总形成《房屋预验收情况统计表》,工程部(项目组)填制处理意见。
4.2.4工程问题整改:1)工程部(项目组)在接收到《房屋预验收情况记录表》后,签发《房屋预验收整改单》给施工单位,并监督其进行整改,由销售部(客服)组织查验。
2)工程部(项目组)负责组织维保服务组,成员包括:销售部(客服)、物业公司、施工单位、监理单位。
3)工程部(项目组)需于项目实际交付日期前至少20天完成交付前整改及向物业移交的工作。
4.2.5面积实测:1)工程部(技术组)需于项目实际交付日期前至少1个月完成房屋的面积实测工作,由前期部提交政府主管部门备案后,向销售部(客服)提交项目面积实测报告。
2)房屋预实测面积误差≤3%,销售部编写《面积补差办理方案》,报分管领导审核,总经理审批后执行;如房屋面积误差超过3%,需同时提交该套房屋面积误差产生原因说明,报平台市场营销管理中心审核,按《组织权责手册》审核审批。
电气成套设备集团质量记录表格大全序号质量记录记录编号使用部门保存年限1 受控文件清单QR/DXC051188—423—01 技术质量部三年2 外来文件控制清单QR/DXC051188—423—02 技术质量部五年3 文件发放/收回记录QR/DXC051188—423—03 技术质量部三年4 文件更改申请QR/DXC051188—423—04 技术质量部三年5 文件销毁申请QR/DXC051188—423—05 技术质量部三年6 质量记录控制清单QR/DXC051188—424—01 技术质量部三年7 文件借阅复制记录QR/DXC051188—424—02 技术质量部三年8 办公室质量目标指标检查考核表QR/DXC051188—541—01 技术质量部三年QR/DXC051188—541—02 技术质量部三年9 销售管理部质量目标指标检查考核表QR/DXC051188—541—03 技术质量部三年10 国际业务部质量目标指标检查考核表QR/DXC051188—541—04 技术质量部三年11 产品策划部质量目标指标检查考核表QR/DXC051188—541—05 技术质量部三年12 技术质量部质量目标指标检查考核表13 生产综合部质量目标指标检查考QR/DXC051188—541—06 技术质量部三年核表14 生产管理部质量目标指标检查考QR/DXC051188—541—07 技术质量部三年核表15 管理评审计划QR/DXC051188—560—01 技术质量部三年16 管理评审通知QR/DXC051188—560—02 技术质量部三年17 管理评审报告QR/DXC051188—560—03 技术质量部三年18 管理评审会议记录QR/DXC051188—560—04 技术质量部三年19 管理评审评价表QR/DXC051188—560—05 技术质量部三年QR/DXC051188—560—06 技术质量部三年20 管理评审评价资料()21 年度培训计划QR/DXC051188—620—01 办公室三年22 培训记录表QR/DXC051188—620—02 办公室三年QR/DXC051188—620—03 办公室三年23 员工培训需求申请单QR/DXC051188—620—04 办公室长期24 员工培训有效性评价表25 生产设施一览表QR/DXC051188—630—01 生产管理部长期26 设施验收单QR/DXC051188—630—02 生产管理部长期QR/DXC051188—630—03 生产管理部三年27 设施日常保养项目表28 设施检修计划QR/DXC051188—630—04 生产管理部三年29 设施检修单QR/DXC051188—630—05 生产管理部三年30 设施报废单QR/DXC051188—630—06 生产管理部五年31 设备能力鉴定认可QR/DXC051188—630—07 生产管理部十年表32 产品要求评审表QR/DXC051188—720—01 销售管理部三年33 定单确认表QR/DXC051188—720—02 销售管理部三年34 销售合同QR/DXC051188—720—03 销售管理部三年QR/DXC051188—720—04 销售管理部三年35 顾客反馈处理登记表36 产品交付记录表QR/DXC051188—720—05 销售管理部三年37 设计开发建议书QR/DXC051188—730—01 技术质量部三年38 设计开发计划书QR/DXC051188—730—02 技术质量部三年39 设计开发任务书QR/DXC051188—730—03 技术质量部三年40 设计确认记录表QR/DXC051188—730—04 技术质量部三年编制:批准:质量记录清单序号质量记录记录编号使用部门保存年限41 设计验证记录表QR/DXC051188—730—05 技术质量部三年42 设计评审记录表QR/DXC051188—730—06技术质量部三年43 设计更改记录表QR/DXC051188—730—07技术质量部三年44 供方评定记录表QR/DXC051188—740—01生产综合部三年45 合格供方名单QR/DXC051188—740—02生产综合部三年46 供方业绩评价表QR/DXC051188—740—03生产综合部三年47 采购申请单QR/DXC051188—740—04生产综合部三年48 采购合同QR/DXC051188—740—05生产综合部三年49 生产计划单QR/DXC051188—751—01生产管理部三年50 各种生产记录QR/DXC051188—751—×生产管理部三年51 入库单QR/DXC051188—755—01 生产综合部销售管理部三年52 出库单QR/DXC051188—755—02三年53 库存物资账、卡、表QR/DXC051188—755—03三年54 监视测量设备一览表QR/DXC051188—760—01生产管理部五年55 测量监视设备履历卡QR/DXC051188—760—02生产管理部五年56 计量检测设备校准计划表QR/DXC051188—760—03生产管理部三年57 校准记录表QR/DXC051188—760—04生产管理部三年58 顾客反馈处理记录表QR/DXC051188—821—01销售管理部国际业务部三年59 顾客满意度调查表QR/DXC051188—821—02三年60 年度内审计划QR/DXC051188—822—01三年61 审核实施计划QR/DXC051188—822—02技术质量部三年62 内审检查表QR/DXC051188—822—03技术质量部三年63 不符合报告QR/DXC051188—822—04技术质量部三年。
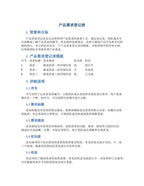
产品需求登记表1. 背景和目标产品需求登记表是记录和管理产品需求的重要工具。
通过登记表,团队成员可以清晰地了解产品需求的细节、优先级和进展情况,有助于确保产品开发和交付的顺利进行。
本文档旨在给出一个产品需求登记表的模板,并提供相关指导和示例,以帮助团队有效地管理产品需求。
2. 产品需求登记表模板序号需求标题需求描述优先级状态1 需求一描述需求一的详细信息高进行中2 需求二描述需求二的详细信息中待处理3 需求三描述需求三的详细信息低已完成3. 详细说明3.1 序号序号列用于记录需求的编号,方便团队成员查找和对需求进行排序。
每个需求都应有一个唯一的序号,可以按照任意顺序进行分配。
3.2 需求标题需求标题是对需求的简洁描述,能够准确地表达需求的核心内容。
标题应该简明扼要,突出需求的主要特征,方便团队成员快速浏览和理解需求。
3.3 需求描述需求描述是对需求的详细说明,包括需求的功能、要求、限制等方面的内容。
描述应具备清晰、完整、可验证等特点,便于团队成员理解和实现需求。
3.4 优先级优先级列用于标识需求的重要程度和紧急程度。
常见的优先级分为高、中、低三个级别,根据实际情况给需求进行评估和安排。
3.5 状态状态列用于跟踪需求的处理进展。
常见的状态包括进行中、待处理和已完成等,可以根据需求在不同阶段的状态进行更新。
4. 使用指南4.1 新增需求团队成员可以根据产品开发过程中的需求变化,向需求登记表中新增需求。
在表格的最后一行插入新需求,并填写相关信息,如需求标题、需求描述、优先级和状态等。
4.2 更新需求随着需求的进展,需求的状态可能会发生变化。
团队成员可以通过修改需求的状态来更新需求的处理进展情况。
4.3 删除需求如果某个需求已经取消或不再需要,可以将其从需求登记表中删除。
删除需求时,应同时删除对应行的所有信息。
4.4 查询需求通过筛选和排序功能,团队成员可以根据需求的不同属性进行需求的查询和排序。
例如,可以按照优先级进行排序,或筛选出状态为进行中的需求等。
销售订单追踪表介绍销售订单追踪表是用于记录、追踪和管理销售订单的工具。
通过使用该表格,销售团队可以实时跟踪订单的进展和状态,确保订单按时完成交付,提高销售流程的效率和可靠性。
表格结构销售订单追踪表的结构应当包含以下关键字段:1. 订单编号:每个订单都应具有唯一的编号,用于标识和跟踪订单。
2. 客户信息:包括客户名称、联系人和联系方式等,便于与客户进行沟通和确认订单细节。
3. 产品信息:列出订单中包含的产品名称、数量和单价等,确保准确理解客户的需求和要求。
4. 下单日期:记录订单的下单日期,方便计算交付期限和跟踪订单的时间进展。
5. 交付期限:定义订单的交付期限,确保及时完成订单。
6. 订单状态:标识订单的当前状态,例如待确认、生产中、已发货等,方便区分订单的不同阶段。
7. 备注:可用于记录任何与订单相关的额外信息或特殊要求。
使用方法销售团队可以通过以下步骤使用销售订单追踪表:1. 创建新订单:填写订单编号、客户信息、产品信息、下单日期和交付期限等基本信息。
2. 更新订单状态:根据订单的进展情况,将订单状态更新为相应的阶段,例如待确认、生产中、已发货等。
3. 跟踪订单进展:定期检查和更新销售订单追踪表,确保及时了解订单的状态和进展情况。
4. 管理特殊情况:使用备注字段记录任何与订单相关的特殊情况、变更或特殊要求。
5. 完成订单:当订单完成交付时,将订单状态更新为已完成,并进行订单结算。
注意事项在使用销售订单追踪表时,需要注意以下事项:1. 确保准确性:填写订单信息时要仔细核对和确认,确保准确性和完整性。
2. 及时更新:随时跟踪和更新订单状态,确保订单进展的实时可见性。
3. 管理异常情况:及时处理和记录任何与订单相关的异常情况,例如延迟交付、产品变更等。
4. 团队共享:销售订单追踪表应在销售团队内部共享,方便团队成员协同工作和交流。
结论销售订单追踪表是一种有助于销售团队管理和追踪销售订单的有效工具。
产品交付方案1. 引言本文档旨在提供产品交付方案的详细说明,包括交付流程、交付内容和交付标准等内容。
通过明确交付过程和要求,可以确保产品的高质量交付,并有效管理项目进度和风险。
2. 交付流程产品交付过程可以分为以下几个阶段:2.1 需求收集和确认在这个阶段,与客户合作收集和确认产品需求。
可以通过与客户的沟通和会议记录来获得准确的需求信息。
确保充分理解产品功能和特性,并将其记录在需求文档中。
2.2 交付计划制定在这个阶段,制定详细的交付计划,包括交付时间表、资源分配和风险管理等内容。
确保在整个交付过程中能够合理安排资源,并及时应对潜在风险。
2.3 产品设计和开发在这个阶段,根据需求文档进行产品设计和开发工作。
设计阶段包括界面设计、数据模型设计等内容,开发阶段则包括编码、测试和优化等工作。
2.4 测试与质量保障在产品开发完成后,进行全面的测试和质量保障工作。
包括功能测试、性能测试、安全测试等。
确保产品符合要求,并具备高质量的可用性和可靠性。
2.5 上线和交付在测试和质量保障阶段结束后,将产品部署到生产环境,并进行最后的验证和测试。
确保产品准备就绪,并能够顺利上线和交付给客户。
3. 交付内容产品交付内容可以根据具体项目的需求进行调整。
以下是一个示例交付内容清单:•产品需求文档:详细描述产品功能和特性。
•产品设计文档:包括界面设计、数据模型设计等。
•产品代码和文档:包括源代码、编译后的可执行文件以及相关的技术文档。
•测试报告:包括功能测试、性能测试、安全测试等的结果。
•上线和部署说明:详细描述产品部署和上线的步骤。
•用户手册:为最终用户编写的产品使用说明。
4. 交付标准为了确保产品交付的高质量,可以制定一些交付标准作为参考。
以下是一些常见的交付标准:•功能完整性:产品需满足所有明确规定的功能需求。
•性能要求:产品应满足性能指标和要求。
•可用性和易用性:产品应具备友好的用户界面和良好的用户体验。
•安全性:产品应具备必要的安全措施,并符合相关安全标准。
项目交付清单引言概述:项目交付清单是项目管理中的重要工具,用于确保项目按时、按质、按量交付。
它详细列出了项目交付的所有要素和要求,帮助项目团队和相关利益相关者了解项目的范围、目标和交付标准。
本文将介绍项目交付清单的五个部分,分别是项目概述、交付物清单、交付标准、交付时间表和验收流程。
一、项目概述:1.1 项目目标:明确项目的目标和愿景,包括项目的预期成果和交付物。
1.2 项目范围:详细描述项目的范围,包括项目的边界、可交付成果和排除项。
1.3 项目利益相关者:列出项目的利益相关者,并明确他们的角色和责任。
二、交付物清单:2.1 项目文件:列出项目中需要创建和维护的所有文件,包括项目计划、需求文档、设计文档等。
2.2 产品交付物:详细列出项目交付的产品或服务,包括软件、硬件、文档等。
2.3 验收标准:定义每个交付物的验收标准,确保其符合质量要求和规范。
三、交付标准:3.1 质量标准:明确项目的质量要求和标准,包括产品功能、性能、可靠性等方面。
3.2 安全标准:定义项目的安全要求和标准,确保交付物符合相关法规和安全规范。
3.3 法规要求:列出项目需要遵守的法规和法律要求,确保项目的合规性。
四、交付时间表:4.1 里程碑计划:制定项目的里程碑计划,明确每个阶段的交付时间和关键里程碑。
4.2 交付进度:跟踪项目的交付进度,确保项目按时完成。
4.3 交付风险:识别和管理项目的交付风险,采取相应的措施确保项目按时交付。
五、验收流程:5.1 验收准备:明确验收的时间、地点和参与人员,准备验收所需的环境和资源。
5.2 验收标准:根据交付物的验收标准进行验收,检查交付物是否符合要求。
5.3 验收记录:记录验收的结果和意见,确保项目的交付得到确认和接受。
结论:项目交付清单是项目管理中不可或缺的工具,它帮助项目团队和利益相关者了解项目的范围、目标和交付要求。
通过详细列出项目的概述、交付物清单、交付标准、交付时间表和验收流程,项目交付清单能够确保项目按时、按质、按量交付,实现项目的成功交付。