宏观经济学通货膨胀率例题!
- 格式:docx
- 大小:32.31 KB
- 文档页数:7
宏观经济学案例分析
一个宏观经济学案例分析的例子是国家货币政策的影响。
假设一个国家正在经历经济增长放缓的问题,并且通货膨胀率上升。
政府为了刺激经济增长,决定通过货币政策降低利率。
首先,降低利率会促使企业和个人借贷成本降低,从而鼓励他们增加投资和消费。
这将导致经济活动增加,刺激经济增长。
其次,降低利率还会鼓励更多的人购买房屋和其他财产。
低利率使得购房贷款更加便宜,因此人们更倾向于购房。
这可能会刺激房地产市场,并促使房价上涨。
然而,降低利率也存在一些负面影响。
首先,它可能导致货币贬值,因为更多的人会借贷投资国外资产,从而导致本国货币供应减少,货币价值下降。
这可能导致进口商品价格上涨,进而加剧通货膨胀问题。
其次,降低利率可能会引发金融市场的波动。
投资者可能
会将资金从低风险投资转向高风险投资,寻求更高的回报。
这可能导致金融市场出现泡沫和不稳定,甚至引发金融危机。
因此,降低利率的利弊需要仔细权衡和监管。
政府和央行
需要密切监控经济和金融市场的发展,并根据实际情况调
整利率水平,以实现经济增长和稳定的通货膨胀。
同时,
还需要采取其他政策措施来应对可能出现的负面影响,如
监管金融市场和稳定金融体系。
参考案例1:20世纪70年代的石油危机中东盛产石油,却是世界上最不稳定的地区之一。
沙特阿拉伯和伊拉克虽然是中东乃至全世界石油储量排在前两位的国家。
依据《油气杂志》2001年的统计,沙特的石油储量占整个世界石油储量的35%,而伊拉克的石油储量则为151.11亿吨,超过了美国、独联体国家和欧洲的总和。
在20世纪的前几十年里,中东地区的石油资源一直被美孚、埃克森、壳牌等人称“七姊妹”的西方七大石油公司所垄断。
从1945年起,中东各国逐渐掌握了本国的石油资源,各国经济也依靠石油逐渐发展起来。
与此同时,中东国家也开始利用西方对石油的依赖,将石油作为意识形态武器来使用。
在20世纪70年代,爆发了再次石油危机,给世界经济带来了巨大的冲击。
第一次石油危机发生于1973-1974年。
1973年10月第四次中东战争爆发,为打击以色列及其支持者,石油输出国组织(OPEC)的阿拉伯成员国当年12月宣布收回原油标价权,并将其基准原油价格从每桶3.011美元提高到10.651美元,使油价猛然上涨了两倍多,从而触发了第二次世界大战之后最严重的全球经济危机。
在这场危机中,美国的工业生产下降了14%,日本工业生产下降了20%以上,所有工业化国家的经济增长都明显放慢。
第二次石油危机发生于1979-1980年。
1978年底,世界第二大石油出口国伊朗的政局发生剧烈变化,石油产量受到影响,从每天580万桶骤降到100万桶以下,打破了当时全球原油市场上供求关系的脆弱平衡。
油价在1979年开始暴涨,从每桶13美元猛增至34美元,导致了第二次石油危机的出现。
受石油价格上升影响,美国经济受到剧烈的供给冲击,造成高通货膨胀和高失业率并存的情况,即滞胀。
1978-1982年石油价格变动与美国通胀率和失业率的关系如表1所示。
此次危机成为70年代末西方全面经济衰退的一个主要诱因。
表1 1978-1982年石油价格变动与美国通胀率和失业率在经历了两次石油危机之后,西方国家纷纷采取行动加强产业调整,建立石油储备。
第四章货币与通货膨胀一、选择题二、名词解释1、M1与M2:都是美联储计算货币存量的指标,M1是指通货加活期存款、旅行支票和其它支票性存款,被称为狭义的货币;M2是指加货币市场基金余额、储蓄存款以及小额定期存款,被称为广义的货币。
M1具有完全的流动性,但没有利息。
M2有利息但不具有完全的流动性。
M1与经济关联性强,而M2与货币政策关联性强。
2、通货膨胀:通货膨胀是指在一段时期内,一个经济中大多数商品和劳务的价格持续显著的上涨。
它包含三层含义:①通货膨胀是经济中一般价格水平的上涨,而不是个别商品或劳务的价格上涨;②通货膨胀是价格的持续上涨,而非一次性上涨;③通货膨胀是价格的显著上涨,而非某些微小的上升,例如每年上升0.5%,不能视为通货膨胀。
通货膨胀的严重程度一般用通货膨胀率来衡量。
根据不同标准,可以把通货膨胀划分为不同类型。
根据通货膨胀的表现形式,可以分为公开型通货膨胀和隐蔽型通货膨胀;根据通货膨胀的严重程度,可以分为爬行式通货膨胀、奔跑式通货膨胀和恶性通货膨胀;根据通货膨胀发生的原因,可以分为需求拉上型通货膨胀、成本推动型通货膨胀、混合型通货膨胀、结构型通货膨胀;根据通货膨胀是否被预期,分为预期型通货膨胀和非预期通货膨胀。
3、恶性通货膨胀:恶性通货膨胀又称“超速通货膨胀”,指物价总水平以极高的、完全失去控制的速率持续上升的现象。
有学者认为,物价总水平每月以50%以上的速率持续上升,为恶性通货膨胀。
恶性通货膨胀较为少见,它往往发生在战争期间或战后初期。
20世纪的德国和20世纪40年代末的中国都曾出现这种物价上涨率数以亿计的急剧通货膨胀。
恶性通货膨胀主要是由于政府大规模地滥发货币造成的,但深层的原因往往是政府巨额财政赤字,因此恶性通货膨胀的治理最终还要依赖于财政政策的改变。
在恶性通货膨胀中,货币丧失储藏价值功能,而且至少部分丧失交换媒介的职能,公众尽管不可能完全放弃正在迅速贬值的货币,但要进行代价高昂的努力,以减少货币持有量。
一、请解释下列概念(每题3分,共151. GDP2.均衡产出3.资本积累的“黄金率水平”4.流动性偏好5.通货膨胀二、单项选择题(每题2分,共30分)1.在一个有家庭、企业、政府和国外部门构成的四部门经济中,GDP是()的总和。
A.消费、总投资、政府购买和净出口;B. 消费、净投资、政府购买和净出口;C. 消费、总投资、政府购买和总出口;D.工资、地租、利息、利润和折旧。
2.下列项目中,()不是要素收入。
A.总统薪水;B.股息;C.企业对灾区的捐献;D.银行存款者取得的利息。
3.一个家庭当其收入为零时,消费支出为2000元;而当其收入为6000时,其消费支出为6000元。
在图形上,消费和收入之间成一条直线,则其边际消费倾向为()。
A.2/3;B.3/4;C.4/5;D.1;4.假设消费者在T年(退休前)时预计退休后每年可得额外的退休金10 000元,根据生命周期假说,该消费者与原来相比较,将()。
A. 在退休前不改变,退休后每年增加10 000元消费;;B. 在退休前增加10 000元消费,退休后不再增加消费;C. 以T年起至生命结束每年增加消费10 000元;D. 将退休后可得到的退休金额均匀地用于增加T年以后的消费中。
5.如果灵活偏好曲线接近水平状,这意味着().A.利率稍有变动,货币需求就会大幅度变动;B.利率变动很大时,货币需求也不会有很大变动;C.货币需求丝毫不受利率的影响;D.以上三种情况都有可能;6.投资往往是易变的,其主要原因之一是().A.投资在很大程度上取决于企业家的预期;B.消费需求变化得反复无常以至于影响投资;C.政府开支代替投资,而政府开支波动剧烈;D.利率水平波动相当剧烈。
,净税收T=20,投资I=70-400r,净税收增加10单位使IS曲线().7.若消费函数为C=40+0.8YdA.右移10单位;B.左移10单位;C.右移40单位;D.左移40单位.8.中央银行有多种职能,只有()不是其职能.A.制定货币政策;B.为成员银行保存储备;C. 发行货币;D. 为政府赚钱B.投资小于储蓄,且货币供给小于货币需求;C.投资大于储蓄,且货币需求小于货币供给;D.投资大于储蓄,且货币需求大于货币供给.10.在下述何种情况下,会产生挤出效应().A.货币供给的下降提高利率,从而挤出了对利率敏感部门的私人支出;B.对私人部门税收的增加引起私人部门可支配收入和支出的下降;;C. 政府支出增加使利率提高,从而挤出了私人部门的支出;D.政府支出的下降导致消费支出的下降。
3.为什么通货膨胀会有惯性?Why might inflation be inertial ?答:通货膨胀有惯性是因为人们总是根据目前所观测到的通货膨胀来修订他们对将来通货膨胀的预期。
比如,若价格水平正在快速上升,人们会预期价格继续急速上涨。
而通货膨胀预期又影响了人们在签订将来的合同时,对价格的设定。
即:如果现在的通货膨胀高,那么人们有理由相信将来通货膨胀仍将继续保持较高水平,因此,在各种合同中都把价格相应提高。
这样,表现出来的是物价水平持续上升。
4.解释需求拉动型通货膨胀与供给推动型通货膨胀之间的差别。
Explain the differences between demand-pull inflation and cost-push inflation.答:(1)需求拉动型通货膨胀指总需求超过总供给所引起的一般价格水平的持续显著上涨。
供给推动型通货膨胀是在没有超额需求的情况下,由于供给方面成本的提高所引起的一般价格水平持续和显著地上涨,它又可以分为工资推动通货膨胀及利润推动通货膨胀。
(2)需求拉动型通货膨胀与供给推动型通货膨胀的区别主要表现在以下两个方面: ①造成通货膨胀的原因不同。
需求拉动型通货膨胀产生的原因在于:在总产量达到一定产量后,当需求增加时,供给会增加一部分,但供给的增加会遇到生产过程中的瓶颈现象,即由于劳动、原料、生产设备的不足使成本提高,从而引起价格上升。
或者在产量达到最大,即为充分就业时的产量时,当需求增加时,供给也不会增加,总需求增加只会引起价格的上涨。
消费需求、投资需求或来自政府的需求、国外需求都会导致需求拉动型通货膨胀。
供给推动型通货膨胀产生的原因在于:不完全竞争的劳动市场造成的过高工资所导致的一般价格水平的上涨,或者垄断企业和寡头企业利用市场势力谋取过高利润所导致的一般价格水平的上涨,前者因为工会的力量导致非市场化的工资,后者因为垄断导致非市场化的产品定价。
②对经济的影响效果不同。
宏观经济学课后习题答案(共9篇)宏观经济学课后习题答案(一): 这是曼昆的宏观经济学的24章的课后习题,求高手解答,我要详细的计算过程!答案我已经知道,是变动0.4美元在长期中,糖果的价格从0.10美元上升到0.60美元。
在同一时期中,消费物价指数从150上升到300。
根据整体通货膨胀进行调整后,糖果的价格变动了多少我要详细的解答过程,怎么算的就行了!由CPI可知,通货膨胀率=(300-150)/150*100%=100%糖果的原始价格P=0.1在这段时间通过通货膨胀变为0.1*(1+通货膨胀率)=0.2实际上糖果在后来卖到了0.6,所以糖果实际价格变动了0.6-0.2=0.4美元宏观经济学课后习题答案(二): 曼昆宏观经济学26章课后题答案是不是错了假设政府明年借债比今年多了200亿美元,对于可贷资金市场的利率和投资,供给和需求曲线的变动,答案是不是有错答案说是供给曲线不变,需求曲线右移,我认为是需求曲线不动,供给曲线左移……财政政策当然变动的是需求,供给怎么可能变动,你可能是总供给和总需求有些混淆,我开始的时候也不是很清楚,多看几遍就明白了,供给曲线可能因为劳动力变动,而合财政货币政策无关.这些政策变动的都是需求.另外右移就是借钱多了,就是投资需求多了,就是G多了,那就是需求曲线右移了宏观经济学课后习题答案(三): 谁有高鸿业版《西方经济学》宏观部分——第十七章课后题答案第十七章总需求——总供给模型1、(1)总需求是经济社会对产品和劳务的需求总量,这一需求总量通常以产出水平来表示.一个经济社会的总需求包括消费需求、投资需求、.政府购买和国外需求.总需求量受多种因素的影响,其中价格水平是一个重要的因素.在宏观经济学中,为了说明价格对总需求量的影响,引入了总需求曲线的概念,即总需求量与价格水平之间关系的几何表示.在凯恩斯主义的总需求理论中,总需求曲线的理论来源主要由产品市场均衡理论和货币市场均衡理论来反映.(2)在IS—LM模型中,一般价格水平被假定为一个常数(参数).在价格水平固定不变且货币供给为已知的情况下,IS曲线和LM曲线的交点决定均衡的收入水平.现用图1—62来说明怎样根据IS—LM图形推导总需求曲线.图1—62分上下两部.上图为IS—LM图.下图表示价格水平和需求总量之间的关系,即总需求曲线.当价格P的数值为时,此时的LM曲线与IS曲线相交于点 , 点所表示的国民收入和利率顺次为和 .将和标在下图中便得到总需求曲线上的一点 .现在假设P由下降到 .由于P的下降,LM曲线移动到的位置,它与IS曲线的交点为点. 点所表示的国民收入和利率顺次为和 .对应于上图的点 ,又可在下图中找到 .按照同样的程序,随着P的变化,LM曲线和IS曲线可以有许多交点,每一个交点都代表着一个特定的y和p.于是有许多P与的组合,从而构成了下图中一系列的点.把这些点连在一起所得到的曲线AD便是总需求曲线.从以上关于总需求曲线的推导中看到,总需求曲线表示社会中的需求总量和价格水平之间的相反方向的关系.即总需求曲线是向下方倾斜的.向右下方倾斜的总需求曲线表示,价格水平越高,需求总量越小;价格水平越低,需求总量越大.2、财政政策是政府变动税收和支出,以便影响总需求,进而影响就业和国民收入的政策.货币政策是指货币当局即中央银行通过银行体系变动货币供应量来调节总需求的政策.无论财政政策还是货币政策,都是通过影响利率、消费和投资进而影响总需求,使就业和国民收入得到调节的,通过对总需求的调节来调控宏观经济,所以称为需求管理政策.3、总供给曲线描述国民收入与一般价格水平之间的依存关系.根据生产函数和劳动力市场的均衡推导而得到.资本存量一定时,国民收入水平碎就业量的增加而增加,就业量取决于劳动力市场的均衡.所以总供给曲线的理论来源于生产函数和劳动力市场均衡的理论.4、总供给曲线的理论主要由总量生产函数和劳动力市场理论来反映的.在劳动力市场理论中,经济学家对工资和价格的变化和调整速度的看法是分歧的.古典总供给理论认为,劳动力市场运行没有阻力,在工资和价格可以灵活变动的情况下,劳动力市场得以出清,使经济的就业总能维持充分就业状态,从而在其他因素不变的情况下,经济的产量总能保持在充分就业的产量或潜在产量水平上.因此,在以价格为纵坐标,总产量为横坐标的坐标系中,古典供给曲线是一条位于充分就业产量水平的垂直线.凯恩斯的总供给理论认为,在短期,一些价格是粘性的,从而不能根据需求的变动而调整.由于工资和价格粘性,短期总供给曲线不是垂直的,凯恩斯总供给曲线在以价格为纵坐标,收入为横坐标的坐标系中是一条水平线,表明经济中的厂商在现有价格水平上,愿意供给所需的任何数量的商品.作为凯恩斯总供给曲线基础的思想是,作为工资和价格粘性的结果,劳动力市场不能总维持在充分就业状态,由于存在失业,厂商可以在现行工资下获得所需劳动.因而他们的平均生产成本被认为是不随产出水平变化而变化.一些经济学家认为,古典的和凯恩斯的总供给曲线分别代表着劳动力市场的两种极端的说法.在现实中工资和价格的调整经常介于两者之间.在这种情况下以价格为纵坐标,产量为横坐标的坐标系中,总供给曲线是向右上方延伸的,这即为常规的总需求曲线.总之,针对总量劳动市场关于工资和价格的不同假设,宏观经济学中存在着三种类型的总供给曲线.5、解答:宏观经济学在用总需求—总供给说明经济中的萧条,高涨和滞涨时,主要是通过说明短期的收入和价格水平的决定来完成的.如图1—63所示. 从图1—63可以看到,短期的收入和价格水平的决定有两种情况.第一种情况是,AD是总需求曲线, 使短期供给曲线,总需求曲线和短期供给曲线的交点E决定的产量或收入为y,价格水平为P,二者都处于很低的水平,第一种情况表示经济处于萧条状态.第二种情况是,当总需求增加,总需求曲线从AD向右移动到时,短期总供给曲线和新的总需求曲线的交点决定的产量或收入为 ,价格水平为 ,二者都处于很高的水平,第二种情况表示经济处于高涨状态.现在假定短期供给曲线由于供给冲击(如石油价格和工资等提高)而向左移动,但总需求曲线不发生变化.在这种情况下,短期收入和价格水平的决定可以用图1—64表示.在图1—64中,AD是总需求曲线,是短期总供给曲线,两者的交点E决定的产量或收入为,价格水平为P.现在由于出现供给冲击,短期总供给曲线向左移动到,总需求曲线和新的短期总供给曲线的交点决定的产量或收入为,价格水平为,这个产量低于原来的产量,而价格水平却高于原来的价格水平,这种情况表示经济处于滞涨状态,即经济停滞和通货膨胀结合在一起的状态.6、二者在“形式”上有一定的相似之处.微观经济学的供求模型主要说明单个商品的价格和数量的决定.宏观经济中的AD—AS模型主要说明总体经济的价格水平和国民收入的决定.二者在图形上都用两条曲线来表示,在价格为纵坐标,数量为横坐标的坐标系中,向右下方倾斜的为需求曲线,向右上方延伸的为供给曲线.但二者在内容上有很大的不同:其一,两模型涉及的对象不同.微观经济学的供求模型是微观领域的事物,而宏观经济中的AD—AS模型是宏观领域的事物.其二,各自的理论基础不同.微观经济学中的供求模型中的需求曲线的理论基础是消费者行为理论,而供给曲线的理论基础主要是成本理论和市场理论,它们均属于微观经济学的内容.宏观经济学中的总需求曲线的理论基础主要是产品市场均衡和货币市场均衡理论,而供给曲线的理论基础主要是劳动市场理论和总量生产函数,它们均属于宏观经济学的内容.其三,各自的功能不同.微观经济学中的供求模型在说明商品的价格和数量的决定的同时,还可以来说明需求曲线和供给曲线移动对价格和商品数量的影响,充其量这一模型只解释微观市场的一些现象和结果.宏观经济中的AD—AS模型在说明价格和产出决定的同时,可以用来解释宏观经济的波动现象,还可以用来说明政府运用宏观经济政策干预经济的结果.7、(1)由得;2023 + P = 2400 - P于是 P=200, =2200即得供求均衡点.(2)向左平移10%后的总需求方程为:于是,由有:2023 + P = 2160 – PP=80 , =2080与(1)相比,新的均衡表现出经济处于萧条状态.(3)向右平移10%后的总需求方程为:于是,由有:2023 + P = 2640 – PP=320 , =2320与(1)相比,新的均衡表现出经济处于高涨状态.(4)向左平移10%后的总供给方程为:于是,由有:1800 + P = 2400 – PP=300 , =2100与(1)相比,新的均衡表现出经济处于滞涨状态.(5)总供给曲线向右上方倾斜的直线,属于常规型.宏观经济学课后习题答案(四): 宏观经济学问题题号:11 题型:单选题(请在以下几个选项中选择唯一正确答案)本题分数:5内容:一般把经济周期分为四个阶段,这四个阶段为().选项:a、兴旺,停滞,萧条和复苏b、繁荣,停滞,萧条和恢复c、繁荣,衰退,萧条和复苏d、兴旺,衰退,萧条和恢复题号:12 题型:单选题(请在以下几个选项中选择唯一正确答案)本题分数:5内容:“面粉是中间产品”这一命题()选项:a、一定是对的b、一定是不对的c、可能是对的也可能是不对的d、以上三种说法全对.题号:13 题型:单选题(请在以下几个选项中选择唯一正确答案)本题分数:5内容:下列哪种情况下执行财政政策的效果较好(选项:a、LM陡峭而IS平缓b、LM平缓而IS陡峭c、LM和IS一样平缓d、LM和IS一样陡峭题号:14 题型:单选题(请在以下几个选项中选择唯一正确答案)本题分数:5内容:政府财政政策通过哪一个变量对国民收入产生影响().选项:a、进口b、消费支出c、出口d、政府购买.题号:15 题型:单选题(请在以下几个选项中选择唯一正确答案)本题分数:5内容:在国民收入核算体系中,计入GDP的政府支出是指().选项:a、政府购买物品的支出b、政府购买物品和劳务的支出c、政府购买物品和劳务的支出加上政府的转移支出之和d、政府工作人员的薪金和政府转移支出题号:16 题型:是非题本题分数:5内容:长期总供给曲线所表示的总产出是经济中的潜在产出水平选项:1、错2、对题号:17 题型:是非题本题分数:5内容:GDP中扣除资本折旧,就可以得到NNP选项:1、错2、对题号:18 题型:是非题本题分数:5内容:在长期总供给水平,由于生产要素等得到了充分利用,因此经济中不存在失业选项:1、错2、对题号:19 题型:是非题本题分数:5内容:个人收入即为个人可支配收入,是人们可随意用来消费或储蓄的收入选项:1、错2、对题号:20 题型:是非题本题分数:5内容:GNP折算指数是实际GDP与名义GDP的比率选项:1、错2、对C,C,A,D,B对,对(NNP国民生产净值),错(可能还有摩擦失业),错,错宏观经济学课后习题答案(五): 一道宏观经济学的习题,求答案及解析7、将一国经济中所有市场交易的货币价值进行加总a、会得到生产过程中所使用的全部资源的市场价值b、所获得的数值可能大于、小于或等于GDP的值c、会得到经济中的新增价值总和d、会得到国内生产总值`b 正确市场交易的可能有中间产品,如此中间产品加上最终产品,则重复计算的结果大于GDP;不在国内市场交易,出口销往国外的漏算,则计算结果会小于gdp;如果重复的和漏算的正好相等,则结果可能等于gdp。
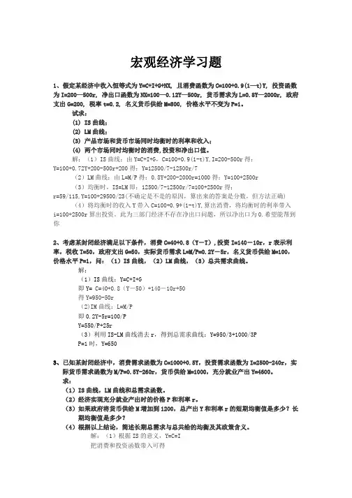
宏观经济学习题1、假定某经济中收入恒等式为Y=C+I+G+NX, 且消费函数为C=100+0.9(1—t)Y, 投资函数为I=200—500r, 净出口函数为NX=100—0.12Y—500r, 货币需求为L=0.8Y—2000r, 政府支出G=200, 税率t=0.2, 名义货币供给M=800, 价格水平不变为P=1。
试求:(1) IS曲线;(2) LM曲线;(3) 产品市场和货币市场同时均衡时的利率和收入;(4) 两个市场同时均衡时的消费,投资和净出口值。
解:(1)IS曲线:由Y=C+I+G,C=100+0.9(1-t)Y,I=200-500r得:Y=100+0.72Y+200-500r+200得:Y=12500/7-12500r/7(2)LM曲线:由L=M/P得:0.8Y+200-2000r=1000得:Y=100+2500r(3)均衡时,IS=LM即:12500/7-12500r/7=100+2500r得:r=59/115,Y=100+29500/23(不确定是不是的原因,算出来的答案是分数,但方法正确) (4)将均衡时的收入Y带入C=100+0.9*(1-t)Y,算出消费,将均衡时的利率带入i=100+2500r算出投资。
此为三部门经济不存在净出口问题,所以净出口为0.希望能帮到你2、考虑某封闭经济满足以下条件,消费C=40+0.8(Y-T),投资I=140-10r,r表示利率,税收T=50,政府支出G=50,实际货币需求L=M/P=0.2Y-5r,名义货币供给M=100,价格水平P=1,问:(1)IS曲线,(2)LM曲线,(3)总共需求曲线。
解:(1)IS曲线:Y=C+I+G即Y= C=40+0.8(Y-50)+140-10r+50得Y=950-50r(2)IM曲线:L=M/P即0.2Y-5r=100/PY=550/P+25r(3)利用IS-LM曲线消去r,得到总需求曲线:Y=950/3+1000/3PP=1时,Y=6503、已知某封闭经济中,消费需求函数为C=1000+0.5Y,投资需求函数为I=2500-240r,实际货币需求函数为M/P=0.5Y-260r,货币供给M=1000,充分就业产出Y=4600。
第六单元通货膨胀与失业理论本单元所涉及到的主要知识点:1.通货膨胀的含义、衡量与种类2.通货膨胀的原因3.通货膨胀对经济的影响及其对策4.失业的含义与衡量5.失业的种类6.失业的原因7.失业的影响及其治理8.失业与通货膨胀的关系:菲利普斯曲线一、单项选择1.一般用来衡量通货膨胀的物价指数是( D )。
a.消费者物价指数; b.生产物价指数;c.GDP缩减指数; d.以上均正确。
2.可以称为温和的通货膨胀的情况是指( D)。
a.通货膨胀率以每年5%的速度增长; b.通货膨胀率在10%以上;c.通货膨胀率一直保持在2%-3%水平;d.通货膨胀率处于3%—10%之间。
3.通货膨胀的主要类型有( D )。
a.需求拉上型; b.成本推进型;c.结构型; d.以上均正确。
4.通货膨胀会( C )。
a.使国民收入提高到超过其平常水平;b.使国民收入下降到其平常水平以下;c.使国民收入提高或下降,主要看通货膨胀产生的原因;d.只有在经济处于潜在的产出水平时,国民收入才会增长。
5.在通货膨胀不能完全预期的情况下,通货膨胀将有利于( A )。
a.债务人; b;债权人;c.在职工人; d.离退休人员。
6.已知充分就业的国民收入是12000亿元,实际国民收入11800亿,边际消费倾向0.8,在增加3000亿的投资后,经济将发生( A )。
a.需求拉上通货膨胀;b.成本推进通货膨胀;c.结构性通货膨胀; d.需求不足的失业。
7.收入政策主要是用来治理( B )。
a.需求拉上的通货膨胀; b.成本推进的通货膨胀;c.结构性通货膨胀; d.供求混合通货膨胀。
8.抑制通货膨胀的收入政策是指( C )。
a.收入初次分配; b.收入再分配;c.收入—价格管制; d.以上均正确。
9.失业率是指( A )。
a.失业人口占劳动力的百分比; b.失业人数占人口总数的百分比; c.失业人数占就业人数的百分比; d.以上均正确。
10.充分就业的含义是(B )。
宏观经济学原理课后习题及答案-第⼗五章失业与通货膨胀宏观经济学原理课后习题及答案-第⼗五章失业与通货膨胀1.摩擦性失业与结构性失业相⽐,哪⼀种失业问题更严重?(东南⼤学考研)解答:⼀般来说,结构性失业⽐摩擦性失业问题更严重。
因为摩擦性失业是由于劳动市场运⾏机制不完善或者经济变动过程中的⼯作转换⽽产⽣的失业。
摩擦性失业的失业者都可以胜任可能获得的⼯作,所以增强失业服务机构的作⽤、增加就业信息、协助劳动者迁移等都有助于减少摩擦性失业。
⽽结构性失业是由经济结构变化、产业兴衰转移造成的失业,是劳动市场失衡造成的失业,⼀些部门需要劳动⼒,存在职位空缺,但失业者缺乏到这些部门和岗位就业的能⼒,⽽这种能⼒的培训需要⼀段较长的时间才能完成,所以结构性失业的问题更严重⼀些。
2.能否说有劳动能⼒的⼈都有⼯作才是充分就业?解答:不能这么说。
充分就业并不意味着100%的就业,即使经济能够提供⾜够的职位空缺,失业率也不会等于零,经济中仍然会存在着摩擦性失业和结构性失业。
凯恩斯认为,如果消除了“⾮⾃愿失业”,失业仅限于摩擦性失业和⾃愿失业,则经济就实现了充分就业。
另外⼀些经济学家还认为,如果空缺总额恰好等于寻业⼈员的总额,经济社会也算充分就业,所以充分就业不是指有劳动能⼒的⼈都有⼯作。
3.什么是⾃然失业率?哪些因素影响⾃然失业率的⾼低?(北京航空航天⼤学考研)解答:⾃然失业率就是指经济社会在正常情况下的失业率,它是劳动市场处于供求稳定状态时的失业率,也是充分就业情况下的失业率。
这⾥的稳定状态是指既不会造成通货膨胀也不会导致通货紧缩的状态。
⽣产⼒的发展、技术进步以及制度因素是决定⾃然失业率及引起⾃然失业率变动的重要因素。
具体包括:(1)劳动者结构的变化。
⼀般来说,青年与妇⼥的⾃然失业率⾼,这些⼈在劳动⼒总数中所占⽐例的上升会导致⾃然失业率上升。
(2)政府政策的影响。
如失业救济制度使⼀些⼈宁可失业也不从事⼯资低、条件差的职业,增加失业⼈数;最低⼯资法使企业尽量少雇⽤⼈,尤其是技术⽔平差的⼯⼈,同时也加强了⽤机器取代⼯⼈的趋势。
宏观经济学作业四——失业与通货膨胀一、判断题1.通货膨胀是物价持续上涨的经济现象。
物价一次性或短期性下降,严格来说,不能算作通货膨胀。
2.货币学派认为,长期看来,通货膨胀率和失业率存在替代关系,政府可以通过货币政策降低失业率。
3.由于国外原材料价格上升引起本国物价水平上升,此所谓结构性通货膨胀。
4.过快、过多增加工资的企业按工资增加额一定比例征税,也是反通货膨胀的收入政策的一部分。
5.开放型经济体的通货膨胀可以由世界通货膨胀率以及开放经济部门和非开放经济部门生产增长率差异所造成。
6.“通货膨胀随时随地都是一种货币现象”,这是凯恩斯学派的观点。
7.通货膨胀是日常用品的价格水平的持续上涨。
8.投资增加会诱发成本推进的通货膨胀。
9.在20世纪70年代和80年代,菲利普斯曲线右移,使得在相对比较低的通货膨胀水平上降低失业率更为容易。
10.在市场经济条件下,政府实施工资价格指导或工资价格管制,能使通货膨胀率降低,因此这个政策是成功的。
11.当出现需求推进的通货膨胀时,国家货币当局可以增加货币供给量来抑制它。
12.通货膨胀发生时,退休金领取者和领取工资者都会受到损害。
13.菲利普斯曲线表明货币工资增长率与失业率之间的负相关关系,它是恒定不变的。
14.通货膨胀会对就业和产量产生正效应,而且是无代价的。
15.一般来说,利润推进的通货膨胀比工资推进的通货膨胀要弱。
二、单项选择题1.由于工会垄断力量要求提高工资,导致雇主提高商品售价,最终引发整个社会物价水平上涨,这就是()。
A.需求拉动型通货膨胀B.成本推动型通货膨胀C.结构性通货膨胀D.利润推动型通货膨胀2.认为货币供应量变动是通货膨胀主要原因的是()。
A.凯恩斯学派B.货币学派C.哈耶克D.古典学派3.需求拉动型通货膨胀认为,导致通货膨胀的主要原因是()。
A.总需求大于总供给B.总需求小于总供给C.消费支出增加D.商品、劳务共给过多4.以下那种现象不伴随通货紧缩发生()。
宏观经济学241. 通货膨胀可用以下所有各项衡量,除了() [单选题] *A、GDP平减指数B、最终物品物价指数(正确答案)C、消费物价指数D、生产物价指数答案解析:概念题2. 在1989年,CPI是124.0。
在1990年,CPI是130.7。
这个时期的通货膨胀率是() [单选题] *A、5.1%B、5.4%(正确答案)C、6.7%D、30.7%答案解析:通货膨胀率=( (1990年CPI-1989年CPI)/1989年CPI)*100%3. 其它条件不变的条件下,假如生产拖拉机的美国卡特彼勒公司提高了它在美国当地生产的工业拖拉机价格,那么最可能会导致?() [单选题] *A、CPI上升高于GDP平减指数B、GDP平减指数上升高于CPI(正确答案)C、CPI和GDP平减指数都不变D、无法判断答案解析:工业拖拉机属于资本品,包含在GDP核算中,而不包括在CPI篮子中。
4. 以下哪一项最可能引起美国CPI的上升高于GDP平减指数?() [单选题] *A、国内生产并仅卖给以色列的战斗机的价格上升B、日本生产并在美国销售的本田汽车价格上升(正确答案)C、福特汽车的价格上升D、约翰·迪尔拖拉机的价格上升答案解析:进口品包括在CPI计算中,但不包括在GDP平减指数中。
5. 基年这一篮子的价值是多少?() [单选题] *A、300美元(正确答案)B、333美元C、418.75美元D、459.25美元答案解析:5-10题计算题,请查阅PPT或教科书中介绍的计算公式。
6. 2006年、2007年和2008年CPI的值分别是多少?() [单选题] *A、100, 111, 139.6B、100, 109.2, 116C、100, 113.3, 125(正确答案)D、83.5, 94.2, 1007. 2007年的通货膨胀率是多少?() [单选题] *A、0B、9.2%C、11%D、13.3%(正确答案)8. 2008年的通货膨胀率是多少?() [单选题] *A、0B、10.3%(正确答案)C、11%D、13.3%9. 该表表明2007年的通货膨胀率被高估了,因为() [单选题] *A、由于新物品引入引起的偏差B、由于无法衡量的质量变动引起的偏差C、替代偏差(正确答案)D、基年偏差10. 假设该表的基年由2006年变为2008年,同样,假设典型的消费篮子在2008年被确定(现在用2008年的消费篮子)。
第8章通货膨胀8.1 复习笔记一、通货膨胀的成本1.完全预期到的通货膨胀(1)完全预期到的通货膨胀的含义完全预期到的通货膨胀指通货膨胀过程被经济主体预期到了,并且针对这种预期采取各种补偿性行动所引发的物价上升运动。
一般认为,如果通货膨胀的预期现象普遍存在,那么无论是什么原因引起了通货膨胀,即使最初引起通货膨胀的原因消除了,通货膨胀也会因经济主体预期而采取的行动得以持续,甚至加剧。
(2)完全预期到的通货膨胀代价①假定条件a.经济中存在的是低的、温和的通货膨胀率,它低到不足以破坏整个支付系统。
b.每个人都正确地预期到该通货膨胀率,所有的合同都将在预期通货膨胀率基础上加以签订。
c.税收也是指数化的,即税收等级每年也将相应上升与预期通货膨胀率相等的百分比。
②完全预期到的通货膨胀的代价在满足以上假定条件的经济中,除了两个限定条件外,完全预期的通货膨胀没有付出任何实际代价。
a.通货膨胀的“皮鞋成本”第一个限定条件来源于对货币(即纸币和硬币)不付利息,因为很难做到这一点,意味着持有货币的成本会随着通货膨胀率而上升,对货币需求相应地下降。
人们持有的货币将减少,不得不以较少的货币应付支出,从而比以往去银行的次数增多,每次用支票取款的金额也比以前要少些。
这些去银行的费用经常称作通货膨胀的“皮鞋成本”。
通货膨胀的“皮鞋成本”和由于预期通货膨胀率上升所导致的货币需求减少的数量有关,据估计这些成本很小。
b.通货膨胀的“菜单成本”由于有了通货膨胀(与价格稳定正相反),人们不得不去提高实际资源的价格,调整投币电话、自动售货机和收银机,这些调整价格的行为引发“菜单成本”,但是这种成本很小。
2.不能完全预期到的通货膨胀(1)不能完全预期到的通货膨胀含义不能完全预期到的通货膨胀指货币当局采取隐蔽方式增加货币供应而引发的物质上涨运动。
此时,经济主体难以估计当前通货膨胀态势,预期未来通货膨胀趋势,不产生货币幻觉。
一般认为,如果发生不完全预期到的通货膨胀,经济主体由于在货币需求上不具有“货币幻觉”,就会提高名义现金持有量,保持实际现金持有量不变,结果会有效遏止物价上涨。
《宏观经济学》习题与解答第一章绪论一.基本概念宏观经济学微观经济学规范经济学实证经济学流量存量瓦拉斯均衡凯恩斯均衡短缺均衡非均衡短期与长期事前与事后二.判断题(T、F)1.产出水平和产出水平的变化是宏观经济研究的主要问题2.新剑桥派经济学家认为,在经济增长过程中,收入分配的格局是越来越不利于工人。
事实也确实如此。
3.经济政策是指用以达到经济目标的方法。
4.借鉴宏观经济学应注意对本国经济的深刻理解。
5.资源如何在不同的用途之间分配是宏观经济学的研究内容。
6.宏观经济学解释发达国家和发展中国家间的收入差距的原因7.宏观经济学和微观经济学的研究对象都是一国的国民经济,只不过研究角度不同而已。
三.在下列各项选择中,挑选出一个合适的答案1.宏观经济的研究包括下列哪些课题A.通货膨胀、失业和经济增长的根源B.经济总表现的微观基础C.一些经济取得成功而另一些经济则归于失败的原因D.为实现经济目标,可以制定经济政策以增加取得成功的可能性E.上述答案都正确2.需求与满足需求的手段之间的矛盾意味着:A.对于社会的有限需求只有有限的手段B.因为资源稀缺,不是社会的所有需求都能予以满足C.在经济学中选择并不重要D.即使资源不稀缺,而且需求也是有限的,社会仍将面临着一个难以满足所有欲望的困境E.以上说法均不准确3.新古典经济学的定义指A.效率是非常必要的B.需求是不能全部满足的C.消费是经济行为的首要目的D.资源的最佳配置是必要的E.以上说法全都正确。
4.下列说法中哪一个不是经济理论的特点A.经济理论能解释一些现象B.经济理论建立因果关系C.经济理论只与一组给定数据有关D.经济理论可以在所有条件下应用E.以上说法均不准确5.存款单上的存量为A.收入额B.支出额C.收支额D.余额6.宏观经济学包括这样的内容A.总产出是如何决定的B.什么决定就业和失业总量C.什么决定一个国家发展的速度D.什么引起总价格水平的上升和下降E.以上说法全都正确7.宏观经济学包括这样的内容A.什么决定了产出的构成B.资源如何在不同用途之间进行分配C.什么决定收入在社会各集团之间的分配D.一个特定厂商中工资是如何决定的E.以上说法均不准确8.“外生变量”与“内生变量”之间的相同点与区别点在于, A.都必须由模型中不包括的关系决定B.外生变量值由模型外部决定而内生变量的值由模型内部决定C.外生变量由模型内部决定,内生变量由模型外部决定D.内生变量是确定的,而外生变量则不是E.以上说法均不准确9.宏观经济学A.研究所有重要的社会问题B.研究经济学中所有与政治有关的方面C.寻求解释通货膨胀的原因D.研究价格决定的学说E.以上说法均不准确10.宏观经济学A.探讨与失业有关的所有问题B.力求分析失业的社会影响.C.涉及失业给家庭生活带来的问题D.探索失业率波动的原因E.以上说法全都正确11.宏观经济学A.分析决定国民收入的因素B.研究为什么从事农业和渔业生产的人的工资要比工人的工资低C.解释发达国家和发展中国家间的收入差距的原因D.分析对企业征收的环境污染特别税对整个环境污染程度的影响E.以上说法均不准确12.宏观经济学A.解释为什么家庭消费者为他们的抵押品偿付的利率要高于政府所偿付的利率B.探讨利率平均水平波动的决定因素C.指出利息超过15%是不公平的D.指出通货膨胀时借入者会剥削借出者,获得不公平的利息E.以上说法均不准确13.实际买的量在经济学中,下列情况不具有均衡意义A.实际买的量等于实际卖的量B.稳定的状态C.愿意买的量等于愿意卖的量D.长期过剩或短缺14.在宏观经济学创立过程中起了重要作用的一部著作是A.亚当·斯密的《国富论》B.大卫·李嘉图的《赋税原理》C.马歇尔的《经济学原理》D.凯恩斯的《通论》E.萨缪尔森的《经济学》15.西方经济学以微观宏观并立的形式出现,主要由于A.凯恩斯《通论》的影响B.巴廷金《货币、银行与利息》的影响C.萨缪尔森的《经济学》的影响D.希克斯的《资本与价值》的影响。
《宏观经济学》常考的30个计算题1已知某一经济社会的如下数据:工资100亿元利息10亿元租金30亿元消费支出90亿元利润30亿元投资支出60亿元出口额60亿元进口额70亿元所得税30亿元政府转移支付5亿元政府用于商品的支出30亿元试求:(1)按收入法计算GNP;(2)按支出法计算GNP;(3)计算政府预算赤字;(4)计算储蓄额;(5)计算净出口。
2已知下列资料:投资125亿元净出口15亿元政府转移支付100亿元资本折旧50亿元储蓄160亿元企业间接税75亿元政府购买200亿元社会保险金150亿元个人消费支出500亿元公司未分配利润100亿元公司所得税50亿元个人所得税80亿元试求:GNP,NNP,NI,PI和PDI。
3假设投资增加80亿元,边际储蓄倾向为02。
试求乘数、收入的变化量与消费的变量。
4假设i0=1800(亿元),c=400+08y(亿元),试求投资乘数值、均衡收入与消费量。
5已知:c=50+075y,i=i0=150(单位:10亿元)。
试求:(1)均衡的收入、消费、储蓄和投资各为多少?(2)若投资增加25,在新的均衡下,收入、消费和储蓄为多少?(3)如果消费函数的斜率增大或减小,乘数将有何变化?6设有如下简单经济模型:y=c+i+gc=80+075y dy d=y—TT=—20+02yi=50+01yg=200式中:y为收入;c为消费;y d为可支配收入;T为税收;i为投资;g为政府支出。
试求收入、消费、投资与税收的均衡值及投资乘数。
7在一个资源未被充分利用的封闭经济中,边际消费倾向为08,如其政府一方面课征10亿元财产税,并将此税收用作采购,问此一收一支,对经济的效应是否相互抵消?若不是,则对GNP的影响有多大?8设消费函数为c=120+075y。
试求:(1)消费水平达到1120时,收入应为多少?(2)边际消费倾向及边际储蓄倾向各为多少?(3)收入为3000时,消费水平为多少?9设有下列经济模型:y=c+i+g,i=20+015y,c=40+065y,g=60.试求:(1)y,c,i的均衡值;(2)投资乘数;(3)平均消费倾向。
宏观经济学-失业与通货膨胀(总分100.5,考试时间90分钟)一、名词解释1. 菲利普斯曲线2. 适应性预期3. 成本推动型通货膨胀4. 附加预期的菲利普斯曲线5. 粘性工资6. 效率工资理论7. 内部人—外部人模型8. 结构性失业9. 自然失业率10. 惯性通货膨胀11. 充分就业12. 效率工资13. 人力资本14. 菜单成本15. 通货膨胀税16. 消费价格指数17. 结构性通货膨胀18. 费雪效应19. 奥肯定律20. 遗憾指数二、简答题1. 摩擦性失业与结构性失业相比,哪一种失业问题更严重些?2. 为什么通货膨胀会有惯性?3. 解释需求拉动型通货膨胀与供给推动型通货膨胀之间的差别。
4. 在什么情况下降低通货膨胀而不引起衰退是可能的?5. 短期与长期菲利普斯曲线如何不同?6. 解释通货膨胀预期使菲利普斯曲线移动的能力,如何有助于经济自动地对总供给与总需求冲击做出调整。
7. 经济学家认为通货膨胀可能会产生哪些成本?8. 简要解释短期菲利普斯曲线与长期菲利普斯曲线的区别。
9. 通货膨胀是怎样形成的?对经济活动有什么影响?10. 政府公开宣布控制通货膨胀预期的意义,通货膨胀如何自我维持。
11. 如何根据适应性预期和理性预期来解释菲利普斯曲线?12. 什么是菲利普斯曲线,它有哪几种类型,其各自的政策含义是什么?13. 简述成本推进型通货膨胀的运行过程。
14. 需求拉动型通货膨胀、成本推动型通货膨胀与结构性通货膨胀的区别与联系。
15. 通货膨胀如何影响居民的实际收入水平?居民应该怎样减少通货膨胀的影响?16. 关于物价下跌回答:(1)物价下跌导致总需求增加的理论依据是什么?(2)物价下跌有几种情况?(3)哪种情况的物价下跌会导致总需求增加?三、计算题1. 设某经济某一时期有1.9亿成年人,其中1.2亿人有工作,0.1亿人在寻找工作,0.45亿人没工作但也没在找工作。
试求:(1)劳动力人数;(2)劳动力参与率;(3)失业率。
宏观经济学分析、案例题2016.11篇一:宏观经济学分析、案例题已经给出答题要点,要分析清楚关于国民收入的衡量:假设一个妇女嫁给了她的男仆。
在他们结婚后,她的丈夫继续像以前一样照顾她,而且她也继续像以前一样养活他(但是作为丈夫而不是雇员)。
结婚如何影响GDP?GDP将下降GDP并不是一个完善的指标,它没有包括所有的商品和服务结婚之前、结婚以后对GDP计量的不同将下列交易归入美国四个支出部分之一:消费、投资、政府购买以及净出口。
(1)波音公司向本国空军出售一架飞机。
(2)波音公司向法国空军出售一架飞机。
(3)波音公司向本国航空公司出售一架飞机。
(4)波音公司向法国航空公司出售一架飞机。
(5)波音公司向阿米拉·艾尔哈特(美国最早的飞行员)出售一架飞机。
(6)波音公司制造了一架下一年出售的飞机。
(1)政府购买;(2)净出口;(3)投资;(4)净出口;(5)消费;(6)投资。
在参议员罗伯特·肯尼迪1968年竞选总统时的一篇演讲中,他对GDP讲了以下一段话:(GDP)并没有考虑到我们孩子的健康、他们的教育质量或者他们游戏的快乐。
它没有包括我们的诗歌之美或者婚姻的稳定,没有包括我们关于公共问题争论的智慧或者我们公务员的廉洁。
它既没有衡量出我们的勇气,我们的智慧,也没有衡量出我们对祖国的热爱。
简言之,它衡量一切,但并不包括使我们的生活有意义的东西,它可以告诉我们有关美国人的一切,但没有告诉我们,为什么我们以作为美国人而骄傲。
肯尼迪的话对吗?如果对的话,我们为什么要关注GDP?对于经济发达国家而言,他的话在一定程度上是对的:GDP并不是一个完美的统计指标,它忽略了很多对社会福利水平相关的因素,比如环境污染、居民健康、家计劳务等等方面。
而这些方面的因素对人们的生活质量的影响日益增大,尤其是在发达国家。
他们的GDP已经足够大,更有理由来考虑如何改善其他指标的问题。
对于像中国这样的发展中国家而言,我们目前的主要任务是发展生产力,即提高GDP。
一、和商品价格有关的计算题1、例题1:(2008四川卷24).假设某国2007年生产M商品lO亿件,单位商品的价格为10元.M商品价值总额和价格总额均为100亿元。
如果2008年从事M商品生产的劳动者数量增加10%,社会劳动生产率提高10%,其他条件不变,则2008年M商品的价值总额和价格总额分别为A.100亿元和110亿元B.110亿元和110亿元C.1lO亿元和121亿元D.12l亿元和121亿元例题2:(2008宁夏卷12).某国2007年生产M商品10亿件,价值总额为100亿元。
如果2008年从事M商品生产的劳动者数量增加10%,社会劳动生产率提高20%,其他条件不变,则2008年M商品的价值总额为A.110亿元B.120亿元C.130亿元D.132亿元例题3:(2007年全国文综卷Ⅰ24.)假定去年生产1克黄金的社会必要劳动时间是生产1克白银的社会必要劳动时间的8倍,且5件A商品=2克黄金。
如果今年全社会生产黄金的劳动生产率提高1倍,那么5件A商品的价格用白银表示为A.4克B.8克C.16克D.32克例题4:(2008四川延考卷24).假设某国去年生产一件M商品的社会必要劳动时间为1小时,其价值等于10元;甲企业生产一件M商品所花费的个别劳动时间为1.2小时。
如果甲企业今年的劳动生产率提高50%,其他条件不变,则甲企业今年销售一件M商品的价格是A.6元B.8元C.10元D.12元例题5:(2008北京文综33).2006年,某商品价值为1元。
2007年,生产该商品的社会劳动生产率提高了25%,其它条件不变,该商品的价值是BA.0.75元B.0.80元C.0.85元D.1.25元例题6 :(2007全国卷Ⅱ24).假定生产一件甲商品的社会必要劳动时间为2小时,价值为40元。
如果生产者A生产该商品的个别劳动时间为1 小时,那么,A 在4 小时内生产的使用价值总量,生产出的商品的交换价值总量和单位商品的价值量分别是A.2 80 40 B.2 40 20C.4 80 20 D.4 160 40例题7 :(05广东大综合卷第13题).假如生产一双皮鞋的社会必要劳动时间是4小时,售出后收入60元。
一、和商品价格有关的计算题1、例题1:(2008四川卷24).假设某国2007年生产M商品lO亿件,单位商品的价格为10元.M商品价值总额和价格总额均为100亿元。
如果2008年从事M商品生产的劳动者数量增加10%,社会劳动生产率提高10%,其他条件不变,则2008年M商品的价值总额和价格总额分别为A.100亿元和110亿元B.110亿元和110亿元C.1lO亿元和121亿元D.12l亿元和121亿元例题2:(2008宁夏卷12).某国2007年生产M商品10亿件,价值总额为100亿元。
如果2008年从事M商品生产的劳动者数量增加10%,社会劳动生产率提高20%,其他条件不变,则2008年M商品的价值总额为A.110亿元B.120亿元C.130亿元D.132亿元例题3:(2007年全国文综卷Ⅰ24.)假定去年生产1克黄金的社会必要劳动时间是生产1克白银的社会必要劳动时间的8倍,且5件A商品=2克黄金。
如果今年全社会生产黄金的劳动生产率提高1倍,那么5件A商品的价格用白银表示为A.4克B.8克C.16克D.32克例题4:(2008四川延考卷24).假设某国去年生产一件M商品的社会必要劳动时间为1小时,其价值等于10元;甲企业生产一件M商品所花费的个别劳动时间为1.2小时。
如果甲企业今年的劳动生产率提高50%,其他条件不变,则甲企业今年销售一件M商品的价格是A.6元B.8元C.10元D.12元例题5:(2008北京文综33).2006年,某商品价值为1元。
2007年,生产该商品的社会劳动生产率提高了25%,其它条件不变,该商品的价值是BA.0.75元B.0.80元C.0.85元D.1.25元例题6 :(2007全国卷Ⅱ24).假定生产一件甲商品的社会必要劳动时间为2小时,价值为40元。
如果生产者A生产该商品的个别劳动时间为1 小时,那么,A 在4 小时内生产的使用价值总量,生产出的商品的交换价值总量和单位商品的价值量分别是A.2 80 40 B.2 40 20C.4 80 20 D.4 160 40例题7 :(05广东大综合卷第13题).假如生产一双皮鞋的社会必要劳动时间是4小时,售出后收入60元。
某一生产者率先提高劳动生产率一倍,在其它生产条件不变的情况下,他用4小时生产同样的皮鞋售出后收人是A.30元B.60元C.90元D.120元例题2.(2007年高考政治海南卷2)假定当A商品的互补品价格上升10%时,A商品需求变动量为20单位;当A商品的替代品价格下降10%时,A商品需求变动量为30单位。
如果其他条件不变,当A商品的互补品价格上升10%、替代品价格下降10%同时出现时,那么,A商品的需求数量A.增加50单位B.减少50单位C.增加10单位D.减少10单位例题1、(2008全国卷Ⅰ25).假设2007年某国一单位M商品,其价值用该国货币表示为15元。
如果2008年生产M商品的社会劳动生产率提高50%,且该国的货币价值下降(贬值)20%,在其他条件不变的情况下,2008年一单位M商品的价值用货币表示为A.12元B.12.5元C.18元D.18.75元纸币是由国家发行的,但不可以任意发行纸币,流通中所需要的货币量=商品价格总额/货币流通次数。
国家有权决定纸币的面额,但不能决定纸币的购买力,纸币的购买力是在市场竞争中实现的。
国家发行的纸币量超过流通中实际需要货币量会引发通货膨胀,纸币贬值。
纸币的贬值程度即纸币贬值率的计算公式是:纸币贬值率=(1-流通中所需要的金属货币量/纸币发行量)×100% 例如,一个国家某个时期流通中所需要的金属货币量是100亿元,实际发行的纸币是200亿元,纸币贬值率=(1-100/200)×100%=50%。
物价因纸币贬值而全面上涨。
纸币贬值率越高,物价上涨率也就越高,物价上涨率的计算公式是:物价上涨率=(纸币发行量/流通中所需要的金属货币量-1)×100% 例如,一个国家某个时期流通中所需要的金属货币量为100亿元,实际发行的纸币是200亿元,物价上涨率=((200/100)-1)×100%=100%。
还可以通过以下公式计算通货膨胀率=(现期物价水平—基期物价水平)/基期物价水平(价格上涨率是从低到高,以基期物价水平为基数)纸币贬值率=(现期物价水平—基期物价水平)/ 现期物价水平(贬值是由高到底,以现期物价水平为基数)。
例如,一个国家去年的商品平均价格100元,今年商品的平均价格150元,那么,通货膨胀率=(150—100)/100=50%,纸币贬值率=(150-100)/150=1/3例题1:2007年四川文综卷26、某国全年的商品价格总额为16万亿元,流通中需要的货币量为2万亿元。
假如今年该国商品价格总额增长10%,其他条件不变,理论上今年流通中需要的货币量为A. 1.8万亿元B. 2万亿元C. 2.2万亿元D.2.4万亿元例题2. 某国待售商品1000亿件,平均每件商品价格10元,据测定该年每1元平均流通5次,当年该国流通中需要货币量是______亿元,当年该国政府实际发行了4000亿元纸币,这时的1元钱相当______元纸币,通货膨胀率为______下列答案正确的是()A.4000、0.25、100%B.2000、0.5、100%C.2000、2、50%D.2000、0.5、50%例题3:某一时期,流通中所需货币量为5万亿元,由于生产发展,货币需要量增加20%,但实际执行结果却使流通中的货币量达到8万亿元,这时货币的贬值程度为---,原来标价15元的M商品,现在价格是多少A 28% ,22元B 25% ,20元C 22% ,18元D 25%,18.75元例1. 甲在国有企业工作,年薪4万元;甲利用空闲时间在民营企业兼职,年薪1万元;甲购买股票,年终分得红利1万元。
甲出租住房,年收入1万元。
甲一年的劳动收入为________。
( )A.4万元B.5万元C.6万元D.7万元股票价格=预期股息/银行利率例题1:(06文综全国卷Ⅱ25)股票W的票面金额为1元,预期一年后可获得5%的股息,同期银行存款年利息为4%。
一投资者若以10000元购买股票W,不考虑其他因素影响,理论上最多能够购买股票W的数量为:A.12500股B.10000股C.8000股D.7500股例题2:王某购买了某股份有限公司上市发行的每股面额为10元的股票1000股,预期每年可得5%的股息,而当年的银行存款利率为4%。
如果没有其他因素的影响,那么,一年后王某所持股票的总价格为()。
A、10000元B、12000元C、12500元D、15000元例题3:(06文综四川卷24)目前购买股票和债券已成为我国居民经济生活中的普遍现象。
某人持有每股面值100元的股票1000股,预期股息率为3%,当其他条件不变,同期银行存款利率从2.5%降为2%时,他的股票会。
A、升值35000元B、升值30000元C、贬值25000元D、贬值20000元例4. 某酒业集团股份有限公司A种股票发行7200万股,当年每股预测收益0.48元,发行价7.34元,上市首日开盘价16.5元,最高价17元,收盘价15.2元,当年银行存款利息率为年息4%,据此回答下列问题。
(1).假如在该股票上市第一天就以最高价把100股原始股全部卖掉,可以获利_______,总收入为________。
( )A.966元1700元B.1200元966元C.48元1200元D.786元48 元(2).如果没有其他因素的影响,当年购买100股股票的价格为()A.12元B.1200元C.48元D.4800元(3).如果每股票面金额7.34元不变,并预期每股每年获得4.8%的股息,那么一年后,某人购买100股股票的价格是()A.724元B.1650元C.1520元D.881元五、关于企业经济效益的计算问题所谓企业的经济效益,就是企业的生产总值同生产成本之间的比例关系,用公式表示分别是:经济效益=生产总值/生产成本。
生产总值=生产成本+利润,所以,经济效益=利润/生产成本例题1:(2008上海政治卷B组33).下表是某年份内两家制造同类产品的企业在生产和销售方面的几组数据比较。
产量(万台)活劳动与物质消耗总量(万元)单位产品平均售价(元)售出产品数(万台)甲企业 1 300 400 0.7乙企业0.6 300 550 0.6注:活劳动与物质消耗总量=总成本企业利润=总收益(平均售价*销售量)-总成本请用所学经济常识简要回答:(2)该年份内哪家企业经济效益较好?解析:总收益=平均售价×销售量甲企业总收益=400×0.7=280乙企业总收益=550×0.6=330.甲、乙两企业的总成本都是300万元,而且,甲企业还有(1-0.7)=0.3万台产品没有销售出去,所以,乙企业的经济效益较好.例题2:(2006高考政治广东卷).降低生产成本是企业兼并的基本动机之一。
某行业一家年产量为200万吨的企业正在对四个兼并方案进行讨论。
从最能降低平均生产成本看,根据下图,该企业应该A.兼并一家年产量为200万吨的同行B.兼并一家年产量为100万吨的同行C.兼并一家年产量为300万吨的同行D.兼并一家年产量为400万吨的同行解析:从平均成本曲线图可以看出, 该行业生产规模在年产量300万吨时, 平均成本最低. 因此, 答案应选B例题3:下列情况说明企业经济效益提高的是:①某企业占用资金100万元,获利40万元;今年扩大资金上升到150万元,获利为60万元②某企业的投资规模缩小1/2,利润总量减小1/3③某企业占用的资金比以前减小20%,利润总量没有变化④某企业规模扩大了10倍,利润也增加了10倍。
A、①②B、①④C、②③D、②④解析:解答此题的关键在于把握企业经济效益与企业利润之间的关系。
企业的经济效益用公式表示就是:经济效益=生产总值/生产成本。
而企业利润用公式表示则是:利润=生产总值-生产成本。
由此我们可以得出,经济效益=生产总值/生产成本=(生产成本+利润)/生产成本=1+利润/生产成本。
可见,企业经济效益是否提高,不能只看利润是否增长,而要看利润与生产成本之间的比值。
如果利润增长的幅度超过生产成本的增长幅度,则说明企业经济效益提高了;反之,则说明企业经济效益降低了;如果二者的增长幅度一致,则说明企业的经济效益不变。
据此分析:①项中利润与生产成本的增长幅度均为50%,所以经济效益不变;②项中企业规模和利润都减少了,但后者的幅度没有前者大,这说明经济效益提高了;③项中投入减少,但利润总量没有变化,这也是企业经济效益提高的具体表现;④项中企业的经济效益不变。