监理员专业基础知识培训共71页文档
- 格式:ppt
- 大小:13.19 MB
- 文档页数:71
(完整word版)监理员培训资料监理员培训资料⼀、概论:⼯程监理是指监理单位受业主的委托,依据国家批准的⼯程项⽬建设⽂件、有关⼯程建设的法律、法规和⼯程建设监理合同及其他⼯程建设合同,对⼯程建设实施的监督管理(四控⼆管⼀协调)。
建设监理是⼀种⾼智能的技术服务活动。
实⾏总监理⼯程师负责制。
监理单位应公正、独⽴、⾃主地开展监理⼯作,维护建设单位和承包单位的合法权益。
建设⼆、监理⼯作依据:1国家、地⽅政府有关⼯程建设的政策、法律、法规、管理条例等2地⽅政府主管部门批准的建设规划等项⽬审批⽂件3⼯程项⽬设计⽂件及⼯程建设的各种标准、规范和规程4依法成⽴的⼯程建设有关合同(监理合同、施⼯合同等)5本监理规划及各专业相关的监理实施细则6《监理规范》和监理表格三、监理员职责:1 在专业监理⼯程师的指导下开展现场监理⼯作;2 检查承包单位投⼊⼯程项⽬的⼈⼒、材料、主要设备及其使⽤、运⾏状况,并做好检查记录;3 复核或从施⼯现场直接获取⼯程计量的有关数据并签署原始凭证;4 按设计图及有关标准,对承包单位的⼯艺过程或施⼯⼯序进⾏检查和记录,对加⼯制作及⼯序施⼯质量检查结果进⾏记录;5 担任旁站⼯作,发现问题及时指出并向专业监理⼯程师报告;6 做好监理⽇记和有关的监理记录。
术语:旁站在关键部位或关键⼯序施⼯过程中,由监理⼈员在现场进⾏的监督活动。
巡视监理⼈员对正在施⼯的部位或⼯序在现场进⾏的定期或不定期的监督活动。
平⾏检验项⽬监理机构利⽤⼀定的检查或检测⼿段,在承包单位⾃检的基础上,按照⼀定的⽐例独⽴进⾏检查或检测的活动。
四、熟悉图纸,学会看图纸,多看多学多问:五、熟悉施⼯质量验收规范、安全规范:六、熟悉部分监理程序:(略)七、旁站:(⼀)、旁站监理范围:基础阶段:⼟⽅回填、后浇带浇筑、其他结构混凝⼟浇筑、防⽔混凝⼟浇筑、卷材防⽔层细部构造处理;主体结构阶段:梁柱节点钢筋隐蔽过程、混凝⼟浇筑。
(⼆)、旁站监理程序:1、上述实施旁站监理的各分项⼯程,承包单位应提前24⼩时向项⽬监理部申报施⼯申请,总监理⼯程师确认准备⼯作就绪后签认申请表并安排好旁站监理⼈员实施旁站监理。
监理员培训资料一、监理措施1.1、质量控制1.1.1、审查施工图,首先检查其完整性,图纸目录及其内容是否齐全,符合一般分卷规定,对正确性的检查,则先检查初步设计批准文件的要求,接着按照有关规程、规范要求及参加选线定位了解的现场情况审核图纸的正确性,在此基础上考虑基础、杆塔种类及加工件的规格、长度等分类对材料加工、安装的方便性。
1.1.2、对主要材料(铁塔、导地线、金具、绝缘子等)的质量控制主要通过审查材料供应商的资质(营业执照、企业资质证书、有关许可证)及到达现场材料的检验。
对施工承包商报审的《主要材料供应商资质报审表》及《主要工程材料报审表》签署监理审查意见。
1.1.3、对水泥、砂石及基础钢材(包括接地装置)的质量,检查供货单位的资质,产品合格证,理化试验报告及施工承包商抽检复试报告。
1.1.4、把好材料进场验收的质量和数量关,督促施工承包商按质量验收规范和计量检测规定对材料的质量和数量进行验收。
(包括品种、规格、型号、数量、外观、出厂合格证明等),并检查施工承包商的验收记录。
对未经监理人员验收或验收不合格的工程材料、构配件、设备,监理人员应拒绝签认,并应签发监理工程师通知单,书面通知承包单位限期将不合格工程材料、构配件、设备撤出现场。
1.1.5、对材料储存、保管与发放进行检查,确定是否造成质量下降或散失。
1.1.6、对分包商的资质(包括营业执照、资质等级、有关许可证、历年承担的主要工程情况)由监理工程师及总监会同在《分包商资质报审表》上审查后签署是否同意分包的意见。
1.1.7、对施工组织设计进行审查(其要点是质量保证体系、人员配备、施工技术方案、工机具、质量标准等)后,在《施工组织设计报审表》上由总监理师签署监理意见报项目法人审批。
1.1.8、对施工技术方案进行审查(包括对施工质量的保证、施工安全可靠及技术的先进性等)后在《施工技术方案措施报审表》上由监理工程师及总监理工程师会同签署审查意见。
监理员培训资料监理员是在工程施工过程中,负责监督工程质量、合规性和安全的专业人员。
他们需要具备良好的技术知识、丰富的经验以及专业的管理能力。
为了提高监理员的综合素质和工作效能,监理员培训成为必不可少的一环。
本文将为您提供一份监理员培训资料,以帮助监理员加强能力和知识的提升。
一、监理员的角色和责任监理员在工程项目中扮演着重要的角色,其责任主要包括以下几个方面:1. 协助业主和设计人员制定详细的施工方案和质量标准。
2. 监督施工现场的安全,确保所有工作人员和设备都符合相关规定。
3. 检查施工现场的工作质量,确保所有施工过程符合技术要求和合同约定。
4. 及时发现和解决施工过程中的问题和隐患,确保项目按时完成。
5. 提供专业的意见和建议,为业主和施工方提供技术支持。
6. 撰写监理报告,记录施工过程中的重要事项和发现的问题,并向业主汇报。
二、监理员培训的必要性监理员需要具备综合的专业知识和技能,能够熟练掌握相关的法律法规和标准规范。
监理员培训具有以下几个重要的必要性:1. 提高专业素质:通过培训,监理员可以学习最新的监理理论和技术,了解前沿的施工技术和管理方法,从而提高专业素质。
2. 加强法律意识:培训可以帮助监理员了解相关的法律法规,并能够正确地运用到实际工作中,确保施工过程的合法合规。
3. 提升管理能力:监理员需要具备良好的管理能力,能够协调各个施工方的工作,保证项目的顺利进行。
培训可以提供相关的管理知识和技巧,帮助监理员提升管理能力。
4. 强化沟通技巧:监理员需要与业主、设计人员、施工方等各方进行密切的沟通和协调。
培训可以帮助监理员提高沟通技巧,有效地传递信息和解决问题。
三、监理员培训内容监理员培训内容的安排应根据监理员的实际需求进行合理的设计和选择。
以下是一些常见的培训内容建议:1. 监理工作规范:介绍监理员的工作职责和要求,以及监理工作的相关法律法规和标准规范。
2. 工程技术知识:包括工程施工的基本原理、各种材料和设备的特点、施工工艺和施工方法等方面的知识。
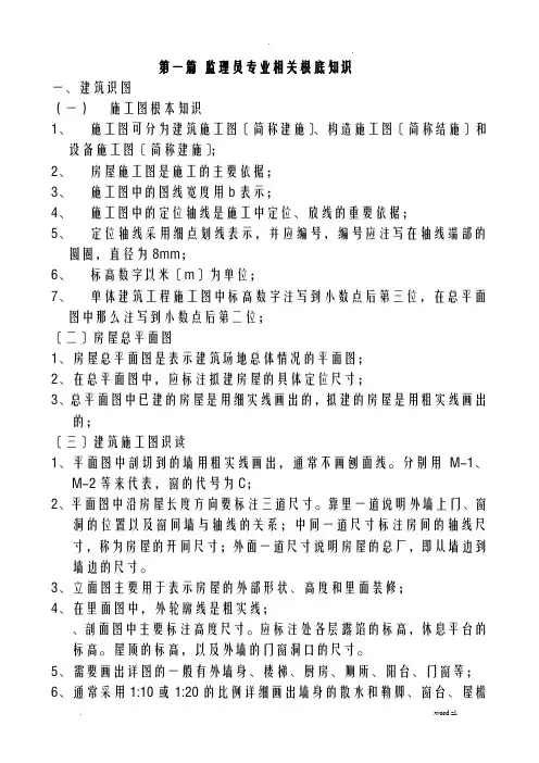
第一篇监理员专业相关根底知识一、建筑识图(一)施工图根本知识1、施工图可分为建筑施工图〔简称建施〕、构造施工图〔简称结施〕和设备施工图〔简称建施〕;2、房屋施工图是施工的主要依据;3、施工图中的图线宽度用b表示;4、施工图中的定位轴线是施工中定位、放线的重要依据;5、定位轴线采用细点划线表示,并应编号,编号应注写在轴线端部的圆圈,直径为8mm;6、标高数字以米〔m〕为单位;7、单体建筑工程施工图中标高数字注写到小数点后第三位,在总平面图中那么注写到小数点后第二位;〔二〕房屋总平面图1、房屋总平面图是表示建筑场地总体情况的平面图;2、在总平面图中,应标注拟建房屋的具体定位尺寸;3、总平面图中已建的房屋是用细实线画出的,拟建的房屋是用粗实线画出的;〔三〕建筑施工图识读1、平面图中剖切到的墙用粗实线画出,通常不画刨面线。
分别用M-1、M-2等来代表,窗的代号为C;2、平面图中沿房屋长度方向要标注三道尺寸。
靠里一道说明外墙上门、窗洞的位置以及窗间墙与轴线的关系;中间一道尺寸标注房间的轴线尺寸,称为房屋的开间尺寸;外面一道尺寸说明房屋的总厂,即从墙边到墙边的尺寸。
3、立面图主要用于表示房屋的外部形状、高度和里面装修;4、在里面图中,外轮廓线是粗实线;、剖面图中主要标注高度尺寸。
应标注处各层露馅的标高,休息平台的标高。
屋顶的标高,以及外墙的门窗洞口的尺寸。
5、需要画出详图的一般有外墙身、楼梯、厨房、厕所、阳台、门窗等;6、通常采用1:10或1:20的比例详细画出墙身的散水和勒脚、窗台、屋檐等;7、在墙身节点详图中剖切到的墙身线、檐口、楼面、屋面均应使用粗实线画出;〔四〕构造施工图的识读1、配筋图:主要表达钢筋在构件中的分部情况,通常有配筋平面图、配筋立面图、配筋断面图等;2、图线:钢筋不按实际投影绘制,只用担忧条表示。
为突出钢筋,在配筋图中,可见的钢筋应用粗实线绘制;钢筋的横断面用涂黑的圆点表示;二、工程构造与工程材料〔一〕建筑物的分类1、性质可分为工业建筑、民用建筑和农业建筑;〔二〕民用建筑组成1、建筑构造是研究建筑物的构成、各组成局部的组合原理和构造方法的学科;2、建筑物时由围护构件和承重构造体系组成;3、承重构造体系是指建筑物承受和传递荷载的骨架,是建筑物赖以存在的支撑系统;4、构造体系必须具有足够的平安可靠性、巩固耐久性;5、根底是建筑物最下局部的承重构件,属建筑物的一局部;6、有刚性根底和非刚性根底。
第1章建设工程监理基本知识 (1)第2章建设工程质量控制 (14)第3章建设工程进度控制 (38)第4章监理工作内容与相关规定 (44)第5章安全防护与脚手架搭设 (54)第6章安全用电与消防管理 (60)第7章操作平台、起重机械与拆除工程 (71)参考题 (77)131•建设工程质量控制的主要任务是:按照动态控制原理,通过采取有效措施,在满足工程造价和进度要求的前提下,实现预定的工程质量目标。
施工阶段质量控制的主要任务是:通过对施工投入、施工和安装过程、施工产岀品(分项工程、分部工程、单位工程等)进行全过程控制,对施工单位及其人员的资格、材料和设备、施工机械、施工方案、施工环境等实施控制,按标准实现预定的施工质量目标。
2•依据《建设工程监理规范》GB/T 50319 —2013,项目监理机构对于建设工程质量控制的主要内容包括:(1 )监理人员应熟悉工程设计文件,并应参加建设单位主持的图纸会审和设计交底会议。
(2)工程开工前,项目监理机构审査施工单位现场的质量管理组织机构、管理制度及专职管理人员和特种作业人员的资格。
(3)总监理工程师应组织专业监理工程师审査施工单位报审的施工方案,符合要求后应予以签认。
施工方案审查应包括下列基本内容:①编审程序应符合相关规定。
②工程质量保证措施应符合有关标准。
(4)专业监理工程师应审查施工单位报送的新材料、新工艺、新技术、新设备的质量认证材料和相关验收标准的适用性,必要时,应要求施工单位组织专题论证,审査合格后报总监理工程师签认。
(5 )专业监理工程师应检查、复核施工单位报送的施工控制测量成果及保护措施,签署意见。
专业监理工程师应对施工单位在施工过程中报送的施工测量放线成果进行查验。
(6)专业监理工程师应检查施工单位为工程提供服务的试验室。
(7)项目监理机构应审査施工单位报送的用于工程的材料、构配件和设备的质量证明文件,并应按有关规定、建设工程监理合同约定,对用于工程的材料进行见证取样、平行检验。
监理员培训资料1、建筑⼯程:为新建、改建、或扩建房屋建筑物和附属构筑物设施所进⾏的规划、勘察、设计、施⼯、竣⼯等各项技术⼯作和完成⼯程实体2、验收:建筑⼯程在施⼯单位⾃⾏评定检查合格的基础上,参与建设活动的有关单位共同对检验批、分项、分部、单位⼯程的质量进⾏抽样验收,根据相关标准以书⾯形式对⼯程质量达到合格与否做出确认。
3、进场验收:进⼊施⼯现场的材料、构配件、设备等按相关标准进⾏检验,对产品合格与否做出确认。
4、观感质量:通过观察和必要的量测所反映的⼯程外在质量。
5、主控项⽬:建筑⼯程中的对安全、卫⽣、环境保护和公众利益起决定性作⽤的检验项⽬。
6、⼀般项⽬:除主控项⽬以外的检验项⽬。
7、计数项⽬:8、监理⼯程师:取得国家监理⼯程师职业资格证书并经注册的监理⼈员(岗位职务)。
9、总监理⼯程师:由监理单位法定代表⼈书⾯授权,全⾯负责委托监理合同履⾏,主持项⽬监理机构的项⽬⼯程师。
(⾏政职务)10、监理员:经过监理业务培训,具有同类⼯程相关专业知识,从事具体监理⼯作。
11、监理规划:总监理⼯程师编制,监理单位技术负责⼈批准,⽤来指导项⽬监理机构全⾯开展监理⼯作的指导性⽂件。
12、监理细则:根据监理规划,由专业监理⼯程师编制,总监理⼯程师批准,针对⼯程项⽬中某⼀专业或某⼀⽅⾯监理⼯作的操作性⽂件。
13、⼯程变更:在⼯程项⽬实施过程中,按照合同约定的程序对部分或全部⼯程在材料、⼯艺、功能、构造、尺⼨、技术指标、⼯程数量及施⼯⽅法等⽅⾯做出的改变。
14、旁站:在关键部位或关键⼯序施⼯过程中,由监理⼈员在现场进⾏的监督活动。
15、巡视:监理⼈员对正在施⼯部位或⼯序在现场进⾏的定期或不定期的监督活动。
16、平⾏检验:项⽬监理机构利⽤⼀定的检查或检测⼿段,在承包单位⾃检的基础上,按照⼀定的⽐例独⽴进⾏检查或检测的活动。
17、什么是建设⼯程监理?指具有相应资质的监理单位受⼯程项⽬建设单位的委托,依据国家批准的⼯程项⽬建设⽂件、有关⼯程建设的法律、法规和⼯程建设委托监理合同及其他有关合同,代表建设单位对承包商的建设⾏为进⾏监督管理的专业化服务活动。
原材料及中间产品、砼、浆砌石质量控制(监理员培训)二0一一年八月二十一日第一章监理员职责一、监理员的定义取得《水利工程建设监理员岗位证书》,在监理机构中承担辅助、协助工作的人员。
二、监理员的职责监理员应按被授予的职责权限开展监理工作,其主要职责应包括以下各项:1、核实进场原材料质量检验报告和施工测量成果报告等原始资料。
2、检查承包人用于工程建设的材料、构配件、工程设备使用情况,并做好现场记录。
3、检查并记录现场施工程序、施工工法等实施过程情况。
4、检查和统计计日工情况;核实工程计量结果。
5、核查关键岗位施工人员的上岗资格;检查、监督工程现场的施工安全和环境保护措施的落实情况,发现异常情况及时向监理工程师报告。
6、检查承包人的施工日志和试验室记录。
7、核实承包人质量评定的相关原始记录。
第二章原材料及中间产品的质量控制一、原材料及中间产品质量控制的重要性水利工程所使用的原材料主要有水泥、黄砂、碎石、钢筋、块石、外加剂、止水、伸缩缝材料、沥青、粉煤灰、砌块等。
一般来说,一个建筑物的建成,其投资的一半要用于建筑材料的购置。
从质量上看,任一含材料的单元分部工程的验收,都把建筑材料的合格作为首要的保证项目,即首先要保证建筑材料的质量才能保证工程的质量。
从进度角度分析,只有事先控制好建筑材料的质量才能避免因材料问题而延误工期,保证施工的进度。
施工中,对钢筋焊接、现浇砼等重要工序进行施工质量试验,是单元分部工程施工质量控制中最有效、可靠和科学的依据。
因此,做好材料和中间产品的试验、检测的工作是每一位监理人员的重要而且是首要的监理任务。
但如何做好此项工作呢?首先,工程所用的材料要经过监理工程师的审批。
其次,监理工程师要督促、检查施工单位按有关规定对其采购的原材料及中间产品进行试验、检验,并按一定的比例进行平行抽检。
那么监理人员审什么?怎么审?注意哪些问题?依据什么来批准?哪些原材料和中间产品要进行什么项目的试验和检测?抽检的数量和取样方法上又有哪些规定?结果如何判定?现结合工程实际情况进行简单介绍。
监理员培训资料一、监理措施1.1、质量控制1.1.1、审查施工图,首先检查其完整性,图纸目录及其内容是否齐全,符合一般分卷规定,对正确性的检查,则先检查初步设计批准文件的要求,接着按照有关规程、规范要求及参加选线定位了解的现场情况审核图纸的正确性,在此基础上考虑基础、杆塔种类及加工件的规格、长度等分类对材料加工、安装的方便性。
1.1.2、对主要材料(铁塔、导地线、金具、绝缘子等)的质量控制主要通过审查材料供应商的资质(营业执照、企业资质证书、有关许可证)及到达现场材料的检验。
对施工承包商报审的《主要材料供应商资质报审表》及《主要工程材料报审表》签署监理审查意见。
1.1.3、对水泥、砂石及基础钢材(包括接地装置)的质量,检查供货单位的资质,产品合格证,理化试验报告及施工承包商抽检复试报告。
1.1.4、把好材料进场验收的质量和数量关,督促施工承包商按质量验收规范和计量检测规定对材料的质量和数量进行验收。
(包括品种、规格、型号、数量、外观、出厂合格证明等),并检查施工承包商的验收记录。
对未经监理人员验收或验收不合格的工程材料、构配件、设备,监理人员应拒绝签认,并应签发监理工程师通知单,书面通知承包单位限期将不合格工程材料、构配件、设备撤出现场。
1.1.5、对材料储存、保管与发放进行检查,确定是否造成质量下降或散失。
1.1.6、对分包商的资质(包括营业执照、资质等级、有关许可证、历年承担的主要工程情况)由监理工程师及总监会同在《分包商资质报审表》上审查后签署是否同意分包的意见。
1.1.7、对施工组织设计进行审查(其要点是质量保证体系、人员配备、施工技术方案、工机具、质量标准等)后,在《施工组织设计报审表》上由总监理师签署监理意见报项目法人审批。
1.1.8、对施工技术方案进行审查(包括对施工质量的保证、施工安全可靠及技术的先进性等)后在《施工技术方案措施报审表》上由监理工程师及总监理工程师会同签署审查意见。
监理培训资料2010年11月(监理基础知识)• 5.1 监理基础常识• 5.1.1建设工程监理的含义•所谓建设工程监理,是指具有相应资质的监理企业受工程项目建设单位的委托,依据国家有关工程建设的法律、法规及经建设单位主管部门批准的工程建设文件、建设工程监理委托合同及其他建设合同,对建设工程实施专业化监督管理。
实行建设工程监理制度,目的在于提高建设工程质量、投资效益和社会效益。
我们可以从以下几个方面进一步来理解监理概念•(1)建设工程监理实施需要项目法人的委托和授权;•(2)建设工程监理是针对工程项目建设所实施的监督管理活动;•(3)建设工程监理是有明确依据的工程建设行为:•(4)建设工程监理是微观性质的监督管理活动;•(5)现阶段建设工程监理主要发生在项目建设的实施阶段;•(6)建设工程监理的行为主体是监理企业,监理企业是具有独立性、社会化、专业化特点的专门从事建设工程监理和其他技术活动的组织。
• 5.1.2通信建设监理事业的发展•通信建设工程监理事业从1993年起至2007年,建设监理队伍已逐步壮大,全行业从事通信建设工程监理人员约有2万人以上,通过正式培训取得通信建设监理工程师资格的有8000人。
在我国通信建设工程监理业,一支知识面比较广、综合素质比较高、实践经验比较丰富的监理工程师队伍己初步形成。
通信建设工程监理制度己在全国范围内健康、迅速地发展起来,在通信建设中发挥着越来越重要作用,受到了全社会广泛关注和普遍认可。
•在这十几年中凡推行通信建设工程监理制度的工程,普遍具有以下成效:•(1)加快了工程项目的建设进度;•(2)提高了工程质量;•(3)有效地控制了工程建设投资;•(4)大大节省了建设单位建设管理人员力量;•(5)促进了施工单位管理水平的提高;•(6)使通信建设市场形成新的运行机制,为我国通信建设监理业进入国际市场奠定了坚实的基础。
• 5.1.3监理单位与工程相关各方的关系• 5.1.3.1监理单位与政府质监部门的区别•(1)性质不同•质监部门代表政府对工程质量进行监督、检查,政府政策是强制性的。
土建监理员岗前培训一、建设工程监理基本概念(一)建设工程监理概念:是指具有相应资质的监理单位受工程项目建设单位的委托,依据国家有关工程建设的法律、法规、经建设主管部门批准的工程项目建设文件【有关工程批准文件、土地使用证、规划许可证、施工许可证、建设工程安全质量报监手续(100万元以上项目)等】、建设工程委托监理合同及其他建设工程合同(施工合同等)、设计施工图等文件,对工程建设项目实施专业化监督管理。
实行建设工程监理制,目的在于确保工程建设质量、提高投资效益和社会效益。
目前,信息)、范、1)和工程独监,单位没有合同关系,因此,一般不能直接找设计院,应通过业主与设计院联系。
2.、监理工作人员须知(1)严格执行合同(《监理合同》、总包、分包的《施工合同》,特别是装修合同,有时对装修材料的要求在合同中体现)是监理工程师和全体监理人员的基本规则。
(2)监理人员应与承包人保持正常的工作关系,做好事前监理、事中监理及事后监理。
(3)监理人员在合同执行中要熟悉合同和设计文件,了解和掌握监理工作的重点,及时处理发生的问题。
(4)合同执行时,如果总承包人把某些工程项目(主体工程不能分包,其他可以)分包给其他承包人,监理工程师应对分包单位的资格进行审查,审查时注意企业资质与承包工程范围要匹配,不允许越级承包,详见“专业承包企业资质等级标准”。
(5)监理人员不容许承包人发生不合格工程,但又不要轻易否定承包人在确保工程质量的前提下,通过技术手段获得利益的机会。
(6)监理人员与承包人对工程质量的判断发生分歧时,应以合同文件和检测试验资料为依据,切忌感情用事,或凭个人的看法和经验随意做出决定。
(7)发现质量隐患时,监理工程师应迅速通知承包人,采用劝告、提示的方法引导承包人进行纠(8(9(10(11)(12)(13(1431)(1(2(3)复核或从施工现场直接获取工程计量的有关数据并签署原始凭证;(4)按设计图及有关标准,对承包单位的工艺过程或施工工序进行检查和记录,对加工制作及工序施工质量检查结果进行记录;(5)担任旁站工作,发现问题及时指出并向专业监理工程师报告;(6)做好监理日记和有关监理记录。