电脑CPU核心供电处上下管D极对地阻值
- 格式:pdf
- 大小:92.64 KB
- 文档页数:3
比较常用的笔记本芯片内部管脚解释统供电芯片型号有:一、美信产的用的最多的两个芯片MAX1632、MAX1635可以互换,它们的工作原理一样。
主要产生出3.3V、5V 、12V电压。
二、MAX1631、MAX1634、MAX1904这三种芯片的工作原理与MAX1632 MAX1635差不多,但不能与MAX1632MAX1635芯片互换。
说明:1、MAX1631、MAX1634、MAX1904互相可以代换。
2、MAX1631、1634、1904没有12V输出,这一点与MAX1632、1635不一样,如果MAX1631、1634、1904的板子上需要12V的话,一般是在5V输出的后级,电路中设计一个升压电路。
(参考升压电路一节)3、MAX1632、1635芯片上的12#、 3#的反馈信号脚没有使用,但MAX1631、1634、1904还使用了这个反馈角。
4、4#、5#的定义与MAX1632、1635不一样。
三、MAX785 MAX786用于东芝的笔记本电脑PⅡPⅢ较多。
四、LTC1628用于索尼、康柏的笔记本较多。
五、系统供电电路维修方法与经验小结:1、23#有总控制SHDN时? 9#2.5V不正常或9#为0V时 ?芯片坏或者18#、25# 5V供激放供电没有查D1与D22、7# 28#应有5V高电平控制信号,有时为NQ送来,有时与21#相连,由21#5V电压作为控制信号用,还有的由键盘芯片送来。
注:7#与28#加上一个5V的控制信号,电路应该有正常3.3V或5V电压输出,如果还没有,一般是芯片损坏。
3、先不加电测对地阻值,首先测高端管是否击穿,供电负载是否击穿,如果是OΩ表明击穿短路了,如果有正常的几百欧阻值,但一加电就短路,表明是稳压二极管已经保护了,这是高端还管击穿的结果。
4、电源控制器芯片本身损坏的故障现象:①供电和控制都正常,但没有输出。
②待机状态下总供电正常,但一按开机键总供电瞬间短路。
5、除负载短路原因外,芯片任何一脚无电压输出为芯片损坏(在供电输入与控制都正常情况下)。
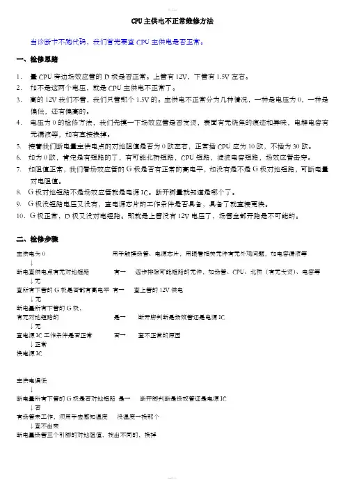
CPU主供电不正常维修方法当诊断卡不跑代码,我们首先要查CPU主供电是否正常。
一、检修思路1.量CPU旁边场效应管的D极是否正常。
上管有12V,下管有1.5V左右。
2.如不是这两个电压,就是CPU主供电不正常了。
3.高的12V我们不管,我们只管那个1.5V的。
主供电不正常分为几种情况,一种是电压为0,一种是偏低,还有偏高的。
4.电压为0的检修方法,我们先摸一下场效应管是否发烫,表面有无烧焦的痕迹和异味,电解电容有无漏液等,如有直接换掉。
5. 接着我们断电量主供电点的对地阻值是否为0欧左右,正常插CPU应为10欧,不插为30欧。
6. 如为0欧,肯定是有短路的了,有可能北桥短路,CPU短路,滤波电容短路,场效应管击穿。
7. 如阻值正常,我们看场效应管的G极是否有正常的高电平,如没有是不是G极对地短路,可断电量对电阻值。
8. G极对地短路不是场效应管就是电源IC。
断开脚量就知道是哪个了。
9. G极没短路电压又没有,查电源芯片的工作条件是否具备,具备了就直接更换。
10.G极正常,D极又没对电短路。
那就是上管没有12V电压了,场管全部开路是不可能的。
二、检修步骤主供电为0 用手触摸场管、电源芯片,用眼看相关元件有无外观问题,如电容漏液等↓断电查供电点有无对地短路有→逐步排除可能短路的元件,如场管、CPU、北桥(有无发烫)、电容等↓无查所有下管的G极是否都有高电平有→查上管的12V供电↓无断电量所有下管的G极,有无对地短路的是→断开脚判断是场效管还是电源IC↓无查电源IC工作条件是否正常否→查不正常的原因↓正常换电源IC主供电偏低↓断电量所有下管的G极是否对地短路是→断开脚判断是场效管还是电源IC↓否有场管未工作,须用手去感知温度没温度→换那个↓查不出来断电量场管三个引脚的对地阻值,找出不同的,换掉三、根据诊断卡代码查故障1.如果一开机只有电压、时钟显示,而没有代码显示就检查CPU有无损坏。
2.如果诊断卡不跑代码或跑到00、FF、C0、D1、E0、CF 、F0、F8、O1、O2停止,一般是主板南北桥、BIOS、I/O或CPU有问题。
主板各接口对地打阻值的具体值主板电源接口对地打阻值的具体值红线(20脚)对地正常阻值380欧;绿线(14脚)对地正常阻值600欧到无穷大,最小不能低于75欧;橙线(11、1、2)对地正常阻值300欧到无穷大,最小不能低于100欧;黄线(10脚)对地正常阻值600欧到无穷大,最小不能低于300欧;紫线(9脚)对地正常阻值600欧到无穷大,最小不能低于300欧;灰线(8脚)对地正常阻值600欧到无穷大,最小不能低于300欧。
主板接口电路维修一、主板键盘、鼠标口维修说明:1、4针是信号线,对地打阻值数值600左右,且相差不大,6针为供电脚,大多由电源红线提供,有时也会通过跳线再与供电相连,其它针为地线或空脚上图是键盘、鼠标接口的电路图,紫线供电是为了实现键盘开机,网络唤醒,挂起到内存等功能(跟开机有关的电路都是由紫线供电)2、键盘、鼠标口损坏检修(1)、如果对阻值比正常值高,屈向于无穷大:查电感、保险(故障率高)、I/O、南桥(故障率低)、跳线(2)、比正常值低,屈向于短路:查电容、I/O或南桥(3)、如果对阻值正常,可能为接口、BIOS、I/O或南桥损坏二、主板USB接口说明:1针为供电脚,大多由红线提供,因此常与鼠标键盘的供电同路,2、3针为信号线,对地阴值500左右,且相差不大,4针为地线上图是USB接口电路图,USB口大多由南桥管理,在主板能点亮的情况下,南桥较少损坏,一般是相关的电容、电感、保险损坏引起的故障三、COM口说明:1-4、6-9针为信号线,对地数值1000-1700,5针为地线如果COM口不能用,更换相关的电容或串口芯片四、打印口(LPT)说明:1-17针为信号线,对地阻值600左右,18-25针为地线打印口(LPT)不能用,一般是相关的电阻、电容、二极管引起的,如果热插拔打印口引起主板不亮,一般为I/O损坏五、IDE口(硬盘、光驱接口)说明:1-9、11-20、22-29、36-39为信号线,对地数值600左右且相差不大,其第1针为复位信号测试点,对地数值与其它可能会相差很大,可通过测量电压跳变来判断好坏,第20针、27针可能为无穷大,为正常现象,其它什为地线或空脚IDE的故障由信号线与南桥之间所连的元器件引起,别外南桥虚焊、实时晶振损坏、BIOS出错、软件设置错误、主板供电滤波不良等也会引起类似IDE故障FDD软驱口所有信号都与I/O芯片相连,FDD口不能用多半是I/O芯片损坏,应直接更换I/O芯片六、集成显卡电路说明:上图为主板集成显卡的底视图,1-3针分别为红、绿、蓝三基色,对地数值75-180;13、14针为行场同步信号,对地数值380左右;12、15针为标识脚,其它针为地线或空脚维修方法:1、主板在内存被检测通过,或都插PCI显卡能亮的情况下集成显卡不亮再检修。
ADP3421笔记本电脑CPU供电芯片引脚功能ADP3421是笔记本电脑主板上常用的电源管理芯片,如IBM的T20,T21,T22,A系列笔记本电源控制芯片均采用ADP3421,该芯片通常与ADP3410搭配使用.[1]~o/e0笔记本电脑中的ADP3421芯片很容易损坏,通常表现为莫命其妙地死机,开机后不定期掉电或开机时根本无法加电等现像.(Bfy1HuL9' MVHYS核心电压滞后比例设置端;Q8[1]rAsf 92CLSET电流限制设置端_i&awm/ U3LTO标准译码输出端,该脚电压不能低于1.5VDLqkfJ}z^4LTI标准译码输入端aSNTm8SY X5LTB标准译码电路偏置电压输入端Kd,7x'h`E6VID4`DfwNN17VID3!ZfN k8VID2CPU电压模式识别端7b[vZNi_9VID1s@bo df&10VID00Lv-?Gs[1]11CLKDRV2.5V线性稳压电源驱动信号输出端E%C 02sI12CLKFB2.5V线性稳定电源反馈端\ lpR+zaF13IODRV1.5V线性稳压电源驱动信号输出端8MPXrc,9-/Ju sQOFBV线性稳压电源反馈端016PWRGDPOWERGOOD监视信号输出端m4 8m 5>17UVLO欠压检测端%t^-G?uz18SSL线性稳压器软启动控制端`!\`yI$!%w19SSC核心电压软启动控制端f#UT~/~bL220CORE核心电压镜像检测输出端m[FH >21DACOUTDAC数字信号输出端RcH",*U22GND地7Z/KXc[b23OUT核心电压驱动信号输出端{ ?' DZR s24VCC供电端 C. H r250x\b[1]DWZ_RAMP电流斜率输入端,该端是核心输出电压的反相反馈输入端26IoeG_^*YREG基准电压输出端i27CS+电流限制正相检测输入端C-a bc +/28CS-电流限制反相检测输入b*xw=G3%ADP3421损坏IBM A21M 不工作机器型号:IBM A21M故障现象:按下开机键,电源指示灯闪一下即灭,机器不工作维修思路及过程:、检测电源主供电电压正常。
常用驱动芯片对地阻值表电机驱动芯片是硬盘电路板上经常损坏的元器件,它可以通过芯片周围引脚对地的阻值来大致判断芯片的好坏。
下列表格是常见电机驱动芯片各引脚对地反向阻值表,用于确认电机驱动芯片是否损坏。
数据测试采用9205型数字万用表,红表笔接地,黑表笔指向被测引脚。
对于只有两面有引脚的芯片,从第一个引脚开始按逆时针方向的引脚用两列数字来表示,其中第一列表示的是第一面的阻值,第二列表示的是第二面的阻值。
对于四面都有引脚的芯片,从第一个引脚开始按逆时针方向的引脚用4列数字来表示,第一列表示的是第一面的阻值,第二列表示的是第二面的阻值,第三列表示的是第三面的阻值,第四列表示的是第四面的阻值,阻值的单位为欧姆。
硬盘型号:Conner CT210 10.2 GB芯片型号:98F038T1 665 15 634 1 677 15 5382 675 16 706 2 677 16 5333 675 17 673 3 702 17 5314 675 18 688 4 667 18 55 5 19 688 5 5 19 5296 5 20 673 6 564 20 5387 665 21 573 7 705 21 3928 686 22 576 8 705 22 5619 686 23 633 9 705 23 62510 686 24 663 10 705 24 62711 705 25 705 11 705 25 62712 5 26 668 12 675 26 62713 673 27 408 13 538 27 66214 603 28 702 14 704 28 662硬盘型号:Maxtor91021u2 10.2 GB芯片型号:01CLTDK1 667 15 633 1 690 15 6812 663 16 703 2 689 16 6693 663 17 670 3 668 17 6454 663 18 671 4 667 18 55 5 19 671 5 5 19 6896 5 20 671 6 564 20 6817 643 21 577 7 704 21 5008 702 22 577 8 704 22 6729 702 23 577 9 704 23 58110 702 24 577 10 704 24 63811 702 25 675 11 672 25 63812 5 26 671 12 694 26 63813 674 27 438 13 670 27 66314 606 28 668 14 704 28 663硬盘型号:IBM DTLA-307030 30 GB芯片型号:OG25/90G20181 5 1 5 1 5 1 62 808 2 490 2 659 2 7893 784 3 456 3 742 3 6864 714 4 478 4 730 4 6125 5 5 484 5 791 5 6686 5 6 503 6 549 6 6697 742 7 727 7 590 7 6468 607 8 727 8 590 8 6469 588 9 549 9 614 9 53910 750 10 708 10 606 10 58411 789 11 708 11 614 11 57212 754 12 549 12 593 12 513 737 13 201 13 5 13 57114 714 14 776 14 751 14 58315 500 15 751 15 589 15 57116 502 16 470 16 614 16 572硬盘型号:IBM IC35LO60A VER07-0 61.5 GB芯片型号:G4 5/90G20181 5 1 5 1 5 1 52 797 2 489 2 640 2 6413 726 3 457 3 733 3 7344 705 4 477 4 720 4 7125 5 5 483 5 782 5 7836 5 6 496 6 581 6 5817 730 7 717 7 571 7 5718 594 8 717 8 571 8 5719 574 9 480 9 602 9 60310 740 10 696 10 594 10 59411 780 11 698 11 602 11 60312 745 12 480 12 575 12 57513 724 13 201 13 5 13 514 704 14 767 14 740 14 74315 497 15 740 15 571 15 57116 503 16 482 16 602 16 603硬盘型号:IBM DHEA-36480 6.4 GB芯片型号:7E4S/89G76121 727 1 636 1 656 1 6092 727 2 582 2 5 2 6573 720 3 679 3 571 3 6554 423 4 668 4 593 4 6555 683 5 614 5 720 5 6306 5 6 5 6 5 6 57 5 7 5 7 5 7 58 603 8 570 8 725 8 6259 603 9 571 9 725 9 72210 628 10 5 10 656 10 68211 603 11 674 11 629 11 69712 636 12 570 12 657 12 517芯片型号:IA25/90G20181 5 1 5 1 5 1 52 804 2 600 2 654 2 7883 780 3 503 3 741 3 6854 710 4 558 4 729 4 6125 5 5 606 5 788 5 6886 5 6 629 6 593 6 6697 741 7 726 7 580 7 6448 608 8 727 8 580 8 6449 589 9 543 9 616 9 58310 749 10 705 10 606 10 58511 788 11 708 11 616 11 57012 752 12 543 12 584 12 513 735 13 375 13 5 13 57014 713 14 775 14 749 14 58515 601 15 749 15 579 15 56916 628 16 587 16 615 16 569硬盘型号:IBM DTTA-351010 10.1 GB芯片型号:8J1/89G94421 1367 1 638 1 655 1 6812 1243 2 571 2 5 2 6693 726 3 668 3 231 3 6814 337 4 664 4 591 4 6635 685 5 603 5 730 5 6456 727 6 5 6 729 6 7327 619 7 7 7 19388 619 8 241 8 727 8 6179 725 9 241 9 726 9 72710 610 10 5 10 679 10 62511 619 11 678 11 640 11 69312 1017 12 237 12 681 12 598芯片型号:9H45/90G06531 1260 1 666 1 797 1 6902 603 2 784 2 580 2 4513 1183 3 746 3 561 3 6924 605 4 673 4 766 4 6925 720 5 603 5 561 5 4516 752 6 590 6 703 6 7187 1689 7 580 7 603 7 5688 638 8 5 8 702 8 6839 9 580 9 703 9 71910 562 10 791 10 691 10 66711 603 11 6 11 702 11 133112 789 12 579 12 697 12 942硬盘型号:MAXTOR 2BO20H1 20 GB芯片型号:17ALDTBD81 661 13 5 1 398 13 52 661 14 5 2 517 14 7083 661 15 5 3 574 15 5534 671 16 683 4 723 16 7085 671 17 660 5 642 17 6566 671 18 670 6 657 18 5537 532 19 670 7 722 19 6548 532 20 534 8 533 20 6869 532 21 534 9 533 21 54310 532 22 534 10 659 22 62911 666 23 534 11 620 23 63112 666 24 524 12 663 24 5硬盘型号:IBM IC35LD40A VERO7-0DESKSTAR 41 GB芯片型号:1A45/90G20181 5 1 5 1 5 1 52 810 2 506 2 656 2 7893 783 3 464 3 742 3 6854 715 4 490 4 730 4 6125 5 5 501 5 792 5 6686 5 6 509 6 591 6 6697 741 7 717 7 582 7 6448 605 8 717 8 582 8 6449 584 9 494 9 611 9 59710 750 10 707 10 604 10 58211 789 11 708 11 611 11 56912 754 12 494 12 587 12 513 735 13 193 13 5 13 56914 714 14 775 14 752 14 58215 514 15 750 15 581 15 56916 520 16 498 16 610 16 569硬盘型号:Maxtor 2B02HI 20 GB芯片型号:22A0D7TBD61 671 13 5 1 394 13 52 671 14 5 2 531 14 7173 671 15 5 3 585 15 5604 680 16 688 4 731 16 7175 679 17 673 5 652 17 6636 678 18 682 6 669 18 5597 550 19 682 7 733 19 6638 550 20 528 8 561 20 6939 550 21 528 9 561 21 55310 550 22 528 10 671 22 63811 678 23 528 11 630 23 62112 678 24 519 12 675 24 5硬盘型号:Maxtor 30 GB芯片型号:26082VTBD8/SH677OC1 673 13 5 1 396 13 52 673 145 2 521 14 7183 673 15 5 3 646 15 5934 683 16 691 4 733 16 7195 683 17 678 5 656 17 6656 683 18 678 6 397 18 5927 592 19 385 7 732 19 6658 592 20 595 8 593 20 6969 592 21 671 9 593 21 55810 592 22 588 10 675 22 63911 583 23 593 11 635 23 63912 580 24 592 12 680 24 5硬盘型号:U6 ST340810A 40 GB芯片型号:Smooth 1001434341 644 1 718 1 717 1 4792 483 2 500 2 711 2 5013 5 3 522 3 505 3 4794 659 4 715 4 614 4 5345 517 5 622 5 511 5 6396 5 6 660 6 678 6 7087 5 7 508 7 678 7 68 517 8 512 8 5 8 5139 663 9 5 9 673 9 71110 10 683 10 717 10 511 11 520 11 692 11 612 12 5 12 511 12 50513 13 646 13 663 1314 675 14 719 14 478 14 58915 15 661 15 5 15 71516 720 16 389 16 5 16 636硬盘型号:ST34312A MEDALIST 4.3 GB芯片型号:234002691 610 1 710 1 705 1 7052 5 2 560 2 5 2 7053 610 3 550 3 710 3 7054 600 4 500 4 750 4 7055 575 5 685 5 750 5 6156 550 6 5 6 750 6 7407 710 7 550 7 750 7 7108 710 8 550 8 750 8 5909 710 9 550 9 750 9 59010 710 10 550 10 750 10 511 5 11 550 11 750 11 61012 500 12 550 12 750 12 71013 5 13 550 13 615 13 56514 700 14 5 14 615 14 56515 700 15 550 15 615 15 71016 700 16 550 16 670 16 61017 700 17 550 17 640 17 59318 5 18 550 18 600 18 60019 710 19 550 19 5 19 72520 685 20 550 20 750 20 70021 5 21 550 21 750 21 73522 660 22 550 22 730 22 70023 570 23 387 23 730 23 70024 670 24 710 24 570 24 74525 520 25 710 25 570 25 690硬盘型号:WD100 CA VIAR WD100BB-75CLB0 10 GB芯片型号:L62781 5 1 5 1 5 1 6162 676 2 676 2 730 2 53 646 3 697 3 678 3 6124 5 4 308 4 676 4 5685 551 5 669 5 713 5 5686 696 6 684 6 657 6 5127 708 7 521 7 712 7 58 570 8 594 8 617 8 5139 638 9 669 9 701 9 56810 684 10 712 10 616 10 51511 689 11 513 11 568 11 5硬盘型号:ST34311A 3.4 GB芯片型号:234002781 1 555 1 5 1 52 593 2 536 2 365 2 6753 593 3 492 3 682 3 6734 5 4 665 4 730 4 6735 671 5 5 5 730 5 6736 593 6 532 6 730 6 6737 573 7 532 7 730 7 6738 684 8 532 8 730 8 6739 502 9 532 9 730 9 67310 536 10 536 10 730 10 56911 686 11 536 11 730 11 60412 686 12 536 12 730 12 58813 686 13 530 13 730 13 56914 686 14 521 14 730 14 71915 5 15 531 15 605 15 68316 489 16 531 16 605 16 706续表17 647 17 531 17 605 17 68318 647 18 531 18 643 18 67819 647 19 531 19 612 19 73720 647 20 531 20 578 2021 5 21 21 5 2122 5 22 22 706 2223 678 23 23 706 2324 665 24 24 604 2425 5 25 25 721 2526 649 26 26 589 2627 502 27 27 589 2728 657 28 28 604 2829 518 29 29 2930 687 30 30 30硬盘型号:U5 ST3102211A 10.2 GB芯片型号:Smooth 1001244391 640 1 720 1 718 1 4572 458 2 490 2 712 2 4753 5 3 511 3 491 3 4574 653 4 717 4 615 4 5155 502 5 683 5 502 5 6406 5 6 497 6 662 6 7097 5 7 497 7 672 7 58 502 8 502 8 5 8 4859 665 9 5 9 674 9 71110 701 10 684 10 719 10 511 701 11 510 11 694 11 512 718 12 661 12 501 12 47513 5 13 6 13 661 13 66514 679 14 720 14 457 14 66515 679 15 661 15 5 15 71516 720 16 357 16 5 16 632硬盘型号:QT LM 20.5 GB芯片型号:ALM L6264157015691234162740 269626902554 3555357336643554 4684471045754766 56705557075567 6625657367016567 75757377017554 8442857386978554 95919569969658 1060110758106106 112356811161161112571126971272512606 1360113513613554 14677146261469014554 15691157111557315593 165751670116616567硬盘型号:QT LCT10 ALB3 10.2 GB芯片型号:TDA52471 5 1 5 1 595 1 52 830 2 5 2 595 2 6053 723 3 600 3 563 3 6054 697 4 600 4 654 4 7355 675 5 5 5 654 5 6056 710 6 5 6 5 6 7107 655 7 5 7 5 7 6208 710 8 5 8 695 8 6209 707 9 595 9 685 9 62010 559 10 595 10 625 10 70511 702 11 5 11 685 11 710续表12 713 12 5 12 620 12 61513 600 13 595 13 680 13 62014 716 14 595 14 5 14 61015 627 15 5 15 15 67016 695 16 5 16 595 16 71317 624 17 5 17 655 17 69018 654 18 5 18 760 18 44019 602 19 5 19 705 19 61020 602 20 5 20 620 20 5硬盘型号:QT CX 6.4 GB芯片型号:AN84281 5 1 5 1 546 1 52 1393 2 5 2 546 2 5693 717 3 572 3 504 3 5694 678 4 572 4 579 45 717 5 5 5 579 5 5696 713 6 5 6 5 6 7147 582 7 5 7 5 7 6788 707 8 5 8 707 8 6719 710 9 547 9 687 9 67110 553 10 547 10 645 10 66611 710 11 5 11 574 11 68712 698 12 5 12 680 12 66213 654 13 547 13 647 13 66214 714 14 547 14 5 14 66215 649 15 5 15 704 15 63916 682 16 5 16 544 16 57517 692 17 5 17 627 17 57118 580 18 55 18 648 18 54719 572 19 5 19 648 19 64820 573 20 5 20 588 20 5硬盘型号:WD100EB 10 GB芯片型号:L6262S 2.61 713 1 745 1 718 1 52 373 2 690 2 710 2 7123 603 3 514 3 683 3 5584 543 4 725 4 725 4 5885 528 5 5 5 725 5 56 512 6 615 6 731 6 5887 506 7 558 7 602 7 5588 5 8 615 8 683 8 5889 696 9 5 9 611 9 510 725 10 616 10 678 10 51511 705 11 695 11 676 11 5硬盘型号:WD307AA CA VIAR 3.7 GB芯片型号:26262 2.61 722 1 741 1 710 1 62 316 2 685 2 701 2 7053 608 3 681 3 678 3 5534 538 4 717 4 718 4 5835 513 56 5 716 5 66 695 6 609 6 716 6 5837 673 7 555 7 601 7 5538 5 8 610 8 679 8 5839 690 9 6 9 606 9 610 718 10 610 10 673 10 71111 699 11 689 11 671 11 6硬盘型号:WD200BB-75CLB0 20 GB电机芯片:L6278 1.2/B990W01241 5 23 5 1 1246 23 7702 720 24 750 2 5 24 53 685 25 700 3 594 25 7704 5 26 700 4 594 26 55 575 27 730 5 594 27 5856 716 28 680 6 594 28 5857 725 29 730 7 594 29 6808 725 30 640 8 594 30 59 660 31 720 9 594 31 65010 705 32 640 10 594 32 76511 710 33 590 11 594 33 95012 5 34 640 12 594 34 59513 695 35 5 13 594 35 95014 725 36 635 14 594 36 77015 330 37 590 15 594 37 68016 725 38 590 16 594 38 68017 715 39 535 17 594 39 75518 530 40 5 18 594 40 519 620 41 535 19 520 691 42 590 2021 730 43 540 21 64522 540 44 5 22 5。
万用表测笔记本主板关键测试点大家都知道,电脑主板使用时间长后,是最容易出故障的。
我们搞维修的,拿到一块主板,一般的故障用万用表测一下,几分钟就能把故障判断出来。
现在我就来和大家总结一下主板上的关键测试点。
1、公共点关键测试点公共点对地打阻值正常在400---600欧之间,这个数值能反映出各个单元电路是否正常,通过公共点可以快速检测笔记本主板上的主供电是否短路。
(1)公共点阻值为0 。
这种情况为严重短路,各个元件之间任意一个点都会短路。
排除方法:将与主供电相连的滤波电容一个个地断开排查,根据主板上各个单元电路,可以先找单元电路所在电容较少的开始查起,像CPU供电的滤波电容,有20多个,一般不会容易击穿。
这类故障只要找到引起短路的原件,更换之后就好了。
(2)公共点对地阻值为几十欧到一百欧左右。
这种情况为微短路,可能是某个单元电路与主供电相连的场管击穿或阻值偏小所致。
排除方法:把与主供电相连的单元电路电感测试一下,看哪个与公共点阻值接近,这就是重点排查对象,看一下场管是否击穿或阻值变小,最后更换。
(3)公共点对地阻值为200欧左右。
这种情况一般为单元电路中的供电芯片损坏或是相连的场管损坏,阻值偏低。
排除方法:把各单元电路中与主供电相连的场管的D极和S极之间的阻值都测试一遍,看是否是500---600左右,然后供电芯片测试一下,是不是短路所致。
2、3V和5V单元电路的电感3V和5V单元电路的电感正常的对地读值在80---120欧之间,他们可以反映出与此相连的各个芯片、单元电路、元件是否正常,还可以快速判断3V5V是否短路造成不输出。
(1)电感的对地读值为0。
说明单元电路严重短路,3V、5V保护状态,无法工作。
排除方法:将与3V5V相连的电子元件一一拿掉,或者可以按照经验,排查故障高的,比如场管、供电芯片、网卡声卡芯片。
(2)电感对地阻值为7---30欧。
说明单元电路有微短路的地方。
排除方法:将相连电子元件一一拿掉,或者根据经验,排查故障高的,如:场管、电容、供电芯片等。
资料范本本资料为word版本,可以直接编辑和打印,感谢您的下载电脑主板供电全解析(祥图)地点:__________________时间:__________________说明:本资料适用于约定双方经过谈判,协商而共同承认,共同遵守的责任与义务,仅供参考,文档可直接下载或修改,不需要的部分可直接删除,使用时请详细阅读内容•2010-1-12 22:14•回复••givinglee•154位粉丝•“应该熟悉的元件一”首先让我们来认识一下CPU供电电路的器件,找一片技嘉X48做例子。
上图中我们圈出了一些关键部件,分别是PWM控制器芯片(P WM Controller)、MOSFET驱动芯片(MOSFET Driver)、每相的MOSFET、每相的扼流圈(Choke)、输出滤波的电解电容(Electrolytic Capacitors)、输入滤波的电解电容和起保护作用的扼流圈等。
下面我们分开来看。
•2010-1-12 22:16 •回复••givinglee•154位粉丝•(图)PWM控制器(PWM Controller IC)在CPU插座附近能找到控制CPU供电电路的中枢神经,就是这颗PWM主控芯片。
主控芯片受VID的控制,向每相的驱动芯片输送PWM的方波信号来控制最终核心电压Vcore的产生。
•2010-1-12 22:16•回复5楼••givinglee•154位粉丝•MOSFET驱动芯片(MOSFET Driver)MOSFET驱动芯片(MOSFET Driver)。
在CPU供电电路里常见的这个8根引脚的小芯片,通常是每相配备一颗。
每相中的驱动芯片受到PWM主控芯片的控制,轮流驱动上桥和下桥MOS管。
很多PWM控制芯片里集成了三相的Driver,这时主板上就看不到独立的驱动芯片了。
•2010-1-12 22:17•回复6楼••givinglee•154位粉丝•早一点的主板常见到这种14根引脚的驱动芯片,它每一颗负责接收PWM控制芯片传来的两相驱动信号,并驱动两相的MOSFET的开关。
主供电为0断电查供电点有无对地短路J无查所有下管的G极是否都有高电平J无断电量所有下管的G极,有无对地短路的J无查电源IC工作条件是否正常J正常电容等是T断开脚判断是场效管还是电源IC否T查不正常的原因CPU主供电不正常维修方法当诊断卡不跑代码,我们首先要查 CPI主供电是否正常。
一、检修思路1. 量CPL旁边场效应管的D极是否正常。
上管有12V,下管有1.5V左右。
2. 如不是这两个电压,就是 CPL主供电不正常了。
3. 高的12V我们不管,我们只管那个1.5V的。
主供电不正常分为几种情况,一种是电压为 0, —种是偏低,还有偏高的。
4. 电压为0的检修方法,我们先摸一下场效应管是否发烫,表面有无烧焦的痕迹和异味,电解电容有无漏液等,如有直接换掉。
5. 接着我们断电量主供电点的对地阻值是否为 0欧左右,正常插CPI应为10欧,不插为30欧。
6. 如为0欧,肯定是有短路的了,有可能北桥短路,CPU S路,滤波电容短路,场效应管击穿。
7. 如阻值正常,我们看场效应管的 G极是否有正常的高电平,如没有是不是 G极对地短路,可断电量对电阻值。
8. G极对地短路不是场效应管就是电源IC。
断开脚量就知道是哪个了。
9. G极没短路电压又没有,查电源芯片的工作条件是否具备,具备了就直接更换。
10. G极正常,D极又没对电短路。
那就是上管没有 12V电压了,场管全部开路是不可能的。
、检修步骤用手触摸场管、电源芯片,用眼看相关元件有无外观问题,如电容漏液等有T逐步排除可能短路的元件,如场管、CPU北桥(有无发烫)有T查上管的12V供电主供电偏低断电量所有下管的G极是否对地短路是T断开脚判断是场效管还是电源ICJ否有场管未工作,须用手去感知温度没温度T换那个J查不出来断电量场管三个引脚的对地阻值,找出不同的,换掉三、根据诊断卡代码查故障1如果一开机只有电压、时钟显示,而没有代码显示就检查 CPU 有无损坏。
2. 如果诊断卡不跑代码或跑到 00、FF 、C0 D1 E0 CF 、F0、F8、01、02停止,一般是主板南北桥、 BIOS I/O 或CPI 有问题。
cpu供电引脚定义现代计算机的核心处理器(Central Processing Unit,CPU)是整个系统的重要组成部分。
作为一个复杂的电子设备,CPU需要稳定和可靠的电源供应。
而为了满足CPU工作的需求,供电引脚在CPU中发挥着至关重要的作用。
本文将介绍CPU供电引脚的定义和功能。
一、供电引脚的基本概念供电引脚是指连接CPU与电源的引脚。
在现代CPU中,供电引脚的数量和布局都是经过精心设计的,以确保CPU能够正常工作。
不同型号和品牌的CPU供电引脚数量和定义可能会有所不同,但它们的基本功能是相似的。
二、主要的供电引脚1. VCC(电源电压)VCC是CPU的主要供电引脚,提供CPU核心电源电压。
在典型的供电引脚定义中,VCC引脚需要稳定地提供电压,以满足CPU的工作需求。
通常情况下,VCC引脚与CPU的地面引脚相连,以形成供电回路。
2. VSS(地面引脚)VSS引脚是CPU的地面引脚,为电流的回路提供一个低电位点。
它与VCC引脚通过供电回路连接起来,共同为CPU提供稳定的电源供应。
3. VDD(内存电压)VDD引脚是用于供电给CPU内部的存储器单元的引脚。
CPU内部的存储器单元包括高速缓存和寄存器等部件,需要稳定的供电以确保其正常工作。
4. VSS(内存地电压)与VDD引脚对应的是VSS引脚,它为CPU内部的存储器单元提供一个地电位点。
通过连接VDD引脚和VSS引脚,CPU内部存储器单元可以得到合适的电源供应。
5. AVDD(模拟电源电压)对于一些带有模拟电路的CPU来说,AVDD引脚用于提供模拟电路的电源电压。
模拟电路在一些特定的应用场景下起重要作用,它们的正常工作需要稳定的供电。
6. AVSS(模拟地电压)与AVDD引脚对应的是AVSS引脚,它为CPU中的模拟电路提供地电位点。
通过连接AVDD引脚和AVSS引脚,CPU内部的模拟电路可以得到稳定的电源和地电位供应。
三、其他的供电引脚除了上述提到的主要供电引脚,一些CPU还可能具有其他的供电引脚。
核心提示:上假负载,用二极管档测量CPU核心电压点对地阻值"0"短路①滤波电容击穿②反压二极管击穿③下管击穿④I/O严重击穿⑤南北桥击穿"1"断路清洁CPU座,更换CPU座. 有阻值(一般478板≥20Ω) 在路测量上下管是否正常,测上管G级对地阻值"0"短路电上假负载,用二极管档测量CPU核心电压点对地阻值"0"短路①滤波电容击穿②反压二极管击穿③下管击穿④I/O严重击穿⑤南北桥击穿"1"断路清洁CPU座,更换CPU座.有阻值(一般478板≥20Ω)在路测量上下管是否正常,测上管G级对地阻值"0"短路电压IC击穿"1"断路①小电阻开路②电压IC空焊③电压IC不良有阻值测量电压IC工作条件1.供电(12V,5V具体看情况,可以去查PDF资料!)2.VID线(必须让电压IC认为我们已经上了CPU!负载上VID要连接好!)3.SS脚电压4.外围相关的反馈电路5.EN信号电压IC上相关的工作条件很多~具体可以下载相关的PDF文档仔细查看相关的内部结构图~另外多数PDF里都有相关的引脚定义的说明~可以自己好好看看!更换电压IC,量电压IC外围的贴片电阻(基本知识要注意啊,千万拆下来量!478主板要特别注意查看电压IC相连的10Ω小电阻是否烧毁,10Ω会变成 30Ω. 更换电压IC外围的小三极管--------------------------------------CPU核心供电处上下管D极对地阻值(可大不可小)这个阻值都是一些经验性的参考~针对不同的板型设计可能有一定的偏差~请大家灵活运用!370针CPU座上管D极≥150Ω(品牌机只有80Ω左右) 上管G极≥100Ω下管D极≥100Ω下管G极≥100Ω462针CPU座上管D极≥150Ω上管G极≥400Ω下管D极≥20Ω下管G极≥400Ω478针CPU座上管D极≥250Ω上管G极≥400Ω下管D极≥20Ω下管G极≥400Ω754针CPU座上管D极≥200Ω上管G极≥300Ω下管D极≥15Ω下管G极≥300Ω775针CPU座上管D极≥250Ω上管G极 300Ω-500Ω下管D极≥15Ω下管G极 300Ω-500Ω939针CPU座上管D极≥200Ω上管G极≥500Ω下管D极≥30Ω下管G极≥500Ω区分好两个测量点:1)假负载上核心供电点2)核心供电的电感处正常状况下这两个点是连通的,但是如果座子空焊那么电感处还是有阻值的,但是假负载上的点阻值就无穷大了!上面的流程中说的是上假负载测量假负载上核心供电点的阻值!安全设置IP策略有效阻杀木马病毒在Win 2000/XP/2003系统中,Microsoft管理控制台(MMC)已将系统的配置功能汇集成配置模块,大大方便我们进行特殊的设置,我们可以利用这一特殊的设置,将一些危害计算机的木马病毒拦截在端口门外。
南桥芯片损坏的判断方法1.打PCI A14的阻值,对地小于80欧为南桥坏。
2.待机时,南桥烫手,为桥坏。
(排除AGP供电管损坏。
)3.南桥周围的滤波电容对地短路,为桥坏。
B中间两根数据线的对地阻值,正常为600左右,如对地为0,为桥坏。
5.CMOS跳线中间脚对地短路。
为桥坏。
6.1117中间脚有3.3VSB。
无电压,为桥坏。
(排除集成网卡和I/O)7.1117中间脚对地短路,为桥坏。
南桥发烫的维修要区别一个问题~就是南桥在什么情况下发烫!1)接上ATX电源,不触发的情况下南桥就发烫,一般95%可以判断为南桥击穿!这个时候一般SB5V/3.3V会有短路现象,打1117输出脚,阻值为0则南桥击穿!2)接上ATX电源,不触发时南桥没有温度,触发后南桥发烫!(一般情况伴随诊断卡上会显示无复位)一般常见于INTEL的大南桥,82801eb/db ................. 等等~这个时候的原因是AGP的供电不正常!修复后一般南桥温度会正常!80%是AGP供电MOS管击穿,或MOS控制极的IC不良!一般是LM324的运算放大器~银狐等杂牌产品会有一个WB1601A经常坏〜造成无AGP供电!WB1601A只在杂牌主板中见过~网上找不到相关资料~如果AGP供电正常后南桥还是发烫,一般可以通过打AD线来判断是否为南桥不良!南北桥通讯电压MOS管不正常也会引起南桥发热~下面几个条件一般可以判断为南桥击穿:1)SB3.3V对地短路或阻值小于80欧姆2) CMOS跳线中间脚对地短路3)接ATX不触发南桥发烫4)对于ICH4和ICH5来说,打USB接口的对地二极体值也是很重要的测量依据!”尤其是因为插拔USB设备造成不能触发的!特别注意usb两条线路的阻值!当然要排除USB 口自身短路!另外USB线路上的排阻排容也会影响!(这招维修笔记本的用的很广泛!我也是跟笔记本维修的哥们学会的!不过忘记加上来了 !)想更准确的判断南桥击穿可以通过打AD线来判断!另外需要注意南桥相关测试点对地阻值不正常时要首先拆除网卡芯片后重新测量。
电脑主板各项供电检查主板维修电路顺序:分为:开机电路,供电电路包括:(CPU供电电路,内存供电电路,芯片组供电电路)时钟电路,复位电路,BIOS 电路,接口电路,CMOS电路。
这几大电路,检修流程按照:开机,供电,始终,复位,也就是说,维修一块主板,上来先看他能不能开机,如果不能开机,先判断是否是主板短路引起,所以说修主板第一步上来进行对地阻值测量,+12V +5V +3.3V +5VSB PS-ON这几组,的对地阻值,如果这几组没有对地短路,则证明主板无短路故障,可以插电源开机,插上电源以后,通过短接POWER开关针,触发主板,如果不触发,则要短接ATX电源绿线和黑线,强制主板开机,能开机的话说明故障在开机电路,则要按照开机电路检修流程检修:开机电路检修流程:上来测量开关针供电一般为3.3V或5V,低电平触发一般开关针正极是3.3V,高电平触发开关针一般是5V电压,开关针有供电,第二步测量电池.电压低于2.5V换电池,电池正常量32.768KHZ的晶振两脚有无0.5V左右压差有的话说明晶振起振木有换晶振,3.3V开关针的供电一般是1117中间脚的3.3VSB通过电阻接开关,5V开关针供电一般是紫色5VSB通过电阻加到开关。
这些都正常如果主板还是无法触发的话,通过使用蜂鸣档跑线,一般是触发电路损坏的多,比如I/O损坏,南桥待机电压偏低导致无法触发,南桥待机一般可以量外围贴片电阻。
如果能开机的话,就要检查供电电路,有供电,就要有时钟,有时钟就要有复位。
如果遇到无复位的主板,则要检查供电,时钟,都要正常以后如果还是无复位的话,则要检查复位电路,如果供电时钟有一项不正常都会无复位。
CPU供电电路检修:上来先测量4Pin12V口有无对地短路正常为300-600欧姆,如果12V对地短路的话,插上12V铺助电源主板是不会触发的 ATX电源保护,一般12V对地短路,上管击穿的多,12V输入电容,12V输入电感,电源管理芯片,串口芯片,这些都是12V的供电,如果12V没有短路,开机以后,如果主板跑码00或FF说明CPU不工作,先检查CPU座有无虚焊,可以按压CPU座,没有虚焊的话,先测量上管D级电压,有无12V输入,有的话,测量上管G级,上管有控制级电压的话,那么上管S级应该有电压输出,则下管D级应该有输入电压,CPU主供电测量点,可以通过测量上管S级和下管D级来测量,一般测量我们都测量下管D级,为了防止测量上管S,引起将上管DS级短路,所以一般测量CPU主供电都是测量下管D级对地电压,正常值为1.2V-1.8VCPU主供电,如果上下管,没有控制级电压的话,首先要检查是不是G级保险电阻烧断,排除这个,如果上下管还是无控制级电压的话,则要测量电源IC的VID信号是否为低电平,理论上来讲,不插入CPU的话,上下管都是无控制电压的,没有插入CPU,VID信号没有被接地,电源IC不会输出控制电压来控制上下管的控制级。
主板各供电电压ATX+5V短路的维修ATX+5V 红色≥200Ω(Intel/Lenovo370主板≥70Ω)①I/O②CPU核心供电上管DS极导通③网卡芯片④电压IC⑤COM芯片⑥USB口---------------------------------CPU核心供电处上下管D极对地阻值(可大不可小)370针CPU座上管D极≥150Ω(品牌机只有80Ω左右) 上管G极≥100Ω下管D极≥100Ω下管G极≥100Ω462针CPU座上管D极≥150Ω上管G极≥400Ω下管D极≥20Ω下管G极≥400Ω478针CPU座上管D极≥250Ω上管G极≥400Ω下管D极≥20Ω下管G极≥400Ω754针CPU座上管D极≥200Ω上管G极≥300Ω下管D极≥15Ω下管G极≥300Ω775针CPU座上管D极≥250Ω上管G极 300Ω-500Ω下管D极≥15Ω下管G极 300Ω-500Ω939针CPU座上管D极≥200Ω上管G极≥500Ω下管D极≥30Ω下管G极≥500Ω---------------------------------CPU核心供电电压范围!(在此范围内都是正常的)电压测试点370针CPU座核心电压 1.8-2.0v 1.2-1.35V3-5V(少数老板.采用8角的针插式电压IC,下管为复合二极管) 复位 1.2-1.5VU左右PG信号 2-3.5V外核电压 2.5V(无此电压可上图拉丁)参考电压 0.8-1.5V主时钟 0.8-1.5V辅时钟 1.1-1.8V462针CPU座核心电压 1.6~1.8V参考电压 1.6V+0.8V+2.5V复位 1.5-1.6VPG信号≥1.25V478针CPU座核心电压 1.7-1.95V(常见)0.9-1.2V(848,865,875主板常见,上2.0G以上CPU)复位 0.9-1.75VPG信号≥1.25V参考电压 0.8-1.2V左右时钟 0.2-0.5V(常见)0.9V左右(少见)775针CPU座核心电压 0.9V/1.3V复位 1.2VPG信号 1V时钟 0.2-0.4V---------------------------------------南桥的8个工作条件(这里都是说的一般情况)①ATX+3.3V ATX3.3V短路要考虑网卡南桥北桥。
电感对地阻值测量一、3V 5V系统单元电路的电感3V、5V单元电路的电感正常的对地阻值在约80-120之间,也有极少数的电感对地阻值为几十欧依然可以正常使用。
它们反映出3V、5V相连的所有的芯片组、各个单元电路、电子元件是否正常。
所以通过这一测试点可以快速地判断3V或5V单元电路是否有故障(两个电感任一个短路会导致3V、5V单元电路都不输出,微短路可能会输出,但是机器也只是加电不显示)。
觉见有以下几种现象。
电感对地阻值为零这种情况说明3V或5V单元电路严重短路,与3V或5V单元电路相连的任意一电子元件、芯片组都会引起这种故障。
而且在短路情况下,测任一点都会短路。
这个时候笔记本电脑主板上的3V、5V单元电路会处于保护状态,不工作。
一般为滤波电容击穿,或芯片组的供电对地短路。
排除方法:将3V或5V单元电路相连的电子元件、芯片组一一断开排查,也可以根据维修经验,先排查损坏故障率高的,如5V低端MOS管易坏、PC卡供电芯片、网卡芯片、声卡芯片等。
电感对地阻值为7-30欧这种情况说明3V或5V单元电路有微短路的地方,这个时候如果3.3或5V电压能产生的话,那微短路的芯片温度就会明显高些,可用手背或手指轻轻触摸感觉,注意防止烫伤。
排除方法:将3V或5V单元电路相连的电子元件、芯片组一一断开排查,也可以根据维修经验,先排查损坏故障率高的,如MOS管、PC卡供电芯片,网卡芯片等。
IBM R5系列的和T4系列对地阻值为30欧左右,一般是南桥的问题。
二、CPU供电单元电路的电感CPU供电单元电路电感的对地阻值反映出CPU单元电路相连的电子元件的工作情况。
有两种情况,第一种是装CPU的时候对地阻值正常为:P4的CPU一般为20欧左右,迅驰一代的为10欧左右,迅驰二代的为7欧左右,双核的一般为3欧左右,特别注意很多人测的时候听到蜂鸣都以为短路了,而实际上一定要去看具体的阻值是多少欧,才不会发生误判。
第二种是不上CPU的时候,一般情况下为200欧左右。
主板上各接口的对地阻值主板各接口对地打阻值的具体值主板电源接口对地打阻值的具体值红线(20脚)对地正常阻值380欧;绿线(14脚)对地正常阻值600欧到无穷大,最小不能低于75欧; 橙线(11、1、2)对地正常阻值300欧到无穷大,最小不能低于100欧; 黄线(10脚)对地正常阻值600欧到无穷大,最小不能低于300欧; 紫线(9脚)对地正常阻值600欧到无穷大,最小不能低于300欧; 灰线(8脚)对地正常阻值600欧到无穷大,最小不能低于300欧。
主板接口电路维修一、主板键盘、鼠标口维修说明:1、4针是信号线,对地打阻值数值600左右,且相差不大,6针为供电脚,大多由电源红线提供,有时也会通过跳线再与供电相连,其它针为地线或空脚上图是键盘、鼠标接口的电路图,紫线供电是为了实现键盘开机,网络唤醒,挂起到内存等功能(跟开机有关的电路都是由紫线供电)2、键盘、鼠标口损坏检修(1)、如果对阻值比正常值高,屈向于无穷大:查电感、保险(故障率高)、I/O、南桥(故障率低)、跳线(2)、比正常值低,屈向于短路:查电容、I/O或南桥(3)、如果对阻值正常,可能为接口、BIOS、I/O或南桥损坏二、主板USB接口说明:1针为供电脚,大多由红线提供,因此常与鼠标键盘的供电同路,2、3针为信号线,对地阴值500左右,且相差不大,4针为地线上图是USB接口电路图,USB口大多由南桥管理,在主板能点亮的情况下,南桥较少损坏,一般是相关的电容、电感、保险损坏引起的故障三、COM口说明:1-4、6-9针为信号线,对地数值1000-1700,5针为地线如果COM口不能用,更换相关的电容或串口芯片四、打印口(LPT)说明:1-17针为信号线,对地阻值600左右,18-25针为地线打印口(LPT)不能用,一般是相关的电阻、电容、二极管引起的,如果热插拔打印口引起主板不亮,一般为I/O损坏五、IDE口(硬盘、光驱接口)说明:1-9、11-20、22-29、36-39为信号线,对地数值600左右且相差不大,其第1针为复位信号测试点,对地数值与其它可能会相差很大,可通过测量电压跳变来判断好坏,第20针、27针可能为无穷大,为正常现象,其它什为地线或空脚IDE的故障由信号线与南桥之间所连的元器件引起,别外南桥虚焊、实时晶振损坏、BIOS出错、软件设置错误、主板供电滤波不良等也会引起类似IDE故障FDD软驱口所有信号都与I/O芯片相连,FDD口不能用多半是I/O芯片损坏,应直接更换I/O芯片六、集成显卡电路说明:上图为主板集成显卡的底视图,1-3针分别为红、绿、蓝三基色,对地数值75-180;13、14针为行场同步信号,对地数值380左右;12、15针为标识脚,其它针为地线或空脚维修方法:1、主板在内存被检测通过,或都插PCI显卡能亮的情况下集成显卡不亮再检修。
怎么区分上下管要准确的判断一块主板是几相供电要具备以下条件:1,有主板和万用表2,知道并且能够区分CPU供电上下管什么是CPU供电的上下管呢?在CPU座电感线圈的周围一些主板最常见的MOS管[有4个引脚一边一个很大另一边有三个其中中间的引脚与对面相连就是万用表打到蜂鸣档短接它们阻值为0]那么怎么区分上下管呢?牢记以下三点就OK了:,上管D极接小4pin电源的12VB,下管S极接地或肖特基上管S极接下管D极要是有的朋友不知道管子G,D,S极怎么区分怎么办呢?没关系还是牢记上面三条就能区分了管子数字对着自己从左到右依次是G,D,S极又分别称为控制极,输入极,输出极由于主板设计不同,上下管的使用没有固定的标准,常见的形式有:1,一个上管一个下管;2,一个上管两个下管;3,两个上管两个下管;假如下管有两个那么它们的D极必然是相通的同理假如上管有两个 D极也是相通的以上是单相供电的区分我们明白了单相供电的元件组成,多相供电也就明白了每一相的下管D极是不相连的,这个大家都能够理解。
热风枪焊接芯片方法热风枪焊接芯片方法一、设备:热风枪1台防静电电烙铁1把、手机板1块镊子1把低溶点焊锡丝适量松香焊剂(助焊剂)适量吸锡线适量天那水(或洗板水)适量1打开热风枪,把风量,温度调到适当位置:用手感觉风筒风量与温度;观察风筒有无风量用温度不稳定现象。
2观察风筒内部呈微红状态。
防止风筒内过热。
3用纸观察热量分布情况。
找出温度中心。
4风嘴的应用及注意事项。
5用最低温度吹一个电阻,记住最能吹下该电阻的最低温度旋扭的位置。
二):星光数显热风枪:1调节风量旋扭,让风量指示的钢球在中间位置。
2调节温度控制,让温度指示在380℃左右。
注意:短时间不使用热风枪时,要使其进入休眠状态(手柄上有休眠开关的按一下开关即可,手柄上无开关的,风嘴向下为工作,风嘴向上为休眠),超过5分钟不工作时要把热风枪关闭。
三):星光936数显恒温防静电烙铁:1、温度一般设置在300℃,如果用于小元件焊接,可把温度适应调低,如果被焊接的元件较大或在大面积金属上(如地线的大面积铜箔)焊接,适当把温度调高。
电脑CPU核心供电处上下管D极对地阻值
内容出处:易家电子
CPU核心供电处上下管D极对地阻值(可大不可小)
370针CPU座
上管D极≥150Ω(品牌机只有80Ω左右)上管G极≥100Ω
下管D极≥100Ω下管G极≥100Ω
462针CPU座
上管D极≥150Ω上管G极≥400Ω
下管D极≥20Ω下管G极≥400Ω
478针CPU座
上管D极≥250Ω上管G极≥400Ω
下管D极≥20Ω下管G极≥400Ω
754针CPU座
上管D极≥200Ω上管G极≥300Ω
下管D极≥15Ω下管G极≥300Ω
775针CPU座
上管D极≥250Ω上管G极300Ω-500Ω下管D极≥15Ω下管G极300Ω-500Ω939针CPU座
上管D极≥200Ω上管G极≥500Ω
下管D极≥30Ω下管G极≥500Ω
---------------------------------
CPU核心供电电压范围!(在此范围内都是正常的)
电压测试点
370针CPU座
核心电压 1.8-2.0V
1.2-1.35V
3-5V(少数老板.采用8角的针插式电压IC,下管为复合二极管)
复位 1.2-1.5VU左右
PG信号2-3.5V
外核电压 2.5V(无此电压可上图拉丁)
参考电压0.8-1.5V
主时钟0.8-1.5V
辅时钟 1.1-1.8V
462针CPU座
核心电压 1.6~1.8V
参考电压 1.6V+0.8V+2.5V
复位 1.5-1.6V
PG信号≥1.25V
478针CPU座
核心电压 1.7-1.95V(常见)
0.9-1.2V(848,865,875主板常见,上2.0G以上CPU)
复位0.9-1.75V
PG信号≥1.25V
参考电压0.8-1.2V左右
时钟0.2-0.5V(常见)0.9V左右(少见)
775针CPU座
核心电压0.9V/1.3V
复位 1.2V
PG信号1V
时钟0.2-0.4V
---------------------------------------
南桥的8个工作条件(这里都是说的一般情况)
①ATX+3.3V ATX3.3V短路要考虑网卡南桥北桥。
②待命+3.3V SB3.3V短路不是网卡击穿就是南桥击穿
③CPU核心供电遇到过上假负载有复位,上CPU无复位的板子吗?就是因为上了CPU 后,核心电压偏低造成的!
④待命9脚+5V老板型比较多一些!在Intel的大南桥上如果ATX9脚短路,基本南桥就OVER了~
⑤32.768晶振要起振不触发第一要看的!每天24小时陪伴南桥的
⑥CMOS电压不一定要上电池,好多板子都不用上电池也可以工作,因为ATX会给他电压!但跳线跳反是不可以的!
⑦四条时钟有两条是USB的时钟好像是48MHZ
⑧HUBLINK总线和北桥一样乱七八糟一堆总线~名字不一样而已~其实就是11-13条(数字不一定)
⑨显卡核心供电(Intel大南桥)Intel大南桥触发后SB发烫先看显卡核心供电~!显卡供电正常一般就是南桥自身的问题了~
上面说的大南桥包括:intel的82801DB/EB/ER/FR
有人说有个1.85V的参考电压,不过没有有力的资料证明~但是确实有这样的主板,这个电压一般也是来自AGP供电附近的MOS管~
-------------------------------------
北桥的8个工作条件~(这里都是说的一般情况)
ATX3.3V直接进北桥了
CPU核心供电进北桥如果显卡供电和CPU供电同时对地短路,那北桥就挂了~
CPU参考电压进北桥
显卡核心供电进北桥
内存核心供电进北桥
主复位最终处理成CPU复位给CPU
两条时钟忘记频率是多少了~谁记得告诉我一下~不过维修中很少去打频率,一般都是打电压~频率计不是每个人都有的~
HubLink、MuTIOL、V-Link总线0.8V或1.8V
i810芯片组之后,南北桥被改称作“Hub”,南北桥之间的连接也不再争用PCI总线,而是通
过Hublink总线来实现,这些线路的阻值要一样~电压要一样~不一样就割线判断是南桥不良还是北桥不良~
HubLink总线是INTEL的
MuTIOL总线是SIS的
V-Link总线是VIA的
HyperTransport总线是AMD的
--------------------------------------
新照不轩发表的845主板时钟信号及电压介绍
--------------------------------------
【维修流程】不过内存故障的维修方法
不认内存:数码卡C1,D3.....
1.测量内存的工作条件是否满足(供电,时钟,系统管理总线,上拉供电)
2.刷BIOS资料
3.打内存AD线对地阻值
4.判断是否为北桥不良
5.打CPU座的AD线
6.注意频率跳线
内存跑一半的故障维修:
1.测量内存的工作条件是否满足(供电,时钟,系统管理总线,上拉供电)
2.刷BIOS资料
3.打内存AD线对地阻值
4.判断是否为北桥不良
5.注意频率跳线!频率不对会造成不过内存~
循环跑内存不过!C1-C7,C1-C7循环!论坛里好多人问这个问题!处理方法无外乎下面的方法
1.刷BIOS资料
2.换BIOS体刷BIOS资料
3.测量到I/O的时钟是否正常
4.I/O损坏(80%的可能)
那天有个朋友问为什么I/O的时钟不正常会影响内存?我昨天晚上想了好久,应该这样的。
I/O的时钟不正常自然I/O不能正常工作,I/O会连接BIOS的13.14.15.17脚(这四个脚的阻值一般要一样!)!BIOS 不能正常工作造成了内存循环不过!另外I/O会有线路直接进北桥~当然也有可能影响到内存的工作了~
内容出处:易家电子。