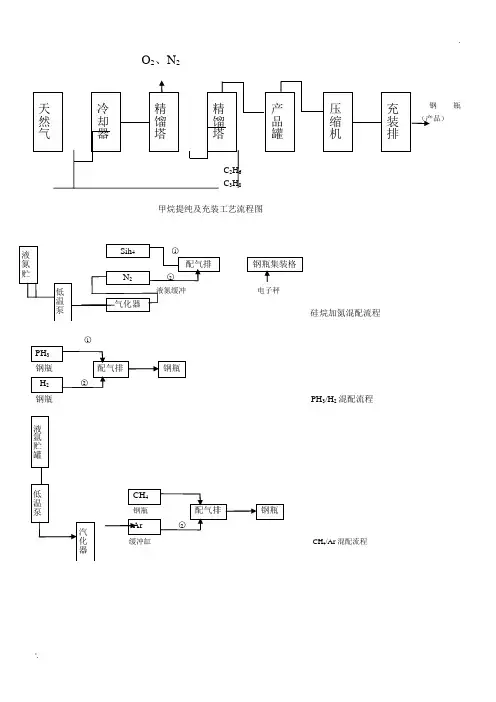
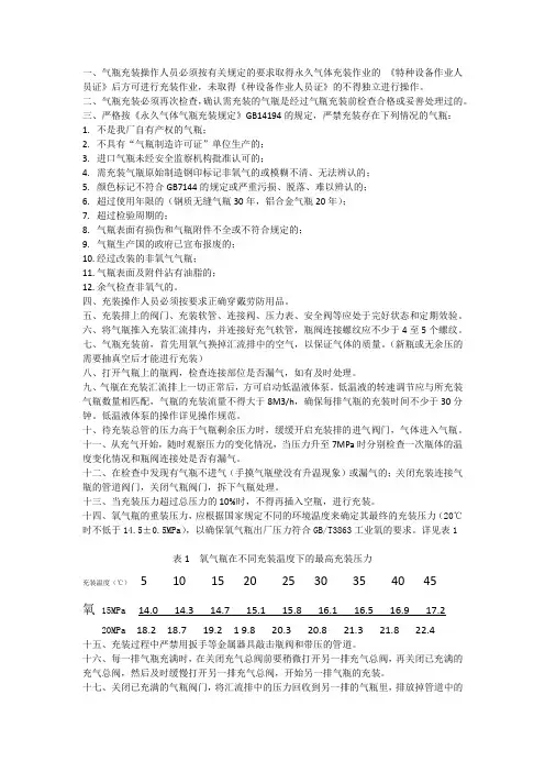
氧气、二氧化碳、丙烷充装工艺流程图
- 格式:doc
- 大小:27.23 KB
- 文档页数:3
二氧化碳气瓶充装操作规程一、准备工作1. 即将进行气瓶充装作业的人员必须具备相关操作证书,并定期进行培训和考核,确保其具备充装作业所需要的知识和技能。
2. 在进行气瓶充装作业前,必须对所使用的充装设备进行检查和维护,确保其正常运行。
3. 检查气瓶是否完好无损,并进行必要的清洁。
二、充装操作步骤1. 将已清洁并检查完好的气瓶放置于充装设备的充瓶架上,并固定好,确保其稳定。
2. 将充装设备与气瓶相连接,并确保连接口密封良好。
3. 打开充装设备的气阀,使充装设备与气瓶内部建立通路。
4. 打开充装设备的压缩空气阀门,调节充装压力,按照充装要求进行设置。
5. 开启充装设备的电源开关,启动充装过程。
6. 在充装过程中,必须始终保持关注充装设备的工作状态,确保其正常运行。
7. 当气瓶内部充满二氧化碳时,充装设备会自动停止工作。
此时,需要关闭充装设备的气阀和压缩空气阀门,并断开与气瓶的连接。
8. 将充装好的气瓶进行标识,包括充装日期、充装压力等必要信息。
9. 将充装好的气瓶储存于指定的区域,确保其安全。
三、安全注意事项1. 在充装过程中,必须佩戴合适的防护装备,包括眼罩、手套等。
2. 禁止将充装设备放置在易燃易爆物品附近,确保充装过程的安全。
3. 在充装过程中,必须保持充装设备周围的通风良好,避免产生有毒气体积聚。
4. 在充装过程中,任何异常情况都需要及时报告,立即停止充装工作,并采取必要的安全措施。
5. 充装操作完成后,必须将充装设备关闭,并进行清洁和检查,确保其正常运行。
四、紧急处理1. 在充装过程中,如发生气瓶泄漏或其他紧急情况,必须立即关闭充装设备的气阀和压缩空气阀门,并迅速撤离现场。
2. 在紧急情况下,必须按照应急预案进行处理,包括通知相关人员、采取安全措施等。
五、事后处理1. 充装作业完成后,必须对充装设备进行清洁和维护,确保其在下次使用时能够正常运行。
2. 对充装过的气瓶进行登记和记录,包括充装日期、充装压力等信息。
一、气瓶充装操作人员必须按有关规定的要求取得永久气体充装作业的《特种设备作业人员证》后方可进行充装作业,未取得《种设备作业人员证》的不得独立进行操作。
二、气瓶充装必须再次检查,确认需充装的气瓶是经过气瓶充装前检查合格或妥善处理过的。
三、严格按《永久气体气瓶充装规定》GB14194的规定,严禁充装存在下列情况的气瓶:1.不是我厂自有产权的气瓶;2.不具有“气瓶制造许可证”单位生产的;3.进口气瓶未经安全监察机构批准认可的;4.需充装气瓶原始制造钢印标记非氧气的或模糊不清、无法辨认的;5.颜色标记不符合GB7144的规定或严重污损、脱落、难以辨认的;6.超过使用年限的(钢质无缝气瓶30年,铝合金气瓶20年);7.超过检验周期的;8.气瓶表面有损伤和气瓶附件不全或不符合规定的;9.气瓶生产国的政府已宣布报废的;10.经过改装的非氧气气瓶;11.气瓶表面及附件沾有油脂的;12.余气检查非氧气的。
四、充装操作人员必须按要求正确穿戴劳防用品。
五、充装排上的阀门、充装软管、连接阀、压力表、安全阀等应处于完好状态和定期效验。
六、将气瓶推入充装汇流排内,并连接好充气软管,瓶阀连接螺纹应不少于4至5个螺纹。
七、气瓶充装前,首先用氧气换掉汇流排中的空气,以保证气体的质量。
(新瓶或无余压的需要抽真空后才能进行充装)八、打开气瓶上的瓶阀,检查连接部位是否漏气,如有及时处理。
九、气瓶在充装汇流排上一切正常后,方可启动低温液体泵。
低温液的转速调节应与所充装气瓶数量相匹配,气瓶的充装流量不得大于8M3/h,确保每排气瓶的充装时间不少于30分钟。
低温液体泵的操作详见操作规范。
十、待充装总管的压力高于气瓶剩余压力时,缓缓开启充装排的进气阀门,气体进入气瓶。
十一、从充气开始,随时观察压力的变化情况,当压力升至7MPa时分别检查一次瓶体的温度变化情况和瓶阀连接处是否有漏气。
十二、在检查中发现有气瓶不进气(手摸气瓶壁没有升温现象)或漏气的;关闭充装连接气瓶的管道阀门,关闭气瓶阀门,拆下气瓶处理。
氧气吸入技术(墙式吸氧)操作流程素质要求核对解患者病情、意识、合作程度评缺氧状况鼻腔通畅情况用氧环境的安全性治疗盘、一次性吸氧导管棉签、污物桶、用物准弯盘(内放纱布、通气管)小药杯、湿化瓶(内盛冷开水)正确安装氧气流量表装表(开启流量表正常关闭流量表备用)核对患者准置患者舒适体位清洁鼻腔拆取、连接一次性鼻导管吸连接、开启流量表调节氧流量湿润鼻导管量长度插鼻导管固定安置患者观呼吸道、鼻导管是否通畅呼吸困难、胸闷等有否改善记洗手脱口罩记录用氧开始时间、氧流量处理用核对评估患者缺氧症状是否改善洗手戴口罩治疗车、治疗盘、用物准棉签、一次性小水杯、弯盘、纸巾核对停松解导管固定鼻导管关闭流量表处理用卸下流量表洗手脱口罩记录记录停氧时间氧气吸入技术(氧气瓶供养)操作流程素质要求核对解患者病情、意识、合作程度评缺氧状况鼻腔通畅情况用氧环境的安全性洗手戴口罩治疗盘、一次性吸氧导管棉签、污物桶、用物准弯盘(内放纱布、通气管)小药杯、湿化瓶(内盛冷开水)冲气门、上表接湿化瓶、检查小开关装开总开关开小开关确认供氧正常关小开关备用患者准核对置患者舒适体位清洁鼻腔拆取、连接一次性鼻导管吸连接、开启流量表调节氧流量湿润鼻导管、量长度固插鼻导管安置患者观呼吸道、鼻导管是否通畅呼吸困难、胸闷等有否改善记洗手脱口罩记录用氧开始时间、氧流量处理用核对评估患者缺氧症状是否改善洗手戴口罩治疗车、治疗盘、用物准棉签、一次性小水杯、弯盘、纸巾核对松解导管固定停拔出鼻导管关总开关卸表开小开关关小开关卸表处理用物洗手和脱口罩记录记录停氧时间氧气吸入技术(氧气瓶供养)操作评分标准理论部分1.氧气吸入技术的目的提高患者血氧含量及动脉血氧饱和度,纠正缺氧2.氧气吸入技术的注意事项(1)患者吸氧过程中,需要调节氧流量时,应先将患者鼻导管取下,调节好氧流量后,再与患者连接。
停止吸氧时,先取下鼻导管,再关流量表。
(2)持续吸氧的患者,应当保持管道通畅,必要时进行更换。
二氧化碳开机步骤1、检查二氧化碳储罐及管道、有无漏气等问题。
2、检查二氧化碳液位表、压力不得低于1.6MPa。
3、确认无问题后打开泵体进液阀和回气阀进行预冷。
4、待泵体结霜后开启泵体电源,缓慢提升转速,到达转速区后回开始充装。
注意事项:①检查过程中应对储罐压力进行检查,若低于1.6MPa二氧化碳可能为干冰状态,应及时加压。
②开机之前应仔细检查管路、阀门有无漏气、裂纹等异常,若有异常应及时停止并进行检修。
③开机之前应用砝码对磅秤进行校对,确认磅秤正常后方能充装。
二氧化碳充装充装步骤1、充装前打开二氧化碳瓶阀,将瓶内气体放干。
2、检查二氧化碳气瓶附件是否齐全、瓶身有无损伤,颜色及标识是否符合规范,是否超期报废。
3、将四只气瓶滚上磅秤,上好夹具,对磅秤进行归零,打开其中两只气瓶进液球阀,关闭管道回液阀。
4、待两只气瓶即将充装到指定重量时提前打开另两只气瓶阀门,关闭达到重量的气瓶球阀及气瓶阀门。
5、将充装好的气瓶夹具取下,推出钢瓶,重新将两只空瓶推上磅秤,上好夹具,归零磅秤,按以上步骤循环操作。
注意事项:1、若气瓶检查有问题则应不予充装,问题严重则应报废处理。
2、气瓶充装过程中应注意是否有气瓶压帽、瓶杆是否漏气,若有则应充装完后将此气瓶推至一侧,对气瓶压帽垫圈进行更换。
二氧化碳泵体关机步骤1、剩下最后两只需要钢瓶后将低温泵电磁调速表调至正常转速的一半。
2、待两只钢瓶充装完后迅速关闭充装夹具上的气瓶进液球阀,并打开管道回液阀。
3、将充装好的气瓶推到制定区域存放,缓慢降低低温泵转速至0后关闭电源。
4、关闭低温泵进液阀及回气阀,延缓15分钟后将管道回液阀关闭,打开残液排放阀对管道及泵体内残液进行排放,关机结束。
氧气厂氩气氮气二氧化碳充装项目技术工艺分析项目建成后的试生产(使用)情况XXX氧气厂氩气、氮气、二氧化碳充装项目按照昆明兰德设计有限公司编制的《可行性研究报告》建成。
并经确认具备投料试车条件后,由XXX氧气厂相关部门按现行生产管理程序投入试生产,本工程试生产主要由技术生产部门组织实施。
生产过程中的服务由各职能部门承担。
各部分操作由各工段、班组完成。
本工程由于选用成熟生产工艺、先进生产设备,相对机械化、自动化程度高,工人劳动强度低。
外排废气、废水量低,对环境污染相对较小。
在试车过程中,各岗位设备运行基本正常,二次电压、电流均达到要求,部分装置出现漏油、密封不好、振动、噪音过大、堵塞等现象,但已请安装单位整改后运行正常。
根据生产装置的特点,在单机试车调试正常后,进行联动试车,运行正常。
从整个生产过程看,该项目的产出率、产品质量基本达到设计要求。
产品收率高、产品质量稳定。
由于人员配备到位,工艺简洁、操作简单,相关“工艺技术操作规程、设备操作技术规程、安全技术规程”及管理制度健全。
各种准备工作充分有效,因此工程投料试车比较成功,按期生产出合格产品,已达到设计要求。
该工程经过3个月的试生产证明,采用的工艺技术及设备先进、可靠、安全,机械化、自动化控制较高。
整个工程中生产线各工序选取的工艺参数及设备配置合理;在生产线中按设计要求配置的安全保护装置动作灵敏,运转正常,均能按设计的要求定位联锁动作,有效地保证了设备的正常运行。
所有电气设备,生产装置接地电阻符合设计要求,从试生产以来未发生爆炸、触电等事故。
所有防雷设施,接地体均达到设计要求,自本项目试生产以来,未发生雷击等事故。
主要技术条件本项目主体工艺方案体现了项目项目本质安全的要求,符合劳动安全的发展方向。
下面对本项目中有关的主要技术条件从安全的角度进行阐述。
(1)管道材料的安全性本项目工艺管道材料是根据生产工艺特点和对材料要求而选用的。
依照装置的工艺要求,按介质、温度和压力选择工艺管道材料等级,每个等级的管道装置工艺要求,有相应的阀门和管件,管道、管件、坚固件及垫片均符合国家标准和化工行业标准。
二氧化碳充装操作规程模版一、目的与范围1.1 目的:制定本操作规程主要是为确保二氧化碳充装作业的安全、高效进行,防止事故发生,保障员工的生命财产安全。
1.2 范围:适用于所有进行二氧化碳充装作业的操作人员。
二、术语与缩写2.1 术语:二氧化碳:化学式为CO2,是一种无色、无味、无臭的气体,广泛应用于工业生产和冷链物流储运等领域。
充装:将空气中的二氧化碳压缩,装填到相应的容器中。
充装站:专门用于进行二氧化碳充装作业的场所。
操作人员:指参与二氧化碳充装作业的工作人员。
2.2 缩写:CO2:二氧化碳ppm:百万分之一三、工艺流程3.1 接收二氧化碳气瓶3.1.1 检查二氧化碳气瓶的外观,确认无明显破损、泄漏等问题。
3.1.2 查看气瓶标志,确认气瓶的种类、容量等信息。
3.1.3 使用适当的工具打开气瓶阀门,检查气瓶内是否有异物,如有异物需立即报告上级。
3.1.4 将接收的气瓶安放在指定的存放区域,并进行记录。
3.2 进行充装作业3.2.1 制定充装计划,包括充装数量、充装车辆等。
3.2.2 确保充装站所有的设备和仪表处于正常工作状态,如有异常情况需及时修复。
3.2.3 空气净化处理,保证充装过程中的空气质量符合相关标准。
3.2.4 连接充装车辆和气瓶充装设备,确保连接紧密、无泄漏。
3.2.5 打开充装车辆和气瓶充装设备之间的阀门,开始充装作业。
3.2.6 监测充装过程中的压力、温度等参数,确保充装过程符合要求。
3.2.7 充装完成后,关闭充装车辆和气瓶充装设备之间的阀门。
3.2.8 将已充装的气瓶移至指定存放区域,并进行记录。
3.3 作业结束处理3.3.1 对充装站进行清理,确保无二氧化碳泄漏、漏气等情况。
3.3.2 关闭充装车辆和气瓶充装设备的阀门,切断供气。
3.3.3 清理工作场地,保持整洁。
3.3.4 对充装车辆和充装设备进行检查,如有异常情况需及时报修或更换。
3.3.5 对已充装的气瓶进行质量检查,如有发现问题需及时报告上级。
二氧化碳充装流程下载温馨提示:该文档是我店铺精心编制而成,希望大家下载以后,能够帮助大家解决实际的问题。
文档下载后可定制随意修改,请根据实际需要进行相应的调整和使用,谢谢!并且,本店铺为大家提供各种各样类型的实用资料,如教育随笔、日记赏析、句子摘抄、古诗大全、经典美文、话题作文、工作总结、词语解析、文案摘录、其他资料等等,如想了解不同资料格式和写法,敬请关注!Download tips: This document is carefully compiled by theeditor. I hope that after you download them,they can help yousolve practical problems. The document can be customized andmodified after downloading,please adjust and use it according toactual needs, thank you!In addition, our shop provides you with various types ofpractical materials,such as educational essays, diaryappreciation,sentence excerpts,ancient poems,classic articles,topic composition,work summary,word parsing,copy excerpts,other materials and so on,want to know different data formats andwriting methods,please pay attention!二氧化碳充装流程一、准备工作阶段在进行二氧化碳充装之前,需要进行一系列准备工作。
二氧化碳气瓶充装操作规程模版第一章总则第一条为规范和加强二氧化碳气瓶充装操作,确保生产安全和人身安全,特制定本规程。
第二条本规程适用于二氧化碳气瓶充装操作及相关管理工作。
第三条气瓶充装工作必须由经过专门培训的操作人员进行。
第四条操作人员必须严格遵守本规程的各项规定,确保充装过程中的安全、稳定和有效进行。
第五条未经充装设备负责人签字同意,禁止操作人员进行气瓶充装操作。
第二章充装设备及其检修与保养第六条充装设备必须符合国家相关标准的要求,并经过定期的检修和保养。
第七条充装设备的检修和保养工作必须记录并建立相关档案。
第八条充装设备必须在正常运转状态下进行操作,任何故障和异常情况应及时上报并由专业人员修复。
第九条充装设备操作人员必须按操作规程进行操作,禁止擅自进行非法拆卸和修改。
第三章充装气瓶的选择与准备第十条充装气瓶必须经过检查和验收,合格后方可进行充装操作。
第十一条充装前必须对气瓶进行外观检查,确保无损伤、无腐蚀和无泄漏。
第十二条充装气瓶必须进行压力检测,压力必须符合标准要求。
第十三条充装气瓶前,必须对气瓶进行清洁处理,确保内部无杂质。
第十四条充装气瓶必须按照搭配要求选择合适的连接件。
第十五条充装操作人员必须戴好相关的防护用具,确保操作人员的安全。
第四章充装操作流程第十六条充装操作前,必须按照规定进行试压,确保连接件和充装设备的密封性。
第十七条充装操作人员必须按照操作规程进行连接操作,确保连接牢固、安全可靠。
第十八条充装操作过程中必须时刻监测气瓶的压力变化情况,确保充装过程安全。
第十九条充装操作人员必须严格控制充装速度,避免过快或过慢造成气瓶损坏。
第二十条充装后必须按规定进行气瓶标识,并进行记录。
第五章安全措施第二十一条操作人员必须熟悉气瓶充装过程中的安全措施,并做好相关防护工作。
第二十二条操作人员在充装操作过程中必须注意现场安全,禁止吸烟和使用明火。
第六章废气处理第二十三条充装操作结束后,必须进行废气处理,避免对环境造成污染。
丙烷充装工艺流程下载温馨提示:该文档是我店铺精心编制而成,希望大家下载以后,能够帮助大家解决实际的问题。
文档下载后可定制随意修改,请根据实际需要进行相应的调整和使用,谢谢!并且,本店铺为大家提供各种各样类型的实用资料,如教育随笔、日记赏析、句子摘抄、古诗大全、经典美文、话题作文、工作总结、词语解析、文案摘录、其他资料等等,如想了解不同资料格式和写法,敬请关注!Download tips: This document is carefully compiled by theeditor. I hope that after you download them,they can help yousolve practical problems. The document can be customized andmodified after downloading,please adjust and use it according toactual needs, thank you!In addition, our shop provides you with various types ofpractical materials,such as educational essays, diaryappreciation,sentence excerpts,ancient poems,classic articles,topic composition,work summary,word parsing,copy excerpts,other materials and so on,want to know different data formats andwriting methods,please pay attention!陶瓷地砖楼面的施工工艺流程一、准备工作阶段在进行陶瓷地砖楼面的施工之前,需要进行一系列准备工作。
二氧化碳钢瓶充装流程1、灌瓶工作开始前,应及时开启气体充装管理系统,并检查每台充装泵处于正常工作状态。
2、灌瓶前应先检查充装枪、胶管和灌装秤保持完好无泄漏,校验灌装秤灵敏准确性,检查接地线是否牢固接地,检查灌装秤润滑是否良好。
3、检查钢瓶是否符合充装要求,非自有产权、超期钢瓶或者有安全隐患的钢瓶都不予以充装。
4、将合格的空瓶轻放在灌装秤承重板的中央。
5、登记或扫描钢瓶充装追溯码,并做好充装记录。
6、将充装枪与钢瓶角阀口对准卡接好,无泄漏。
7、根据钢瓶皮重及充装要求,调整好灌装秤的充装量,灌装量严禁超过钢瓶充装上限重量。
8、按下灌装键(杆),灌装秤电磁阀开启后,打开钢瓶角阀、充装枪充气阀,进行灌装。
灌装过程中,应时刻密切注意钢瓶角阀、充装枪、灌装秤是否漏气和灌装秤的灵敏性,不得擅自离岗。
因故确需离开,应停止灌装作业。
9、灌装秤自动起跳切断后,应先迅速关闭充装枪充气阀,再关钢瓶角阀,然后卸下充装枪,移开已充装好的钢瓶,进行下一个钢瓶充装。
10、充装流程应严格遵循将“充装枪架于钢瓶上--钢瓶扫码--电磁阀开启--打开钢瓶角阀--打开充装枪阀门—自动跳枪—关闭充装枪阀门—关闭钢瓶角阀”的顺序来操作。
11、充装好的钢瓶移送复检员进行检重和检漏,超重或欠重实瓶应采取倒瓶或补斤措施,漏气瓶由维修人员处理。
12、灌装作业完毕后,充装工全开回流阀门卸压,通知运行工停运烃泵或压缩机。
13、充装作业时,禁止在灌瓶间随意排放液化气,严禁摔砸、碰撞、滚拖钢瓶。
工作完毕后,灌装秤上不准有钢瓶存放。
14、充装时,若充装枪灌瓶嘴与钢瓶角阀的接合部位发生漏气,应立即关闭充装枪充气阀和钢瓶角阀,停止充装,不得强行作业;若充装枪漏气,应立即停用维修。
15、充装人员在开关钢瓶角阀的过程中,发现角阀阀杆处有漏气现象时,应停止充装,隔离该钢瓶并维修角阀。