mthfr基因检测与叶酸代谢产科方向-文档资料
- 格式:ppt
- 大小:4.11 MB
- 文档页数:5
叶酸代谢酶基因筛查项目介绍近年来,不育不孕与新生儿出生缺陷发生率呈逐年上升趋势,引起了医疗及政府相关部门的高度重视。
中国疾病预防控制中心妇幼保健中心于2007年先后三次向全国妇幼保健院发出关于开展“妇幼保健遗传检测服务项目”的函,特别强调:“随着人类基因组计划和国际人类基因组单体型图计划的完成,在发达国家基因检测技术也逐渐成为健康医疗体系中的一部分,并已证明能有效降低个人患病风险,同时节约医疗开支”。
同时指出:“为了提升妇幼保健服务的技术含量,将最新的预防检测技术及时应用于妇幼保健服务。
”首期推出了以“孕期叶酸需求遗传检测”为代表的15项“妇幼保健遗传检测服务项目”。
卫生部于2 009年6月发出了关于《增补叶酸预防神经管缺陷项目管理方案》的通知,进一步加大了预防新生儿出生缺陷宣传和管理力度,对各级卫生部门提出了具体要求。
叶酸缺乏是导致新生儿出生缺陷的主要原因。
导致机体缺乏叶酸有两个方面的原因:一是叶酸摄入量不足,二是由于遗传(基因)缺陷导致机体对叶酸的利用能力低下(叶酸代谢通路障碍)。
科学研究证明,通过基因检测技术手段,对人体MTHFR基因及MTRR基因做检测,可以及早发现不同个体对叶酸的吸收利用水平,从而筛查出容易引起叶酸缺乏的高危人群,实现个性化增补叶酸(因人而异地确切给出叶酸补充计划和补充量),从而增强叶酸补充依从性,同时加强产前检查,以降低新生儿出生缺陷风险。
而现实生活中,有超过50%的女性是在无意中受孕的。
当知道受孕后,增补叶酸的关键期往往已滞后了2-3个月,不利于胎儿神经管缺陷的有效预防。
从另一方面,,叶酸增补不应仅仅局限在女性,男性补充叶酸有着同等重要的意义。
科学研究证明,男性体内缺乏叶酸,会导致精子质量降低,精液中精子携带的染色体数量异常,引起新生儿出生缺陷。
机体叶酸水平低下,也是引起不育不孕、自发性流产的重要原因之一。
因此,新婚夫妇准备怀孕前,至少应该做一项“孕期叶酸需求(女性)”及“高同型半胱氨酸血症(男性)”的基因检测,这样更有利于优孕。
2019年11月C 第6卷/第33期Nov. C. 2019 V ol.6, No.3359实用妇科内分泌电子杂志Electronic Journal Of Practical Gynecologic Endocrinology叶酸代谢基因检测在临床产科工作中的应用分析吕春梅1,刘 翠1,刘迎春1*,鲁衍强2,胡季芳2,杨 琦3(1.塔城市妇幼保健院,新疆 塔城 834700; 2.上海张江普汇转化医学研究院,上海 201314; 3.中国疾病预防控制中心妇幼保健中心,北京 100081)【摘要】目的 分析并探讨叶酸代谢基因检测在临床产科指导性使用叶酸治疗工作中的应用价值。
方法 以本院2017年1月~2019年12月间本院接收500例产妇建立研究组,本组产妇均进行叶酸代谢基因检测,依据检测结果予以补充叶酸治疗;以2017年1月~2019年12月间收治500例产妇建立对照组,本组产妇均予以常规推荐剂量的叶酸治疗。
对比分析两组产妇妊娠结局。
结果 500例产妇叶酸代谢基因检测结果显示,其中无风险247例(49.4%)、低风险188例(37.6%)、中风险48例(9.6%)、高风险17例(3.4%);研究组不良妊娠结局发生率相比对照组明显更低,差异存在统计意义(P <0.05)。
结论 对于备孕妇女予以叶酸代谢基因检测具有重要意义,通过叶酸代谢基因检测可针对性予以产妇增补叶酸,从而更有效降低胎儿的出生缺陷发生率。
【关键词】叶酸代谢基因检测;产科工作;备孕妇女;胎儿出生缺陷;叶酸增补量【中图分类号】R714 【文献标识码】A 【文章编号】ISSN.2095-8803.2019.33.59.01对于孕妇而言,叶酸缺乏可能导致其胎儿的神经管畸形以及唇膊裂等畸形发生率增加。
为降低胎儿的出生缺陷发生率,当前我国推荐产妇在孕期每日膳食中保持0.8 mg 的摄入剂量,且在妊娠3个月后需保持每日口服5 mg 剂量的叶酸[1]。
叶酸代谢相关酶基因多态性与不良孕产发生易感性的关系摘要】目的:探讨分析亚甲基四氢叶酸还原酶(MTHFR)和甲硫氨酸合成酶还原酶(MTRR)多态性与育龄女性不良孕产事件发生情况的相关性。
方法:2017年2月-2018年6月,将552例正常妊娠女性组成参照组,将303例具备不良孕产史的女性患者组成研究组,采集获取所有入选研究对象的口腔上皮细胞检验样本,运用基因测序技术,实施针对MTHFR基因和MTRR基因的多态性检验处理,比较两组的MTHFR677TT基因型分布频率指标测算值、MTHFR1298CC基因型分布频率指标测算值,以及MRTT66GG基因型分布频率指标测算值。
结果:研究组的MTHFR677TT基因型分布频率指标测算值和MTHFR1298CC基因型分布频率指标测算值均高于参照组,研究组的MRTT66GG基因型分布频率指标测算值与参照组大致相当。
借由实施Logistic回归统计学处理,两个基因位点的交互作用检测结果显示,在患者同时存在MTHFRA1298C基因突变位点和MTRRA6G基因突变位点条件下,其发生不良孕产事件的临床可能性通常会显著提升。
结论:MTHFERC677T位点基因型和MTHFRA1298C位点基因型与育龄女性不良孕产事件的发生具备相关性。
【关键词】叶酸代谢相关酶基因多态性;不良孕产事件;易感性;关系;测算分析自然流产、胎死腹中、畸形胎儿,以及新生儿死亡均属于生殖医学临床研究实践过程中备受关注的热点现象,遵照妇产科流行病学调查研究数据,约占总数10.00%-15.00%之间的育龄女性在临床中存在发生不良孕产事件的可能性,在给患者自身及其所在家庭造成严重精神负担条件下,也给现实社会环境造成了较为严重的精神负担[1-3]。
本文以我院收治的部分发生不良孕产事件的患者作为分析对象,针对叶酸代谢相关酶基因多态性与不良孕产发生易感性的相互关系展开了统计学分析,报告如下:1资料与方法1.1一般资料2017年2月-2018年6月,将552例正常妊娠女性组成参照组,将303例具备不良孕产史的女性患者组成研究组。
mthfr基因检测检查要求
MTHFR基因检测是一种检测叶酸代谢情况的检查项目,对于一些特定人群来说,进行此项检测是有必要的。
以下是进行MTHFR基因检测的一些要求:
1.受检者知情同意:受检者需被告知基因检测的目的、程序和可能的风险等信息,并签署知情同意书。
2.受检者准备:在进行检测前,受检者需要按照医生的指示进行相关准备,如停用某些药物、保持空腹状态等。
3.提供足够的样本:进行MTHFR基因检测通常需要抽取受检者的静脉血液作为样本,医生会告知受检者需要抽取的血量以及注意事项。
4.检测方法:目前常用的MTHFR基因检测方法包括限制性片段长度多态性分析(RFLP)、单链构象多态性分析(SSCP)、高效液相色谱法(HPLC)和质谱分析(MS)等。
医生会根据具体情况选择适合的检测方法。
5.结果解读:检测完成后,医生会向受检者解释检测结果,包括各项指标的含义、正常范围以及可能的遗传风险等。
受检者需要认真听取医生的解读,如有疑问或需求,及时与医生沟通。
需要注意的是,MTHFR基因检测并不是所有健康人群都需要进行的常规检查项目,而是针对特定人群的建议检查项目,如备孕女性、高龄孕妇、有家族遗传病史的人群等。
此外,基因检测结果并不能完全预测个体的健康状况和疾病风险,因此,保持健康的生活方式、定期进行体检和必要的医学检查同样重要。
如有疑虑或需求,建议咨询
专业医生或遗传咨询师的建议。
[VIPs]MTHFR基因介绍亚甲基四氢叶酸还原酶基因(MTHFR)编码的亚甲基四氢叶酸还原酶在叶酸代谢中起关键作用,与多种药物的药效有关。
MTHFR位于甲基化和DNA合成途径的交叉点。
它催化将5,10-亚甲基四氢叶酸还原为5-甲基四氢叶酸,这是将同型半胱氨酸转化为甲硫氨酸的底物。
甲硫氨酸随后在甲硫氨酸酰苷转移酶的作用下转化为通用的甲基供体S-腺苷甲硫氨酸(SAM),用于DNA和蛋白质的甲基化。
MTHFR变体PharmGKB中记录的MTHFR变体(等位基因)有65种,但大多数药物基因组学研究主要着眼于MTHFR(677C>T)和MTHFR (1298 A > C),这两种变体均会降低酶活性。
MTHFR基因变体对酶活性的影响不同种族和民族之间的等位基因频率差异很大,在白人(高加索人)、黑人或非洲裔美国人、亚洲人(华裔美国人)和西班牙裔或拉丁裔美国人(墨西哥裔美国人)人群中有超过20种单倍型存在差异。
MTHFR变体与药物效应及疾病的关系MTHFR(677C>T)和MTHFR(1298 A > C)被报道与多种药物(甲氨蝶呤、5-氟尿嘧啶、叶酸)和疾病(心血管疾病、癌症、妊娠发育障碍)有关,但其中许多是存在矛盾的,因此需要更多代表不同人群的研究来确定这种多态性对抗叶酸和抗代谢物的作用,以及确定其在疾病发展中的作用。
表:相关药物及疾病MTHFR(677C>T)(rs1801133)变体概要•MTHFR 677 C>T变体是在1995年首先由Frosst等人发现的一种不耐热错义变体,导致丙氨酸被缬氨酸替代,引起酶活性降低或丧失。
•尽管最初报道该SNP出现在核苷酸677,并且在文献中通常被称为SNP MTHFR(677 C>T),但如果ATG起始密码子的A被认为是位置1,则实际位置是编码区的核苷酸665。
•MTHFR 677 C>T变体是被鉴定为脊柱裂的第一个遗传危险因素(van der Linden等人,2006)。
叶酸怎么补?叶酸代谢基因检测了解下!叶酸,又名维他命B9,是一种水溶性维他命,人体自身无法合成,需通过饮食或叶酸补充剂获得。
叶酸和新生儿的神经管发育有很大的关联,若孕妇在怀孕初期无法提供给胎儿足够的叶酸,会增加胎儿神经管畸形的概率,且孕妇自身也容易产生贫血等症状,流产、早产的概率也会增加。
叶酸缺乏的危害叶酸参与人体的新陈代谢,是合成DNA所必须的元素,也是细胞生长和分裂所必备的物质,更是胚胎发育过程中不可缺少的营养素。
因此,对于孕期妇女而言,叶酸的缺乏增加了妊娠期并发症发生的风险、提高了多种不良妊娠结局的发生率。
▶叶酸缺乏可能导致以下风险:胎儿:神经管畸形、唇裂、先天性心脏病孕妇:贫血、早产叶酸过量的危害叶酸在机体内的吸收和转化能力是有限的,叶酸过量会导致未代谢的叶酸在机体内累积从而对机体造成危害。
▶叶酸过量可能导致以下风险:掩盖缺乏维他命B12的症状(恶性贫血)对癌症、抑郁、认知障碍等产生不良影响科学补充叶酸通过检测MTHFR基因的2个常见突变位点,可以得知MTHFR叶酸代谢酶的活性,从而科学地补充叶酸。
1、叶酸可耐受最高摄入量为每日1000微克,超过此摄入量可能会掩盖维他命B12缺乏的症状(恶性贫血)。
2. 对于有神经管畸形妊娠史的妇女,必须谨遵医生建议进行叶酸的补充。
叶酸补充途径通过对MTHFR基因其相关位点的检测,根据个人情况选择叶酸补充途径。
检测内容此测试利用聚合酶链锁反应(PCR)技术分析MTHFR 基因的2 个常见的突变位点。
检测规格样本要求6 mL静脉血检测周期1个工作日适用人群1、备孕或怀孕中的妇女2、曾怀有神经管缺陷胎儿的妇女3、有习惯性流产、早产、曾怀有畸胎的妇女4、有家族心脏血管病史的孕妇5、有贫血病史的孕妇为什么要做叶酸代谢基因检测?香港卓信化验所叶酸代谢基因检测全面上线,一次抽血,两份报告。
叶酸在人体内必须代谢为5-甲基四氢叶酸才能被有效利用,当MTHFR基因发生突变时,MTHFR酶活性降低,无法有效地将叶酸转化为人体可利用的成分,因此MTHFR基因突变的人需要适当增加叶酸的摄入量。
叶酸代谢酶基因筛查项目介绍近年来,不育不孕与新生儿出生缺陷发生率呈逐年上升趋势,引起了医疗及政府相关部门的高度重视。
中国疾病预防控制中心妇幼保健中心于2007年先后三次向全国妇幼保健院发出关于开展“妇幼保健遗传检测服务项目”的函,特别强调:“随着人类基因组计划和国际人类基因组单体型图计划的完成,在发达国家基因检测技术也逐渐成为健康医疗体系中的一部分,并已证明能有效降低个人患病风险,同时节约医疗开支”。
同时指出:“为了提升妇幼保健服务的技术含量,将最新的预防检测技术及时应用于妇幼保健服务。
”首期推出了以“孕期叶酸需求遗传检测”为代表的15项“妇幼保健遗传检测服务项目”。
卫生部于2 009年6月发出了关于《增补叶酸预防神经管缺陷项目管理方案》的通知,进一步加大了预防新生儿出生缺陷宣传和管理力度,对各级卫生部门提出了具体要求。
叶酸缺乏是导致新生儿出生缺陷的主要原因。
导致机体缺乏叶酸有两个方面的原因:一是叶酸摄入量不足,二是由于遗传(基因)缺陷导致机体对叶酸的利用能力低下(叶酸代谢通路障碍)。
科学研究证明,通过基因检测技术手段,对人体MTHFR基因及MTRR基因做检测,可以及早发现不同个体对叶酸的吸收利用水平,从而筛查出容易引起叶酸缺乏的高危人群,实现个性化增补叶酸(因人而异地确切给出叶酸补充计划和补充量),从而增强叶酸补充依从性,同时加强产前检查,以降低新生儿出生缺陷风险。
而现实生活中,有超过50%的女性是在无意中受孕的。
当知道受孕后,增补叶酸的关键期往往已滞后了2-3个月,不利于胎儿神经管缺陷的有效预防。
从另一方面,,叶酸增补不应仅仅局限在女性,男性补充叶酸有着同等重要的意义。
科学研究证明,男性体内缺乏叶酸,会导致精子质量降低,精液中精子携带的染色体数量异常,引起新生儿出生缺陷。
机体叶酸水平低下,也是引起不育不孕、自发性流产的重要原因之一。
因此,新婚夫妇准备怀孕前,至少应该做一项“孕期叶酸需求(女性)”及“高同型半胱氨酸血症(男性)”的基因检测,这样更有利于优孕。
·8·高同型半胱氨酸患者MTHFR基因多态性与叶酸治疗剂量的相关研究郭 倩 聊城市第二人民医院 山东第一医科大学附属聊城二院 252600摘 要:目的…探讨高同型半胱氨酸(HHcy)患者MTHFR基因多态性与叶酸治疗剂量的相关性。
方法…选择2018年7月到2020年8月在我院治疗的HHcy患者216例为研究对象,检测MTHFR基因多态性。
根据MTHFR类型分为A组(677CC型,72例)、B组(677CT型,72例)、C 组(677TT型,72例),每组病患分别给予每天0.4mg、0.8mg、5mg叶酸。
一个月后,比较分析三组同型半胱氨酸(Hcy)水平。
结果…分别服用0.4mg、0.8mg、5mg叶酸,治疗1个月后677CC、677CT、677TT型Hcy水平均明显低于治疗前,差异有统计学意义(P<0.05)。
结论…高同型半胱氨酸患者中MTHFR基因为677CC型,每天给予0.4mg叶酸能明显降低Hcy水平,然而对于677CT型、677TT型,需每天给予0.8mg叶酸才可使Hcy水平有效降低,每天给予5mg叶酸同每天给予0.4mg、0.8mg叶酸并没有显著优势。
关键词:高同型半胱氨酸 MTHFR基因 多态性 叶酸 不同剂量含硫氨基酸由蛋氨酸、半胱氨酸与同型半胱氨酸(Hcy)组成,Hcy属于代谢蛋氨酸的产物,当人体产生的同代谢Hcy相关的辅因子或酶的不足,使代谢Hcy出现障碍,最后导致Hcy水平提高[1]。
正常人生成与清除Hcy需严格维持动态平衡,血浆浓度大约是5~15μmol/L,若外周血Hcy的浓度超过16μmol/L,就使高同型半胱氨酸…(HHcy)。
对Hcy水平产生影响的主要是环境、遗传因素,亚甲基四氢叶酸还原酶(MTHFR)是对代谢Hcy过程产生影响的关键酶,这类型酶的活性会使代谢Hcy障碍减弱,进而导致MTHFR[2]。
叶酸是组成维生素B的一种,对Hcy再甲基化的过程进行参与,使Hcy水平降低,然而通过研究显示,肿瘤的出现同叶酸息息相关,有食管癌、胃癌、结直肠癌等,叶酸大剂量给予能使Hcy水平降低。
浙江殷欣生物技术有限公司叶酸代谢障碍遗传检测项目推荐书PCR+测序法1.叶酸代谢障碍遗传检测项目简介1.1开展叶酸代谢障碍遗传检测的必要性1.1.1 我国出生缺陷的严峻形势出生缺陷已构成婴儿和儿童死亡的主要原因,成为全世界尤其是发展中国家在人口健康方面面临的重大公共卫生问题。
我国是一个出生缺陷高发国家。
据2012年《国家人口发展战略研究报告》,全国每年约有20-30万肉眼可见先天畸形儿出生,加上出生后逐渐显现出来的缺陷,出生缺陷总数高达80-120万,约占每年出生人口总数的4%-6%。
根据WHO和我国合作发表的《出生缺陷疾病经济负担的评价》,我国每年因新生儿缺陷造成的直接损失达10亿元人民币,仅神经管缺陷一项的直接经济损失超过2亿。
用于抚养残疾儿的医疗费用支出每年超过50亿,而大部分存活下来的出生缺陷儿因残疾给一个家庭造成长达几十年的心理负担和精神痛苦更是无法用金钱衡量。
由此可见,出生缺陷的现状正严重威胁着我国的人口素质和生命质量,已经不仅仅是一个严重的公共卫生问题,而且成为影响经济发展和人民正常生活的社会问题。
1.1.2 叶酸代谢能力具有较大的个体差异性目前,全世界已经公认,妇女围孕期增补叶酸可以预防胎儿神经管缺陷(NTDs)的初发及再发。
由于叶酸与DNA的合成密切相关,妇女围孕期若摄入叶酸不足,则会导致同型半胱氨酸(HCY)向甲硫氨酸转化出现障碍,导致高HCY血症或低甲硫氨酸血症。
高HCY血症可引起血管内皮损伤、促进血管平滑肌细胞增生,同时引起凝血和纤溶系统功能失调,使血液处于高凝状态。
近年来研究发现,血浆中HCY水平升高与习惯性流产、胎盘早剥、胎儿生长受限、胎儿畸形、死胎、早产、低体重儿等现象的发生密切相关。
低甲硫氨酸血症则会引起S-腺苷甲硫氨酸/S-腺苷同型半胱氨酸比值降低,抑制DNA甲基转移酶活性和DNA甲基化,造成染色体不分离现象,引起多种胎儿畸形,如神经管缺陷、唇腭裂和各种染色体缺陷病等。
叶酸基因分析报告简介叶酸是一种重要的维生素,对人体的生长、发育和代谢具有重要意义。
叶酸基因是指与叶酸相关的基因,它们参与了叶酸的代谢和利用过程。
通过分析叶酸基因,可以了解一个人在叶酸代谢方面的特点和潜在的健康风险。
本报告将对叶酸基因进行分析,为您提供相关的基因信息和健康建议。
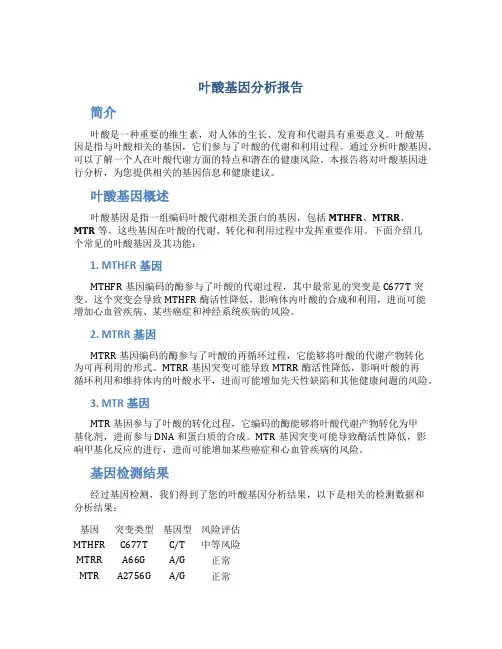
叶酸基因概述叶酸基因是指一组编码叶酸代谢相关蛋白的基因,包括MTHFR、MTRR、MTR等。
这些基因在叶酸的代谢、转化和利用过程中发挥重要作用。
下面介绍几个常见的叶酸基因及其功能:1. MTHFR基因MTHFR基因编码的酶参与了叶酸的代谢过程,其中最常见的突变是C677T突变。
这个突变会导致MTHFR酶活性降低,影响体内叶酸的合成和利用,进而可能增加心血管疾病、某些癌症和神经系统疾病的风险。
2. MTRR基因MTRR基因编码的酶参与了叶酸的再循环过程,它能够将叶酸的代谢产物转化为可再利用的形式。
MTRR基因突变可能导致MTRR酶活性降低,影响叶酸的再循环利用和维持体内的叶酸水平,进而可能增加先天性缺陷和其他健康问题的风险。
3. MTR基因MTR基因参与了叶酸的转化过程,它编码的酶能够将叶酸代谢产物转化为甲基化剂,进而参与DNA和蛋白质的合成。
MTR基因突变可能导致酶活性降低,影响甲基化反应的进行,进而可能增加某些癌症和心血管疾病的风险。
基因检测结果经过基因检测,我们得到了您的叶酸基因分析结果,以下是相关的检测数据和分析结果:基因突变类型基因型风险评估MTHFR C677T C/T 中等风险MTRR A66G A/G 正常MTR A2756G A/G 正常根据您的基因检测结果,我们进行了如下分析和评估:1.MTHFR基因:根据您的基因型为C/T,表明您携带了MTHFR基因的突变型。
这个突变型导致MTHFR酶活性降低,可能会增加心血管疾病、某些癌症和神经系统疾病的风险。
建议您在日常生活中增加叶酸的摄入,可通过饮食或口服叶酸补充剂来满足需求,并定期检测血液中的叶酸水平。