钢筋加工厂申请验收资料--2
- 格式:doc
- 大小:35.41 MB
- 文档页数:91
一、项目概况项目名称:XX建筑工程项目地点:XX市XX区XX路XX号建设单位:XX房地产开发有限公司施工单位:XX建筑集团有限公司监理单位:XX工程监理有限公司设计单位:XX建筑设计研究院项目总投资:XX万元建设规模:总建筑面积XX平方米,其中地上XX平方米,地下XX平方米。
项目类型:住宅、商业综合体开工日期:XX年XX月XX日竣工日期:XX年XX月XX日二、验收申请背景根据《建筑工程施工质量验收统一标准》(GB 50300-2013)及相关法律法规的要求,本项目基础钢筋施工已按照设计文件和施工图纸的要求完成,施工过程中严格执行了相关规范和标准。
为确保工程质量,施工单位已组织内部自检,现申请进行基础钢筋的验收。
三、验收内容本次验收主要针对以下内容:1. 钢筋原材料的质量检查;2. 钢筋加工和安装的质量检查;3. 钢筋保护层厚度检查;4. 钢筋连接质量检查;5. 钢筋绑扎质量检查;6. 钢筋位置偏差检查。
四、验收依据1. 《建筑工程施工质量验收统一标准》(GB 50300-2013)2. 《建筑地基基础工程施工质量验收规范》(GB 50202-2018)3. 《钢筋施工及验收规范》(GB 50204-2015)4. 设计文件和施工图纸5. 国家及地方相关法律法规五、验收程序1. 施工单位提交验收申请报告;2. 监理单位组织验收小组;3. 验收小组现场检查;4. 验收小组进行讨论和评定;5. 验收小组出具验收报告。
六、验收小组组成验收小组由以下人员组成:1. 监理单位总监理工程师:XX2. 监理单位专业监理工程师:XX3. 施工单位项目负责人:XX4. 施工单位技术负责人:XX5. 设计单位代表:XX七、验收情况1. 钢筋原材料质量:施工单位提供的钢筋原材料质量检验报告齐全,钢筋品种、规格、等级、尺寸、间距等符合设计要求。
2. 钢筋加工和安装质量:钢筋加工符合规范要求,钢筋绑扎牢固,位置准确,保护层厚度符合设计要求。
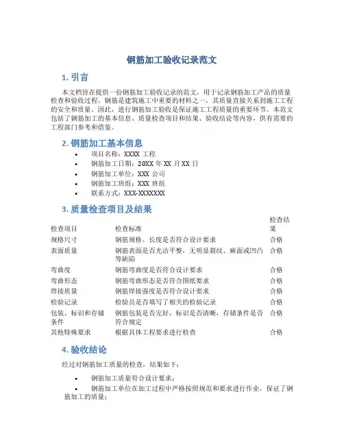
钢筋加工验收记录范文1. 引言本文档旨在提供一份钢筋加工验收记录的范文,用于记录钢筋加工产品的质量检查和验收过程。
钢筋是建筑施工中重要的材料之一,其质量直接关系到施工工程的安全和质量。
因此,进行钢筋加工验收是保证施工工程质量的重要环节。
本范文包括了钢筋加工的基本信息、质量检查项目和结果、验收结论等内容,供有需要的工程部门参考和借鉴。
2. 钢筋加工基本信息•项目名称:XXXX工程•钢筋加工日期:20XX年XX月XX日•钢筋加工单位:XXX公司•钢筋加工班组:XXX班组•联系方式:XXX-XXXXXXX3. 质量检查项目及结果检查项目检查标准检查结果规格尺寸钢筋规格、长度是否符合设计要求合格表面质量钢筋表面是否光洁平整,无明显裂纹、麻面或凹凸等缺陷合格弯曲度钢筋弯曲度是否符合设计要求合格弯曲形态钢筋弯曲形态是否符合图纸要求合格焊接质量钢筋焊接强度是否符合设计要求合格检验记录检验员是否填写了相关的检验记录合格包装、标识和存储条件钢筋包装是否完好,标识是否清晰,存储条件是否符合规定合格其他特殊要求根据具体工程要求进行检查合格4. 验收结论经过对钢筋加工质量的检查,结果如下:•钢筋加工质量符合设计要求;•钢筋加工单位在加工过程中严格按照规范和要求进行作业,保证了钢筋加工的质量;•钢筋加工记录齐全,包装、标识和存储条件符合要求;•钢筋加工单位配合验收工作,积极整改存在的问题。
因此,确认钢筋加工质量合格,并同意进行下一步施工工作。
5. 建议在钢筋加工过程中,为了进一步提高质量和效率,建议:•加强钢筋加工人员的培训,提高其专业技能和安全意识;•加强钢筋加工设备的维护和保养,确保设备的正常运行;•建立和健全钢筋加工质量管理制度,加强对加工过程的监督和管理。
6. 结论钢筋加工验收是保证施工工程质量的必要环节,本文档提供了一份钢筋加工验收记录的范文,供工程部门参考和使用。
通过钢筋加工的质量检查和验收,能够确保施工工程的安全和质量。
钢筋报验申请书(实用版)编制人:__________________审核人:__________________审批人:__________________编制单位:__________________编制时间:____年____月____日序言下载提示:该文档是本店铺精心编制而成的,希望大家下载后,能够帮助大家解决实际问题。
文档下载后可定制修改,请根据实际需要进行调整和使用,谢谢!并且,本店铺为大家提供各种类型的实用资料,如实用文、活动总结、合同范本、讲话致辞、小学作文、实习总结、申请书、心得体会、笔记、其他资料等等,想了解不同资料格式和写法,敬请关注!Download tips: This document is carefully compiled by this editor.I hope that after you download it, it can help you solve practical problems. The document can be customized and modified after downloading, please adjust and use it according to actual needs, thank you!Moreover, the shop provides you with various types of practical information, such as practical text, activity summary, contract template, speech speech, primary school composition, internship summary, application, experience, notes, other information, etc., want to know different data formats and writing methods, please pay attention!钢筋报验申请书我们所欣赏的此篇有989文字共,由苏赵平用心改正之后上传。
钢筋制作与安装报验申请表
工程名称:美的金阳项目一期二标段工程编号:
钢筋制作与安装报验申请表
工程名称:美的金阳项目一期二标段工程编号:
钢筋制作与安装报验申请表
工程名称:美的金阳项目一期二标段工程编号:
钢筋制作与安装报验申请表
工程名称:美的金阳项目一期二标段工程编号:
钢筋原材料工程检验批质量验收记录表
GB 50204—2002
(Ⅰ)
钢筋加工工程检验工程批质量验收记录表
GB 50204—2002
(Ⅱ)
钢筋连接工程检验批质量验收记录表
GB 50204—2002
(Ⅲ)
钢筋安装工程检验批质量验收记录表
GB 50204—2002
(Ⅳ)。
钢筋加工与安装的质量检验与验收方法钢筋作为建筑物中的重要材料,其质量对整个建筑的安全性和稳定性具有至关重要的影响。
因此,在钢筋的加工与安装过程中,质量检验与验收是必不可少的一环。
本文将介绍钢筋加工与安装的质量检验与验收方法,以保证建筑物的结构强度和稳定性。
一、质量检验方法1. 钢材质量检验钢材是钢筋的主要原材料,其质量直接影响到钢筋的质量。
在钢材质量检验中,应注意以下几个方面:- 规格要求:根据设计要求,检查钢材的规格、型号、直径等是否符合标准规定。
- 外观检查:检查钢材表面是否有明显的裂纹、划痕、锈蚀等缺陷。
- 化学成分检验:检验钢材中各种元素的含量是否符合标准规定。
- 机械性能检验:通过拉伸试验等方法,检验钢材的抗拉强度、屈服强度、伸长率等性能指标是否满足要求。
2. 钢筋加工质量检验钢筋加工是指将钢材加工成满足设计要求的钢筋形状和尺寸。
在钢筋加工质量检验中,应注意以下几个方面:- 长度检验:检测钢筋的长度是否满足设计要求,可采用钢尺、测距仪等工具进行测量。
- 直径检验:测量钢筋的直径,应符合设计要求,可使用直径测量仪等工具。
- 弯曲度检验:钢筋的弯曲度应符合设计要求,可采用弯曲试验等方法进行检验。
- 表面质量检验:检查钢筋表面是否有明显的表面缺陷,如裂纹、凹凸等。
3. 钢筋安装质量检验钢筋安装是指按照设计要求将钢筋正确地固定在混凝土中。
在钢筋安装质量检验中,应注意以下几个方面:- 安装位置检验:检查钢筋是否按照设计图纸要求正确地装配在混凝土中。
- 防锈处理检验:检查钢筋是否进行了必要的防锈处理。
- 钢筋间距检验:检查钢筋之间的间距是否符合设计要求。
- 钢筋嵌入深度检验:检测钢筋的嵌入深度是否满足设计要求,可通过测量工具进行检验。
二、质量验收方法1. 钢材质量验收钢材质量验收是指对供应商提供的钢材进行检验和评估,以确定其是否符合标准要求。
在钢材质量验收中,应注意以下几个方面:- 样品选择:从供应商提供的钢材中随机选取样品进行检验。
钢筋验收方式项目负责人:XXX编写人:XXX审核人:XXX审定人:XXXXXXXXXX公司XXX年XXX月目录1、钢筋原材验收 (1)2、钢筋加工验收 (4)3、钢筋绑扎质量标准 (6)3.1钢筋安装主控项目 (6)3.2钢筋安装一般项目 (6)3.3钢筋绑扎完后验收 (7)4、质量保证措施 (7)1、钢筋原材验收钢筋均采用热轧HPB300光圆钢筋和HRB400螺纹带肋钢筋。
钢筋原材直接进入加工厂,需要制定针对性的原材进场控制措施。
1)钢筋原材必须为公认大钢厂材料(按照本工程招标或合同文件明确的品牌和厂家进行钢筋原材招标采购并进入加工厂),钢筋原材进入加工厂后,加工厂需要确保本工程钢筋原材专用,原材进入加工厂后设立本工程专用场地堆码,挂好标识牌,注明待检、合格、规格等。
2)原材进厂后在使用过程中,建设单位、监理单位及总包单位进行不定期抽查,抽查中若发现加工厂使用其他项目或其余品牌钢筋进行本工程的钢筋加工,将进行严厉的处罚并承担所有责任。
3)本工程钢筋原材招标采购分次进行,每次钢筋原材采购后进入加工厂前,总包单位将根据各种钢筋规格的实际进厂数量确定准确的原材见证试验计划,并将该原材见证取样复试计划提前3-5天报监理单位审核(在原材见证计划的实施过程中,如有变化将及时与相关单位沟通),需要保证每次原材见证取样试件所代表的部位及代表数量要准确。
4)本工程场外钢筋加工过程中,从原材堆放场地到加工车间的监控管理以总包单位与加工厂自身控制为主,建设单位及监理单位将对加工厂的钢筋加工情况进行不定时抽查。
5)入库存放的钢筋外形尺寸必须在规范规定的允许偏差范围内,对于超出范围的,予以拒收。
同时,要求材质与炉号一致,并且随货同行,对于无材质,材质吨数小于实际供货量,材质与炉号不一致的情况,将不予入库验收。
钢筋每米弯曲度不应大于4毫米,总弯曲度不大于钢筋总长度的0.4%。
钢筋端部不得有弯头。
钢筋表面不得有裂纹、结疤和折叠;钢筋表面允许有凸块,但不得超过横肋的高度,钢筋表面上其他缺陷的深度和高度不得大于所在部位尺寸的允许偏差。
徐州汇鸿纺织原料市场扩建12#仓库钢结构分部工程竣工验收资料项目经理:技术负责人:徐州汇通钢结构工程有限公司目录钢结构工程概况GJ1.1 日期:复核人:填表人:A3.1施工安全生产管理体系报审表工程名称:徐州汇鸿纺织原料市场扩建3#仓库编号:A3.2-江苏省建设厅监制企业法人营业执照企业资质、承包范围安全生产许可证五大员证书施工组织设计/方案报审表工程名称:徐州汇鸿纺织原料市场仓库扩建3#仓库编号:A3.1 _ ―施工组织设计、施工方案及审批注:附施工组织设计、施工方案。
徐州汇鸿纺织原料市场仓库扩建工程12#仓库施工组织设计徐州汇通钢结构工程有限公司二零年月日编制审核批准目录一、编制依据二、工程概况三、施工组织机构框图四、施工总平面布置图五、施工网络图六、施工方案七、资源配置八、工期保证措施九、安全保证措施十、文明施工措施十一、质量保证措施十二、竣工验收工作十三、工作回访、保修工作一、方案编制依据1.甲方施工现场实际尺寸2.工程蓝图3. 钢结构设计规范》GB50017—20034. 门式刚架轻型房屋钢结构技术规程》CECS102—20025.《建筑钢结构焊接规程》JGJ81—916.《钢结构高强度螺栓连接的设计、施工及验收规程》JGJ82—917.《钢结构施工及验收规范》GB50205—20018.《冷弯薄壁钢结构技术规范》GBj50018—20029.《建筑抗震设计规范》GB50011—200110.建筑结构荷载规范》GB50009—2001二、工程概况1、本工程为徐州汇鸿纺织原料市场单跨轻钢厂房仓库,檐口高度为10米,柱距8~9米,屋面为0.5mm彩钢板加50mm保温棉,墙面为0.4mm 彩钢板,单脊双坡有组织排水。
2、设计荷载屋面恒荷载:0.25 kN/ m2屋面活荷载:0.50kN/ m2风荷载:0.35 kN/ m2 雪荷载0.35 kN/ m2檩条施工或检修集中荷载:1.0 kN/ 根建筑安全等级:二级抗震设防烈度:7度建筑场地类别:Ⅲ类建筑场地三、施工组织机构框图1.项目部人员设置:四、施工总平面布置图本工程较为集中,其施工平面布置见附图五、施工网络施工网络图略六、施工方案(一)钢梁等构件的制作1. 熟读图纸,并执行严格的图纸会审制度,做好图纸会审纪要。
(完整版)钢筋加工机进场验收表钢筋加工机进场验收表 (完整版)
项目名称:
(请填写项目名称)
设备名称:
(请填写设备名称)
型号规格:
(请填写设备的型号规格)
生产厂家:
(请填写设备的生产厂家名称)
进场日期:
(请填写设备的进场日期)
验收标准:
1. 外观检查:
- 设备外观是否完好无损,无严重变形或破损。
- 设备表面是否有明显刮痕或腐蚀现象。
2. 功能检查:
- 设备开关是否正常,无卡滞或故障现象。
- 设备动作是否灵活,无异常声音或震动。
- 设备各部件是否完好,无松动或缺失。
3. 使用性能检查:
- 进行设备的功能测试,确保正常工作。
- 检查设备是否满足设计要求和技术指标。
- 检查设备的加工效率和准确性。
验收结果:
通过验收:
(请填写验收机构名称、验收日期、验收人员姓名)
不通过验收:
(请填写具体不通过原因、需处理措施和重新验收日期)
备注:
(可填写其他相关信息和意见)
以上内容经过我方验收人员认真核对,确保准确无误。
验收人:(请填写验收人员姓名)
验收日期:(请填写验收日期)。
钢筋制作、安装工程报验申请表工程名称:XX市坪东轻工业园区(洒金核心区)C型3号厂房编号:GB50204-2002(Ⅰ)GB50204-2002模板安装工程报验申请表工程名称:XX市坪东轻工业园区(洒金核心区)C型3号厂房编号:GB50204-2002(Ⅰ)混凝土工程报验申请表工程名称:XX市坪东轻工业园区(洒金核心区)C型3号厂房编号:GB50204-2002(Ⅰ)GB50204-2002(Ⅱ)模板拆除工程报验申请表工程名称:XX市坪东轻工业园(洒金核心区)C型3号厂房编号:GB50204-2002(Ⅲ)钢筋制作、安装工程报验申请表工程名称:XX市坪东轻工业园区(洒金核心区)C型3号厂房编号:GB50204-2002(Ⅰ)GB50204-2002模板安装工程报验申请表工程名称:XX市坪东轻工业园区(洒金核心区)C型3号厂房编号:GB50204-2002(Ⅰ)混凝土工程报验申请表工程名称:XX市坪东轻工业园区(洒金核心区)C型3号厂房编号:GB50204-2002(Ⅰ)GB50204-2002(Ⅱ)模板拆除工程报验申请表工程名称:XX市坪东轻工业园(洒金核心区)C型3号厂房编号:GB50204-2002(Ⅲ)钢筋制作、安装工程报验申请表工程名称:XX市坪东轻工业园区(洒金核心区)C型3号厂房编号:GB50204-2002(Ⅰ)GB50204-2002模板安装工程报验申请表工程名称:XX市坪东轻工业园区(洒金核心区)C型3号厂房编号:GB50204-2002(Ⅰ)混凝土工程报验申请表工程名称:XX市坪东轻工业园区(洒金核心区)C型3号厂房编号:GB50204-2002(Ⅰ)GB50204-2002(Ⅱ)模板拆除工程报验申请表工程名称:XX市坪东轻工业园(洒金核心区)C型3号厂房编号:GB50204-2002(Ⅲ)。
钢筋入场的一般检查验收程序1、施工方先核对入场各类钢筋规格的数量清单、规格型号、质量证明文件是否齐全和外观质量是否合格,并对进场的钢筋做出质量自检评定结论2、然后将第一项的有关资料报送监理、建设单位 再邀请监理到现场检查验收3、在监理的见证下现场取样,要求是每个规格型号、每个批次在不超出60吨范围内前提下各抽取一组样品,在监理的见证下送法定的检测机构检测4、在检测报告出来后,就可向监理方申请该批材料的使用。
一、检查项目和方法1 主控项目(1) 钢筋进场时,应按现行国家标准《钢筋混凝土用热轧带肋钢筋》 GB 1499-1998 等的规定抽取试件作为力学性能检验 其质量必须符合有关标准的规定。
检查数量:按进场的批次和产品的抽样检验方案确定。
检验方法:检查产品合格证、出厂检验报告和进场复验报告。
(2) 对有抗震设防要求的框架结构,其纵向受力钢筋的强度应满足设计要求,当设计无具体要求时 对一、二级抗震等级 检验所得的强度实测值应符合下列规定:1)钢筋的抗拉强度实测值与屈服强度实测值的比值不应小于1.252)钢筋的屈服强度实测值与强度标准值的比值不应大于1.3。
检查数量与方法同(1)。
3当发现钢筋脆断、焊接性能不良或力学性能显著不正常等现象时 应对该批钢筋进行化学成分检验或其他专项检验。
钢筋进场外观检验(报验)记录说明1、施工单位的专职质检员、材料员与监理机构的监理工程师、监理员一起进行检验。
2、直径偏差允许值:交货为A级不小于0.3mm,交货为B级不小于0.4mm;偏差超过允许值的应退货或降级使用。
3、外观质量:钢筋应平直、无损伤,钢筋表面不得有裂纹、起皮、油污、颗粒状或片状老锈等,并在相应栏内填“有”或“无”,平直栏直接填“平直”或“弯曲”。
4、产品标牌上的标识炉批号应与质量保证书上一致,并做好记录。
当不一致时,应查明材料来源,否则应退货。
5、当钢筋表面存在裂纹、起皮应退货;若存在损伤、不平直应剔出退货;存在油污应清理干净;存在颗粒状或片状老锈应除尽,若影响截面尺寸,应降级处理。
钢筋加工监理检查与验收细节一、监理检查细节(一)钢筋加工施工材料监理(1)钢筋进场时,应按现行国家标准《钢筋混凝土用钢第2部分:热轧带肋钢筋》(GB 1499.2-2007)等的规定抽取试件作力学性能检验。
其质量必须符合有关标准的规定。
1)检查数量:按进场的批次和产品的抽样检验方案确定。
2)检验方法:检查产品合格证、出厂检验报告和进场复验报告。
(2)对有抗震设防要求的框架结构,其纵向受力钢筋的强度应满足设计要求,当设计无具体要求时,对一、二级抗震等级,检验所得的强度实测值应符合下列规定:1)钢筋的抗拉强度实测值与屈服强度实测值的比值≥1.25。
2)钢筋的屈服强度实测值与强度标准值的比值≥1.3。
①检查数量:按进场的批次和产品的抽样检验方案确定。
②检验方法:检查进场复验报告。
(3)当发现钢筋脆断、焊接性能不良或力学性能显著不正常等现象时,应对该批钢筋进行化学成分检验或其他专项检验。
检验方法。
检查化学成分等专项检验报告。
(4)钢筋应平直、无损伤,表面不得有裂纹、油污、颗粒状或片状老锈。
1)检查数量:进场时和使用前全数检查。
2)检验方法:观察(二)钢筋加工施工过程监理(1)受力钢筋的弯钩和弯折应符合下列规定:1)HPB235级钢筋末端应作180°弯钩,其弯弧内直径不应小于钢筋直径的2.5倍,弯钩的弯后平直部分长度不应小于钢筋直径的3倍。
2)当设计要求钢筋末端需作135°弯钩时,HRB335级、HRB400级钢筋的弯弧内直径不应小于钢筋直径的4倍,弯钩的弯后平直部分长度应符合设计要求。
3)钢筋作≤90°的弯折时,弯折处的弯弧内直径不应小于钢筋直径的5倍(2)除焊接封闭环式箍筋外,箍筋的末端应作弯钩,弯钩形式应符合设计要求;当设计无具体要求时,应符合下列规定:1)箍筋弯钩的弯弧内直径除应满足《混凝土结构工程施工验收规范》(GB50204-2002)第5.3.1条的规定外,尚应不小于受力钢筋直径。
钢筋场加工场验收规范篇一:小型钢筋加工场验收标准(暂行)小型钢筋加工场验收暂行办法华铁哈佳监字【2015】2号第一章总则第一条为深入推进哈佳铁路标准化建设工作,规范钢筋加工场的验收程序,统一检查标准,制定本办法。
第二条本办法适用于哈佳铁路工程站前3标管段内施工单位工地自检小型钢筋加工场的验收和评价。
第二章钢筋场验收第一条验收程序(一)施工单位应首先根据钢筋加工相关验标、技术指南、管理规程及《小型钢筋加工场验收检查表》对建成的临时钢筋加工场进行初验,初验合格后填写《小型钢筋加工场验收登记表》,同时报请监理单位进行验收。
(二)监理单位根据钢筋加工相关验标、技术指南、管理规程及《小型钢筋加工场验收检查表》对建成的临时钢筋加工场进行复验,复验合格后填写《小型钢筋加工场验收登记表》。
(三)监理单位复验合格后报哈佳客专安质部,由哈佳客专公司根据具体情况确定是否组织终验。
验收过程:由临时钢筋加工场负责人简短汇报建设情况后,验收组对临时钢筋加工场的自控体系、场地及文明施工、设备要求、试运行情况进行验收,验收结果由所有参加验收的人员签字确认,对验收中存在的问题,根据问题情况,给出结论。
若可以使用,问题限期整改;若不可以使用,待合格后重新组织验收。
第二条验收检查表(一)按照临时钢筋加工场自控体系、场地及文明施工、设备要求、试运行情况进行验收。
(二)验收项分主控项目(▲)和一般项目(☆),每个临时钢筋加工场验收的全部项目必须同时满足下列条件,才可评价为合格,同意投入使用。
合格标准:— 1 —1.主控项目:每一项指标全部符合要求。
2.一般项目:每个项目按满足要求的程度进行评价。
80%及以上验收项目合格,不合格项目应注明存在问题,所有问题应在规定时间内整改完毕,并按照要求向监理项目部申请复检。
附件1:附件2:()小型钢筋加工场验收检查表》()小型钢筋加工场验收登记表》— 2 —《《附件1()小型钢筋加工场验收检查表单位名称:负责人:日期:— 3 —— 4 —附件2()小型钢筋加工场验收登记表单位名称:验收日期:验收方代表:被验收方代表:— 5 —篇二:3、钢筋加工场验收管理办法新建商丘至合肥至杭州铁路工程中铁诚业监理公司联合体商合杭铁路监理五标项目部钢筋加工场验收管理办法编制:审核:批准:中铁诚业监理公司联合体商合杭铁路监理五标项目部2015年12月份中铁诚业监理公司联合体商合杭铁路监理五标项目部钢筋加工场验收管理办法为了确保钢筋加工场建设及验收工作标准化、规范化、程序化,确保钢筋加工的质量。
中国路桥宁安铁路工程第一项目分部钢筋加工厂验收申请表申请单位:中国路桥宁安铁路工程第一项目分部钢筋加工厂名称:中国路桥宁安铁路工程1-1#钢筋加工厂二〇一〇年五月宁安铁路钢筋加工厂验收基本情况钢筋加工厂验收项目和结论(一))目录1钢筋加工场地概述 (1)2组织机构 (2)2.1组织与管理机构图 (2)2.2岗位职责 (2)2.2.1负责人职责 (2)2.2.2技术负责人职责 (3)2.2.3质检员职责 (3)2.2.4收料员职责 (4)2.2.5安全员职责 (4)2.2.6工班长岗位职责 (5)2.2.7焊工职责 (5)2.2.8电工职责 (5)3管理制度 (6)3.1钢筋加工厂日常管理制度 (6)3.2原材料进场检验制度 (6)3.3进场材料的检验程序和频次要符合材料检验规范。
(7)3.4成品检测制度 (7)3.5资料管理制度 (8)3.6事故分析与处理制度 (8)4质量保证体系 (8)4.1工程质量保证体系 (8)4.2质量保证体系要素及职能分配 (9)4.3已完工程和设备的保护措施 (9)5安全管理措施 (10)5.1建立安全生产保证体系 (10)5.2成立安全管理组织机构 (10)5.3制定和落实安全制度 (10)5.3.1强化安全教育培训 (11)5.3.2加强人员和现场控制 (11)6环境保护措施 (12)6.1环境保护方针 (12)6.2环境保护目标 (12)6.3环境保护组织机构 (12)6.4施工环保、水土保持措施 (12)6.4.1组织保证措施 (13)6.4.2水土保持措施 (13)6.4.3防止噪音污染措施 (13)6.4.4防止水污染措施 (13)6.4.5维护生态平衡,避免人为恶化环境措施 (13)6.4.6 地表植被的保护 (13)6.4.7生产生活垃圾处理及油料管理 (14)7文明施工 (14)7.1文明施工目标 (14)7.2文明施工措施 (14)8卫生管理制度 (15)8.1开展“整理、整顿、清扫、清洁”守则活动 (15)8.2环境文明 (16)8.3卫生管理小组 (16)8.4场容场貌卫生管理制度 (16)8.5生活区卫生管理措施 (17)9消防措施 (18)10机械设备操作规程、保养维修及管理 (18)10.1机械设备操作规程 (18)10.1.1交流弧焊机安全操作规程 (18)10.1.2钢筋切断机操作规程 (19)10.1.3钢筋弯曲机操作规程 (20)10.1.4钢筋调直机切断机操作规程 (21)10.2仪器设备使用、检定、校验制度 (22)11附件 (23)中国路桥宁安铁路1-1#钢筋加工场验收资料1钢筋加工场地概述1-1#钢筋加工场位置在K113+800左侧50米处,场名全称:中国路桥宁安铁路工程1-1#钢筋加工场,建筑面积为:4450平方米,包括生活和加工区两部分。
新建西安至成都铁路西安至江油段(陕西境内) 站前工程(第二批)XCZQ-7标段节段拼装预制梁钢筋加工厂申请验收材料中铁十九局西成客专项目部四工区二0一三年八月节段拼装预制梁钢筋加工厂验收项目和结论表新建西安至成都铁路西安至江油段(陕西境内) 站前工程(第二批)XCZQ-7标段节段预制梁场钢筋加工厂申请验收材料编制人:审核人:批准人:中铁十九局西成客专项目部四工区二0一三年八月第一章工程概况中铁十九局西成客专项目部64米节段拼装预制梁钢筋加工厂位于陕西省汉中市汉台区上河坝村,钢筋加工厂建在84#墩至92#墩之间。
钢筋加工厂设为封闭式,四周用护栏网围起来,线路右侧靠近便道设个大门。
划分为原材料区、加工区、半成品、成品区、不合格区、废料区,含施工便道占地面积约990㎡。
主要进行94#墩至106#墩之间的12跨64m节段拼装箱梁的钢筋加工,钢筋加工区同时承担原材存储。
根据钢筋加工厂的特点,我厂配备了具有专业特长的管理人员、专业技术人员及技术工人,按照各自专业特长分担相关的工作,并明确了各部门及工种人员的职责和工作内容。
钢筋加工厂内按专业化生产的特点配置钢筋调直机、钢筋弯曲机、钢筋弯曲机、钢筋切断机、对焊机、各类电焊机、发电机等主要机械设备共计10余台套。
预制场使用期限预计为2013年7月1日-2014年7月1日。
预制梁钢筋加工厂基本情况第二章组织机构及岗位职责2.1组织机构按照工区项目部管理制度要求,保证节段拼装预制梁场的钢筋工序顺利进行,成立了节段拼装预制梁场钢筋厂管理组织机构,设场长1名,技术负责人1名,安全负责人1名,质量负责人1名,及其他相关组织机构人员。
2.2管理人员及分工表2.3钢筋管理人员简历及资格证书主要人员简历表标段:XCZQ-7附件主要人员相关证件身份证职称证学历证主要人员简历表标段:XCZQ-7主要人员相关证件身份证职称证学历证主要人员简历表标段:XCZQ-7主要人员相关证件身份证职称证学历证主要人员简历表标段:XCZQ-7职称证学历证主要人员简历表标段:XCZQ-7主要人员相关证件职称证学历证主要人员简历表标段:XCZQ-7主要人员相关证件职称证学历证主要人员简历表标段:XCZQ-7职称证学历证主要人员简历表标段:XCZQ-7职称证学历证主要人员简历表标段:XCZQ-7主要人员相关证件职称证学历证主要人员简历表标段:XCZQ-7姓名李玩清年龄57 学历高中主要人员相关证件职称证学历证2.4 岗位职责场长岗位职责1、负责钢筋加工厂的整体规划和组建,组织钢筋加工厂布局和生产设备的安装和调试工作,对钢筋加工厂进行全面控制管理。
2、负责钢筋加工厂组织机构的建立健全,制定相关管理制度确保实施。
3、完善并落实岗位责任制,定机定岗,责任到人,从钢筋加工厂生产管理的各个环节进行责任划分和人员考核。
4、负责审核设备,原材料采购计划,钢筋加工生产任务计划等相关计划。
5、负责组织实施完成钢筋加工生产任务,保证生产设备的正常运转。
6、负责施工生产全过程安全、环境运行控制和职业健康运行控制、对钢筋加工厂的安全、质量、环保等各项工作负责。
技术负责人岗位职责1、在场长的领导下,负责生产工艺,质量及生产进度保障。
2、负责质量体系的运转。
3、负责图纸资料及备料单审批。
4、组织协调和解决生产中的工艺,质量等问题。
5、负责加工前的技术交底及安全交底工作。
6、负责安排职工技术培训和现场技术指导提高职工技术素质和技能水平。
7、负责工艺技术资料的收集,整理,保管和归档工作。
8、负责设备采购计划的提出及日常的管理使用。
9、完成上级领导交办的其他任务。
安全负责人岗位职责1、协助场长组织钢筋加工厂安全生产和劳动的落实。
2、协助场长抓好文明施工,安全生产的全面工作,对本钢筋加工厂文明安全施工负具体的领导责任。
3、协助场长组织好日常安全检查工作,发现问题及时督促和协助解决,发现重大隐患时指令停工,并立即报告领导研究处理。
4、领导组织文明安全施工检查和评比活动,落实整改措施及时解决生产施工中不安全的因素。
5、根据钢筋加工厂需求建立保卫、消防组织,负责消防器材的分配和管理,配备保卫消防人员并对其进行领导与培训。
6、编制对职工安全生产教育和培训,配合劳动检查部门对特殊工种的安全教育培训和考核工作。
7、发生事故及时组织调查,研究和分析事故发生原因并拟定整改措施,对事故的责任者进行处理。
技术员岗位职责1、协助技术负责人做好钢筋加工厂加工作业程序,工艺流程及各作业环节的技术交底工作,并负责分类存档。
2、跟班监控作业,纠正施工中存在的技术问题,发现重大质量隐患立即停工并报告上级。
3、做好施工日志等相关技术资料的填写和收集整理工作。
4、参加工程质量事故的调查分析。
5、对隐蔽工程,关键部位及重点工序的施工过程进行监控。
质检员岗位职责1、质检员在场长的领导下,认真贯彻执行上级颁布的有关施工指令,指示,规范等。
2、监督指导试验员对钢筋原材料的抽样检测。
3、协调场长进行经济核算工作,提供各种统计数据。
安全员岗位职责1、安全员在场长的领导下,做好钢筋加工厂安全工作,贯彻执行国家行业安全生产的有关规定,负责监督、检查各种安全制度的执行情况,对钢筋加工厂的安全负责任。
2、认真执行安全技术措施,定期向作业队进行安全交底,并对安全措施随时检查实施情况。
3、随时检查施工现场内的各项防护措施、设备的完好和使用情况,发现安全隐患,立即处理,不违章指挥。
4、发现工伤事故及未遂事故,立即采取相应措施及时进行处理,保护现场按有关规定及时上报有关部门。
5、总结安全生产经验,随时上报安全月报表。
6、抓好日常安全教育,指导作业队和班组安全业务工作,按时上报安全报表和有关信息。
7、负责现场安全标志的保护和正常使用,确保现场安全标志正确,醒目,能真正起到安全警示作用。
试验员岗位职责1、参与地材调查与取样送检,收集原材料,半成品的合格证和出厂检验报告,送工区实验室存档。
检查试件抽取、制作、标识、防护和送样。
2、负责配合监理工程师进行原材料取样及现场各项试验检查工作。
3、负责完成材料试件的加工制作,并按规定进行养护、送检。
4、做好计量器具的鉴定和送检工作。
5、负责完成钢筋加工厂对领导交办的其他工作。
材料员岗位职责1、负责材料的组织供应,密切联系实验室,对现场材料的质量负责,,并根据月,周施工计划,以及每天的施工进度及时组织材料供应。
2、负责对供货方结算,结算以收料人员签认的有效磅单为准。
3、负责材料总体数量控制,防止多进。
组织每月对钢材等进行清算盘点,核算盈亏,总结经验找出漏洞。
盘点应由技术,财务人员参加,并将盘点结果汇报给场长,作为对收料人员奖惩的依据。
4、全部材料重量验收应以地磅为准。
地磅应按照国家规定按期校验,如发现有较大误差时应及时进行校正。
5、做好各种材料内业资料,提供准确的各项成本核算资料,以便领导决策。
领工员岗位职责1、在实际作业前对班组作业人员进行工作和安全交底,并带领劳务人员严格照技术标准,安全规范等进行施工。
2、监督作业过程中施工安全,工序质量,环境保护和文明施工符合标准化管理要求。
3、负责落实安全措施,组织安全施工,制止违章作业和野蛮施工。
4、负责对班组劳务工的组织与管理,协调解决施工中存在的问题。
工班长岗位职责1、协助场长,领工员对工班施工质量,安全,进度,环保,劳务作业人员和文明施工进行管理。
2、负责规范填写班组日志,详细记录原始数据。
3、负责按施工图纸和安全技术交底组织施工,对不执行施工工艺和操作规范而造成的质量事故和不合格产品负责。
4、跟班作业,及时纠正班组人员施工中影响安全,质量的作业行为。
5、负责工点的劳动用工统计和计时工确认工作。
第三章特种作业人员配置3.1 特种作业人员配置特种作业人员汇总表4 / 913.2 特种作业人员资格证书第四章主要设备配置4.1 主要施工设备配置主要施工设备配置表11 / 914.2 主要设备合格证自有机械设备台帐合格证发电机交流弧焊机钢筋切断机钢筋弯曲机钢筋调直机闪光对焊机第五章钢筋加工厂标准化布置5.1 厂区平面布置图(见附图1)5.2 厂区标准化布置5.2.1 在场内醒目位置设置公示牌,宣传栏,标语条幅。
反映安全生产,文明施工,及客专建设形象的标语内容为“高标准,高质量,高效率,建设世界一流高速铁路”的宣传标语。
5.2.2 厂内按储存区,加工区,半成品区,成品区,布设。
1.各区域在醒目的位置设置区域标识,各类钢筋,成品,半成品分类整齐堆放,满足防雨防潮条件,并用标识示牌标识清楚,场地应硬化。
2.材料分区标示牌为60*80,上缘距地面不低于1.0m,材料标识牌应标明材料名称,规格,数量,生产厂家,进场日期,检验状态等内容,尺寸为30*40cm,上缘距地面0.8m。
5.2.3 厂内加工棚设置要求1.加工棚采用轻钢结构搭设,可根据需要设围墙或围栏防护。
2.各种加工设备均挂设“安全操作规程牌”3.电动设备挂设“安全操作,小心触电警示牌,加工车间的进口处挂设“施工重地,非工莫入”公示牌。
4.对可能引发不安全状态的部位,按照不安全因素的特点,设置禁止标志,警告标志,警示标志,提示标志,安全警戒线。
5.根据工程特点和不同的施工阶段,现场安全标志要及时准确的增补,删减和变动,实施动态管理。
6.加工棚设置4kg干粉灭火器2具,灭火器2方,铁铲2把,铁桶2只。
7.电焊机,对焊机,钢筋切断机,手持电动工具等钢筋加工机械,必须经检查验收合格后方可使用。
第六章预制场工作程序与质量管理制度6.1 施工工艺流程图6.2 质量管理制度6.2.1 质量保证体系为加强钢筋加工厂的质量管理,确保现场使用钢筋的正常供应,特制定本制度。
建立三级质量体系,在施工过程中自下而上按照“跟踪检查”、“复检”、“抽检”三个检测等级分别实施检测任务。