化工基础实验培训讲义全
- 格式:doc
- 大小:1.20 MB
- 文档页数:34
化工基础知识培训化工基础知识培训●1、基本概念●2、无机物基础●3、有机物基础1第一节基本概念部分1.体积和密度是如何定义的?(1)体积是物体占有空间的大小。
体积的单位是立方米(m3)或其导出单位升(L,1L=10-3m3),毫升(mL)等。
(2)密度是单位体积中含有物质的质量。
密度是物质的一种物理性质。
物质的密度与温度、压强有关,尤其是气体的密度,与温度、压强的关系更大。
密度的单位是千克每立方米(kg/m3)及克每立方厘米(g/cm3),也可用克每升(g/L-1)表示。
2.什么是温度和压强?(1)温度表示物体冷热程度的物理量。
温度的单位:摄氏度(℃)和热力学温度(K)。
0K的温度称为绝对零度,它等于-273.15℃。
水的凝固点的热力学温度是273.15K。
(2)物体单位面积上受力的大小叫压强,记做P。
压强的单位是帕斯卡(Pa)。
1Pa=1N/㎡。
工厂中常把压强称为压力,常把压力表上的读数称为表压力。
它是以当地的大气压为零起算的压力。
表压力与当地的大气压之和叫做绝对压力。
3.溶液的定义是什么?一种(或几种)物质分散到另一种物质里,形成均匀的、稳定的混合物叫做溶液。
被溶解的物质叫做溶质。
能溶解其他物质的物质叫溶剂。
4. 溶解度的定义?在一定温度和压力下,物质在一定量的溶剂中,达到溶解平衡时所溶解的量,叫做溶解度。
某种物质的溶解度也就是在一定温度和压力下,饱和溶液中所含溶质的量。
一般大部分物质的溶解度与温度成正比,但是氢氧化钙是例外,是反比。
5.什么叫溶解和结晶?一种物质(溶质)均匀地分散于另一物质(溶剂)中的过程。
如糖溶解于水成为均匀的糖水溶液的过程。
物质从溶液、熔融体或气态里形成晶体的过程叫做结晶。
溶解和结晶是两个相反的过程。
6. 溶解度的定义?在一定温度和压力下,物质在一定量的溶剂中,达到溶解平衡时所溶解的量,叫做溶解度。
某种物质的溶解度也就是在一定温度和压力下,饱和溶液中所含溶质的量。
7. 影响溶解度的因素是哪些?a、溶质和溶剂的性质b、温度c、压力8.物质的形态:物质有三种聚集状态:固态、液态和气态。
《化工基础实验》讲义应用化学教研室编写适用专业化学邯郸学院化学化工与材料学院2015年11月目录实验一伯努利实验 (1)实验二管道流体阻力的测定实验 (5)实验三离心泵特性曲线的测定实验 (12)实验四板框过滤实验 (18)实验五空气-水蒸气套管传热实验 (21)实验六精馏实验 (26)实验一 伯努利实验—、实验目的1.了解流体在管内流动时,静压能、动能、位能之间的转换关系,加深对机械能衡算方程的理解。
2.通过能量之间变化,了解流体在管内流动时其流体阻力的表现形式。
3.直接观测流体经过扩大、收缩管段时,各截面上静压头的变化过程。
二、实验原理在实验管路中沿管内水流方向取n 个过水截面。
运用不可压缩流体的定常流动的伯努利(Bernoulli )方程,可以列出进口附近断面(1)至另一缓变流断面(i )的伯努利方程:i f i i i h gu p z g u g p z -+++=++122111,2g 2ρρ选好基准面,从断面处设置的静压头测管中读出gρpz +的值;通过测量管路的流量,计算出各断面的平均流速u 和gu 22的值,最后即可得到各断面的总能头g u p z 2g 2++ρ的值。
三、实验装置1.实验设备图(如图1、图2所示)图1 实验测试导管管路图图2 能量转换实验流程示意图2.实验设备主要技术参数表1 设备主要技术参数序号名称规格(尺寸/mm)材料1 离心泵型号WB50/025 不锈钢2 水箱880×370×550 不锈钢3 高位槽445×445×730 有机玻璃四、实验方法及步骤1.将水箱灌入一定量的蒸馏水,关闭离心泵出口上水阀及实验测试导管出口流量调节阀,打开循环水阀后启动离心泵。
2.逐步开大离心泵出口上水阀,当高位槽溢流管有液体溢流后,利用流量调节阀调节出水流量。
3.待流体稳定后读取并记录各点的压头数据。
4.逐步关小流量调节阀,重复以上步骤继续测定多组数据。
化工基础知识培训内容一.基本概念1.温度:温度是表示物体冷热程度的物理量,微观上来讲是物体分子热运动的剧烈程度。
温度只能通过物体随温度变化的某些特性来间接测量,而用来量度物体温度数值的标尺叫温标。
2.压力:压力是指物体单位面积上所受的垂直力。
压力的单位是帕,符号是pa;1pa是1m2面积上受到1N(牛顿)的力时形成的压力即1Pa=1N/m21KPa(千帕)=1*103Pa ,1MPa=1*106Pa 。
与原工程大气压关系为:1MPa=10.194kg/cm2即1兆帕约等于10个工程大气压。
3.流量:所谓流量,是指单位时间内流经封闭管道或明渠有效截面的流体量,又称瞬时流量。
当流体量以体积表示时称为体积流量;当流体量以质量表示时称为质量流量。
单位时间通过流管内某一横截面的流体的体积,称为该横截面的体积流量。
简称为流量,用Q来表示。
4.液位:液位是指密封容器(池子)或开口容器(池子)中液位的高低。
5.空速:反应器空速:规定的条件下,单位时间单位体积催化剂处理的气体量,单位为m3/(m3催化剂·h),可简化为时间h-1。
反应器中催化剂的装填数量的多少取决于设计原料的数量和质量以及所要求达到的转化率。
三.设备铭牌参数含义1.设计压力:承压部件强度计算时所规定的计算压力。
就是设计的额定使用压力,超过此压力就过载,低于此压力就不满负荷。
2.使用压力:操作压力是低于设计压力的安全压力。
3.设计温度:设计温度为压力容器设计载荷条件之一,它是指容器在正常情况下,设定元件的金属温度(沿元件金属截面的温度平均值)。
当元件金属温度不低于0°C时,设计温度不得低于元件金属可能达到的最高温度;当元件金属温度低于0°C时,其值不得高于元件金属可能达到的最低温度。
GB150规定设计温度等于或低于-20°C的容器属于低温容器。
元件的金属温度可以通过传热计算或实测得到,也可按内部介质的最高(最低)温度确定,或再次基准上增加(或减少)一定数值。
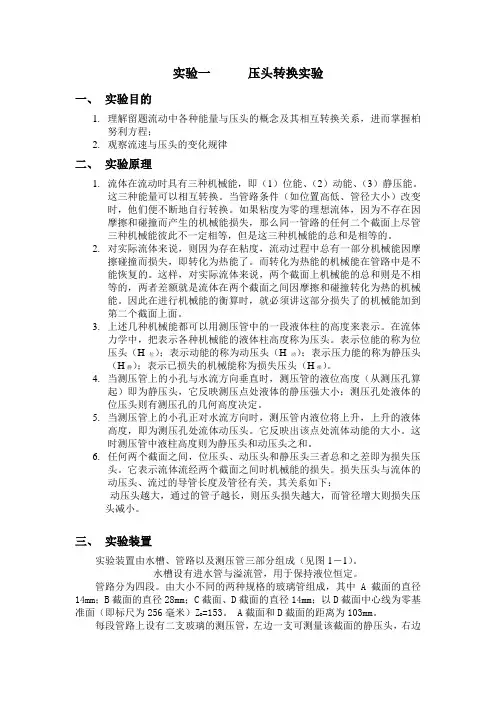
实验一压头转换实验一、实验目的1.理解留题流动中各种能量与压头的概念及其相互转换关系,进而掌握柏努利方程;2.观察流速与压头的变化规律二、实验原理1.流体在流动时具有三种机械能,即(1)位能、(2)动能、(3)静压能。
这三种能量可以相互转换。
当管路条件(如位置高低、管径大小)改变时,他们便不断地自行转换。
如果粘度为零的理想流体,因为不存在因摩擦和碰撞而产生的机械能损失,那么同一管路的任何二个截面上尽管三种机械能彼此不一定相等,但是这三种机械能的总和是相等的。
2.对实际流体来说,则因为存在粘度,流动过程中总有一部分机械能因摩擦碰撞而损失,即转化为热能了。
而转化为热能的机械能在管路中是不能恢复的。
这样,对实际流体来说,两个截面上机械能的总和则是不相等的,两者差额就是流体在两个截面之间因摩擦和碰撞转化为热的机械能。
因此在进行机械能的衡算时,就必须讲这部分损失了的机械能加到第二个截面上面。
3.上述几种机械能都可以用测压管中的一段液体柱的高度来表示。
在流体力学中,把表示各种机械能的液体柱高度称为压头。
表示位能的称为位压头(H位);表示动能的称为动压头(H动);表示压力能的称为静压头(H静);表示已损失的机械能称为损失压头(H损)。
4.当测压管上的小孔与水流方向垂直时,测压管的液位高度(从测压孔算起)即为静压头,它反映测压点处液体的静压强大小;测压孔处液体的位压头则有测压孔的几何高度决定。
5.当测压管上的小孔正对水流方向时,测压管内液位将上升,上升的液体高度,即为测压孔处流体动压头。
它反映出该点处流体动能的大小。
这时测压管中液柱高度则为静压头和动压头之和。
6.任何两个截面之间,位压头、动压头和静压头三者总和之差即为损失压头。
它表示流体流经两个截面之间时机械能的损失。
损失压头与流体的动压头、流过的导管长度及管径有关。
其关系如下:动压头越大,通过的管子越长,则压头损失越大,而管径增大则损失压头减小。
三、实验装置实验装置由水槽、管路以及测压管三部分组成(见图1-1)。
化工基础实验培训讲义1. 实验介绍在化工实验中,通过实际操作和观察,学生可以加深对化学原理的理解,提高实验操作和实验设计的能力。
本讲义旨在为初学者提供化工基础实验的培训指南。
2. 实验目的本实验旨在使学生了解和掌握以下内容: - 基本的化工实验仪器和设备的使用方法 - 常用的实验操作技巧 - 实验数据处理和结果分析的基本方法3. 实验内容本实验包括以下几个部分:3.1 仪器和设备的使用方法•热水浴方法•磁力搅拌器的使用•pH计的使用3.2 常用的实验操作技巧•滴定法•干燥方法•蒸馏方法•过滤方法3.3 实验数据处理和结果分析•数据记录和计算•实验结果的处理和分析•实验误差和精确度的评估4. 实验步骤4.1 实验前准备在进行实验前,应对仪器设备进行检查和准备,包括: - 清洗和消毒实验器材 - 检查仪器的正常工作状态 - 准备实验所需试剂和溶液4.2 实验操作步骤1.将待测物质称取并加入试管中。
2.根据实验要求,添加适量的溶剂。
3.使用热水浴加热试管中的溶液。
4.启动磁力搅拌器,进行搅拌。
5.使用pH计测量溶液的pH值。
6.做滴定实验,记录滴定过程中的数据。
7.进行干燥实验,记录实验前后的质量变化。
8.进行蒸馏实验,记录实验过程中的温度变化。
9.进行过滤实验,记录实验前后的溶液颜色变化。
10.记录实验数据。
4.3 数据处理和结果分析步骤1.对实验数据进行整理和计算。
2.根据实验结果进行数据分析,比较不同实验条件下的结果差异。
3.评估实验的误差和精确度。
4.根据实验结果得出结论。
5. 实验安全注意事项•在操作实验时必须佩戴安全眼镜和实验手套。
•注意正确操作实验仪器和设备,避免发生意外。
•注意实验操作区域的通风情况,避免有害气体的吸入。
•严禁单独进行危险实验,必须有老师或实验员的指导下进行。
6. 实验常见问题及解答1.Q: 如何正确使用pH计? A: 首先,将pH计的电极清洗干净,并校准pH计。
然后将电极插入待测溶液中,等待数秒,读取pH值。
化工基础知识培训教材一、阀门管道(一)阀门阀门是介质流通或压力系统中的一种设施,它用来调节介质的流量或压力。
其功能包括切断或接通介质,控制流量,改变流量,改变介质流向,防止介质回流,控制压力或泄放压力。
1、阀门分类依照阀门的用途和作用来分,可分为:切断阀类(其作用是接通和截断管路内的介质,如球阀、闸阀、截止阀、蝶阀和隔膜阀);调节阀类(其作用是用来调节介质的流量、压力的参数,如调节阀、节流阀和减压阀等);止回阀类(其作用是防止管路中介质倒流,如止回阀和底阀);分流阀类(其作用是用来分配、分离或混合管路中的介质,如分配阀、疏水阀等);安全阀类依驱动形式来分,可分为:手动阀;动力驱动阀(如电动阀、气动阀);自动类(此类不手须外力驱动,而利用介质本身的能量来使阀门动作,如止回阀、安全阀、自力式减压阀和疏水阀等)依公称压力分类可分为:真空阀门(工作压力低于标准大气压);低压阀门(公称压力小于或等于1.6Mp);中压阀门(公称压力为2.5MPA、4.0MPA、6.4MPA);高压阀门(公称压力10MPA—80MPA);超高压阀门(大于100MPA)按温度等级分类可分为:超低温阀门(工作温度低于—80℃);低温阀门(工作温度介于—40℃~—80℃);常温阀门(工作温度高于—40℃,而低于或等于120℃);中温阀门(工作温度高于120℃,而低于450℃);高温阀门(工作温度高于450℃)通常分类法是按照既考虑工作原理和作用,又考虑阀门结构,此为国内通常分类法,可分为:闸阀;蝶阀;截止阀;止回阀;旋塞阀;球阀;夹管阀;隔膜阀;柱塞阀等。
2、各种阀门的优缺点:闸阀:闸阀是指关闭件(闸板)沿通道轴线的垂直方向移动的阀门,在管路上主要作为切断介质用,即全开或全关使用。
一般,闸阀不可作为调节流量使用。
它可以适用低温压也可以适用于高温高压,并可根据阀门的不同材质。
但闸阀一般不用于输送泥浆等介质的管路中。
优点:①流体阻力小;②启、闭所需力矩较小;③可以使用在介质向两方向流动的环网管路上,也就是说介质的流向不受限制;④全开时,密封面受工作介质的冲蚀比截止阀小;⑤形体结构比较简单,制造工艺性较好;⑥结构长度比较短。
化工基础实验培训课件一、实验名称:溶液的配制与稀释1. 实验目的:•掌握溶液配制的基本原理和方法;•学会使用试剂的称量和溶解技巧;•熟悉溶液的稀释计算和操作。
2. 实验原理:溶液的配制是将固体试剂或浓溶液溶解于溶剂中,使其达到一定的浓度。
常见的溶液配制方法有: - 固体试剂配制溶液; - 浓溶液的稀释。
2.1 固体试剂配制溶液的步骤:1.称取固体试剂;2.将固体试剂溶解于溶剂中;3.转移溶液至容量瓶,并加溶剂至刻度线。
2.2 溶液的稀释计算公式:稀释前溶液的浓度(C1)与体积(V1),稀释后溶液的浓度(C2)与体积(V2)满足以下关系: > C1V1 = C2V23. 实验设备和试剂:•电子天平•磁力搅拌器•容量瓶•称量瓶•分液漏斗•蒸馏水•硫酸•纯净水4. 实验操作:4.1 固体试剂配制溶液:1.使用电子天平将所需质量的固体试剂称取到称量瓶中;2.磁力搅拌器搅拌试剂与溶剂,直到完全溶解;3.将溶液转移至容量瓶中,用洗涤瓶冲洗残留溶液;4.加溶剂至容量瓶刻度线。
4.2 溶液的稀释操作:1.准备一定体积的浓溶液,称取合适的量,并记录浓度和体积;2.用分液漏斗,依据公式 C1V1 = C2V2,计算所需的稀释体积;3.将浓溶液和稀释液体积混合,搅拌均匀。
5. 实验注意事项:•精确称取固体试剂;•搅拌时适量控制搅拌速度;•防止固体飞溅造成伤害;•避免误差产生,必须准确计算稀释体积。
二、实验名称:酸碱中和滴定实验1. 实验目的:•熟悉酸碱滴定的基本原理和操作方法;•学会使用标准溶液进行滴定分析;•理解滴定过程中的指示剂的选择和反应的化学机理。
2. 实验原理:酸碱中和滴定实验是通过加入酸碱指示剂,在滴定过程中确定反应的终点。
常见的酸碱中和滴定实验有:•强酸与强碱的中和滴定;•强酸与弱碱的中和滴定。
3. 实验设备和试剂:•滴定管•手动滴定器•酸碱指示剂•烧杯•稀硫酸•碳酸钠溶液4. 实验操作:4.1 强酸与强碱的中和滴定:1.使用滴定管吸取一定体积的酸溶液;2.加入适量的酸碱指示剂;3.使用滴定管,一滴一滴地滴加碱溶液,直到颜色变化;4.记录滴定时所使用的碱溶液体积。
化工基础实验培训讲义-----------------------作者:-----------------------日期:学院化学与材料工程系实验五 流体流动阻力测定一、实验目的1.掌握流体流经直管和管阀件时阻力损失的测定方法,通过实验了解流体流动中能量损失的变化规律。
2.、测定水流过一段粗糙直管、光滑直管的沿程摩擦阻力损失Δp f ,确定摩擦阻力系数λ和雷诺准数Re 之间的关系。
将所得的λ~Re 方程与公认经验关系比较。
3.测定流体流经闸阀等管件时的局部阻力系数ξ。
4.学会压差计和流量计的使用方法,了解差压变送器、功率传感器的工作原理。
熟悉测定流体流经直管和管件时的阻力损失的实验组织方法及测定摩擦系数的工程意义。
5.观察组成管路的各种管件、阀件,了解其作用。
二、基本原理流体在管流动时,由于粘性剪应力和涡流的存在,不可避免地要消耗一定的机械能,这种机械能的消耗包括流体流经直管的沿程阻力和因流体运动方向改变所引起的局部阻力。
1.沿程阻力流体在水平均匀管道中稳定流动时,阻力损失表现为压力降低。
即ρρpp p h f ∆=-=21影响阻力损失的因素很多,尤其对湍流流体,目前尚不能完全用理论方法求解,必须通过实验研究其规律。
为了减少实验工作量,使实验结果具有普遍意义,必须采用因次分析方法将各变量综合成准数关联式。
根据因次分析,影响阻力损失的因素有, (1)流体性质:密度ρ,粘度μ;(2)管路的几何尺寸:管径d ,管长l ,管壁粗糙度ε; (3)流动条件:流速μ。
可表示为:),,,,,(ερμu l d f p =∆组合成如下的无因次式:),,(2d d l du up εμρρΦ=∆ 2),(2u d l d du p••=∆εμρϕρ 令)(d du εμρϕλ•=则22u d l ph f λρ=∆=式中,P ∆——压降 Pah f ——直管阻力损失 J/kg , ρ——流体密度kg/m3λ——直管摩擦系数,无因次 l ——直管长度 m d ——直管径 mu ——流体流速,由实验测定 m/sλ——称为直管摩擦系数。
滞流(层流)时,λ=64/Re ;湍流时λ是雷诺准数Re 和相对粗糙度的函数,须由实验确定. 2.局部阻力局部阻力通常有两种表示方法,即当量长度法和阻力系数法。
当量长度法流体流过某管件或阀门时,因局部阻力造成的损失,相当于流体流过与其具有相当管径长度的直管阻力损失,这个直管长度称为当量长度,用符号le 表示。
这样,就可以用直管阻力的公式来计算局部阻力损失,而且在管路计算时.可将管路中的直骨长度与管件、阀门的当量长度合并在一起计算,如管路中直管长度为乙各种局部阻力的当量长度之和为∑le ,则流体在管路中流动时的总阻力损失∑fh为22u dle l hf∑∑+=λ阻力系数法流体通过某一管件或阀门时的阻力损失用流体在管路小的动能系数来表示,这种计算局 部阻力的方法,称为阻力系数法。
即式中,ξ——局部阻力系数,无因次;u ——在小截面管中流体的平均流速,m /s 。
由于管件两侧距测压孔问的直管长度很短.引起的摩擦阻力与局部阻力相比,可以忽略不计。
因此h f 之值可应用柏努利方程由压差计读数求取。
三、实验装置与流程1.实验装置图1-1 实验装置流程图实验装置如图1-1所示。
主要部分由离心泵,不同管径、材质的管子,各种阀门或管件,转子流量计等组成。
从上向下第一根为不锈钢光滑管,第二根为镀锌铁管,分别用于光22u h f ξ='滑管和粗糙管湍流流体流动阻力的测定。
第三根为不锈钢管,其上装有待测管件(闸阀),用于局部阻力的测定。
流体温度有热电阻,流体流量由涡轮流量计测量,压差有压差变送器测量。
本实验的介质为水,由离心泵供给,经实验装置后的水通过管道流入储水箱循环使用。
2.装置结构尺寸装置结构尺寸如表1-1所示。
表1-1 装置参数名称材质管径(mm)测试段长度(m)装置(1m)装置(2c)光滑管不锈钢食品管29.5 29.0 1.5粗糙管镀锌铁管29.9 29.2 1.5局部阻力闸阀35.86 35.86图1-2:控制柜面板1、空气开关2、3、4电源指示灯 5、流量控制仪 6、6路巡检仪(单位m3/h):第一通道测量离心泵进口压力(单位:kpa),第二通道测量离心泵出口压力(单位:kpa),第三通道测量离心泵转速(单位:r/min)第四通道测量流体阻力压差(单位:pa)第五通道测量流体温度(单位:摄氏度),第六通道没用,7、功率表(单位:KW)8、仪表电源指示灯、9、仪表电源开关,10、变频器电源指示灯,11、变频器电源开关,12、离心泵电源指示灯、13、离心泵直接或变频器运行转换开关,14、离心泵启动按钮,15、离心泵停止按钮。
四、实验步骤及注意事项1.灌泵储水箱中出水到适当位置(大概三分之二处)关闭阀1、阀2、阀3、阀4、阀5、打开离心泵出口排气阀和进口灌水阀,用水杯从灌水阀灌水,气体从排汽阀排出,直到排水阀有水排出并且没有气泡灌水完毕,关闭排气阀和灌水阀。
2.启动水泵打开控制柜上1空气开关,打开9仪表电源开关,仪表指示灯10亮,仪表上电,显示被测数据。
把转换开关转到直接位置,指示灯12亮,按一下离心泵启动按钮,离心泵运转,启动按钮指示灯亮,水泵启动完毕。
3.光滑管排气先打开光滑管与差压变送器相连的阀门,粗糙管和局部阻力与差压变送器相连的阀门关闭,打开阀3和阀2,排出光滑管中的气体,关上阀2,打开差压变送器的两个排汽阀,排出管道中的气体,直到没有气泡排出为止,关闭差压变送器上的两个排汽阀,光滑管排气完毕。
4.光滑管实验打开流体阻力监控软件数据班级、、学号等信息,进入流体阻力实验,点击光滑管,调节阀2,每隔1m3/h采集一组实验数据(等数据稳定之后再采集),从2m3/h开始到最大流量,但注意最大流量时压差不能超过10kpa,如果超过调节阀门2,使压差不超过10kpa。
光滑管数据采集完毕后,先关闭阀2和阀3,再关闭光滑管与差压变送器相连的两个阀门。
5.粗糙管实验粗糙管排气与光滑管排气类似,先打开粗糙管与差压变送器相连的两个阀门,再打开阀4和阀2,排出粗糙管中的气体,关闭阀2,打开差压变送器的两个排汽阀,排出管道中的气体,直到没有气泡排出为止,关闭差压变送器上的两个排汽阀,粗糙管排气完毕。
点击粗粗管,调节阀2,,每隔1m3/h采集一组实验数据(等数据稳定之后再采集),从2m3/h开始到最大流量,但注意最大流量时压差不能超过10kpa,如果超过调节阀门2,使压差不超过10kpa。
粗糙管数据采集完毕后,先关闭阀2和阀4,再关闭粗糙管与差压变送器相连的两个阀门。
6.局部阻力实验局部阻力排气与光滑管排气类似,先打开局部阻力与差压变送器相连的两个阀门,再打开阀5和阀2,排出粗糙管中的气体,关闭阀2,打开差压变送器的两个排汽阀,排出管道中的气体,直到没有气泡排出为止,关闭差压变送器上的两个排汽阀,局部阻力排气完毕。
点击局部阻力,调节阀2,,每隔1m3/h采集一组实验数据(等数据稳定之后再采集),从2m3/h 开始到最大流量,但注意最大流量时压差不能超过10kpa,如果超过调节阀门2,使压差不超过10kpa。
局部阻力数据采集完毕后,先关闭阀2和阀5,再关闭局部阻力与差压变送器相连的两个阀门。
流体阻力实验完毕。
7、数据处理实验数据记录实验数据采集完毕,打开数据处理软件,打开实验数据,执行相应的软件功能,就可算出流体雷诺系数与摩擦因数的关系,执行绘图功能,就可绘出雷诺系数与摩擦因数的曲线关系,执行打印功能就可打印实验数据和实验处理结果。
五、实验报告1.根据粗糙管实验结果,在双对数坐标纸上标绘出λ~Re曲线,对照化工原理教材上有关图形,即可估出该管的相对粗糙度和绝对粗糙度。
2.根据光滑管实验结果,对照柏拉修斯方程,计算其误差。
3.根据局部阻力实验结果,求出闸阀全开时的平均ξ值。
4.对实验结果进行分析讨论。
注:流体阻力控制仪表(AI-519)参数P=30 I=3 D=1六、思考题1.在对装置做排气工作时,是否一定要关闭流程尾部的流量调节阀?为什么?2.如何检验测试系统的空气已经被排除干净?3.以水做介质所测得的λ~Re关系能否适用于其它流体?如何应用?4.在不同设备上(包括不同管径),不同水温下测定的λ~Re数据能否关联在同一条曲线上?5.如果测压口、孔边缘有毛刺或安装不垂直,对静压的测量有何影响?6.在直管阻力测量中,压差计显示的压差是否随着流量的增加而成线性增加?分别就层流和湍流进行讨论。
实验六过滤常数的测定一、实验目的1.熟悉板框压滤机的构造和操作方法;2.通过恒压过滤实验,验证过滤基本原理;3.学会测定过滤常数K、q e、τe,并以实验所得结果验证过滤方程式,增进对过滤理论的理解;4.改变压强差重复上述操作,测定压缩指数s和物料特性常数k ;5.了解操作压力对过滤速率的影响。
二、基本原理过滤是以某种多孔物质作为介质来处理悬浮液的操作。
在外力作用下,悬浮液中的液体通过介质的孔道而固体颗粒被截留下来,从而实现固液分离。
过滤操作中,随着过滤过程的进行,固体颗粒层的厚度不断增加,故在恒压过滤操作中,过滤速率不断降低。
影响过滤速率的主要因素除压强差、滤饼厚度外,还有滤饼和悬浮液的性质,悬浮液温度,过滤介质的阻力等,在低雷诺数围,过滤速率计算式为:L p a K u μεε∆-=223')1(1(1)u :过滤速度,m/sK ’:康采尼常数,层流时,K ’=5.0ε:床层空隙率,m 3/m 3μ:滤液粘度,Pas a :颗粒的比表面积,m 2/m 3△p :过滤的压强差,Pa L :床层厚度,m由此可以导出过滤基本方程式:)('12Ve V v r p A d dV s+∆=-μτ(2)V :过滤体积,m3τ:过滤时间,s A :过滤面积,m 2Ve :虚拟滤液体积,m3r :滤饼比阻,1/m 2,r=5.0a 2(1-ε)2/ε3r ’:单位压强下的比阻,1/m 2,r= r ’△psv :滤饼体积与相应滤液体积之比,无因次S :滤饼压缩性指数,无因次,一般S =0~1,对不可压缩滤饼,S =0 恒压过滤时,令k=1/μr ’v ,K=2k △p 1-s,q=V/A ,q e =Ve/A ,对(2)式积分得: (q+q e )2=K(τ+τe )(3)K 、q 、q e 三者总称为过滤常数,由实验测定。
对(3)式微分得:2(q+qe )dq=Kdτ e q Kq K dq d 22+=τ(4)用△τ/△q 代替dτ/dq,在恒压条件下,用秒表和量筒分别测定一系列时间间隔△τi ,和对应的滤液体积△V i ,可计算出一系列△τi 、△q i 、q i ,在直角坐标系中绘制△τ/△q ~q 的函数关系,得一直线,斜率为2/K ,截距为2q e /K ,可求得K 和q e ,再根据τe =q e 2/K ,可得τe 。