高一体育考试评分标准
- 格式:docx
- 大小:30.17 KB
- 文档页数:2
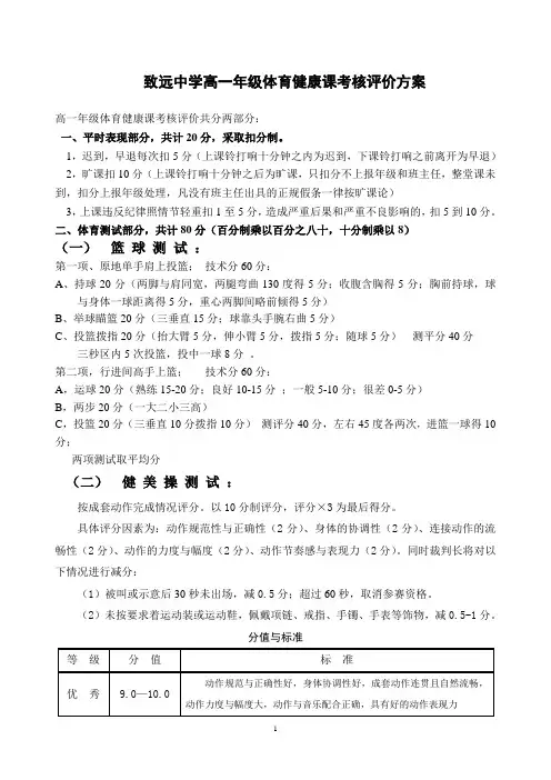
致远中学高一年级体育健康课考核评价方案高一年级体育健康课考核评价共分两部分:一、平时表现部分,共计20分,采取扣分制。
1,迟到,早退每次扣5分(上课铃打响十分钟之内为迟到,下课铃打响之前离开为早退)2,旷课扣10分(上课铃打响十分钟之后为旷课,只扣分不上报年级和班主任,整堂课未到,扣分上报年级处理,凡没有班主任出具的正规假条一律按旷课论)3,上课违反纪律照情节轻重扣1至5分,造成严重后果和严重不良影响的,扣5到10分。
二、体育测试部分,共计80分(百分制乘以百分之八十,十分制乘以8)(一)篮球测试:第一项、原地单手肩上投篮;技术分60分:A、持球20分(两脚与肩同宽,两腿弯曲130度得5分;收腹含胸得5分;胸前持球,球与身体一球距离得5分,重心两脚间略前倾得5分)B、举球瞄篮20分(三垂直15分;球靠头手腕右曲5分)C、投篮拨指20分(抬大臂5分,伸小臂5分,拨指5分;随球5分)测平分40分三秒区内5次投篮,投中一球8分。
第二项,行进间高手上篮;技术分60分:A,运球20分(熟练15-20分;良好10-15分;一般5-10分;很差0-5分)B,两步20分(一大二小三高)C,投篮20分(三垂直10分拨指10分)测评分40分,左右45度各两次,进篮一球得10分;两项测试取平均分(二)健美操测试:按成套动作完成情况评分。
以10分制评分,评分×3为最后得分。
具体评分因素为:动作规范性与正确性(2分)、身体的协调性(2分)、连接动作的流畅性(2分)、动作的力度与幅度(2分)、动作节奏感与表现力(2分)。
同时裁判长将对以下情况进行减分:(1)被叫或示意后30秒未出场,减0.5分;超过60秒,取消参赛资格。
(2)未按要求着运动装或运动鞋,佩戴项链、戒指、手镯、手表等饰物,减0.5-1分。
分值与标准等级分值标准动作规范与正确性好,身体协调性好,成套动作连贯且自然流畅,优秀9.0—10.0动作力度与幅度大,动作与音乐配合正确,具有好的动作表现力良好8.0—8.9动作规范与正确性较好,身体协调性较好,成套动作连贯,动作力度与幅度较大,动作与音乐配合较正确,具有较好的动作表现力中等7.0—7.9动作基本规范正确,具有一定的身体协调性,成套动作基本连贯,有一定的力度与幅度,动作与音乐配合基本正确,具有一定的动作表现力及格 6.0—6.9能基本完成动作,伴有一般的错误动作,动作有4个8拍以内与规定动作不符,身体协调性较差,成套动作有2个8拍以内停顿,动作与音乐基本一致,动作表现力较差不及格 6.0分以下不能完成成套动作或动作出现严重错误与偏差,完成情况差3.动作规格动作名称动作规格预备姿势直立组合一第一个8拍1—4拍:右脚十字步box step;1右臂侧举,2左臂侧举,3双臂上举,4下举。
2024体育高考评分标准体育高考是我国高中学业水平考试的一项重要内容。
通过体育高考,可以全面评估学生的身体素质和运动能力,提高学生的体育水平和全面发展能力。
以下是2024年体育高考评分标准的详细介绍。
一、体测成绩评分标准体测成绩是体育考试的一个重要部分,其评分标准如下:1.必测项目评分标准:(1)50米跑:按照男生12秒、女生13秒为满分,每降低0.2秒扣1分,低于标准时间3秒以上不得分。
(2)立定跳远:按照男生2.5米、女生2.2米为满分,每低于0.05米扣1分,低于标准距离0.15米以上不得分。
(3)仰卧起坐:按照男生60个、女生50个为满分,每低于1个扣1分,低于40个不得分。
(4)引体向上:按照男生8个、女生5个为满分,每低于1个扣1分,低于3个不得分。
2.选测项目评分标准:(1)篮球运球:按照男生100秒、女生110秒为满分,每超过1秒扣1分,超过标准时间10秒以上不得分。
(2)足球运球:按照男生70秒、女生80秒为满分,每超过1秒扣1分,超过标准时间6秒以上不得分。
(3)排球传接发:按照男生40个、女生30个为满分,每低于1个扣1分,低于标准个数10个以上不得分。
(4)乒乓球发接:按照男生40个、女生30个为满分,每低于1个扣1分,低于标准个数10个以上不得分。
二、技能项目评分标准技能项目是体育高考的另一个重要部分,其评分标准如下:1.球类类技能项目:(1)篮球运球:按照基本动作、控球技巧、运球速度等因素进行综合评分,满分为20分。
(2)足球运球:按照基本动作、控球技巧、运球速度等因素进行综合评分,满分为20分。
(3)羽毛球发接球:按照基本动作、技术要求、适用策略等因素进行综合评分,满分为20分。
(4)乒乓球发接球:按照基本动作、技术要求、适用策略等因素进行综合评分,满分为20分。
2.体操类技能项目:(1)跳箱:按照技术动作、难度系数、稳定性等因素进行综合评分,满分为20分。
(2)单杠:按照技术动作、难度系数、稳定性等因素进行综合评分,满分为20分。
河南高中体育考试评分标准《河南高中体育考试评分标准:一场运动的“标尺”》嘿,你知道吗?在河南的高中里,体育考试可有一套挺严格的评分标准呢。
这就像一场游戏有它特定的规则一样,体育考试的评分标准就是我们在体育这个大舞台上展示自己的“游戏规则”。
我先给你说说跑步这一项吧。
就像小猎豹在草原上追逐猎物一样,同学们在跑道上飞奔。
1000米(男生)和800米(女生)可是很重要的项目。
如果一个男生跑1000米,那速度快得像一阵风似的,3分30秒以内就能跑完,那他肯定能得到一个相当不错的分数。
这就好比你在考试中一下子答对了所有难题,超级厉害。
可要是跑得慢腾腾的,4分30秒甚至更久才跑完,那分数可就不怎么好看了。
我有个同学,他平时不爱运动,跑1000米的时候,那叫一个费劲,感觉每一步都像是拖着重重的石头。
他跑完后气喘吁吁地说:“这1000米简直是我的噩梦,这评分标准对我来说好难达到啊。
”我就跟他说:“你要是平时多像小兔子一样蹦跶蹦跶,也不至于这样呀。
”跳远也很有趣呢。
这就像是看谁能像超级英雄一样跳得又远又酷。
男生如果能跳到2米5以上,哇塞,那简直就是在沙坑上“飞”了一段距离,分数自然高高在上。
女生要是跳到2米左右,也能让周围的人竖起大拇指。
我在体育课上看到有个同学跳远的时候,姿势特别滑稽,就像一只想要起飞却又有点笨拙的小企鹅。
他跳得不远,还嘟囔着:“这跳远的评分标准怎么这么难达到呢?我感觉我已经很努力跳了呀。
”旁边的体育老师就笑着说:“你那姿势不对呀,得像火箭发射一样,先蓄力,然后猛地冲出去,再腾空而起。
”篮球运球呢,就像是一场篮球和人的舞蹈。
男生在规定的场地里,快速地运球、转身、变向,要是能在12秒以内完成,那可真是在篮球场上的小明星了。
女生如果在14秒以内完成,也是相当不错的。
我记得我们班有个篮球迷,他运球的时候,那篮球就像黏在他手上一样听话。
他总是得意地说:“这篮球运球的评分标准对我来说就像小菜一碟,我就像篮球的主人,想让它去哪它就去哪。
高中体育会考评分标准一、短跑(100米为例)(一)男生。
1. 优秀(90 - 100分)- 12秒及以内。
这个速度要求男生具备较好的爆发力和起跑反应速度。
那些经常参加短跑训练或者本身运动天赋比较好的男生,他们在起跑后能够迅速加速,途中跑保持高效的步频和较大的步幅,冲刺时也能全力以赴。
2. 良好(75 - 89分)- 12秒1 - 13秒。
如果能达到这个成绩,说明男生的短跑能力还是不错的。
可能在起跑或者途中跑的某个环节有一点小瑕疵,但整体的速度和节奏感把握得较好。
3. 及格(60 - 74分)- 13秒1 - 14秒5。
对于大多数普通男生来说,这个成绩是通过努力可以达到的。
可能需要在起跑姿势、起跑反应以及跑步的呼吸节奏等方面加以训练。
4. 不及格(0 - 59分)- 14秒6及以上。
如果是这个成绩,可能是缺乏短跑的基本训练,或者在跑步过程中出现了比较严重的失误,比如起跑摔倒、途中跑节奏完全乱掉等情况。
(二)女生。
1. 优秀(90 - 100分)- 14秒及以内。
女生能跑到这个成绩,那在女生群体中算是跑得很快的了。
这需要有较好的腿部力量和敏捷性。
2. 良好(75 - 89分)- 14秒1 - 15秒5。
达到这个成绩的女生,短跑能力处于中上等水平。
在训练中可能重点提高了加速能力或者冲刺能力。
3. 及格(60 - 74分)- 15秒6 - 17秒5。
这是大部分女生通过正常体育课程学习和一定训练可以达到的成绩范围。
4. 不及格(0 - 59分)- 17秒6及以上。
如果成绩在此范围,可能是身体协调性、力量等方面存在不足,需要加强专项训练。
二、长跑(800米女生、1000米男生为例)(一)男生(1000米)1. 优秀(90 - 100分)- 3分10秒及以内。
能跑出这个成绩的男生,耐力非常好。
在跑的过程中,他们懂得合理分配体力,比如起跑时不会冲得太猛,在中间阶段保持稳定的速度,最后冲刺阶段还有足够的能量加速。
高中一年级乒乓球考试评分标准详解在高中一年级的乒乓球考试中,评分标准的设定旨在全面评估学生的乒乓球技能及其比赛策略。
评分标准通常从技术、战术、身体素质和比赛态度几个方面进行考量,确保评估的全面性和公正性。
首先,技术是评分的核心要素。
乒乓球技术包括基本动作的规范性、球感、击球的准确性和稳定性。
考试中,学生需展示正手攻球、反手推挡、接发球等基本动作的熟练程度。
技术评分不仅仅看动作的正确性,还包括动作的流畅性和稳定性。
一个准确、流畅的击球可以显示出学生对基本技术的掌握程度,而频繁的失误则会影响评分。
其次,战术意识也是评分的重要组成部分。
战术意识体现在学生对比赛形势的判断和对不同对手的应对策略上。
评委会观察学生在比赛中的战术安排,如进攻与防守的转换、对对手弱点的利用等。
一个具有良好战术意识的学生能够根据实际比赛情况做出调整,从而在比赛中表现出更高的竞技水平。
身体素质的评价也不可忽视。
乒乓球比赛要求运动员具备良好的反应速度、灵活性和耐力。
评分标准会关注学生在比赛中的移动能力、耐力表现及反应速度。
学生在比赛中的快速移动、敏捷反应以及对长时间比赛的耐受力都会被纳入评分范围。
最后,比赛态度和心理素质是评分中的另一个重要方面。
考试不仅考察学生的技术和战术水平,还关注学生在比赛中的表现态度,如自信、专注和比赛中的情绪管理。
一个积极的比赛态度和良好的心理素质可以帮助学生在紧张的比赛中保持冷静,从而发挥出最佳水平。
综合来看,高中一年级乒乓球考试的评分标准旨在通过多方面的评估,全面了解学生的乒乓球技能和比赛能力。
技术、战术、身体素质和心理素质的综合表现决定了最终的评分。
这种多维度的评分标准不仅能够准确地评价学生的乒乓球水平,还能激励学生在各方面不断进步。
通过对评分标准的深入理解,学生能够有针对性地进行训练和提升,从而在考试中取得优异成绩。
高中体考评分标准一、体能测试。
体能测试是高中体育考试的重要组成部分,主要包括身体素质测试和各项体育项目测试。
身体素质测试包括身高、体重、肺活量、肌肉力量、柔韧性等指标的测定,而各项体育项目测试则包括1000米长跑、50米短跑、跳高、立定跳远、引体向上等项目的测试。
根据学生在体能测试中的表现,给予相应的评分。
二、技能项目。
高中体育考试的技能项目主要包括篮球、足球、排球、乒乓球、羽毛球等项目。
在技能项目测试中,学生需要展示出对基本动作的掌握程度、对比赛规则的理解以及团队合作能力。
评分标准将根据学生在技能项目测试中的表现来确定,包括得分、传球、射门、发球、接发球、拦网等方面的表现。
三、体育知识。
体育知识是高中体育考试的重要内容之一,学生需要掌握体育运动的基本知识,包括体育运动的历史、规则、技术要领等方面的知识。
在体育知识测试中,学生需要回答选择题、判断题等形式的题目,考察学生对体育知识的掌握程度。
评分标准将根据学生在体育知识测试中的表现来确定,包括对知识点的掌握程度、答题的准确性等方面。
四、综合表现。
除了以上三个方面的测试外,高中体育考试还将综合考虑学生在体育课上的表现,包括课堂表现、体育课作业、体育课参与度等方面。
综合表现将作为评定学生体育考试成绩的重要依据之一。
五、评分标准。
根据以上内容,高中体育考试的评分标准主要包括体能测试、技能项目、体育知识和综合表现四个方面。
在评分过程中,需要综合考虑学生在各个方面的表现,给予相应的评分。
评分标准将根据学生在各个方面的表现来确定,以保证评分的客观公正性。
六、总结。
高中体育考试评分标准的制定,旨在全面评价学生在体育方面的综合能力,促进学生身心健康发展。
通过科学合理的评分标准,可以激发学生对体育运动的兴趣,提高学生的体育素质,为学生的全面发展奠定良好的基础。
希望各地教育部门能够根据实际情况,科学制定高中体育考试评分标准,为学生的成长成才提供更好的保障。
序号等级分数肺活量1000米跑50米跑坐位体前屈立定跳远引体向上1000米跑秒数操作1 优秀100 4540 3′30〞7.1 23.6 260 16 210 查看2 优秀95 4420 3′35〞7.2 21.5 255 15 215 查看3 优秀90 4300 3′40〞7.3 19.4 250 14 220 查看4 良好85 4050 3′47〞7.4 17.2 243 13 227 查看5 良好80 3800 3′55〞7.5 15.0 235 12 235 查看6 及格78 3680 4′00〞7.7 13.6 231 240 查看7 及格76 3560 4′05〞7.9 12.2 227 11 245 查看8 及格74 3440 4′10〞8.1 10.8 223 250 查看9 及格72 3320 4′15〞8.3 9.4 219 10 255 查看10 及格70 3200 4′20〞8.5 8.0 215 260 查看11 及格68 3080 4′25〞8.7 6.6 211 9 265 查看12 及格66 2960 4′8.9 5.2 207 270 查看13 及格64 2840 4′35〞9.1 3.8 203 8 275 查看14 及格62 2720 4′40〞9.3 2.4 199 280 查看15 及格60 2600 4′45〞9.5 1.0 195 7 285 查看16 不及格50 24705′05〞9.7 0.0 190 6 305 查看17 不及格40 23405′25〞9.9 -1.0 185 5 325 查看18 不及格30 22105′45〞10.1 -2.0 180 4 345 查看19 不及格20 20806′05〞10.3 -3.0 175 3 365 查看20 不及格10 19506′25〞10.5 -4.0 170 2 385 查看21 不及格0 09′00〞20.0 -30.0 50 0 540 查看女生:序号等级分数肺活量800米跑50米跑坐位体前屈立定跳远仰卧起坐800米跑秒数操作1 优秀100 3150 3′24〞7.8 24.2 204 53 204 查看2 优秀95 3100 3′30〞7.9 22.5 198 51 210 查看3 优秀90 3050 3′36〞8.0 20.8 192 49 216 查看4 良好85 2900 3′43〞8.3 19.1 185 46 223 查看5 良好80 2750 3′50〞8.6 17.4 178 43 230 查看6 及格78 2650 3′55〞8.8 16.1 175 41 235 查看7 及格76 2550 4′00〞9.0 14.8 172 39 240 查看8 及格74 2450 4′05〞9.2 13.5 169 37 245 查看9 及格72 2350 4′10〞9.4 12.2 166 35 250 查看10 及格70 2250 4′15〞9.6 10.9 163 33 255 查看11 及格68 2150 4′20〞9.8 9.6 160 31 260 查看12 及格66 2050 4′25〞10.0 8.3 157 29 265 查看13 及格64 1950 4′10.2 7.0 154 27 270 查看14 及格62 1850 4′35〞10.4 5.7 151 25 275 查看15 及格60 1750 4′40〞10.6 4.4 148 23 280 查看16 不及格50 17104′50〞10.8 3.6 143 21 290 查看17 不及格40 16705′00〞11.0 2.8 138 19 300 查看18 不及格30 16305′10〞11.2 2.0 133 17 310 查看19 不及格20 15905′20〞11.4 1.2 128 15 320 查看20 不及格10 15505′30〞11.6 0.4 123 13 330 查看21 不及格0 09′00〞20.0 -30.0 50 0 540 查看。
高三体育合格考试评分标准(一)高三体育合格考试评分标准体育合格考试是高三学生必须参加的考试之一。
它在高三学生的整体评估中占有重要的分量。
为了帮助学生更好地准备和考试,以下是高三体育合格考试评分标准。
跑步跑步是体育考试的重要内容之一,也是最基本的运动。
跑步项目分为1000米和800米两种长度,评分标准如下:•1000米跑:–优秀:4分钟30秒以内;–良好:4分钟30秒~5分钟;–及格:5分钟~5分30秒;–不及格:5分30秒以上。
•800米跑:–优秀:3分钟20秒以内;–良好:3分钟20秒~3分钟40秒;–及格:3分钟40秒~4分钟;–不及格:4分钟以上。
篮球篮球是体育考试中较难的一项,需要有良好的协调能力和敏捷性。
评分标准如下:•进攻方:–投篮命中,或被防守方犯规后罚球命中:3分;–篮板球:1分;–助攻:1分。
•防守方:–抢下篮板球:1分;–篮板球送出转换成功:1分。
•经判定惜败但竞技精神可嘉者:加0.5分。
•以上三轮均不可将球交到体育老师手中,否则取消该轮比赛分数。
仰卧起坐仰卧起坐也是体育考试中必考项目之一。
考试者在2分钟内完成尽可能多的仰卧起坐,评分标准如下:•优秀:70个以上;•良好:60个~70个;•及格:50个~60个;•不及格:50个以下。
俯卧撑俯卧撑也是体育考试中必考项目之一。
考试者在2分钟内完成尽可能多的俯卧撑,评分标准如下:•优秀:50个以上;•良好:40个~50个;•及格:30个~40个;•不及格:30个以下。
游泳游泳虽然不是必考项目,但仍然是高三体育考试中常见的项目之一。
游泳项目分为50米和100米两种长度,评分标准如下:•50米游泳:–优秀:30秒以内;–良好:30秒~35秒;–及格:35秒~40秒;–不及格:40秒以上。
•100米游泳:–优秀:1分钟以内;–良好:1分钟~1分10秒;–及格:1分10秒~1分20秒;–不及格:1分20秒以上。
以上就是高三体育合格考试评分标准。
高中体考评分标准高中体育考试作为学生体能素质的一次全面检测,对学生的身体素质和健康水平进行了全面评估。
为了更科学、公正地评价学生的体育水平,制定了一套科学的评分标准。
下面将详细介绍高中体考评分标准。
一、体育成绩评定标准。
1. 100米短跑。
男生,优秀(10秒以内),良好(10-12秒),及格(12-14秒),不及格(14秒以上)。
女生,优秀(12秒以内),良好(12-14秒),及格(14-16秒),不及格(16秒以上)。
2. 800米长跑。
男生,优秀(2分20秒以内),良好(2分20-2分40秒),及格(2分40-3分),不及格(3分以上)。
女生,优秀(2分50秒以内),良好(2分50-3分10秒),及格(3分10-3分30秒),不及格(3分30秒以上)。
3. 跳远。
男生,优秀(6米以上),良好(5.5-6米),及格(5-5.5米),不及格(5米以下)。
女生,优秀(5米以上),良好(4.5-5米),及格(4-4.5米),不及格(4米以下)。
4. 篮球运球。
男生,优秀(30秒以内),良好(30-40秒),及格(40-50秒),不及格(50秒以上)。
女生,优秀(35秒以内),良好(35-45秒),及格(45-55秒),不及格(55秒以上)。
5. 仰卧起坐。
男生,优秀(60个以上),良好(50-60个),及格(40-50个),不及格(40个以下)。
女生,优秀(50个以上),良好(40-50个),及格(30-40个),不及格(30个以下)。
二、体育课平时成绩评定标准。
1. 课堂表现(满分10分)。
包括课堂纪律、参与度、团队合作等方面,根据老师的评定进行打分。
2. 体育作业(满分10分)。
包括完成情况、技术动作规范、动作协调等方面,根据老师的评定进行打分。
3. 体育测试(满分10分)。
包括短跑、跳远、篮球运球、仰卧起坐等测试项目,根据个人成绩进行打分。
三、体育考试总评成绩计算方法。
平时成绩占60%,考试成绩占40%。
高中体考评分标准高中体育考试是对学生身体素质和运动技能的考核,也是学生综合素质的重要组成部分。
为了更科学、公正地评价学生的体育水平,制定了一套严格的评分标准。
下面将对高中体考评分标准进行详细介绍。
首先,体育考试项目包括了1000米长跑、50米短跑、立定跳远、引体向上、仰卧起坐、篮球运球、足球运球、排球发球、乒乓球发球、游泳等多个项目。
每个项目都有相应的评分标准,以确保评分的客观性和公正性。
在1000米长跑项目中,评分标准主要考虑学生的耐力和速度。
通常情况下,根据学生的成绩,将其分为不同等级,如优秀、良好、及格和不及格等。
成绩优秀的学生需要在规定时间内完成跑步,并且保持良好的体力状态,才能获得高分。
50米短跑项目主要考察学生的爆发力和速度。
评分标准与1000米长跑类似,也是根据学生的成绩来划分不同等级。
爆发力和速度越好的学生,获得的分数也会相应提高。
立定跳远项目主要考察学生的爆发力和协调性。
评分标准根据学生的跳远成绩来划分等级,跳远距离越远,分数也会相应提高。
引体向上、仰卧起坐等项目主要考察学生的上肢和腹肌力量。
评分标准根据学生完成的次数来划分等级,次数越多,分数越高。
篮球运球、足球运球、排球发球、乒乓球发球等项目主要考察学生的运球和发球技能。
评分标准主要根据学生的技术动作和控制能力来划分等级,技术动作规范、控制能力强的学生获得的分数也会相应提高。
游泳项目主要考察学生的游泳技能和耐力。
评分标准主要根据学生的游泳姿势、速度和游泳距离来划分等级,游泳姿势规范、速度快、游泳距离长的学生获得的分数也会相应提高。
综上所述,高中体考评分标准主要根据不同项目的特点和要求,科学、公正地评价学生的体育水平。
学生在体育考试中,应该注重平时的训练,提高自身的体育素质,以获得更好的成绩。
同时,学校和教师也应该加强对学生体育素质的培养和考核,为学生的全面发展提供更好的保障。
中学生体考项目评分标准对于中学生来说,体育考试是评估其身体素质和运动能力的重要方式之一。
了解体考项目的评分标准,有助于学生有针对性地进行训练,提高体育成绩,同时也能促进他们养成良好的运动习惯,增强体质。
中学体育考试通常包括多个项目,不同地区可能会有所差异,但常见的项目一般有长跑、短跑、立定跳远、跳绳、掷实心球、仰卧起坐、引体向上等。
首先来看看长跑项目。
男生的 1000 米长跑和女生的 800 米长跑是考验耐力的重要项目。
在大多数地区的评分标准中,完成时间越短,得分越高。
以男生 1000 米为例,优秀的成绩通常在 3 分 40 秒以内,良好的成绩在 4 分左右,及格线则可能在 4 分 30 秒左右。
而女生 800 米,优秀成绩一般在 3 分 25 秒以内,良好成绩在 3 分 50 秒左右,及格线可能在 4 分 20 秒上下。
当然,具体的时间标准会因地区和考试要求的不同而有所变化。
短跑项目,如男生 100 米和女生 100 米,主要考察学生的爆发力和速度。
男生 100 米优秀成绩可能在 13 秒以内,女生则可能在 15 秒以内。
及格的成绩,男生大概在 16 秒左右,女生在 18 秒左右。
立定跳远是另一个常见的体考项目。
这个项目主要衡量学生的下肢力量和爆发力。
男生能跳到 25 米以上通常可以获得优秀的评价,22 米左右为良好,19 米左右为及格。
女生优秀的成绩一般在 2 米以上,良好在 18 米左右,及格在 15 米左右。
跳绳项目,主要考查学生的协调性和耐力。
一分钟内跳绳的次数越多,成绩越好。
一般来说,男生一分钟跳绳达到 180 次以上为优秀,150 次左右为良好,120 次左右为及格。
女生优秀成绩通常在 170 次以上,良好在 140 次左右,及格在 110 次左右。
掷实心球项目,考验的是学生的上肢力量和身体的协调性。
男生能掷出 10 米以上可视为优秀,8 米左右为良好,6 米左右为及格。
女生优秀成绩一般在 7 米以上,良好在 6 米左右,及格在 4 米左右。
高中体测评分标准高中体测评分标准的具体内容可能因地区和学校的不同而有所差异。
一般来说,高中体测评分标准主要包括以下几个方面:1.身高与体重:这一部分的评分标准主要是根据学生的身高和体重来进行评估。
一般来说,学生的身高和体重被要求在一定的范围内,超出或低于这个范围都会相应地扣分。
2.体能测试:体能测试是高中体测评分标准中最重要的部分,主要包括长跑(如1000米或800米)、短跑(如50米或100米)、跳远、引体向上等项目。
这些项目的评分标准主要是根据学生的完成时间和动作质量来进行评估。
3.身体素质:身体素质主要包括耐力、力量、柔韧性、灵敏性等方面的测试。
这些测试的评分标准主要是根据学生的表现来进行评估,如坐位体前屈、仰卧起坐、立定跳远等项目。
4.体育知识:体育知识主要包括学生对体育基本规则和运动技巧的了解程度。
这一部分的评分标准主要是通过笔试或口头提问来进行评估。
总体来说,高中体测评分标准的制定是为了全面评估学生的身体素质和体能状况,以及促进学生的身心健康和全面发展。
然而,由于不同地区和学校的实际情况存在差异,因此具体的评分标准和项目设置可能会有所不同。
需要注意的是,高中体测评分标准并不是唯一衡量学生身体健康和体育水平的标准。
除了体测成绩外,学生的日常表现、运动兴趣和参与度等方面也应该得到重视和关注。
同时,学校应该根据实际情况和学生需求,制定科学合理的体育教育计划和活动安排,以促进学生的身心健康和全面发展。
此外,为了更好地实施高中体测评分标准,学校还需要在以下几个方面加强工作:1.完善设施:学校需要提供足够的体育设备和场地,以满足学生参加各种体育活动的需求。
同时,学校还需要对设备和场地进行定期维护和更新,以保证其安全和正常使用。
2.加强教师队伍建设:学校需要加强对体育教师的培训和管理,提高教师的教学水平和专业素养。
同时,学校还需要鼓励和支持教师进行教育教学研究和创新,以提高体育教育的质量和效果。
3.强化安全管理:学校需要建立健全的体育安全管理制度和应急预案,确保学生在参加体育活动时的安全。
高中一年级男生评分标准等级单项得分肺活量体重指数1000米(分.秒)台阶试验50米跑(秒)立定跳远(米)掷实心球(米)握力体重指数引体向上(次)坐位体前屈(厘米)跳绳(次/1分钟)篮球运球(秒)足球运球(秒)排球垫球(次)优秀100823′28〞68 6.6 2.5813.6922320.81859.27.240 98813′31〞67 6.7 2.5713.2912220.41809.67.439 96803′34〞66 6.8 2.5512.6902119.917310.27.837 94793′37〞65 6.9 2.5412882019.416510.98.235 92783′40〞647 2.5211.2871918.715511.78.633 90763′43〞627.1 2.510.485181814512.69.130良好87753′47〞617.2 2.4710.2831717.1141139.429 84733′51〞597.4 2.449.8811615.813413.59.827 81713′56〞587.5 2.49.4781514.412814.110.225 78684′01〞557.7 2.348.9751412.611914.910.823 75664′06〞537.9 2.298.5711310.811015.611.320及格72644′11〞528 2.268.269129.710516.211.619 69614′16〞518.1 2.217.7661189617.212.117 66594′21〞508.2 2.177.26310 6.38818.112.615 63554′26〞488.3 2.1 6.659947719.413.212 60524′31〞468.4 2.046558 1.76620.613.89不及格50514′40〞458.5 2.02 5.854616221.414.28 40494′50〞448.6 1.99 5.5525-0.15522.714.77 30485′00〞438.7 1.96 5.2504-1.14823.915.26 20455′10〞428.9 1.92 4.8483-2.53925.615.95 10435′20〞409 1.89 4.4462-3.83027.216.63高中一年级女生评分标准等级单项得分肺活量体重指数800米(分.秒)台阶试验50米跑(秒)立定跳远(米)掷实心球(米)握力体重指数仰卧起坐(次/分钟)坐位体前屈(厘米)跳绳(次/1分钟)篮球运球(秒)足球运球(秒)排球垫球(次)优秀100683′24〞687.8 2.018705120.317511.87.935 98673′27〞677.927.969502017012.18.434 96663′29〞668 1.987.8684919.516312.69.232 94653′32〞648.1 1.977.7674819.115513.21030 92643′35〞628.3 1.957.6654718.414513.911.128 90633′38〞608.4 1.937.4634517.813514.612.125良好87623′42〞598.5 1.917.362441713115.312.524 84603′46〞578.6 1.877.2604315.712516.413.122 81593′50〞548.7 1.847.1584114.411917.513.821 78563′54〞528.8 1.797553912.71101914.618 75543′58〞498.9 1.75 6.852*********.415.516及格72524′03〞489 1.72 6.75136109721.216.215 69504′08〞479.1 1.67 6.648338.39022.317.314 66474′13〞459.2 1.63 6.44631 6.78223.418.413 63444′18〞449.3 1.57 6.24328 4.57224.919.911 60414′23〞429.4 1.5164025 2.36226.421.49不及格50404′30〞419.5 1.5 5.83924 1.95827.221.88 40384′37〞409.7 1.47 5.43823 1.25128.322.57 30374′44〞399.9 1.45536210.54529.423.16 20354′51〞3710.2 1.41 4.53520-0.43730.9245 10345′00〞3610.4 1.3843318-1.42832.424.93。