总黄酮含量测定方案
- 格式:doc
- 大小:32.00 KB
- 文档页数:3
附录A(标准的附录)总黄酮含量的测定(分光光度比色法)1 试剂所用试剂均为分析纯,水为去离子水或蒸馏水。
1.1无水乙醇;1.2硝酸铝溶液(100g/L):称取AL(NO3)3•9H2O 17.6g,加水溶解,定容于100mL容量瓶中,摇匀备用。
1.3 醋酸钾溶液(9.8g/L):称取KCOOH 9.814g,加水溶解,定容于100mL容量瓶中,摇匀备用。
1.4 芦丁标准溶液:1.4.1芦丁对照品储备液(1.0g/L):精密称取芦丁标准物质50.000mg,置于50mL容量瓶中,加无水乙醇溶解并稀释定容至50mL。
1.4.2 芦丁对照品工作溶液(0.2g/L):精密吸取芦丁对照品储备液(1.4.1)10mL,置于50mL容量瓶中,加无水乙醇(1.1)至刻度,摇匀备用。
2 仪器全波长光度计;分析天平(0.000g);容量瓶等玻璃仪器。
3 分析步骤3.1 标准曲线3.1.1精密吸取芦丁对照品工作液(1.4.2)1mL,2 mL,3mL,4mL,5mL,6mL分别置于50mL容量瓶中。
3.1.2加无水乙醇(1.1)至15mL,然后依次加入硝酸铝溶液(1.2)1.0mL,醋酸钾溶液(1.3)1.0mL,摇匀,加水至刻度,摇匀,静止1hr。
3.1.3 用1cm比色杯于415nm处,以30%乙醇(V/V)溶液为空白,测定吸光度。
3.1.4 以50mL溶液中芦丁质量(mg)为横坐标,吸光度为纵坐标,用线性回归法做标准曲线,(线性范围0.0mg ~1.2mg(以50mL计)。
3.2 空白对照精密吸取待测试样4.0mL,置于50mL容量瓶中,加无水乙醇14mL,加水稀释至刻度,摇匀。
静止1hr,用ø=0.22μ的过滤膜过滤,滤液作为样品的空白对照。
3.3样品测定3.3.1精密吸取待测样液4.0mL,置于50mL容量瓶中,按3.1.2进行操作。
静止1hr,用ø=0.22μ的过滤膜过滤,滤液作为测定液。
1 总黄酮含量测定1.1 紫外可见分光光度法严赞开[1]综述了紫外分光光度法测定植物中黄酮含量的方法.重点介绍了单波长法、差示法、双波长法、三波长法、导数法等紫外分光光度法测定黄酮类化合物含量的原理及分析特性。
1.1.1 紫外可见分光光度法: 是以分子吸收光谱为基础的紫外-可见分光光度法,利用某些物质的分子在峰带I( 300 ~400 nm) 和峰带Ⅱ( 220 ~280 nm) 光谱区的吸光度来进行分析测定的方法。
具有简便、适用性广、准确度、精密度和重现性较好等特点,在总黄酮含量分析中发挥着重要作用。
1.1.2 比色法: 是一些药典最常用的总黄酮含量检测方法,它主要以Al( NO3 ) 3 为显色剂,在碱性条件下,利用其与总黄酮形成红色螯合物为特征。
常用于总黄酮类化合物含量测定的金属盐试剂有Al( NO3 ) 3、AlCl3 等。
1.1.3 差示分光光度法简称ΔA 法: 使用稍高于样品或稍低于样品的标准作参比,测量样品和参比间的相对吸光度。
而此相对吸光度又与样品和参比间的浓度差成比例关系,借差示工作曲线而求出样品的含量。
1.1.4 双波长和导数分光光度法: 用于测定吸收光谱曲线重达的混合物的含量而不须用解联立方程,还可分析高浓度及混浊样品,其灵敏度和准确度比普通分光光度法好。
在选择波长时,原则上除了要干扰物有相等吸光度外,还要求两波长比较接近,被测组分在该两波长处的摩尔吸收系数相差大些,这样方法的灵敏度会更高。
如果将上述双波长分光光度计上两个波长尽可能指近,使只相差1 ~2 nm,并且同时进行扫瞄,能得到试样一阶导数吸收光谱-吸光度对波长的变化率曲线,即导数分光光度法。
2 药理作用2.1 镇痛作用赵铁华等[4]研究结果显示灌胃、腹腔注射、皮下注射适宜剂量的黄芩茎叶总黄酮,对实验动物经化学和热刺激导致的疼痛反应皆有一定的抑制作用,其镇痛作用机制与中枢作用相关。
银杏总黄酮( TFG) 腹腔内注射可显著抑制甲醛致小鼠疼痛反应,延长小鼠舔足潜伏期并减少小鼠扭体反应数。
总黄酮的测定方法黄酮类化合物是广泛存在于植物界的一大类天然产物,种类繁多, 大多数黄酮类化合物与葡萄糖或鼠李糖结合成苷,部分为游离态或与鞣质结合存在。
黄酮化合物系色原烷或色原酮的2-或3-苯基衍生物, 一般具有C6-C3-C6的基本骨架结构。
近年来, 黄酮类化合物以其广谱的药理作用倍受青睐, 人们对含有黄酮的化合物进行大量研究, 以期获得黄酮含量较高的中草药。
因此黄酮的含量测定成为研究的关键步骤。
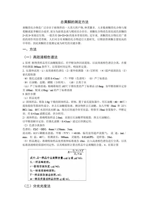
一、方法(一)高效液相色谱法1. 原理植物类样品用石油醚脱脂后,经甲醇加热回流提取,以高效液相色谱法分离,在紫外检测器360nm条件下,以保留时间定性、峰面积定量。
2.仪器和试剂(1)高效液相色谱仪(2)紫外检测器(3)层析柱(4)超声波清洗仪(5)索氏提取器(6)微孔过滤器(滤膜0.45um)(7)甲醇(色谱纯)(8)芦丁标准品(9)石油醚,盐酸,磷酸(分析纯)。
(10)去离子水(11)芦丁标准溶液:精确称取经105℃干燥恒重的芦丁标谁品15.0mg,加甲醇溶解并定容至100ml,配成150ug/ml的芦丁标准溶液3. 操作步骤(1)样品处理1)固体样品:称取2.0g干燥的固体样品,研细,置于索氏提取器中,用石油醚(60~90℃)提取脂肪等脂溶性成分,弃去石油醚提取液,剩余物挥去石油醚,加人甲醇50ml和25%HC1 5ml,80℃水浴回流水解1h,取出后快速冷却至室温,转移至50ml容量瓶中,甲醇定容,经0.45um滤膜过滤,供分析用。
2)液体样品:准确吸取样品2.0ml,直接以石油醚萃取脱脂,挥去石油醚后,以甲醇溶解并定容,经微孔滤膜(0.45um)滤过后供测定用。
(2)色谱分离条件色谱柱:CLC-ODS,6mm×150mm,5um;流动相:0.3%磷酸水溶液:甲醇(V:V)=40:80,临用前用超声波脱气;流速:lml/min;柱温:40℃;检测波长:360nm;灵敏度:0.02AUFS;进样量:20ul。
1 总黄酮的测定(来源于《保健食品检验与评价技术规范》(2003年版))1.1 试剂
1.1.1 聚酰胺粉
1.1.2 芦丁标准溶液:称取5.0mg芦丁,加甲醉溶解并定容至100mL,即得
50μg/mL。
1.1.3 乙醇:分析纯。
1.1.4 甲醇:分析纯。
1.2 分析步驟
1.2.1 试样处理:称取一定量的试祥,加乙醇定容至25mL,摇匀后,超声提取20min,放置.吸取上清液1.0 mL,于蒸发皿中,加lg聚酰胺粉吸附,于水浴上挥去乙醇,然后转入层析柱。
先用20 mL苯洗,苯液弃去,然后用甲醇洗脱黄酮,定容至25mL。
此液于波长360nm测定吸收值。
同时以芦丁为标准品,测定标准曲线,求回归方程,计算试样中总黄酮含量。
1.2.2 芦丁标准曲线:吸取芦丁标准溶液:0、1.0、2.0、3.0、4.0、5.0mL于10mL 比色管中,加甲醇至刻度,摇匀,于波长360nm比色。
求回归方程,计算试样中总黄酮含量。
1.3计算和结果表示:
A × V2 × 100
X = -------------------------
V1 × M ×1000
式中:
X---试样中总黄酮的含量,mg/100g;
A---由标准曲线算得被测液中总黄酮量,μg;
M---试样质量,g;
V1---测定用试样体枳,mL;
V2---试样定容总体枳,mL。
计算结果保留二位有效数字。
总黄酮(Flavonoid)含量(铝盐显色法酶标仪96样)(一)检测原理:总黄酮,即黄酮类化合物,包括黄酮,黄酮醇,黄烷酮,橙酮,异黄酮,黄烷醇,花青素等,是植物重要的一类次生代谢产物,具有有较强的抗氧化活性,可捕捉活性氧自由基,降低氧化伤害,在果实中影响其色泽和风味;对植物的抗逆性(比如抗紫外)和抗病虫害方面有重要作用。
实验采用NaNO2-Al(NO3)3-NaOH显色法测定黄酮总含量,即在碱性亚硝酸盐溶液中,黄酮类化合物与铝离子形成在510nm处有特征吸收峰的红色络合物,测定反应产物在510nm处的吸光值,即可计算样品中总黄酮含量。
(二)试剂组分与配制:试剂名称规格保存要求备注试剂一液体1.6m L×1支4℃保存试剂二液体3m L×1瓶4℃保存试剂三液体12m L×1瓶4℃保存标准品粉剂mg×1支4℃保存做标曲,则用到该试剂(三)所需的仪器和用品:酶标仪、96孔板、粉碎仪、筛子、60%乙醇、离心机、蒸馏水。
(四)总黄酮测定:建议正式实验前选取2个样本做预测定,了解本批样品情况,熟悉实验流程,避免实验样本和试剂浪费!1、样本制备:①组织样本:称取约0.1g新鲜样本(若水分充足,可增加样本取样质量);或者称取约0.03g烘干样本(将样本在105℃下杀青3min,然后60℃烘干至恒重,粉碎,过40-60目筛,得到烘干样本),加入1.5mL的60%乙醇(若鲜样需研磨均质),60℃振荡提取2h(若蒸发用60%乙醇定容至1.5mL),25℃×12000rpm,离心10min,取上清待测。
【注】:若样本量较少,可同比例缩减样本量,如取0.02g干样,加入1mL60%乙醇,60℃振荡提取2h。
25℃×12000rpm,离心10min,取上清,用60%乙醇定容至1mL待测。
②液体样本:直接检测;若浑浊,离心后取上清检测。
2、上机检测:①酶标仪预热30min,调节波长至510nm。
1 各批次药材含量测定使用已经确定的总黄酮含量检测方法分别进行5个批次原料含量的测定总黄酮含量测定:分别精密称取药材粗粉0.5g,置100ml锥形瓶中,加70%乙醇50ml,称定重量,超声60分钟,放冷,称定,加入70%乙醇补足减失重量,摇匀,过滤,弃去粗滤液,精密量取续滤液10.0ml上聚酰胺树脂,待充分吸附后,用乙醇进行洗脱,至流出液基本无色,以洗脱液定容至25ml量瓶中,备用。
精密量取供试品溶液5ml,置10ml比色管中,加 5%亚硝酸钠溶液0.4ml,使混匀,放置6分钟,加10%硝酸铝溶液0.4ml,摇匀,放置6 分钟,加2mol/L氢氧化钠溶液3ml,再加30%乙醇至刻度,摇匀,放置15分钟,照分光光度法(《中国药典》2010版一部附录Ⅴ B),在504nm 的波长处测定吸收度。
表1 不同批次药材总黄酮含量测定结果批号含量(%)1 2 3 X±S20140516 0.16350.16480.17010.1661±0.003520140516紫外扫描色谱图2 药材总黄酮转移率研究2.1 单个药材转移率研究2.1.1 单个药材的转移率测定同一批次的各药材,分别按照产品生产工艺提取得单个药材的总黄酮浓缩液样品,进行总黄酮含量检测,与“1”项下同批药材的总黄酮含量相比得出单个药材的转移率(如下式),分别进行5批次药材测定。
黄芪、桑叶、黄精、山茱萸:分别取黄芪、桑叶、黄精、山茱萸各100g,加水煎煮两次(回流),第一次加水12倍量,煎煮2.0h,过滤;第二次加水10倍量,煎煮1.0h,过滤,合并滤液浓缩至100ml,备用。
黄芪不同浓缩程度的考查:取黄芪100g,加水煎煮两次(回流),第一次加水20倍量,煎煮2.5h,过滤;第二次加水20倍量,煎煮2.0h,过滤,合并滤液,重复试验三次,分别浓缩至50ml、100ml、200ml,备用。
精密量取上述溶液5ml,加乙醇15ml,摇匀,过滤,弃去粗滤液,精密量取续滤液10.0ml上聚酰胺树脂,待充分吸附后,用乙醇进行洗脱,至流出液基本无色,以洗脱液定容至25ml量瓶中,备用。
总黄酮的含量测定方法
总黄酮的含量测定方法主要包括以下几种:
1. 酸性条件下的比色法:将样品与酸反应生成有色化合物,测定其吸光度。
如盐酸或硫酸与总黄酮反应生成有色化合物,可通过紫外可见光谱测定吸光度,进而计算总黄酮的含量。
2. 高效液相色谱法(HPLC):使用高效液相色谱仪进行分离和测定。
通过采用特定的色谱柱和流动相,分离出总黄酮,并通过检测器测定其峰面积或峰高值,并与已知标准品进行比较,计算样品中总黄酮的含量。
3. 薄层色谱法:将总黄酮的样品与色谱载体共同涂布在薄层板上,通过色谱柱法进行有效分离。
然后,利用染色剂,如硼酸或铝酸盐等,在紫外或可见光下观察或测定样品斑点的强度,从而计算总黄酮的含量。
4. 毛细管电泳法:通过毛细管电泳仪将总黄酮进行分离,并通过测定峰面积或峰高值,配合已知标准曲线,计算总黄酮的含量。
需要注意的是,不同样品中总黄酮的化学结构和含量可能存在差异,因此在选择测定方法时应根据具体的样品特性和仪器设备的可用性做出选择。
总黄酮含量测定微板法总黄酮是一类重要的生物活性物质,具有抗氧化、抗炎、抗肿瘤等多种生理功能。
因此,测定样品中的总黄酮含量对于食品、草药、化妆品等行业具有重要意义。
本文将介绍一种常用的总黄酮含量测定方法——微板法。
微板法是一种基于酶促反应的测定方法,通过酶促反应将总黄酮转化为有色产物,再利用分光光度计测定产物的吸光度,从而计算出样品中的总黄酮含量。
下面将详细介绍该方法的步骤和操作要点。
准备实验所需的试剂和设备。
试剂主要包括缓冲液、酶液、底物液和标准品。
设备主要包括微孔板、分光光度计、移液器等。
接下来,进行样品的制备。
将待测样品粉碎并称取适量,加入适量的缓冲液进行提取。
提取的条件可以根据具体样品的特点进行调整,一般采用温度控制、pH调节等方法提高提取效果。
然后,离心样品提取液,取上清液进行后续操作。
然后,将提取液分装到微孔板中。
根据实验需求,可以选择不同孔数的微孔板。
将提取液均匀地加入到微孔板的每个孔中,确保每个孔的体积相同。
接着,加入酶液和底物液。
酶液是用来催化总黄酮转化为有色产物的,底物液是酶促反应所需的底物。
将酶液和底物液按照一定比例加入到每个孔中,注意不要产生交叉污染。
然后,将微孔板放入分光光度计中进行测定。
设置合适的波长和测量时间,测量各个孔的吸光度值。
将测得的吸光度值记录下来,作为后续计算总黄酮含量的依据。
计算样品中的总黄酮含量。
根据已知标准品的吸光度和浓度之间的关系,利用线性回归等方法计算出待测样品中总黄酮的含量。
一般情况下,可以通过查阅相关文献或使用专业的数据处理软件来完成计算。
总黄酮含量测定微板法是一种简单、快速、可靠的测定方法,在食品、草药、化妆品等领域具有广泛的应用。
但需要注意的是,在操作过程中要严格控制各个步骤的条件,确保实验结果的准确性。
另外,不同样品的测定条件可能有所差异,需要根据具体情况进行调整。
微板法是一种有效测定总黄酮含量的方法,通过酶促反应和分光光度计的配合,可以准确测定样品中的总黄酮含量。
总黄酮含量测定一样品溶液的制备70%乙醇溶液,料液比1﹕8 ,80度下回流2h。
取10g样品放入圆底烧瓶中加入80ml 70%乙醇溶液回流2h,抽滤定容至100ml备用。
使用时先离心再用70%乙醇稀释10倍做样品溶液。
二芦丁标准品的配置精密称取芦丁2mg,加无水乙醇定容至10ml。
制得浓度为0.2mg/ml芦丁标准品溶液。
三显色方法的确定1 扫描原液分别取芦丁溶液和样品溶液各1ml,加无水乙醇定容至25ml,空白对照,全波扫描。
2硝酸铝显色法分别取芦丁对照品溶液和样品溶液各5ml,加5%亚硝酸钠溶液(1.25g亚硝酸溶于无水乙醇中定容到25ml容量瓶中) 1ml, 摇匀,放置6min,加10%硝酸铝溶液(4,4014g硝酸铝.九水溶于无水乙醇中定容到25ml 容量瓶中) 1ml,摇匀,放置6min,加4%氢氧化钠试液(2g氢氧化钠溶于无水乙醇中定容到50ml容量瓶中)10ml, 再加无水乙醇定容至25ml,摇匀,放置15min,空白对照,全波扫描bb 。
3氯化铝显色法分别取芦丁对照溶液和样品溶液各5ml ,加1%的氯化铝溶液(1g氯化铝溶于无水乙醇中定容到100ml容量瓶中)10ml,摇匀放置10min,空白对照,全波扫描。
4 氢氧化钾显色法分别取芦丁对照品溶液和样品溶液各5ml,加3ml10%氢氧化钾溶液(2.5g氢氧化钾溶于无水乙醇中定容到25ml容量瓶中),充分摇匀显色5min后,用无水乙醇定容至25ml, 摇匀,空白对照,全波扫描。
四显色条件的确定五标准曲线的绘制分别取1ml,2ml,3ml,4ml,5ml,6ml芦丁对照品溶液,按所选的显色方法测定吸光度,绘制标准曲线。
六精密度实验按标准曲线绘制方法,分别准确量取1.0ml芦丁标准液5份,按所选显色剂和所确定的最优显色条件在所选波长下测定吸光度。
次数 1 2 3 4 5吸光度平均值相对标准偏差RSD(%)七重现性实验取火棘果样品5份各10g,按提取步骤制得样品液,按制备标准曲线方法显色后测定吸光度值并计算总黄酮含量。
1.总黄酮含量测定(回流)对照品溶液的制备精密称取在120℃干燥至恒重的芦丁对照品25mg,置50ml量瓶中,加乙醇适量,超声处理使溶解,放冷,加乙醇至刻度,摇匀。
精密量取20ml,置50ml 量瓶中,加水至刻度,摇匀,即得(每1ml中含无水芦丁0.2mg)。
标准曲线的制备精密量取对照品溶液1ml、2ml、3ml、4ml、5ml、6ml,分别置25ml量瓶中,各加水至6ml,加5%亚硝酸钠溶液1ml,摇匀,放置6分钟,加10%硝酸铝溶液Iml,摇匀,放置6分钟,加氢氧化钠试液10ml,再加水至刻度,摇匀,放置15分钟,以相应试剂为空白,立即照紫外一可见分光光度法,在500nm的波长处测定吸光度,以吸光度为纵坐标,浓度为横坐标,绘制标准曲线。
测定法取样品细粉约1g,精密称定,置索氏提取器中,加三氯甲烷加热回流提取至提取液无色,弃去三氯甲烷液,药渣挥去三氯甲烷,加甲醇继续提取至无色(约4小时),提取液蒸干,残渣加稀乙醇溶解,转移至50ml量瓶中,加稀乙醇至刻度,摇匀,作为供试品贮备液。
取供试品贮备液,滤过,精密量取续滤液5ml,置25ml量瓶中,加水稀释至刻度,摇匀。
精密量取2ml,置25ml量瓶中,照标准曲线制备项下的方法,自“加水至6ml”起依法测定吸光度,从标准曲线上读出供试品溶液中芦丁的重量,计算,即得。
本品按干燥品计算,含总黄酮以无水芦丁(C27H3006)计,不得少于7.0%。
2.总黄酮含量测定(天南星)对照品溶液的制备取芹菜素对照品适量,精密称定,加60%乙醇制成每1ml含12ug的溶液,即得。
标准曲线的制备精密量取对照品溶液Iml、2ml、3ml、4ml、5ml,分别置10ml量瓶中,各加60%乙醇至5ml,加1%三乙胺溶液至刻度,摇匀,以相应的试剂为空白,照紫外一可见分光光度法,在400nm的波长处测定吸光度,以吸光度为纵坐标,浓度为横坐标,绘制标准曲线。
测定法取本品粉末(过四号筛)约0.6g,精密称定,置具塞锥形瓶中,精密加入60%乙醇50ml,密塞,称定重量,超声处理(功率250W,频率40kHz)45分钟,放冷,再称定重量,用60%乙醇补足减失的重量,摇匀,滤过。
总黄酮的测定方法总黄酮是指一种天然的化合物,属于类黄酮类物质。
总黄酮是一类化合物的总和,包括黄酮,异黄酮和类黄酮等。
这些化合物广泛分布于植物中,并具有许多生理功能,如抗氧化性、抗癌性、降血脂、心脑血管保护等。
因此,对总黄酮的测定方法很重要,能够为药理研究和食品营养分析提供支持。
总黄酮的测定方法多种多样,根据不同的化学性质、测量目的和样品的性质,采用不同的测定方法。
下面介绍一些常见的总黄酮测定方法。
1. 酸碱比色法酸碱比色法是总黄酮测定的一种常用方法。
它是根据总黄酮具有酸碱变色性质,利用酸碱指示剂变色的原理进行测定。
具体实验流程如下:(1)取一定量的样品,加入稀盐酸,使样品酸化。
(2)加入稀氨水,使RH值在6.5~7.0之间。
(3)加入酚酞指示剂,观察样品溶液颜色变化,从而计算出总黄酮含量。
这种测定方法操作简便、快速,但由于酸碱条件的控制较为严格,且无法区分具体的黄酮类化合物,所以在某些情况下需要结合其他方法进行测定。
2. 溶解性法溶解性法是另一种常用的总黄酮测定方法。
它是通过将样品与有机溶剂混合,将总黄酮从样品中提取出来,然后用紫外光谱或比色法进行测定。
具体实验流程如下:(1)取一定量的样品,加入适量的有机溶剂(如甲醇、乙醇等),在恒温水浴中振荡提取一定时间。
(2)离心沉淀,取上清液用紫外光谱或比色法进行测定。
这种测定方法能够将总黄酮从样品中提取出来,并且可区分不同种类的黄酮化合物。
但由于实验中需用到有机溶剂,因此分析结果存在一定的误差。
3. 高效液相色谱法高效液相色谱法是对总黄酮测定的一种较为精确的方法。
该方法是利用高效液相色谱仪对总黄酮进行分离和定量。
具体实验流程如下:(1)取一定量的样品,经过萃取、分离和净化处理后,进行高效液相色谱分析。
(2)色谱分离后,对不同种类的黄酮进行检测和定量。
该方法具有分离效果好、灵敏度高、稳定可靠等优点,是总黄酮测定的可靠方法。
总的来说,总黄酮的测定方法有很多,根据实验条件、样品性质和分析目的不同,可以选择不同的方法。
药典中总黄酮测定方法
总黄酮是一类具有类黄酮结构和作用的化合物,广泛存在于植物中。
药典中常用的总黄酮测定方法包括以下几种:
1. 显色法:将含总黄酮样品与乙醇-水混合溶液及磷酸钠溶液混合后,加入硼酸试液,产生紫色或蓝色显色反应,通过比色法测定总黄酮含量。
2. 二苯基丙烯酸法:将含总黄酮样品与二苯基丙烯酸溶液混合后,利用紫外可见光谱法测定吸光度,通过标准曲线计算总黄酮含量。
3. 铝试剂法:将含总黄酮样品与铝试剂溶液混合后,加入氢氧化钠溶液,经酸化处理后用紫外可见光谱法测定吸光度,计算总黄酮含量。
4. 比色法:将含总黄酮样品与乙醇-氢氧化钾溶液混合后加入稀硫酸溶液,以黄烷酮为对照品,经比色法测定吸光度,计算总黄酮含量。
以上是比较常用的药典中总黄酮测定方法,选择不同的方法需考虑到样品类型、检测精度等实际问题。
黄酮含量的测定方法1、对照法1)①对照品制备:精密称取芦丁对照品20.8mg,置于100ml容量瓶中,加70%乙醇使溶解并稀释至刻度,摇匀。
②样品溶液制备精密称取样品0.50g,精密加入70%乙醇50ml,称定重量,超声处理30分钟,称定重量,用70%乙醇补足减失重量,即得。
③标准曲线的制备精密称取对照品溶液0.0、1.0、2.0、3.0、4.0、5.0ml,分别置于25ml比色管中,加70%乙醇10ml,加5%亚硝酸钠溶液1ml,摇匀,放置6分钟,加1mol/L 氢氧化钠溶液10ml,加70%乙醇置刻度,摇匀,放置15分钟。
各取10ml 置于50ml容量瓶中,用70%乙醇稀释至刻度。
在510nm的波长下测定吸光度。
2)①样品溶液的制备:分别精确称取80℃恒温干燥的样品用50%甲醇回流提取,料液比1:15,提取两次,每次30min,将两次提取液合并浓缩至一定体积,用30%甲醇定容至50ml 容量瓶中。
从其中取出12ml溶液放入100ml容量瓶中,稀释至刻度,再从100ml 容量瓶中取出1.5ml溶液,放至10ml容量瓶中,定容,为待测样品液Ⅰa和Ⅱa。
②最大吸收波长的选择:分别作样品液Ⅰa、Ⅱa及芦丁标准品的吸收曲线,均在350 nm 处有一强吸收,因此选择350 nm为测定波长。
③标准曲线的制定:精密称取芦丁对照品10.3mg,用少量30%乙醇溶解后,转移至50ml容量瓶,用蒸馏水定容至刻度。
分别精密量取2ml、3ml、4ml、5ml、6ml芦丁溶液置于100ml 容量瓶中,于350 nm 波长处测定吸光值,以芦丁空白为参比,以芦丁浓度为横坐标,以吸光度为纵坐标绘制标准曲线,提示在4.12~12.36mg/103ml浓度之间,吸光度值与浓度呈现良好的线性关系。
④含量测定结果:分别吸取2.2.1中Ⅰa和Ⅱa待测样品液各适量于石英比色池中,按标准芦丁一吸光度测定法,以样液空白参比,于350nm 波长下测定吸光值,计算各提取液中总黄酮含量。
总黄酮含量测定方法
总黄酮含量测定呀,有几种常见方法呢。
紫外- 可见分光光度法。
先得把样品处理好,就像给食材做前期准备一样。
把含有总黄酮的样品进行提取,提取液要纯净呀,不能有太多杂质干扰,杂质多了就像炒菜的时候锅没洗干净,那肯定做不出好菜。
然后在特定波长下测定吸光度,这个波长就像一把专门开总黄酮这把锁的钥匙,得找对喽。
这方法安全性挺高的,只要按照正常操作流程,不会有啥危险情况,稳定性也不错呢,只要仪器正常工作,数据偏差不会太大。
在食品、药品检测领域应用可广泛了,能快速知道产品里总黄酮的大概含量。
我知道一家小型制药厂,想检测新研发的药品里总黄酮含量,就用这个方法,快速得到结果,他们高兴得不得了,就像挖到宝藏一样。
还有高效液相色谱法。
这得把样品制成合适的溶液,溶液就像一支整齐有序的队伍,不能乱哄哄的。
然后注入色谱仪,色谱仪就像一个超级严格的裁判,把不同成分分得清清楚楚。
测定过程中要保证仪器的清洁和稳定,这可不能马虎呀,不然数据就乱套了。
这个方法安全性也还好,就是操作要细心些。
在科研中用得很多,能精确测定总黄酮含量,优势就是精准度高呀。
有个科研团队研究植物中的总黄酮含量,用这个方法得到准确数据,他们兴奋地说这简直是找到了解开谜团的密码。
我觉得这些总黄酮含量测定方法各有各的好,在合适的场景下都能发挥大作用,就像不同的工具在不同的工作里都能大显身手。
【含量测定】总黄酮对照品溶液的制备精密称取在120℃干燥至恒重的芦丁对照品25mg,置50ml量瓶中,加乙醇适量,超声处理使溶解,放冷,加乙醇至刻度,摇匀。
精密量取20ml,置50ml置瓶中,加水至刻度,摇匀,即得(每1ml中含无水芦丁0. 2mg)。
标准曲线的制备精密量取对照品溶液1ml、2ml、3ml、4ml、5ml、6ml.分别置25ml量瓶中,各加水至6ml.加5%亚硝酸钠溶液1ml.摇匀,放置6分钟,加10%硝酸铝溶液1ml,摇匀,放置6分钟,加氢氧化钠试液10ml,再加水至刻度,摇匀,放置15分钟,以相应试剂为空白,立即照紫外·可见分光光度法(附录V A),在500nm的波长处测定吸光度,以吸光度为纵坐标,浓度为横坐标,绘制标准曲线.
测定法取本品细粉约1g.精密称定,加稀乙醇(甲醇)溶解,转移至50ml量瓶中,加稀乙醇至刻度.摇匀,作为供试品贮备液.取供试品贮备液,滤过,精密量取续滤液5ml,置25ml量瓶中,加水稀释至刻度,摇匀。
精密量取2ml.置25ml置瓶中,照标准曲线制备项下的方法,自“加水至6ml”起依法测定吸光度,从标准曲线上读出供试品溶液巾芦丁的重量,计算,即得。
本品按干燥品计算,含总黄酮以无水芦丁( C27 H30 O16)计,不得少于7.0%。
总黄酮含量测定方法总黄酮是指一类在植物中广泛存在的天然化合物,具有多种生物活性,包括抗氧化、抗菌、抗炎等作用。
因此,总黄酮含量的测定方法对于评估植物中潜在的药用价值具有重要意义。
以下是一种常用的总黄酮含量测定方法。
一、试剂与设备准备:1. 酸性乙醇溶液:加入浓盐酸(HCl)和乙醇(C2H5OH)(体积比为1:95)。
2. 铝试管。
3. DNA分光光度计或分光光度计。
4. 普鲁士蓝试液。
二、样品处理:1. 将待测样品(如草药材)洗净并晾干。
2. 将样品研磨成细粉末,通过筛网过筛以去除杂质。
3. 取一定质量的样品,加入酸性乙醇溶液中,浸泡4-6小时,以增加黄酮化合物的浸提效果。
4. 使用离心机离心加速提取,收取上清液并保存备用。
三、测定操作:1. 取适量的上清液,放入铝试管中。
2. 加入1 mL的酸性乙醇溶液,并摇匀,待样品溶解。
3. 将铝试管放入水浴中加热,加热温度为80C,保持10分钟。
4. 待样品冷却后,加入3 mL的普鲁士蓝试液,摇匀。
5. 使用DNA分光光度计或普通分光光度计,设置波长为595 nm,测定吸光度值。
四、数据处理与计算:1. 使用酸性乙醇溶液作为空白试剂进行校正。
2. 通过空白试剂的吸光度值,减去样品吸光度值,获得净吸光度值。
3. 根据普鲁士蓝的吸光度与黄酮的浓度之间的线性关系,计算样品中黄酮的含量。
以上就是一种常用的总黄酮含量测定方法,通过酸性乙醇提取样品中的黄酮化合物,并使用普鲁士蓝试液测定吸光度值,可以获得样品中总黄酮的含量。
为了提高测定结果的准确性,可以多次重复实验,并计算平均值。
此外,还可以使用其他方法进行总黄酮的测定,如高效液相色谱(HPLC)法和分光光度法等,根据实际需求选择合适的方法进行测定。
总黄酮含量的测定植物中总黄酮的提取与测定原理黄酮母核中含有碱性氧原子,一般又多带酚羟基,能和铝离子产生黄色络合物,又加入亚硝酸钠和氢氧化钠,使在碱性溶液中呈红色,溶液在510 nm 处有最大吸收,显色反应在60 min 内稳定。
用芦丁作为对照品,用硝酸铝作为黄酮类比色测定的显色剂,吸光度与芦丁的浓度呈线形关系,采用分光光度法对总黄酮进行了含量测定。
仪器与试剂新锐T6型紫外可见分光光度计;Explrer型电子天平(0.1mg)。
60%的乙醇溶液;5%亚硝酸钠溶液;10%硝酸铝溶液。
芦丁标准溶液的配制称量13.2mg芦丁,用60%乙醇定容到25ml容量瓶作为标准溶液。
标准曲线的制作准确吸取0,0.4,0.8,1.2,1.6,2.0 ml芦丁标准溶液,放入10毫升容量瓶内(写明标记),分别加入2.0、1.6、1.2、0.8、0.4、0 ml的60%乙醇溶液;再加入5%亚硝酸钠溶液0.5ml摇匀,放置6min;加入10%硝酸铝溶液0.5ml,放置6min后;加入4%氢氧化钠溶液4.0ml,加60%乙醇定容,摇匀后,放置15min;(扫描找到最大吸收)在510nm处测定吸光度。
用0.0ml作为空白,用芦丁含量的浓度作为横坐标,纵坐标作为一定浓度下所对应的吸光度,作标准曲线。
总黄酮提取与测定和计算称取0.6—0.8g样品粉末,加入60ml60%乙醇放于100ml圆底烧瓶内,置于水浴锅上,70℃条件下回流提取60min。
过滤、定容于100ml.吸取样品量(根据样品的吸光度调整)1.0ml,放入10毫升容量瓶内(写明标记),用60%乙醇加到2.0ml;加入5%亚硝酸钠溶液0.5ml摇匀,放置6min;加入10%硝酸铝,溶液0.5ml,放置6min后;加入4%氢氧化钠溶液4.0ml,摇匀后,加60%乙醇定容,放置15min;在510nm处测定吸光度。
根据标准曲线计算总黄酮的含量。
总黄酮含量=A/M·100×稀释倍数A为标准曲线中的含量。
总黄酮含量测定
一样品溶液的制备
70%乙醇溶液,料液比1﹕8 ,80度下回流2h。
取10g样品放入圆底烧
瓶中加入80ml 70%乙醇溶液回流2h,抽滤定容至100ml备用。
使用时先离心再用70%乙醇稀释10倍做样品溶液。
二芦丁标准品的配置
精密称取芦丁2mg,加无水乙醇定容至10ml。
制得浓度为0.2mg/ml芦
丁标准品溶液。
三显色方法的确定
1 扫描原液分别取芦丁溶液和样品溶液各1ml,加无水乙醇定容至25ml,空白对照,全波扫描。
2硝酸铝显色法分别取芦丁对照品溶液和样品溶液各5ml,加5%亚硝酸
钠溶液(1.25g亚硝酸溶于无水乙醇中定容到25ml容量瓶中) 1ml, 摇匀,放置6min,加10%硝酸铝溶液(4,4014g硝酸铝.九水溶于无水乙醇中定容到25ml 容量瓶中) 1ml,摇匀,放置6min,加4%氢氧化钠试液(2g氢氧化钠溶于无水乙醇中定容到50ml容量瓶中)10ml, 再加无水乙醇定容至25ml,摇匀,放置15min,空白对照,全波扫描bb 。
3氯化铝显色法分别取芦丁对照溶液和样品溶液各5ml ,加1%的氯化
铝溶液(1g氯化铝溶于无水乙醇中定容到100ml容量瓶中)10ml,摇匀放置10min,空白对照,全波扫描。
4 氢氧化钾显色法分别取芦丁对照品溶液和样品溶液各5ml,加3ml10%
氢氧化钾溶液(2.5g氢氧化钾溶于无水乙醇中定容到25ml容量瓶中),
充分摇匀显色5min后,用无水乙醇定容至25ml, 摇匀,空白对照,全波
扫描。
四显色条件的确定
五标准曲线的绘制
分别取1ml,2ml,3ml,4ml,5ml,6ml芦丁对照品溶液,按所选的显色方法测定吸光度,绘制标准曲线。
六精密度实验
按标准曲线绘制方法,分别准确量取1.0ml芦丁标准液5份,按所选显色剂和所确定的最优显色条件在所选波长下测定吸光度。
次数 1 2 3 4 5
吸光度
平均值
相对标准偏
差RSD(%)
七重现性实验
取火棘果样品5份各10g,按提取步骤制得样品液,按制备标准曲线方法显色后测定吸光度值并计算总黄酮含量。
次数 1 2 3 4 5
总黄酮含量(%)
平均值(%)
相对标准偏
差RSD(%)
八稳定性试验
取制备好的同一样品溶液,将其显色后每10min测定一次,共测定7次,记录吸光度并计算总黄酮含量。
比色时间
(min)
0 10 20 30 40 50 60
总黄酮含量
(%)
平均值
相对标准偏
差RSD(%)
九回收率实验
分别准确量取已知总黄酮含量为mg/ml的1ml提取液5份,分别加入一定量芦丁标准品,按上述方法进,测定吸光度,计算黄酮含量,根据回收率公式计算出加样回收率。
回收率=(混合后测得量—样品中总黄酮含量)/芦丁标准品加入量*100
样品号样品中总
黄酮含量
(mg)
芦丁加
入量
(mg)
测定量
(mg)
回收率
(%)
平均回
收率
(%)
相对标准
偏差RSD
(%)
1 2 3
4
5
十样品含量测定
分别取3份样品溶液各1ml, 按制备标准曲线方法显色后测定吸光度值并计算总黄酮含量。