安全检查--xx实验室管理制度
- 格式:doc
- 大小:30.00 KB
- 文档页数:13
实验室安全管理制度范文第一章总则第一条为了保障实验室安全,保护实验人员的人身安全和设备的完好性以及环境的保护,制定本实验室安全管理制度。
第二条本实验室安全管理制度适用于本实验室的所有工作人员、访客及合作伙伴,并具有法律效力。
第三条实验室的安全管理应遵循“预防为主、综合治理、科学管理”的原则。
第四条实验室安全管理责任由本实验室负责人承担。
第五条实验室工作人员在工作期间应遵守本实验室安全管理制度。
第六条实验室内发生的事故,应及时向本实验室负责人报告,并按照相关规定进行处理。
第七条实验室应定期开展安全培训和演练,提高实验人员的安全意识和应急处理能力。
第二章实验室安全制度第八条本实验室应制定详细的实验室安全管理制度,并向实验人员进行宣传和培训。
第九条实验室应设置相关的安全警示标志和安全设施,确保实验人员的安全。
第十条实验室内应设置相应的应急设备和应急通道,并保证畅通。
第十一条实验室应定期检测和维修设备,确保设备的正常运行和安全性。
第十二条实验室内禁止携带易燃、易爆、剧毒等危险物品,禁止吸烟、使用明火、无关人员进入实验室等行为。
第十三条实验室应建立实验用品管理制度,确保实验用品的安全和保存完好。
第三章实验人员安全第十四条实验人员进入实验室前应穿戴必要的安全装备和个人防护用品,并遵循实验室的安全操作规程。
第十五条实验人员在实验室内应保持警觉,不得违反安全规定,发现安全隐患应及时报告。
第十六条实验人员离开实验室时,应关闭电源、气源等设备,确保实验室的安全。
第十七条实验人员需经过安全培训和考核合格方可进行实验操作。
第四章实验室事故处理第十八条实验室事故发生时,实验人员应迅速采取必要的应急措施,保护自己和他人的安全。
第十九条实验室事故应及时向相关部门通报,并按照事故应急预案进行处置。
第二十条对于发生的事故,实验室应进行事故调查和分析,总结经验,做好事故防范工作。
第五章法律责任第二十一条违反本实验室安全管理制度的人员,将根据相关法律法规进行处罚。
实验室管理及实验教学安全制度模版一、总则实验室是科研教学重要的场所,为确保实验教学的安全、高效进行,维护实验室设备的正常运行,并有效预防实验事故的发生,特制定本制度。
二、实验室管理规定1. 实验室开放时间实验室开放时间为每周二至周五的8:00-17:00,其他时间需提前申请并得到批准方可使用。
2. 实验室使用申请2.1 实验室使用需提前申请,申请需包括实验名称、实验项目、实验人数、实验时间等必要信息,由实验室管理员审核后批准。
2.2 实验教师需对实验室使用事宜进行统筹计划,并将计划向实验室管理员提前报备。
3. 实验室仪器设备管理3.1 实验室仪器设备应进行定期维护和保养,保持设备的正常运行状态。
3.2 实验室仪器设备的借用需填写相关借用单,并经实验室管理员审批后方可借用。
3.3 实验室仪器设备的归还应按照约定时间和方式进行,并进行设备的检查确认。
4. 实验室安全保障4.1 实验室应设置安全警示标识,明确实验室的安全要求和使用规范。
4.2 实验操作过程中应穿戴实验服和个人防护装备,并按照操作规程进行实验操作。
4.3 实验室内禁止吃东西、喝饮料,不得将危险物质带入实验室。
5. 实验事故处理5.1 发生实验室事故时,应第一时间采取安全应急措施,保护人员安全,并及时向上级报告。
5.2 发生实验事故后,应进行事故调查和分析,并针对事故原因进行整改,制定相应的预防措施。
6. 实验室安全考核6.1 实验室将定期开展实验室安全考核,以评估实验操作和安全管理情况。
6.2 实验室安全考核结果将直接影响实验教学教师的绩效评定。
三、实验教学安全规定1. 实验教学教师责任1.1 实验教学教师应具备相应的资质和实验操作能力,熟悉实验的操作方法和安全规范。
1.2 实验教学教师应做好实验前的准备工作,包括实验器材的准备、实验操作流程的讲解等。
1.3 实验教学教师应监督学生实验过程中的操作,确保实验安全进行。
2. 学生实验安全教育2.1 学生实验前应参加实验安全教育,了解实验室的安全规范和实验操作注意事项。
试验室安全规章制度内容第一章总则第一条为了保障试验室工作人员的生命安全和健康,确保试验室设备和物资的安全,制定本规章制度。
第二条本规章制度适用于所有试验室工作人员,包括实验室主任、技术人员和实验室助理等。
第三条试验室工作人员应严格遵守本规章制度的各项规定,确保自己以及他人的安全。
第二章安全管理第四条试验室工作人员应定期参加安全教育培训,了解实验室安全知识和操作规程。
第五条试验室工作人员应熟悉实验室设备的使用方法,严禁擅自拆卸设备或私自调整设备参数。
第六条试验室工作人员应定期对实验室设备进行检查和维护,确保设备处于良好工作状态。
第七条试验室主任应负责制定实验室的安全管理制度,对实验室工作人员进行安全教育和培训。
第八条试验室主任应定期对实验室进行安全检查,及时发现和处理安全隐患。
第九条试验室工作人员发现安全隐患应立即上报实验室主任,及时进行处理。
第十条试验室主任应定期组织应急演练,提高实验室工作人员应对突发事故的能力。
第三章实验室设备安全第十一条试验室工作人员在使用实验室设备时,应穿戴好个人防护用具,如实验服、安全镜、手套等。
第十二条试验室工作人员在操作设备时应按照设备说明书和操作规程进行操作,严禁超负荷操作。
第十三条试验室工作人员在操作设备时应严格遵守操作流程,确保安全生产。
第十四条试验室工作人员发现设备故障应立即停止操作并上报实验室主任,等待专业人员维修。
第四章实验室物品管理第十五条试验室工作人员应正确使用实验室物品,严禁私自挪用实验室物品。
第十六条试验室工作人员在使用化学试剂时应注意防护措施,避免接触皮肤和眼睛。
第十七条试验室工作人员应正确处理化学废物,严禁将废物随意丢弃在实验室内。
第十八条试验室主任应定期对实验室物品进行盘点,确保实验室物品的完整和安全。
第五章突发事件处理第十九条试验室工作人员在发生火灾等突发事件时应保持冷静,迅速撤离现场。
第二十条试验室工作人员应熟悉实验室的紧急救援方案和应急疏散通道,确保安全撤离。
实用文档xx学校实验室安全检查制度第一章总则第一条为进一步加强学校实验室安全管理,及时发现和排除实验室安全隐患,维护好学校的教学科研安全秩序,根据XXX安全管理办法(试行)》制定本规定。
第二条本规定中关于实验室、组织机构与责任体系,以及实验室安全相关人员的定义,均以《xx学院实验室安全管理办法(试行)》为准。
第二章安全检查形式第三条安全检查主要形式有专项检查、常规自查、定期检查和随机抽查等。
(一)专项检查。
上级主管部门或机构组织的针对学校各级各类教学和科研基地、实验场所、设施与装置、危险品储存处置场所等的专项检查。
(二)常规自查。
各二级单位,根据本单位实验室具体特点,确定实验室安全检查频次并组织实施,且必须满足以下要求:第一类实验室(含有危险化学品、有毒品、放射源及其他重点安全设施的实验室)和第二类实验室(含有特种设备、放射装置等设施的实验室),每天进行检查;第三类实验室(除实用文档第一、第二类外的普通理工科实验室),每周进行检查;第四类实验室(其他实验室),每两周进行一次检查。
(三)定期检查。
学校相关职能部门组成实验室安全督查队,相关学生代表组成实验室安全协查队,在学校实验室安全工作领导小组统一组织领导下,对全校实验室进行集中安全检查,每学期不少于4次;各二级单位对本单位实验室进行集中安全检查,每月不少于1次。
(四)随机抽查。
学校或各二级单位对存有危险化学品、特种设备、放射性装置等安全重点监控场所进行不定期抽查。
第四条各级各种搜检都要形成搜检记录,以便随时备查。
存档由安全搜检组织牵头单位负责。
第三章安全检查内容第五条安全搜检项目应视不同安全搜检形式有所侧重,可参照以下内容开展自查、搜检和抽查工作:第六条组织体系(一)安全责任体系1.有健全的二级单位实验室安全工作小组,党政主要负责人任组长,明确二级单位实验室安全管理工作负责人、二级单位安全员。
实用文档2.有健全的二级单位实验室安全责任体系,所有实验房间都明确安全办理工作直接责任人、实验室安全办理人员。
实验室安全管理制度[15篇]实验室安全管理制度1实验室是学校教学的重要科学基地,贮存有贵重的仪器和化学危险药品。
为防止损失和产生事故,必须做好防盗、防火、防水、防毒和安全用电等工作。
一、防盗1、加强防卫,经常检查,堵塞漏洞。
2、筏作人员不得进入仪器室,室内无人时随即关好门窗。
3、仪器室内不会客,不住宿,未经领导同意,谢绝参观。
4、办公桌内不得存放现金过夜,不得存放私人贵重物品。
5、发生盗窃案件时,保护好现场,及时向领导、治安部门报告。
二、防火、防爆1、仪器室备有防火设备:灭火器等。
严禁在仪器室内生火取暖。
2、易燃、易爆的化学药品要妥善分开保管,应按药品的性能,分别做好贮藏工作,注意安全。
3、做化学实验时要严格按照操作规程进行,谨防失火、等事故发生。
三、防水1、实验室的.上、下水道必须保持通畅,实验楼要有自来水总闸,生物、化学实验室设置分闸,总闸由值班人员负责启闭,分闸由有关管理人员负责启闭。
2、冬季做好水管的保暖和放空工作,要防止水管受冻爆裂酿成水患。
四、防毒1、实验室藏有有毒物质,实验中会产生毒气、毒液,因此必须做好防毒工作。
有毒物质应妥善保管和贮藏,实验后的有毒残液要妥善处理。
2、建立危险品专用仓库,凡易燃、有毒氧化剂、蚀剂等危险性药品要设专柜单存放。
3、化学危险品在入库前要验收登记,入库后要定期检查,严格管理。
4、实验中严格遵守操作规程,制作有毒气体要在通风橱内进行,学生实验室装有排风扇,保持实验室内通风良好。
5、学生实验桌上备有废液瓶,化学实验室备有废液缸,实验室附近有废液处理池,防止有毒物质蔓延,影响人畜。
五、安全用电1、实验室供电线路安装布局要合理、科学、方便,楼有电源总闸,分层设分闸,并备有触电保安器。
2、总闸由每天的值日人员控制,分闸由各室的管理人员控制,每天上下班检查启闭情况。
3、学生用电源总闸设在讲台附近,由任课教师负责控制供停。
4、实验室电路及用电设备要定期检修,保证安全,决不“带病”工作。
•引言•试验室安全管理规定•试验室环保管理规定目录•试验室生物安全管理规定•试验室安全检查与评估规定•附录:相关表格与示例目的和背景适用范围职责与分工030201安全设施与装备管理规定确保试验室设施完备,装备齐全,并定期进行维护和检查。
试验室应设置安全出口、消防设施、应急照明等必要的设施,并确保其完好、可用。
对重要设施和装备应建立档案,包括使用说明书、维护记录等。
安全操作规程0203安全培训与教育规定安全培训与教育应包括防火、防爆、防毒、防辐射等安全知识和技能,以及应急救援知识和技能。
每年至少组织一次安全培训与演练,提高试验室人员的安全意识和应急能力。
试验室人员必须接受安全培训与教育,了解和掌握试验室安全知识和应急处理能力。
危险品管理规定对危险品进行严格的分类和管理,建立危险品清单和档案。
严格控制危险品的采购、运输、储存、使用等环节,确保其安全使用和处置。
对危险品存放和使用场所应设置明显的警示标识和安全设施,确保员工和环境安全。
废弃物处理规定噪声、废气、废水排放规定噪声控制对试验过程中产生的废气进行收集和处理,避免直接排放到大气中。
废气处理废水处理节能设备采用高效节能设备,如节能灯具、电机等,降低能源消耗。
能耗监测定期监测试验室的能耗情况,及时采取节能措施。
资源回收对可回收利用的资源进行分类收集和利用,提高资源利用率。
节能减排措施环境质量监控与测量规定病原微生物分类标识系统病原微生物分类与标识样品采集、运输与保管规定样品运输样品保管样品采集实验室生物安全防护规定个人防护要求实验室人员在进行实验操作时必须佩戴个人防护用品,如口罩、手套、实验服等。
实验室防护设施确保实验室配备相应的防护设施,如通风柜、生物安全柜等,以降低实验室感染的风险。
废弃物处理对实验室产生的废弃物进行分类处理,明确各类废弃物的处理方法及责任人。
应急预案制定针对实验室感染等突发事件的应急预案,包括应急组织、通讯联络、应急物资准备及现场处置等内容。
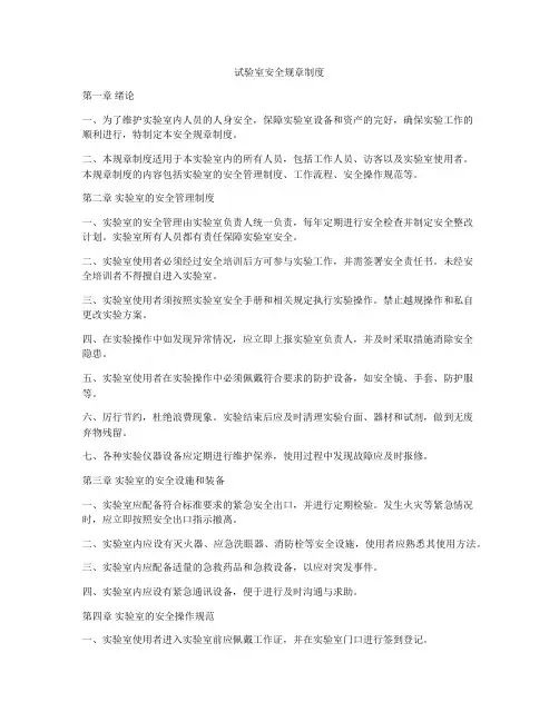
试验室安全规章制度第一章绪论一、为了维护实验室内人员的人身安全,保障实验室设备和资产的完好,确保实验工作的顺利进行,特制定本安全规章制度。
二、本规章制度适用于本实验室内的所有人员,包括工作人员、访客以及实验室使用者。
本规章制度的内容包括实验室的安全管理制度、工作流程、安全操作规范等。
第二章实验室的安全管理制度一、实验室的安全管理由实验室负责人统一负责,每年定期进行安全检查并制定安全整改计划。
实验室所有人员都有责任保障实验室安全。
二、实验室使用者必须经过安全培训后方可参与实验工作,并需签署安全责任书。
未经安全培训者不得擅自进入实验室。
三、实验室使用者须按照实验室安全手册和相关规定执行实验操作。
禁止越规操作和私自更改实验方案。
四、在实验操作中如发现异常情况,应立即上报实验室负责人,并及时采取措施消除安全隐患。
五、实验室使用者在实验操作中必须佩戴符合要求的防护设备,如安全镜、手套、防护服等。
六、厉行节约,杜绝浪费现象。
实验结束后应及时清理实验台面、器材和试剂,做到无废弃物残留。
七、各种实验仪器设备应定期进行维护保养,使用过程中发现故障应及时报修。
第三章实验室的安全设施和装备一、实验室应配备符合标准要求的紧急安全出口,并进行定期检验。
发生火灾等紧急情况时,应立即按照安全出口指示撤离。
二、实验室内应设有灭火器、应急洗眼器、消防栓等安全设施,使用者应熟悉其使用方法。
三、实验室内应配备适量的急救药品和急救设备,以应对突发事件。
四、实验室内应设有紧急通讯设备,便于进行及时沟通与求助。
第四章实验室的安全操作规范一、实验室使用者进入实验室前应佩戴工作证,并在实验室门口进行签到登记。
二、禁止在实验室内吸烟、喧哗、乱扔垃圾等不文明行为。
三、严格控制实验室内的温度、湿度等环境因素,避免引起安全隐患。
四、禁止在实验室内私自使用他人实验器材和试剂,如需借用应提前取得同意。
五、实验室内使用易燃、易爆等危险品时应缜密操作,并做好安全防护。
实验室安全管理制度(汇编15篇)实验室安全管理制度11、要严格执行xx食品管理法律、法规、安全管理规定,加强实验室安全的监督和管理,对可能影响检验工作的安全隐患进行控制。
2、实验室和楼道内必须配置足够的安全防火设施。
消防设备要品种合适,定期检查保养。
3、走廊、楼梯、出口等部位和消防安全设施前要保持畅通,严禁堆放物品,并不得随意移位、损坏和挪用消防器材。
4、易燃、易爆药品专人专柜存放保管,并符合危险品的管理要求。
剧毒药品应由两人保管,双锁控制,存放于保险箱内。
建立易燃、易爆、剧毒药品的使用登记制度。
5、普通化学试剂库设在检验科内,由专人负责,并建立试剂使用登记制度。
领用时应符合审批手续,并详细登记领用日期、用量、剩余量,并有领用人签字备案。
6、凡使用高压、燃气、电热设备或易燃、易爆、剧毒药品试剂时,操作人员不得离开岗位。
7、各种电器设备,如电炉、干燥箱、保温箱等仪器,以实验室为单位,由专人保管,并建立仪器卡片。
8、做好电脑网络安全工作,防止病毒侵入,防止泄密。
9、每天下班时,各实验室应检查水、电安全,关好门窗。
确保无隐患后,方可锁门离开。
值班人员要做好节假日安全保卫工作。
10、实验过程中产生的废物、废液、废气、有毒有害的包装容器和微生物污染物均应按属性分别妥善处理,以保证环境和实验室人员的安全和健康。
11、任何人发现有不安全因素,应及时报告,迅速处理。
12、定期检查安全制度的执行情况,并经常进行安全教育。
实验室安全管理制度21、实验室安全规范1.1穿著规定:1.进入实验室,必须按规定穿戴必要的工作服。
2.进行危害物质、挥发性有机溶机、特定化学物质或其它环保署列管毒性化学物质等化学药品操作实验或研究,必须要穿戴防护具(防护口罩、防护手套、防护眼镜)。
3.进行实验中,严禁戴隐形眼镜。
(防止化学药剂溅入眼镜而腐蚀眼睛)4.需将长发及松散衣服妥善固定且在处理药品之所有过程中需穿著鞋子。
5.操作高温之实验,必须戴防高温手套。
实验室安全检查制度第一条为加强我校实验室安全工作的制度化、规范化管理,及时发现和排除实验室安全隐患,保证实验室的安全,保障实验教学和科研工作的正常进行,根据《xx大学xx实验室安全管理实施办法》等文件精神,制定本规定。
第二条本规定适用于全校范围内开展教学、科研的实验、实训场所。
第三条学校实验教学安全工作领导组及相关专家组应积极开展实验室安全检查与抽查,建立检查与抽查工作档案。
实行学校季查、部门月查、实验室周查、实验房间日查制度,根据工作实际进行不定期抽查,并做好相应记录。
检查与抽查的主要内容:1.实验室安全宣传教育及培训情况;2.实验室安全制度及责任制落实情况;3.实验室安全工作档案及数据库建立健全情况;4.实验室重大危险源规范使用和处置情况;5.实验室安全设施、器材配置及有效情况;6.实验室安全隐患和隐患整改情况;7.其他需要检查的内容。
第四条实验室责任人应做好所属实验室日常检查工作,主要对水、电、气、危险化学品、易制毒化学品、特种设备、精密仪器、实验废弃物、门窗等方面进行安全检查;定期检查防火、防漏电、防盗窃的安全措施落实情况、防盗设备运行情况、消防器材完好情况、三废的处理是否符合有关规定。
第五条实验室责任人下班前要检查门窗、水、电等有关设施的关闭情况,重点关注电器设备、线路、开关、插座等用电设备是否安全,长时间不用的是否已断电。
确认安全无误,方可离室。
第六条学校、各相关系(部)、中心应建立实验室安全检查台账,规范记录每次检查情况,并存档备查。
第七条各实验室要建立安全检查和值日台账,且记录规范。
第八条学校、各相关系(部)、中心在检查过程中发现的问题,应向被查实验室下发整改通知书等,并规范存档。
第九条学校、各相关系(部)、中心在检查过程中发现的违反国家有关法律法规、学校规章制度的实验室或个人,学校将按《xx大学xx实验室安全责任追究办法》的有关规定,视情况对相关责任人、责任实验室进行责任追究。
实验室管理及实验教学安全制度范本一、实验室管理制度1. 实验室使用规定:(1)实验室使用范围、时间和人员限制必须严格执行;(2)实验室使用前,用户必须申请并获得批准,未经批准禁止私自进入实验室;(3)实验室使用结束后必须按规定清理整理,并保持实验室的整洁;(4)实验室使用期间,所有参与人员必须佩戴个人防护装备,包括安全帽、防护眼镜、防护服等。
2. 实验室安全管理:(1)实验室安全管理员必须具备相关专业知识,并负责实验室安全管理的各项工作;(2)实验室安全卫生巡查工作必须定期进行,发现问题及时报告并采取措施解决;(3)禁止在实验室内私自存放或使用易燃、易爆、有毒物质;(4)实验室内的化学品和实验设备必须按照相关规定进行分类、存储和管理;(5)实验室内使用的设备必须定期进行检查和维护,保证设备的正常运行。
3. 实验室设备的使用与维护:(1)实验室设备的使用必须遵守相关操作规程,严禁进行超负荷操作或违规使用;(2)设备使用结束后必须进行清洁和维护,确保设备的正常运行和使用寿命;(3)实验室设备的故障和维修必须及时报告并找专业人员进行处理。
4. 废弃物的处理:(1)实验室产生的废弃物必须根据分类要求进行储存、包装和处理;(2)对于有害废弃物必须妥善处理,并保证不对环境造成污染;(3)实验室内的废物处理必须符合相关法律法规和环保要求。
二、实验教学安全制度1. 实验教室安全管理:(1)实验教室使用前必须进行安全检查,并确保所有实验器材和设备的正常运行;(2)实验教室内所有实验操作必须遵守实验教师的指导和操作规程,严禁擅自进行实验操作;(3)在实验教学期间,学生必须佩戴个人防护装备,并按照规定的实验室顺序进行实验操作;(4)实验教学结束后必须进行实验器材和设备的清理和整理,确保实验教室的整洁与安全。
2. 实验教师的责任:(1)实验教师必须具备相关专业知识和实验操作经验,并能够有效指导学生进行实验操作;(2)实验教师必须保证实验教学环境的安全并及时处理实验中出现的问题;(3)实验教师应当将实验操作的风险和安全注意事项向学生进行明确的告知,并进行安全操作培训;(4)实验教师必须定期进行本专业知识的学习和更新,提高实验教学的质量和安全性。
实验室检验检测安全管理制度模版1. 引言实验室检验检测安全管理制度的建立和执行对于确保实验室工作的顺利进行、保护工作人员的生命财产安全具有重要意义。
本制度旨在规范实验室检验检测工作的安全管理,保障实验室内的各项检验检测活动能够安全、高效、准确进行,确保实验室工作的科学性和可持续发展。
2. 适用范围本制度适用于实验室检验检测工作的各个环节和操作人员,包括实验室负责人、技术人员、实验员等相关人员。
3. 安全管理责任3.1 实验室负责人应负责整个实验室的安全管理工作,确保实验室的安全制度、安全流程落实到位。
3.2 技术人员应具备相应的专业知识和技能,保证检验检测工作的安全进行。
3.3 实验员应严格按照实验室的安全规定和操作规程进行工作,保证个人安全和实验室的安全。
4. 实验室安全防护设施4.1 实验室应配备相应的安全防护设施,如防爆柜、防火墙等,保证实验过程中的物品和人员的安全。
4.2 实验室应设置合理的通风装置,保证实验室内空气的清洁和流通。
4.3 实验室应设置紧急救护设施,如急救箱、消防器材等,应定期检查和维护。
5. 实验室安全操作5.1 实验室操作人员应严格遵守实验室的安全操作规程,如佩戴防护服、戴手套等。
5.2 实验室操作过程中应注意实验器材的正确使用和保养,杜绝异常情况的发生。
5.3 实验室应建立合理的样品管理制度,确保样品的安全和准确性,防止交叉污染。
6. 废弃物处理6.1 实验室应建立废弃物分类和储存的标准,确保废弃物的安全处理。
6.2 废弃物应严格按照规定的程序进行处理和储存,防止对环境和人员造成危害。
6.3 废弃物的处置应符合相关的环保法律法规,确保环境的安全和清洁。
7. 突发事件应急处理7.1 实验室应建立健全的突发事件应急预案,指定专人负责突发事件的应急处置工作。
7.2 突发事件发生时,应及时启动应急预案,组织人员撤离、进行救援和灭火工作,确保人员的生命安全。
7.3 突发事件后,应进行事故的调查和整改,并对相关人员进行事故警示教育。
实验室安全管理制度实验室安全管理制度篇一1、进入实验室工作的人员,必须严格遵守实验室的`规章制度,服从本室人员的安排和管理,保持室内肃静和整洁,做到文明实验。
2、使用仪器设备必须严格遵守操作规程,认真填写使用记录,发生故障或损坏应及时报告实验室管理人员。
3、实验室应保持整洁、安静、禁止吸烟,严禁存放个人物品,不得随意住宿,更不得将仪器设备、场地私自租借给他人使用。
4、使用浓硝酸、盐酸、硫酸、高氯酸、氨水时,均应在通风厨或在通风情况下操作,如不小心溅到皮肤或眼内,应立即用水冲洗,然后用5%碳酸氢纳溶液(酸腐蚀时采用)或5%硼酸溶液(碱腐蚀时采用)冲洗,最后用水冲洗。
5、使用玻璃仪器时,要按操作规程,轻拿轻放,以免破损,造成伤害。
6、严禁用湿手开启电闸和电器开关,禁止使用漏电仪器,以免触电。
7、消防器材要放在明显位置,严禁将消防器材移作别用。
注意安全,做好防火、防盗、防爆炸、防破坏工作,防止事故的发生。
8、易燃溶剂加热时,必须在水浴中进行,避免使用明火,使用易燃易爆物品的实验,要严禁烟火,易燃易爆物品的储存必须符合安全存放要求。
9、保持实验室环境整洁,走道畅通,设备器材摆放整齐。
实验室用的所有仪器,都应严格遵守操作规程,仪器使用完毕后拔出插头,将仪器各部旋钮恢复到原位。
10、下班时,整理好器材、工具和各种资料,切断电源,关好门窗和水龙头。
11、外来人员进入实验室做实验或参观学习,需经部门经理批准同意后方可进行。
实验室安全管理规定篇二1.目的为了营造一个安全有效、秩序良好的实验室环境,达到“科学、规范、安全、高效”的目的,特制订本实验室管理规定。
2.适用范围本规定适用于进入实验室内所有人员。
3.权责实验室隶属于RD部,主要负责公司产品的可靠性测试、电气性能测试、化学测试、安规测试、盐雾测试及噪音测试的工作。
3.1实验室主任3.1.1负责实验室日常管理,组织安排测试任务以确保实验顺利进行;3.1.2负责实验室中仪器设备、试剂、耗材的申请;3.1.3负责组织实施实验室的改造,仪器设备安装、调试、保养维修和报废申请;3.1.4负责管理实验室业务流程,指导实验人员及时、准确的完成各项分析实验工作;3.1.5负责实验室质量控制,维护实验室质量体系,审核、监控测试数据和结果;3.1.6指导与审核实验人员撰写的测试报告,实验室文档管理;3.1.7负责实验测试方法的开发与改进;3.1.8负责实验室工作人员的制度、业务培训和学术交流;3.1.9负责实验室安全检查与突发事件处理;3.1.10负责监督检查实验室日常卫生,有权安排本实验室所有相关人员严格执行实验室日常卫生制度。
xx学校实验室安全检查制度
第一章总则
第一条为进一步加强学校实验室安全管理,及时发现和排除实验室安全隐患,维护好学校的教学科研安全秩序,根据《xx学院实验室安全管理办法(试行)》制定本规定。
第二条本规定中关于实验室、组织机构与责任体系,以及实验室安全相关人员的定义,均以《xx学院实验室安全管理办法(试行)》为准。
第二章安全检查形式
第三条安全检查主要形式有专项检查、常规自查、定期检查和随机抽查等。
(一)专项检查。
上级主管部门或机构组织的针对学校各级各类教学和科研基地、实验场所、设施与装置、危险品储存处置场所等的专项检查。
(二)常规自查。
各二级单位,根据本单位实验室具体特点,确定实验室安全检查频次并组织实施,且必须满足以下要求:第一类实验室(含有危险化学品、有毒品、放射源及其他重点安全设施的实验室)和第二类实验室(含有特种设备、放射装置等设施的实验室),每天进行检查;第三类。
实验室安全管理制度范本目的。
在规范临床实验室的安全管理。
适用范围。
实验室和工作人员安全的一般要求,防火、用电、化学危险物品、微生物的安全要求,以保证实验室的安全运作,将事故控制在最低限度。
1、人员管理1.1吸烟实验室工作区内绝对禁止吸烟。
点燃的香烟是易燃液体的潜在火种;香烟、雪茄或烟斗都是传染细菌和接触毒物的途径。
1.2食物、饮料及其它实验工作区内不得有食物、饮料及存在“手接触可能的其它物质。
实验室工作区内的冰箱禁止存放食物。
食物应放置在允许进食、喝水的休息区内。
1.3化妆品实验工作区内禁止使用化妆品或进行化妆,并建议经常洗手的实验人员使用护手霜。
1.4眼睛和面部的防护处理腐蚀性或毒性物质时,须使用安全镜其它保护眼睛和面部的防护用品。
但允许面罩或工作人员在实验室的危险区内不要佩戴隐形眼镜,除非同时使用护目镜或面罩。
使用、处理能够通过粘膜和皮肤感染的试剂,或有可能发生试剂溅溢的情况时,必须佩带护目镜、面罩或面具式呼吸器。
1.5服装和个人防护装备除要求符合实验室工作需要的着装外,工作服应干净、整洁。
所有人员在各一实验区内必须穿着遮盖前身的长袖隔离服或长袖长身的工作服。
当工作中有危险物喷溅到身上的可能时,应使用一次性塑料围裙或防渗外罩。
有时还需要佩戴其它防护装备如:手套、护目镜、披肩或面罩等。
个人防护服装应定期更换以保持清洁,遇被危险物品严重污染,则应立即更换。
盛放被污染的实验服和工作服,应用合适的、有标识并能防渗的包装。
清洗时应用足够高的温度和足够长的时间以获得良好的去污效果。
不得在实验室内设值班床,严禁在实验室内住宿。
1.6鞋在各工作区内,应穿舒适、防滑、软底并能保护整个脚面的鞋。
在有可能发生液体溅溢的工作岗位,可加套一次性防渗漏鞋套。
帆布鞋可吸收化学物品和有传染性的液体。
____头发和饰物留长发的工作人员应将头发盘在脑后,佩戴帽子。
以防止头发接触到被污染物和避免人体脱屑落人工作区,不得佩戴有可能被卷入机器或可随人传染性物质的饰物。
实验室安全管理制度实验室安全管理制度(精选16篇)在发展不断提速的社会中,越来越多人会去使用制度,制度是各种行政法规、章程、制度、公约的总称。
我们该怎么拟定制度呢?下面是小编帮大家整理的实验室安全管理制度,希望对大家有所帮助。
实验室安全管理制度篇1一、目的规范各类实验操作,保证化验员操作过程中的人身安全和公司财产不受损失,确保检测工作正常有序地进行,并牢固树立“安全第一”的思想。
二、适用范围适用于实验室各类操作的安全管理。
三、职责实验室负责人负责对安全操作的监督;化验员负责安全操作规范的贯彻实施。
四、内容(一)、一般要求1、严禁化验人员将与检验无关的物品带入化验室(有特殊要求的除外);2、凡从事各种产品检验的工作人员,都应熟悉所使用的药品的性能,仪器、设备的性能及操作方法和安全事项;3、进行检验时,应严格按照操作规程和安全技术规程进行,掌握对各类事故的处理方法;4、实验室内要有充足的照明和通风设施;5、进行检验时,劳动保护用具必须穿戴整齐;6、所有药品、样品必须贴有醒目的标签,注明名称、浓度、配制时间以及有效日期等,标签字迹要清楚;7、禁止用手直接接触化学药品和危险性物质,禁止用口或鼻嗅的方法去鉴别物质。
如工作需要,必须嗅闻时,用右手微微扇风,头部应在侧面,并保持一定距离。
严禁用烧杯等器具作餐具或饮水,严禁在实验室内饮食;8、用移液管吸取有毒或腐蚀性液体时,管尖必须插入液面以下,防止夹带空气使液体冲出,用橡皮吸球吸取,禁止用嘴代替吸球;9、易挥发性或易燃的液体储瓶,在温度较高的场所或当瓶的温度较高时,应经冷却后方可开启;10、凡参加实验项目的人员,必须熟悉所使用物质的性质,操作规程、方法和安全注意事项;11、在进行有危险性工作时,应采取安全措施,参加人员不得少于二人;12、在器具中放加热药品时,必须放置平稳,瓶口或管口禁止对着别人和自己;13、加热试管内的溶液时,管口不得对着面部,加热时要不停地摇晃,以防止因上下温度不均发生沸腾而引起的烫伤,加热蒸馏结束后应先拿出冷凝管后移开酒精灯以防产生倒吸使仪器破裂;14、在移动热的液体时,应使用隔热护具轻拿轻放,稳定可靠;15、工作服一旦被酸、碱、有毒物质及致病菌等玷污时必须及时处理;16、停电停水时,要及时切断电源,关闭水阀;17、废酸废碱,有机溶剂以及易燃物质,必须经过中和处理后,方可倾倒指定地点,禁止直接倾入水槽中;18、化验工作结束后,所有仪器设备要清洗干净,切断电源,关闭水、电、气阀门,溶液、试剂和仪器应放回规定地点;19、下班时,应检查电源是否切断,水、气阀门是否关闭;20、实验室内应设置砂箱、灭火器等消防器材。
试验室安全制度范本一、试验室入场与离场1. 试验室禁止未经许可的人员入场。
2. 进入试验室的人员应佩戴适当的个人防护装备。
3. 离场时应检查并妥善关闭试验设备和仪器,确保安全。
二、试验室设备与仪器使用1. 在使用试验设备和仪器前,必须了解其操作方法和安全要求。
2. 严禁擅自进行试验设备和仪器的拆解、改装或维修。
3. 使用试验设备和仪器的人员应经过专业培训和授权。
三、安全操作规范1. 在进行试验前,应仔细阅读试验方案和操作手册,确保操作无误。
2. 操作试验设备和仪器时,应按照规定的程序和方法进行。
3. 在进行具有危险性试验时,必须佩戴防护手套、眼镜、安全鞋等个人防护装备。
4. 严禁试验设备和仪器的过度使用,避免超负荷工作引起的安全事故。
四、危险品管理1. 试验室内禁止存放、使用易燃、易爆、有毒、有害等危险品,必要时应使用替代物。
2. 正确存放危险品,定期检查危险品的贮存条件。
3. 发现危险品泄漏、溢出等情况,应立即采取应急处理措施。
五、实验室垃圾处理1. 实验室产生的固体垃圾、废液等应分类收集并正确标识。
2. 严禁将废弃的试验设备、仪器乱丢乱放。
六、火灾防控1. 试验室内应配备灭火器、消防栓等防火设施,并定期检查其完好性。
2. 发生火灾时,应立即拉响火灾警报器并按照应急预案进行疏散和灭火。
七、应急预案1. 试验室应制定详细的应急预案,包括火灾、泄漏、事故等紧急情况的处理方法。
2. 试验室的人员应熟悉应急预案,并定期进行演练和培训。
八、安全教育和培训1. 对试验室人员进行安全教育和培训,包括试验室安全规章制度、个人防护装备使用方法等。
2. 定期组织安全知识竞赛、安全演习等活动,提高试验室人员的安全意识。
九、事故报告与处理1. 发生试验室事故时,应立即上报相关部门,并按照预案进行处理。
2. 对事故进行彻底的调查和分析,总结经验教训,并采取相应的措施防止类似事故再次发生。
十、违规行为处理1. 对违反试验室安全制度的行为,依照规定进行相应的处罚。
实验室管理及实验教学安全制度一、实验室管理制度1. 实验室管理目标本实验室管理制度的目标是确保实验室内的人员和设备安全,保障实验教学顺利进行,提高实验室管理效率和实验教学质量。
2. 实验室管理责任(1)实验室管理员负责实验室的日常管理和维护,确保实验室设备的正常运行和实验用品的充足。
(2)实验教师负责相应实验课程的实施,保证实验过程的安全。
(3)实验室人员需要遵守实验室管理制度和实验室安全操作规程,确保实验室的安全与秩序。
3. 实验室进出管理(1)进入实验室前需佩戴实验室指定的防护装备,包括实验服、手套、护目镜等。
(2)实验室进出必须经过门禁系统控制,不得随意进入或离开。
(3)离开实验室时,必须关闭仪器设备,并清理工作台,确保实验室整洁。
4. 实验室安全设施与消防安全管理(1)实验室须设置安全警示标示牌,标明实验室安全注意事项,并配备灭火器、应急报警设备等。
(2)实验室内不得乱堆乱放物品,要保持出入口和通道畅通。
(3)实验室内禁止吸烟,不得擅自接线、拆卸或修理电器设备。
5. 实验室仪器设备管理(1)实验室仪器设备应定期检查和维护,确保正常运行。
(2)使用完毕的仪器设备,应清洁并归位。
(3)仪器设备出借时需填写相应的借用单,借用期限不得超过规定时间。
二、实验教学安全制度1. 实验教学前的准备工作(1)实验教师需提前查看教材和实验指导书,熟悉实验内容和操作方法。
(2)实验材料和化学药品需提前准备,并标明化学品的性质、储存方式和防护措施。
2. 实验操作规范(1)实验操作前,实验员需戴好实验室指定的防护装备。
(2)实验员操作时,不得随意离开实验台,不得私自调整实验装置。
(3)实验操作过程中,禁止饮食或吸烟,并注意手部的卫生。
3. 实验废弃物管理(1)实验结束后,废弃物需统一收集并分类处理。
(2)有毒、易燃、易爆、腐蚀性等废弃物需按照规定方式进行处置。
(3)废弃物的储存容器须标明废物名称和处理方式,避免混淆。
汽车实训室管理制度(一)实训室守则1、实训室管理员负责登记及管理实训室内所有设备、仪器和工具等。
2、实训室是实训教学场所,未经允许,其他人员不得进入实训室。
3、进入实训室,必须遵守实训室各项规章制度,听从指挥和安排。
4、使用实训设备,必须严格按照操作规程作业,爱护设备设施。
不得损坏设备、仪器和工具等,因个人原因造成的设备、仪器和工具的损坏按有关规定赔偿。
5、实训过程中实训室管理员不得串位、脱岗,不得动用与实训内容无关的设备、仪器、工具等,未经允许,使用仪器、设备、工具并造成设备损毁的,除按有关规定赔偿外,还视情节轻重给予纪律处分。
6、每次使用设备、仪器和工具后,应将整理还原,搞好实训室清洁卫生,关闭电源、水源后方可离开。
(二)工量具仪器使用与规范1、实训老师按照当天的实训教学计划向管理人员借出所用工具。
2、在实训老师指导下正确使用工量具和仪器。
3、使用仪器和工具后,清理干净,应将整理还原,由带队实训老师检查后归还。
4、损坏仪器和工具等,因个人原因造成的仪器和工具的损坏按有关规定赔偿。
汽修车间安全操作规程1、车间技训师生一律穿工作服,着装整洁,不准穿拖鞋,不留长发。
2、经常检查并保持各工位消防器材设施完好、可靠。
车间内不准吸烟,危险性作业应做好应急防范措施,以防万一。
3、工作前应检查所使用工具是否完整无损。
施工时工具必须摆放整齐,不得随地乱放,工作后应将工具清点检查并擦干净,按要求放入工具车或工具箱内。
拆卸燃油管必须按章进行卸压后,再进行拆卸。
4、做好车辆路试的防火工作,必要时带上灭火器材。
5、升降台作业必须严格按《升降台操作规程》进行。
6、对正在进行车底作业的汽车,应挂出表示“车底作业”的标牌,拉紧手制动器,脱开档位及垫角木塞住车轮。
作业时应使用卧板,不要直接躺在地上。
7、在装配作业时,不得用不正确的操作方法(如用手试探螺孔、锁孔等),以免造成工伤事故。
8、修竣发动机起动检验前,应先检查各部件装配是否正确,是否按规定加足润滑油、冷却水,置变速器于空档,轻点起动马达试运转。
任何时候车底有人时,严禁发动车辆。
9、起动发动机前,应检查机油及冷却液是否适当,排档杆是否置于空档位置,并拉紧手制动器。
10、在车间内起动发机进行检查调整时,应打开窗门,使空气畅通,必要时可将排气管接出室外。
注意安全,防止风扇及皮带伤人。
11、发动机起动后,应及时检查各仪表的工作情况是否正常,及时检查发动机是否存在泄漏现象。
12、发动机过热时,不得打开水箱盖,谨防沸水烫伤。
13、搬动、拆装电池应轻拿轻放,不可歪斜,以免电解液溅出伤人。
禁止将金属工具放置在电池壳体上,以免造成短路及火灾发生,正在进行充电的电池周围应避免火花、火苗出现。
14、拆装零部件时,必须使用合适工具或专用工具,不得大力蛮干,不得用硬物手锤直接敲击零部件。
所有零部件拆卸后要按顺序摆放整齐,不得随地堆放。
15、废油应倒入指定废油桶收集,不得随地倒流或倒入排水沟内,防止废油污染。
16、修理作业时应注意保护汽车漆面光泽、装饰、座位以及地毯,并保持修理车辆的整洁。
17、千斤顶作业,按《千斤顶安全操作规定》进行。
用千斤顶进行底盘作业时,必须选择平坦、坚实场地并用角木将前后轮塞稳,然后用安全凳按车型规定支撑点将车辆支撑稳固。
严禁单纯用千斤顶顶起车辆在车底作业。
18、修配过程中应认真检查原件或更换件是否符合技术要求,并严格按修理技术规范精心进行施工和检查调试。
经常打开窗户保持车间空气流通。
19、各种设备、机具的操作应严格遵守相关的安全操作规范、规程进行。
20、油漆、涂料、溶剂、汽油等按相关规范进行操作;气焊设备按《气焊设备安全管理及操作规程》严格按章操作。
21、电动工具使用前,先检查电动工具是否完好无损,开关、插头、电线是否破损、裂纹及裸露,使用中留意如发生过热、焦味等应及时停止作业。
移动风扇使用前,应检查是否完好安全,严禁使用有故障的电器及设备。
22、车间临时用电,应使用安全线排,使用前应检查开关、插头及电线是否完好无损,并防止机械设备卷伤电线,注意用电安全。
23、在地面指挥车辆行驶,移位时,不得站在车辆正前方与后方,并注意周围障碍物。
汽车实训十不准1、不准违反操作规程操作设备。
2、不准开动情况不明的电源或动力源开关阀闸。
3、不准学生在无指导老师在场时擅自操作设备。
4、不准在设备防护装置缺损或不在规定位置时操作设备。
5、不准使用非安全电压灯具作机床照明。
6、不准戴手套操作旋转机件。
7、不准在物件堆放超高或不稳妥时结束工作。
8、不准在生产现场嬉戏打闹。
9、不准穿裙子、凉(拖)鞋、高跟鞋进入生产现场。
10、不准任意拆除安全、照明、信号、防火防爆装置和警示标志,显示仪表。
xx工程学院安全制度实训规则一.实训前,每位同学应把衣服、头发整理好。
二.不许将打火机等易燃易爆物品带入实训室。
三.实训时应做到安全、文明、规范、严谨。
四.不许在实训室追逐打闹,不做与实训无关的事。
五.不许迟到、早退,实训时不准随意进出实训室。
六.爱护实训设备、设施,如有损坏照价赔偿。
七.未经老师同意,不许随意启动设备。
八.发现安全隐患应及时向老师汇报。
九.实训完毕,应将零部件装回原处,关掉所有电源,并清洁场地,打扫卫生。
实训指导老师岗位职责一.老师应为人师表,以身作则,教书育人,严格要求,认真履行职责。
二.按照《实习教学计划》要求,认真组织学生实习,按正确的操作规程、规范的动作指导学生训练。
三.认真完成规定的教学实习指导任务,要做到指导有计划,有步骤,认真准备,耐心指导。
四.负责对学生进行本工种的安全教育和管理,避免事故发生,对学生违反安全操作应及时制止、劝阻;不听劝告,马上报告领导,停止其实习。
五.负责学生劳动纪律管理。
六.负责学生本工种“实习表现”成绩的考核评定。
汽车电工安全操作制度1.牢固树立《安全为了生产,生产必须安全》的思想。
2.认真掌握有关火灾事故,机械伤害事故,电气伤害事故,电气事故,化学事故的防范知识。
3.未经安全培训,不许上岗。
4.必须掌握安全用电知识,防止发生触电和短路事故。
5.在拆装电瓶、充电中添加电解液操作时,必须做好劳动保护,避免受到伤害。
6.不许在工作场地点火,使用汽油、香蕉水、油漆等易燃物品时,要先落实安全措施。
7.发生事故时,不要惊慌,混乱,首先要保证生命安全,工具/资料管理员工作职责1.建立健全专用工具、通用工具、机械设备资料的管理制度。
2.按照专用工具、通用工具的保管条件和要求进行存放,确保状态完好。
3.按机械设备维修保养要求作好设备维修工作,确保教学正常进行。
4.对维修手册、技术资料、技术信息进行登记,分类存放。
5.根据要求执行技工个人工具发放、登记、清点工作。
6.技训教师使用专用工具,或使用机械设备时作好登记,发放时与教师共同检查其状态,并请教师签字。
7.教师在归还工具时,应仔细检查(特别是成套工具),完好无损后收回,并进行登记,签字确认。
8.丢失工具、资料的,要查找责任人并要求做出赔偿。
9.未经批准禁止外借专用工具,技术资料不得擅自复制传播。
10.正常损坏的工具,按照规定申请报废处理,并尽快补充。
设备完好标准一、设备清洁及周围环境1.设备内外清洁无污物。
2.各种操作按键、危险部位、连线、配管等标识清晰。
3.工作环境整洁干净,地面上无油污、积水或废弃物。
二、电气部分1.配线、接头部位良好,无松脱、跨接、暴露、老化现象。
2.各种输入、输出信号传输正常。
3.各种指示灯工作正常。
三、机械部分1.各种定位柱(杆),紧固件无松动,脱落缺失现象。
2.滑动、转动部位润滑良好,无异常磨损。
3.各种管道无涨管、老化、漏油、漏气现象。
4.各机械部位的支撑时间、行程大小、压力、扭矩等符合技术规范。
5.各传动皮带、链条、钢索等无松动、老化、断裂现象。
6.各安全开关、安全阀工作性能良好。
四、设备工作性能要求1.各种附件、工具齐全、工作性能良好,能满足各项操作要求,设备技术等级为“良好”。
2.能满足基本工作性能,工作状况能满足使用要求,只是附件、工具或次要功能存在故障的设备的技术等级为“合格”。
3.只有“良好”和“合格”的设备才能投入作用,有“故障”的设备必须及时张贴故障警示标识,经维修合格后方可使用。
实验室(实训室)使用管理规定1.凡无关人员,未经许可否得擅自进入学习训练区。
2.使用学习训练区的设备,必须认真填写使用记录。
3.每一位进入学习训练区的人员,都应爱护学习训练区的环境。
不随地吐痰,不乱扔废弃物,不携带食品,不穿拖鞋背心,不乱涂乱画,并随时做好保洁工作。
4.加强学习训练区操作规程的培训,未经培训和培训不合格的人员不得擅自使用多媒体设备。
5.学习训练区管理人员,负责学习训练区的布置,日常管理及安全工作。
在课前作好准备工作,确保设备的完好和实训项目的开出。
6.严格遵守学习训练规程,学生先预习学习内容并以小组为单位制定实训方案,按时进入学习训练区,按照要求检查工量具,仪器设备是否完好,报指导教师同意后方可操作。
7.严格遵守学习训练和安全操作规范,实训中若遇工量具、仪器设备发生故障,应及时报告指导教师,不得自行处理,指导教师不能现场解决时应上报。
8.注意人身安全和设备安全,若因违反安全操作规程而损环工量具或设备仪器,应按照同型号赔偿,并视情节轻重给予相应的处分。
9.实训过程中不得做与实训无关的事。
实训期间,不得串岗,脱岗,不得动用与本次课无关设备及物品,禁止擅自将学习训练区内物品及资料带出实训室。
10.实训结束时,学生应协助教师做好设备的归位,工具、仪器设备清点,场地和仪器设备清洁,切断水源、电源、气源,报指导教师检查合格后方可离开。
汽修专业技训守则一、学生进入技训室必须听从教师安排指导,遵守技训纪律,严禁打闹嬉戏。
二、不得迟到、早退。
迟到早退六次,旷课累计三节者实训成绩为零分,取消技训资格。
三、技训前,提前作好准备工作,技训期间不得随意进出技训室,更不准互串技训室,有事须征得指导教师同意。
方可为之。
四、不准将打火机、手机带入技训室,一经发现一律收缴交学校处理,拒绝交出者取消技训资格。
五、学生进入技训室须穿合身的工作服,衬衫要系入裤内,女同学须把长发纳入帽内。
严禁穿高跟鞋、拖鞋、凉鞋、裙子、短裤及戴围巾。
六、技训时严格执行操作规程,严肃工艺纪律。
严禁野蛮操作。
违规造成的损失责任自负。
七、技训前清理好工作场地、工具、材料,零件与量具须分开摆整齐不准挤压碰撞。
八、正确使用工量具,训练后须擦净、清点、摆放整齐,及时交还工具室,整理好工作场地的清浩卫生。
九、不准偷拿别组材料、零件、工具,更不准拆卸他人机器的零部件。
十、不得擅自将技训室内材料,工量具带出技训室,违者交学校处理。