汉语词性分类(实词)
- 格式:ppt
- 大小:216.50 KB
- 文档页数:22
现代汉语词的分类词性指作为划分词类的根据的词的特点。
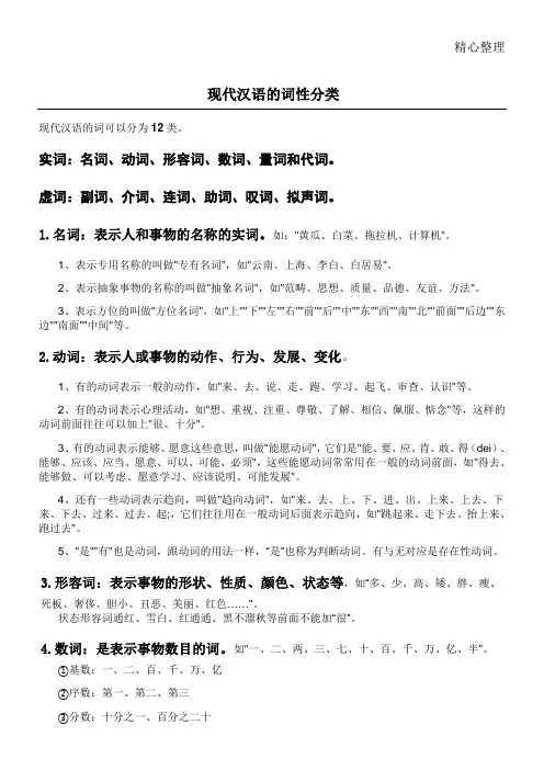
现代汉语的词可以分为12类。
实词:表示实在意义的词,有名词、动词、形容词、数词、量词和代词。
虚词:不表示实在意义而表示语法意义的词,有:副词、介词、连词、助词、拟声词和叹词。
一.名词:表示人和事物的名称的实词。
如:"黄瓜白菜、拖拉机、计算机"。
1、表示专用名称的叫做"专用名词",如"云南、上海、李白、白居易"。
2、表示抽象事物的名称的叫做"抽象名词",如"范畴、思想、质量、品德、友谊、方法"。
3、表示方位的叫做"方位名词",如"上""下""左""右""前""后""中""东""西""南""北""前面""后边""东边""中间"等。
二.动词:动词表示人或事物的动作、行为、发展、变化。
1、有的动词表示一般的动作,如"来、去、说、走、跑、学习、起飞、审查、认识"等。
2、有的动词表示心理活动,如"想、重视、注重、尊敬、了解、相信、佩服、惦念"等,这样的动词前面往往可以加上"很、十分"。
3、有的动词表示能够、愿意这些意思,叫做"能愿动词",它们是"能、要、应、肯、敢、得(dei)、能够、应该、应当、愿意、可以、可能、必须",这些能愿动词常常用在一般的动词前面,如"得去、能够做、可以考虑、愿意学习、应该说明、可能发展"。
4、还有一些动词表示趋向,叫做"趋向动词",如"来、去、上、下、进、出、上去、过去、起,它们往往用在一般动词后面表示趋向,如"跳起来、走下去、抬上来、"。
现代汉语词性分类现代汉语词性分类一、实词:名词、动词、形容词、数量词、代词.(-)名词名词是表示人或事物的词。
例如:指人的:鲁迅、农民、工人、作家、老师、学生指物的:日、风、山、马、稻子、飞机、原子、计算机、车辆、纸张、道德、法律、文化表时刻的:春天、明年、凌晨、星期天、如今、刚刚表处所的:马来西亚、北京、凯旋门、大庆、亚洲表方位的:上、下、前、左、右、东、南、内、外(单纯的)以上、往常、以东、上边、上面、东边、西边、里头、外面、中间(合成的)(二)动词动词是表示动作、行为、心理活动或存在变化等的词。
例如:表示动作行为:走、坐、听、看、批判、宣传、保卫、学习、研究、举行、开始、停止、禁止表示存在变化消逝:存在、在、有、等于、发生、演变、进展、生长、死亡、泯灭表示心理活动:爱、恨、伯、想念、计划、喜爱、希翼、害伯、担心、讨厌表示推断:是表示也许意愿必要(助动词):能、可以、会、能够、愿、情愿、肯、敢、要、应当、应该、配、值得表示趋向(趋向动词):上、下、进、出、回、开、过、起、来、上来、下来、进来、出来、回来、开来、过来、起来、去、上去、下去、到里面去、出主、回去,开去、过去动词的语法特点:1.一部分动词能够重叠,表示“动作短暂”或“尝试”的意思,是时态的表示法。
单音节动词重叠形式是:AA看——看看想——想想试——试试说——说说双音节动词重叠形式是:ABAB学习——学习学习批判——批判批判讨论——讨论讨论歇息——歇息歇息动词比较复杂,有的需要加以讲明。
1.动词“是”I. “是”用在名词前边是动词,这种“是”常常表示主语“等于啥”或“属于啥”。
例如“鲁迅算是周树人”、“牛是反刍动物”、“他是个开车的”、“是他救了我”;此外,“这一年,人家基本上丰年,我是歉年,收完秋就没吃的了”等里面的“是”仍是动词,作谓语。
II. “是”用在动词、形容词前边,表示确信,含有“的确”、“实在”的意思,能够看作语气副词,作状语,例如“我〔是〕知道了”、“他〔是〕勇敢”、“如此做〔是〕好”。
现代汉语词性分类:一、实词:名词、动词、形容词、数、量词、代词等六类. 。
(-)名词:名词是表达人或事物旳实词。
例如:1、表达专用名称旳叫做“专用名词”可分指人和指物、指时间、指处所(地点)等四类。
如:指人旳:鲁迅、农民、工人、作家、老师、学生、李白、白居易。
指物旳:日、风、山、马、稻子、飞机、原子、计算机、车辆、纸张、道德、法律、文化。
表时间旳:春天、来年、上午、星期天、目前、刚刚、去年。
表处所(地点)旳:云南、上海、马来西亚、北京、凯旋门、大庆、亚洲。
2、表达抽象事物旳名称旳叫做“抽象名词”,如"范畴、思想、质量、品德、友谊、措施"。
3、表达方位旳叫做“方位名词”,分两种:第一:单纯旳:上、下、前、后、左、右、中、东、南、西、北、内、外。
第二:合成旳:以上、此前、以东、上边、上面、东边、西边、后边、南面、里头、外头、中间。
(二)动词:动词是表达人或事物旳动作、行为、发展、心理活动或存在、变化等旳词。
例如:1、表达一般动作行为:来、去、说、走、跑、学习、起飞、审查、结识、坐、听、看、批评、宣传、保卫、学习、研究、进行、开始、停止、严禁。
2、表达存在变化消失:存在、在、有、等于、发生、演变、发展、生长、死亡、消灭3、表达心理活动:爱、恨、怕、想、想念、打算、喜欢、但愿、胆怯、紧张、讨厌、注重、注重、尊敬、理解、相信、佩服、惦记"等,这样旳动词前面往往可以加上"很、十分"。
4、表达判断(判断动词):是、有5、表达也许意愿必要(助动词、能愿动词):能、可以、会、可以、愿、乐意、肯、敢、要、应、应当、应当、配、值得、得(de i)、也许、必须",这些能愿动词常常用在一般旳动词前面,如"得去、可以做、可以考虑、乐意学习、应当阐明、也许发展"。
6、表达趋向(趋向动词):上、下、进、出、回、开、过、起、来、去、进来、进去、出来、出去、回来、回去、进、出、上来、上去、下来、下去、过来、过去、开来、开去、起、起来,它们往往用在一般动词背面表达趋向,如"跳起来、走下去、抬上来、跑过去"。
.现代汉语词的分类词性指作为划分词类的根据的词的特点。
现代汉语的词可以分为12类。
实词:表示实在意义的词,有名词、动词、形容词、数词、量词和代词。
虚词:不表示实在意义而表示语法意义的词,有:副词、介词、连词、助词、拟声词和叹词。
一.名词:表示人和事物的名称的实词。
如:"黄瓜白菜、拖拉机、计算机"。
1、表示专用名称的叫做"专用名词",如"云南、上海、李白、白居易"。
2、表示抽象事物的名称的叫做"抽象名词",如"范畴、思想、质量、品德、友谊、方法"。
3、表示方位的叫做"方位名词",如"上""下""左""右""前""后""中""东""西""南""北""前面""后边""东边""中间"等。
二.动词:动词表示人或事物的动作、行为、发展、变化。
1、有的动词表示一般的动作,如"来、去、说、走、跑、学习、起飞、审查、认识"等。
2、有的动词表示心理活动,如"想、重视、注重、尊敬、了解、相信、佩服、惦念"等,这样的动词前面往往可以加上"很、十分"。
3、有的动词表示能够、愿意这些意思,叫做"能愿动词",它们是"能、要、应、肯、敢、得(dei)、能够、应该、应当、愿意、可以、可能、必须",这些能愿动词常常用在一般的动词前面,如"得去、能够做、可以考虑、愿意学习、应该说明、可能发展"。
4、还有一些动词表示趋向,叫做"趋向动词",如"来、去、上、下、进、出、上去、过去、起,它们往往用在一般动词后面表示趋向,如"跳起来、走下去、抬上来、"。
现代汉语词的分类词性指作为划分词类的根据的词的特点.现代汉语的词可以分为12类。
实词:表示实在意义的词,有名词、动词、形容词、数词、量词和代词。
虚词:不表示实在意义而表示语法意义的词,有:副词、介词、连词、助词、拟声词和叹词。
一.名词:表示人和事物的名称的实词。
如:"黄瓜白菜、拖拉机、计算机”。
1、表示专用名称的叫做"专用名词”,如"云南、上海、李白、白居易"。
2、表示抽象事物的名称的叫做”抽象名词",如"范畴、思想、质量、品德、友谊、方法"。
3、表示方位的叫做”方位名词”,如”上"”下""左""右”"前””后”"中””东””西””南”"北""前面""后边""东边""中间”等。
二.动词:动词表示人或事物的动作、行为、发展、变化.1、有的动词表示一般的动作,如”来、去、说、走、跑、学习、起飞、审查、认识”等。
2、有的动词表示心理活动,如"想、重视、注重、尊敬、了解、相信、佩服、惦念"等,这样的动词前面往往可以加上"很、十分”。
3、有的动词表示能够、愿意这些意思,叫做"能愿动词”,它们是"能、要、应、肯、敢、得(dei)、能够、应该、应当、愿意、可以、可能、必须",这些能愿动词常常用在一般的动词前面,如”得去、能够做、可以考虑、愿意学习、应该说明、可能发展"。
4、还有一些动词表示趋向,叫做”趋向动词",如"来、去、上、下、进、出、上去、过去、起,它们往往用在一般动词后面表示趋向,如”跳起来、走下去、抬上来、"。
5、"是””有"也是动词,跟动词的用法一样,“是”也成为判断动词。
初中语文现代汉语词性的十二种分类及词类辨析基础·词性现代汉语词性的12种分类及词类辨析现代汉语的词按其性质可以分为12类:即名词、动词、形容词、数词、量词、代词、副词、介词、连词、助词、拟声词、叹词。
其中前6种是实词,后6种是虚词。
一、实词:名词、动词、形容词、数量词、代词(一)名词名词是表示人或事物的词。
例如:指人的:鲁迅、农民、工人、作家、老师、学生指物的:日、风、山、马、稻子、飞机、原子、计算机、车辆、纸张、道德、法律、文化表时间的:春天、明年、早晨、星期天、现在、刚才表处所的:马来西亚、北京、凯旋门、大庆、亚洲表方位的:上、下、前、左、右、东、南、内、外(单纯的)以上、以前、以东、上边、上面、东边、西边、里头、外头、中间(合成的)(二)动词动词是表示动作、行为、心理活动或存在变化等的词。
例如:表示动作行为:走、坐、听、看、批评、宣传、保卫、学习、研究、进行、开始、停止、禁止表示存在变化消失:存在、在、有、等于、发生、演变、发展、生长、死亡、消灭表示心理活动:爱、恨、伯、想念、打算、喜欢、希望、害伯、担心、讨厌表示判断:是表示可能意愿必要(助动词):能、能够、会、可以、愿、愿意、肯、敢、要、应当、应该、配、值得表示趋向(趋向动词):上、下、进、出、回、开、过、起、来、上来、下来、进来、出来、回来、开来、过来、起来、去、上去、下去、进去、出主、回去,开去、过去动词的语法特点:一部分动词可以重叠,表示“动作短暂”或“尝试”的意思,是时态的表示法。
单音节动词重叠形式是:AA 看——看看想——想想试——试试讲——讲讲双音节动词重叠形式是:ABAB 学习——学习学习批评——批评批评讨论——讨论讨论休息——休息休息动词比较复杂,有的需要加以说明。
1.动词“是”(1)“是”用在名词前边是动词,这种“是”常常表示主语“等于什么”或“属于什么”。
例如:“鲁迅就是周树人”、“牛是反刍动物”、“他是个开车的”、“是他救了我”;此外,“这一年,人家都是丰年,我是歉年,收完秋就没吃的了”等里面的“是”仍是动词,作谓语。
现代汉语词的分类词性指作为划分词类的根据的词的特点。
现代汉语的词可以分为12类。
实词:表示实在意义的词,有名词、动词、形容词、数词、量词和代词。
虚词:不表示实在意义而表示语法意义的词,有:副词、介词、连词、助词、拟声词和叹词。
一.名词:表示人和事物的名称的实词。
如:"黄瓜白菜、拖拉机、计算机"。
1、表示专用名称的叫做"专用名词",如"云南、上海、李白、白居易"。
2、表示抽象事物的名称的叫做"抽象名词",如"范畴、思想、质量、品德、友谊、方法"。
3、表示方位的叫做"方位名词",如"上""下""左""右""前""后""中""东""西""南""北""前面""后边""东边""中间"等。
二.动词:动词表示人或事物的动作、行为、发展、变化。
1、有的动词表示一般的动作,如"来、去、说、走、跑、学习、起飞、审查、认识"等。
2、有的动词表示心理活动,如"想、重视、注重、尊敬、了解、相信、佩服、惦念"等,这样的动词前面往往可以加上"很、十分"。
3、有的动词表示能够、愿意这些意思,叫做"能愿动词",它们是"能、要、应、肯、敢、得(dei)、能够、应该、应当、愿意、可以、可能、必须",这些能愿动词常常用在一般的动词前面,如"得去、能够做、可以考虑、愿意学习、应该说明、可能发展"。
4、还有一些动词表示趋向,叫做"趋向动词",如"来、去、上、下、进、出、上去、过去、起,它们往往用在一般动词后面表示趋向,如"跳起来、走下去、抬上来、"。