荷兰签证须知及样版
- 格式:pdf
- 大小:183.35 KB
- 文档页数:4
荷兰签证领区划分(按工作地划分):广州领区:广东、广西、福建、海南上海领区:上海、浙江、江苏、安徽北京领区:除上述领区外的所有申请人欧洲商务、旅游、探亲签证个人资料表(请完整填写)B共四页在职证明样本(请用单位的带有地址、电话、传真的抬头纸中英文打印出来)CERTIFICATE OF GUARANTEECTO:The Embassy of (国家名) in Beijing 或The Consulate General of (国家名) in GuangzhouDate:Dear Sir or Madam,The delegation of **(人数 ) people , headed by Mr./Ms.**(姓名),the ** (职务 ) of ***(工作单位名称), is planning to go to your country in **(月份+年度) to do sth. ( 详细的访问目的), the duration of their stay will be **(天数) days from 出发日期to回国日期 ,The name-list of the delegation is as follows:Name Date of Birth Service organization Title Monthly incomeAll costs including medical insurance occurred during this trip will be covered by ****(费用承担方的单位名称). And we guarantee that during this trip, they will abide by the laws of your country, and be back scheduled, since we’ll reserve the positions for them. It will be grateful if you issue them visas!Best Regards ,yours Sincerely,___________(单位领导签名)领导名字汉语拼音(正楷打印)注明职务(英文)公司全称(英文)加盖单位的公章备注:1、本证明是送往外国驻华使领馆的正式公函,务求字迹清晰、打印工整2、须用本单位的正式公函稿纸打印(须注明中英文的单位名称、地址、电话号码及传真)D。
荷兰留学签证面签注意事项留学是很多人追求教育和职业发展的机会,荷兰作为一个教育资源丰富的国家,吸引了众多学生前往留学。
在准备荷兰留学签证面签时,有几个重要的事项需要注意。
本文将为你提供关于荷兰留学签证面签的一些建议和注意事项。
一、材料准备在面签前,确保你准备了所有需要的材料。
一般来说,以下文件是提交签证申请所必需的:1. 护照:确保你的护照至少在面签日期后的六个月内有效,并且有足够的空白页。
2. 申请表:填写完整的签证申请表格,并签名。
3. 照片:提交最近的彩色照片,符合荷兰签证要求。
4. 录取通知书:提供录取通知书或学校接受信件,证明你已被荷兰的一所大学录取。
5. 财力证明:提供足够的资金证明,以支付你在荷兰的学习和生活费用。
6. 语言证明:如果你选择参加以英语为主要教学语言的课程,需要提供英语水平证明,如托福或雅思成绩单。
二、面签预约在准备好所有签证申请所需的文件后,你需要预约面签。
荷兰大使馆和领事馆提供在线预约系统,你可以根据自己的需求选择最适合的日期和时间。
请注意,预约可能需要提前几个月进行。
三、面签当天准备在面签当天,有几个重要的事项需要注意:1. 提前到达:提前到达面签地点,以免错过面签时间。
通常,荷兰大使馆和领事馆要求面签者提前30分钟到达。
2. 着装得体:在面签时,请穿着得体,给人以良好的第一印象。
3. 整理文件:将所有的文件整理好,按照规定的顺序,以便面签官员能够方便地查看和审核。
四、面签过程面签过程一般包括以下几个环节:1. 身份验证:面签官员会核对你的身份信息和文件的真实性。
2. 问答环节:面签官员可能会问一些关于你的学习计划、财力来源等问题。
回答问题时要诚实、准确和自信。
3. 文件审核:面签官员会逐一审核你提交的文件。
确保你的材料准备充分,没有任何瑕疵。
4. 生物识别采集:在面签过程中,可能会要求你提供指纹和照片。
五、面签后事项面签后,你需要等待签证结果。
通常,荷兰大使馆和领事馆会在几周内发放签证。
办理荷兰签证需要注意的事项
下面是我整理的办理荷兰签证需要注意的事项:
荷兰签证办理注意事项(一)
荷兰驻华使馆、驻上海、广州、香港总领事馆均只受理各自辖区内的签证申请。
持因公护照者不得自行前往荷驻华使领馆申请签证,须由外交部或地方外办送签人员递交申请并领取护照签证。
申请签证时根据赴荷目的不同需提交不同的申请材料,具体要求及相关信息均可通过荷驻华使馆网站查询。
荷兰签证办理注意事项(二)
中国公民申请赴荷旅游、探亲或访问类短期停留签证受理周期一般为3周至3个月,而短期居留签证的办理时间则较长,一般为3至6个月,其间可能会要求补充各种材料,因此需事先做好准备,尽可能提前申请。
如果是以学习为目的申请签证,可要求将前往就读的荷兰院校代为向荷签证机关申请短期居留签证,即“快捷MVV返签程序”,一般只需6至8周。
MVV 签证只能在荷驻华使领馆领取,领取前必须办理“国际旅行健康证明书”,该证明书有效期为1年。
荷兰签证办理注意事项(三)
获得签证并不等于持证者就拥有入境申根国家的权利,持证者仍有可能被拒绝入境。
因此,中国公民入境荷兰时,除应持有有效的护照、签证和往返机票外,应随身携带英文或荷文邀请信及担保人的地址和联系方式,讲清前主目的地、事由(应与申请签证时的目的一致)和停留期限。
荷兰签证办理注意事项(四)
持赴荷旅游、探亲或访问类短期停留签证入境后,不得转变身份,申请短期居留签证或其它居留证明。
在签证到期或停留期满前必须离境。
根据荷兰签证规定,除因身患重病或其它不可抗力等极其特殊的原因可最长延期3个月外,签证一律不得延期。
如在签证失效后离境,可能面临荷兰边检部门的处罚,包括罚款以及留下不良记录等。
荷兰签证办理流程及注意事项《荷兰签证办理那点事儿》哎呀呀,说起荷兰签证办理流程及注意事项,那可真是有一箩筐的话想说啊!首先,咱得搞清楚都需要啥材料。
这可就像上战场得准备好武器一样重要!护照那是必须的,就像你的身份证,去人家地盘得先亮出来。
然后各种证明材料,什么在职证明啦,银行流水啦,这可都是证明你有经济实力在荷兰吃喝玩乐还能平安回来的证据。
准备这些材料的时候,可得仔细着点,别少了这个漏了那个,不然到时候签证官一皱眉头,你可就悲剧啦!然后就是填写申请表啦。
这就像做一份特殊的答卷,得认真填,别写错字,别填错信息。
想象一下,你写错了自己的名字,签证官得有多懵啊。
材料都准备好了,就得去预约啦。
这就像是去医院看病挂号,得选个合适的时间。
要是约的时间不合适,那可有的等了。
接下来就是重头戏——去签证中心交材料啦。
这时候可得打扮得精神点,别邋里邋遢的,虽然签证官不一定看你长相,但给人留个好印象总是没错的嘛。
交材料的时候,得有礼貌,别跟签证官横眉冷对的,毕竟人家掌握着你能不能去荷兰的大权呢!哎呀,想起我自己办签证那会,可真是紧张得不行。
生怕哪个环节出错。
不过还好,最后顺利通过啦!这里面也有几点注意事项得跟大家提一提。
一是一定要提前准备,别临时抱佛脚。
二是材料要真实,别想着弄虚作假,签证官可都是火眼金睛。
三是要保持好心态,别因为紧张就出乱子。
总之呢,办理荷兰签证就像一场小冒险,只要咱准备充分,细心认真,就能顺利拿到签证,开启咱在荷兰的美妙之旅啦!希望大家都能顺利办下签证,去荷兰感受那美丽的风景和独特的文化!到时候可别忘了回来跟咱分享分享你的经历哦!哈哈!。
荷兰面签注意事项《荷兰面签那些事儿》想去荷兰留学或旅游的小伙伴们注意啦!今天咱就唠唠这荷兰面签的注意事项,都是我的亲身经历和切身体会,希望能给大家来点实用的小帮助。
首先吧,得把自己拾掇得精神点儿。
别邋里邋遢地就去了,虽说咱不是去选美,但起码得给人家面签官一个好印象不是?不然人家还以为你是刚从被窝里钻出来的呢。
衣服穿得得体大方点,别整那些花里胡哨的,咱又不是去走秀。
到了那地儿,可得把那小嘴巴管好了,别啥话都往外蹦。
记得面带微笑,礼貌点儿,别跟个愣头青似的。
面签官问你啥,你就老老实实地回答,别瞎吹牛。
万一露馅了,那可就尴尬了。
还有一点很重要,那就是材料得准备齐全了。
我就跟你们说吧,别嫌麻烦,该准备的一样都别落下。
什么护照啊、签证申请表啊、照片啊、资金证明啊等等,都得整得妥妥当当的。
要是缺了啥,那估计你就得跑好几趟腿儿咯。
就像我上次有个朋友,去面签的时候居然忘带资金证明了,你说这不是给自己找麻烦吗!回来被我们好一顿笑。
再说说这回答问题的时候,得有点眼力劲儿。
别人家问东,你答西,那可不行。
而且得自信点,别怕答错。
其实面签官也不指望你啥都懂,只要你能正常交流,把自己的情况说清楚就行。
还有哦,要是遇到不会回答的问题,也别紧张,就大大方方地说不知道就行,别在那支支吾吾半天说不出个屁来。
另外,可别小看了那些小细节。
比如说眼神交流什么的,别老是低着头,偶尔也得看看面签官的眼睛,表示你很认真地在跟他交流。
当然,也别一直盯着人家看,那不把人家看毛了嘛。
总之呢,荷兰面签也没啥可怕的。
只要咱做好准备,放松心态,肯定能顺利通过。
咱就是抱着一种平常心去,就当是跟个外国朋友聊聊天呗。
别给自己太大压力,不然到时候一紧张,反而容易出错。
希望我的这些经验能对大家有点帮助,祝各位小伙伴们都能顺利拿到荷兰签证,开启自己的荷兰之旅!加油哦!。
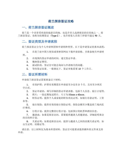
荷兰探亲签证攻略一、荷兰探亲签证概述荷兰是一个非常受欢迎的旅游目的地,也是许多人选择探亲的目的地之一。
荷兰探亲签证,也称为短期签证(Type C),允许持签人在荷兰停留不超过90天。
二、签证类型及申请流程荷兰探亲签证分为个人申请和团体申请两种类型。
以下是申请签证的基本流程:1.在荷兰驻中国大使馆或领事馆网站下载申请表格,并准备相关申请材料。
2.在线预约签证申请的时间,递交签证申请。
3.缴纳签证费用。
4.面试阶段,签证官可能会询问与申请相关的问题。
5.等待签证结果。
一般情况下,签证审批需要10个工作日。
三、签证所需材料申请荷兰探亲签证需要准备以下材料:1.有效护照:护照有效期需在申请前至少还有3个月,且有至少两页空白页。
2.签证申请表:填写详细的签证申请表格,包括个人信息、旅行计划等。
3.照片:一张近期免冠照片,尺寸为35mm x 45mm。
4.财务证明:提供个人或家庭的财务状况证明,如银行存款证明、工资单等。
5.旅行保险:提供有效的旅行保险证明,保险金额至少覆盖荷兰境内医疗费用。
6.行程计划:提供完整的行程计划,包括预订的机票和酒店信息。
7.邀请函:如果是探亲访问,需要提供邀请人的邀请函,详细说明来访的目的和计划。
8.关系证明:如果是探亲访问,提供与邀请人之间的亲属关系证明,如出生证明、结婚证等。
请注意,以上材料仅为基本所需材料,签证官可能要求提供额外的文件来支持申请。
四、面试与签证费用面试是荷兰探亲签证申请的重要一步。
面试过程中,签证官可能会询问申请人与所提供材料相关的问题,以核实申请的真实性。
签证费用是申请荷兰探亲签证时的必要开支。
费用的具体金额会根据国籍和签证类型的不同而有所变化。
一般情况下,签证费用非常合理且可接受。
五、注意事项在申请荷兰探亲签证时,有几个注意事项需要特别注意:1.提前规划:建议提前规划好旅行计划,并在最早可申请签证的时间段内递交申请。
2.真实准确:填写申请表格时,确保提供的信息真实准确,材料完整无误。
赴荷兰签证办理流程范本1份赴荷兰签证办理流程 1赴荷兰签证办理流程第一步、在线注册访问签证网站注册进行在线申请。
如您与家人或他人同行,请将所有同行人的申请注册在同一组内,如出行时间不一致,请勿注册在同一组。
第二步、填写表格注册后在线填写个人信息,系统会自动生成申请表格,在递交申请材料时可直接打印。
第三步、准备材料签证所需的申请材料会因不同条件略有差别,一般需要特别准备的主要包括:1、从中国出发的往返机票订单复印件。
2、银行活期存折或活期银行卡(信用卡除外)最近三到六个月的进出账单原件。
3、覆盖在荷兰及其他申根国家所有时间的行程单(英文或荷兰语),需明确标注停留的日期、国家、城市、参观景点等具体内容,可附加提供交通方式的预订单。
4、覆盖在申根区整个停留时间的酒店订单复印件。
5、申根国家区域适用的医疗保险原件及复印件,不低于3万欧元并覆盖在申根区的整个停留时间。
详细材料清单请以网上申请过程中填写个人信息之后的材料要求为准,在职人员、退休人员和未成年人等特殊情况的'申请材料会有区别,请在官方申请渠道提供的材料清单中特别注意。
温馨提示:重庆市,四川省,云南省,贵州省,陕西省和甘肃省的居民可以在匈牙利驻重庆__递交签证申请。
如组团申请,每一位申请者都必须提供一套独立、完整、符合材料清单要求的申请材料。
18岁以下未成年申请人的签证申请表、委托书必须由父母或法定监护人签名,代签未成年人名字或未成年人本人签名均无效。
第四步、预约时间登陆签证网站在线预约递交材料时间。
第五步、递交材料按网上预约时间到指定地点递交材料并交纳签证费及服务费,递交材料程序在网上预约时间后有详细说明。
温馨提示:请按照材料清单的顺序整理材料,所有复印件均用A4纸复印,材料勿装订。
签证费:60欧元签证服务费:205元__可于签证中心以现金或刷卡(仅限中国银联)的方式支付签证费及签证服务费。
温馨提示:如委托他人代交申请,代办人须提供申请者亲笔签字的委托书原件、代办人的身份证原件和复印件,否则申请将不被受理。
地址: 北京市丰台区南三环东路23号1号楼10层1003 邮政编码: 100079ADD: Rm1003 10th Floor, 1# Building No.23 East Road Nansanhuan Fengtai District, Beijing 10079 China荷兰使馆送签证领区划分提示;荷兰使馆领取划分为北京领区,除上海领区(上海,安徽,江苏,浙江),广州领区(福建,广东,广西,海南)之外的公民。
1. 申请人提供的在职证明需按样板提供英文版,中文版不用提供,作为填写参考2. 照片清晰,不能磨损(2寸彩色照片)3. 如有旧护照必须提交,如丢失需要当地派出所开出的证明荷兰使馆送签资料须知――在职人员材料: 具体说明护照1. 有效期在6个月以上的因私护照2. 请在护照最后一页标有持照人签名处 签上本人汉字名字3. 持新换发护照者,(护照有换发字样的)需同时提供之前所有旧护照原件4. 每张签证需占据2张对开页护照空白页照片1. 2寸纯白背景彩色近照4张(使馆需要扫描照片到签证上)2. 照片尺寸 35mm ×45mm 白底无框,笑不露齿,露肩,头部占整个照片的70%—80%,不能使用翻拍照片,不能打印,只允许为冲洗照片3. 请申请人在照片袋子上签名(用铅笔)身份证 身份证请用A4纸复印正反两面,复印在同一张A4纸上户口本复印户口本全家页,一家三口分别所在户口本上无论是否直系亲属,复印需要整本复印不得拼接。
如果是集体户口,需要复印集体户口的首页和本人所在的那一页。
军人需提供军官证复印件 财产证明: 存款证明原件、复印件每人5万以上1.提供本人名下的存款证明2.可以为一笔存单或几张定期存单数额累加的数额。
(如提供外币存单开具的存款证明,相当于折合人民币5万元 3.存款证明页需为银行标准格式:有正确地英文译写,不能手写 4.存款证明的有效期需冻结到团队回国之后1个月5开具存款证明对应的定期存单,至少是三个月之前存入的 6.存款证明原件将递交使馆,使馆不退原件,到期自动解冻 其他财产证明1.本人名下房产证复印件,车辆行驶证复印件,2.本人名下银行活期存折整本复印件或银行活期一卡通打印出来的银行卡近半年流水(需银行盖章)复印件,流水账单所显示余额不少于5000元, 如果近半年流水较少,则需要打印近一年的流水单,流水单每页都需银行盖章(银 行卡流水单及活期存折复印件要有本人姓名,卡号,银行名字) 3.股票交割单,如有,也请提供复印件,4..此三项资产都要有,需为本人名下的或配偶名下地址: 北京市丰台区南三环东路23号1号楼10层1003 邮政编码: 100079ADD: Rm1003 10th Floor, 1# Building No.23 East Road Nansanhuan Fengtai District, Beijing 10079 China工作证明1.申请人若为在职人员请提供所在单位的营业执照和组织机构代码证副本的清晰复印件各2份,用A4纸复印2.要求有年检记录加盖公司红章3.申请人若为退休人员需提供退休证复印件,养老金或其他固定收入证明4.随行人员如为无业,已婚者:配偶的在职和收入证明+婚姻关系公证书(需要认证)另有补充资料提供。
荷兰签证办理资料阿姆斯特丹之行准备荷兰签证所需的必要资料荷兰是一个美丽的国家,拥有令人惊叹的风景和丰富的文化遗产。
如果你计划前往荷兰的首都阿姆斯特丹旅行,那么你需要办理荷兰签证。
在准备签证申请材料时,以下是你需要准备的必要资料。
1. 护照首先,你需要确保你的护照是有效的,并且至少在你计划离开荷兰后的三个月内仍然有效。
如果你的护照即将过期,你应该尽早申请新的护照。
2. 签证申请表你需要填写并提交荷兰签证申请表。
这个表格可以在荷兰驻你所在国家的大使馆或领事馆的官方网站上下载。
填写表格时,请确保提供准确和完整的信息。
3. 照片你需要提供两张护照尺寸的照片。
照片必须符合荷兰签证申请的规定,如尺寸、背景颜色等。
你可以在荷兰驻你所在国家的大使馆或领事馆的官方网站上找到详细的要求。
4. 行程安排你需要提供你的行程安排,包括机票预订和酒店预订。
这些文件将证明你计划在荷兰逗留的时间和目的。
5. 旅行保险荷兰要求所有申请签证的人都必须购买旅行保险。
你需要提供旅行保险的证明文件,其中包括保险公司的名称、保险金额和保险期限。
6. 财务证明你需要提供财务证明,证明你有足够的资金支付你在荷兰的旅行费用。
这可以是银行对账单、存款证明或信用卡账单等。
7. 酒店预订证明如果你计划在荷兰逗留期间入住酒店,你需要提供酒店预订证明。
这将证明你有合适的住宿安排。
8. 工作证明如果你是在荷兰工作或参加会议、研讨会等活动,你需要提供相关的工作证明或邀请函。
9. 学生证明如果你是学生,并计划在荷兰参加学术活动,你需要提供学生证明或邀请函。
10. 结婚证明如果你计划与荷兰公民结婚,你需要提供结婚证明和配偶的相关文件。
11. 其他材料根据你的具体情况,你可能需要提供其他材料,如出生证明、家庭关系证明等。
请注意,以上列出的资料仅为参考,具体要求可能因个人情况和签证类型而有所不同。
在准备签证申请材料之前,建议你访问荷兰驻你所在国家的大使馆或领事馆的官方网站,以获取最新的签证要求和指南。
荷兰探亲签证荷兰探亲签证是前往荷兰探望亲友的一种签证类型,适用于中国公民。
本文将对荷兰探亲签证的基本要求、申请流程、所需材料以及常见问题进行介绍,帮助读者更好地了解和准备荷兰探亲签证申请。
首先,荷兰探亲签证的基本要求如下:1. 申请人必须是中国公民,持有有效的中国护照。
2. 申请人必须具备足够的经济能力,能够自行支付在荷兰期间的费用,如交通、住宿、就餐等。
3. 申请人必须有具体的行程安排和探访亲友的计划,包括访问的时间、地点和与亲友的关系。
4. 申请人必须保证在荷兰期间不从事任何违法、违规或危害国家安全的活动。
接下来,我们将介绍荷兰探亲签证的申请流程:1. 在线预约:申请人首先需要通过荷兰驻华大使馆的官方网站进行在线预约,选择合适的日期和时间前往领事馆递交申请。
2. 递交申请材料:申请人需要准备相应的申请材料,包括填写完整的签证申请表、提供最近六个月内的护照照片、提供有效的护照原件和复印件等。
3. 缴纳签证费用:申请人需要在递交申请时缴纳相应的签证费用,具体金额可在网站上查询。
4. 面签和指纹采集:申请人需要前往领事馆参加面试,并进行指纹采集。
面试时,申请人需要如实回答签证官的问题,并提供相关证明材料。
5. 签证结果通知:领事馆会在审核完成后通知申请人签证结果。
如果签证申请被批准,申请人可以前往领事馆领取签证。
接下来,我们将介绍荷兰探亲签证所需的材料:1. 护照:申请人需要提供有效期至少6个月以上的护照原件和复印件。
2. 照片:申请人需要提供一张最近六个月内的彩色护照照片。
3. 签证申请表:申请人需要填写完整并签署荷兰探亲签证申请表。
表格可以在荷兰驻华大使馆的官方网站上下载。
4. 行程安排:申请人需要提供详细的行程安排,包括访问的起止日期、住宿地点和与亲友的关系。
5. 经济能力证明:申请人需要提供银行存款证明、工资单或者其他收入证明,以证明具备足够的经济能力支付在荷兰期间的费用。
最后,我们将解答一些常见问题:1. 申请签证需要多长时间?一般来说,签证审批的时间为15个工作日,但也有可能会因个人情况而有所延迟。
荷兰签证流程
嘿,朋友们!今天咱就来讲讲荷兰签证流程。
你知道吗,去荷兰就像是开启一场梦幻之旅的大门,而签证就是那把打开大门的钥匙!
咱先来说说准备材料这一块儿。
哎呀,这就好比是给自己的旅行装备大采购!护照那肯定得有吧,就像战士上战场不能没有武器一样。
还有照片,那可是你的“形象代表”呀!然后各种证明文件,这不就是你告诉人家你有资格去荷兰的证据嘛!比如说在职证明或者学生证明,那不就跟你告诉别人你有个靠谱的身份似的。
接着就是提交申请啦!就像是把自己精心准备的礼物送给签证官。
你得小心翼翼地填好各种表格,可不能有一点儿马虎。
要是填错了,那不就跟送出去的礼物包装破了一样嘛,多不好呀!在这个过程中,你可能会紧张,会担心,但别害怕呀,咱一步一步来。
然后就是等待审批啦,这真有点儿像等待开奖呢!你心里那个忐忑呀,天天盼着有个好消息。
有时候会觉得时间过得好慢呀,怎么还没结果呢。
但咱得耐心呀,就像等待花儿绽放一样。
哎呀,等终于拿到签证的那一刻,那感觉,哇塞,就像赢得了一场大比赛一样激动!你会兴奋地跳起来,那种喜悦真的难以言表!
荷兰签证流程虽然看起来有点儿麻烦,但只要你认真对待,一步一步来,肯定能顺利拿到签证哒!相信自己,这场和荷兰的约会就在前方等着你呢!加油吧!。
官方网站:/
荷兰探亲签证该注意些什么
许多留学生的家长都想远赴荷兰探亲,家长朋友们就要提前申请荷兰签证,且是荷兰探亲签证。
首先申请荷兰探亲签证时须提交以下材料:
一.填写完整的二张申请表,由申请人本人亲笔签字,并贴上二张近期照片(规格4x4.5cm);
二.办理荷兰探亲签证需有效护照及其复印件;
三.担保人护照或居留证的复印件,经认证的担保书原件;
四.经中国外交部认证的亲属关系公证,证明与担保人的亲属关系,除此公证书外,不需要其它任何公证书;
五.学生须持学生证及学校准假证明(证明须注明学校详细地址,电话号码及联系人姓名及职位),18岁以下者须由父母陪同前来,并准备好同意孩子出国申明;
六.申请人及申请人家庭的户口本;
七.详细的中文通讯地址及邮政编码等。
八.直接亲属关系和非直接亲属关系都必须提供提交当地公证处以证明亲属关系的原始材料,如是其它关系,还须出示证明关系的原件材料;
九.有工作者,须持工作证及单位准假证明(证明须注明单位详细地址,电话号码和联系人姓名及职位);
荷兰留学签证是属于反签证政策,申请荷兰签证没有太多问题。
去荷兰留学的学生不以个人的方式向荷兰政府提出申请,而是将申请意向直接传达给其希望就读的荷兰院校,然后由该院校向政府提出学生的申请荷兰签证,最后由政府给予签发。
通过这个方法,学生申请荷兰留学签证的成功率相当高,几乎是100%,同时签证周期也很短。
荷兰签证办理流程及注意事项《荷兰签证办理那点事儿》嘿,朋友们!今天咱就来唠唠荷兰签证办理的流程和那些得注意的事儿。
这可真是有点像过五关斩六将啊,但别怕,咱一步一步来,肯定能搞定!首先,你得把材料准备得齐齐的,就跟咱出门得穿得整整齐齐一个道理。
什么护照啦,照片啦,申请表啦,在职证明啦,银行流水啦,一样都不能少。
这就好比搭积木,少一块都不行,房子就搭不起来。
这里可得注意啦,照片得照得精神点,可别整得跟没睡醒似的,不然签证官以为你去荷兰是睡觉呢!申请表也得认真填,别写错字别字,不然就跟写错字的情书一样,让人笑话。
然后呢,就是去递交材料啦。
这时候你就像个快递小哥,把你的宝贝材料送到签证中心去。
到了那可得有礼貌,毕竟咱是去求人家办事儿的嘛。
要是工作人员态度好,你就偷着乐吧,要是碰上心情不好的,你也别跟人家计较,就当他是被家里的母老虎骂了。
接着就是等待啦,这等待的过程就好比等公交车,不知道啥时候来,但你还得耐着性子等。
这时候可别着急上火,该吃吃该喝喝,啥事别往心里搁。
可以想象自己马上就要去荷兰看大风车啦,心情就会好很多。
等啊等啊,终于等到签证下来啦。
这时候的心情就跟中了彩票似的,开心得不得了。
拿到签证后可得好好看看,别到时候名字错了或者有效期错了,那可就搞笑了。
再来说说注意事项,可别小瞧这些哦。
一个是资金证明,你得让签证官相信你有钱在荷兰活下去,不会去要饭。
还有行程安排也得合理,别搞得跟间谍似的到处乱跑。
另外,说话的时候得诚实,别吹牛,签证官眼里可不揉沙子。
总之呢,办理荷兰签证就跟一场小小的战斗,咱得有勇有谋,还得有点耐心。
只要按照流程来,注意那些该注意的,咱就一定能顺利拿到签证,开开心心地去荷兰玩耍。
加油吧,朋友们!荷兰的大风车在向我们招手呢!。
荷兰过境签证申请需提交资料在您计划前往荷兰并需要通过荷兰境内中转前往其他国家时,您可能需要申请荷兰过境签证。
荷兰过境签证允许您在荷兰停留一小段时间,以完成中转手续。
荷兰过境签证的申请过程相对简单,但是您仍然需要准备一些必要的文件和资料。
本文将为您详细介绍荷兰过境签证申请所需的资料,并提供一些建议以确保您的申请顺利通过。
1. 有效护照首先,您需要确保护照的有效期至少还有六个月以上,并且在您计划离开荷兰之前不会过期。
同时,您应该在护照上留有至少一页的空白页,以便荷兰边境官员可以盖章。
2. 荷兰过境签证申请表您需要填写和签署荷兰过境签证申请表。
这个申请表可以从荷兰驻外使馆或领事馆的官方网站上下载,或者亲自前往使馆索取。
3. 航班预订证明您需要提供您的往返机票预订证明,以证明您的中转行程。
这可以是您在提出申请之前购买的已确认机票或者预订函。
4. 目的地国家的签证或居留许可如果您计划前往其他国家而不是留在荷兰,您需要提供目的地国家的签证或居留许可证明。
这是荷兰边境官员确保您是合法前往目的地国家的重要文件。
5. 境外住宿证明您还需要提供您在途径的荷兰期间的住宿证明。
这可以是已确认的酒店预订,或者如果您是与亲友一起住宿,可以提供他们的邀请信和身份证明。
6. 荷兰签证保险荷兰边境官员可能还要求您购买旅行保险。
这是为了确保您在中转期间的安全并保障您的权益。
请咨询保险公司并提供相关证明文件。
7. 其他可能需要的文件根据您的个人情况和中转计划,荷兰边境官员可能还要求您提供其他文件。
这包括但不限于财力证明、工作证明、商务邀请信等。
建议您根据自身情况提前咨询荷兰驻外使馆或领事馆以获取准确的信息。
需要注意的是,以上所列的资料仅为一般性建议。
荷兰使馆或领事馆可能会根据个人情况有所调整,以确保您的申请顺利通过,请务必提前咨询并仔细阅读所需资料清单。
最后,为了避免任何不必要的麻烦,请确保您提交的资料是真实、准确、完整的。
如果您提供虚假的信息或不完整的文件,可能会导致您的申请被拒绝,甚至可能会影响您未来的签证申请。
荷兰签证材料
荷兰签证材料需要准备的主要材料如下:
1.签证申请表:下载并填写荷兰签证申请表。
在表格中提供个
人信息、旅行目的、行程安排等必要信息。
2.有效护照:提供持有效期至少6个月以上的护照复印件及原件。
3.近期证明照片:提交两张近期护照尺寸的彩色照片。
4.旅行保险证明:提供购买荷兰联合保险公司或其他承保公司
出具的旅行保险证明。
5.邀请函或行程安排:提供来自荷兰邀请人或机构的邀请函或
行程安排,注明接待、赞助或担保等事宜。
6.机票预订证明:提供往返机票预订证明,包括出发日期和返
回日期。
7.住宿证明:提供荷兰住宿证明或酒店预订证明。
8.银行对账单和资金证明:提供最近3个月的银行对账单,显
示足够的财务能力以支付在荷兰的费用。
9.个人经济状况证明:提供个人资产证明,如车辆或房产证明、存款证明等。
10.在职证明:提供当前就业情况的证明文件,如工作合同、工资单或雇主推荐信。
11.学生的材料:如果申请人是学生,需要提供在读证明、学校证明以及父母的担保信和财务证明。
以上是荷兰签证所需的主要材料清单,申请人应根据个人情况逐一准备,确保所有材料的完整性和真实性,以增加签证申请的成功率。
此外,可能还有其他特定情况下需要提供的材料,建议申请人详细咨询荷兰驻当地使馆或领事馆。
荷兰签证材料须知材料截止时间出团前20天荷兰签证材料须知材料截止时间出团前20天荷兰签证材料须知材料截止时间出团前20天1. 有效护照原件(护照有效期不能少于6个月以上),务必在护照最后一页有本人亲笔签名 ,有老护照须提供老护照若遗失须提供公安局出具遗失证明2. 2寸免冠近期照片四张(白色背景,用铅笔在每张照片背面写姓名)3. 详细填写的个人签证申请表格一份(字迹清晰、务必逐项填写并在任何情况下写明父母、配偶、子女);4. 本人身份证复印件一份(字迹清晰)5. 本人须提供存款证明原件,金额至少5万元以上,务须冻结3个月(冻结至回国后一个月);如存款证明的户主是配偶的姓名,应同时提供结婚证6. 本人可提供房产证复印件,但作为补充财产证明7. 户口簿的整本清晰的复印件一份8. 在职人员须提供在职证明: 用单位A4正规彩色抬头纸(复印件无效)须含盖以下内容: a. 申请人姓名,护照号码b. 公司准假时段c. 赴欧洲旅行具体时间段d. 薪水状况e. 工作职位和年限f. 旅行费用支付状况g. 保证按时回国h. 确认回国后仍与申请人保留劳动关系i. 公司地址、电话和传真j. 公司负责人签字、盖章9. 在职人员须提供单位营业执照副本或正本复印件,如系事业单位需提供事业单位组织结构代码证的复印件,如系外资企业提供在本地登记证的复印件10. 无经济能力的未成年人需提供:1) 在校证明(根据在职证明类推且只能在寒暑假期间申请签证)2) 公证书a. 如由父母双方陪同旅游,提供出生证明公证书b. 如由父母单方陪同旅游,提供出生证明公证书和父母一方出具的委托公证书c. 如由其亲属陪同旅游,提供出生证明公证书和父母出具的委托公证书,及亲属关系公证书11. 退休人员须提供退休原件12. 所有复印件必须提供A4纸13. 非上海领区的客人必须持有6个月以上的上海暂住证。
(上海领区包含:上海、浙江、江苏、安徽)14.每人五万元以上担保金*个别情况下领事馆可能还需要提供其他材料,如企业为申请人缴纳四金的由社保中心出具的证明等*如系已被欧洲国家拒签的申请者,不能保证其签证的成功*如学生处于升学期间,请提供毕业证书及录取通知书特别说明:领馆需要护照原件和回程国际段登机牌注销签证,请在回国时,将护照和回程国际段登机牌交给导游或领队,上交领事馆注销签证,以便在领事馆的电脑里留下良好记录,为您今后的签证带来好处。
01护照1本1份C.护照有效期须在签证过后还至少90天有效.如曾有旧护照请提供。
D.护照须在广东/广西/福建/海南四省,非以上四省者,须提供上述四
省区的有效暂住证原件,并提供复印件一份(半年前开始生效的,不足半年者还需提供旧暂住证)
02照片3张近期半年的白底两寸彩色照片。
03外方邀请资料
(邀请函必须原件)
1份1份
A、邀请函内容包括:申请者的个人资料(姓名,护照号码,公司职务).逗
留天数.逗留目的及详细行程.费用谁付.保证其返回中国.联系方式.
负责人签字。
B、担保函:如果费用由邀请方支付,必须递交。
(见样板)
C、邀请公司在当地的注册证明,该证明对决定签证结果会有帮助。
04中方英文派遣信原件1张D、派遣信原件,必须用公司信笺纸有单位名称抬头、公章、负责人签
名;须有可供领馆查询的地址.电话。
派遣信内容包括:申请人(名字、护照号)在公司的职务.入职公司的时间.此行的目的/逗留天数和行程.说明谁承担费用.确认访问完毕后继续回单位工作。
E、名片:所提供的地址.电话.姓名必须正确真实,可以联系到本人。
05中方公司资质证明
1份营业执照原件及复印件加盖公章(必须提供,营业执照需提供英文翻译件)。
06商务往来证明1份如双方公司签定的合同.协议.或合同意向书之类(尽量提供)。
07个人资料1份1份身份证正反面复印件,必须用身份证原件复印,清晰。
08财产的证明1份个人银行6个月以上历史消费记录(清单上必须能看到本人名字和卡号)或存折复印件.(必须提供)
银行存款(包括半年历史交易记录和银行存款证明).车产.房产.股票等等(针对未曾去过欧洲的申请者,去过的申请者无需提供)
09保险1份覆盖整个旅行行程的保险。
(必须在申根国有效,医疗保险额须达到30万以上----我公司可以代办,价格参看《申根保险简介》)。
10机票酒店订单1份与行程日期相符的机票订单,及酒店确认单。
提示:如由对方提供住宿,可由对方提供酒店的确认单,或由邀请公司另纸说明住宿方式及住宿地点,联系电话,并签名确认.(传真件即可)
11申请表1份申请表可以使用中文填写(另见我社欧洲签证表格);
荷兰签证领区划分(按工作地划分):
广州领区:广东、广西、福建、海南
上海领区:上海、浙江、江苏、安徽
北京领区:除上述领区外的所有申请人
欧洲商务、旅游、探亲签证个人资料表(请完整填写)
姓名/拼音曾用名/拼音
护照号码身份证号码
婚姻状况职务
目前住址邮编
家庭电话手机
B
共四页
单位名称负责人姓名
单位地址邮编
单位电话传真电子邮件
进入此单位时间年月日月收入元/月
访问目的商务☐旅游☐探亲☐准确出发及截止日(必填) 年月日至年月日
前往目的地城市目的地有无亲戚朋友? 有□无□
联系人姓名联系人单位(商务)
联系人地址联系人电话
费用由谁支付大概花费
支付方式□现金□信用卡□旅行支票□在该国有住房
家庭成员(如已过世请至少提供姓名)
称谓姓名出生年月日/地点曾用名现住址
配偶年月日/
父亲年月日/
母亲年月日/
□子□女年月日/
□子□女年月日/
□子□女年月日/
其他情况
是否有旧护照是□否□是否被拒签过?是□否□
如有被拒签情况请提供细节(申请国家,何种类型,时间):
曾到过的国家
(如:2007年美国)
本人声明:
1、本人所提供的资料以及所填写的内容完全属实;
2、本人清楚递交领事馆的资料包括公证书、银行存款证明书等原件均不予退还。
3.请用“√”填写□内容。
申请日期:年月日申请人签名:(亲笔)
在职证明样本
(请用单位的带有地址、电话、传真的抬头纸中英文打印出来)
CERTIFICATE OF GUARANTEE
TO:The Embassy of (国家名) in Beijing 或
C
The Consulate General of (国家名) in Guangzhou
Date:
Dear Sir or Madam,
The delegation of **(人数 ) people , headed by Mr./Ms.**(姓名),the ** (职务 ) of ***(工作单位名称), is planning to go to your country in **(月份+年度) to do sth. ( 详细的访问目的), the duration of their stay will be **(天数) days from 出发日期to回国日期 ,The name-list of the delegation is as follows:
Name Date of Birth Service organization Title Monthly income
All costs including medical insurance occurred during this trip will be covered by ****(费用承担方的单位名称). And we guarantee that during this trip, they will abide by the laws of your country, and be back scheduled, since we’ll reserve the positions for them. It will be grateful if you issue them visas!
Best Regards ,
yours Sincerely,
___________(单位领导签名)
领导名字汉语拼音(正楷打印)
注明职务(英文)
公司全称(英文)
加盖单位的公章备注:1、本证明是送往外国驻华使领馆的正式公函,务求字迹清晰、打印工整
2、须用本单位的正式公函稿纸打印(须注明中英文的单位名称、地址、电话号码及传真)
D。