八年级地理下册复习提纲
- 格式:doc
- 大小:37.00 KB
- 文档页数:9
八年级下册地理复习提纲第五章中国的地理差异第一节中国的地理差异1.根据地理位置、自然和人文地理特点的不同,划分四大区域:北方地区、南方地区、西北地区、青藏地区。
会在图上明确指出来四大区的位置。
2.北方和南方地区的界线:秦岭-淮河一线,说出秦岭-淮河一线重要地理意义(800毫米等降水量线、一月0度月均温线参考上学期复习提纲)3.青藏地区的与其他地区的界限与我国第一、第二阶梯的分界线相吻合:昆仑山-阿尔金山-祁连山-横断山脉——划分的主导因素是地形。
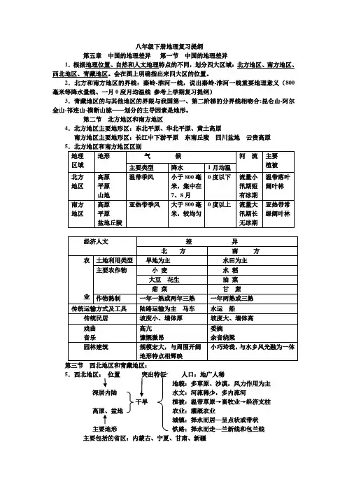
第二节北方地区和南方地区4.北方地区主要地形区:东北平原、华北平原、黄土高原南方地区主要地形区:长江中下游平原东南丘陵四川盆地云贵高原第三节西北地区和青藏地区:5.西北地区:位置突出特征人口:地广人稀地貌:多草原、沙漠,风力作用为主深居内陆水文:河流稀少,多内流河干旱植被:温带草原→畜牧业→经济支柱高原、盆地农业:灌溉农业城镇:择水而居—呈点状或带状主要地形铁路:择水而走—兰新线和包兰线主要包括的省区:内蒙古、宁夏、甘肃、新疆主要地形区:内蒙古高原、塔里木盆地、准噶尔盆地、河西走廊主要自然特征:干旱自东向西沿途自然景观(植被):草原-荒漠草原-荒漠6.青藏地区:主要省区:青海和西藏海拔4000米以上,有世界屋脊之称,雪山连绵、冰川广布,远看是山,近看成川主要地形区:青藏高原、柴达木盆地青藏地区主要自然特征是:高、寒,由此引出一系列地理现象:高海拔高(平均海拔4000米以上)空气稀薄太阳能丰富大江大河的发源地,湖泊众多雪峰连绵、冰川广布寒气温低、温差大农业河谷农业(河谷海拔低,气温高)村镇、城市多分布在河谷两岸7.拉萨与成都大致在同一纬度,但成都气温高的主导因素是:地势8.西北和青藏地区是以牧业为主的地区,传统民居-蒙古包,便于搭建和拆卸四大牧区:内蒙古牧区-温带草原牧区新疆牧区-山地牧区青海牧区和西藏牧区-高寒牧区主要畜种:内蒙古呼伦贝尔草原-三河牛、三河马新疆:细毛羊青藏:牦牛(高原之舟)、藏绵羊、藏山羊宁夏:滩羊9.主要农区与农业类型的区别:灌溉农业(河流灌溉)灌溉农业宁夏平原河套平原(在图上指出位置)旱地(解决水源)绿洲农业(高山冰雪融水和山区降水)河谷农业新疆天山山麓的绿洲甘肃的河西走廊(在图上指出位置)(解决气温)西藏的藏南谷地和青海的湟水谷地(在图上指出位置)10.青藏主要农作物:青稞、小麦、豌豆11.海拔高,空气稀薄,太阳辐射强——拉萨“日光城”12.青藏谷物穗大粒饱的原因:海拔高,空气稀薄,太阳辐射强-利于作物光合和作用;气温低,作物生长周期长;昼夜温差大-有利于养分的积累。
八年级下册地理复习提纲第一章:地球与地图(强调地球的特征、地球的运动与真实形状、地图的种类和制图方法)1. 地球的特征•地球的形状和大小•地球的内部结构•地球的气候带和地带•地球的地理坐标系2. 地球的运动与真实形状•地球的自转•地球的公转•地球的倾斜和季节变化•地球的真实形状与地图的形状差异3. 地图的种类和制图方法•平面地图、球形地图和椭球地图•等经纬度地图和投影地图•制图要素和符号的使用•制作简单地图的方法第二章:宇宙中的地球(探索太空与地球的关系、天体运行的规律)1. 太空探索•人类的太空探索历程•人造卫星的应用•我国的航天事业2. 天体运行的规律•地球、太阳和月球之间的相互作用•星座和恒星的运动规律•地球自转和公转的影响第三章:地球的水资源(地球的水资源分布、利用和保护)1. 地球的水资源分布•地球的水分存在形式•世界水资源分布的差异•我国的水资源特点2. 地球的水资源利用•农业用水和工业用水•城市供水和生活用水•水电和水运的利用3. 地球的水资源保护•水资源污染和水环境问题•水资源管理和保护措施•节约用水和水资源的可持续利用第四章:地球的内部运动(地球的地壳构造与变化、地震和火山活动)1. 地球的地壳构造•地壳的组成和结构•构造板块和板块运动•大陆漂移和海底扩张2. 地震和火山活动•地震的成因和分布•地震的预测和防御•火山的成因和类型•火山的爆发和影响第五章:生活与地理环境(人类活动与地理环境的关系,人类活动的影响)1. 人类活动与地理环境•人类的聚居和分布规律•城市化和城市发展•交通运输和通讯技术的发展2. 人类活动的影响•工农业生产和资源利用的影响•环境污染和自然灾害的影响•生态平衡与可持续发展的关系以上提纲总结了八年级下册地理的重点内容,包括地球与地图、宇宙中的地球、地球的水资源、地球的内部运动以及生活与地理环境等方面的知识。
通过系统学习和复习,能够更好地了解地球的特征和运动规律,认识到地球资源的重要性,并学会合理利用和保护地球的资源和环境。
1、秦岭—淮河一线地理意义:(1)大致与800毫米降水量线一致(2)与冬季1月0等温线一致(3)是半湿润和湿润的分界线(4)是亚热带与暖温带的分界线2、综合地理位置、自然地理、人文地理特点,可将我国划分为四大地理区域,即北方、南方、西北和青藏地区。
3、我国四大地理区域划分的依据:北方地区:400毫米年降水量线以东,秦岭—淮河以北。
西北地区:400毫米年降水量线以西。
南方地区:青藏高原以东,秦岭---淮河以南。
青藏地区:以第一、二阶梯分界线为界。
四大地理区域地形1、北方地形以平原和高原为主。
有“黑土地和黄土地”之称。
2、东北三省地形以山地和平原为主,东部为长白山地,东南方有鸭绿江和图江流过,这两条是中朝两国的界河,北部为小兴安岭,西倚大兴安岭。
大小兴安岭的北部有黑龙江是中俄两国的界河。
因此,人们常用“山环水绕、沃野千里”来形容东北三省的山河大势。
3、南方地形复杂多样,西部以高原和盆地为主,东部有平原、低山,三角洲。
有“山清水秀、鱼米之乡之称”。
4、西北地区的地形以高原和盆地为主。
5、我国面积最大的沙漠:塔克拉玛干沙漠。
我国面积最大的盆地:塔里木盆地。
6、青藏地区地形特点:地势高耸,“远看是山,近看是川”。
7、青藏地区由于终年积雪,冰川广布是众多大江大河的发源地。
四大地理区域气候特征1、北方地区地跨中温带和暖温带,大部分地区属于温带季风气候。
属于半湿润区。
降水季节分配不均,主要集中于夏季。
2、东北三省气候冷湿的原因:由于纬度较高,又紧邻着冬季风原。
3、三江平原分布着亚洲“最大的淡水湿地“。
4、南方地区属于亚热带、热带季风气候,夏季高温多雨、冬季温暖湿润。
所以南方地区被称为“红土地”。
5、西北地区气候干旱,原因是距海远,受山脉阻隔,湿润气流难以到达。
6、青藏地区气候高寒气候,冬寒夏凉,年温差小,日温差大,有“一年无四季,、一日见四季“之说,日照充足,太阳辐射强烈。
四大地理区域农牧业1、北方地区以旱田为主,主要粮食作物小麦、玉米、谷子,经济作物甜菜、棉花、大豆,是我国重要的旱作农业区。
八年级地理下册复习提纲八年级地理下册复习提纲秦岭——淮河一线的地理意义:①它是我国南方地区和北方地区的分界线;②大致相当于我国冬季1月0℃等温线;③是我国年降水量800毫米等降水量线大致通过的地方;④是我国半潮湿地区和潮湿地区的分界线;⑤是我国暖温带和亚热带的分界线。
第五章我国的四地理大区域第一节四大地理区域的划分1、区域划分的缘由:按照不同的需要来划分,一个地区可同时兼有多重“身份”,同一类型的区域,可以划分出不同尺度或不同级别的区域。
2、区域的类型:自然区域(热带、长江三角洲等)、经济区域(工业区等)、行政区域3、我国疆域辽阔,不同地区的地理环境差异很大。
按照各地的地理位置、自然环境和人文地理特点的不同,将我国划分为四大地理区域,即北方地区、南方地区、西北地区和青藏地区。
其中季风区大致包括四大地理区域的北方地区和南方地区;非季风区大致包括西北地区和青藏地区。
注重:P5活动1、2、3及P4图5.4第一节北方地区和南方地区北方地区:(P8活动1、2;P10活动1)一、位置范围:包括东北三省、黄河中下游各省的所有或大部分,甘肃、宁夏的东南部,江苏、安徽两省北部;地形以平原和高原为主;汉族占绝大多数,少数民族中人数较多的有:东北的满族、朝鲜族;宁夏、甘肃的回族;植被和果树:东北自然森林、温带水果;矿产资源:铁;主要能源:煤炭、石油;主要水果:苹果、葡萄、梨、桃、杏、柿;二、生态环境及治理坚强的生态环境:因为长久的垦植开荒、水土流失、生态环境恶化严峻(东北:黑土流失;华北:旱、涝、碱、风沙威逼;黄土高原:黄土暴露,沟壑纵横);东北平原:退耕还林,退耕还牧,重建生态家园;华北平原:兴修水利,改善浇灌条件、营造农田林网,改善土壤,减轻灾难;黄土高原:植树种树,退耕还林,退林还牧,进展生态农业;南方地区:一、位置范围包括长江中下游地区、南部沿海地区和西南地区;,汉族占绝大多数,少数民族有30多个,主要分布在广西、云、贵、川、渝、湘、琼等省区。
八年级下册地理复习提纲一、中国农业1.九大商品粮基地北方:三江平原,松嫩平原(黑龙江)南方:洞庭湖平原、鄱阳湖平源(江西)、太湖平原(江苏)、成都平原、江汉平原(湖北)、江淮地区、珠江三角洲。
2.主要经济作物分布:①棉花:黄河、长江中下游地区。
②油料作物:北方花生(华北平原);南方油菜(长江中下游平原)③糖料作物:北方甜菜(东北平原);南方甘蔗(两广地区)④饮料作物:茶叶(南方的丘陵、山地)3.四大牧区①新疆牧区——新疆细毛羊;②内蒙古牧区——三河牛、三河马;③青海牧区——牦牛;④西藏牧区——牦牛;(⑤宁夏牧区——宁夏滩羊)二、中国工业1.工业布局类型:①资源型;②市场型;③临海型。
2.煤炭是我国第一大能源;山西省煤炭资源最丰富,北方地区是我国目前最大能源基地。
3.四大工业基地①沪宁杭地区:全国最大综合性工业基地。
②辽中南地区:全国最大重工业基地。
③京津唐地区:北方最大综合性工业基地。
④珠江三角洲地区:以轻工业为主的综合性工业基地。
三、交通运输业1.五种运输方式:铁路、公路、航空、水运、管道。
2.主要铁路(五纵三横)A.南北干线:①京沪线(北京—上海);②京九线(北京—九龙);③京广—京哈线(广州—北京—哈尔滨);④焦柳线(河南焦作—广西柳州);⑤宝成—成昆线(陕西宝鸡—四川成都—昆明)B.东西干线:①京包—包兰线(北京—包头—兰州)②陇海—兰新线(江苏连云港—兰州—乌鲁木齐)③沪杭—浙赣—湘黔—贵昆线(上海—杭州—南昌—株洲—怀化—贵阳—昆明)3.重要铁路交通枢纽:①郑州:陇海—京广线; ②徐州(江苏);陇海—京沪线;③株洲:京广—湘黔—浙赣;④兰州:包兰—兰新—陇海线4.海洋运输(①沿海航线;②远洋航线)沿海航线:)(以福建、厦门为界南方:广州、香港北方:上海、大连⎩⎨⎧5.三大航空港:北京、上海、广州;注意:从运输价格来说:空运最贵,火车汽车次之,水运最便宜。
四、旅游业——“无烟工业”1.中国一大旅游胜地①北京故宫;②八达岭长城;③河北承德避暑山庄;④(陕西西安)秦陵兵马俑;⑤长江三峡;⑥桂林山水(广西);⑦苏州园林(江苏);⑧杭州西湖;⑨安徽黄山;⑩台湾日月潭。
八年级下册地理复习提纲
(一)八年级下册地理复习提纲
1、自然地理:
(1)第一章气候
a.气候因素及其变化原因
b.气候带及其分布特点
c.人类与气候变化
(2)第二章土壤
a.土壤形成因素及其分类
b.土壤变化前因、过程、发展趋势
(3)第三章植被
a.植被地球分布规律
b.植被变化及其原因
(4)第四章生物地理
a.生物多样性及其分布
b.生态系统及其结构与功能
2、人文地理:
(1)第五章地理基本概念
a.地理定义及其构成要素
b.地理空间结构的概念
(2)第六章全球化背景下的地域空间
a.地域空间发展进程
b.世界区域及其分布规律及特点
(3)第七章主导经济活动对地域空间格局的影响
a.经济基本概念及其决定
b.经济空间格局的发展进程
(4)第八章人口流动及其影响
a.人口的类型、结构及流动规律
b.人口流动的类型及其特点
(5)第九章城市及其联系
a.城市建设及其发展趋势
b.城市空间结构的特征
c.城市及区域的全球与地域联系
(二)学习指南
1、熟练掌握本章所讲授的概念、模式、原理。
2、注重理解关联性,学会如何运用,在不同话题中进行联系比较。
3、借助案例分析学会思考,拓展应用,提高解决问题的能力。
4、主动发现当代地理科学研究的新内容及新视角,注重实践调查学习,加强理论联系实际的能力。
5、针对考点提纲中出现的关键词,反复复习。
八年级下册地理知识点复习提纲1、我国地势的基本特征:原产地势西高东低并呈三级阶梯状分布。
三级阶梯界线的山脉:第十阶梯和第二阶梯界线:昆仑山脉、祁连山脉和横断山脉;第二阶梯和第三阶梯划界:大兴安岭、太行山脉、巫山、雪峰山。
2、构成各级阶梯的主要就地形:第十阶梯主要由青藏高原构成;第二阶梯包括:塔里木盆地、准噶尔盆地、内蒙古高原、黄土高原、四川盆地和云贵高原等;第三阶梯包括:东北平原、赣江华北平原和长江中下游平原等。
3、地势对我国的影响:①气候:我国地势西高东低向海洋资源倾斜,有利于扎实推进海上湿润气流向我国内陆大力推进,为我国广大地区带来了较为丰富的降水;②河流:俗话说“人往高处走,水向低处流”,我国西高东低的地势,必然造成了我国的大江大江自西向东流入海洋。
古诗云“一江春水向东流”“大江东去”;③交通:由北向南一方面向东流淌的大河沟通了我国东西的交通,方便了沿岸地区和内陆的联系;另一方面,阶梯交界处的高大山脉成为东西交通上的巨大障碍。
4、我国的主要山脉:(落实到地图上)东西走向:天山、阴山、昆仑山、秦岭、南岭;南北走向:贺兰山、六盘山、横断山区。
东北西南走向:大兴安岭、太行山、巫山、雪峰山、长白山、武夷山、台湾山脉、玉山。
西北东南走向:阿尔泰山、祁连山;弧形走向:喜马拉雅山脉。
弧形山系:是世界山脉喜玛拉雅,其主峰珠穆朗玛峰海拔8848米,为世界山峰,位于中国与尼泊尔交界处。
5、中华五岳:东岳泰山;西岳华山;南岳衡山;北岳衡山;中岳嵩(sōng)山6、四大高原:青藏高原:世界上的高原,被称为“世界屋脊”。
高山终年积雪,冰川纵横。
内蒙古高原:高原地势平坦开阔,西北部多荒漠、戈壁、东部和中部多肥美草原。
黄土高原:世界最多上用黄土分布面积最广的区域。
云贵高原:高原大部分地区地理环境崎岖,石灰岩分布广泛。
7、四大盆地:塔里木盆地:我国的内陆盆地。
内中有我国的撒哈拉沙漠沙漠塔克拉玛干沙漠。
准噶尔盆地:我国第二大盆地。
八年级地理(下册)复习大纲第五章认识我国的地理差异一、四大地理区划分的依据:地理位置—自然条件—经济发展分界线:二、青藏地区和西北地区(一)青藏地区:1、位置和范围横断山以西,喜马拉雅山以北,昆仑山和阿尔金山以南:西藏自治区,青海省、四川省西部(面积25%,人口不足1%藏族的主要居住区,青海省东部汉族人数较多。
2、地形与气候(1)平均海拔4000米以上,许多山峰高达7000—8000米,是世界最高的高原,被称为“世界屋脊”。
(2)地处亚热带,深居内陆,青藏高原阻挡了北上的暖湿气流,大部分降水稀少(4—9月为雨季,10—3月为干季)。
形成独特的高寒气候,地广人稀。
(3)日较差大,高原缺氧(藏族服装、舞蹈的动作幅度小。
)人口、城镇都分布在海拔较低的河谷两岸(如雅鲁藏布江谷地和黄河支流湟水谷地)。
(4) 主要河湖有:长江、黄河、澜沧江、雅鲁藏布江、怒江、青海湖(多咸水湖,干旱,蒸发量大,冰雪补给,含盐,冰川纵横,犹如固体水库)3、高原农牧业(1)发展种植业的有利条件:日照强,温差大,青藏高原海拔高,气温较低,但大洁净,晴天多,日照时间长,太阳能丰富;不利条件:降水少,气温低。
农作物单产高,青稞喜温凉,还有小麦,豌豆。
(2)高寒牧区:本区三大畜种有牦牛、藏绵羊、藏山羊,适应高寒、缺氧、低气压,毛厚而长,可以卧雪御寒、体矮身健,能爬山负重。
4、丰富的能源与矿产资源(1)气温低,太阳能非常丰富,拉萨有“日光城”之称,多1000多小时。
(2)柴达木盆地—聚宝盆,察尔汗盐湖区。
(二)西北地区:1、位置范围大兴安岭以西,长城和昆仑山—阿尔金山以北:内蒙古自治区,新疆,宁夏,甘肃北部(面积30%,人口4%,人口密度小,人口比较稀疏,以汉族为主,大致占2/3,少数民族主要有蒙古族,回族,维吾尔族等,他们分别聚居在内蒙古,宁夏,新疆)。
2、地形和气候(1)地形:以高原、盆地为主,内流区域广大(2)气候:主要为温带大陆性气候,干旱少雨原因:深居内陆,受海洋影响小,夏季风影响微弱,风蚀作用显著,多沙漠,戈壁;植被:由东向西,植被变化是:草原—荒漠草原—荒漠(3)河流:河流稀少,内流区域广大(塔里木河)3、全国重要的畜牧业基地内蒙古,新疆,宁夏,甘肃的广大草原是我国重要的畜牧业基地:本区出产的肉,奶,皮,毛及其制造品不仅供给当地人民生活和生产的需要,还大量输送到其他省市,并出口到国外,成为本区重要的经济支柱。
一、世界地理1.大洲及其特点1.亚洲:人口最多、面积最大、资源最丰富的大洲2.非洲:人口增长迅速、经济发展较慢、自然资源丰富的大洲3.欧洲:工业化程度高、人口稠密、文化发达的大洲4.北美洲:经济发达、科技先进的大洲5.大洋洲:地理较为分散、自然景观丰富的大洲6.南美洲:面积居世界第四、自然资源丰富的大洲2.大洋及其特点1.大西洋:大洋交通要道、贸易往来频繁2.太平洋:最大的海洋、地震和火山活动频繁3.印度洋:海啸频发、海岸线曲线长4.南极洲:雪覆盖率高、独特的生态系统5.北冰洋:冰川融化严重、海洋动植物资源丰富3.主要陆地形态1.山地:高原、山脉、盆地、河谷2.平原:特点、分布、作用3.高原:特点、分布、作用4.丘陵:特点、分布、作用4.主要海洋形态及特点1.海岸线:海岛、海角、海湾、海峡2.海底地形:大陆坡、大陆架、海洋深渊、海沟二、中国地理1.地理位置及边界1.东部沿海地区2.中部内陆地区3.西部地区4.南部地区5.边界国家及水体2.地形地貌1.平原:华北平原、东北平原、四川盆地2.高原:西藏高原、青藏高原3.山脉:华北山脉、长白山、秦岭、唐古拉山4.丘陵:中山丘陵、丹霞丘陵3.气候分区1.湿润气候区:华北、东北2.半湿润气候区:华东、四川盆地3.干旱气候区:西北地区、青藏高原4.季风气候区:华南4.水系与水利1.长江2.黄河3.珠江4.水利建设:三峡工程、南水北调5.自然资源与经济1.煤炭资源2.石油、天然气资源3.水能资源4.农业、工业发展三、自然灾害与防灾减灾1.地震1.引发地震的原因2.预测与监测地震的方法3.地震的危害与减灾措施2.风暴1.龙卷风的形成与危害2.台风的形成与危害3.防灾减灾的措施3.洪涝1.洪水的形成与危害2.防洪减灾的措施4.干旱1.干旱的原因与危害2.防旱减灾的措施5.地质灾害1.泥石流、滑坡、塌陷的形成与危害2.防灾减灾的措施四、人口与城市化1.人口问题1.人口增长的原因与影响2.人口普查的作用与意义2.人口迁移1.内外迁的原因与影响2.人口迁移对社会经济的影响3.城市化发展1.城市化的定义与特征2.城市化的影响与问题五、环境问题与保护1.气候变化1.温室效应与全球变暖2.气候变化对环境的影响与应对措施2.人类活动与环境1.水污染2.大气污染3.土壤污染4.噪音污染5.生活垃圾处理3.自然资源保护1.水资源保护2.森林资源保护3.矿产资源保护以上是八年级地理下的复习提纲,内容涵盖了世界地理、中国地理、自然灾害与防灾减灾、人口与城市化以及环境问题与保护等重点知识点。
八年级下册地理复习提纲班级:___________ 姓名:____________ 学号:_________第五章中国的地理差异一、地理差异显著1、自然地理:我国气温(自南向北)、降水(自东南向西北)、地势(西高东低)的分布呈现有规律的变化,反映了我国自然环境的显著差异。
植被:从南到北:季雨林(热带)→常绿阔叶林(亚热带)→落叶阔叶林(暖温带)→针阔叶混交林(中温带)→针叶林(寒温带);从东到西:森林(湿润、半湿润区)→草原(半干旱区)→荒漠(干旱区)2、人类活动:农业(东耕西牧、南稻北麦)、人口、城市、交通线(东密西疏)、经济发展水平(东部高、西部低)3、自然地理事物,尤其山脉成为划分地理差异的界线。
4、秦岭-淮河一线南北的地理差异:(重要!)自然差异:1月平均气温年降水量冬季河流结冰农田类型熟制主要粮食作物秦-淮以北>0℃400~800mm 有旱地为主一年一熟两年三熟小麦Y秦-淮以南<0℃>800mm 无水田为主一年两熟一年三熟水稻人文差异:交通运输方式传统交通工具房屋特点秦-淮以北陆路运输马坡度小,墙体厚秦-淮以南水路运输船坡度大,墙体高秦岭-淮河一线的分界意义:1月0℃等温线;亚热带与暖温带的界线;冬季河流是否会结冰的分界;800mm降水量线;湿润区与半湿润区的界线;水田与旱地的分界。
二、四大地理区域1、分界依据:根据不同的标准,可以将全国划分成不同类型的地理区域(如:自然区、经济区、文化区、行政区)2、综合地理位置、自然地理、人文地理的特点,将我国划分成为四大地理区域:南方地区、北方地区、西北地区、青藏地区。
界线主导因素南方与北方秦岭-淮河(1月0℃、800mm)气候北方与西北400mm降水青藏与其它一、二级阶梯分界线(昆仑山-祁连山-横断山)地形温度带干湿地区气候第六章北方地区第一节自然特征与农业1、自然特征与农业(重要,见表格)2、春旱:①发生范围:华北平原和黄土高原;②气候、水文条件:降水较少,集中在夏季,河网密度较小,地表径流量较少;③人文条件:华北平原冬小麦种植面积广大,春季冬小麦返青需水量大,灌溉水源不能满足农业需要。
八年级地理下册复习提纲一、四大地理区域的划分 我国的四大地理区域⑴划分依据:各地的地理位置、自然和人文地理特点的不同。
⑵四大地理区域:北方地区、南方地区、青藏地区、西北地区。
⑶四大地理区域的分界线:北方地区与南方地区分界线是秦岭——淮河一线,主导因素是气温和降水。
北方地区与西北地区分界线是400毫米年等降水量线,主导因素是夏季风的影响。
青藏地区与西北地区分界线是青藏高原边界青藏地区与南方地区分界线是青藏高原边界二、 北方地区和南方地区 1、北方与南方的自然差异三、 青藏地区和西北地区⑴深居内陆,距海遥远。
⑵山脉对湿润气流的阻隔。
(3)柴达木盆地,察尔汗盐湖区3、青藏地区的太阳能资源的丰富的原因空气稀薄洁净、水汽含量很少,阳光穿过大气时损耗少,直接辐射较强。
西藏首府拉萨,年日照时间长达3000多小时,被称为“日光城”。
羊八井地热站4、水源:高山冰雪融水,特有的引水工程——坎儿井。
第六单元首都——北京(认识省级区域)1、区域全貌1.政治、文化、交往中心①北京是中国的政治中心:中国的最高权利机构——全国人民代表大会,中国的最高行政机关——国务院以及党中央等都在北京;②北京是我国的文化中心:北京有北大、清化、人大、中科院等数百所高等院样和科研机构,还有从多的体育场馆,各类博物馆、众多国家级文艺团体等;③北京是中国重要的国际交往中心,北京有许多外国大使馆、国际组织代表机构、海外企业代表机构、外国新闻驻京记者站等国际交往机构、各国国际会议也在此频繁召开。
2、现代都市建设中,北京所做的工作。
⑴加大基础设施建设力度。
⑵积极发展高新技术产业。
第七单元黄土高原一、沟壑纵横的特殊地形区——黄土高原1、世界最大的黄土堆积区⑴位置:东起太行山,西至乌鞘岭,南连秦岭,北抵长城。
⑵黄土地形的分类:黄土原、黄土峁、黄土梁。
(黄土地貌景观)⑶气候:温带大陆性气候,夏季高温多雨,冬季寒冷干燥,降水的季节变化和年际变化大。
⑷成因:风吹来的高原。
八年级地理下册复习提纲八年级地理下册复习提纲1辽阔的疆域1、从东西半球看,她位于东半球,从南北半球看,她位于北半球。
2、从大洲大洋位置看,她位于亚洲东部太平洋的西岸。
3、我国大陆海岸线长18000多千米,与我国隔海相望的国家有6个,分别是日本、韩国、菲律宾、文莱、马来西亚、印度尼西亚4、我国濒临的海洋从北到南依次是渤海,黄海、东海、南海。
5、从纬度位置看,大部分位于属于中纬度地区,属于北温带,南部少部分位于热带,没有寒带。
6、我国陆地领土面积约960万平方千米,居世界第三位,仅次于俄罗斯和加拿大。
7、我国陆上国界线长达20000多千米,相邻的国家有15个。
8、渤海有我国的盐场长芦盐场,东海有我国的渔场舟山渔场。
9、全国的行政区域,基本分为省、县、乡三级。
10、我国共有34个省级行政区域,包括23个省,5个自治区,4个直辖市和2个特别行政区。
11、我国总人口为12.95亿,人口特点是人口基数大,人口增长速度快。
12、为了使人口数量的增长,同社会经济发展和资源环境条件相适应,我政府把实行集计划生育作为一项基本国策。
13、我国人口分布不均,东部地区人口密度大,特别是东南沿海更大;西部地区人口密度小。
14、我国人口分界线是黑龙江省黑河市到云南省腾冲市。
15、我国人口最多的河南省,面积的新疆。
16、在我国56个民族中,汉族人口最多,少数民族中人口最多的是壮族。
17、汉族的分布遍布全国各地,以东部和中部最为集中,少数民族的主要分布在西南、西北、东北地区。
18各民放分布具有大杂居,小聚居的特点。
20、我国在各少数民族聚居的地区实行民族区域自治,设立自治机关,建立自治区、自治州、自治县、民族乡等。
八年级地理下册复习提纲2中国的自然环境21、我国西部地形多以山地、高原、盆地为主,东部则以平原和丘陵为主,地势的特征:西高东低,呈三级阶梯状分布。
22、第一阶梯青藏高原雄居西南,平均海拔在4000米以上,号称世界屋脊。
八年级下册复习提纲1、自然地理差异:气温差异:自南往北,纬度逐渐,气温逐渐。
降水差异:自东南沿海向西北内陆,距海越来越,降水越来越。
地势差异:自西向东,地势。
2、我国四大地理区域、、、。
其中北方地区与南方地区分界线是,主导因素是。
北方地区与西北地区分界线是,主导因素是。
青藏地区和其他三大地区分界线是,主导因素是。
5、我国北方地区大体位于以东,以南,以北,东临和。
北方地区的地形以为主,东部有面积广阔的平原和平原,西部有沟壑纵横的高原。
气候类型中属于。
气候特征:冬季,夏季。
6、被称为“黑土地”,、被称为“黄土地”。
7、北方地区发展农业的不利条件:少。
平原和高原易发春旱。
8、东北三省指的是:、、(写简称)。
人们常用“,”形容东北三省山河大势。
9、东北三省气候特点:冷湿;原因:①,②紧邻亚洲北部源地。
10、东北平原是我国程度最高、提供最多的粮食基地。
11、分布着亚洲最大的淡水湿地。
东北三省有我国最大的基地,是“新中国工业的摇篮”。
12、黄土高原东起山脉,西至,北连高原,南抵。
黄土高原特有的传统民居。
黄土高原地区的形成假说:“”。
黄土地貌景观有、、、等。
13、北京位于的西北角,是全国的中心,中心,中心。
14、是世界上现存规模最大、保存最完整的宫殿建筑群。
是我国现存规模最大、保存最完整的皇家园林。
15、南方地区位于以南,以东,临海和海。
南方地形复杂多样,东部与西部的差异明显,西部以为主,东部有交错分布的。
气候属于气候和气候,气候特征:夏季,冬季。
16、长江三角洲位于长江的下游地区,濒临海。
主要包括上海市、省南部、浙江省北部。
大部分地区地势低平,河网密布,自古以来就是我国著名的“”。
17、是长江三角洲的核心城市,是我国最大的城市和最重要的综合型工业城市。
18、中国政府于日恢复对香港行使主权,于日恢复对澳门行使主权。
我国政府制定了“”政策,祖国内地实行_________ 制度,香港和澳门实行制度。
19、香港和澳门地处中国大陆的端,分别位于东、西两侧,与________省相邻。
地理八年级下册复习提纲(优质5篇)1.地理八年级下册复习提纲第1篇一、地理差异显著1、我国的气温、降水、地势的分布呈现有规律的变化,反映了我国的自然环境差异显著。
2、在自然差异的基础上,人类活动也呈现明显的差异。
3、秦岭-淮河一线的地理意义二、四大地理区域1:划分依据:各地的地理位置、自然和人文地理特点的不同。
2:四大地理区域:北方地区、南方地区、青藏地区、西北地区。
(四大地理区域的分界线:读课本P6图)三、北方地区和南方地区3、影响南北方地区自然环境差异的主要因素是:气候4、青藏地区与其他地区划分的依据是:地形、地势第一节自然特征与农业地理位置:我国北方地区大体位于大兴安岭、青藏高原以东,内蒙古高原以南,秦岭—淮河以北,东临渤海和黄海。
地形特征:北方地区的地形以平原和高原为主,东部有面积广阔的东北平原和华北平原,西部有沟壑纵横的黄土高原。
气候:气候类型:大部分地区属于温带季风气候气候特征:北方地区冬季寒冷,最冷月气温在0℃以下,气温在20℃以上夏季炎热,最热月平均气温在20℃。
年平均降水量为400~800毫米,主要集中于夏季,属于半湿润区。
黑土地和黄土地:人们常把东北平原称为“黑土地”。
黄土高原、华北平原(华北平原由于黄河、海河从黄土高原携带大量泥沙在下游堆积)又常被称为“黄土地”重要的旱作农业区北方地区平原广阔,土壤肥沃,耕地集中连片。
降水偏少,耕地多为旱地,是我国主要的旱作农业区。
解决措施:采取南水北调等跨流域调水措施,发展节水农业。
第二节“白山黑水”——东北三省称谓: 白山黑水,林海雪原,北大仓东北三省包括:黑龙江省、吉林省和辽宁省东北三省地形以山地和平原为主。
人们常用“山环水绕,沃野千里”来形容东北三省的山河大势。
山环:由大兴安岭、长白山、小兴安岭环绕东北平原。
水绕:黑龙江、乌苏里江(中国和俄罗斯的界河),图门江、鸭绿江(中国的朝鲜的界河)。
东北三省由于纬度较高,近邻着冬季风源地,气候冷湿,大部分地区冬季漫长严寒,夏季短促温暖。
八年级下册地理复习提纲第一章自然与人类的发展1.1 地球的运动与地球的结构•地球的自转和公转•地球的内部结构与地壳运动1.2 自然环境与资源利用•自然环境对人类发展的影响•自然资源的种类和分布•自然资源的合理利用和保护1.3 人口与城市•人口增长的原因和影响•城市发展的特点和问题•城市规划和管理第二章中国的自然地理2.1 地形地貌•中国地形和地貌的分布•中国地貌形成的原因和特点2.2 气候区划•中国气候的特点和分布•中国气候形成的原因2.3 水文地理•中国水系的分布和特点•水的循环和水资源的利用与保护2.4 生态环境•生态环境问题的原因和影响•生态环境保护的措施和效果第三章世界的自然地理3.1 大洲和大洋•大洲的分布和特点•大洋的分布和特点3.2 气候带和生物带•气候带和生物带的分布和特点•气候和生物带的形成原因3.3 水文地理和环境问题•世界的水系和水资源的利用与保护•世界的环境问题第四章中国的人文地理4.1 人口与城市•中国人口的分布和人口问题•中国城市的分布和发展4.2 农业与工业•中国农业的现状、问题与发展•中国工业的现状、问题与发展4.3 交通和通信•中国交通的现状、问题与发展•中国通信的现状、问题与发展第五章世界的人文地理5.1 文化和人口•世界各国文化的特点和发展•世界各国人口情况和问题5.2 工业和城市•世界各国工业现状、问题与发展•世界各国城市现状、问题与发展5.3 旅游和交通•世界各国的旅游业现状、问题与发展•世界各国交通现状、问题与发展以上是八年级下册地理的复习提纲,掌握好以上知识点是备考地理大考的基础。
同时,还需要做好大量的地理实践活动,如查看地图、了解地质构造、实地考察等,才能够完全掌握地理的学科知识,同时也为以后的生活和工作打下了基础。
八年级下册地理复习提纲复习提纲:八年级下册地理
1. 第一章:人人都是地理学家
- 地理学的定义和内容
- 地理学与社会科学、自然科学的关系
- 地理学的研究方法和技术
2. 第二章:人口与城市
- 人口及其分布规律
- 人口增长与人口控制
- 城市化现象及其影响
3. 第三章:农业与农村
- 农业的发展历程
- 主要农业方式的特点和分布
- 农村发展问题与对策
4. 第四章:工业与工业区
- 工业的发展历程
- 主要工业区的特点和分布
- 工业发展带来的问题与对策
5. 第五章:地理环境与人类活动- 自然环境与人类活动的关系- 环境问题与可持续发展
- 环境保护与生态文明建设
6. 第六章:交通运输与通信
- 交通运输的发展历程
- 主要运输方式的特点和分布- 信息通信技术的发展与应用
7. 第七章:旅游与资源
- 旅游的发展与影响
- 旅游资源的类型和特点
- 资源的开发与保护
8. 第八章:世界各国
- 主要国家的地理特点和人文特色
- 主要国家的经济发展状况和国际地位
- 国与国之间的地缘关系和合作关系
以上八年级下册地理的复习提纲,希望对你有帮助!。
八年级下册地理提纲一、地球与地理学A. 地球的形状与结构1. 地球的形状及证明方法2. 地球的内部结构及板块构造理论B. 地理学的定义与分类1. 地理学的研究对象及分支学科2. 地理学的研究方法与重要性二、气候与气象A. 气候与天气的概念1. 气候与天气的区别2. 气候与天气的形成原因B. 气候类型与分布1. 主要气候类型及其分布特点2. 气候变化对人类生活的影响三、地貌与地表水A. 地貌的形成与分类1. 主要地貌类型及其形成过程2. 不同地貌类型对人类活动的影响B. 地表水资源的分布与利用1. 地球上水的分布特点及水资源状况2. 水资源利用与可持续发展四、人口与城市A. 人口问题与人口统计指标1. 人口增长与人口控制2. 人口统计指标及其意义B. 城市化与城市规划1. 城市化的原因与影响2. 城市规划的重要性与发展趋势五、农业与粮食问题A. 农业的类型与发展1. 不同类型农业的特点与适应性2. 农业现代化的意义与挑战B. 粮食问题与粮食安全1. 全球粮食生产与消费的不平衡2. 粮食安全的保障与可持续发展六、工业与能源资源A. 工业的类型与发展1. 不同类型工业的特点与布局2. 工业化对环境与资源的影响B. 能源资源与可持续发展1. 主要能源资源的分布与利用2. 可再生能源与非可再生能源的比较七、交通与通信A. 交通运输的重要性与分类1. 不同交通方式的特点与适应性2. 交通发展对地理环境与社会经济的影响B. 通信技术与信息时代1. 通信技术的发展历程与意义2. 信息时代对人们生活与影响八、环境保护与可持续发展A. 环境问题与其影响1. 垃圾污染与水污染的主要问题2. 环境问题对人类生存与发展的挑战B. 可持续发展的原则与行动1. 可持续发展的概念与原则2. 实践可持续发展的具体措施与意义以上为八年级下册地理提纲,通过对地理学的基本概念、地球与地理学、气候与气象、地貌与地表水、人口与城市、农业与粮食问题、工业与能源资源、交通与通信以及环境保护与可持续发展等内容的详细探讨,将帮助读者全面了解和认识地理学的重要性以及与地理环境相关的各个方面知识。
八年级地理下册复习提纲以下部分显示,全文下载后图片能全部显示!优质复习资料哦!八年级地理下册复习提纲第五章:中国的地理差异一.地理差异显著。
1.我国气温、降水、地势的变化对自然环境差异的影响:气温:自南往北纬度逐渐升高,气温逐渐降低。
海南岛四季鲜花盛开、瓜果飘香;我国北部的黑龙江长冬短夏,一年中有近半年天寒地冻,银装素裹。
降水:自东南沿海向西北内陆降水越来越少。
东南沿海山清水秀,西北内陆沙漠、戈壁广布。
地势:自西向东呈阶梯状分布,逐级下降。
青藏高原地高天寒,雪峰连绵;长江三角洲地势低平,温暖湿润。
2.我国人文环境的差异:农业类型表现为西牧东耕;粮食作物则呈现南稻北麦的分布特点;人口、城市、交通线表现为东密西疏的分布特点;经济发展水平东部高,西部低。
3. 秦岭淮河一线南北的地理差异:(1)自然环境的差异:以陆路运输为主,汽车是经常使用的交通工具。
水运仍是人们常用的运输方式,船是传统交通工具。
屋顶坡度较小,墙体厚。
屋顶坡度较大,墙体高。
(3)秦岭淮河一线的地理意义:★.我国1月00C等温线和800mm毫米年等降水量线通过的地方。
★.我国暖温带和亚热带,半湿润区和湿润区,旱地和水田,温带季风气候和亚热带季风气候,温带落叶阔叶林和亚热带常绿阔叶林,北方地区和南方地区的分界线。
二.四大地理区域。
1.我国四大地理区域及划分的依据:综合地理位置、自然地理、人文地理的特点,将我国划分为A北方地区、B南方地区、C西北地区、D青藏地区。
2.四大地理区域的分界线与确定界线的主导因素:大致与我国800毫米年等降水量线和1月00C等温线位置一致。
气温、降水(气候)第六章:北方地区第一节:自然特征与农业一.黑土地、黄土地。
1.位置:北方地区大体上位于A大兴安岭和青藏高原以东;B内蒙古高原以南;C秦岭(山脉)、D淮河(河流)以北;东临①渤海和②黄海。
2.自然环境:(1)地形:北方地区的地形以平原和高原为主;东部有面积广阔的③东北平原和④华北平原,西部有沟壑纵横的⑤黄土高原。
(2)气候:北方地区地跨我国的中温带和暖温带,大部分地区属于温带季风气候,冬季寒冷,最冷月气温在00C 以下,最热月平均气温在200C以上,年降水量为400 800毫米,属于半湿润区,降水季节分配不均,集中在夏季。
(3)人们常把东北平原称为黑土地;黄土高原和华北平原又常被称黄土地。
二.重要的旱作农业区。
1.北方地区农业发展的有利条件和不利条件:(1)有利条件:平原广阔,土壤肥沃,耕地集中连片;气候雨热同期。
(2)不利条件:华北平原和黄土高原降水较少,且集中于夏季,灌溉水源不足,春旱现象严重。
2.北方地区主要农作物及分布地区:3.北方地区农业发展面临的主要问题:华北平原农业生产面临的最大问题是灌溉水源不足,春旱现象严重,为缓这种状况,采取了南水北调等跨流域调水措施。
从长远看发展节水农业,才是本区农业可持续发展的必由之路。
★.探究题:华北平原春旱现象严重的原因是什么?华北平原春季降水量较少,气温回升快,蒸发量大;河流较少而且水量不大;耕地面积广,地多水少;所以春旱现象严重。
第二节:白山黑水东北三省一.山环水绕,沃野千里1.位置和范围:东北三省包括①黑龙江省、②吉林省和③ 辽宁省,位于我国东北部,南部临④渤海和⑤黄海,东北部和东南部分别与⑥俄罗斯、⑦朝鲜接壤。
2.自然环境特点:(1)地形:东北三省地形以平原和山地为主。
西部A为大兴安岭,北部B为小兴安岭,它们的北部有中俄两国的界河黑龙江流过;东部为C长白山,山地的东南面有中国与朝鲜的界河鸭绿江和图们江流过。
山地之间分布着辽阔的东北平原,人们常用山环水绕。
沃野千里来形容东北三省山河大势。
(2)气候:东北三省气候冷湿,属于温带季风气候。
由于纬度较高,又紧邻亚洲北部寒的冬季风源地,大部分地区冬季漫长严寒,夏季短促温暖。
东北三省降水集中在夏季,冬季降雪较多。
★.气候影响:传统民居房顶坡度大,墙体厚,窗户小;农作物一般只能一年一熟。
二.从北大荒到北大仓。
1.东北平原发展农业的条件:(1)有利条件:东北平原地势平坦,土壤肥沃,适宜大规模的机械化耕作,气候雨热同期,有利于农作物的生长。
(2)不利条件:东北平原纬度较高,热量不足,气温条件只能满足农作物一年一熟的需要,在春季节,由于经常受寒潮的影响,容易发生低温冻害。
2.主要的农作物:东北平原盛产小麦、玉米、大豆、水稻等农产品。
3.东北平原在我国农业生产中的地位:东北平原是我国农业机械化程度最高,提供商品粮最多的粮食生产基地。
★.探究题:东北三省成为我国商品粮生产基地的条件有哪些?东北平原土壤肥沃,适宜农作物的生长;地形平坦,土地集中连片,适宜大规模机械化耕作;地广人稀,本地粮食消费量少;农业科技水平高。
4.东北地区的生态保护。
(1)主要生态环境问题:湿地面积锐减,生态环境恶化。
(2)保护措施:停止开荒,建立自然保护区。
本区建立的三江自然保护区主要的保护对象是分布在三江平原的沼泽湿地。
三.我国最大的重工业基地。
1.东北工业基地的发展条件:(1)资源条件:矿产资源种类多、储量大,特别是煤、铁、石油等在全国占重要地位。
(2)交通条件:铁路和海运交通便利。
(3)发展历史:重工业发展较早,工业基础雄厚。
2.完整的重工业体系:东北三省形成了以钢铁、机械、石油、化学工业为主导,包括煤炭、电力、建材、森林等工业部门的比较完整的重工业体系。
3.分布特点:东北工业基地的工业主要分布在矿产产地附近和铁路沿线地区4.出现的问题与措施:(1)问题20世纪90年代,由于资源枯竭、设备老化、产业机构单一等原因,东北重工业基地出现了经济发展滞后的现象。
(2)措施:国家明确提出了要振兴东北老工业基地的战略。
第三节:世界最大黄土堆积区黄土高原一.文明的摇篮。
1.位置和范围:(1)黄土高原东起A太行山脉,西至B乌鞘岭,北连C内蒙古高原(与黄土高原大致以长城为界),南抵D秦岭。
(2)黄土高原主要跨a山西, b陕西,c宁夏,d甘肃等省区的大部分或一部分。
2.富有地方特色的黄土风情:窑洞是黄土高原特有的传统民居,信天游是一种富有地方民俗特色的陕北民歌.二.风吹来的高原。
1.黄土的形成:有关黄土高原的黄土来源,目前得到广泛认同的是风成说,该学说认为黄土高原的黄土是从中亚、蒙古高原和我国西北部内陆等干旱地区被风吹到这里堆积而成的。
2.黄土地貌景观:黄土塬、黄土梁、黄土峁是黄土高原上主要的景观。
沟谷不断发育,形成的黄土川是黄土高原农业较发达、人口集中的地区。
三.严重水土流失。
1.黄土高原地表特征及成因:黄土高原地表呈现出千沟万壑、支离破碎的特征,造成这种状况的主要原因是这里长期的水土流失。
2.黄土高原水土流失严重的原因:3.危害:严重的水土流失带走了地表肥沃的土壤,导致土壤肥力下降,破坏了农田和村庄,自然灾害加剧,生态环境恶化;泥沙下泄导致河流含沙量剧增,淤塞下游河床、水库,给防洪及河道整治造成巨大困难;沟谷增多、扩大、加深,导致耕地面积减少。
4.生态建设措施:(1)生物措施:植树种草。
(2)工程措施:建梯田、修挡土坝。
(3)合理安排生产活动:陡坡地退耕还林、还草,过度放牧的地方减少放牧牲畜的数量等。
第四节:祖国的首都北京一.基本概况。
1.地理位置:北京位于华北平原的西北角,西面和北面背靠群山,东南面向渤海;与北京相邻的省级行政区是津和冀(写简称)。
2.地形:北京的地形以平原为主,地势由西北向东南倾斜。
3.气候:北京属温带季风气候,夏季高温多雨,冬季寒冷干燥,冬夏长,春短(长或短)。
4.河流:北京的河流属于海河水系,大多自西北向东南经天津流入渤海。
5.自然环境问题:北京水资源严重短缺,国家实施的南水北调跨流域调水工程可以从根本上使这一问题得到缓解。
北京的春季多沙尘暴天气给居民生活造成很大应影响,解决这一问题的措施是在北方和西北地区植树种草,退耕还牧,合理放牧,治理草原鼠害等。
6.城址变迁:北京古城址的变迁都与水源有着密切的关系。
7.城市职能:北京是全国的政治中心;北京是全国的文化中心;北京是国际交往中心。
★.探究题:简要评价北京的地理位置。
(1)纬度位置优越:北京处于中纬度、暖温带和半湿润地区,有适合城市发展的气候条件。
(2)海陆位置优越:北京虽地处内陆,但距海较近,交通发达。
(3)交通位置优越:北京位于几条古代交通大道的交叉点,又是京杭运河的起点,对外联系方便。
(4)经济区位优越:北京向东出山海关可进入东北地区,从西北出居庸关可进入内蒙古高原,向西可联系黄土高原,向南可进入物产丰富的华北平原。
二.历史悠久的古城。
1.旧城格局:形成于元、明两代,呈独特的凸字型轮廓,旧城布局面向南方有利于居室避寒采光。
2.名胜古迹:长城、明清故宫、周口店北京猿人遗址、颐和园、天坛、明十三陵等名胜古迹先后被列入了《世界遗产名录》。
还有能够体现北京历史文化传统的四合院、牌楼、胡同。