运放基本电路的设计与仿真
- 格式:pptx
- 大小:958.00 KB
- 文档页数:10
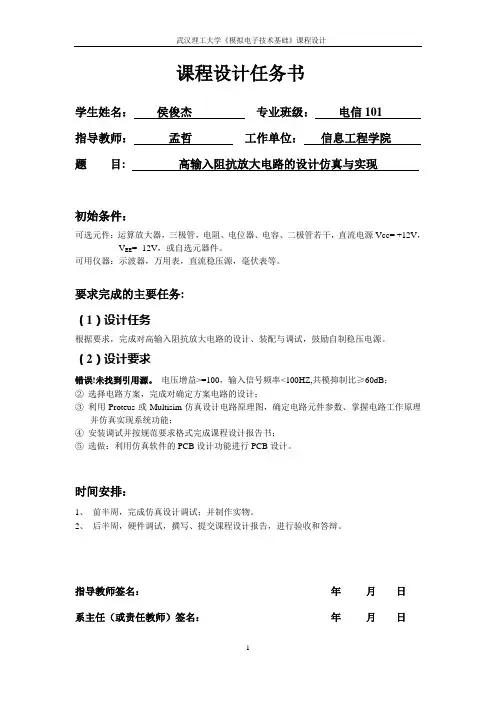
课程设计任务书学生姓名:侯俊杰专业班级:电信101指导教师:孟哲工作单位:信息工程学院题目: 高输入阻抗放大电路的设计仿真与实现初始条件:可选元件:运算放大器,三极管,电阻、电位器、电容、二极管若干,直流电源Vcc= +12V,V EE= -12V,或自选元器件。
可用仪器:示波器,万用表,直流稳压源,毫伏表等。
要求完成的主要任务:(1)设计任务根据要求,完成对高输入阻抗放大电路的设计、装配与调试,鼓励自制稳压电源。
(2)设计要求错误!未找到引用源。
电压增益>=100,输入信号频率<100HZ,共模抑制比≥60dB;②选择电路方案,完成对确定方案电路的设计;③利用Proteus或Multisim仿真设计电路原理图,确定电路元件参数、掌握电路工作原理并仿真实现系统功能;④安装调试并按规范要求格式完成课程设计报告书;⑤选做:利用仿真软件的PCB设计功能进行PCB设计。
时间安排:1、前半周,完成仿真设计调试;并制作实物。
2、后半周,硬件调试,撰写、提交课程设计报告,进行验收和答辩。
指导教师签名:年月日系主任(或责任教师)签名:年月日摘要本课设是基于模拟电子技术基础课程的高输入阻抗放大器的设计,本设计主要由三个部分组成,输入级由场效应管等组成的差分放大电路,中间级由共射极的偏置电路形成放大电路,镜像电流源来提供输入稳定的电流。
首先主要就集成放大器及其组成、反相比例运算电路、电压串联负反馈、镜像电流源和差分放大电路作了简要的分析,重点介绍了高输入阻抗放大器电路的设计、理论分析、仿真与电路的安装调试。
本实验设计的高输入阻抗放大电路,能够接很高输入负载,在10k欧姆到1M 欧姆之间变化也能达到电压放大约为100倍的效果。
而且利用场效应管组成的差分放大电路达到共模抑制比>=60DB的要求。
关键词:集成放大器反相比例放大器镜像电流源差分放大电路高输入阻抗放大电路仿真目录摘要 (2)1、集成运算放大器及其组成 (4)2、高输入阻抗的原理 (5)2.1.1零点漂移 (5)2.1.2差模信号与共模信号 (5)2.1.3共模抑制比 (6)2.1.4差分放大电路的分析 (6)2.2镜像恒流源 (8)2.2.1电路特点 (9)2.2.2电路分析 (9)2.3反向比例电路 (9)2.4电压串联负反馈 (10)3、高输入阻抗放大器的设计 (11)3.1方案选择及分析 (11)3.2电路设计 (12)3.3仿真 (14)3.4 PCB的制作 (18)4、实物安装和调试....................................................................................................24.5、设计总结 (26)参考文献 (27)附录1 (28)附录2 (29)附录3 (30)1、集成运算放大器及其组成集成运算放大器简称集成运放,是一种模拟集成电路。
集成运算放大器基本应用 (模拟运算电路)实训指导(特别提醒:实验电路图中可能存在有的元器件数值与实验电路板中的不相同,实验时应以实验电路板中的为准。
另外,由于元器件老化、湿度变化、温度变化等诸多因素的影响所致,实验电路板中所标的元器件数值也可能与元器件的实际数值不一致。
有的元器件虽然已经坏了,但仅凭肉眼看不出来。
因此,在每次实验前,应该先对元器件(尤其是电阻、电容、三极管)进行单个元件的测量(注意避免与其它元器件或人体串联或并联在一块测量)。
并记下元器件的实际数值。
否则,实验测得的数值与计算出的数值可能无法进行科学分析。
)一.实验目的1.研究由集成运放组成的比例、加法、减法和积分等基本运算电路的功能。
2.了解运算放大器在实际应用时应考虑的一些问题。
二.实验原理集成运算放大器是一种具有高电压放大倍数的直接耦合多级放大电路。
当外部接入不同的线性或非线性元器件组成输入和负反馈电路时,可以灵活地实现各种特定的函数关系。
在线性应用方面,可组成比例、加法、减法、积分、微分、对数等模拟运算电路。
基本运算电路。
1)反相比例运算电路电路如图8—1所示。
对于理想运放,该电路的输出电压与输入电压之间的关系为i F O U R RU 1-=为了减小输入级偏置电流引起的运算误差,在同相端应接入平衡电阻R 2=R 1||R F 。
U OOU U图8—1 图8—22)反相加法电路电路如图8—2,输出电压与输入电压之间的关系为)(2211i F i F O U R RU R R U +-=R 3= R 1‖R 2‖R F 3)同相比例运算电路图8—3(a)是同相比例运算电路,它的输出电压与输入电压之间的关系为 i F O U R R U ⎪⎪⎭⎫ ⎝⎛+=11 R 2 = R 1‖R F当R 1 ∞,U o =U i ,即得到如图8—3(b)所示的电压跟随器,图中R 2=R F ,用以减小漂移和起保作用。
一般R F 取10K Ω,R F 太小起不到保护作用,太大则影响跟随性。
www�ele169�com | 75电子基础集成运算放大器简称集成运放,是集成电路中应用极为广泛的一种。
由于这种放大器早期是在模拟计算机中实现数学运算,故名运算放大器。
现在它的应用已远远超出了模拟计算的范畴,在信号处理、在信号运算以及在振荡电路中都得到了十分广泛的应用。
无论对于哪种应用电路,用传统方法精确分析都是十分困难的,而用Multisim 软件则可灵活方便的进行仿真分析。
下面用Multisim 仿真软件对由集成运放构成的应用电路进行仿真分析。
1 RC 正弦波振荡电路图1是RC 正弦波振荡电路,当接通振荡电路的电源时,在电路中会激起一个微小的扰动信号,这是起始信号。
它是个非正弦信号,含有一系列频率不同的正弦分量,为了得到单一频率的正弦输出信号,电路中必须有选频环节;为了让它幅值增大,振荡电路中必须有放大和正反馈环节;为了不让它无限增长而逐渐趋于稳定,电路中还必须有稳幅环节。
因此,正弦波振荡电路需包含放大、正反馈、选频和稳幅四个主要部分。
从1u >F A 到1u =F A ,这就是自激振荡的建立过程。
欲使振荡电路能自行建立振荡,就必须使电路满足1u >F A 的条件。
这样,在接通电源后,振荡电路才有可能自行起振,并经过稳幅最后趋于稳定持续振荡状态。
稳幅环节利用前面学过的二极管,如果振幅相对较小时,说明两个二极管都处在截止状态,此时二极管将会呈现出非常大的电阻,电路起振后,由于正反馈的作用,增幅振荡便开始在电路中产生,随着振荡幅度的逐步增加,二极管流过的电流也会随之增加,当二极管逐渐开始导通之后,等效电阻也会逐渐减少,那么A 也会跟着自动减少,从而生产自动稳幅的效果。
输出正弦波形如图2所示。
当电阻1122 3.2R R k ==Ω,1122100C C nF ==时,根据公式12f RCπ=,理论计算值498f Hz =,实测频率483f Hz =,分析产生误差的原因,在计算中 3.14π=,搭建实际电路时,选取的电阻也存在误差。
virtuoso运放基础参数仿真方法Virtuoso is a type of operational amplifier, also known as op-amp, used in electronic circuits to amplify weak electric signals. It is essential to understand the basic parameters of the Virtuoso op-amp in order to effectively simulate its performance and behavior in various circuit designs.Virtuoso运放是一种运算放大器,也称为运放,用于电子电路中放大弱电信号。
在有效地模拟Virtuoso运放在各种电路设计中的性能和行为之前,了解其基本参数是至关重要的。
The first basic parameter to consider when simulating the Virtuoso op-amp is the open-loop gain, which is the gain of the amplifier when there is no feedback in the circuit. This parameter is crucial in determining the overall amplification capability of the op-amp and understanding its linear behavior. To simulate the open-loop gain, one can use SPICE (Simulation Program with Integrated Circuit Emphasis) software to create a test circuit with the op-amp and measure the gain using the simulation results.模拟Virtuoso运放时首先要考虑的基本参数是开环增益,即在电路中没有反馈时放大器的增益。
两级运放设计与仿真报告引言两级运放是一种常用的电路配置,具有在放大信号时增益稳定、频率响应宽、噪声低等特点。
本报告将介绍两级运放的设计与仿真过程,包括电路设计原理、参数选择、电路模拟与性能评估等内容。
设计原理两级运放主要由两个级联的运放组成,第一级运放作为输入级,主要负责增益放大和输入阻抗匹配;第二级运放作为输出级,主要负责提供电流放大和输出阻抗匹配。
通过合理选择运放参数和电阻分压比,可以实现所需的放大倍数和频率响应。
参数选择在设计过程中,首先需要确定所需的放大倍数和频率响应范围。
然后根据运放的特性参数,如增益带宽积、输入输出阻抗等,选择合适的运放器件。
通常使用的运放器件有型号为LM741、LT1001等。
电路设计根据参数选择,可以开始进行电路设计。
首先确定输入电阻,选择合适的电阻值以使得输入阻抗满足要求。
然后计算电阻分压比,以确定电压放大倍数。
接下来选择适当的电容值以确保频率响应满足要求。
电路仿真一般使用电路设计软件进行仿真。
根据电路设计原理和参数选择,输入正确的电路图和器件参数,进行仿真分析。
通过观察波形、频率响应曲线等结果,评估电路性能和稳定性。
性能评估通过仿真结果,可以评估电路的性能和稳定性。
主要包括增益稳定性、频率响应范围、失调电压、失调电流等指标。
根据仿真结果,可以对电路参数做出调整,以改善电路性能。
结论通过两级运放设计与仿真,我们可以实现对输入信号的放大和频率响应的控制。
通过选择合适的运放器件、参数以及电阻分压比和电容值,可以实现所需的放大倍数和频率响应范围。
通过仿真分析,可以评估电路性能和稳定性,并进行参数调整以改善电路性能。
[1] Sedra, A. S., & Smith, K. C. (2004). Microelectronic circuits. New York: Oxford University Press.[2] Razavi, B. (2024). Design of analog CMOS integrated circuits. McGraw-Hill Education.[3] Haigh, P. A., & Gác, P. (2024). Practical amplifier diagrams. New York: Springer.。
实验一 反相运算放大电路的仿真姓名:谢朗 班级:电子信息工程112班 学号:7020911048 成绩:【实验目的】(1)熟悉并学会运用Multisim 软件,学会一些基本的仿真器件。
(2)学会运算放大器的工作原理,巩固运算放大器的知识。
【实验器材】(1)6只1K 电阻、1只10K 电阻、1只7.5K 电阻、1只20K 电阻。
(2)一个运算放大器、一个示波器、信号源(3)导线、1只1uF 电容【实验原理】一、理想运算放大器的基本特性(1) 开环增益A ud 等于无穷大。
(2) 输入阻抗无穷大。
(3) 输入阻抗等于0.(4) 带宽无穷大。
(5) v p =v n ,即虚短。
(6) i p =i n =0,即虚断。
二、反相比例放大电路1、基本电路电路如图所示,输入电压通过R1作用于运放的反相端,R2跨接在运放的输出端和反相端之间,同相端接地,由虚短和虚断的概念可知,通过R3的电流为零,所以反相输入端的电位接近于地电位,故称为虚地。
虚地的存在是反相放大电路在闭环工作状态下的重要特征。
2、反相端为虚地点,即v n =0,由虚断的概念可知,通过R1的电流等于通过R2的电流故有012i n nv v v v R R --=所以 R R v v A i u 120-== 上式表明,该电路的电压增益是电阻R1与R2的比值。
负号表明输出电压与输出电压相位相反。
3、输入电阻R iR i =R R v v i v i i i i 11== 三、反相积分电路电路假设电容器C 初始电压为0,根据虚断和虚短可知:010111I n I dt dt c c R dt RC v v v i v v -===-⎰⎰⎰上式表明,输出电压为输入电压对时间的积分,负号表示它们在相位上是相反的。
四、反相微分电路设t=0时,电容器的电压为0,当信号电压接入后,有101I In d C dtd R RCdt v i v v v i =-== 从而 0I d RC dt v v =-上式表明,输出电压正比于输入电压对时间的微商,负号表示它们在相位上是相反的。
目录第一章绪论 (1)1.1、模拟集成电路概述 (1)1.1.1、模拟集成电路的设计特点 (1)1.2、模拟集成电路设计流程 (1)第二章二阶运算放大器 (3)2.1、运算放大器概述 (3)2.1.1、运算放大器的工作原理 (3)2.2、运算放大器的分类 (5)2.2.1、运算放大器的主要参数 (5)第三章二阶运算放大器仿真分析 (6)3.1、画电路图 (6)3.2、二阶运算放大器仿真分析 (7)第四章实训总结 (12)参考文献 (13)第一章绪论1.1、模拟集成电路概述集成电路是一种将“管”和“路”紧密结合的器件,它以半导体单晶硅为芯片,采用专门的制造工艺,把晶体管、场效应管、二极管、电阻和电容等元件及它们之间的连线所组成的完整电路制作在一起,使之具有特定的功能。
集成放大电路最初多用于各种模拟信号的运算(如比例、求和、求差、积分、微分……)上,故被称为运算放大电路,简称集成运放。
集成运放广泛用于模拟信号的处理和产生电路之中,因其高性价能地价位,在大多数情况下,已经取代了分立元件放大电路。
1.1.1、模拟集成电路的设计特点几何尺寸是设计的重要部分;通常涉及模数混合电路;模拟占20%、数字占80%的芯片面积;模拟需要80%的设计时间;模拟设计主要在电路级;成功的设计:2/3取决于模拟,1/3取决于数字。
1.2、模拟集成电路设计流程设计输入:以电路图或HDL语言的形式形成电路文件;输入的文件经过编译后,可以形成对电路逻辑模型的标准描述。
逻辑仿真(功能仿真):对如上形成的逻辑描述加入输入测试信号,检查输出信号师傅哦满足设计要求;再此没有考虑任何时间关系,只是检测逻辑是否有错。
系统分割(设计综合):采用特定的设计方法分解实现电路模型,得到电路实际采用的逻辑单元及其相互连接形式;在GA设计时,电路会分割为2-3输入的逻辑单元,在FPGA设计中,分割为4输入逻辑单元,而采用CPLD设计时,则分割为更大的逻辑单元。
Vout=(vin2-Vin1)(1+2*R4/R6)*(R10/R8)测试波形输入10mVRed: 10mV*21=200mVBlue:200mV*10=2V2.0V1.5V1.0V0.5V0.0V-0.5V-1.0V-1.5V-2.0V0s10us20us30us40us50us60us70us80us90us100us V(VI,R3:2)V(VO,VO2)V(R10:1)TimeV(VIN1,VIN2)V(VO,VO2)Time参考文件三运放组成的仪表放大器电路分析仪表放大器与运算放大器的区别是什么?仪表放大器是一种具有差分输入和相对参考端单端输出的闭环增益单元。
大多数情况下,仪表放大器的两个输入端阻抗平衡并且阻值很高,典型值≥109 Ω。
其输入偏置电流也应很低,典型值为 1 nA至50 nA。
与运算放大器一样,其输出阻抗很低,在低频段通常仅有几毫欧(mΩ)。
运算放大器的闭环增益是由其反向输入端和输出端之间连接的外部电阻决定。
与放大器不同的是,仪表放大器使用一个内部反馈电阻网络,它与其信号输入端隔离。
对仪表放大器的两个差分输入端施加输入信号,其增益既可由内部预置,也可由用户通过引脚连接一个内部或者外部增益电阻器设置,该增益电阻器也与信号输入端隔离。
专用的仪表放大器价格通常比较贵,于是我们就想能否用普通的运放组成仪表放大器?答案是肯定的。
使用三个普通运放就可以组成一个仪用放大器。
电路如下图所示:输出电压表达式如图中所示。
看到这里大家可能会问上述表达式是如何导出的?为何上述电路可以实现仪表放大器?下面我们就将探讨这些问题。
在此之前,我们先来看如下我们很熟悉的差分电路:如果R1 =R3,R2 =R4,则VOUT = (VIN2—VIN1)(R2/R1) 这一电路提供了仪表放大器功能,即放大差分信号的同时抑制共模信号,但它也有些缺陷。
首先,同相输入端和反相输入端阻抗相当低而且不相等。
在这一例子中VIN1反相输入阻抗等于100 kΩ,而VIN2同相输入阻抗等于反相输入阻抗的两倍,即200 kΩ。
实验七 集成运放基本运算电路一、实验目的1、研究由集成运算放大器组成的比例、加法、减法和积分等基本运算电路的功能。
2、了解运算放大器在实际应用时应考虑的一些问题。
二、实验原理集成运算放大器是一种具有高电压放大倍数的直接耦合多级放大电路。
当外部接入不同的线性或非线性元器件组成输入和负反馈电路时,可以灵活地实现各种特定的函数关系。
在线性应用方面,可组成比例、加法、减法、积分、微分、对数等模拟运算电路。
理想运算放大器特性 在大多数情况下,将运放视为理想运放,就是将运放的各项技术指标理想化,满足下列条件的运算放大器称为理想运放。
开环电压增益 A ud =∞ 输入阻抗 r i =∞ 输出阻抗 r o =0 带宽 f BW =∞ 失调与漂移均为零等。
理想运放在线性应用时的两个重要特性: (1)输出电压U O 与输入电压之间满足关系式U O =A ud (U +-U -)由于A ud =∞,而U O 为有限值,因此,U +-U -≈0。
即U +≈U -,称为“虚短”。
(2)由于r i =∞,故流进运放两个输入端的电流可视为零,即I IB =0,称为“虚断”。
这说明运放对其前级吸取电流极小。
上述两个特性是分析理想运放应用电路的基本原则,可简化运放电路的计算。
基本运算电路1.12n fRR R R in i i i ++++ΛΛ321= i f于是有V=RRf- (V i1 +V i2 +V i3 +……+V in)如果各电阻的阻值不同,则可作为比例加法器,则有⎥⎦⎤⎢⎣⎡+++-=innfifif VRRVRRVRRVΛΛ22112、减法器是指输出信号为两个输入信号之差的放大器。
用数学关系表示时,可写为:y = x1- x2下图为减法器的基本结构图。
由于 VA= VBffAAi iRVVRVVi=-=-=0112ffiB RRRVV+=12(已知R3= Rf)所以()2110iif VVRRV-=3⎰=xdty这里反馈网络的一个部分用电容来代替电=II4算的结果。
运算放大器应用电路的设计与制作(一) 运算放大器 1.原理运算放大器是目前应用最广泛的一种器件,当外部接入不同的线性或非线性元器件组成输入和负反响电路时,可以灵敏地实现各种特定的函数关系。
在线性应用方面,可组成比例、加法、减法、积分、微分、对数等模拟运算电路。
运算放大器一般由4个局部组成,偏置电路,输入级,中间级,输出级。
图1运算放大器的特性曲线 图2运算放大器输入输出端图示图1是运算放大器的特性曲线,一般用到的只是曲线中的线性局部。
如图2所示。
U -对应的端子为“-〞,当输入U -单独加于该端子时,输出电压与输入电压U -反相,故称它为反相输入端。
U +对应的端子为“+〞,当输入U +单独由该端参加时,输出电压与U +同相,故称它为同相输入端。
输出:U 0= A(U +-U -) ; A 称为运算放大器的开环增益〔开环电压放大倍数〕。
在实际运用经常将运放理想化,这是由于一般说来,运放的输入电阻很大,开环增益也很大,输出电阻很小,可以将之视为理想化的,这样就能得到:开环电压增益A ud =∞;输入阻抗r i =∞;输出阻抗r o =0;带宽f BW =∞;失调与漂移均为零等理想化参数。
2.理想运放在线性应用时的两个重要特性输出电压U O 与输入电压之间满足关系式:U O =A ud 〔U +-U -〕,由于A ud =∞,而U O 为有限值,因此,U +-U -≈0。
即U +≈U -,称为“虚短〞。
由于r i =∞,故流进运放两个输入端的电流可视为零,即I IB =0,称为“虚断〞,这说明运放对其前级汲取电流极小。
上述两个特性是分析理想运放应用电路的根本原那么,可简化运放电路的计算。
3. 运算放大器的应用 (1)比例电路所谓的比例电路就是将输入信号按比例放大的电路,比例电路又分为反向比例电路、同相比例电路、差动比例电路。
(a) 反向比例电路反向比例电路如图3所示,输入信号参加反相输入端:图3反向比例电路电路图对于理想运放,该电路的输出电压与输入电压之间的关系为:为了减小输入级偏置电流引起的运算误差,在同相输入端应接入平衡电阻R ’=R 1 // R F 。
熟悉运放三种输入方式的基本运算电路及其设计方法ﻫ2、了解其主要特点,掌握运用虚短、虚断的概念分析各种运算电路的输出与输入的函数关系。
3、了解积分、微分电路的工作原理和输出与输入的函数关系.ﻫﻫ学习重点:应用虚短和虚断的概念分析运算电路。
ﻫﻫ学习难点:实际运算放大器的误差分析ﻫﻫ集成运放的线性工作区域前面讲到差放时,曾得出其传输特性如图,而集成运放的输入级为差放,因此其传输特性类似于差放.ﻫ当集成运放工作在线性区时,作为一个线性放大元件ﻫﻫ v o=A vo v id=Avo(v+-v-)ﻫﻫ通常A vo很大,为使其工作在线性区,大都引入深度的负反馈以减小运放的净输入,保证vo不超出线性范围。
ﻫ对于工作在线性区的理想运放有如下特点:ﻫ∵理想运放Avo=∞,则 v+-v—=v o/ Avo=0 v+=v—ﻫ∵理想运放R i=∞ i+=i—=0ﻫﻫ这恰好就是深度负反馈下的虚短概念。
ﻫﻫ已知运放F007工作在线性区,其A vo=100dB=105 ,若v o=10V,R i=2MΩ。
则v+—v—=?,i+=?,i-=?ﻫﻫ可以看出,运放的差动输入电压、电流都很小,与电路中其它电量相比可忽略不计。
这说明在工程应用上,把实际运放当成理想运放来分析是合理的 .返回第二节基本运算电路比例运算电路是一种最基本、最简单的运算电路,如图8。
1所示.后面几种运算电路都可在比例电路的基础上发展起来演变得到。
v o∝v i:v o=k v i(比例系数k即反馈电路增益 A vF,vo=A vF v i)输入信号的接法有三种:ﻫﻫ反相输入(电压并联负反馈)见图8.2ﻫﻫ同相输入(电压串联负反馈)见图8.3ﻫ差动输入(前两种方式的组合)ﻫ讨论:ﻫ1)各种比例电路的共同之处是:无一例外地引入了电压负反馈。
2)分析时都可利用"虚短”和”虚断”的结论: iI=0、vN=vp .见图8.4ﻫ3)A vF的正负号决定于输入v i接至何处:ﻫ接反相端:A vF<0ﻫ接同相端:A vF>0,见图8。
运算放大器的电路仿真设计一、电路课程设计目的○1深入理解运算放大器电路模型,了解典型运算放大器的功能,并仿真实现它的功能;○2掌握理想运算放大器的特点及分析方法〔主要运用节点电压法分析〕;○3熟悉掌握Multisim软件。
二、实验原理说明(1)运算放大器是一种体积很小的集成电路元件,它包括输入端和输出端。
它的类型包括:反向比例放大器、加法器、积分器、微分器、电压跟随器、电源变换器等。
(2)〔3〕理想运放的特点:根据理想运放的特点,可以得到两条原那么:〔a〕“虚断〞:由于理想运放,故输入端口的电流约为零,可近似视为断路,称为“虚断〞。
〔b〕“虚短〞:由于理想运放A,,即两输入端间电压约为零,可近似视为短路,称为“虚短〞。
下列图,求输出电压。
理论分析:由题意可得:〔列节点方程〕011(1)822A U U +-=0111()0422B U U +-= A B U U =解得:三、 电路设计内容与步骤如上图所示设计仿真电路。
仿真电路图:V18mVR11Ω2ΩR32ΩR44ΩU2DC 10MOhm0.016V +-U3OPAMP_3T_VIRTUALU1DC 10MOhm0.011V+-根据电压表的读数,,与理论结果相同。
但在试验中,要注意把电压调成毫伏级别,否那么结果误差会很大,致结果没有任何意义。
如下图,电压单位为伏时的仿真结果:V18 VR11ΩR22ΩR32ΩR44ΩU2DC 10MOhm6.458V +-U3OPAMP_3T_VIRTUALU1DC 10MOhm4.305V+-,与理论结果相差甚远。
四、 实验考前须知1〕注意仿真中的运算放大器一般是上正下负,而我们常见的运放是上负下正,在仿真过程中要注意。
2〕由于运算放大器的工作范围是有限的,因此,在仿真时要把Ua 和Ub 的范围在毫伏或者更小的单位内,使运放在其线性范围内工作,这样结果才会更准确。
五、电路课程设计总结通过本次试验,我验证了理想运算放大器在线性工作区内“虚短虚断〞的性质,学会了用模拟软件对含理想运算放大器电路的分析,加深了对含理想运算放大器电路的理解。
目录摘要 (3)第一章引言 (4)第二章基础知识介绍 (5)集成电路简介 (5)CMOS运算放大器 (5)理想运放的模型 (5)非理想运算放大器 (6)运放的性能指标 (6)CMOS运算放大器的常见结构 (7)单级运算放大器 (7)简单差分放大器 (8)版图的相关知识 (9)版图介绍 (9)硅栅CMOS工艺版图和工艺的关系 (9)Tanner介绍 (10)第三章电路设计 (11)总体方案 (11)各级电路设计 (11)第三级电路设计 (11)第二级电路设计 (12)第一级电路设计 (13)三级运放整体电路图及仿真结果分析 (15)第四章版图设计 (16)版图设计的流程 (16)参照所设计的电路图的宽长比,画出各MOS管 (16)布局 (18)画保护环 (18)画电容 (18)画压焊点 (19)整个版图 (20)第五章 T-Spice仿真 (22)提取T-Spice文件 (22)用T-Spice仿真 (25)仿真结果分析 (27)第六章总结 (28)参考文献 (29)摘要本次专业综合课程设计的主要内容是设计一个CMOS三级运算跨导放大器,该放大器可根据不同的使用要求,通过开关的开和闭,选择单级、两级、三级组成放大器,以获得不同的增益和带宽。
用ORCAD画电路图,设计、计算宽长比,仿真,达到要求的技术指标,逐级进行设计仿真。
然后用L-Edit软件根据设计的宽长比画版图,最后通过T-Spice仿真,得到达到性能指标的仿真结果。
设计的主要结果归纳如下:(1)运算放大器的基本工作原理(2)电路分析(3)设计宽长比(4)画版图(5)仿真(6)结果分析关键词:CMOS运算跨导放大器;差分运放;宽长比;版图设计;T-Spice 仿真第一章引言众所周知,微电子技术、电力电子技术和计算机技术在相互渗透、相互支撑和相互促进的紧密关系中,均得到了飞速的发展。
现代信息社会的支柱——计算机和通讯,其主要硬件设备是集成电路。
熟悉运放三种输入方式的基本运算电路及其设计方法2、了解其主要特点,掌握运用虚短、虚断的概念分析各种运算电路的输出与输入的函数关系。
3、了解积分、微分电路的工作原理和输出与输入的函数关系。
学习重点:应用虚短和虚断的概念分析运算电路。
学习难点:实际运算放大器的误差分析集成运放的线性工作区域前面讲到差放时,曾得出其传输特性如图,而集成运放的输入级为差放,因此其传输特性类似于差放。
当集成运放工作在线性区时,作为一个线性放大元件v o=A vo v id=A vo(v+-v-)通常A vo很大,为使其工作在线性区,大都引入深度的负反馈以减小运放的净输入,保证v o不超出线性范围。
对于工作在线性区的理想运放有如下特点:∵理想运放A vo=∞,则 v+-v-=v o/ A vo=0 v+=v-∵理想运放R i=∞ i+=i-=0这恰好就是深度负反馈下的虚短概念。
已知运放F007工作在线性区,其A vo=100dB=105 ,若v o=10V,R i= 2MΩ。
则v+-v-=?,i+=?,i-=?可以看出,运放的差动输入电压、电流都很小,与电路中其它电量相比可忽略不计。
这说明在工程应用上,把实际运放当成理想运放来分析是合理的。
返回第二节基本运算电路比例运算电路是一种最基本、最简单的运算电路,如图8.1所示。
后面几种运算电路都可在比例电路的基础上发展起来演变得到。
v o∝ v i:v o=k v i(比例系数k即反馈电路增益 A vF,v o=A vF v i)输入信号的接法有三种:反相输入(电压并联负反馈)见图8.2同相输入(电压串联负反馈)见图8.3差动输入(前两种方式的组合)讨论:1)各种比例电路的共同之处是:无一例外地引入了电压负反馈。
2)分析时都可利用"虚短"和"虚断"的结论: i I=0、v N=v p。
见图8.43)A vF的正负号决定于输入v i接至何处:接反相端:A vF<0接同相端:A vF>0,见图8.5作为一个特例,当R1→∞时A VF=1,电路成为一个电压跟随器如图8.6所示。