疾病保险
- 格式:doc
- 大小:47.00 KB
- 文档页数:7
市民在投保35种重大疾病保险时要注意以下几点投保技巧:
1、不以疾病保障种类的多寡判断险种的优劣
保险公司推出的35种重大疾病保险产品难免会迎合消费者求全求多的心理,许多保险公司会打出保障疾病种类多的广告。
事实上这些疾病中,很多病种都是发病率极地的,甚至有的疾病是某种重疾的单独列支。
因而,消费者在选择35种重大疾病保险时,最好参照自己的年龄、身体情况、家族病史,以及保险公司的险种特色和服务,进行合理选择。
2、保险金额至少20万为适宜。
如今一旦发生重大疾病特别是癌症之类的,所需的医疗费用是一笔很庞大的支出,平均医疗费用在15万元左右,当然,还有很多疾病是远远大于这个开销的。
3、有社保同样需要重疾保障。
一般社保是不能报销自费药、进口药的,需要需要参保者自己负担。
对于大病甚至有20%的自费部分,需要病人自己支付。
而商业性的重大疾病保险,是确诊就会支付的,让病人可以得到一笔资金马上去看病,以免由于经济上的原因延误病情。
购买到合适自己的35种重大疾病保险并不难,需要依据自身的实际情况依据需要出发购买,希望对有需要的人士能有所帮助。
安享康健105种大病保险有保险哪些招商信诺安享康健大病保险一经推出就受到了大家的追捧,原因是相对于其他保险产品来说,疾病的保障范围更广,包含105种疾病保障。
下面就来介绍一下都有哪些疾病。
安享康健105种大病保险保险那些据了解,安享康健105种大病保险保险范围有重大疾病、特症疾病、少儿特症疾病三种。
第一种:65种重大疾病除25种保监会规定的疾病外,还包含以下40种重大疾病:1.严重多发性硬化;2.严重冠心病;3.严重类风湿性关节炎;4.系统性红斑狼疮——III型或以上狼疮性肾炎;5.严重慢性呼吸功能衰竭;6.全身性重症肌无力;7.严重原发性心肌病;8.坏死性筋膜炎;9.经输血导致的人类免疫缺陷病毒感染;10.严重克隆病;11.严重的1型糖尿病;12.严重溃疡性结肠炎;13.进行性核上性麻痹;14.特发性慢性肾上腺皮质功能衰竭;15.埃博拉病毒感染;16.严重原发性硬化性胆管炎;17.严重弥漫性系统性硬皮病;胰腺移植;18.丝虫病所致象皮肿;19.严重脊髓灰质炎;20.严重心肌炎;21.非阿尔茨海默病所致严重痴呆;22.植物人状态;23 .克-雅氏病;24.破裂脑动脉瘤夹闭手术;25.因职业关系导致的人类免疫缺陷病毒(HI V)感染;26.肺源性心脏病;28.夹层主动脉瘤;29.严重感染性心内膜炎;30.慢性复发性胰腺炎;31.肝豆状核变性;32.嗜铬细胞瘤;33.严重哮喘;34.侵蚀性葡萄胎(或称恶性葡萄胎);35.溶血性链球菌引起的坏疽;36.肾髓质囊性病;37.肺淋巴管肌瘤病;38.小肠移植;39.失去一肢及一眼;40.急性坏死性胰腺炎开腹手术。
第二种:35种特症疾病1.原位癌;2.胆道重建手术;3.双侧卵巢或睾丸切除术;4.单侧肾脏切除;5.一侧肺切除手术;6.单个肢体缺失;7.微创冠状动脉搭桥手术8.主动脉内手术(非开胸);9.冠状动脉介入手术10.心脏瓣膜介入手术;11.Ⅲ度房室传导阻滞-已放置心脏起搏器;12.于颈动脉进行血管成形术或内膜切除术;13.心包膜切除术;14.脑炎或脑膜炎;15.硬脑膜下血肿手术;16.严重阻塞性睡眠窒息症;17.较小面积Ⅲ度烧伤(10%);18.因意外毁容而施行的面部整形手术;19.角膜移植;20 .人工耳蜗手术;21.听力严重受损;22.慢性肾功能障碍;23.早期肝硬化;24.昏迷4 8小时;25.慢性肺病;26.单眼失明;27.中度帕金森病;28.可逆性再生障碍性贫血;29.中度溃疡性结肠炎;30.中度肌营养不良症;31.中度阿尔茨海默病;32.中度瘫痪;33.早期运动神经元病;34.中度脊髓灰质炎;35.重度头部外伤。
附加特定心脑血管疾病保险心脑血管疾病是一类影响心脏和血管的疾病,包括但不限于高血压、冠心病、心肌梗死、脑卒中等。
随着现代生活方式的改变,这类疾病的发病率逐年上升,给个人和家庭带来了巨大的经济和精神压力。
因此,越来越多的人开始考虑购买保险来减轻可能的医疗费用负担。
附加特定心脑血管疾病保险是一种专门针对这类疾病的保险产品,它为投保人提供了额外的保障。
保险的覆盖范围这类保险通常覆盖因心脑血管疾病导致的医疗费用,包括但不限于住院费、手术费、药品费、康复治疗费等。
此外,一些保险产品还可能提供因疾病导致的收入损失补偿、长期护理服务等。
保险的购买条件购买附加心脑血管疾病保险通常需要满足一定的健康条件,保险公司会要求投保人进行健康体检,以评估其患病风险。
此外,投保人的年龄、性别、家族病史等因素也会影响保险的费率和条款。
保险的理赔流程当投保人确诊患有心脑血管疾病时,需要及时通知保险公司,并提供相关的医疗证明和费用清单。
保险公司会根据保险合同的条款进行审核,并在符合条件时支付保险金。
保险的重要性心脑血管疾病往往需要长期治疗和护理,医疗费用高昂。
附加心脑血管疾病保险可以帮助投保人减轻经济压力,确保能够获得及时和有效的治疗。
同时,保险金的支付也有助于家庭维持正常的生活秩序,减少因疾病带来的经济负担。
保险的选择建议在选择心脑血管疾病保险时,应考虑保险的覆盖范围、费率、保险公司的信誉和服务质量等因素。
建议投保人详细阅读保险合同,了解保险的具体条款和限制,选择最适合自己的保险产品。
总之,附加心脑血管疾病保险是一种重要的风险管理工具,它可以帮助个人和家庭在面临心脑血管疾病时,得到更好的经济支持和保障。
在做出购买决定之前,建议充分了解相关保险产品的信息,并根据自己的实际需求和经济状况做出明智的选择。
如今看病费用在不断升高,如果不幸患上重大疾病,那不但会给自己与家人带来沉重大家,而且看病所需要的费用也不是一个小的数目,对整个家庭的经济产生重大影响,小编建议大家办理一份重大疾病保险,为大家提供保障,下面为大家介绍一下重大疾病保险相关知识!常见的十种重大疾病包括:心脏病(心肌梗塞)、脑中风后遗症、慢性肾衰竭(尿毒症)、冠状动脉旁路手术、癌症、严重烧伤、瘫痪、爆发性肝炎、重大器官移植手术、主动脉手术。
那么,针对这些重大疾病,有哪些保险类别呢?重大疾病保险的种类包括独立主险型、按比例给付型、附加给付型、提前给付型。
那么,什么是独立主险型呢?什么是按比例给付型呢?什么是附加给付型呢?什么是提前给付型呢?下面就给大家仔细的讲一下这几种险种。
首先是独立主险型,此类险种主要赔付死亡和重大疾病的保险,而且死亡保险金和重大疾病保险金的赔付是各自独立的。
例如,某投保人购买了20万元此类独立主险型的重疾险,若此人日后发生了重大疾病,就可获赔20万元的重疾险,死亡保险金额即为零;若日后未发生任何重大疾病,那么就可以获赔到20万元的死亡保险金额。
其次是按比例给付型的保险。
此类保险主要是针对一些花费频繁且花费金额常常比较大的重大疾病,比如治疗恶性肿瘤、脑中风、瘫痪、糖尿病、失明或者肝病等等。
若发生此类重大疾病,获得的赔付比例相对比较高。
第三是附加给付型保险。
此类保险产品,也常出现在寿险的附加条约里,起到保障重大疾病与死亡高残等责任。
此类产品有一个期限叫做生存期间,即被保险人自从患上某重大疾病(必须是保障范围内的疾病)到约定的某一时间为止的时间段。
这类产品有个优势,就是被保险人不会因为获赔了重大疾病保险金而减少死亡保障金。
第四种是提前给付型保险。
此类保险产品主要保障重大疾病、死亡或高残,总保险金额为死亡保额。
此类保险的优势在于若被保险人患上了保障范围内的重大疾病,那么被保险人便可提前获得一定比例的重疾保险金,以支持被保险人的医疗费用开支等。
重疾险发展历程1. 什么是重疾险?重疾险,全称为“重大疾病保险”,是一种保险产品,旨在为被保险人提供经济保障,以应对严重疾病的医疗费用和生活开支。
当被保险人被诊断出某种列明的严重疾病时,保险公司将按约定向其支付一定金额的赔偿金。
2. 重疾险的发展背景20世纪80年代以前,我国医疗卫生体制相对薄弱,医药技术也较为落后。
同时,我国经济水平低下,人民收入普遍不高。
这些因素导致了许多家庭在面对突发严重疾病时无法承受高额的医疗费用和生活开支。
1984年,在中国金融体制改革开放的大背景下,中国人寿首次推出了“恶性肿瘤专项医药费用补偿计划”,这可以说是中国最早的一份重大疾病保险产品。
这个计划主要面向企事业单位的员工,为他们提供了一定的医疗费用补偿。
随着经济的发展和人们对健康保险需求的增加,重疾险在中国得到了迅速发展。
1995年,中国人寿推出了首个面向全社会销售的重大疾病保险产品——“百万医疗费用保险”。
这标志着重疾险进入了一个新的发展阶段。
3. 重疾险的发展历程第一阶段:起步阶段(1984-1995)在这个阶段,重疾险仍然处于起步阶段,保险公司主要面向企事业单位员工销售该产品。
保障范围相对较窄,主要针对恶性肿瘤等特定严重疾病。
第二阶段:市场拓展阶段(1995-2000)随着中国人寿推出首个面向全社会销售的重大疾病保险产品,“百万医疗费用保险”,重疾险开始进入市场拓展阶段。
越来越多的保险公司开始涉足这个领域,并推出各种不同的产品。
同时,保障范围也逐步扩大,涵盖了更多的严重疾病。
第三阶段:产品创新阶段(2000-2010)在这个阶段,重疾险产品开始出现较大的创新。
保险公司推出了更多针对特定人群和特定需求的重疾险产品。
比如针对儿童、老年人、高风险职业人群等的专属产品。
同时,部分重疾险产品开始引入保费豁免等额外保障,提升了产品的吸引力。
第四阶段:市场竞争加剧阶段(2010至今)近年来,中国的保险市场竞争日趋激烈,重疾险作为一个颇具潜力的细分市场也不例外。
40种重大疾病保险导读:网上搜索40种重大疾病保险,出现很多保40种重大疾病的保险。
但是投保保障40种大病的保险,保障就真的全面了吗?重大疾病保险从10种、20种、30种到40多种,小编来跟您说一说其中真伪。
保监会《使用规范》中,以成年人为对象规范了25种常见疾病,并明确规定,重大疾病保险保障范围必须包括25种疾病中的6种高发率疾病。
具体的大病名目如下:1.冠状动脉搭桥术--须开胸手术;2.终末期肾病--须透析治疗或肾脏移植手术;3.脑中风后遗症--永久性的功能障碍;4.恶性肿瘤--不包括部分早期恶性肿瘤;5.急性心肌梗塞;6.重大器官移植术或造血干细胞移植术--须异体移植手术;7.双目失明--永久不可逆;8.急性心肌梗塞;9.瘫痪--永久完全;10.心脏瓣膜手术--须开胸手术;11.严重阿尔茨海默病--自主生活能力完全丧失;12.严重脑损伤--永久性的功能障碍;13.严重帕金森病--自主生活能力完全丧失;14.多个肢体缺失--完全性断离;15.严重Ⅲ度烧伤--至少达体表面积的;16.急性或亚急性重症肝炎;17.严重原发性肺动脉高压--有心力衰竭表现;18.良性脑肿瘤--须开颅手术或放射治疗;19.严重运动神经元病--自主生活能力完全丧失;20.慢性肝功能衰竭失代偿期--不包括酗酒或药物滥用所致;21.语言能力丧失--完全丧失且经积极治疗至少12个月;22.脑炎后遗症或脑膜炎后遗症--永久性的功能障碍23.重型再生障碍性贫血;24.深度昏迷--不包括酗酒或药物滥用所致25.主动脉手术--须开胸或开腹手术。
26.双耳失聪--永久不可逆;其中前6种即为所有重大疾病保险中必须包含的大病种类。
而市场上的所谓40种重大疾病保险,到底是怎么样来的呢?大病拆分,即一种大病拆分为几种。
例如,有的保险公司把癌症拆分为脑癌、子宫癌、乳腺癌,从一种变成三种。
小编这样一说,想必您已经领会,把全残拆成双目失明、双耳失聪、双腿瘫痪。
保险机构大病或疾病医疗保险服务方案随着现代生活方式的变化,人们面临着越来越多的健康风险和挑战。
大病和疾病的发生不仅给个人和家庭带来了巨大的经济压力和负担,也对
整个社会的可持续发展带来了不小的影响。
在这样的背景下,为了帮助人
们应对突发疾病和大病的风险,保险机构推出了大病或疾病医疗保险服务
方案。
大病或疾病医疗保险是指保险机构向被保险人提供针对大病和疾病的
医疗保障,包括就诊费用、住院费用、手术费用、药物费用、康复费用等,并根据保险合同约定向被保险人支付相应的保险金,以减轻被保险人的负担。
首先,大病或疾病医疗保险服务方案可以提供全面的医疗保障,保险
金可以用于支付各种医疗费用。
被保险人可以根据需要选择不同的保额和
保险期限,以满足不同的个人和家庭需求。
同时,保险机构通常还会提供
紧急救援服务,确保被保险人在发生意外或急病的情况下得到及时的援助
和治疗。
此外,大病或疾病医疗保险服务方案还可以提供额外的附加保险项目,如意外伤害保险、重疾保险、传统医学保健保险等。
这些附加保险项目可
以根据被保险人的需求和健康状况进行选择和组合,以提供更全面的保障。
最后,大病或疾病医疗保险服务方案通常还包括赔付机制和理赔服务。
保险机构会制定明确的赔付条件和流程,确保被保险人在需要时能够及时
得到保险金。
同时,保险机构会提供专业的理赔服务,帮助被保险人了解
理赔流程和注意事项,并提供必要的支持和协助。
重疾险小常识一、重疾险的定义和作用重疾险是一种保险产品,旨在为购买者提供在被诊断患有重大疾病时的经济保障。
重疾险可以帮助保险持有人应对高昂的医疗费用,并提供资金支持,用于支付日常开销和生活需求。
重疾险通常涵盖一系列常见的重大疾病,如心脏病、癌症、中风等。
二、重疾险的保障范围重疾险的保障范围因保险公司和产品而异,但通常会覆盖多种重大疾病,例如:心脏病、癌症、中风、肾脏疾病、器官移植、失明等。
在购买重疾险时,需要仔细阅读保险合同,了解具体的保障范围和条款。
三、重疾险的理赔方式当保险持有人被诊断患有重大疾病时,可以通过提供相关的医疗证明和资料向保险公司申请理赔。
保险公司会根据合同约定的理赔条件进行审核,并在审核通过后向保险持有人支付相应的理赔金额。
一般来说,理赔金额可以用于支付医疗费用、替代收入、康复费用等。
四、重疾险的保费和保额购买重疾险时,保费和保额是两个需要考虑的重要因素。
保费是指购买重疾险时需要支付的费用,而保额则是指在保险合同中约定的保险金额。
保费的高低和保额的大小会影响到保险的保障范围和理赔金额。
一般来说,保费越高,保额和保障范围就越大。
五、重疾险的购买注意事项1. 了解产品细节:在购买重疾险之前,应当详细了解保险产品的条款、保障范围、理赔条件等细节,确保购买的产品符合个人需求。
2. 注意免赔期和等待期:重疾险通常会设定免赔期和等待期,在这段时间内,保险公司不承担理赔责任。
购买时要注意免赔期和等待期的具体要求。
3. 不要隐瞒疾病史:购买重疾险时,应如实告知个人的疾病史和家族疾病史,否则可能会导致理赔申请被拒绝。
4. 注意合同终止条件:重疾险的合同可能会有终止条件,如年龄上限或合同期限等。
购买时要注意合同的终止条件,以免造成不必要的损失。
六、重疾险与医疗保险的区别重疾险与医疗保险是两种不同的保险产品。
重疾险主要关注重大疾病的保障,提供一次性的保险金或分期给付,用于应对医疗费用、生活开销等。
而医疗保险则主要关注医疗费用的报销,可以帮助保险持有人支付医疗费用,但不提供额外的经济支持。
重疾险发展历程重疾险,全称为重大疾病保险,是一种针对严重疾病进行保障的保险产品。
随着我国人口老龄化和疾病多样化趋势的加剧,重疾险逐渐成为人们关注的焦点。
下面将为大家介绍一下重疾险的发展历程。
重疾险的发展可以追溯到20世纪70年代。
当时,随着医疗水平的提高和疾病种类的增加,人们对严重疾病保障的需求也越来越高。
于是,一些商业保险公司开始推出重疾险。
当时的重疾险保障种类较少,保障条款相对简单,主要关注心脏病、肿瘤等重要疾病。
进入20世纪80年代,我国经济开始腾飞,人们的生活水平不断提高,对保险的需求也不断增加。
此时,重疾险开始逐渐受到人们的关注。
一些大型保险公司开始推出个人重疾险,并增加了保障种类和保障金额。
同时,在产品销售上采取了多样化的销售方式,如银行代理销售、直销等。
这一时期的重疾险开始进入较快发展的阶段。
进入21世纪后,我国的医疗水平不断提高,疾病诊断和治疗技术不断进步,人们对重疾险的需求也更加迫切。
同时,我国的保险市场也逐渐开放,一些外资保险公司进入了中国市场。
这些变化推动了重疾险市场的进一步发展。
新一代的重疾险产品开始注重保障的全面性,不仅关注单一疾病的保障,还增加了多次赔付、终身保障等条款。
此外,重疾险产品还增加了一些附加保障,如意外伤害保障、住院津贴等。
这些改变使得重疾险得到了更多人的认可和接受。
目前,重疾险已经成为了我国保险市场的重要组成部分。
不仅大型保险公司推出了重疾险产品,许多小型保险公司也纷纷推出了自己的重疾险产品。
同时,重疾险产品的销售方式也更加多样化,如网销、电话销售等。
重疾险也逐渐被人们所接受,成为保险保障的重要一环。
综上所述,重疾险经历了从简单到复杂、从单一保障到全面保障的发展过程。
它随着时代的发展和人们需求的变化而不断完善。
相信在未来的发展中,重疾险还将继续进化,为人们提供更全面、更有效的保障。
保险重大疾病案例在当今社会,保险重大疾病已经成为人们关注的焦点之一。
随着生活水平的提高和环境污染的加剧,癌症、心脏病等重大疾病的发病率也在逐渐上升。
一旦患上这些疾病,不仅需要面对身体上的痛苦,还需要承担沉重的经济负担。
因此,购买重大疾病保险成为了许多人的选择。
下面,我们就来看看一些保险重大疾病的案例,通过这些案例,我们可以更加深入地了解到重大疾病保险的重要性。
第一位是小王,他是一名白领,在工作中长时间的坐着,生活节奏快,饮食不规律。
一天,他突然感到胸闷、气短,赶紧去医院检查,结果被诊断出患有严重的心脏病。
由于他购买了重大疾病保险,医疗费用得到了很大程度的减免,让他在治疗的过程中减少了经济上的负担。
第二位是小李,她是一名家庭主妇,每天忙于照顾家庭,工作压力大。
突然有一天,她发现自己乳房有肿块,经过检查,被确诊为乳腺癌。
由于她购买了重大疾病保险,不仅得到了及时的治疗,还获得了一定的理赔金,帮助她渡过了难关。
第三位是小张,他是一名年轻人,平时生活作息规律,饮食健康。
然而,他也无法幸免于疾病的侵袭,被诊断出患有白血病。
由于他购买了重大疾病保险,不仅得到了全面的治疗,还获得了一定的保险赔偿,让他在治疗的过程中减轻了经济上的负担。
以上这些案例告诉我们,重大疾病保险的重要性不言而喻。
在面对疾病的时候,不仅需要及时得到医疗救治,还需要面对巨大的经济压力。
而重大疾病保险可以为我们提供一份经济上的保障,让我们在疾病的困扰下少一些烦恼,多一些安心。
因此,我们应该认识到重大疾病保险的重要性,及早购买保险,为自己和家人的健康多一份保障。
同时,也要注意保持良好的生活习惯,预防疾病的发生,让自己远离疾病的困扰。
希望每一个人都能健康快乐地生活,远离疾病的困扰。
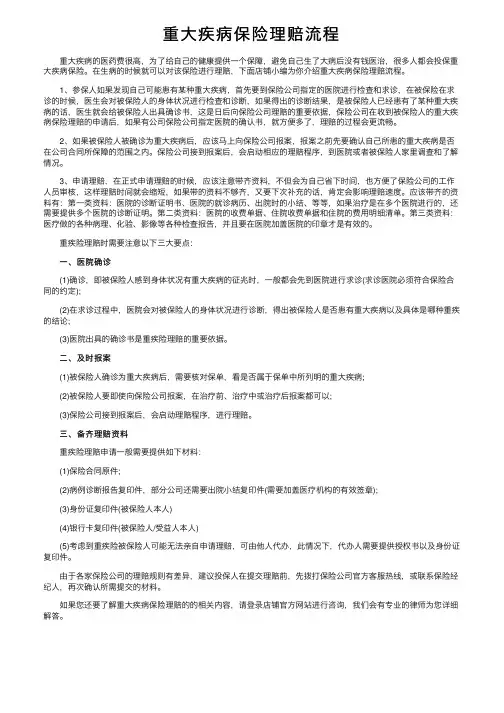
重⼤疾病保险理赔流程重⼤疾病的医药费很⾼,为了给⾃⼰的健康提供⼀个保障,避免⾃⼰⽣了⼤病后没有钱医治,很多⼈都会投保重⼤疾病保险。
在⽣病的时候就可以对该保险进⾏理赔,下⾯店铺⼩编为你介绍重⼤疾病保险理赔流程。
1、参保⼈如果发现⾃⼰可能患有某种重⼤疾病,⾸先要到保险公司指定的医院进⾏检查和求诊,在被保险在求诊的时候,医⽣会对被保险⼈的⾝体状况进⾏检查和诊断,如果得出的诊断结果,是被保险⼈已经患有了某种重⼤疾病的话,医⽣就会给被保险⼈出具确诊书,这是⽇后向保险公司理赔的重要依据,保险公司在收到被保险⼈的重⼤疾病保险理赔的申请后,如果有公司保险公司指定医院的确认书,就⽅便多了,理赔的过程会更流畅。
2、如果被保险⼈被确诊为重⼤疾病后,应该马上向保险公司报案,报案之前先要确认⾃⼰所患的重⼤疾病是否在公司合同所保障的范围之内。
保险公司接到报案后,会启动相应的理赔程序,到医院或者被保险⼈家⾥调查和了解情况。
3、申请理赔,在正式申请理赔的时候,应该注意带齐资料,不但会为⾃⼰省下时间,也⽅便了保险公司的⼯作⼈员审核,这样理赔时间就会缩短,如果带的资料不够齐,⼜要下次补充的话,肯定会影响理赔速度。
应该带齐的资料有:第⼀类资料:医院的诊断证明书、医院的就诊病历、出院时的⼩结、等等,如果治疗是在多个医院进⾏的,还需要提供多个医院的诊断证明。
第⼆类资料:医院的收费单据、住院收费单据和住院的费⽤明细清单。
第三类资料:医疗做的各种病理、化验、影像等各种检查报告,并且要在医院加盖医院的印章才是有效的。
重疾险理赔时需要注意以下三⼤要点:⼀、医院确诊(1)确诊,即被保险⼈感到⾝体状况有重⼤疾病的征兆时,⼀般都会先到医院进⾏求诊(求诊医院必须符合保险合同的约定);(2)在求诊过程中,医院会对被保险⼈的⾝体状况进⾏诊断,得出被保险⼈是否患有重⼤疾病以及具体是哪种重疾的结论;(3)医院出具的确诊书是重疾险理赔的重要依据。
⼆、及时报案(1)被保险⼈确诊为重⼤疾病后,需要核对保单,看是否属于保单中所列明的重⼤疾病;(2)被保险⼈要即使向保险公司报案,在治疗前、治疗中或治疗后报案都可以;(3)保险公司接到报案后,会启动理赔程序,进⾏理赔。
重大疾病保险排名重大疾病保险,又称重疾险、大病保险,是指被保险人因病身故或因病初患规定重大疾病,保险公司给付保险金的保险,属于健康保险的范畴。
购买重大疾病保险排名情况是什么?工作节奏加快,压力增加。
这些都在威胁着我们的身体健康,在选择购买健康险时,最先要考虑的就是重大疾病保险,因为这个险种不仅扮演着重要的保驾护航角色,还能作为特定的准备金,以备投保人将来急需用钱。
那么,重大疾病保险排名靠前的有哪些呢?小编给您推荐,招商信诺重大疾病保险卖的比较好的几款。
招商信诺十大重大疾病保险排行一:安享康健重疾保险B款“安享康健重疾保险”不仅完全覆盖保监会定义的25种重大疾病,还另保障35种重疾。
完全容纳了55种重大疾病保险保障,这是目前寿险市场重疾险设计的一大人性化趋势。
一贯采用的确诊即给付、期满就返还保险金的方式,使不少人受益。
另外,期满时客户还可获得满期返还金,最高150%的,即使发生原位癌等10种轻症理赔,也依然享受返还!若参保人在保险有效期内身故,不管是疾病或意外都能获赔,给客户的保障永远不会缺席!招商信诺十大重大疾病保险排行二:悠享康健返还型重大疾病保险计划“悠享康健”覆盖了30种重大疾病。
这款保险只要投保人一经确诊,就会获得招商信诺一次性支付的全额重大疾病保险金,大病保险金可以直接用于治疗;并且无理赔记录,最高返还所缴保费的125%,同时投保人还可以先领取保险金,后看病,只要确诊就赔偿,1次性全额赔付保险金。
此外,如果被保险人首次罹患原位癌,额外给付保险金额的20%,在保险期间内,等待期后不幸身故,支付100%保额的身故保险金;15年交费期可保到70周岁,保障期长;同时可免费提供全球医疗专家的复诊及治疗建议,月缴,年缴2种方式均可。
招商信诺十大重大疾病保险排行三:康健无忧第二代重大疾病保险这款保险专门针对社会中坚力量的中青年人士设计,全面囊括30种重大疾病,不需体检,无社保范围限制。
交10年可保20年,轻松无负担。
保险机构大病或疾病医疗保险服务实施方案(一)保险机构大病或疾病医疗保险服务实施方案随着人民生活水平不断提高,大病或疾病医疗保险逐渐受到广泛关注。
大病或疾病医疗保险的实施不仅关系着单个人的切身利益,还触及社会保障体系的建设方向。
这篇文章将从服务对象、保险种类、赔付标准等方面,谈一谈保险机构大病或疾病医疗保险的服务实施方案。
一、服务对象1.常住城镇居民:对于城镇常住居民,设立专业的大病或疾病医疗保险服务中心,为其提供专业的保险咨询和服务。
2.农民工:针对农民工,可以给予一定的政策性补贴,并通过社区、企业等途径开展健康知识宣传、常见病、大病的防治等活动,提高农民工自我保健意识。
3.建筑工人、矿工、船员等特定行业劳动者:对于特定行业劳动者,由行业协会、工会等组织开展保险服务和健康教育,并在赔付上给予特殊优惠。
二、保险种类1.重大疾病保险:针对常见的恶性肿瘤、心脏病、脑溢血等大病和疾病,对投保人进行赔付。
2.医疗保险:针对意外及常见病、门诊等医疗费用进行报销。
三、赔付标准1.重大疾病保险:赔付标准应覆盖治疗、手术、住院、门诊等费用,报销标准应达到90%以上,极大程度上减轻患病家庭的经济负担。
2.医疗保险:应报销意外伤害、突发疾病、常见病、门诊等医疗费用。
四、其他问题1.合理费用控制:保险机构应与医院、药店等单位合作,约束医疗资源的合理利用和药品价格的合理协商,控制保险赔付的费用呈现。
2.保险服务信息化:应建立信息化保险服务系统,以缩小保险服务断面,为客户提供全程在线服务。
综上所述,保险机构的大病或疾病医疗保险服务实施方案的建立不仅仅是单纯的赔偿性质的行为,更是社会公共保障体系建设的重要组成部分。
而具体实施将需要钻研的问题还有很多,需要不断探究和提高。
重大疾病保险简介重大疾病险,是指由保险公司经办的以特定重大疾病,如恶性肿瘤、心肌梗死、脑溢血等为保险对象,当被保人患有上述疾病时,由保险公司对所花医疗费用给予适当补偿的商业保险行为。
根据保费是否返还来划分,可分为消费型重大疾病保险和返还型重大疾病保险。
重疾类型的四大属性一、定期重大疾病保险以重疾保障为主险,在一定期限内给于保障,一般采用均衡保费。
这类重疾险最多保障期限是30年,20岁买就只能保障到50岁,30岁买就只能保障到60岁,多一天都不行。
需要说明的是,这种保险虽然是主险,但是也属于消费型的,没有理赔则不能返还保费。
二、附加重大疾病保险需要同时购买其它主险,例如同时投保终身寿或者养老保险,属于消费型险种,自然费率设计比较多见。
也就是三十岁这一年只需要三、四百元,缴费至60岁后每年都要超过几千,且不发生理赔时保费不能返还。
身故给付现金是按照主险的保额进行理赔的。
三、附加提前给付重大疾病保险需要同时购买其它主险,多数限定在同时投保终身寿保险(被保险人活着是拿不到钱的那种保险就叫终身寿险),属于消费型险种。
身故给付现金同样是按照主险保额进行理赔的。
在这里,凡是看见有“提前给付”字样的附加重疾,需要了解它有个极为显著的特征——附加的重疾一旦发生理赔,主险的保额要相应减去理赔数额。
例如投保20万终身寿附加提前给付重疾10万,如果发生重疾理赔得到10万,终身寿则要减去已理赔的10万,由20万变为10万。
如果终身寿和附加提前给付各投保10万,一旦发生重疾理赔,主险减后为零,保险合同就会终止。
(至于为什叫提前给付,据说某公司的条款是只要确诊就会先支付50%的保额理赔)四、两全主险捆绑附加重疾多以生死两全保险为主险,捆绑附加重大疾病险。
所谓两全险就是保障期限内身故保险公司要给钱,保障期限后没有身故保险公司也要给钱的那种保险。
这类保险的保险期限一般都在80岁期满,附加上重疾后就成为过去最常见的有病赔病,无病返钱的那种保险。
2023版生命关爱重大疾病终身保险条款第一条「保险合同构成」本保险合同(以下简称本合同)由保险单及其所载条款、声明、批注,以及和本合同有关的投保单、效力恢复申请书、体检报告书及其他约定书共同构成。
第二条「投保条件」凡一周岁以上六十周岁以下,身体健康的人,可作为被保险人参加本保险。
被保险人或对被保险人具有保险利益的人,可作为投保人向本公司投保本保险。
十六周岁以下的被保险人,投保人限为被保险人的父亲或母亲。
第三条「保险责任开始」本公司对本合同所负责任,自投保人交付第一期保险费且本公司签发保险单的次日零时开始。
保险责任开始日期为生效日。
生效日每年的对应日为生效对应日。
第四条「合同撤销权」自投保人收到保险单的次日起十日内,并未发生保险金给付,投保人可向本公司退回保险单并书面要求撤销本合同。
自投保人本人书面要求撤销本合同起,本合同效力终止。
投保人向本公司退回保险单,本公司无息退还投保人所交保险费。
第五条「第二期及以后各期保险费的交付、交付保险费宽限期间和合同效力中止」保险费交费方式分为一次交、年交、半年交、月交。
本合同保险费交费方式选择分期交付时,第二期及以后各期保险费应按保险单所列明保险费交费期间、保险费交费方式和保险费交费日期交付。
本公司派员收取保险费时,收取人员应向投保人交付收取保险费的凭证。
自保险单载明保险费交费日期的次日起六十日为交付保险费宽限期间。
交付保险费宽限期间内发生保险事故,本公司仍负保险责任,但应从给付的保险金中扣除欠交的保险费和利息。
交付保险费宽限期间结束时,投保人仍未交付保险费,自交付保险费宽限期间结束的次日起本合同效力中止。
第六条「保险费的自动垫交」在交付保险费宽限期间结束时,投保人仍未交付保险费,若投保人在投保单上同意保险费自动垫交,本公司将以交付保险费宽限期间结束时本合同的现金价值自动垫交其应付保险费和利息,使本合同继续有效。
如发生保险事故,本公司应从给付的保险金中扣除本公司自动垫交的保险费和利息。
重⼤疾病保险主要包括哪些病⽣活当中有很多事情都难以预料,所谓“天有不测风云,⼈有旦⼣祸福”,因此,提前购买重疾保险是很有必要的。
那么,重⼤疾病保险包括哪些呢?下⾯⼀起来看看。
近些年,保险公司之间的竞争也⽇益激烈,为了引起消费者关注,许多保险公司会在重⼤疾病上做⽂章。
...想要了解更多关于重⼤疾病保险主要包括哪些病的知识,跟着店铺⼩编⼀起看看吧。
⽣活当中有很多事情都难以预料,所谓“天有不测风云,⼈有旦⼣祸福”,因此,提前购买重疾保险是很有必要的。
那么,重⼤疾病保险包括哪些呢?下⾯⼀起来看看。
近些年,保险公司之间的竞争也⽇益激烈,为了引起消费者关注,许多保险公司会在重⼤疾病上做⽂章。
有些保险公司的重疾病保险竟然包含40多种疾病。
有些保险公司条款上的重⼤疾病,在另⼀家保险公司⼜很难看到。
这些状况常年出现,导致消费者在购买保险时常感到疑惑⽽难以下⼿。
为了终⽌这⼀乱象,中国保监会、中国保险⾏业协会联合于2006年进⾏了重⼤疾病⾏业标准定义的制定⼯作,30种重⼤疾病有了⾏业统⼀的定义和理赔标准。
30种重⼤疾病是指:恶性肿瘤、急性⼼肌梗塞、脑中风后遗症、重⼤器官移植术或造⾎⼲细胞移植术、冠状动脉搭桥术(或称冠状动脉旁路移植术)、终末期肾病(或称慢性肾功能衰竭尿毒症期)、多个肢体缺失、急性或亚急性重症肝炎、良性脑肿瘤、慢性肝功能衰竭失代偿期、脑炎后遗症或脑膜炎后遗症、深度昏迷、双⽿失聪、双⽬失明、瘫痪、⼼脏瓣膜⼿术、严重阿尔茨海默病、严重脑损伤、严重帕⾦森病、严重III度烧伤、严重原发性肺动脉⾼压、严重运动神经元病、语⾔能⼒丧失、重型再⽣障碍性贫⾎、主动脉⼿术、严重的多发性硬化、严重的I型糖尿病、严重的原发性⼼肌病、侵蚀性葡萄胎、系统性红斑狼疮。
其中男性疾病为28种,⼥性疾病为30种。
消费者在购买重⼤疾病保险产品时,要注意阅读保险条款上对30种重⼤疾病的说明是否符合保监会所定义的标准。
店铺提⽰:重⼤疾病保险包括哪些病?重疾保险包括的病种有恶性肿瘤、急性⼼肌梗塞、脑中风后遗症、重⼤器官移植术或造⾎⼲细胞移植术、冠状动脉搭桥术、多个肢体缺失、急性或亚急性重症肝炎等。
疾病保险的保障范围与申请条件疾病保险是一种重要的保险产品,为个人提供了在遭受意外或罹患疾病时的经济保障。
本文将介绍疾病保险的保障范围以及申请条件,帮助读者更好地了解和选择适合自己的疾病保险。
一、疾病保险的保障范围疾病保险的保障范围通常包括以下几个方面:1. 住院医疗费用疾病导致的住院治疗费用是大部分保险公司提供的基本保障范围。
这包括住院期间的医疗费用、住院护理费用、手术费用、药物费用等。
2. 门诊医疗费用除了住院费用外,有些疾病保险还包括门诊医疗费用的赔付。
这意味着在不需要住院的情况下,保险公司可以根据保险合同约定,对门诊治疗费用进行赔付。
3. 重大疾病保障很多疾病保险合同还包括了重大疾病的保障范围。
当被保险人罹患严重疾病时,保险公司会按合同约定给予一定数额的赔付,帮助患者应对高额的治疗费用和生活费用。
4. 伤残和身故赔付一些疾病保险合同还包括了伤残和身故赔付,以确保被保险人及其家人在意外发生后的经济安全。
这部分赔付通常为一次性给付,用于支付残疾人士的康复费用或向受益人提供生活保障。
二、疾病保险的申请条件为了申请疾病保险,通常需要满足以下条件:1. 年龄要求不同的保险公司对购买疾病保险的年龄范围和要求会有所不同。
一般来说,年龄在18岁至60岁之间的成年人是符合购买疾病保险的条件。
2. 健康状况疾病保险的核心是对被保险人的健康状况进行评估。
保险公司通常会要求购买者填写详细的健康问卷,可能还需要进行体检或提交相关医疗报告。
只有在健康状况被认可的情况下,才能成功申请疾病保险。
3. 申请流程和费用申请疾病保险通常需要填写申请表格,并提交相关的身份证明、收入证明、健康证明等文件。
购买疾病保险还需要支付一定的保险费用,费用金额根据保险公司以及保险合同的具体要求而定。
4. 了解保险条款在申请疾病保险之前,重要的一步是仔细阅读并理解保险合同中的各项条款。
这样可以避免购买者对赔付范围和责任承担有误解,确保购买的保险符合自己的需求。
•医疗管理办法•医疗保险制度•我国医疗保险制度改革•雇员疾病保险•特约医院医疗贷款办法•门诊医药费补助办法•员工健康检查办法•员工医疗补贴规定医疗管理办法第一章总则第一条为适应医疗制度改革,降低公司行政费用,提供合理的医疗福利条件,特制定本办法。
第二章管理原则和范围第二条公司按照国家城镇职工基本医疗保险制度改革精神,按属地化、社会化原则,参加当地基本医疗保险统筹。
第三条基本医疗保险费由公司和员工共同缴纳。
其中,公司缴费率控制在员工工资总额的6%左右,员工缴费控制在本人工资收入的2%。
视情况,按规定相应调整费率。
第四条本办法适用于公司全体员工。
第三章病假第五条员工享有有薪病假。
请假程序及请假标准见员工请假办法。
第六条员工请病假须出具公司认可医院的医疗证明。
第四章帐户分立及支付第七条公司缴纳的基本医疗保险费的一部分(约30%)计入当地统筹基金,其余以职工本人工资为基数按年龄段确定不同比例计入职工个人帐户。
职工个人缴纳的基本医疗保险费则全部计入个人帐户。
第八条规定当地确定的统筹基金支付范围、起付标准(当地职工年平均工资的10%左右)和最高支付限额(当地职工年平均工资的4倍左右)。
统筹基金起付标准以下的医疗费由个人帐户支付,不足部分由个人自付。
起付标准以上、最高支付限额以下的医疗费,主要从统筹基金中支付,职工个人也应承担一定比例。
第九条超过最高支付限额以上的医疗费,不由统筹基金支付,公司可参加企业补充医疗保险或商业医疗保险解决。
补充医疗保险在工资总额4%以内的部分,从职工福利费中列支。
福利费不足列支的部分经财政部门核准后列入成本。
第五章医疗费报销范围第十条公司应按照当地社会医疗保险部门公布的就医和购药清单确定可报销或不可报销范围。
公司定期向员工公布。
第十一条一般而言,公司暂确定以下标准:1. 下列费用属报销范围:药品费、住院费、理疗费、注射费、手术费、检验费、X光透射费、照片费、计划生育费、接生费(独生)、针灸费、敷料费、住院煎药费、危重输血费、公司体检费。
2. 下列费用不属报销范围:挂号费,出诊费,门诊煎药费,押瓶费,装配假眼、牙齿、假肢、皮钢背甲、腰围、眼镜、胃托、鞋垫、拐杖、助听器,割狐臭,矫形,整容,证书费,配药用肉、鸡、酒、蛋、蜂蜜、桂圆等,取暖费,陪侍费,转院费,特护费,娩期婴儿护理费,环卫防疫设备费,医学研究费,以及违法乱纪造成伤害、酗酒、自杀发生的急救住院费,体检性质的X光透视、照片,一般报考学校、出国、进修、婚前检查费用。
第六章医疗程序第十二条员工须到公司指定或认可的医院就诊。
第十三条依据医生诊断证明,决定病假、住院、转院等,并及时向人事部通报。
第十四条病愈或长病者中填报医疗费报销单,经人事、财务部审查、审核,报总经理批准。
第十五条病假期员工应与其主管保持联系,使公司了解其健康状况。
第十六条病愈后交付医院证明,回本部门安排继续工作。
第七章工伤处理第十七条员工发生工伤事故,首先积极入院治疗,公司有必要时,应调动人员照顾。
第十八条公司组成医务鉴定小组,对员工伤残状况进行鉴定,鉴定范围:1. 员工病伤残的状况及程度;2. 员工是否能继续工作;3. 员工是否享受劳动保险;4. 鉴定后向公司写出书面报告及建议。
第十九条医务鉴定小组如对员工就诊医院诊断证明持有异议,可另指定医院复查。
第二十条公司和员工就其因病伤疗养、提前退休、长假后复工、劳动保险待遇等进行磋商,达成协议。
第八章附则第二十一条退休人员参加基本医疗保险,个人不缴纳基本医疗保险费,对其个人帐户的计入金额和个人负担医疗费的比例给予适当照顾。
第二十二条下岗职工的基本医疗保险费,由再就业服务中心按本地职工平均工资的60%为基数代职工缴纳,并享受相应的医疗保险待遇。
第二十三条本办法由人事部会同财务部解释执行,经公司总经理办公会议通过颁行。
医疗保险制度医疗保险,也称医疗社会保险,是疾病保险的核心,它是指劳动者非因工患病、负伤、残疾和死亡时为劳动者本人提供医疗服务和收入补偿的一种社会保险制度。
(一)基本类型目前发达国家普遍建立了医疗保险制度,国外企业雇员的疾病保险按组织方式的不同,基本上分为三种类型:1、自愿保险模式。
个人自愿向社会保险机构投保,国家不作强制规定,以美国和瑞典为代表。
2、社会保险模式。
国家以法律制度强制就业者参加社会医疗保险,个人以受雇机构或组织为单位,集体参加保险,绝大多数国家实行这一种医疗保险模式。
3、全面保险模式。
国家强制全体社会成员参加社会医疗保险,以英国和欧洲一些福利国家为代表。
多数国家的医疗保险由国家举办或委托其他代理机构,不以营利为目的。
医疗保险费用的来源由保险的性质决定,社会福利性强的政府投入比重大,集体福利性强的企业缴费比重大,否则,则个人缴费比重大。
例如,在英国的国民保健服务费用中,国家负担88%;一些国家,由雇主和雇员双方缴费;也有一些国家是政府和企业双方负担。
大多数是三方缴费。
(二)保险待遇劳动者投保以后,可享受规定的医疗保险待遇,如患病期间享受病假、报销一定比例的医疗费用、获得疾病津贴等等。
保险基金实行社会统筹,这种保险制度对促进国民的健康,满足大多数劳动者健康需求发挥了重要的作用。
但是社会福利性质过重的医疗保险模式也造成了国家卫生医疗费用持续上涨,医疗卫生投资效率低下等严重的问题,在许多国家难以为继,不得不进行改革。
国外企业雇员医疗保险改革的方向是将社会保险与商业保险有机融合,医疗保险费用三方负担,并逐步增加企业个人缴纳比例,减轻政府负担,强化医疗卫生部门和享受医疗保险的企业和雇员的激励机制。
我国医疗保险制度改革我国的医疗保险制度改革从80年代中期开始酝酿,90年代初期启动,达到初步建立与市场经济体制相适应的多层次多形式的社会医疗保险制度。
在城镇,建立由国家统一规划和立法,覆盖各类单位全体人员,医疗费用由单位、个人、国家合理负担,医疗保险基金在地区范围统筹使用,医疗保险待遇由基金和个人共同支付的医疗保险制度。
具体改革内容为:(1)建立医疗保险基金。
按照医疗保险费用由单位、个人和国家合理负担的原则,医疗保险基金来源于三个方面:(1)单位按工资总额的一定比例缴纳的医疗保险费;(2)个人按本人工资额的一定比例缴纳的医疗保险费;(3)国家承担一部分医疗费用,用于医疗保险金入不敷出时的资助。
企业缴费标准是参照本地区上一年度实际支出的职工医疗费用换算成职工工资总额的一定比例缴纳。
其中,该比例不超过10%的,由省一级政府决定,并根据今后社会、经济发展情况和医疗费用变动情况做出调整;超过10%的,由省一级政府核实,报经国家财政部批准。
雇员个人医疗保险费用的缴纳部分,先从1%起步,由企业从雇员工资中代扣,并随经济发展和工资水平的提高,适当增加个人缴纳比例。
雇员医疗保险制度实行属地原则,所有企业必须参加所在地的医疗保险制度,执行当地统一的缴费标准。
企业雇员的医疗保险费用从职工福利费中列支,退休人员在劳动保险费中列支。
(2)建立个人医疗账户和共济金制度。
为了保障职工的基本医疗要求和对雇员个人有所制约,在医疗保险改革中实行个人专户与社会共济相结合的办法。
医疗保险金分为个人专户和共济金两部分。
个人专户即为雇员设立的医疗金个人账户,个人专用账户主要用于雇员的门诊和住院治疗。
雇员医疗保险基金中扣除了个人专户后余下的部分为共济金,共济金在一定区域范围内统筹调剂使用。
企业为雇员交纳的医疗保险费用的大部分(不低于50%)和雇员缴纳的医疗保险费用,记入个人账户,专款专用,用于支付个人的医疗费用。
个人账户的本金和利息归个人所有,可以结转使用和继承。
企业为雇员缴纳的医疗保险费用的其余部分进入社会统筹医疗基金,由地方医疗保险机构管理,集中调剂使用。
作为一种过渡办法,经市医疗保险机构批准,原实行劳保医疗的企业,可以管理一部分社会统筹医疗基金,在原单位内部调剂使用。
个人医疗账户超出,可按规定由社会统筹医疗基金支付。
雇员患国家认定的特殊病种的医治费用,全部由社会统筹医疗费用支付。
(3)个人负担部分医疗费用。
雇员个人除了按工资的一定比例缴纳医疗保险费用之外,在就医时还须负担部分医疗费用。
个人负担的医疗费用数额与其工资收入水平相衔接,并规定上限,超出个人负担上限的医疗费用由共济金支付。
具体支付程序是:医疗费用首先从个人医疗账户中支付;不足部分先由本人垫支,按年度结算雇员在个人医疗账户之外自付的医疗费:超过本人工资收入5%以上部分,由社会统筹支付,个人要承担一定比例。
该比例随费用升高而降低:超过工资5%以上,不足5000元的部分,个人负担10~20%;达到5000~10000元部分,个人负担8%~10%;超过10000元的部分,个人负担2%。
离退休人员在不须缴纳医疗保险费的同时,还可适当的减免个人医疗费用负担。
(4)医疗保险管理机构。
新的医疗保险制度建立之后,将改变劳保医疗由企业自管的状况,由医疗保险事业的专门管理机构进行统一的社会化的管理。
中央和地方政府建立相应的医疗保险管理机构,负责制定医疗保险政策及进行宏观管理;同时建立医疗保险事业机构,负责经办有关保险基金的筹集、管理、使用以及增值保值的事务。
此外,医疗费结算方式由原来的门诊、住院采取记账结算方式改为门诊医疗费由个人现金支付,凭处方和收据回单位报销;住院费仍采取记账结算方式。
职工就医,必须出示医疗保险机构统一印制的医疗卡,诊疗记录和处方必须送交医疗保险机构。
雇员疾病保险疾病保险,又称病伤保险,健康保险,是劳动者由于患病(不包括职业病)暂时丧失劳动能力,由社会或企业提供治疗及物质帮助的一种社会保险制度。
我国目前所改革的医疗保险制度,将所有形式的企业,包括国有企业、股份制企业、城镇集体企业和私营企业、外商投资企业的职工,即以工资收入为主要生活来源的劳动者,都被列为强制性被保险人。
而其他劳动者,规定为任意被保险人。
同时,国家也鼓励兴办互济性组织形式的医疗保险事业,使全体劳动者都能享受疾病保险待遇。
特约医院医疗贷款办法第一条本公司为增进员工福利特指定综合医院为本公司特约医院。
第二条本公司员工及其眷属疾患医疗优惠条件如下:(一)检验费按定价75折优惠(二)药品费按定价75折优惠(三)手术费按定价75折优惠(四)住院费按定价75折优惠(五)治疗费按定价75折优惠(六)膳食费、输血费、麻醉药品费、会诊医师费不予优惠。
第三条本公司员工及其眷属在特约医院住院或门诊就医费用达3000元以上者经本公司同意得予记帐并于每月底通知本公司一次代缴,其费用属第二条所列优惠项目者并以七折优惠。
第四条本办法所称眷属系指祖父母、父母、配偶、子女、岳父母、兄弟姊妹、孙等以共同生活为目的由公司员工负担生活费的家属而言。
第五条就医费用扣除幸福团体保险给付金额后之余额由员工分期付款办法如下,但贷款最高金额以2.5万元为限。