高电位治疗仪作用机理和使用方法
- 格式:docx
- 大小:22.03 KB
- 文档页数:6
高电位治疗仪的作用机理高电位治疗仪的作用机理2011年07月25日高电位基于其独到的功能与疗效,深受广大用户的喜爱,但是实际上大家对其为什么叫做高电位,估计还只是一知半解或知之甚少。
高电位,是行内的通俗叫法,学名叫“低频高压交变电场”,她属于一种场效应治疗仪,正因为其工作时电压高,所以又把它叫做“高电位”。
下面我们就从其主要功能上对其工作原理及其作用进行分析:一)、电场和人体的关系1、电场和细胞人体大约由60万亿个细胞所组成。
每个静息活细胞都存在细胞膜电位(场)。
细胞在膜电位的作用下,使周围的钠离子、钾离子、氯离子形成梯度排列,并通过离子进行交换代谢活动。
通过细胞代谢的活动,我们可以知道活动电位的原理:细胞代谢活动所依靠的最重要的部分就是各种矿物质离子,而在细胞内液中,钾离子和钠离子可以产生一种活动电位。
通过测定分析可以看到,在细胞内同时有两个离子以0.01秒一次的惊人速度在互相替换。
由此可见,生命活动源泉在各种各样情况下,都应该保持一定的平衡。
低频电场治疗仪是因为能利用高压电场的作用,可以使细胞电位增强并被复极化,体液中的离子选择通透性提高,从而变成一种能给细胞赋予强大的生命力的治疗仪,高电位的作用及奥妙也在此得到充分的体现。
2、电场和血液的关系血液占人体体重的13分之1,对体重60公斤的人来讲,血液所占的比例就是4.6公斤左右。
血液不但能给人体内补充各种营养及新鲜空气,而且还能够输送体内各组织的陈腐物质,抵挡和歼灭外来的各种细菌。
对人体来讲,血液的作用是不可估量的。
健康人的血液一般都保持弱碱性,处于亚健康和疾病的时候稍稍偏于酸性,这是由于血液中的钙离子变少,锰离子增多的缘故。
血液呈酸性时,会造成血粘升高,使许多有机物(如甘油酸脂、胆固醇等)滞留在血液中,并粘附在血管壁上,这是造成动脉硬化、心脑血管疾病的罪魁祸首。
医学专家常说:“酸性体质是万病之根源。
”所以,防止血液的酸性化可以说是走向健康的一个重大条件。
高电位治疗仪的作用原理和适应症一、改善血清脂蛋白的构成,治疗和预防动脉粥样硬化高电位治疗仪的显着疗效之一,就是极大的改善了血液中的胆固醇和甘油三脂,提高了高密度脂蛋白浓度。
血液和体液中的电解质,在高强度多频电场的作用下,正负离子不断地快速移动和振荡,运动中磨擦,碰撞所形成的热效应,产生了巨大的能量消耗,由此所引起的生物学效应,作用于血液、血管壁、粥样硬化斑块内部,从多方面加快了粥样硬化斑块的分解、消退、转化吸收和排泄,并使损伤的血管表面得到很好的修复。
二、降低血液粘稠度,改善心脑血管的血液供应高电位治疗仪,一方面极大的改善了血清脂蛋白构成,同时还极大的改善了血液和体液中的某些物理性状,如表面张力、粘度、离子溶解度、渗透压、PH值、酶活性等,两方面的共同作用,使血液流性质得到了极大改善,显着降低了高切和低切全血粘度;另一方面,高强度多频电场还使血液中红血球表面负电荷得到增加,致使其相间的静电斥力增加,聚集性减弱,血沉降低。
由于降低了血液的粘稠度,使全身血液循环加快,所以可明显地改善心脑血管的血液供应,从而对治疗和预防高脂血症、冠心病、脑血管病和高血压病有着显着的疗效和重要意义。
三、调节血管张力,扩张血管,降低高血压高电位治疗仪高强度多频电场和低能量交变磁场的电磁能量深入人体内,由此产生热效应、微振动效应和生物效应,这些效应的共同作用可明显改善血液和体液的微循环,使机体的生理生化反应加快,从而使全身的血管性能增强,弹性得到了逐步恢复,毛细血管和动脉血管得到有效扩张,使血液流动阻力减少,循环流畅,因此可有效降低高血压,使血压恢复正常。
四、促进血液循环,改善脑细胞功能高电位治疗仪在降低高血压,改善血液循环的同时,还表现出对脑部供血的极大改善作用。
仪器在身体内所产生的热量和微振动效应,使植物神经系统的功能得到了很好的调节,这两方面因素共同作用,极大地促进和加快了损伤的脑细胞自我修复过程。
对神经系统的调节作用,还体现在可使大脑皮层的抑制兴奋恢复平衡;低能量交变磁场在体内所产生的生物电流,可表现出对于血凝块的软化和吸收,组织中的水肿,炎症进行消炎消肿、止痛等多种作用,这些特性,对脑梗塞及后遗症、脑外伤综合症、植物神经功能紊乱等多种病症的康复和治疗有着很好的疗效。
高电位治疗仪的原理高电位治疗仪是一种常见的物理治疗仪器,广泛应用于临床医疗中。
它利用高电位电场对人体组织产生作用,具有一定的治疗效果。
那么,高电位治疗仪的原理是什么呢?接下来我们将从电场作用、生物效应和治疗效果三个方面来详细介绍。
首先,高电位治疗仪的原理与电场作用密切相关。
在高电位治疗仪中,通过产生高频交变电场,使人体组织处于交变电场的作用下。
这种电场作用会引起人体组织内部的分子和离子运动,产生热效应和生物效应。
同时,高电位治疗仪还可以通过改变电场的频率和强度,调节治疗的深度和范围,从而实现对不同疾病的治疗效果。
其次,高电位治疗仪的原理还与生物效应有关。
在高电位电场的作用下,人体组织内的细胞和细胞器会受到影响,产生一系列生物效应。
例如,电场作用可以促进细胞内外的离子交换和代谢活动,改善组织的营养供应和代谢排泄,加速组织修复和再生。
此外,电场作用还可以影响神经传导和肌肉收缩,对神经系统和肌肉系统产生调节作用,从而达到治疗疾病的目的。
最后,高电位治疗仪的原理与治疗效果密切相关。
通过电场作用和生物效应的综合作用,高电位治疗仪可以产生一系列治疗效果。
例如,它可以改善血液循环,促进组织修复和再生,缓解炎症和疼痛,增强免疫功能,调节神经和肌肉功能,改善机体代谢和调节内环境。
因此,高电位治疗仪在多种疾病的治疗中都有一定的应用前景,受到临床医生和患者的青睐。
综上所述,高电位治疗仪的原理主要包括电场作用、生物效应和治疗效果三个方面。
通过对这些原理的深入理解,我们可以更好地应用高电位治疗仪,发挥其最大的治疗效果,为临床医疗工作提供更好的帮助。
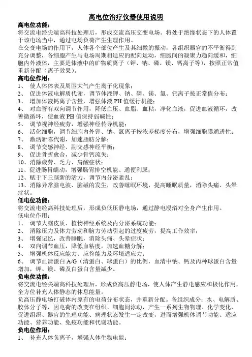
高电位治疗仪器使用说明高电位功能:将交流电经尖端高科技处理后,形成交流高压交变电场。
将处于绝缘状态下的人体置于该电场当中,通过电场负荷产生生理作用。
在交变电场的作用下,人体各个部位产生及其细微的振动,各组织器官的不平衡得到充分调整,各细胞产生与电场周期相适应的配向运动,细胞间的凝聚力趋向缓和,细胞内外液体,主要是体液中的矿物质离子(钾、钠、磷、镁、钙离子等),按照正常值重新分配(离子效果)。
高电位作用:1、使人体体表及周围大气产生离子化现象;2、促进体液电解质代谢,调节体液钾、钠、磷、镁、氯、钙离子按正常值分布;3、增加体液钙离子含量,增强体液PH值缓行机能;4、对血管有双向调节作用,降低血压、血脂、血粘,净化血液,促进血液循环,改善微循环,使血液PH值保持弱碱性;5、调节视神经疲劳,增强神经传导机能;6、活化细胞,调节细胞内外钾、钠、氯离子按浓差梯度分布,增强细胞膜通透性;7、激活新陈代谢,加速脂肪分解;8、调节交感神经、副交感神经平衡;9、促进骨折愈合,减少骨钙流失;10、消除疲劳、乏力、肩酸症状;11、促进肠胃蠕动,增强肠胃排空机能、通便利尿;12、赋于下丘脑新的活力,调节内分泌紊乱;13、消除异常脑电波、脑磁的发生,改善睡眠环境,提高睡眠质量,消除头痛、头晕症状。
低电位功能:将交流电经高科技处理后,形成负低压静电场,通过静电浸浴对全身产生作用。
低电位作用:1、调节大脑皮质、植物神经系统及内分泌系统功能;2、消除压力及体力劳动和脑力劳动引起的过度疲劳,提高工作效率;3、增强记忆,改善睡眠,消除头痛、头晕症状;4、双向调节血压,降低血粘度,加速血糖分解;5、增强机体反应能力、应答能力及环境适应力;6、调节血清蛋白A/G(清蛋白、球蛋白)的比例,血清中钠、钙及丙种球蛋白含量增加,钾、镁、磷及白蛋白含量减少。
负电位功能:将交流电经尖端高科技处理后,形成负高压静电场,使人体产生静电感应和极化作用,全方位补充人体静态的休息能量。
冠瑞高电位治疗仪的治疗原理“电击疗法”在当下已经越来越流行,在抱着尝试心态的同时,好多人并不了解什么叫高电位治疗,且有好多人因为不了解而产生了误解,下面就为您详细介绍何为高电位治疗。
(—)人体是一个复杂的共振系统。
人体及其各种组织与器官都有其自身的共振频率。
生物力学研究证明,人体全身垂直振动在4~8赫处有一个最大的共振峰,称为第一共振频率。
它主要由人体胸腔共振频率产生对胸腔内脏影响最大。
在10~12赫和20~25赫附近有两个较小的共振峰,分别称为第二和第三共振频率。
第二共振峰主要由人体腹腔共振频率产生,对腹部内脏影响最大。
此外,头部的共振频率约为2~30赫,心脏约为5赫,眼约为18~50赫,脊柱约为30赫,手约为30~40赫,臀和足部约为4~8赫,肩部约为2~6赫,躯干约为6赫人体的振动传递与人体骨骼、姿势(站姿或坐姿)和座椅型式等有关。
转化成波动能量进入人体后,会把体内老化、静止疲惫的细胞活化起来,提高细胞的通透性及生命力,加快新陈代谢。
使营养吸收、垃圾排泄加快。
(二)温热效应可以驱散体内关节的寒气,此外温热效应还具有抗癌和防癌的作用。
专家解释说周围温度达到40-50度,可以会将体内的一些重金属致癌的物质排出来,减少癌细胞的数量。
电疗时血管自然舒张、改善微循环,促进新陈代谢,起到降压、降脂、降糖、降血粘的作用。
有效预防和改善心脑血管疾病,静脉曲张、头痛、偏头痛、肢体麻木等症状。
(三)人体本身就是一个电磁场,是由成千上万(约60兆)个带电细胞构成。
即人体生物电。
生物电是生命的能源,是生命力的象征,人体生物电消失生命也就结束。
电磁效应是指运用仿生物电磁来补充人体流失、消耗的电磁。
纠正体内紊乱的电磁场、调节内分泌系统,增强人体免疫力,减少疾病的发生。
以上三种治疗原理,是高电位治疗仪工作的主要原理。
高电位治疗仪具备一定效用的保健和理疗效果,感兴趣可以进行尝试,但是所有的仪器和药物只能作为健康护理的第二选择,平时多注意运动和饮食才是长命百岁的根本。
高电位治疗仪作用机理和使用方法说明书高电位治疗仪是根据电场与生物体离子之间的关系,利用高压电场,调节人体血液酸碱平衡,改善自主神经,提高人体免疫功能等,从而对人体起到预防及治疗疾病的功效。
一、人体生物电与健康现代科学认为:人是由细胞组成的,细胞病变是百病之源。
细胞健康依赖于人体生物电,即正负离子的动态平衡,一旦这个平衡被打破,细胞就会产生病变,从而导致整个身体患病。
正离子使细胞膜变硬变厚,使营养物质不能进入细胞进行代谢转换能量,而细胞内代谢产生的废物也不能排出细胞,导致细胞病变。
负离子刚好相反,能增加细胞膜的通透性,让营养物质、水分能够进入细胞进行代谢,转换成能量,供人体利用。
现代科学研究发现,一个健康的人,身体内应该拥有80%的负离子和20%的正离子,如果负离子缺乏,细胞正负电失去平衡,会使新陈代谢出现障碍,代谢产物不能排出体外,引起全身不适。
所以,负离子对维持细胞健康至关重要。
二、体液酸性与健康当人体内负离子含量减少,对细胞极具破坏性的自由基得不到中和,体液酸性化。
离子医学界的专家们在负离子医学的研究过程中发现,大量的事实表明:生命体的酸性、氧化是除了遗传因素之外的各种现代疾病产生重要的根源:机理之一:现代社会,人们因长期精神紧张、不安,而引起中枢性,末梢性交感神经持续紧张,末梢循环血液障碍,自由基产生量增加,从而导致细胞内外的酸性氧化亢进;机理之二:劳累过度,乳酸蓄积之后引起肌肉紧张,肩膀疼痛,头痛,失眠等症状,是因正离子而引起的细胞的氧化,降低激素分泌、免疫功能、以及体液循环,加快老化,致使组织细胞的衰退;机理之三:地球生态环境的破坏,紫外线的增强、电子产品的电磁波、静电环境等因素,使空气中负离子量明显减少,从而助长生命体的酸性和氧化;机理之四:酸性食品的过度摄入,产生活性氧,致使细胞加剧了氧化。
体液酸性化是现代城市人非常普遍的现象,有些资料说中国人的酸性体质不低于70%。
体液酸性会引起身体一系列的机能障碍。
高电位治疗仪采用的交流高压电位疗法在日本被称为交流高压电界疗法(Healthtron),其通过类似自然界电场,来影响人体的生理功能(尤其是神经系统和代谢系统的功能)以达到治疗目的的一种方法。
国内也认为电位疗法是一种信息治疗,此种信息作用于人体的自我控制系统,调节机体的功能,达到治疗疾病的目的。
生物体内有能量、信息两大系统,能量系统包括肌肉、血液、呼吸、消化等系统,信息系统包括神经、内分泌系统等。
信息系统控制并作用于能量系统,能达到同样的生物效应。
研究表明:1)高压电位作用于神经、内分泌系统有改善脑组织的营养状态,减轻或消除神经细胞因能量消耗而产生的功能紊乱,降低大脑皮质病理的兴奋性、有助于改善肾上腺皮质功能。
2)高压电位作用于植物神经系统有助于末梢血管的正常开放促进血液循环调整血压。
3)高压电位可影响血中过氧化脂的增加和与老化有关活性酶的变化。
血脂代谢具有双向调整功能的作用。
4)高压电位可促进骨折后早期骨痂形成。
高电位功能使人体体表及周围大气产生离子化现象;促进体液电解质代谢,调节体液钾、钠、磷、镁、氯、钙离子按正常值分布;增加体液钙离子含量,增强体液PH值缓行机能;对血管有双向调节作用,降低血压、血脂、血粘,净化血液,促进血液循环,改善微循环,使血液PH值保持弱碱性;调解视神经疲劳,增强神经传导机能;活化细胞,调解细胞内外钾、钠、氯离子按浓差梯度分布,增强细胞膜通透性;激活新陈代谢,加速脂肪分解;调解交感神经、副交感神经平衡;促进骨折愈合,减少骨钙流失;消除疲劳、乏力、肩酸症状;促进肠胃蠕动,增强肠胃排空机能、通便利尿;赋予下丘脑新的活力,调节内分泌紊乱;消除异常脑电波、脑磁的发生,改善睡眠环境,提高睡眠质量,消除头痛、头晕症状。
负电位功能补充人体负离子,增强人体生物电能;修复细胞膜病理电位,使细胞保持极化状态;兴奋副交感神经,调节植物神经紊乱,消除压力及体力劳动和脑力劳动引起的过度疲劳提高工作效率;活化丙种球蛋白,增强机体免疫力,提高人体自然治愈力;消除血管痉挛,抑制交感神经素分泌,激活血管间VICC生物闭合电路,降低血压;消炎、镇痛、镇静、安眠,促进伤口愈合,消除皮肤过敏、瘙痒症状,使肌肤拥有光泽,富有弹性;释放电子,消减自由基;促使ATP合成,活化细胞及酵素机能,激活各种酶活性,加速碳水化合物、蛋白质、脂肪等物质的分解及新陈代谢,促进氧化还原作用;减轻肝脏负担,活化肠胃细胞,加速老、废、酸、毒等废物分解排泄,增强记忆,改善睡眠,消除头痛、头晕症状;调节人体生物平衡,消除其被物理磁场“磁化”状态;增强血液氧化还原反应,维持血液酸碱平衡,改善酸性体质于弱碱性(PH值=7.36),改善凝血功能,使血沉减慢;改善肺换气功能,增强气管纤毛摆动次数和粘膜分泌功能,有利于粘液排出,增加肺活量。
科怡康高电位治疗仪使用说明书上海壮成医疗器械有限公司的高电位医治仪是依据电场与生物体离子之间的联系,使用高压电场,调理人体血液酸碱平衡,改进自立神经,进步人体免疫功用等,然后对人体起到避免及医治疾病的成效。
产品机理:HPT2018-Ⅲ中低频高电位治疗仪是一种新型物理治疗设备。
其利用MCU控制系统控制电力电子线路,产生1000V以上的中低频信号,通过治疗坐垫使人体置身于中低频电场中,从而全面影响体内植物神经系统,活化全身细胞,加速血液循环,促进新陈代谢,提高免疫力,增强自愈力,以达到对疾病进行预防、缓解和治疗目的。
一、人体生物电与健康现代科学认为:人是由细胞构成的细胞病变是百病之源。
细胞健康依赖于人体生物电,即正负离子的动态平衡一旦这个平衡被打破细胞就会发生病变然后致使整个身体患病。
正离子使细胞膜变硬变厚使养分物质不能进入细胞进行代谢转换能量而细胞内代谢发生的废物也不能排出细胞致使细胞病变。
负离子刚好相反能添加细胞膜的通透性让养分物质、水分可以进入细胞进行代谢转换成能量,供人体使用。
现代科学研讨发现,一个健康的人,身体内应当具有80%的负离子和20%的正离子,假如负离子缺少,细胞正负电失去平衡,会使推陈出新呈现妨碍,代谢产品不能排出体外,致使全身不适。
所以,负离子对保持细胞健康至关重要。
二、体液酸性与健康当人体内负离子含量削减,对细胞极具损坏性的自由基得不到中和,体液酸性化。
离子医学界的专家们在负离子医学的研讨过程中发现,很多的现实标明:生命体的酸性、氧化是除了遗传要素以外的各种现代疾病发生重要的本源:机理之一:现代社会,大家因长期精神严重、不安,而致使中枢性,末梢性交感神经持续严重,末梢循环血液妨碍,自由基发生量添加,然后致使细胞表里的酸性氧化亢进;机理之二:劳累过度,乳酸积蓄以后致使肌肉严重,膀子痛苦,头痛,失眠等症状,是因正离子而致使的细胞的氧化,下降激素排泄、免疫功用、以及体液循环,加快老化,致使安排细胞的阑珊;机理之三:地球生态环境的损坏,紫外线的增强、电子产品的电磁波、静电环境等要素,使空气中负离子量明显削减,然后滋长生命体的酸性和氧化;机理之四:酸性食物的过度摄入,发生活性氧,致使细胞加重了氧化。
高电位治疗仪作用机理和使用方法说明书高电位治疗仪是根据电场与生物体离子之间的关系,利用高压电场,调节人体血液酸碱平衡,改善自主神经,提高人体免疫功能等,从而对人体起到预防及治疗疾病的功效。
一、人体生物电与健康现代科学认为:人是由细胞组成的,细胞病变是百病之源。
细胞健康依赖于人体生物电,即正负离子的动态平衡,一旦这个平衡被打破,细胞就会产生病变,从而导致整个身体患病。
正离子使细胞膜变硬变厚,使营养物质不能进入细胞进行代谢转换能量,而细胞内代谢产生的废物也不能排出细胞,导致细胞病变。
负离子刚好相反,能增加细胞膜的通透性,让营养物质、水分能够进入细胞进行代谢,转换成能量,供人体利用。
现代科学研究发现,一个健康的人,身体内应该拥有80%的负离子和20%的正离子,如果负离子缺乏,细胞正负电失去平衡,会使新陈代谢出现障碍,代谢产物不能排出体外,引起全身不适。
所以,负离子对维持细胞健康至关重要。
二、体液酸性与健康当人体内负离子含量减少,对细胞极具破坏性的自由基得不到中和,体液酸性化。
离子医学界的专家们在负离子医学的研究过程中发现,大量的事实表明:生命体的酸性、氧化是除了遗传因素之外的各种现代疾病产生重要的根源:机理之一:现代社会,人们因长期精神紧张、不安,而引起中枢性,末梢性交感神经持续紧张,末梢循环血液障碍,自由基产生量增加,从而导致细胞内外的酸性氧化亢进;机理之二:劳累过度,乳酸蓄积之后引起肌肉紧张,肩膀疼痛,头痛,失眠等症状,是因正离子而引起的细胞的氧化,降低激素分泌、免疫功能、以及体液循环,加快老化,致使组织细胞的衰退;机理之三:地球生态环境的破坏,紫外线的增强、电子产品的电磁波、静电环境等因素,使空气中负离子量明显减少,从而助长生命体的酸性和氧化;机理之四:酸性食品的过度摄入,产生活性氧,致使细胞加剧了氧化。
体液酸性化是现代城市人非常普遍的现象,有些资料说中国人的酸性体质不低于70%。
体液酸性会引起身体一系列的机能障碍。
高电位治疗仪原理高电位治疗仪是一种常见的物理治疗仪器,广泛应用于康复医学领域。
其原理基于高电压放电技术,通过产生高频高压电场来治疗疾病和促进健康。
本文将介绍高电位治疗仪的工作原理和应用。
一、高电位治疗仪的组成与工作原理高电位治疗仪主要由高压发生器、控制电路、放电电极等组成。
高压发生器负责产生高电压,控制电路用于控制放电过程,而放电电极则是将电能传递给患者。
在使用高电位治疗仪时,患者需要坐在绝缘垫上,接地以保证安全。
治疗仪将高压电能通过放电电极传递给患者体内,而患者则处于低电位状态。
电极之间的高电场电压会产生电晕放电现象,释放出负离子和活化氧分子。
二、高电位治疗仪的作用机理1. 电场效应高电位治疗仪产生的高电场电压能够改变细胞膜的电位差,改善细胞膜的通透性,促进新陈代谢。
电场作用还可以改变细胞和组织的离子平衡,调节细胞内外的离子传输。
2. 电化学效应高电位治疗仪通过电离作用,产生大量的负离子和活性氧分子。
负离子可以通过呼吸道和皮肤途径进入人体,有助于改善心肺功能和提高人的免疫力。
活性氧分子是一种强氧化剂,具有杀菌、消炎和增强机体免疫力的作用。
3. 生理效应高电位治疗仪能够促进血液循环,扩张血管,增强组织供血供氧能力。
同时,通过改善细胞代谢和促进新陈代谢,高电位治疗仪可以加速组织修复和康复过程。
三、高电位治疗仪的应用1. 神经系统疾病高电位治疗仪可以通过电场效应调节神经细胞的兴奋性,改善神经功能。
常见的应用于神经系统疾病的治疗包括面瘫、中风后遗症、帕金森病等。
2. 骨科疾病高电位治疗仪通过促进血液循环、增加细胞代谢,可以加速骨折的愈合,缓解骨关节疼痛。
它在骨折、骨质疏松、腰椎间盘突出等疾病的治疗中得到广泛应用。
3. 疼痛治疗高电位治疗仪通过改善血液循环、降低神经传导速度,减轻炎症反应,从而可以缓解慢性疼痛。
它被广泛用于肌肉痛、关节痛、颈椎病等疾病的治疗。
4. 美容保健高电位治疗仪通过改善血液循环、调节细胞代谢,可以促进皮肤的新陈代谢和修复。
创义美高电位医治仪使用说明书广州创义美医疗器械有限公司的高电位医治仪是依据电场与生物体离子之间的联系,使用高压电场,调理人体血液酸碱平衡,改进自立神经,进步人体免疫功用等,然后对人体起到避免及医治疾病的成效。
一、人体生物电与健康现代科学认为:人是由细胞构成的,细胞病变是百病之源。
细胞健康依赖于人体生物电,即正负离子的动态平衡,一旦这个平衡被打破,细胞就会发生病变,然后致使整个身体患病。
正离子使细胞膜变硬变厚,使养分物质不能进入细胞进行代谢转换能量,而细胞内代谢发生的废物也不能排出细胞,致使细胞病变。
负离子刚好相反,能添加细胞膜的通透性,让养分物质、水分可以进入细胞进行代谢,转换成能量,供人体使用。
现代科学研讨发现,一个健康的人,身体内应当具有80%的负离子和20%的正离子,假如负离子缺少,细胞正负电失去平衡,会使推陈出新呈现妨碍,代谢产品不能排出体外,致使全身不适。
所以,负离子对保持细胞健康至关重要。
二、体液酸性与健康当人体内负离子含量削减,对细胞极具损坏性的自由基得不到中和,体液酸性化。
离子医学界的专家们在负离子医学的研讨过程中发现,很多的现实标明:生命体的酸性、氧化是除了遗传要素以外的各种现代疾病发生重要的本源:机理之一:现代社会,大家因长期精神严重、不安,而致使中枢性,末梢性交感神经持续严重,末梢循环血液妨碍,自由基发生量添加,然后致使细胞表里的酸性氧化亢进;机理之二:劳累过度,乳酸积蓄以后致使肌肉严重,膀子痛苦,头痛,失眠等症状,是因正离子而致使的细胞的氧化,下降激素排泄、免疫功用、以及体液循环,加快老化,致使安排细胞的阑珊;机理之三:地球生态环境的损坏,紫外线的增强、电子产品的电磁波、静电环境等要素,使空气中负离子量明显削减,然后滋长生命体的酸性和氧化;机理之四:酸性食物的过度摄入,发生活性氧,致使细胞加重了氧化。
体液酸性化是现代城市人十分遍及的表象,中国人的酸性体质不低于70%。
体液酸性会致使身体一系列的机能妨碍。
高电位治疗仪作用机理和使用方法
说明书
高电位治疗仪是根据电场与生物体离子之间的关系,利用高压电场,调节人体血液酸碱平衡,改善自主神经,提高人体免疫功能等,从而对人体起到预防及治疗疾病的功效。
一、人体生物电与健康
现代科学认为:人是由细胞组成的,细胞病变是百病之源。
细胞健康依赖于人体生物电,即正负离子的动态平衡,一旦这个平衡被打破,细胞就会产生病变,从而导致整个身体患病。
正离子使细胞膜变硬变厚,使营养物质不能进入细胞进行代谢转换能量,而细胞内代谢产生的废物也不能排出细胞,导致细胞病变。
负离子刚好相反,能增加细胞膜的通透性,让营养物质、水分能够进入细胞进行代谢,转换成能量,供人体利用。
现代科学研究发现,一个健康的人,身体内应该拥有80%的负离子和20%的正离子,如果负离子缺乏,细胞正负电失去平衡,会使新陈代谢出现障碍,代谢产物不能排出体外,引起全身不适。
所以,负离子对维持细胞健康至关重要。
二、体液酸性与健康
当人体内负离子含量减少,对细胞极具破坏性的自由基得不到中和,体液酸性化。
离子医学界的专家们在负离子医学的研究
过程中发现,大量的事实表明:生命体的酸性、氧化是除了遗传因素之外的各种现代疾病产生重要的根源:
机理之一:现代社会,人们因长期精神紧张、不安,而引起中枢性,末梢性交感神经持续紧张,末梢循环血液障碍,自由基产生量增加,从而导致细胞内外的酸性氧化亢进;
机理之二:劳累过度,乳酸蓄积之后引起肌肉紧张,肩膀疼痛,头痛,失眠等症状,是因正离子而引起的细胞的氧化,降低激素分泌、免疫功能、以及体液循环,加快老化,致使组织细胞的衰退;
机理之三:地球生态环境的破坏,紫外线的增强、电子产品的电磁波、静电环境等因素,使空气中负离子量明显减少,从而助长生命体的酸性和氧化;
机理之四:酸性食品的过度摄入,产生活性氧,致使细胞加剧了氧化。
体液酸性化是现代城市人非常普遍的现象,有些资料说中国人的酸性体质不低于70%。
体液酸性会引起身体一系列的机能障碍。
如:导致代谢障碍;导致血液粘稠度上升;导致免疫力下降;导致体内细菌感染;改变血细胞的物理特性,使组织营养不良。
这些障碍,都会严重地危害身体,是人体免疫力低下,和疾病产生的最根本的组织条件
体液酸性常会感到身体疲乏、记忆力减退、腰酸腿痛、四肢无力、头昏、耳鸣、睡眠不实、失眠、腹泻、便秘等,临
床统计,85%的痛风、高血压、癌症、高血脂症患者,都是体
液偏酸的。
英国的一个资料说,所有的肿瘤病人都是酸性体质。
因此,日本医学专家筱原秀提出:人体的酸性化是“百病之源”。
三、高电位治疗仪的作用机理机理和功效
高电位治疗仪的作用机理在于它同時输出负离子和与人体体液、血液同频共振的高周波。
(一)负离子的医疗原理
负离子的医疗保健原理主要是因为负离子具有抗氧化防衰老的突出作用,
临床实验证明,负离子可明显提高机体免疫功能,活化网状内皮系统——即单核巨噬细胞的吞噬功能,改善机体反应性,增强机体抗病能力,这都是自愈力的重要部分。
实验证明负离子可增加脑吗啡作用,而脑吗啡本身就是具有抗衰老、抗氧化、抗菌,溶解肿瘤等抗病功能。
负离子会随着血液循环进入全身60万亿个组织细胞内和140亿个脑细胞内,参加细胞内生物电活动,为细胞内充电,调整细胞膜
离子运转机制,使之正常化,增强细胞内能量代谢,参加细胞核的基因自主修复、参加细胞离子平衡,从而达到全面活化细胞的作用,提高机体自然自愈力,这是负离子的重要机制。
负离子在临床实践上获得的疗效:
1、使各组织细胞活化、增强免疫力,对于维持人体健康具有极大的作用;
2、使细胞新陈代谢旺盛、提高其自然治愈力,防止细胞老化、创造年轻的身心;
3、使体内蓄积的废物或毒素及造成神经、肌肉疼痛等原因的物
质----弱酸被迅速分解掉,从而消除疼痛及疲劳;
4、中和正离子并使其还原,能够消除肌肉紧张、减轻精神压
力,对于失眠症具有超乎寻常的效果;
5、恢复血管的弹性,促进毛细血管微循环的顺畅,改善肢端
冷感症;
6、使细胞活化、改善过敏体质、强化身体的抵抗力、根治异
位性皮炎;
7、及时排除皮肤内的废物,促进皮肤细胞活化,对于美容具
有超群的疗效;
8、使酸性化的生物体变成弱碱性,促进细胞组织的胶原蛋白
生成,并分解、燃烧糖,因此对于糖尿病具有惊人的效果。
9、 9、净化血液,预防动脉硬化、高血压、中风、心脏血管等疾病
有甚大功效。
10、增加人体对钙质吸收,強化骨质。
(二)高周波的作用机理
高周波又称高频波,当超声波的频率大于100KHZ时,我们就称之为高周波,它广泛用于医疗领域。
1、当高周波用于人体时,会产生每秒72,000次的微振动,跟人体
的体液和血液形成高频振荡,促进微循环,大量提升、帮助微細
血管畅通。
2、活化細胞:启动全身細胞组织,增強細胞群活力和生命力,促
进各组织、器官的功能活动以及自然治愈能力,活化衰老細胞并
恢复其再生能力。
3、促进淋巴畅通:高频振荡使淋巴管管径增大,淋巴回流加速,
因此有利于改善组织营养,加速新陈代謝。
高周波的功效:痛则不通通则不痛
中医学讲究气血循环、经络通畅。
研究证实:气血之“气”,
为人体之“电气”,即人体生物电,因为它在人体中的流动无头
无尾、回转不断、经络不通,是由于细胞正离子比例过高,电位
失衡、局部电阻增大使生物电流不畅所致,人体疾病也由此而生。
通过负离子的中和作用和高周波的高频振荡,使细胞电位迅速恢
复正常,减小局部组织电阻值,打通经络,畅通血液循环,从而获得通气活血、消除病痛神的奇效果。