实用文库汇编之管理人员考勤表
- 格式:doc
- 大小:121.50 KB
- 文档页数:3
通用员工考勤表一、概述本考勤表适用于公司所有员工,用于记录员工的出勤情况,包括工作时间、请假、加班等情况。
本考勤表旨在提高考勤管理的效率和准确性,确保公司各项工作的正常进行。
二、表格内容1.员工姓名:填写员工的姓名,确保与员工身份证明文件一致。
2.部门:填写员工所在的部门名称。
3.岗位:填写员工所担任的岗位名称。
4.上班时间:填写员工正常工作时间的开始时间,一般为上午或下午。
5.迟到记录:记录员工迟到的次数和每次迟到的具体时间,迟到超过规定时间需提前请假。
6.请假记录:记录员工的请假情况,包括事假、病假、年假等,请假需提前申请并得到批准。
7.加班记录:记录员工的加班情况,包括加班时间、工作内容、审批情况等。
8.出勤情况:根据员工实际出勤情况填写,包括迟到、早退、旷工等情况。
9.备注:填写与考勤相关的事项说明,如临时调整工作时间等。
三、表格格式考勤表采用A4纸竖向排版,表格采用三线表格式,简洁明了。
表格上方注明“通用员工考勤表”,表格下方注明制表人和制表时间。
表格内容应清晰、易读,避免使用过于专业的术语和不易理解的语言。
四、使用方法1.员工在每月初将考勤表交给直属领导审核。
2.领导根据实际情况填写考勤表,如有疑问可与员工沟通确认。
3.考勤表经领导签字后交还给员工,员工需妥善保管。
4.每月底人力资源部门会根据考勤表汇总各部门考勤情况,并制作考勤报告。
5.如有特殊情况需要修改考勤表内容,需经领导签字确认并重新提交。
五、注意事项1.考勤表是员工薪资、福利发放和晋升的重要依据,请如实填写。
2.如发现有虚假考勤情况,将根据公司制度进行相应处理。
3.考勤表中的请假记录需注意请假时间是否连续,如有间断需说明原因。
4.如有临时调整工作时间等情况,需及时在备注中说明。
5.考勤表应由本人填写,如无法填写可由他人代为填写,但需在备注中注明。
六、总结通用员工考勤表是公司管理员工出勤情况的重要工具,通过规范填写和审核,可以提高考勤管理的效率和准确性,确保公司各项工作的正常进行。
办公室人员考勤表背景办公室人员考勤表是用来记录办公室员工的出勤情况和工作时间的重要工具。
通过准确记录员工的考勤情况,公司可以评估员工的工作效率和出勤情况,并有依据进行薪酬和奖惩的管理。
办公室人员考勤表的内容办公室人员考勤表应包括以下信息:1. 姓名:记录员工的姓名。
2. 工号:记录员工的工号,用于进行唯一标识。
3. 部门:记录员工所属的部门。
4. 日期:记录工作日期。
5. 上班时间:记录员工开始工作的时间。
6. 下班时间:记录员工结束工作的时间。
7. 工作时长:根据上班和下班时间计算出的工作时长。
8. 考勤情况:记录员工的考勤情况,如正常、迟到、早退、请假等。
办公室人员考勤表的使用方法办公室人员考勤表应按照每天一行的方式填写,每列对应一项信息。
员工应按时上班,并在下班时填写下班时间和工作时长。
如果员工有请假或其他特殊情况,需要在考勤情况列注明,并提供相应的请假条或证明文件。
上班时间和下班时间可以通过办公室门禁系统或员工自行填写的方式记录。
工作时长可以由考勤管理员根据上班和下班时间计算得出。
办公室人员考勤表的管理办公室人员考勤表应由专门的考勤管理员管理和维护。
考勤管理员负责收集员工的考勤信息并填写到考勤表中。
同时,管理员需要对考勤表中的数据进行统计和分析,为公司的管理决策提供依据。
管理员应严格审核和监控考勤表中的数据,确保其准确性和真实性。
如果发现考勤情况异常或有疑问,应及时与员工进行沟通和核实。
对于迟到、早退或其他违规行为,管理员应按公司规定制定相应的惩罚措施。
总结办公室人员考勤表是管理和监控员工工作的重要工具,能帮助公司提高工作效率和出勤管理。
合理使用和管理办公室人员考勤表,可以为公司的发展和决策提供有价值的信息和依据。
---以上为办公室人员考勤表的相关内容说明。
希望对您有所帮助!如有疑问,请随时与我们联系。
员工考勤记录表格模板
开始时间:YYYY-MM-DD 结束时间:YYYY-MM-DD
姓名日期上班时间下班时间工作时长
张三2021-01-01 09:00 18:00 9小时
李四2021-01-01 08:30 17:30 9小时
王五2021-01-01 09:15 18:15 9小时
……………
背景介绍
员工考勤记录对于企业管理和绩效考核至关重要。
通过记录员工的上班时间、下班时间和工作时长等信息,可以方便地计算工资、统计考勤情况以及评估员工绩效。
一个规范、易于使用的员工考勤记录表格模板可以帮助企业高效地管理员工考勤。
使用说明
1.本表格模板使用Markdown文本格式编写,可以通过Markdown编
辑器、文本编辑器或在线编辑器进行编辑和操作。
2.表格包含以下列:
–姓名:记录员工的姓名。
–日期:记录考勤日期。
–上班时间:记录员工的上班打卡时间。
–下班时间:记录员工的下班打卡时间。
–工作时长:根据上班时间和下班时间计算出的工作时长。
3.使用本表格模板前,请确保已正确填写起止时间。
将起止时间替换为
实际考勤记录的起止日期。
例如,开始时间为2021年1月1日,结束时间为2021年1月31日,则需将。
某集团一般管理人员综合考核表(上级评价)集团:部门:职位:姓名:评价期:评价人:评价人职位:(表一)----------------------------精品word文档值得下载值得拥有----------------------------------------------某集团一般管理人员综合考核表(上级评价) 集团:部门:职位:姓名:评价期:评价人:评价人职位:(表二)----------------------------精品word文档值得下载值得拥有--------------------------------------------------------------------------精品word文档值得下载值得拥有----------------------------------------------某集团一般管理人员综合考核表(同级评价)集团:部门:职位:姓名:评价期:评价人:评价人职位:(表一)----------------------------精品word文档值得下载值得拥有----------------------------------------------某集团一般管理人员综合考核表(同级评价)集团:部门:职位:姓名:评价期:评价人:评价人职位:(表二)----------------------------精品word文档值得下载值得拥有--------------------------------------------------------------------------精品word文档值得下载值得拥有----------------------------------------------。
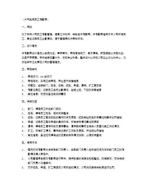
(大气实用员工考勤表)一、概述为了规范公司员工考勤管理,提高工作效率,特制定本考勤表。
本考勤表适用于本公司所有员工,旨在记录员工出勤情况,便于管理层的决策和评估。
二、设计理念本考勤表设计理念以实用为主,兼顾美观。
表格简洁明了,易于填写。
颜色搭配以深色为主,凸显严肃氛围。
字体选择庄重大方,体现专业形象。
整体设计以体现公司企业文化为核心,力求在细节之处展现公司的管理理念。
三、表格结构1.表格尺寸:A4纸尺寸2.表格格式:采用三线表格,突出显示关键信息3.标题栏:包括部门、姓名、日期、迟到、早退、请假、旷工等项目4.考勤记录区:记录员工实际出勤情况,包括上班、下班时间等信息5.其他信息:可添加备注或说明事项四、详细内容1.部门:填写员工所在部门名称2.姓名:填写员工姓名,格式规范整洁3.迟到:记录员工每日迟到的具体时间及原因,迟到超过规定时间需注明具体处罚措施4.早退:记录员工每日早退的具体时间,如有特殊情况需注明原因5.请假:填写员工请假天数及请假事由,请假期间需标注相关人员替代其工作的情况6.旷工:如有旷工情况,需详细记录旷工天数及原因,并注明处罚措施7.其他信息:备注栏可填写临时变更或特殊情况说明,以便日后查阅五、使用方法1.每月初将考勤表分发给各部门负责人,由各部门负责人在规定时间内将本部门员工的考勤情况填入表格中。
2.公司管理层定期对考勤表进行审核,确保数据的准确性和完整性。
如有疑问,可与相关部门负责人沟通解决。
3.对于迟到、早退、旷工等违反公司规定的情况,公司将依据相关制度进行处罚。
4.对于请假情况,相关部门负责人需确保替代人员的工作安排合理有效,不影响正常工作进度。
5.每月底,公司将根据考勤表数据核算员工工资和福利,确保公平公正。
六、总结本考勤表设计合理,实用性强,旨在规范公司员工考勤管理。
通过表格形式,清晰记录员工出勤情况,便于管理层决策和评估。
希望本考勤表能为公司的管理带来便利,促进工作效率的提升。
管理层员工考勤表一、基本信息姓名:XXX部门:XXX职位:XXX考勤周期:每周一至周五,上午9:00-下午5:30二、考勤记录1.出勤情况:请假、旷工、迟到、早退等情况如实记录。
2.加班情况:记录加班时间、加班内容及是否有调休安排。
3.备注:记录特殊情况,如病假、事假、出差等。
三、考勤统计1.每月底对考勤记录进行统计,计算出全勤、迟到次数、早退次数、请假天数等数据。
2.根据公司规定,计算出加班工资和全勤奖。
3.将考勤统计结果上报给上级领导审核。
四、考勤制度1.员工应按时上下班,不得迟到、早退。
如有特殊情况需请假,应提前向直属上级请假。
2.员工不得无故旷工,如遇特殊情况,应提前向直属上级请假。
3.加班时间应按照公司规定执行,如有调休安排应及时通知考勤管理人员。
4.员工应保持考勤记录的准确性,如有特殊情况需备注说明,应及时向直属上级报告。
5.考勤管理人员应确保考勤数据的及时性和准确性,如有疑问应及时解答。
五、考勤管理责任1.直属上级负责监督员工的考勤情况,发现问题应及时处理。
2.考勤管理人员负责记录考勤数据、统计考勤结果并及时上报上级领导。
3.上级领导负责审核考勤结果,并对存在的问题进行反馈和处理。
4.公司人力资源部门负责监督和指导考勤管理工作,确保制度的执行和落实。
六、附则1.本考勤表为管理层员工的基本考勤记录,如有特殊情况需备注说明,请及时与考勤管理人员沟通。
2.本考勤表每月底汇总后存档,以便于后续查询和参考。
3.本考勤表仅用于管理层员工的考勤管理,不涉及其他部门或员工。
4.如遇特殊情况需调整考勤制度或表格,将及时通知相关人员并得到同意后方可执行。
5.本考勤表解释权归公司人力资源部门所有。
以上为管理层员工考勤表,请各位员工认真遵守,以确保公司各项工作的正常进行。
如有疑问,请及时与考勤管理人员沟通。
星期二三四五六日一二三四五六日一二三四五六日一二三四五六日一二三四正常出勤加班1加班2
休假事假病假旷工迟到早退中途离岗日1
2
3
4
5
6
7
8
910111213141516171819202122232425262728293031天数小时小
时
天数
天数
天数
天数
天数
天数
天数上午
下午
加班上午下午加班上午下午加班上午下午加班上午下午加班.
上午下午加班上午下午加班上午下午加班上午下午
加班
工号
姓名
李卫强 中冶天工(天津)装备制造有限公司
二O( 12 )年(5)月份考勤表 编号:ts-zhb-kq001
部门:特箱设计组
考勤员:
主管领导签字:
法定假日
注:√出勤 ▲ h加班时间 ◈休假 ●事假 ★病假 ×旷工 ◇迟到 ◆早退 ※中途离岗 □出差。