生化申请报告单
- 格式:doc
- 大小:49.00 KB
- 文档页数:1
血液分析检验报告单一、概述血液分析检验报告单是一种常见的医学检验报告,通过分析人体血液中的各项指标,可以了解人体的健康状况。
本文档将介绍血液分析检验报告单的内容和解读。
二、报告单结构血液分析检验报告单一般由以下几个部分组成:1. 基本信息基本信息包括被检测者的姓名、性别、年龄等个人信息,以及检验时间、样本类型等检验相关信息。
2. 血液计数血液计数是血液分析的核心指标之一,它通过计算单位体积(通常为1毫升)血液中的各类细胞数量来评估人体的健康状况。
常见的血液计数指标包括:•红细胞计数(RBC):衡量血液中红细胞的数量,用于评估贫血等疾病。
•白细胞计数(WBC):衡量血液中白细胞的数量,用于评估免疫系统功能和感染情况。
•血小板计数(PLT):衡量血液中血小板的数量,用于评估凝血功能和出血风险。
3. 血红蛋白浓度和红细胞压积血红蛋白浓度和红细胞压积是评估贫血程度的重要指标。
血红蛋白浓度指血液中单位体积的血红蛋白含量,红细胞压积指血液中红细胞所占的体积比例。
4. 血细胞形态学检查血细胞形态学检查主要观察血液中各类细胞的形态和结构,包括红细胞、白细胞和血小板的形态、大小、形状等指标。
通过血细胞形态学检查可以评估细胞的正常与否,及时发现异常细胞。
5. 其他指标除了上述核心指标外,血液分析检验报告单还可能包含其他一些相关指标,如血小板平均体积(MPV)、红细胞分布宽度(RDW)等。
这些指标可以提供更详细的血液健康信息,有助于医生进行全面的评估。
三、报告解读血液分析检验报告单提供了各项指标的具体数值和相应的参考范围。
医生会根据这些数值的高低和与参考范围的关系,综合分析,进行疾病的判断和诊断。
通常情况下,血液指标偏离参考范围可能表示存在某种异常情况。
但需要注意的是,单独的指标异常并不能确定具体的疾病,还需要结合患者的具体症状和其他检查结果进行综合判断。
例如,红细胞计数偏低可能表示贫血,血小板计数偏低可能表示凝血功能异常,白细胞计数偏高可能表示有感染或炎症的存在。
生化检验操作规程一. 血脂血糖1.胆固醇(1)方法学:胆固醇氧化酶法(2)实验仪器:上海科华卓越330全自动生化分析仪(3) 试剂成分:R1-胆固醇酯酶,抗坏血酸氧化酶,过氧化物酶,ESPAS,R2-胆固醇氧化酶,4-氨基安替比林(4)操作流程:开机->进入主程序->开始->杯空白测定->正常->将待测管放入样品盘检测孔中(如1孔)->进入样品界面->在界面左侧输入相应起始样品号(如1号)以及相应起始杯号(如1杯)->在右侧检测项目界面中选择“胆固醇”->点击下方申请测试->开始测试->加样针吸取样品管内血清3μL于比色盘的1号比色杯中->试剂针吸取胆固醇 R1试剂250μL于1号比色杯中->搅拌器搅拌混匀->37℃恒温5分钟->试剂针再吸取胆固醇 R2试剂125μL于1号比色杯中->搅拌器再次搅拌混匀->37℃恒温5分钟后比色测定->结果数据传至主程序开始菜单内的报告列表界面->检测完毕->在报告列表输入检验报告单相关信息->点击右下方打印报告->签字审核后发单。
(5)注意事项:①保证比色盘与试剂盘的洁净,定期检查。
每日检查试剂剩余量,及时补足。
②注意主程序界面内的试剂盘的温度变化,一旦持续增高,则考虑冷冻剂问题,予以更换。
③保证样品的良好待检状态,样本为血清,肝素或EDTA抗凝血浆,若当时不能检测则可2℃~8℃冷藏保存。
过度溶血的宜重新取血,若无法重新取血的应在检验报告单上注明,脂血的样本也应在检验报告单上标注,并且稀释后再行检测,黄疸的应先做空白对照,再行检测并将结果减去空白对照后再行出单。
④每日跟随样品进行质控检测绘出质控图,观察质控值是否在2SD以内,3SD为失控限,以便据此观察机器与试剂的状态是否在控。
⑤注意试剂的效期问题,定期检查试剂是否变质,保证试剂在有效期内使用。
生化分析报告1. 引言生化分析是一种通过检测和分析人体内的生物体和生化物质,以评估身体健康状况的方法。
生化分析可以通过血液、尿液、唾液和其他生物体液体样本来进行。
本报告基于对血液样本的生化分析,旨在提供有关被测者的生化指标和相关健康评估的详细信息。
2. 方法2.1 样本采集被测者在空腹情况下提供血液样本。
样本采集前被测者需要在过去的12小时内禁止进食,只能摄入水。
样本采集时保持被测者的舒适,并遵循传染病的防控标准。
2.2 分析项目本次生化分析共涉及以下指标: - 血糖水平 - 肝功能 - 肾功能 - 血脂水平2.3 仪器设备生化分析使用了X型生化分析仪(BioAnalyzer X),该仪器能够自动进行样本分析,并输出相应的生化指标。
3. 结果和讨论3.1 血糖水平血糖水平可以反映被测者的糖代谢情况。
经过分析,被测者的血糖水平处于正常范围内,表明其糖代谢功能良好。
3.2 肝功能肝功能检测可评估肝脏的健康状况。
本次肝功能检测包括以下指标:谷丙转氨酶(ALT)、谷草转氨酶(AST)、总胆红素和直接胆红素。
经过分析,被测者的肝功能各项指标均处于正常范围内,说明被测者的肝脏功能正常。
3.3 肾功能肾功能检测可评估肾脏的健康状况。
本次肾功能检测包括以下指标:尿素氮(BUN)、肌酐(Cre)和尿酸(UA)。
经过分析,被测者的肾功能各项指标均处于正常范围内,说明被测者的肾脏功能正常。
3.4 血脂水平血脂水平检测可以评估被测者的血清胆固醇和三酰甘油的水平。
经过分析,被测者的血脂水平处于正常范围内,表明其血脂代谢正常。
4. 健康评估根据本次生化分析的结果,被测者的血糖水平、肝功能、肾功能和血脂水平均处于正常范围内,说明被测者的身体健康状况良好。
然而,生化分析结果只是现阶段对被测者健康状况的一个评估,并不能完全代表被测者的整体健康。
在健康管理中,还需要结合其他的临床检测和个人生活习惯分析,综合评估被测者的健康状况和风险因素,以制定更具体的健康管理方案。
生化检验质控实验报告标题:生化检验质控实验报告引言:生化检验是临床诊断过程中必不可少的一项检验技术,对于确诊疾病和评估治疗效果起着重要作用。
为了确保生化检验结果的准确性和可靠性,实验室需要进行质控实验,以监测检验系统的运行情况和质量稳定性。
本报告将详细介绍我所参与的生化检验质控实验,并分析结果并提出相应的改进措施。
实验目的:1.了解生化检验质控实验的目的和意义;2.熟悉生化检验仪器的操作;3.掌握质控实验方法和数据分析技巧;4.提出改进措施,确保实验室质量控制的有效性。
实验方法:1.选择合适的质控品,包括低、中、高三个浓度水平,并使用外部质控品验证;2.按照实验室质控规定,每次操作前进行仪器的校准和质控品的测试;3.记录测量结果,并进行数据分析;4.根据分析结果,提出相应的改进措施。
实验结果:通过实验,我们记录了生化检验仪器在不同质控品水平下的测量结果,并进行了数据分析。
结果显示,在大部分情况下,实验结果符合预期。
但是,也发现了一些问题:在某些浓度水平下,测量结果存在较大的偏差,超出了实验室质控标准。
这可能与质控品的制备或者仪器的校准有关。
数据分析:我们统计了所有浓度水平下的测量结果,并计算出平均值和标准差。
根据实验室质控标准,我们将测量结果分为三类:合格、边缘和不合格。
结果显示,大部分测量结果处于合格范围内,但在两个浓度水平下有一定比例的结果属于边缘或不合格范围。
改进措施:为了改进实验室的质控措施,我们提出以下几点建议:1.加强仪器的维护和校准,确保仪器的准确性和稳定性;2.优化质控品的制备方法,确保质控品的稳定性,减少造成偏差的可能性;3.定期培训实验人员,提高其操作技能和质控意识;4.建立质控数据的持续监测和分析系统,及时发现问题并采取相应的措施。
结论:质控实验是保证生化检验结果准确性和可靠性的重要环节。
通过本次实验,我们对生化检验质控实验的目的、方法和数据分析有了更深入的理解,并明确了质控改进的方向。
生化报告单模板1. 概述生化报告单是一种记录个体体内生化指标情况的文档,对疾病的诊断和治疗提供重要参考信息。
本文档为生化报告单模板,包含了常见的生化指标及其正常参考范围,供医生或实验室技术人员使用。
2. 报告单格式报告单按照以下格式填写:2.1 个人信息•姓名:•性别:•年龄:•住院号/门诊号:•送检日期:2.2 生化指标指标名称测量结果参考范围指标 1 20 10-30指标 2 0.5 0.4-1.0指标 3 5.0 4.0-6.0………2.3 结果解读根据测量结果与参考范围的对比,对每个指标的结果进行解读,如下所示:•正常范围内:该指标的测量结果在参考范围内,表示相应的生理功能正常。
•偏高:该指标的测量结果高于参考范围,可能表示该生化指标异常升高,提示可能存在一定的疾病或生理异常。
•偏低:该指标的测量结果低于参考范围,可能表示该生化指标异常降低,提示可能存在一定的疾病或生理异常。
注意:结果解读应考虑个人情况、临床表现等其他相关因素,应结合临床症状进行综合分析和判断。
2.4 小结和建议根据测量结果和结果解读,给出相应的小结和建议,如下所示:•指标 1 结果正常,说明相应的生化功能正常。
•指标 2 结果偏高,建议进一步检查以确定其原因。
•指标 3 结果偏低,建议进一步检查以确定其原因。
3. 使用注意事项•在填写报告单时,应确保个人信息的准确性,避免填写错误。
•测量结果应准确记录,避免出现记录错误导致的结果解读错误。
•结果解读应该结合临床情况进行,不能仅依据参考范围进行判断。
•报告单应及时送交给医生或相应的技术人员。
4. 结语生化报告单是诊断和治疗的重要依据之一,通过本文档提供的生化报告单模板,能够规范报告单的填写,提高诊断和治疗的准确性。
在使用过程中,应注意填写准确性和结果解读的科学性。
生化检验报告单分析心得1. 引言生化检验是临床医学中的重要手段之一,通过对患者血液、尿液等样本进行检测,可以了解患者体内的生物分子和代谢产物的水平,从而对临床诊断和治疗提供依据。
本文通过对生化检验报告单进行分析,总结了个人的一些心得和经验。
2. 报告单的基本结构生化检验报告单通常包括患者的基本信息、标本类型、检验项目、结果、参考范围等内容。
其中,患者的基本信息包括姓名、性别、年龄等,这对于判断结果正常范围是否适合该患者很重要。
标本类型一般为血液或尿液,不同类型的标本可以提供不同的信息。
检验项目是对患者生化指标进行测定,结果则是测定的具体数值。
参考范围是指正常人群的平均值加减标准差,用于判断个体的结果是否正常。
3. 结果分析方法根据报告单提供的结果,我们可以分为以下几个步骤进行分析和判断:3.1 对比参考范围首先,我们需要将患者的检验结果与参考范围进行对比。
如果结果在参考范围内,则说明该指标属于正常范围,反之则可能存在异常。
需要注意的是,不同年龄段、性别和身体状态的患者的参考范围是有所差异的,因此在对比时要考虑这些因素。
3.2 结果趋势分析其次,我们可以将患者的历次检验结果进行比较,以了解结果的变化趋势。
如果一个指标的数值逐渐升高或降低,可能说明患者的病情在变化。
这种趋势分析在慢性疾病的诊断和随访中尤为重要。
3.3 结果关联性分析最后,我们可以将不同指标之间的结果进行关联性分析。
有些指标之间存在一定的相关性,通过分析这种相关性,可以更好地判断患者的病情。
例如,肝功能指标中的谷丙转氨酶(ALT)和谷草转氨酶(AST)通常是相关的,当其中一个指标异常时,另一个指标也可能异常。
4. 注意事项在对生化检验报告单进行分析时,需要注意以下几个事项:4.1 病人的临床情况生化检验结果需要结合患者的临床情况来进行分析。
不同疾病或治疗状态下,同一指标的正常范围可能会有所不同。
因此,在分析结果时要了解患者的病史、临床表现和治疗情况。
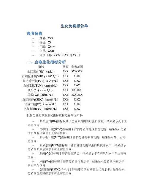
生化免疫报告单患者信息•姓名:XXX•性别:XX•年龄:XX岁•体重:XXkg•就诊日期:XXXX年XX月XX日一、血液生化指标分析指标结果参考范围血红蛋白(Hb)(g/L)XXX XXX-XXX白细胞计数(WBC)(10^9/L)XXX X-XX血小板计数(PLT)(10^9/L)XXX X-XX血尿素氮(BUN)(mmol/L)XXX X-XX肌酐(Cr)(umol/L)XXX XX-XXX尿酸(UA)(umol/L)XXX XXX-XXX总胆固醇(CHOL)(mmol/L)XXX X-XX甘油三酯(TG)(mmol/L)XXX X-XX空腹血糖(FBG)(mmol/L)XXX X-XX根据患者的血液生化指标数据进行分析如下:•血红蛋白(Hb)指标反映了患者体内的血红蛋白含量,结果显示处于正常范围内。
•白细胞计数(WBC)指标用于评估患者的免疫系统功能,结果显示患者的白细胞计数位于正常范围内。
•血小板计数(PLT)指标用于评估患者的凝血功能,结果显示处于正常范围内。
•血尿素氮(BUN)指标用于评估肾脏功能和蛋白质代谢水平,结果显示患者的血尿素氮水平在正常范围内。
•肌酐(Cr)指标用于评估肾脏功能,结果显示患者的肌酐水平在正常范围内。
•尿酸(UA)指标用于评估患者的代谢水平,结果显示患者的尿酸水平在正常范围内。
•总胆固醇(CHOL)指标用于评估患者的血液脂质代谢水平,结果显示患者的总胆固醇水平在正常范围内。
•甘油三酯(TG)指标用于评估患者的血液脂质代谢水平,结果显示患者的甘油三酯水平在正常范围内。
•空腹血糖(FBG)指标用于评估患者的血糖水平,结果显示患者的空腹血糖水平在正常范围内。
综上所述,根据患者的血液生化指标分析,患者的生化指标均在正常范围内,暂时没有发现异常情况。
二、免疫指标分析指标结果参考范围C反应蛋白(CRP)(mg/L)XXX X-XX白蛋白(ALB)(g/L)XXX XXX-XXXγ-谷氨酰转肽酶(GGT)(U/L)XXX X-XX白细胞分类计数- 中性粒细胞(NEU)(10^9/L)XXX X-XX- 淋巴细胞(LYM)(10^9/L)XXX X-XX- 单核细胞(MONO)(10^9/L)XXX X-XX- 嗜酸性粒细胞(EOS)(10^9/L)XXX X-XX- 嗜碱性粒细胞(BASO)(10^9/L)XXX X-XXIgE(kIU/L)XXX X-XX根据患者的免疫指标数据进行分析如下:•C反应蛋白(CRP)指标用于评估炎症反应,结果显示患者的C反应蛋白水平处于正常范围内。
尊敬的职业病防治部门:我是一名从事[您的职业]工作的员工,为了保障我的身体健康,预防职业病的发生,根据我国《职业病防治法》的相关规定,现向贵部门申请进行个人职业病体检。
以下是我的详细情况:一、个人基本信息姓名:[您的姓名]性别:[您的性别]出生年月:[您的出生年月]身份证号码:[您的身份证号码]联系电话:[您的联系电话]工作单位:[您的单位名称]工作地点:[您的工作地点]工作年限:[您的工作年限]二、工作环境及接触的职业病危害因素1. 工作环境:我所在的工作单位为[您的单位名称],主要从事[您的职业]工作。
我所在的工作环境主要包括以下特点:(1)[工作环境描述,如:粉尘、噪声、高温、辐射等](2)工作场所面积:[工作场所面积](3)通风情况:[通风情况描述,如:良好、一般、较差等]2. 职业病危害因素:在我从事[您的职业]工作中,可能接触到的职业病危害因素主要包括以下几种:(1)[危害因素1,如:粉尘、噪声、化学物质等](2)[危害因素2,如:高温、辐射等](3)[危害因素3,如:生物性因素等]三、职业病体检申请原因1. 预防职业病:根据《职业病防治法》规定,用人单位应当为职工定期进行职业病体检,以预防职业病的发生。
为了保障我的身体健康,预防职业病,特申请进行职业病体检。
2. 保障生命安全:从事[您的职业]工作,长期接触职业病危害因素,可能会对身体健康造成严重影响。
为了保障我的生命安全,特申请进行职业病体检。
3. 了解自身健康状况:通过职业病体检,可以了解我自身的健康状况,及时发现潜在的职业病风险,采取相应的预防措施。
四、体检项目及要求1. 体检项目:根据我从事[您的职业]工作的特点,我申请以下职业病体检项目:(1)[体检项目1,如:肺功能检查、听力检查等](2)[体检项目2,如:血液生化检查、尿常规检查等](3)[体检项目3,如:心电图、B超等]2. 体检要求:(1)体检时间为[体检时间](2)体检地点:[体检地点](3)体检费用:[体检费用]五、申请事项1. 请贵部门尽快安排我进行职业病体检。
医疗鉴定申请书15篇医疗鉴定申请书1申请人:____张三住址:____身份证号码:联系电话:被申请人:____医院申请事项:一、请求对__X市第一人民医院医疗是否错误进行鉴定。
二、请求对申请人继续治疗所需费用进行鉴定。
事实和理由:申请人之妻__X因突发失语、左侧肢体功能障碍4小时于20__年10月4日入住被申请人处,入院诊断为:1、脑出血;2、高血压病3级极高危组;3、脑梗死恢复期;4、颅内动脉瘤。
诊疗经过:经过26天住院治疗,于20__年10月30日出院,出院诊断情况:患者失语较前有所好转,右侧肢体偏瘫。
事实,申请人出院后,病情并未如医院所述,实际情况更加严重,目前完全失语,肢体不但偏瘫,且逐渐萎缩,接近植物人状态,让申请人全家陷入了精神崩溃状态。
经咨询医疗专家,申请人目前病情加重的原因是因被申请人的诊疗过错造成,原因是医师行微创引流术,部位偏离,误伤神经。
为此,特申请依法鉴定。
此致敬礼申请人:____20__年__月__日医疗鉴定申请书2申请人:__x,____,出生于____年____月____日,x族,身份证号:__ 住址:__x联系方式:__x被申请人:__x单位负责人:__x __x联系方式:__x申请事项申请对申请人与被申请人之间的医疗纠纷作医疗事故技术鉴定;事实和理由__年__月__日,申请人因交通事故造成的人身伤害到被申请人处就诊。
入院时的诊断为:__年__月__日下午被一正在倒车的面包车撞倒,造成申请人面部外伤,左上肢腕关节以上,胳膊肘以下骨折,左腿小腿骨折,由120救护车送至被申请人处,被申请人安排申请人拍片子、各项化验,诊疗结束后,申请人在被申请人的骨科住院治疗,门诊住院号为__x。
第二天也就是__年__月__日,被申请人给申请人检验的生化检验报告单上明确显示,申请人的肌酐CRE的检验结果为675H、尿素氮BUN为19.5H。
而正常成年女性的肾功能检测指标为肌酐(CRE)正常参考范围:0~159μmol/L。
重大疑难特殊手术申请报告单尊敬的专家:经过综合讨论和慎重评估,我们决定向贵院申请进行一例重大疑难特殊手术。
以下是该病例的详细情况和手术相关信息。
病例概况:姓名:××,年龄:×岁,性别:×,身高:××cm,体重:××kg。
主要疾病:××病,病程:×年。
临床表现:尚未列举所有体征和症状。
影像学检查结果:包括CT、MRI、X光片等。
化验结果:包括血常规、生化指标、肿瘤标志物等。
其他相关资料:需要说明该病例的主要疾病发展情况、治疗经过、并发症等。
病情描述:(此处需要详细描述病情,包括主要症状、体征,影像学和化验结果,以及病情的发展过程等,尽可能提供相关资料的复印件或电子版供专家查阅。
)临床分析与讨论:(此处需针对病情进行详细分析和讨论,包括可能的诊断和治疗方案,已尝试的治疗方法以及其效果,病情发展的预测等。
若有类似病例的文献报道,可以进行引用。
)手术方案:手术名称:××手术。
手术目标:明确手术目标,包括要移除的病灶、改善的解剖结构等。
手术方法:详细描述手术的具体步骤和技术要点,包括可能的手术风险和并发症。
相关配合手术:若需要结合其他手术进行治疗,需明确说明。
术前准备:心肺功能评估:包括心电图、心动图等。
麻醉评估:包括麻醉科医生对患者的评估和建议。
术前评估:包括血常规、生化指标、凝血功能等检查,以评估患者手术的可行性和手术风险。
手术风险和并发症:列出可能的手术风险和并发症,包括但不限于出血、感染、器官功能损伤等,并对可能的风险进行评估。
术后治疗:包括术后的镇痛措施、抗感染治疗、血管和液体管理、生命体征的监测等。
预防和处理并发症:列出可能的并发症,并提供相应的预防和处理措施。
康复计划:说明术后康复的计划和措施,包括康复期限、康复目标、康复训练等。
备注:在此处列出其他需要注意的事项,如患者家属的特殊需求、贵院需要的其他资料等。
生化检验报告模板1. 引言生化检验是一种常用的临床诊断手段,通过检测血液、尿液或其他体液中的生化指标,来评估人体的生理功能和疾病状态。
本报告旨在提供一个生化检验报告的模板,帮助医务人员进行数据的整理和解读。
2. 检验项目2.1. 血液检验•血红蛋白(Hb):检测贫血情况,评估患者的氧合能力。
•白细胞计数(WBC):评估患者的免疫功能和炎症反应情况。
•血小板计数(PLT):评估患者的凝血功能。
•血糖(GLU):评估患者的糖代谢情况。
2.2. 尿液检验•尿蛋白(PRO):评估患者的肾功能和尿路感染情况。
•尿潜血(BLD):评估患者的泌尿系统情况和出血情况。
•尿酮体(KET):评估患者的糖代谢情况和酮症状态。
•尿比重(SG):评估患者的肾浓缩功能。
3. 结果解读3.1. 血液检验结果•血红蛋白(Hb):患者血红蛋白水平为X g/dL,正常范围为X-X g/dL,提示患者可能存在贫血情况。
•白细胞计数(WBC):患者白细胞计数为X × 10^9/L,正常范围为X-X × 10^9/L,提示患者可能存在免疫功能异常或炎症反应。
•血小板计数(PLT):患者血小板计数为X × 10^9/L,正常范围为X-X × 10^9/L,提示患者可能存在凝血功能异常。
•血糖(GLU):患者血糖水平为X mmol/L,正常范围为X-X mmol/L,提示患者可能存在糖代谢异常。
3.2. 尿液检验结果•尿蛋白(PRO):患者尿蛋白阳性,提示患者可能存在肾功能异常或尿路感染。
•尿潜血(BLD):患者尿潜血阳性,提示患者可能存在泌尿系统疾病或出血情况。
•尿酮体(KET):患者尿酮体阴性,提示患者糖代谢正常。
•尿比重(SG):患者尿比重为X,正常范围为X-X,提示患者肾浓缩功能正常。
4. 结论根据以上检验结果,患者存在贫血、免疫功能异常或炎症反应、凝血功能异常的可能性。
此外,尿蛋白和尿潜血阳性提示存在肾功能异常或尿路感染的可能性。
职工体检申请报告篇一:申请员工体检报告报告□申请□通知□纪要□其它□健康体检基础套餐:a套餐:216元内科:血压、心、肺、肝、脾、腹部、淋巴结等外科:甲状腺、乳腺、肛指检查等眼科:眼睑、结膜、角膜、晶状体、玻璃体、眼底等五官科:耳、鼻、咽、喉、扁桃体等血常规:红细胞计数、白细胞计数、血小板计数、血红蛋白含量等18项。
尿常规:泌尿系统炎症、血尿、蛋白尿等肝功能:谷丙转氨酶、谷草转氨酶黑白B超:肝、胆、胰、脾、肾疾病的诊断。
如肝囊肿、脂肪肝、肝硬化、肝血管瘤、肝炎、脾肿大、胆结石、胆囊炎、胆息肉、肾结石、肾囊肿、肾肿瘤、胰囊肿、胰肿瘤等。
心电图:血心管系统疾病的诊断胸透:肺部疾病的筛查HP(幽门螺旋杆菌):胃内有无该菌感染,此感染与胃炎、消化性溃疡、胃癌等发病关系密切B套餐:298元内科:血压、心、肺、肝、脾、腹部、淋巴结等外科:甲状腺、乳腺、肛指检查等眼科:眼睑、结膜、角膜、晶状体、玻璃体、眼底等五官科:耳、鼻、咽、喉、扁桃体等血常规:红细胞计数、白细胞计数、血小板计数、血红蛋白含量等18项。
尿常规:泌尿系统炎症、血尿、蛋白尿等肝功能:谷丙转氨酶、谷草转氨酶肾功能全套:肌酐、尿素氮、尿酸、血糖(肾病、痛风、糖尿病的诊断指标)血脂:胆固醇、甘油三脂、高密度脂蛋白、低密度脂蛋白彩色B超:肝、胆、胰、脾、肾疾病的诊断。
如肝囊肿、脂肪肝、肝硬化、肝血管瘤、肝炎、脾肿大、胆结石、胆囊炎、胆息肉、肾结石、肾囊肿、肾肿瘤、胰囊肿、胰肿瘤等。
心电图:血心管系统疾病的诊断全胸片:肺部疾病的筛查篇二:关于申请员工体检的方案关于申请员工体检的方案员工身体健康是公司最大的财富,也是公司得以发展的保证,为确保员工身体健康,同时体现公司对员工的关爱。
我司是一家世界顶级家具卫浴的生产厂家,车间工作环境噪音比较大,一线员工年龄一半在40周岁以上,而这个年龄也是高血压患病几率高的人群,针对我司的实际情况,建议对全体一线员工及非生产人员进行一次全面的体检,以后每年免费为老员工免费体检一次。
上腹部b超申请报告单内容如何填申请单位:日期:患者基本信息:- 姓名:- 年龄:- 性别:- 就诊号/病历号:- 住院号:申请医生:- 姓名:- 职称:- 科室:申请项目:选择上腹部B超常规检查项目中的一个或多个:- [ ] 肝脏彩超- [ ] 胆囊及胆管彩超- [ ] 肾脏彩超- [ ] 脾脏彩超- [ ] 胰腺彩超- [ ] 上腹部血管彩超- [ ] 其他,请注明:申请原因:请简要说明患者的症状、体征或既往病史,以及为什么需要进行上腹部B超检查。
例如,肝功能异常,腹痛,发现肿块等。
其他特殊要求:列出患者其他特殊检查要求,如需加强剂、尿憩室充盈等。
常规检查内容:- 肝脏彩超:- 彩超观察、计量肝脏大小- 观察肝内回声情况- 观察肝包膜、胆囊和胆囊壁- 观察肝内肿块情况- 胆囊及胆管彩超:- 彩超观察胆囊形态、大小、内容及壁厚度- 观察胆总管、胆囊管及其他胆管情况- 观察胆囊内结石,如有- 肾脏彩超:- 彩超观察肾脏形态、大小及回声- 观察肾上腺情况- 观察肾实质和肾盂输尿管系统- 脾脏彩超:- 彩超观察脾脏形态、大小及回声- 观察脾脏内结节或其他病变- 胰腺彩超:- 彩超观察胰腺形态、大小及回声- 观察胰腺内囊性病变情况- 上腹部血管彩超:- 彩超观察腹主动脉、门静脉及其分支情况- 观察腹主动脉瘤等注意事项:请申请医生针对患者情况进行必要的准备,如禁食、饮水等。
审核意见:- 医生:- 科主任:报告出具日期:备注:此报告单仅供申请参考,请妥善保存。
体检申请报告篇一:关于组织公司员工参加体检的请示关于组织公司员工参加体检的请示公司领导:为体现公司对员工的关怀,切实履行关心员工身体健康职责,XXX公司工会拟于2011年10月前组织公司全体员工(含试用期人员)进行体检。
具体实施细则如下:一、组织实施部门:XXX公司工会及公司行政人事部二、实施对象及标准1、试用期员工:10名实施标准:常规体检,费用150元左右(含肺、肝项目检查)。
2、转正员工:45名实施标准:多项目体检,费用400-600元。
3、费用总计:19500-28500元三、体检医院(机构)选择1( XXX医院2( XX省人民医院3(其他三级甲等医院另建议从2011年5月起正式实施XXX公司《员工手册》X章第X条第X款:正式录用的员工经体检合格后方可正式上岗。
即新进员工入职时需提供个人常规体检报告。
妥否,请领导批示。
XXXX年X月X日篇二:关于组织员工体检的请示关于组织员工体检的申请公司领导:为体现公司对员工的关心、关爱,保证员工身体健康,拟请公司近期组织员工进行身体健康检查,现将有关事项上报公司。
一、体检对象工会全体会员二、体检时间分两批体检,2013年4月底前全部体检完毕。
三、体检医院的选择1、长航医院美年体检中心2、东方医院体检中心通过对上述三家医院体检项目、费用、服务及距离公司远近的比较,建议选择长航医院美年体检中心作为公司2013年度员工体检定点单位。
四、体检费用长航医院美年体检中心:男,400元/人;女500元/人;以上费用包含体检项目见附表。
妥否,请批示。
工会二?一三年三月二十一日篇三:体检申请报告篇一:关于组织公司员工参加体检的请示关于组织公司员工参加体检的请示公司领导:为体现公司对员工的关怀,切实履行关心员工身体健康职责,xxx公司工会拟于2011年10月前组织公司全体员工(含试用期人员)进行体检。
具体实施细则如下:一、组织实施部门:xxx公司工会及公司行政人事部二、实施对象及标准1、试用期员工:10名实施标准:常规体检,费用150元左右(含肺、肝项目检查)。
医疗鉴定申请书8篇(经典版)编制人:__________________审核人:__________________审批人:__________________编制单位:__________________编制时间:____年____月____日序言下载提示:该文档是本店铺精心编制而成的,希望大家下载后,能够帮助大家解决实际问题。
文档下载后可定制修改,请根据实际需要进行调整和使用,谢谢!并且,本店铺为大家提供各种类型的经典范文,如工作总结、工作方案、述职报告、思想汇报、演讲稿、条据书信、合同协议、教学资料、作文大全、其他范文等等,想了解不同范文格式和写法,敬请关注!Download tips: This document is carefully compiled by this editor. I hope that after you download it, it can help you solve practical problems. The document can be customized and modified after downloading, please adjust and use it according to actual needs, thank you!Moreover, our store provides various types of classic sample essays, such as work summaries, work plans, job reports, thought reports, speeches, evidence letters, contract agreements, teaching materials, complete essays, and other sample essays. If you would like to learn about different sample formats and writing methods, please stay tuned!医疗鉴定申请书8篇在申请书的撰写中需要我们注意使用恰当的语气和态度,以增加对方的信任和支持,申请书的准备需要我们仔细考虑对方的利益和关切,以便更好地协商和达成共识,下面是本店铺为您分享的医疗鉴定申请书8篇,感谢您的参阅。
一、报告基本信息报告编号:_______委托单位:____________________联系人:____________________联系电话:____________________报告日期:____年__月__日二、检测项目及目的1. 检测项目:(1)化学需氧量(COD)(2)生化需氧量(BOD5)(3)悬浮物(SS)(4)氨氮(NH3-N)(5)总磷(TP)(6)总氮(TN)(7)重金属(如:铅、镉、汞等)2. 检测目的:(1)评估委托单位排放的污水是否符合国家及地方排放标准。
(2)为委托单位提供污水治理和环保设施的改进依据。
(3)为政府部门制定环保政策提供数据支持。
三、检测方法及标准1. 检测方法:(1)化学需氧量(COD):采用国家标准方法GB 11914-89《水质化学需氧量测定重铬酸盐法》进行测定。
(2)生化需氧量(BOD5):采用国家标准方法GB 7488-87《水质生化需氧量测定稀释与接种法》进行测定。
(3)悬浮物(SS):采用国家标准方法GB 11901-89《水质悬浮物测定重量法》进行测定。
(4)氨氮(NH3-N):采用国家标准方法GB 7478-87《水质氨氮测定纳氏试剂分光光度法》进行测定。
(5)总磷(TP):采用国家标准方法GB 11893-89《水质总磷测定钼酸铵分光光度法》进行测定。
(6)总氮(TN):采用国家标准方法GB 11894-89《水质总氮测定钼酸铵分光光度法》进行测定。
(7)重金属:采用国家标准方法GB 7475-87《水质重金属测定原子吸收分光光度法》进行测定。
2. 检测标准:(1)化学需氧量(COD):≤ 100mg/L(2)生化需氧量(BOD5):≤ 20mg/L(3)悬浮物(SS):≤ 50mg/L(4)氨氮(NH3-N):≤ 25mg/L(5)总磷(TP):≤ 0.5mg/L(6)总氮(TN):≤ 30mg/L(7)重金属(铅、镉、汞):≤ 0.1mg/L四、样品采集及保存1. 样品采集:(1)采集时间:____年__月__日(2)采样地点:____________________(3)采样方法:采用国家标准方法GB 12999-91《水质采样样品采集与保存》进行采样。