CAN总线详解.pdf
- 格式:pdf
- 大小:2.56 MB
- 文档页数:96
一、概述CAN(Controller Area Network)即控制器局域网,是一种能够实现分布式实时控制的串行通信网络。
想到CAN就要想到德国的Bosch公司,因为CAN就是这个公司开发的(和Intel)CAN 有很多优秀的特点,使得它能够被广泛的应用。
比如:传输速度最高到1Mbps,通信距离最远到10KM,无损位仲裁机制,多主结构。
近些年来,CAN控制器价格越来越低,很多MCU也集成了CAN控制器。
现在每一辆汽车上都装有CAN总线。
一个典型的CAN应用场景:二、CAN总线标准CAN总线标准只规定了物理层和数据链路层,需要用户来自定义应用层。
不同的CAN标准仅物理层不同。
CAN收发器负责逻辑电平和物理信号之间的转换,将逻辑信号转换成物理信号(差分电平)或者将物理信号转换成逻辑电平。
CAN标准有两个,即IOS11898和IOS11519,两者差分电平特性不同。
(有信号时,CANH 3.5V,CANL 1.5V,即显性;没有信号时,CANH 2.5V,CANL 2.5V,即隐性)IOS11898高速CAN电平中,高低电平的幅度低,对应的传输速度快。
双绞线共模消除干扰,是因为电平同时变化,电压差不变。
2.1物理层CAN有三种接口器件多个节点连接,只要有一个为低电平,总线就为低电平,只有所有的节点都输出高电平时,才为高电平。
所谓“线与”。
CAN总线有5个连续性相同的位后,就会插入一个相反位,产生跳变沿,用于同步。
从而消除累计误差。
和485、232一样,CAN的传输速度与距离成反比。
CAN总线终端电阻的接法:特点:低速CAN在CANH和CANL上串入2.2kΩ的电阻;高速CAN在CANH和CANL 之间并入120Ω电阻。
为什么是120Ω,因为电缆的特性阻抗为120Ω,为了模拟无限远的传输线。
(因为大多数双绞线电缆特性阻抗大约在100~120Ω。
)120欧姆只是为了保证阻抗完整性,消除回波反射,提升通信可靠性的,因此,其只需要在总线最远的两端接上120欧姆电阻即可,而中间节点并不需要接(接了反而有可能会引起问题)。
汽车CAN总线详解概述CAN(Controller Area Network)总线协议是由 BOSCH 发明的一种基于消息广播模式的串行通信总线,它起初用于实现汽车内ECU之间可靠的通信,后因其简单实用可靠等特点,而广泛应用于工业自动化、船舶、医疗等其它领域。
相比于其它网络类型,如局域网(LAN, Local Area Network)、广域网(WAN, Wide Area Network)和个人网(PAN, Personal Area Network)等,CAN 更加适合应用于现场控制领域,因此得名。
CAN总线是一种多主控(Multi-Master)的总线系统,它不同于USB或以太网等传统总线系统是在总线控制器的协调下,实现A节点到B节点大量数据的传输,CAN网络的消息是广播式的,亦即在同一时刻网络上所有节点侦测的数据是一致的,因此比较适合传输诸如控制、温度、转速等短消息。
CAN起初由BOSCH提出,后经ISO组织确认为国际标准,根据特性差异又分不同子标准。
CAN国际标准只涉及到 OSI(开放式通信系统参考模型)的物理层和数据链路层。
上层协议是在CAN标准基础上定义的应用层,市场上有不同的应用层标准。
发展历史1983年,BOSCH开始着手开发CAN总线;1986年,在SAE会议上,CAN总线正式发布;1987年,Intel和Philips推出第一款CAN控制器芯片;1991年,奔驰500E 是世界上第一款基于CAN总线系统的量产车型;1991年,Bosch发布CAN 2.0标准,分 CAN 2.0A (11位标识符)和 CAN 2.0B (29位标识符);1993年,ISO发布CAN总线标准(ISO 11898),随后该标准主要有三部分:ISO 11898-1:数据链路层协议ISO 11898-2:高速CAN总线物理层协议ISO 11898-3:低速CAN总线物理层协议注意:ISO 11898-2和ISO 11898-3物理层协议不属于BOSCH CAN 2.0标准。
CAN总线及应用实例(1)CAN特点●CAN为多主方式工作,网络上任意智能节点均可在任意时刻主动向网络上其他节点发送信息,而不分主从,且无需站地址等节点信息,通信方式灵活。
利用这特点可方便地构成多机备份系统。
●CAN网络上的节点信息分成不同的优先级(报文有2032种优先权),可满足不同的实时要求,高优先级的数据最多可在134,us内得到传输。
●CAN采用非破坏性总线仲裁技术,当多个节点同时向总线发送信息时,优先级较低的节点会主动地退出发送,大大节省了总线冲突仲裁时间。
●CAN只需通过报文滤波即可实现点对点、一点对多点及全局广播等几种方式收发数据,无需专门“调度”。
●CAN的直接通信距离最远可达l 0km(速率5kbp以下):通信速率最高可达Mbps(此时通信距离最长为40m) 。
●CAN上的节点数主要取决于总线驱动电路,目前可达110个;报文标识符可达2032种(CAN2.0A),而扩展(CAN2.0B)的报文标识符几乎不受限制。
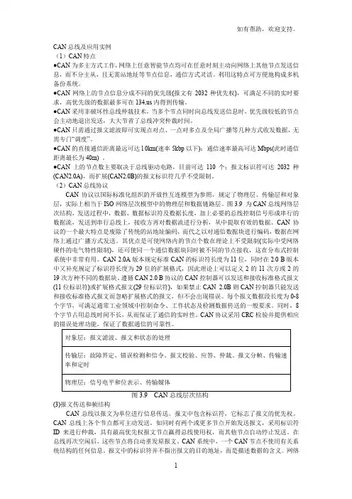
(2)CAN总线协议CAN协议以国际标准化组织的开放性互连模型为参照,规定了物理层、传输层和对象层,实际上相当于ISO网络层次模型中的物理层和数据链路层。
图3.9 为CAN总线网络层次结构,发送过程中,数据、数据标识符及数据长度,加上必要的总线控制信号形成串行的数据流,发送到串行总线上,接收方再对数据流进行分析,从中提取有效的数据。
CAN协议的一个最大特点是废除了传统的站地址编码,而代之以对通信数据块进行编码,数据在网络上通过广播方式发送。
其优点是可使网络内的节点个数在理论上不受限制(实际中受网络硬件的电气特性限制),还可使同一个通信数据块同时被不同的节点接收,这在分布式控制系统中非常有用。
CAN 2.0A版本规定标准CAN的标识符长度为11位,同时在2.0 B版本中又补充规定了标识符长度为29位的扩展格式,因此理论上可以定义2的11次方或2的19次方种不同的数据块。
遵循CAN 2.0 B协议的CAN控制器可以发送和接收标准格式报文(11位标识符)或扩展格式报文(29位标识符),如果禁止CAN 2.0B则CAN控制器只能发送和接收标准格式报文而忽略扩展格式的报文,但不会出现错误。
CAN总线详细教程
1、CAN总线介绍
CAN(Controller Area Network)控制器区域网络,是一种汽车电子系统中的主要总线,可用于汽车中各个电子系统之间的通信。
它是一种标准化的总线,具有很高的时序要求,可以承载多种信息,灵活性好,安全性能好,适用于多种应用场景,如汽车、航空、工业控制等。
CAN总线是1981年开发出来的,由Robert Bosch GmbH开发,也是早期汽车电子系统中最主要的总线。
它是一种可靠性较高的通信协议,具有简洁可靠、发送数据率较高和发送范围较远等特点,可在多种应用场景中使用,且在电子领域受到了广泛的应用。
2、CAN总线特点
可靠性高:CAN网络具有多种保护机制,而且在进行数据传输时能够自动检测数据的完整性,这使得CAN网络在发送数据时的正确率更高,可靠性也比一般的网络要高。
数据传输速率高:CAN网络采用时间总线的形式,可以在一定的时间内完成数据传输,这样可以保证在传输时的速率更高。
发送范围较远:CAN网络支持的信号线长度非常的长,可以发送到大范围的地方,这样可以方便数据的传输。
总线简洁可靠:CAN网络只需要两根信号线,而且能够很好的保护数据的传输,所以在电子产品中被广泛的使用。
CAN 总线原理介绍.现场总线简介现场总线的概念:现场总线是应用在生产现场,在微机化测量掌握设备之间实现双向串行多节点数字通信的系统。
也被称为开放式的数字化多节点通信的底层掌握网络。
现场总线作为智能设备的联系纽带,把挂接在总线上的作为网络节点的智能设备连接为网络系统,并进一步构成自动化系统,实现根本掌握、补偿计算、参数修改、报警、显示、监控、优化及控管一体化的综合自动化功能。
几种较有影响的现场总线技术:基金会现场总线(FF-Foundation Fieldbus),Lonworks,PROFIBUS,HART,CAN 现场总线是几种较重要的现场总线技术。
CAN 总线技术:CAN 总线简介:CAN〔Controller Area Network〕-掌握器局域网。
它是一种有效支持分布式掌握或实时掌握的串行通信网络。
CAN 总线最早是由德国 Bosch 公司在 80 年月初为解决现代汽车中众多的掌握与测试仪器之间的数据交换而开发的一种串行数据通信协议,它是一种多主总线,通信介质可以是双绞线、同轴电缆、光导纤维,通信速率可达1Mbps。
CAN 总线通信接口中集成了 CAN 协议的物理层,数据链路层功能,可完成对通信数据的成帧处理,包括位填充,数据块编码,循环冗余校验,优先级判别等项工作。
CAN 总线技术的主要特点:多主站依据优先权进展访问。
CAN 为多主方式工作,网络上的任一节点在任何时候都可以主动地向网络上的其他节点发送信息。
承受短帧传送。
CAN 承受短帧构造,废除了对传统的站地址编码,而是对通讯数据进展编码。
每帧数据信息为0∽8个字节,具体长度由用户打算。
无破坏基于优先权的仲裁。
当多个节点同时向总线发送信息时,优先级较低的节点会主动的退出总线发送,而最高优先级的节点可不受影响地连续传输数据,从而大大节约了总线冲突时间。
借助接收滤波的多地址帧传送。
CAN 只需通过报文滤波即可实现点对点,一点对多点以及全局播送等几种方式来传输数据,无需特地的“调度”。
一.CAN总线简介1. CAN总线的发展历史20世纪80年代初期,欧洲汽车工业的蓬勃发展,车辆电子信息化程度的也不断提高。
当时,由于消费者对于汽车功能的要求越来越多,而这些功能的实现大多是基于电子操作的,这就使得电子装置之间的通讯越来越复杂,同时意味着需要更多的连接信号线,但是传统的线束式汽车电子系统已经不能满足车辆电子信息功能发展的需求。
为了解决这一制约现代汽车电子信息化发展的瓶颈,德国Bosch公司设计了一个单一的网络总线,所有的外围器件可以被挂接在该总线上,经过试验,这一总线能够有效解决现代汽车中庞大的电子控制装置之间的通讯,并且能够减少不断增加的信号线。
所以在1986年Bosch公司正式公布了这一总线,且命名为CAN总线。
CAN控制器局部网(CAN—Controller Area Network)属于现场总线的范畴,它是一种有效支持分布式控制或实时控制的串行通讯网络,它具有很高的网络安全性、通信可靠性和实时性,简单实用,网络成本低,特别适用于汽车计算机控制系统和环境恶劣、电磁辐射强和振动大的工业环境,因此CAN总线在诸多现场总线中独占鳌头,成为汽车总线的代名词,CAN总线开始进入快速发展时期:1987年Intel公司生产出了首枚CAN控制器(82526)。
不久,Philips公司也推出了CAN 控制器82C200;1991年,Bosch颁布CAN 2.0技术规范,CAN2.0包括A和B两个部分为促进CAN以及CAN协议的发展,1992在欧洲成立了国际用户和厂商协会(CAN in Automation,简称CiA),在德国Erlangen注册,CiA总部位于Erlangen。
CiA提供服务包括:发布CAN的各类技术规范,免费下载CAN文献资料,提供CANopen规范DeviceNet规范;发布CAN产品数据库,CANopen产品指南;提供CANopen验证工具执行CANopen认证测试;开发CAN规范并发布为CiA 标准。
Device Net (CAN Open)现场总线一、 现场总线的组成及连接Device Net (CAN Open )现场总线由传感器(节点)、三通接头、电缆线及终端匹配电阻等组成。
现场总线由一根四芯电缆就可将所有传感器均连通并完成所需信息的传输。
连接电缆的方法如下图:注意!(1) 三通接头下端是连接传感器用的。
(2) 电缆线、三通接头及终端匹配电阻连接以后, 应适当固定,尽可能减少电缆线所受的拉力。
三通接头(T 形接头)5~15M 电缆线二、Device Net(CAN Open)总线型传感器1.SK-8J04和SK-9N01组成总线型绞车传感器,SK-9N01是CAN总线绞车隔离栅,其接线端子如下图:2.SK-8B06F和SK-9N02组成总线型泵冲传感器,SK-9N02 CAN总线泵冲隔离栅,其接线端子如下图:3.SK-9N03,各类4~20mA模拟量传感器配上SK-9N03后即组成相应的总线型传感器,SK-9N03是CAN总线,4~20mA模拟量输入隔离栅,其接线端子如下图:三.CAN适配卡CAN适配卡插计算机PCI总线上。
CAN适配卡上有二个CAN口,每个CAN上最多可连接64个节点,总线长度不超过500米,通讯速率设定在125Kbps。
一般使用适配卡上面一个CAN口。
适配卡每个CAN口上均设有125Ω的电阻。
CAN信号通过DB9(针形插座)输出,其引脚定义为:DB9-2 CAN-LDB9-5 CAN ShieldDB7-7 CAN—H四、CAN总线电源使用24V开关电源,开关电源安装在计算机箱内。
24V电源通过YD20K5Z插座(安装在计算机后面板上)向CAN总线供电,其引脚定义为:YD20K5Z —2 +24V—3 0V—5 CAN—L—1 CAN Shield—4 CAN—H五、CAN0V(黑色)+24V(红色)CAN Shield(屏蔽线)现场总线使用说明书上海神开科技工程有限公司- 6 -六、CAN系统接线表1.CAN节点防爆接线盒接线按防爆盒背面铭牌上的标识进行连接。
新一代CAN总线停车场系统特点1、本系统采用光电隔离抗雷击CAN总线通讯网络,多主方式工作,信息主动发送,实时性、灵活性和可靠性远高于采用RS485查询方式工作的通讯网络。
通讯距离可达10KM,非常适合停车场系统现场条件,明显优于100米就要中继的TCP/IP网络。
2、本系统采用非接触式感应卡操作,无机械磨损,免维护。
系统适配各种WG接口IC、ID卡读头及MifareCM500/LEGIC/ TiRFM007B/羊城通等各种专用接口的IC、ID卡读头,新增条码打印机、激光条码扫描枪接口。
适配各种品牌的IC、ID卡,既可新建小区一卡通系统,亦方便与小区原有的门禁、消费等系统组成一卡通。
3、本系统采用专门为停车场系统自主研制的新一代CAN总线控制器,集成度及可靠性极高,功能全面,接口丰富,所有接口均采用抗雷击设计。
具备联机脱机自动切换、临时卡脱机收费、语音提示收费等停车场功能。
标准版控制器具备LED显示屏、车位引导屏、费额屏、自动道闸、微型车辆检测器、发卡机、补光灯及两级CAN总线等接口,卡片容量12000张,脱机记录4万条。
专业版控制器新增EPSON条码打印机、激光条码扫描枪接口,另外具备视频输入输出切换、音频对讲、钱箱电锁、满位灯箱、低温加热、红绿灯等接口。
4、本公司的停车场系统控制器的研发生产经历了近十年的专业实践,整合了各种客户的要求,支持月卡、储值卡、临时卡、操作卡等16种卡片类型,支持16种收费车型及室内室外、节假日、展览日、黄金周、峰谷等多种收费模式。
新一代的CAN总线控制器更可精确完成各类专业停车场系统所要求的各种控制逻辑。
如:车到才能读卡或取卡、一车只能取一卡、月卡读卡与临时发卡互锁(即读了月卡,临时发卡封闭;取了临时卡,不可再读月卡进场,取了临时卡入场的月卡车出场必须读临时卡,确保临时卡无恶意丢失;月卡过期无效时,临时发卡再度开放)、临时发卡无需再次读卡、临时发卡需拔卡后才能抬闸、车到地感捕捉图像、发卡机剩余卡片计数、发卡机缺卡塞卡及时上报、车场剩余车位计数、满位自动关闭系统或关闭临时发卡功能等等。
CAN总线技术详解CAN,全称为“Controller Area Network”,即控制器局域网,是国际上应用最广泛的现场总线之一。
最初,CAN被设计作为汽车环境中的微控制器通讯,在车载各电子控制装置ECU之间交换信息,形成汽车电子控制网络。
比如:发动机管理系统、变速箱控制器、仪表装备、电子主干系统中,均嵌入CAN控制装置。
一个由CAN 总线构成的单一网络中,理论上可以挂接无数个节点。
实际应用中,节点数目受网络硬件的电气特性所限制。
CAN 可提供高达1Mbit/s的数据传输速率,这使实时控制变得非常容易。
另外,硬件的错误检定特性也增强了CAN的抗电磁干扰能力。
CAN总线技术原理CAN总线使用串行数据传输方式,可以1Mb/s的速率在40m的双绞线上运行,也可以使用光缆连接,而且在这种总线上总线协议支持多主控制器。
CAN与I2C总线的许多细节很类似,但也有一些明显的区别。
当CAN总线上的一个节点(站)发送数据时,它以报文形式广播给网络中所有节点。
对每个节点来说,无论数据是否是发给自己的,都对其进行接收。
每组报文开头的11位字符为标识符,定义了报文的优先级,这种报文格式称为面向内容的编址方案。
在同一系统中标识符是唯一的,不可能有两个站发送具有相同标识符的报文。
当几个站同时竞争总线读取时,这种配置十分重要。
当一个站要向其它站发送数据时,该站的CPU将要发送的数据和自己的标识符传送给本站的CAN芯片,并处于准备状态;当它收到总线分配时,转为发送报文状态。
CAN芯片将数据根据协议组织成一定的报文格式发出,这时网上的其它站处于接收状态。
每个处于接收状态的站对接收到的报文进行检测,判断这些报文是否是发给自己的,以确定是否接收它。
由于CAN总线是一种面向内容的编址方案,因此很容易建立高水准的控制系统并灵活地进行配置。
我们可以很容易地在CAN总线中加进一些新站而无需在硬件或软件上进行修改。
当所提供的新站是纯数据接收设备时,数据传输协议不要求独立的部分有物理目的地址。
10799修改稿2008-7-14CAN总线的抗干扰能力杨福宇 2008-4-27 Email:yfy812@Disturbance reject design of CAN bus by Fuyu Yang摘要:本文通过对RS485、CAN与FlexRay协议中有关抗干扰能力的指标的比较与分析,说明CAN总线在抗干扰设计上有独到之处:在物理层上总线信号的二值性以及发生竞争时结果的唯一性,使总线有高的抗干扰信号阈值并在出错时可及时发现错;在数据链路层上设计有出错时的报错帧发送以及出错自动重发功能,保证了总线上数据的一致性以及毋须应用层参预的纠错能力。
这些特点使CAN总线在环境恶劣的应用场合有着明显的优势。
CAN总线经近20年的发展已步入壮年期,它不仅在汽车上的应用占了压倒优势,在其它工业应用上也生机勃勃,枝繁叶茂,究竟是什么原因使它这么成功?当人们发现它的局限,又有新的总线例如FlexRay在挑战时,它的荣耀还能持续多久?这些问题都离不开对通信技术本质的理解,对CAN总线特性的分析与理解。
通信技术的不断进步离不开应用对带宽与抗干扰的追求,又要快又要正确,当然关键点是适合当前需求的最佳性价比的技术。
没有这些追求,可能我们会一直停留在RS232的标准上。
当今CAN的竞争对手前有以RS485为物理层的总线,后有FlexRay,这种形势下CAN总线的生命力在于它的优越的抗干扰能力与性价比,这些都来源于它独特的物理层与数据链路层的设计。
1物理层[1],[2],[3]1.1信号状态CAN总线的信号状态为二种:隐位与显位。
当总线上出现同时有隐位与显位发送的竞争时,总线上的最终结果是显位。
这种二值特性对CAN总线的可靠性与其它特性有很大贡献。
作为对比,以EIA-485(即RS-485)为例,它有“0”,“1”以及“高阻”三种状态,当所有节点都不发送的空闲状态时,“高阻”使总线电平处于“0”-“1”之间的不定状态。
CAN总线§1 CAN总线的性能特点§2 CAN总线的技术规范§3 CAN器件及开发
CAN(Controllor Area Network)总线技术,由于其高性能、高可靠性以及独特的设计,越来越受到人们的重视。
已被列入ISO国际标准,称为ISO11898。
CAN最初是由BOSCH公司为汽车监测、控制系统而设计的。
由于CAN总线本身的特点,其应用范围已不再局限于汽车工业,而向过程工业、机械工业、纺织机械、农用机械、机器人、数控机床、医疗器械等领域发展。
主要特点如下:
1、多主方式工作;
2、具有不同的优先级;
3、采用非破坏性总线仲裁技术
4、CAN只需通过报文滤波即可实现点对点、一点对多点及全局广播等几种方式传送接收数据,无需专门的“调度”;
5、节点数主要取决于总线驱动电路;
6、采用短帧结构,传输时间短,受干扰概率低,具有极好的检错效果。
7、CAN的每帧信息都有CRC校验及其他检错措施,保证了数据出错率极低。
8、CAN节点在错误严重的情况下具有自动关闭输
出的功能,以使总线上其他节点的操作不受影响。
9、直接通讯距离最远可达10km(速率在5Kbps以下);通信速率可达1Mbps(通信距离最长为
40m);
§2 CAN总线的技术规范§2.1 CAN的通信参考模型
§2.2 CAN总线介质装置
§2.3 报文传送与帧结构
§2.4 错误类型和界定
§2.5 位仲裁技术。