《中国环境科学》简介和投稿须知
- 格式:docx
- 大小:7.25 KB
- 文档页数:1
1.文章标题:一般不超过20个汉字,必要时加副标题,并译成英文。
2.作者姓名、工作单位:题目下面均应写作者姓名,姓名下面写单位名称(一、二级单位)、所在城市(不是省会的城市前必须加省名)、邮编,不同单位的多位作者应以序号分别列出上述信息。
3.提要:用第三人称写法,不以“本文”、“作者”等作主语,应是一篇能客观反映文章核心观点和创新观点的表意明确、实在的小短文,切忌写成背景交代或“中心思想”,100-200字为宜。
4.关键词:3-5个,以分号相隔,选择与文章核心内容相关的具有独立性的实在词。
5.正文标题:内容应简洁、明了,层次不宜过多,层次序号为一、(一)、1、(1),层次少时可依次选序号。
6.正文文字:一般不超过1万字,正文用小4号宋体,通栏排版。
7.数字用法:执行GB/T15835-1995《出版物上数字用法的规定》,凡公元纪年、年代、年、月、日、时刻、各种记数与计量等均采用阿拉伯数字;夏历、清代及其以前纪年、星期几、数字作为语素构成的定型词、词组、惯用语、缩略语、临近两数字并列连用的概略语等用汉字数字。
8.图表:文中尽量少用图表,必须使用时,应简洁、明了,少占篇幅,图表均采用黑色线条,分别用阿拉伯数字顺序编号,应有简明表题(表上)、图题(图下),表中数据应注明资料来源。
9.注释:注释主要包括释义性注释和引文注释,集中列于文末参考文献之前。
释义性注释是对论著正文中某一特定内容的进一步解释或补充说明;引文注释包括各种不宜列入文后参考文献的引文和个别文后参考文献的节略形式,其序号为①②③……。
10.参考文献:参考文献是作者撰写论著时所引用的已公开发表的文献书目,是对引文作者、作品、出处、版本等情况的说明,文中用序号标出,详细引文情况按顺序排列文尾。
以单字母方式标识以下各种参考文献类型:普通图书[M],会议论文[C],报纸文章[N],期刊文章[J],学位论文[D],报告[R],标准[S],专利〔P〕,汇编[G],档案[B],古籍[O],参考工具[K],其他未说明文献〔Z〕。
中国环境科学版面费缴纳流程
在中国环境科学领域,研究人员在发表论文时通常需要缴纳版面费,以支持期刊的运营和质量提升。
以下是中国环境科学版面费缴纳的一般流程:
1. 论文被接受:首先,作者需要确保他们的论文已被某一环境科学期刊接受发表。
这通常需要经过同行评审和修订过程。
2. 联系期刊编辑部:一旦论文被接受,作者将与期刊的编辑部联系,了解关于版面费缴纳的详细信息。
这可以通过电子邮件或电话进行沟通。
3. 缴纳版面费:期刊编辑部将向作者提供关于版面费缴纳的具体要求,包括费用金额、支付方式和截止日期等。
通常,作者需要在特定期限内将版面费支付到指定的银行账户。
4. 获取发票:一旦版面费缴纳完成,作者可以向期刊编辑部申请发票。
通常,发票上将包括作者的个人或机构信息以及缴纳的版面费金额。
5. 论文发表:一旦版面费支付并且发票获得,期刊编辑部将安排论文的最终发表。
这可能涉及到论文的编辑、排版和在线发表等过程。
值得注意的是,每个期刊的版面费缴纳流程可能会略有不同。
因此,在进行缴纳前,作者应该与期刊的编辑部进行沟通,并了解具体的要求和步骤。
另外,一些期刊可能会提供缴纳版面费的豁免或减免政策,以支持那些财务困难的作者。
通过遵循中国环境科学版面费缴纳流程,研究人员可以确保他们的论文能够顺利地发表在相关期刊上,并为环境科学研究做出贡献。
《环境科学研究》投稿格式及要求来稿请务必做到清稿、定稿,研究论文所报道的必须是原创性研究成果,并具有开拓性和创新性,属于国内或国际环境科学与工程研究及应用领域的前沿课题;具有重要的科学意义或工程开发应用价值,实验方法/技术路线合理,数据可靠,推理严谨,结论明确;无政治思想及国界、国名等错误,不涉及保密问题(请参考《环境科学研究》征稿简则).为保证本刊的权威性,坚决杜绝任何形式的抄袭稿.研究类稿件以8 000字左右为宜(包括图、表、参考文献).有关理论或技术的综述/评述/进展类稿件本刊不予受理(特别约稿除外).网上投稿请直接登录本刊网站();投稿排版格式为单栏(一栏)A4纸,页面的边距均为2 cm;中文题目为小二号黑体,作者姓名为小四号仿宋体,作者单位为小五号宋体;英文题目为四号新罗马字体加黑,作者姓名为小四号,作者单位为小五号.正文为五号宋体;单位符号使用加“/”的形式(如mg/L),行距为1.5倍;图、表标题为小五号黑体,图、表中字为六号宋体,单位使用“∙”乘的形式(如质量浓度/(mg/L)).☆选题:针对国内外相关领域前沿或热点研究,应从研究对象的实际应用和研究区域的实际污染现象出发,具有开拓性和创新性.研究成果能引起同行的广泛关注.☆题目:是文章的点睛之处,要紧扣主题,简明扼要,但要有足够的信息,能引起读者的兴趣,亦方便检索;应避免使用大而空的题目,最好不用“…的研究”、“...的初探”等,不建议使用副标题,字数一般不超过20个汉字,并附英文题目,英文题目实词首字母应大写.☆作者及单位:一般不超过7人,仅限直接参与者或具体指导者,并能就论文内容进行答辩者.凡署名有院士或外籍学者的稿件,必须有他(她)们的签字或签署意见.作者署名顺序在投稿后不得随意更改.为论文提供帮助的其他人可写在致谢项下.作者工作单位须使用全称,并标明所在省、市名称及邮政编码(需中、英文对照).来稿作者不止1位且第一作者非责任作者或为研究生时,须指定责任作者(研究生稿件的责任作者应为其导师),并在其姓名的右上角加*号.需提供第一作者和责任作者的简要情况[姓名(出生年–),性别(民族——汉族可省略),籍贯,职称,学位,研究方向(仅限责任作者填写),E-mail.],另需提供责任作者固定通信地址、电话、手机及E-mail.☆中文摘要:采用报道式文体,应反映论文的主要创新内容,给出重要结果和数据,并有自明性,包含目的、方法、结果、结论等要素,能够脱离全文阅读而不影响理解.尽量避免使用过于专业化的词汇、特殊符号和公式.在写作上要精心构思,文字表述需规范准确,随意从结论中摘出几句的做法是不可取的;不能出现参考文献序号,字数应控制在300~400字.☆英文摘要:必须确保英文摘要的可读性,应符合国际英文表达习惯,避免中国式的英文,要求作者重视对英文摘要的润色,英文无语言文字错误,更需请本专业英语好的专家协助撰写,详见本刊《摘要的写法》.[特别提示:通知修改后返回稿件中的英文摘要必须是经过严格润色过的.为确保和督促这一过程的实施,请作者提供已经润色的依据:①润色者的亲笔签名或作者与润色者往返的E-mail等通讯过程(打印稿);②润色过程稿(显示修改的痕迹)(打印稿);③润色者的背景材料(打印稿);④润色者以英文在本专业国际期刊上发表的文章的题录,包括作者、文题、刊名、出版年、卷、期、页(英语母语专家不需要提供该项)].☆关键词:列出3~8个,中、英文关键词须一一对应.关键词尽量用《汉语主题词表》等提供的规范词,文中题目提到地名时须将其列为关键词.英文关键词全部用小写(人名、地名、缩写等例外),关键词之间用分号相隔,结束处不使用标点.☆正文:稿件请按《科学技术报告、学位论文和学术论文的编写格式》(GB7713—87)的规定撰写.格式按引言/前言(不列出该标题)、方法、结果、讨论、结论、参考文献的格式书写;标题按层次分别编号(如一级标题1,二级标题1.1,三级标题1.1.1,四级标题1.1.1.1).0 引言:是文章的重要组成部分,关系到文章对读者的吸引力.在引言中应简要回顾文章所涉及到的科学问题的研究历史,简要介绍相关理论或研究背景.需列举相关的参考文献,尤其是近2~3年国内外核心期刊上发表的研究成果.应非常明确地给出研究目的、所采用的方法和技术手段,以及与以往研究的不同,并在此基础上提出作者要解决的问题[引言部分不加小标题,不必介绍文章的结构].1 试验研究:试验设计应针对研究问题或从实际应用出发,工程类的应针对工业化操作参数选取实验参数,不能与实际出入较大;技术路线要有针对性,相关设计方案的可行性不应存在疑问;处理方法在实际中应具有可操作性;各试验系列的筛选应科学、严谨;文中数据的有效数字位数均应正确使用并统一,全文(如中、英文摘要、图、表、讨论、结论等)引用的数据应确保一致.1.1材料和方法:主要是说明试验所用的材料、方法和研究的基本过程,应描述清楚,引用相关文献,使读者了解研究的可靠性,也使同行可以根据文章内容验证有关实验.实验设计合理,有新意,对照设计科学,技术方法有改进,在常用方法的基础上有创新,数据真实可靠,统计方法正确,统计学符号书写规范,样本充足.1.2样品采集及分析方法:①对样品的采集、分析和解释应采用由相关部门批准或国际上认可的整套的技术方法和规范,以可比于其他研究结果;②保证样品采集时间和样品量,使主要污染物能顺利检出,准确掌握实际污染状况.1.3 结果与分析:对相关原因进行合理、深入的解释;对机理能进行深入、系统地分析;对多种方式或方法的研究应提炼共性;与相关研究结果进行对比、分析.1.4 讨论与结论:要有新发现、新见解;观点明确、论据充分;讨论和结论应该由观测和实验结果引申得出,并注意与其他相关的研究结果进行比较,切忌简单地再罗列一遍试验结果.2 模型应用与模拟研究:①模型推导应严谨、细致,不应存在漏洞,并有大量数据支持;②模型应用时应注重其参数和边界条件的适用性,应根据实地污染状况选择合理参数,使研究结果可与其他研究对比;③对于管理类论文,应注重环境管理的实际应用,不应偏于理论化或仅提供方向性或定性的指标体系和概念框架,应注重实例研究;④模拟时应保证与研究区域或研究对象的实际状况相符.3 物理量、单位及符号:须符合中华人民共和国国家标准,不得使用已废弃的物理量和单位符号. 如:wt%,vot%,mol%等属不规范的符号,它们的规范符号分别为质量分数(w),体积分数(φ),摩尔分数(n);已经废除的克分子浓度(M)、当量浓度(N)、达因(dyn)、千克力(kgf)、毫米汞柱(mmHg)、标准大气压(atm)、卡(cal)等单位,不得继续使用. 不能用ppm,ppb等缩写词作单位,ppm用10-6,ppb用10-9表示. 物理量符号必须用斜体(pH例外,用正体)表示,对于矢量和张量,还应使用黑斜体;图的坐标和表的栏目采用物理量符号和单位符号的比值表示,如:t/min,c/(mol/L). 单位一律使用单位符号,不得写汉语名称. 对于“升”和“毫升”统一写为“L”和“mL”. 各种外文字母必须用印刷体书写,单位符号与数值之间要留空格. 西文符号及文种、大小写和上下角标须规范并层次分明.☆表格:应有中、英文对应的表题,内容需简练.表格只能用在比文字表达更精炼的地方,用阿拉伯数字依次标号,并置于文中提出的段落处,务必使用三线表.表格应尽量满足本刊要求(单栏80 mm,双栏170 mm,页面170 mm×245 mm).通常应放在文中一页内.层次应尽量简单,避免内容太多的大表和在表中使用化学结构式.☆插图:应有中、英文图题且相对应.可根据图的复杂程度和大小分为单栏和通栏图,单栏图宽为70~75 mm,通栏图宽为130~160 mm.函数图务必注明纵、横坐标轴的名称和单位,标值短线(刻度线)应指向图内.图例应采用易区分的标识,如“•×◦◊”等,避免采用粗、细线条加以区分.地图须标出经、纬度和指北向.(特别提示:对于文中出现的彩图,均将按照作者同意按彩色出版处理,并将加收因出四色胶片及四色印刷等另外支出的费用)☆基金项目:论文应有国家、省部级政府部门或各级基金类课题支持,非基金/项目资助的也需给出研究经费来源.☆参考文献:文献引用采用顺序编码制.作者应在文中对国内外同行发表的相关论文,特别是近期的研究成果给予充分地反映.引用文献应来源于国内核心期刊和国际知名出版物,文献总量应不少于18篇,并须有近年发表的外文文献.鼓励作者引用与论文相关的本刊近2年发表的文章.对文中所引参考文献,作者均应认真阅读过,并对文献的作者、题目、刊物名称、出版年、卷、期和起止页码等核实无误,电子版文献须注明“引用日期/发表日期”,切忌发生转引二手文献的不负责任的做法.所有参考文献均应在正文中有出处(以“[序号]”或“[序号-序号]”的形式标注在文内),且按在文内被提及的先后次序顺序编码.待发表文献请勿引用.文献有多个作者的需列出前3位作者姓名,之后加“等”.外文著者应姓前名后,并删去名的缩写点.具体格式请参考《文后参考文献著录规则》(GB/T7714—2005),以下为部分摘录:专著:[序号] 主要责任者. 题名:其他题名信息[M]. 其他责任者. 版本项(第1版不写). 出版地:出版者,出版年:起-止页码.(对于电子文献,文献类型标志项改为[M/OL],后续还应提供:[引用日期].获取和访问路径.)期刊:[序号] 主要责任者. 题名[J].刊名,年,卷(期):起-止页码.(对于电子出版物,后续还应提供:[引用日期]. 获取和访问路径.)报告:[序号] 主要责任者. 题名[R]. 所在地:机构名,出版年:起-止页码.文集:[序号] 析出文献主要责任者. 析出文献题名[M或C]. 析出文献其他责任者//专著主要责任者. 专著题名:其他题名信息. 版本项(第1版不写). 出版地:出版者,出版年: 析出文献起-止页码.(对于电子文献,文献类型标志项改为[M/OL或C/OL],后续还应提供:[引用日期]. 获取和访问路径.)报纸:[序号] 主要责任者. 文献题名[N]. 报纸名,出版日期(版次).(对于网络版报纸,文献类型标志项改为[N/OL],后续还应提供:[引用日期]. 获取和访问路径.)标准:[序号] 主要责任者. 标准编号标准名称[S]. 出版地:出版者,年.专利:[序号] 专利申请者或所有者. 专利题名:专利国别,专利号[P]. 公告日期或公开日期.(对于电子专利,文献类型标志项改为[P/OL],后续还应提供:[引用日期].获取和访问路径.)学位论文:[序号] 主要责任者. 论文题目[D]. 保存地:保存单位,年:起-止页码.电子文献:[序号] 主要责任者. 电子文献题名:其他题名信息[EB/OL]. 出版地:出版者,出版年(更新或修改日期)[引用日期].获取和访问路径.。
中国环境科学参考文献格式
对于中国环境科学参考文献格式,通常可以采用以下格式:
[序号] 作者. 文章标题[J]. 期刊名称, 出版年份, 卷号(期号): 页码.以下是一个具体的操作示例:
将光标放置在需要插入参考文献的地方。
在菜单栏上选择“引用”选项,然后选择“插入尾注”。
在弹出的对话框中选择“尾注”,并选择“选项”按钮修改编号格式为阿拉伯数字,位置为“文档结尾”。
确定后,Word会在光标的位置插入参考文献的编号,并自动跳转到文档尾部的相应编号处。
在编号后输入相应的参考文献说明,按照中国环境科学参考文献格式的要求进行书写,包括作者、文章标题、期刊名称、出版年份、卷号(期号)和页码等信息。
如果需要添加其他参考文献,可以按照同样的步骤进行操作。
请注意,在书写参考文献时,需要注意以下事项:
参考文献的格式要求需要根据具体的期刊要求进行修改。
参考文献需要按照引用顺序进行排列。
参考文献的标点符号需要按照英文状态下的标点符号进行输入。
参考文献的文字需要使用简体中文,并且需要避免出现错别字和语法错误。
《环境科学学报》投稿须知本刊是环境科学类学术月刊,由中国科学院生态环境研究中心主办、科学出版社出版。
本刊力求及时报导国内环境科学与工程领域新近取得的创新性研究成果,跟踪最新学术进展,推动我国环境科学事业的蓬勃发展。
本刊采取主编约稿和作者自由投稿2种方式组稿。
本刊要求自由投稿的研究论文所报导的必须是原创性研究成果,有关理论或技术的综述/评述/进展类的自由投稿,本刊不予受理。
本刊稿件录用原则是:1)要求来稿选题新颖,具有开拓性或创新性,属于国内或国际环境科学与工程领域基础理论/应用基础/应用研究方面的前沿课题;2)所报道的研究成果具有重要的科学意义或工程开发应用价值,能够引起本学科同行的广泛关注;3)所报告的实验方法/技术路线合理,数据可靠,推理严谨,结论明确;4)论文写作规范,无政治思想错误,无国界、国名等错误,不涉及保密问题,无抄袭或一稿多投问题。
为执行出版领域相关国家标准,贯彻国家新闻出版署、科技部和中国科学院有关期刊编辑出版的标准和规范,本刊制定了具体的稿件格式要求。
若来稿不符合本刊格式要求,则不予送审。
请作者投稿前认真查阅本刊现刊,或登录本刊主页查询《稿件格式要求》。
投稿方式:请作者登录本刊主页后,在左侧的作者登录区内按提示进行用户注册和投稿;自2006年5月1日起,本刊不再接受电子邮件投稿及打印件邮寄投稿。
本刊声明事项:欢迎作者投稿前登录本刊主页查询投稿要求。
如仍有疑问,亦可直接打电话或发E-mail直接向本刊编辑部咨询。
邮政地址:100085 北京2871信箱;咨询电话:(010)6294 1073;电子邮箱:hjkxxb@;网页地址:http:// 。
《环境科学学报》对稿件各部分内容的要求1.论文题名:论文题名要简练并明确反映论文内容,一般在20~25字以内;题名所用每一词语必须考虑到有助于选定关键词;应避免使用不常见的缩略词、首字母缩写字、字符、代号和公式等。
2.论文摘要:摘要应是对论文内容不加注释和评论的简短陈述,应以第3人称写,避免使用“本文研究了……”、“作者研究了……”等字样;摘要应以过去时态阐明研究工作的目的、实验方法或研究方法、结果和最终结论,其重点是结果和结论;摘要应具有独立性和自含性,即不阅读全文也能够获得必要的信息;摘要应是一篇完整的短文,包含与论文同等数量的主要信息,供读者确定有无必要阅读全文,亦供文摘等二次文献采用;摘要应做到文字精炼、准确,避免自我评价,篇幅一般控制在500字以内;除实在无法变通外,摘要中不宜出现图、表、化学结构式以及非公知公用的符号和术语;英文摘要应与中文对应,无语言表达错误,符合英文语言习惯;为便于国际交流,英文摘要可适当详细、篇幅适当加长。
《环境科学学报》投稿须知(官方认证)刊名:环境科学学报Acta Scientiae Circumstantiae 主办:中国科学院生态环境研究中心周期:月刊出版地:北京市语种:中文;开本:大16开ISSN:0253-2468CN:11-1843X邮发代号:82-625历史沿革:现用刊名:环境科学学报创刊时间:1981该刊被以下数据库收录:CA 化学文摘(美)(2009)CBST 科学技术文献速报(日)(2009)中国科学引文数据库(CSCD—2008)核心期刊:中文核心期刊(2008)中文核心期刊(2004)中文核心期刊(2000)中文核心期刊(1996)中文核心期刊(1992《环境科学学报》被收录为国家科技部“中国科技论文统计源期刊”(中国科技核心期刊)、“中国学术期刊综合评价数据库”统计刊源,被“中国期刊全文数据库”、《中国生物学文摘》、“中国生物学文献数据库”、“中文科技期刊数据库”、美国《ChemicalAbstracts》(《化学文摘》)、联合国《AquaticSciencesandFisheriesAbstracts》(水科学和渔业文摘)等收录。
《环境科学学报》的最新影响因子:根据中国科学技术信息研究所新近出版的2005年版《中国科技期刊引证报告》,《环境科学学报》2004年影响因子0.954,在国内资源与环境类期刊中名列第2位(在环境科学类期刊中名列第1位)投稿须知本刊是环境科学类学术月刊,由中国科学院生态环境研究中心主办、科学出版社出版。
本刊力求及时报导国内环境科学与工程领域新近取得的创新性研究成果,跟踪最新学术进展,推动我国环境科学事业的蓬勃发展。
本刊采取主编约稿和作者自由投稿2种方式组稿。
本刊要求自由投稿的研究论文所报导的必须是原创性研究成果,有关理论或技术的综述/评述/进展类的自由投稿,本刊不予受理。
本刊稿件录用原则是:1)要求来稿选题新颖,具有开拓性或创新性,属于国内或国际环境科学与工程领域基础理论/应用基础/应用研究方面的前沿课题;2)所报道的研究成果具有重要的科学意义或工程开发应用价值,能够引起本学科同行的广泛关注;3)所报告的实验方法/技术路线合理,数据可靠,推理严谨,结论明确;4)论文写作规范,无政治思想错误,无国界、国名等错误,不涉及保密问题,无抄袭或一稿多投问题。
环境类SCI(偏环境管理或环境科学类)影响因子及审稿周期统计发现坛子里好多虫虫都是实验类研究,所以大家投稿参考的机会比较多。
但不乏有好多虫子也是或逐步向环境科学或环境管理类转型。
因为研究的人相对少,能发表的期刊数目也有限,所以从最开始筛选期刊到投稿过程都布满艰辛,又苦于无人咨询和借鉴。
本人由环境工程转型到环境管理,摸爬滚打2年,也只是刚刚入门,把收集的一些环境管理类或环境科学类杂志的影响因子及审稿周期总结如下,希望都大家投稿有所帮助。
影响因子和刊载数量都以2009年为准,2010年可参考论坛里最新影响因子。
投稿周期以期刊最新收录杂志的投稿日期和修改日期计算,或以网上搜集的投稿成功者个人经验记录统计,难免会有个体偏差,请见谅。
大家看看审稿时间和每年收录的文章数量就知道搞环境管理多么不容易了。
不过有个规律就是影响因子越高,一般反应会越快。
整体上环境科学类的比环境管理的还要好很多。
记得有一次投一个杂志4个月没消息,发邮件给一个中过该杂志的朋友,问审稿周期一般要多长时间,她说只要是一年内,都属于正常,所以大家淡定啊。
如果想毕业,就趁早下手,不然光等文章返修的时间都比别人长好多。
杂志名称影响因子审稿周期年刊载文章数量(2009)Environment International 3.516 3-8个月133Environmental pollution 3.135 2个多月返修521Chemosphere 3.054 2-5个月 1066Journal of Hazardous Materials 2.975 2-4个月1177Science of the Total Environment 2.579 2-5个月 673Environmental Modelling & Software 2.659 2-6个月 128Environmental Science & Policy 1.975 有投稿者说4个月64Journal of Environmental Management 1.794 6-10个月313Energy Policy 1.755 2-6个月444Journal of Environmental Economics and Management 1.730 查不到审稿时间Journal of cleaner production 1.362 3-6个月214Resource conservation and recycling 1.133 6-12个月 106Energy Conversion and Management 1.180 6-12个月还有一些跟本人研究方向不是很相关的只做了简要统计Waste Management 2.208 主要接受固废或因固废产生的渗滤液之类的ENVIRONMENTAL MANAGEMENT 1.109 德国每年156篇Resource and Energy Economics 1.081 季刊Environmental Monitoring and Assessment 1.035 月刊Resources Policy 0.929Waste Management & Research 0.835Environmental Technology 0.674Process Safety and Environmental Protection 0.400ENVIRON SCI POLLUT R 2.492 66ENVIRON RES 3.038 150篇Global Environmental Change-Human and PolicyDimensions 3.955 每年4期补充2楼(jlc夜雨)GG的经验总结:BT,4.253,审稿周期1-3个月,编辑效率超高JHM,4.144,审稿周期2-6个月,编辑效率一般WR,4.355,审稿周期2-6个月,编辑效率一般SPT,2.879,审稿周期3-6个月,编辑效率一般Chemosphere,审稿周期2-4个月,编辑效率较高以下是从网上的一些转载,如果侵犯了版权,请见谅哦。
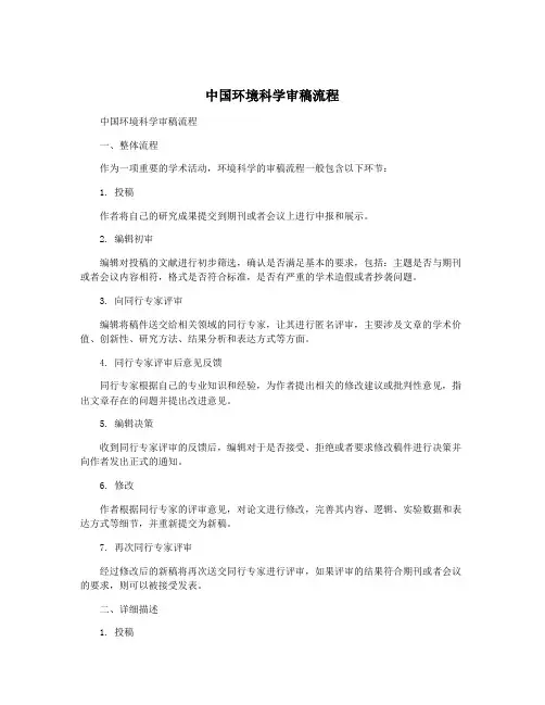
中国环境科学审稿流程中国环境科学审稿流程一、整体流程作为一项重要的学术活动,环境科学的审稿流程一般包含以下环节:1. 投稿作者将自己的研究成果提交到期刊或者会议上进行申报和展示。
2. 编辑初审编辑对投稿的文献进行初步筛选,确认是否满足基本的要求,包括:主题是否与期刊或者会议内容相符,格式是否符合标准,是否有严重的学术造假或者抄袭问题。
3. 向同行专家评审编辑将稿件送交给相关领域的同行专家,让其进行匿名评审,主要涉及文章的学术价值、创新性、研究方法、结果分析和表达方式等方面。
4. 同行专家评审后意见反馈同行专家根据自己的专业知识和经验,为作者提出相关的修改建议或批判性意见,指出文章存在的问题并提出改进意见。
5. 编辑决策收到同行专家评审的反馈后,编辑对于是否接受、拒绝或者要求修改稿件进行决策并向作者发出正式的通知。
6. 修改作者根据同行专家的评审意见,对论文进行修改,完善其内容、逻辑、实验数据和表达方式等细节,并重新提交为新稿。
7. 再次同行专家评审经过修改后的新稿将再次送交同行专家进行评审,如果评审的结果符合期刊或者会议的要求,则可以被接受发表。
二、详细描述1. 投稿投稿是论文开始进入审稿流程的第一步,对于作者和期刊编辑部来说都是非常重要的环节。
作者需要了解目标期刊或会议的审稿政策和流程,准备好清晰、准确和有说服力的文章,并按照要求格式提交。
期刊编辑部则需要对投稿文献进行初步筛选,确认格式符合规范,同时检查论文的主题是否与期刊或会议内容相符,是否存在明显的学术造假或者抄袭问题。
如果这些要求无法得到满足,投稿将被退回或直接拒绝。
2. 编辑初审编辑初审是一个非常重要的环节,主要目的是确认论文是否符合期刊或会议的出版要求,以及样稿是否符合格式规范。
编辑通常会仔细阅读论文并评估其整体内容和质量,并根据要求检查眼力或使用相应的系统工具进行检查,以保障质量。
3. 向同行专家评审同行专家评审是整个审稿流程的核心环节,也是保障论文学术质量的关键一步。
环境科学与技术投稿流程下载温馨提示:该文档是我店铺精心编制而成,希望大家下载以后,能够帮助大家解决实际的问题。
文档下载后可定制随意修改,请根据实际需要进行相应的调整和使用,谢谢!并且,本店铺为大家提供各种各样类型的实用资料,如教育随笔、日记赏析、句子摘抄、古诗大全、经典美文、话题作文、工作总结、词语解析、文案摘录、其他资料等等,如想了解不同资料格式和写法,敬请关注!Download tips: This document is carefully compiled by theeditor. I hope that after you download them,they can help yousolve practical problems. The document can be customized andmodified after downloading,please adjust and use it according toactual needs, thank you!In addition, our shop provides you with various types ofpractical materials,such as educational essays, diaryappreciation,sentence excerpts,ancient poems,classic articles,topic composition,work summary,word parsing,copy excerpts,other materials and so on,want to know different data formats andwriting methods,please pay attention!1. 准备稿件:稿件应具有创新性、科学性和实用性。
遵循期刊的格式要求,包括字体、字号、行距、页边距等。
《环境科学学报》投稿须知本刊是环境科学类学术月刊,由中国科学院生态环境研究中心主办、科学出版社出版。
本刊力求及时报导国内环境科学与工程领域新近取得的创新性研究成果,跟踪最新学术进展,推动我国环境科学事业的蓬勃发展。
本刊采取主编约稿和作者自由投稿2种方式组稿。
本刊要求自由投稿的研究论文所报导的必须是原创性研究成果,有关理论或技术的综述/评述/进展类的自由投稿,本刊不予受理。
本刊稿件录用原则是:1)要求来稿选题新颖,具有开拓性或创新性,属于国内或国际环境科学与工程领域基础理论/应用基础/应用研究方面的前沿课题;2)所报道的研究成果具有重要的科学意义或工程开发应用价值,能够引起本学科同行的广泛关注;3)所报告的实验方法/技术路线合理,数据可靠,推理严谨,结论明确;4)论文写作规范,无政治思想错误,无国界、国名等错误,不涉及保密问题,无抄袭或一稿多投问题。
为执行出版领域相关国家标准,贯彻国家新闻出版署、科技部和中国科学院有关期刊编辑出版的标准和规范,本刊制定了具体的稿件格式要求。
若来稿不符合本刊格式要求,则不予送审。
请作者投稿前认真查阅本刊现刊,或登录本刊主页查询《稿件格式要求》。
投稿方式:请作者登录本刊主页后,在左侧的作者登录区内按提示进行用户注册和投稿;自2006年5月1日起,本刊不再接受电子邮件投稿及打印件邮寄投稿。
本刊声明事项:欢迎作者投稿前登录本刊主页查询投稿要求。
如仍有疑问,亦可直接打电话或发E-mail直接向本刊编辑部咨询。
邮政地址:100085 北京2871信箱;咨询电话:(010)6294 1073;电子邮箱:***************.cn;网页地址:http:// 。
《环境科学学报》对稿件各部分内容的要求1.论文题名:论文题名要简练并明确反映论文内容,一般在20~25字以内;题名所用每一词语必须考虑到有助于选定关键词;应避免使用不常见的缩略词、首字母缩写字、字符、代号和公式等。
《中国环境科学》投稿要求《中国环境科学》是中国环境科学学会主办的学报级综合性学术刊物.本刊的任务是紧密围绕我国重大的环境问题开展学术研究与讨论,包括环境自然科学基础理论、环境战略思想、环境管理的理论与方法、区域性环境污染综合整治等.本刊欢迎全国各地、各部门环境科学工作者、大专院校从事环境科学领域研究的教师、学生和科技人员踊跃投稿.题名简明、具体、确切,概括文章的要旨,符合编制题录、索引和检索的有关原则并有助选择关键词,避免使用非公知公用的缩略语、字符、代号、结构式和公式.中文题名一般不超过20个字(超过20个字的中文题名,需拟一个20个字以内的简短题名供书眉刊用;必要时可加副题名),相应的英文题名不超过10个实词.作者、工作单位、地址按国家相关标准署名,有中、英文工作单位全称、所在省市名及邮编.英文摘要中的邮编之后要加国名.中国作者姓名的汉语拼音写法:ZHANG Ying(张颖),WANGXi-lian(王锡联),ZHUGE Hua(诸葛华).摘要具有独立性和自含性,不出现图、表,冗长的数学公式和非公知公用的符号、缩略语.包含要素:目的、方法、结果、结论、其他.字数:100~300字.关键词3~5个(最多不超过8个),中英文关键词一一对应.中图分类号、文献标识码、文章编号中图分类号和文章编号由编辑部给定.文献标识码本刊分A、B、C三种,请按要求标出:A—理论与应用研究学术论文(包括综述报告);B—实用性技术成果报告(科技)、理论学习与社会实践总结(社科);C—业务指导与技术管理性文章(包括特约评论).正文论文按引言(不单列标题;用200~300字阐述开展本工作的目的,理论基础和与本题有关的国内外进展情况及本工作的创新及特色,但无需对主题开展全面回顾,也不要述及研究的数据和结论)、方法、结果、讨论与结论的格式书写;研究报告、成果报道需加盖单位公章;文章标题层次为:一级标题1,二级标题1.1,三级标题1.1.1;与本题目无关及无实验依据的论述与结论、常规的数理公式及化学方程式不应包括;使用国家法定计量单位,同一单位在全文中写法一致,使用单位的国际符号表达量值;用铅笔标出公式中符号的文种,并写清字母、符号的大、小写,正、斜体;注出上、下角的字母、数码和符号.表有表序、中文表题、英文表题;使用国家法定计量单位及单位的国际符号;只附最必要的表,置于文中提出的段落处.图提供计算机绘制、激光输出图,最好用Excel作图.双栏图的横坐标约为3.5~4cm,纵坐标约为2.2~2.5cm;有图序、中文图题,英文图题;横、纵坐标要有说明文字及单位的国际符号;照片要黑白清晰、层次分明;只附最必要的图,置于文中提出的段落处.参考文献按在正文中出现的先后编文献序号,在引用处的右上角用方括弧[ ]标出;列出主要参考文献.格式:a.专著、论文集、学位论文、报告:[序号]主要责任者.文献题名[文献类型标识].出版地:出版者,出版年,起止页码(任选).b.期刊文章:[序号]主要责任者.文献题名[J].刊名,年,卷(期):起止页码.c.论文集中的析出文献:[序号]析出文献主要责任者.析出文献题名[A].原文献题名[C].出版地:出版者,出版年.析出文献起止页码.d.报纸文章:[序号]主要责任者.文献题名[N].报纸名,出版日期(版次).e.国际、国家标准:[序号]标准编号,标准名称[S].f.专利:[序号]专利所有者.专利题名[P].专利国别:专利号,出版日期.g.电子文献:[序号]主要责任者.电子文献题名[电子文献及载体类型标识].电子文献的出处或可获得地址,发表或更新日期/引用日期(任选).h.各种未定义类型的文献:[序号]主要责任者.文献题名[Z].出版地:出版者,出版年.作者简介姓名(出生年-),性别,(民族—汉族可省略),籍贯,职称,学位,研究方向,承担过主要项目名称(获奖情况),发表论文总数.致谢只对协作者和提供材料的相关人员表示谢意.其他版面费标准: 300元/页.提前发表的论文的版面费另议.。
主办单位:中国科学院生态环境研究中心国际标准刊号:ISSN 0250-3301国内统一刊号:CN11-1895刊期:双月刊地址:北京市2871信箱(海淀区双清路18号)(100085)编辑部电话:************电子邮箱:期刊简介:专业学术性刊物。
刊登我国科学环境领域有关基础研究与应用研究方面的成果和学术论文,报道我国在控制污染、清洁生产和生态环境保护方面取得和进展。
主要栏目有科研报告、研究通讯、治理技术与综合利用、环境调查、监测分析、专论与综述等。
读者对象为环境科学工作者及大专院校师生等。
2.刊名:中国环境科学主办单位:中国环境科学学会国际标准刊号:ISSN 1004-132X国内统一刊号:CN42-1294刊期:双月刊地址:北京市西门内南小街115号(100305)编辑部电话:************电子邮箱:*****************期刊简介:专业学术性刊物。
反映我国环境科学领域科研究与技术成果,刊登环境科学基础理论、环境战略思想、环境管理及区域性环境污染综合治理等方面的研究论文,报道国内外研究动态。
读者对象为环境科学工作者及相关专业大专院校师生等。
3.刊名:环境工程学报主办单位:中国科学院生态环境研究中心国际标准刊号:ISSN 0253-2468国内统一刊号:CN11-1843刊期:双月刊地址:北京市2871信箱(100085)编辑部电话:************电子邮箱:期刊简介:专业学术性刊物。
报道我国环境科学领域最新研究成果,刊登学术研究论文和研究简报等,内容涉及环境化学、环境地学、环境医学、环境生物学、环境物理学、环境管理学等。
读者对象为环境科学工作者及大专院校师生等。
主办单位:国家环境保护总局国际标准刊号:ISSN 0253-9705国内统一刊号:CN11-1700刊期:月刊地址:北京市海淀区普惠南里14号(100036)编辑部电话:************电子邮箱:*******************.cn期刊简介:环保科技刊物。
中国环境管理投稿经验
近年来,随着环境问题的不断加剧,中国环境管理领域的研究和实践也越来越受到关注。
作为环境管理领域的从业者或研究者,发表论文是非常重要的一环。
以下是我在中国环境管理领域投稿的经验分享。
1. 选择期刊
首先,我们需要选择合适的期刊投稿。
中国环境管理领域的期刊有很多,如《环境科学与技术》、《环境保护》、《环境监测管理与技术》等。
在选择期刊时,我们需要考虑期刊的影响力、发表文章的主题、审稿周期等因素。
2. 准备论文
在准备论文时,我们需要注意文章的结构和内容。
一篇好的论文应该有明确的研究目的和方法,清晰的实验数据和结果,合理的讨论和结论。
此外,我们还需要注意语言的表达和格式的规范。
3. 投稿流程
在投稿时,我们需要按照期刊的要求准备投稿材料,包括文章、图表、参考文献等。
一般来说,我们需要填写投稿表格并上传文章,然后等待期刊编辑部的审核和审稿意见。
4. 修稿修改
在收到审稿意见后,我们需要认真阅读审稿人的意见,并对文章进行修改和完善。
在修改时,我们需要注意按照审稿人的要求进行修改,并给出合理的回复,解释我们的修改意见。
5. 发表文章
最后,当文章经过审稿人的认可后,我们就可以看到自己的文章被发表在期刊上了。
此时,我们需要注意查看文章的排版和印刷质量,以及及时向同行和读者宣传自己的文章。
总之,中国环境管理领域的投稿经验需要我们细心和耐心。
只有不断学习和完善自己,才能在环境管理领域取得更好的成果。
环境类中文核心期刊简介及论文写作与投稿浅述摘要简要地介绍我国部分环境类中文核心期刊收录情况,归纳总结了论文的写作与投稿等环节的技术要领,为环境类科研者和工作者在规范学术论文写作、准确投稿,提高录用率等方面提供借鉴和参考。
关键词中文核心期刊;环境类期刊;要目总览核心期刊是指某一学科中高水平、高影响力的期刊,核心期刊有两个主要特征:一是学科性,二是学术性。
目前国内外核心期刊的认定是由不同期刊评价体系来确定,在高校和科研院所,基本是以SCI Expanded(美国科学引文数据库)、EI Compendex(美国工程索引数据)、中国科学引文数据库(CSCD)的来源期刊为核心期刊的[1]。
从1992年推出《中文核心期刊要目总览》(以下简称《要目总览》),至今已推出九版(1992、1996、2000、2004、2008、2011、2014、2017和2020年)。
文中概述部分环境类中文核心期刊收录情况,探讨了环境类论文的写作与发表的基本知识,为环境类同行的学术论文写作与准确投稿提供参考,有利于提高我国环境类论文的录用率,从而提升我国学术总体水平。
1中文核心期刊要目总览简介《要目总览》是我国核心期刊选择研究工作所取得的一项公认的、权威性的调研成果,是较为科学的中文核心期刊表,填补了我国没有核心期刊表的空白[2]。
它促进了中文期刊编辑和出版质量的提高,学术界均对此书给予了充分肯定和较高评价。
不少大专院校和科研院所的学位管理和职称评定部门以《要目总览》所列核心期刊来评价有关人员发表论文的质量。
2020年版《要目总览》是从我国当时涉及出版的14700余种中文期刊中评选出了1990多种核心期刊,所评选出的核心期刊分属七大编74个学科类目。
核心期刊反映了我国某一学科或专业发文质量高、信息含量大、被摘率、被引率和借阅率较高的期刊[3]。
同时为图书情报部门对中文学术期刊的评估与订购、为读者导读提供参考依据。
2部分环境类中文核心期刊情况《要目总览》收录的期刊并不是固定不变的,根据各期刊的质量水平和发展情况,以及某些老期刊的停刊和新期刊的发行,再版时的收录种类和排名都会有一些变化。
《中国环境科学》(月刊)1981年创刊,是中国环境科学学会主办的学报级综合性学术刊物。
《中国环境科学》近年来对环境科学研究领域中的诸多学科如环境地学、环境化学、环境生
态学、环境医学、环境工程等基础理论研究;对各种环境污染物的监测、分析及其防治;对区
域环境的综合整治与规划;以及对全球环境问题等多方面的研究进行了全面综合报道,反映了
中国环境科学的发展方向、研究水平、最新成就与突破性进展。
投稿须知:
1.论文要求word电子文档,文稿格式要符合标准论文格式,文章内容要求原创、严禁抄袭。
同一篇稿件切勿一稿多投,否则后果自负。
2.投稿请在论文后面注明作者简介(姓名,性别,籍贯,学历,职称,研究方向,从事的
工作)工作单位、通讯地址、邮政编码、联系方式,方便网站工作人员及时与您沟通联系或
快递期刊。
通信地址格式如下:××省××市××县××路××号+单位名称,邮政编码,联系电话。
3.编辑部会及时处理所投稿件,一般审稿时间为3-4个工作日,核心期刊稿件为一周左右。
4. 编辑部根据期刊不同的版面要求,有权对稿件进行适当修改。