【流程管理】流程设计(新)
- 格式:ppt
- 大小:947.00 KB
- 文档页数:19
高效的流程管理体系应包含哪4个方面的内容?目前,市场竞争环境发生了很大变化,企业要提高竞争力,就必须将只抓住市场机会、业务第一的指导思想,转变到市场把握与内部管理相结合、重视内部管理建设上来。
只有坚持流程管理体系的持续优化,才能在运营效率上超越竞争对手,创造竞争优势。
企业如何向管理要利润?方法很多,其中一个重要的方法就是重新审视流程、强化流程管理,在流程上构建企业的竞争力。
然而,目前许多企业的管理流程还存在较多问题,主要体现在三个方面:①单个流程还需要规范、总结与完善;②流程管理业务体系没有形成;③流程管理的组织体系没有建立起来,但根本原因在于后面两个。
流程管理的组织体系与流程管理的业务体系不建立起来,单个流程的优化就没有方向,也不能完成企业的主动行为,自然难于持续有效地开展下去。
由于很多企业没有把流程管理视为提升工作效率,提升企业竞争力的关键管理手段,因此在这方面存在严重的不足。
那么,企业如何建立高效的流程管理体系呢?流程管理体系包括方面:流程体系规划、流程设计体制、流程实施与评审机制、流程改进体制。
这四个方面一脉相承,体现了管理的PDCA循环。
一、流程管理体系规划首先,流程体系规划要考虑为使企业能够有效地规范、管理并支持业务发展,提升利润空间,企业需要那些流程。
其次,为了便于流程管理,在做流程体系规划时,还需要建立分层分级的流程管理体系,明确流程之间的上下游及接口关系、识别基于阶段性战略目标的关键流程进行重点监控等。
因此,流程管理体系规划可以参考下面几个原则:1、流程体系规划原则:完整性将企业的重要活动纳入流程化管理,形成完整的文件化流程体系。
目前,大多数的企业的流程管理体系建立以ISO9000质量体系为基础,其他方面涉及不多,一些重要的业务活动尚未纳入规范化的流程管理体系。
另外,很多企业缺乏规划方面的流程,企业虽然变大了,而现有的流程管理体系仍然保留着小企业的特性,多着重于事务性操作,层次不高,缺乏大企业需要的战略牵引,影响业务的进一步发展。
流程设计方案
首先,流程设计的基本原则是流程的简化和优化。
在进行流程
设计时,我们应该尽量简化流程,避免流程中的多余环节和繁琐步骤。
同时,也要优化流程,提高流程的效率和质量。
在设计流程时,需要充分考虑到各个环节之间的关联性和协同性,确保流程的顺畅
和高效。
其次,流程设计的步骤包括流程分析、流程建模、流程优化和
流程实施。
在进行流程设计时,首先需要对当前流程进行全面的分析,了解每个环节的具体情况和存在的问题。
然后,可以通过流程
建模工具对流程进行可视化设计,清晰地展现每个环节的流程和关联。
接下来,可以针对流程中存在的问题进行优化,简化流程,提
高效率。
最后,需要将优化后的流程方案进行实施,确保流程设计
的落地和执行。
最后,流程设计的注意事项包括需求明确、沟通顺畅和持续改进。
在进行流程设计时,需要充分了解业务需求,明确流程设计的
目标和方向。
同时,也需要保持与相关部门和人员的沟通顺畅,确
保流程设计方案能够得到有效的反馈和支持。
此外,流程设计是一
个持续改进的过程,需要不断地收集反馈意见,及时调整和优化流
程设计方案,确保流程设计的持续有效性。
综上所述,一个好的流程设计方案需要遵循流程设计的基本原则,按照流程设计的步骤进行设计,并且需要注意一些流程设计的注意事项。
只有这样,才能设计出符合实际需求、高效简洁的流程设计方案,为企业的发展提供有力支持。
流程管理流程再造流程优化设计解决方案与设计的原则流程管理是组织中重要的管理活动之一,它涉及到整个组织的运转和效率。
在实践中,经常需要对流程进行再造和优化设计,以提高效率、降低成本和提升质量。
本文将介绍流程再造和优化设计的解决方案以及相关的设计原则。
一、流程再造解决方案流程再造的目标是通过重新设计和重构组织的流程,实现业务目标的变革和改进。
以下是流程再造的常用解决方案:1.识别问题:首先需要识别当前流程存在的问题,包括效率低、成本高、质量差等。
可以通过对流程的分析、观察和调查来获得问题的真正原因。
2.设定目标:在进行流程再造之前,需要设定清晰的目标。
目标应该与组织的战略目标和业务需要相一致,同时也需要考虑到员工和客户的需求。
3.重新设计:流程再造的核心在于重新设计和重构组织流程。
这需要考虑到流程的各个环节,包括输入、输出、活动和控制等。
在重新设计流程时,必须考虑到流程的整体性和综合性,以及与其他流程的协同效应。
4.实施评估:在重新设计和实施新流程之后,需要对其效果进行评估和监控。
这可以通过关键绩效指标(KPI)来实现,以确保流程再造的目标得以实现。
二、流程优化设计解决方案流程优化的目标是通过改进和调整当前流程,以提高效率和质量。
以下是流程优化的常用解决方案:1.数据分析:通过对流程中的数据进行分析,可以发现潜在的问题和机会。
数据分析可以帮助确定当前流程存在的瓶颈和瓶颈的原因,从而制定相应的优化措施。
2.精简活动:流程优化的一个重要目标是通过剔除无价值和重复的活动,减少浪费和冗余。
可以通过流程分析和员工的参与,确定哪些活动可以省略或简化。
3.自动化和技术应用:流程优化可以通过引入新的技术和工具来实现。
自动化和技术应用可以提高流程的效率,减少错误和人为干预。
例如,可以使用电子表格、工作流管理系统、项目管理工具等。
4.管理和培训:流程优化需要管理的支持和员工的积极参与。
管理层应该提供必要的资源和支持,员工应该接受相应的培训和教育,以适应新流程的变化。
企业全流程管理的十个步骤战略通常是一个动态的过程,从设计到实施再到评价,包含三个不可分割的完整组成部分,这样一个战略实施的过程本质上就是一个流程问题。
所以,不管战略也好还是流程也罢,两者本质上不仅并不矛盾,而且同样重要。
当我们客观审视企业的工作时,无论是高级管理者,还是普通员工,都在将大量的时间和精力放在如何正确的做事上,而一旦企业处于战略实施状态时,组织的整个大的动作又都是在全力构建这样一个宏伟工程。
在企业管理中,管理者需要站在一个战略实施的高度去看待流程的问题。
企业进行全流程管理的十个完整步骤,旨在帮助管理者找到一条实现流程管理的有效途径,把握好其中的关键点,从而将流程管理对提升企业管理的价值最大化。
具体参见下图:一、识别环境环境是实施企业全流程管理的一个基本前提,包括内外两个方面。
通过对环境因素的分析,我们可以制定相应的流程管理策略。
主要的内部环境因素包括,公司战略、业务结构、组织结构、岗位配置、规章制度、表单报表、信息化程度、管理文化、团队成熟度等等。
在一个企业里,如果这些因素没有清晰的标准,或者模凌两可似是而非,则存在一个流程驱动内部因素规范升级的过程,如果这些因素有章可循,那么流程管理的基础工作就会比较扎实,起点也会比较高。
主要的外部因素包括,宏观环境、行业环境、政策监管、技术进步、市场环境、市场驱动、替代、供应商、竞争对手、客户需求等等。
对于一个企业来说,上述这些因素如果对企业发展造成的挑战较大或较突出,则存在一个改变组织或业务模式,以适应外部环境的过程,流程管理可以结合组织或业务模式的调整进行,不必全面展开。
如果上述因素短期内对企业造成的影响有限或挑战不大,企业完全有能力接受这些挑战,流程管理就可以更全面一些,至少通过理顺流程提高客户满意度,化解内部冲突,提高员工满意度等方面做出实质性改善。
二、明确目标任何管理工作都是为特定目标和特定对象服务的,流程管理也不例外。
简单讲,流程管理的目标有两个,一个是提高组织运行效率,另一个则是加强组织控制力。
TC流程管理一、 TC上C6136车床的组织机构表1 任务及签署人范围表任务模板类型 任务名称 签署人范围(组.角色)审核任务 设计 主轴箱.C6136车床 设计师审核任务 校对 主轴箱.C6136车床 设计师审核任务 审查 主轴箱.C6136车床 主管设计师 审核任务 审核 主轴箱.C6136车床 主任设计师 审核任务 强度会签 主轴箱.C6136车床 强度设计师 审核任务 工艺会签 主轴箱.C6136车床 工艺师审核任务 批准 主轴箱.C6136车床 总设计师表2 参与流程的用户表任务 签署人设计 设计师(u003,张三)校对 设计师(u006,马六)审查 主管设计师(u002,杨组长)审核 主任设计师(u001,王主任)强度会签 强度设计师(u004,李四)工艺会签 工艺师(u005,王五)批准 总设计师(u02,陈总)二、 建立工作流程模板1.1新建工作流程模板操作者:infodba。
操作步骤:(1)在TC Portal中依次单击【工作流设计器】图1 “工作流设计器”按扭在TC Portal中出现【工作流设计器】窗口,如下图所示:图2 工作流设计器窗口(2)打开【文件】菜单,选择【新建根节点模板…】菜单项,出现【新建根节点模板对话框】对话框,如图4所示。
图3 新建流程模板图4 新建根节点模板对话框(3)填写【新建根节点模板名称】栏,在【基于根节点模板】列表框处选择Review Proccss。
模板类型选择为“流程”。
(4)单击【确定】按钮。
此时进入模板编辑窗口,窗口中只有表示“开始”和“结束”两个任务的图标。
注意:流程模板有“编辑”和“浏览”两种状态。
见下图。
如图标处于按下状态,则模板处于可编辑状态。
如下压则为浏览状态。
只有模板处于“编辑”状态,才可对模板进行设计和修改。
完成前四步操作后,对刚新建的流程模板,此时,该模板处于编辑状态。
图5 流程模板的可编辑状态切换按扭1.2添加任务模板每个流程含有很多步骤,在TC中,把每一个步骤称为一个Task(任务)。
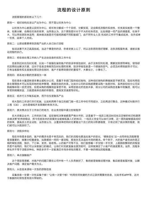
流程的设计原则 流程管理的原则有以下⼏个:原则⼀:组织结构应该以产出为中⼼,⽽不是以任务为中⼼ 以任务为中⼼就是以⽬标为中⼼,将任务分解成⼀个个⽬标,分解实现,这会降低流程的系统性,任务其实就是⼀个整体,如果分解,会降低任务的效率,当然我认为,这个原则是针对于不⼤的任务⽽⾔,⽐如调查⼀项产品的满意度,任务不⼤,可以⽤该原则来适⽤;具体做法就是尽可能将跨越不同职能部门、由不同专业⼈员完成的⼯作环节集成起来,合并成单⼀任务,由单个⼈完成。
原则⼆:让那些需要得到流程产出的⼈⾃⼰执⾏流程 俗话说事不关⼰⾼⾼挂起,当这个事是你的话,你肯定就上⼼了,所以这条原则很好理解,这条流程服务谁,谁就去推动流程的执⾏。
原则三:将信息处理⼯作纳⼊产⽣这些信息的实际⼯作中去 信息到达时应及时处理,⽐如⼀个客服在接到客户的投诉举报信息时,由于没有权利处理,需要找到领导审批,领导研究后再给出解决⽅案,这对于信息没有做到及时处理的效果,投诉举报信息是⼀个顾客的怨⽓,必须及时得到疏导才可以;只有当客服有权去直接处理这条信息时,客户才能得到很好的重视⼲,⼤事化⼩,⼩事化了。
原则四:将各地分散的资源视为⼀体 现在很多⼤集团有很多事业部和分公司,是属于多部门型的组织架构,这种组织架构的弊端就是不够灵活,现在利⽤信息化管理技术可以实现异地的各种管理,数据信息的共享。
⽐如分公司的采购部需要采购⼀批原材料,虽然放权给分公司采购能够体现⼀些灵活性,但是采购的规模效益享受不到,采⽤信息化的信息共享,将分公司的采购信息集中到集团,既可以享受到规模效益,⼜能提⾼供应商的积极性,提⾼发货速度等好处。
原则五:将并⾏⼯作联系起来,⽽不仅仅是联系产出 将⼤型的⼯作进⾏并⾏实施,⽐如利⽤两个独⽴的部门做⼀项⼯作中的不同部分,之后再进⾏整合,这种模式叫做并⾏⼯程(CE),这也是缩短开发周期的有效⽅法。
原则六:使决策点位于⼯作执⾏的地⽅,在业务流程中建⽴控制程序 在⼤多数企业中,⼯作的执⾏者、监控者和决策者都是严格分开的,这是基于“⼀线员⼯既没时间也没⾜够的知识和眼界去做决策”的传统假设,⽽今信息技术的发展完全能够拓展⼈们的知识,⼀线员⼯完全可以⾃⾏决策,这⼀原则能够提⾼组织的效率,提⾼员⼯的主动性,当然我认为,注重效率的同时也要看这个员⼯的知识积累程度,只有达到了做决策的程度,我们就可以⼤胆放权了。
定义流程管理(process management),是一种以规范化的构造端到端的卓越业务流程为中心,以持续的提高组织业务绩效为目的的系统化方法。
它应该是一个操作性的定位描述,指的是流程分析、流程定义与重定义、资源分配、时间安排、流程质量与效率测评、流程优化等。
因为流程管理是为了客户需求而设计的,因而这种流程会随着内外环境的变化而需要被优化。
宗旨和目的1.通过精细化管理提高受控程度2.通过流程的优化提高工作效率3.通过制度或规范使隐性知识显性化 4.通过流程化管理提高资源合理配置程度 5.快速实现管理复制企业流程管理主要是对企业内部改革,改变企业职能管理机构重叠、中间层次多、流程不闭环等,使每个流程可从头至尾由一个职能机构管理,做到机构不重叠、业务不重复,达到缩短流程周期、节约运作资本的作用。
流程管理的三种不同层次方法工具一、寻找入手点工具:学习五角星公司从不同的来源了解需要改进的领域:客户、供应商、员工、咨询顾问以及标杆瞄准,是最佳实践的过程。
1、客户是企业需要了解信息的重要来源。
最重要的客户往往是改进领域的最好入手之处,当然有必要包括非常有创造性的客户和世界级运营水平的客户。
有时候,那些特别挑剔的客户提出的观点可能正是全新设计法应该考虑的目标。
2、供应商也能为企业提供类似的帮助,而且这种帮助并不只局限于流程的下端。
优秀的供应商的兴趣会延伸到整个供应系统。
3、企业的员工对流程有深入的了解,也是改进流程思路的重要来源。
4、咨询顾问能够提出有用的“外部观察者”看法,起到推动BPR项目的作用。
5、标杆学习。
企业通过标杆瞄准学习榜样来寻求知识和启发。
二、流程选择工具:80/20原则流程选择就是确定流程梳理、优化和再造目标。
流程选择遵循“犹太法则”(80/20原则)。
首先关注那些“关键流程”,它们的数目可能只占全部数量的20%,却对整个组织的绩效发挥着80%的决定性作用。
因此不是在“流程管理”途中的每一个站台都做停留,在“流程管理”的一路上,选择在关注的地方停车。
第一章1.流程管理是什么?定义总结:企业业务流程是指为完成某一个目标(或任务)而进行的一系列逻辑相关的活动的有序的集合。
2.业务流程的特性(1)目标性是为完成某一任务而设置的。
(2)整体性含义:活动间通过一定方式的结合,共同实现某一目的。
流程的整体性说明流程是有边界的,有起点,也有终点。
流程的开始:触发事件1).定义:是引发流程开始的行为或者事物。
2).触发点的作用➢能迅速将注意力集中到关键领域上➢通常是客户首要关注点流程的结束:➢能产生某个结果的最终活动。
(3)层次性含义:组成高层次流程的活动本身(如产品销售流程图)就是一个流程,有的往往还是一个复杂的流程。
构成中间层次流程的活动(如市场分析流程图),有的又是更次一层次的流程。
一般情况下,在涉及企业的某些流程时,往往会将流程和活动混合着使用。
“流程”和“活动”只是相对概念,表示相对的两个层次的概念。
(4)结构性含义:指组成流程的各种活动之间相互联系与相互作用的方式。
类别:串联结构、并联结构及反馈结构等。
串联结构:一项活动结束后再进行下一项活动。
并联结构:几项活动同时进行。
(5)动态性:活动按照一定的时序关系徐徐展开。
(6)内在性:包含于任何事物或行为中。
3.流程的作用⑴展示活动间的关系⑵实现分工一体化⑶描述流程执行者、执行规则、花费时间及占用资源等。
4.流程管理是什么?流程管理(process management),是一种以规范化的构造端到端的卓越业务流程为中心,以持续的提高组织业务绩效为目的的系统化方法。
它是一个操作性的定位描述,包括流程分析、流程定义与重定义、资源分配、时间安排、流程质量与效率测评、流程优化等。
5.流程管理的本质流程管理的本质是构造卓越的业务流程,改善、保持企业的高效率、高效益,确保流程在遵循性、有效性和绩效等方面达到预定的要求。
6.流程管理的层面规范流程、优化流程、再造流程。
7.为什么要流程管理?科层组织的弊端集中表现在五个方面:一是分工过细(最后形成金字塔,进而导致彼得原理产生;二是无人负责整个经营过程,缺乏顾客服务意识(追求上级满意、本位主义);三是组织机构臃肿,助长官僚作风;四是员工技能单一,适应性差;五是资源闲置和重复劳动,症结是内部信息纵向和横向沟通不够。
学习导航通过学习本课程,你将可以:●理解流程管理旳层次;●熟知流程优化旳调整措施;●明确常用旳流程再造方案。
流程管理旳三个层次一、流程规范流程规范又称为流程旳显性化和固化,就是将现实状况原原本当地展现出来,将正在用旳、头脑中已经形成旳经验用流程图加流程阐明文献旳形式反应出来,促使员工形成一致性旳理解。
在做流程旳时候,只要问题找对了,问题就相称于处理了二分之一。
同一种流程、同一件事情,不同样人旳做法及想法不同样,因此,流程规范或流程固化是流程优化中工作量最大旳一步。
因此说,做流程时要以事实为基准,防止掺杂个人主观意愿,展现事物旳原本状态。
二、流程优化流程优化是在既有流程旳基础上发现不合理或不适应旳环节、制度、规范、措施等,调整这些不适应旳情形使之适应新旳需要。
流程优化旳调整措施一般有如下十个方面:1.理清程序流程是由活动构成旳,流程优化时应理清各活动之间旳内在构造和逻辑关系,确认与否出现死循环,与否只有输入没有输出,责任部门与否确定等。
曾经有一家企业,技术部经理是全国劳动模范,在行业中首屈一指,被问及质量管理流程时,他认为自己已经做了23年旳流程,这个问题太简朴了。
不过当他按照流程图加阐明文献旳措施重新绘制流程时,却发现理不清程序。
2.明确责任主体所谓明确责任主体,就是在泳道式流程图中明确流程负责人和各流程活动旳责任部门,明确活动旳详细程度,尽量防止使用“有关”“有关”旳说法,以致流程出现问题时各部门及负责人互相推诿。
3.规范规范是对流程中逻辑不清晰、理解不一致、职责不清晰、概念不一致旳状况进行规范性描述,如原则名称词典。
此外,绘制流程图旳图形符号也应有统一旳规范、原则,如活动用方框体现、子流程用方框两边加两个小箭线体现、存储符号用柱形等。
企业中应当有一套原则旳描述问题旳语言。
4.对流程环节提出明确规定所谓对流程环节提出明确规定,是指流程运行时抵达流程旳目旳,执行活动明确需要抵达旳规定或后续需要改善提高旳工作内容等。
(流程管理)通用审批流程系统设计通用审批系统设计一、需求分析通过对政府机关、企事业单位的日常工作进行分析,发现对文件、表格和图纸等文字图表资料进行审批占有相当大的工作量,因此,如果设计壹软件系统,把这些文字图表资料的审批纳入到计算机进行管理,有助于规范审批流程、方便快捷查询、资料的规范化管理和提高工作效率。
二、系统描述(壹)、审批文件的建立系统提供Word和Excel文件的于线编录和外部拷入,其它类型的文件只能通过外部拷入纳入系统,系统提供多种文文件模板,也可自建模板上传。
(二)、审批流程的建立对于Word和Excel文件于于线编录或外部拷入编辑时建立审批流程,对于Word文件通过设置特定宏的形式来识别于什幺位置进行签字(签字用外部扫描的签字图片进行代替),Excel通过设置特定的单元格来识别签字位置(同样用外部扫描的签字图片进行代替),通过这样壹步壹步进行设置签字位置就能够完成审批流程的建立,当然随时可进行修改;对于外部拷入文件则提供单独的审批流程建立对话框进行建立(对于设置签字位置的问题有等进壹步研究)。
(三)、进行审批根据设置的流转步骤,由相应的审批人进行审批,于审批过程中除了签字外,仍能够对Word和Excel文件进行修改和增加注释,系统自动保存修改痕迹,对于其它类型的拷入文件,系统提供单独的审批对话框进行签字,同样也能够录入修改意见。
审批流程需要更改时,只有优先级比当前审批人高的用户、当前用户和流程建造人能够修改,对于签字位置的修只能由流程建造人或被授权人能够对其修改,其它人不能修改。
于流转过程中,参和审批人用户均可查见整个文件的审批过程,但只有用户优先级比当前查见用户的优先级高的用户和流程创建人能够发出催审信息。
于流转过程中,流程创建人和当前未审批的用户能够注销该审批流程,其它人不得注销。
(四)、办结和归档审批完成后,由流程创建人或授权用户能够对文件作出办结和归档处理。
(五)、事后查询参和审批的均可见到自己审批过的文件,其它未参和审批的文件由授权规则来确定是否能够查询。
流程管理章程
流程管理章程是一个组织内部规定的文件,旨在规范和规定组织的各项流程管理工作。
流程管理章程通常包括以下内容:
1. 流程管理的定义和目标:明确流程管理的概念、重要性和目标,确保全体成员理解
和认同。
2. 流程管理的原则与要求:规定流程管理的基本原则和要求,如规范、高效、透明、
持续改进等。
3. 流程管理的组织架构:明确流程管理的组织架构和职责分工,确保流程管理工作有
序开展。
4. 流程管理的流程图和流程步骤:对组织内的各个流程进行详细描述,包括流程的起
止点、输入输出、环节及责任人等。
5. 流程管理的评估和改进机制:规定流程管理的评估方法和周期,如定期评估、自查、考核等,并规定改进措施的实施流程。
6. 流程管理的工具与技术:规定流程管理的工具与技术的选择和使用方法,如流程图、PDCA、6σ等。
7. 流程管理的培训和沟通:规定对流程管理相关人员的培训计划和方法,并制定流程
管理的沟通机制。
8. 流程管理的文件管理:规定流程管理相关文件的归档、保管和使用规则,确保文件
的安全和准确性。
9. 流程管理的监督与检查:规定流程管理的监督与检查机制,确保流程管理的执行效果。
10. 其他事项:规定流程管理章程的修订程序、生效时间等其他相关事项。
流程管理章程的制定和执行是组织内部流程管理的基础,为组织的稳定运行和持续发展提供了保障。
什么是流程管理流程管理是指对企业内部各项业务流程进行规划、设计、执行和监控的一种管理方法。
它是企业管理中非常重要的一环,可以帮助企业提高工作效率、降低成本、优化资源配置,从而提升竞争力,实现可持续发展。
首先,流程管理需要对企业的各项业务流程进行全面的规划和设计。
这包括从业务的发起、执行、监控到完成的全过程。
通过对整个流程的梳理和设计,可以清晰地了解每个环节的具体工作内容、执行人员、时间节点等,从而为后续的执行和监控奠定基础。
其次,流程管理需要执行阶段的有效实施。
在实际执行过程中,需要确保每个环节按照设计的流程进行,执行人员需要严格按照规定的标准和流程要求进行操作,确保流程的顺利进行和质量的稳定控制。
另外,流程管理还需要对流程进行持续的监控和优化。
通过对流程执行过程中的数据和指标进行收集和分析,可以及时发现问题和瓶颈,并进行调整和优化。
这样可以不断提高流程的效率和质量,使企业的整体运作更加顺畅和高效。
流程管理的核心在于对企业内部各项业务流程的全面管理和优化,通过科学合理的规划、严格的执行和持续的监控,实现企业内部工作的高效运转和资源的最大化利用。
只有不断完善和优化企业内部的各项业务流程,才能更好地满足市场需求,提升企业的竞争力。
在实际应用中,流程管理可以帮助企业建立起一套科学合理的管理体系,有利于提高企业内部各项业务流程的透明度和规范化程度,减少人为操作失误和资源浪费,提高企业整体运营效率和管理水平。
总之,流程管理是企业管理中的重要环节,它不仅关乎企业内部工作的高效运转,更关乎企业的长远发展。
只有通过科学的规划、严格的执行和持续的优化,才能实现企业内部各项业务流程的有效管理,为企业的可持续发展提供有力支持。
(一)流程管理基于先进的工作流引擎,实现业务管理的规范化、标准化和高效化,通过流程的建立和规范,最终达到优化流程的目的。
1.流程配置(1)可视化流程自定义:流程的修改要求能够在浏览器端完成,通过图形化的界面,管理员用户将流程图直接绘制在图板内,并设定相应的处理节点信息,即可完成流程的配置,通过特殊的流程和表单关联方是,可以实现流程和表单的独立创建和维护,实现流程修改即时生效。
系统要求提供图形化表单设计功能,表单定制工具要求以可拖拽的图形化界面方式实现表单的定制和编辑,同时支持电子表格导入。
能够对各种表单元素进行处理,同时要求表单的定制与组织架构无缝结合,在表单定制操作上要求具有较强的可用性和便利性。
(2)支持灵活的流程定义工具,可以根据需求任意定义各种工作流程,包括分支、汇总和循环、触发、撤销、收回、转发、抄送、强制归档等流程。
支持修改已定义的各种流程,如流程的处理人、修改权限、是否有批示等,可自行定义符合个性化的流程。
(3)流程设计后可提供检验功能,检查流程中是否存在错误。
(4)支持参数变量的计算来设定流程分支的流转条件参数支持的判断条件有:与或非逻辑;比较符有:大于、小于、等于、不等于等;并支持符合组合条件判断。
(5)支持流程关联外部业务系统表单/页面功能。
(6)可以根据需求定义流程审批的各种操作,如“同意”、“已阅”等。
(7)审批方式支持单人、多人、串行、并行,支持回退、作废、转办、反馈、收回、撤办、打印、取消、转办、传阅等审批功能。
(8)审批人的选择,能够按照岗位、角色、部门、领导、候选人、表单中的字段、职务等多种方式进行,并支持批量选择和拖拽功能。
(9)支持节点办理时限设定、超期处理机制(自动流转下一环节、自动退回上一环节、发消息提醒办理人)。
(10)支持节点办理人重复时可配置再次审批或直接跳过。
(11)支持标准业务流程、自由流程、随机流程、半自由流程等多种流程使用场景。
(12)支持严格的权限控制机制,能够控制到每个字段每一个操作的读写权限,也可以对流程流转哒特定节点方便设定不同的用户查看权限。
流程的设计知识点【流程的设计知识点】一、概述流程设计是指根据特定的目标和需求,将工作流程进行规划和优化的过程。
流程的设计需要考虑多个方面的知识点,从流程的定义、分析、建模到优化和实施,都需要综合运用相关的知识和方法。
以下是流程设计中的一些重要知识点。
二、流程定义在开始进行流程设计之前,首先要明确定义流程的目标和范围。
流程的定义包括以下几个方面的知识点:1. 目标明确:确定流程的目标和期望达到的结果,明确流程的价值和意义。
2. 范围界定:明确流程的边界,确定流程所涉及的活动、参与者和资源。
3. 关键要素:识别流程中的关键要素,包括输入、输出、关键控制点等。
三、流程分析在流程设计的过程中,需要对当前的业务流程进行分析,找出其中的问题和改进点。
流程分析包括以下几个方面的知识点:1. 原始流程:分析当前的业务流程,了解每个环节的具体步骤,找出其中的瓶颈和问题。
2. 价值流图:绘制价值流图,明确价值流向,分析价值创造和浪费的环节。
3. 数据分析:通过对数据的收集和分析,发现流程中存在的问题和改进点。
四、流程建模流程建模是将业务流程的各个环节、步骤和规则以图形化的方式进行表示和描述的过程。
流程建模包括以下几个方面的知识点:1. 流程图:使用流程图表示流程中的活动、决策和数据流动,清晰地展现流程的执行顺序和逻辑。
2. 活动图:使用活动图描述流程中参与者的行为、事件的触发和条件的判断。
3. 规则引擎:使用规则引擎定义流程中的规则和条件,实现流程的自动化控制和决策。
五、流程优化在流程设计过程中,需要对当前的业务流程进行优化和改进,以提高效率和质量。
流程优化包括以下几个方面的知识点:1. 瓶颈分析:通过对流程中的瓶颈环节进行分析,找出影响流程效率的关键问题。
2. 重组重塑:重新设计流程,优化活动和步骤的顺序,减少不必要的环节和重复工作。
3. 自动化技术:利用信息技术和自动化技术来实现流程的自动化执行和监控。
六、流程实施流程实施是将设计好的流程方案付诸实践的过程。