最新浙教版八年级下册科学知识点归纳
- 格式:doc
- 大小:287.85 KB
- 文档页数:5
第一章热能的转化
一、热能的定义
热能(thermal energy)是由物质中的分子运动产生的、具有可能转化为机械能或其他形式能量的一种能量形式。
二、热能的转化
1.热能转化为机械能或其他形式能量:热能可转化为机械能或其他形式的能量,如汽车的发动机就是一个应用热能转化为机械能的机器,汽车发动机将燃烧燃料产生的热能转化为机械能,使汽车按照操纵者的要求运动。
2.热能转化为电能:热能可以转化为电能,在火力发电厂中,利用燃烧燃料的热能来汽化水,使蒸汽的温度和压强上升,用汽车发动机原理使汽车发动机的热能转化为电能,输入我们的家中,使用电器,实现用热能转化为电能。
3.热能转化为其他形式能量:热能还可以转化为其他形式的能量,如热量转化为化学能,在火药、煤气、氢弹等产品中,都是利用热量转化为化学能,来实现大量的能量的源泉。
三、热能的应用
1.在水力发电中,利用蒸发的热量使水蒸发,然后利用蒸汽进行相应的动力,将其转化为电能,最终输入家庭使用;
2.火力发电:在火力发电厂中,利用燃料燃烧把热能转化成机械能,驱动汽车发动机,把机械能转化为电能,然后输入家庭使用;
3.在化工工业中。
浙教版科学八下八年级下第一章第1节模型、符号的建立与作用1、符号: 用符号能简单明了地表示事物,可避免由于事物外形不同和表达地文字语言不同而引起地混乱。
2、水在三态变化中,分子没有发生变化;二、水在三态变化中,分子间的距离发生了变化。
3、建立模型的意义:可以帮助人们认识和理解一些不能直接观察到的事物。
模型可以是一幅图、一张表格、或一个公式。
第2节物质与微观粒子模型1、分子和原子的区别:在化学变化中,分子可分,原子不可再分。
2、化学变化的实质:分子分割成原子,原子重新组合成新的原子。
3、化学变化和物理变化的本质区别:在变化中,物质的分子变成了其它物质的分子,就是化学变化。
在变化中,物质的分子还是原来的分子,只是分子间的距离发生了变化,就是物理变化。
4、分是由原子构成的。
一些气体、液体主要由分子构成5、原子直接构成的物质:金属和固体非金属及稀有气体6、刚石和石墨物理性质不同是由于原子排列不同。
7、粒子的大小与质量(1)分子和原子都有一定的质量和体积。
原子的体积很小,半径的数量级在10-10米。
原子的质量也非常小,数量级在10-26千克。
(2)不同质量的原子质量不同,体积也不同。
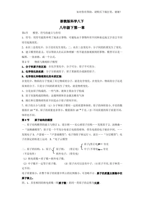
第3节原子结构的模型一、原子结构模型的建立与修正1、道尔顿--实心球原子结构--发现原子2、汤姆森--“汤姆森模型”:原子是一个平均分布着正电荷的球体,带负电荷的电子嵌在中间。
--发现电子3、卢瑟福--“卢瑟福模型”:电子绕原子核运行4、波尔--“分层模型”:电子在固定的轨道上运动 5、“电子云模型质子(带正电) 夸克二、原子的结构:1、原子:原子核: (带正电) 中子(不带电) 夸克(不显电性)核外电子:(带负电)(1)核电荷数=质子数=核外电子数。
(2)中子数不一定等于质子数。
(3)原子内可以没有中子。
(4)质子不同,原子种类一定不同。
电子质量很小,在整个原子的质量中所占的比例极小,可忽略不计。
原子的质量主要集中在原子核上。
浙教版初中科学知识点总结(八年级下)浙教版科学八下八年级下第一章物质与微观粒子模型1、分子和原子的区别:在化学变化中,分子可分,原子不可再分。
2、化学变化的实质:分子分割成原子,原子重新组合成新的原子。
3、化学变化和物理变化的本质区别:在变化中,物质的分子变为了其它物质的分子,就是化学变化。
在变化中,物质的分子还是原来的分子,只是分子间的距离出现了变化,就是物理变化。
4、分是由原子形成的。
一些气体、液体主要由分子形成5、原子轻易形成的物质:金属和液态非金属及稀有气体原子结构的模型质子(带正电)夸克一、原子的结构:1、原子:原子核:(拎正电)中子(不磁铁)夸克(不显出电性)核外电子:(拎负电)(1)核电荷数=质子数=核外电子数。
(2)质子相同,原子种类一定相同。
原子的质量主要分散在原子核上。
五、带电的原子或原子团--离子【实验】钠在氯气中燃烧的实验实验现象:钠原子丧失电子--构成正电荷的钠离子(阳离子)氯原子获得电子--构成负电荷的氯离子(阴离子)离子就是带电的原子或原子团(离子的组成元素不止一种)。
离子和分子、原子一样也是形成物质的基本粒子。
共同组成物质的元素1、由多种物质组成叫混合物。
由一种物质组成叫纯净物。
纯净物分为单质和化合物:单质:由同种元素共同组成的清澈物。
化合物:由相同种元素共同组成的清澈物。
3、元素在地壳的分布是不均匀的,地壳主要由氧、硅、铝、铁、钙、钠、钾、镁、氢等元素组成。
其中含量最高的是氧,其次是硅。
金属元素中含量最高的是铝,其次是铁。
4、在人体中含量最高的是氧元素,其次是碳、氢;海水中含量多到少:氧、氢、氯、钠。
有机物主要由碳、氢、氧组成则表示元素的符号1、元素符号一般表示:⑴一种元素⑵这种元素的1个原子(3)表物质(由原子直接构成的)表示物质的符号1、化学式的确认依据:由实验测量共同组成,无法凭空想象,一种物质只有一种化学式。
2、化学式则表示的意义:⑴表示某种物质(纯净物)⑵表示物质的元素组成⑶表示某种物质的一个分子由什么原子构成⑷则表示物质分子的形成⑸该物质的相对分子质量就是多少6、离子符号是在形成该离子的原子的元素符号右上角标出该离子所带的电荷数。
八年级下科学知识点整理第一章电与磁1、奥斯特实验:通电导线的周围存在磁场,称为电流的磁效应。
该现象在的物理学家奥斯特发现。
该现象说明:通电导线的周围存在磁场,且磁场与电流的方向有关。
2、 通电螺线管的磁场:通电螺线管的磁场和条形磁铁的磁场一样。
其两端的极性跟电流 ___________方向有关,电流方向与磁极间的关系可由安培定则(也叫右手螺旋定则)来判断。
判断通电直导线周围磁感线环绕方向 的方法:A :通电直导线中的安培定则( 安培定则一):用右手握住通电直导线,让大拇指指向 电流的方向,那么四指的指向就是磁感线的环绕方向;它同样也适用于判断通电螺线管的南北极;B :通电螺线管中的安培定则( 安培定则二):用右手握住通电螺线管,使四指弯曲与 电流方向一致,那么大拇指所指的那一端是通电螺线管的N 极。
通过比较我们可以得出,这两种安培定则的话实际上都可以说成是右手螺旋定则,只 不过四指环绕方向分别代表磁感线方向和电流方向; 而拇指方向则代表电流方向和通电螺线管的N 极方向。
为了方便理解,我们可以总结为:四指弯曲方向为环绕方向, 大拇指所指方向为通电直 导线中的电流方向或者通电螺线管的N 极方向。
3、 电磁铁:带铁芯的通电螺线管就是电磁铁。
原理:利用电流来控制电磁铁的磁性。
接通螺线管中的电流,电磁铁产生磁性;断开 电磁铁中的电流,电磁铁就没有磁性。
应用:电铃、电磁继电器、电磁选矿机、电 磁起重机、磁悬浮列车等。
4、电磁继电器:由电磁铁控制的自由开关。
作用:禾U 用电磁继电器可用低电压和弱电流 来控制高电压和强电流。
实质:利用一个接低压电源的通电螺线管 (控 制电铃)控制由磁铁制成的开关的断开与闭合, 从而达到控制高压电路(工作电路)的目的。
5、直流电动机:1820年被丹麦安培测定通电导线磁场馮电螺线筲碰场环电电硫磁场控制舸路【问题】怎样使线圈在转过平衡位置后继续沿原来的方向转动下去?1.直流电动机靠直流电源供电,是利用通电线圈在磁场里受到力的作用而转动的现象制成的,是把电能转化为机械能的装置。
浙教版科学八下八年级下第一章第1节模型、符号的建立与作用1、符号: 用符号能简单明了地表示事物,可避免由于事物外形不同和表达地文字语言不同而引起地混乱。
2、水在三态变化中,分子没有发生变化;二、水在三态变化中,分子间的距离发生了变化。
3、建立模型的意义:可以帮助人们认识和理解一些不能直接观察到的事物。
模型可以是一幅图、一张表格、或一个公式.第2节物质与微观粒子模型1、分子和原子的区别:在化学变化中,分子可分,原子不可再分。
2、化学变化的实质:分子分割成原子,原子重新组合成新的原子.3、化学变化和物理变化的本质区别:在变化中,物质的分子变成了其它物质的分子,就是化学变化.在变化中,物质的分子还是原来的分子,只是分子间的距离发生了变化,就是物理变化。
4、分是由原子构成的。
一些气体、液体主要由分子构成5、原子直接构成的物质:金属和固体非金属及稀有气体6、刚石和石墨物理性质不同是由于原子排列不同。
7、粒子的大小与质量(1)分子和原子都有一定的质量和体积。
原子的体积很小,半径的数量级在10-10米。
原子的质量也非常小,数量级在10-26千克。
(2)不同质量的原子质量不同,体积也不同。
第3节原子结构的模型一、原子结构模型的建立与修正1、道尔顿--实心球原子结构--发现原子2、汤姆森--“汤姆森模型":原子是一个平均分布着正电荷的球体,带负电荷的电子嵌在中间.--发现电子3、卢瑟福--“卢瑟福模型”:电子绕原子核运行4、波尔--“分层模型”:电子在固定的轨道上运动 5、“电子云模型质子(带正电) 夸克二、原子的结构:1、原子:原子核: (带正电)中子(不带电)夸克(不显电性) 核外电子:(带负电)(1)核电荷数=质子数=核外电子数。
(2)中子数不一定等于质子数. (3)原子内可以没有中子。
(4)质子不同,原子种类一定不同.电子质量很小,在整个原子的质量中所占的比例极小,可忽略不计。
原子的质量主要集中在原子核上。
浙教版科学八下八年级下第一章电和磁1、任何磁体都有南、北两极,当磁体被分割几段后,每段磁体上仍然都有N、S极;而且两磁极的磁性最强;磁极间相互作用规律为同名磁极相互排斥,异名磁极相互吸引。
2、使原来没有磁性的物体得到磁性的过程叫做磁化。
3、每一磁体周围都存在着磁场。
磁场中某一点的磁场方向就是在该点小磁针才N极所指的方向。
磁体周围磁场的磁感线从磁体的N极出发回到S极。
4、地球也是一个磁体,因此存在地磁场。
地磁南极在地理北极附近。
5、为了形象地描述磁场,英国物理学家法拉第引入了磁感线这一模型。
6、丹麦物理学家奥斯特在1820年发现电能生磁。
7、通电导体周围也存在磁场,磁场的方向与电流的方向有关,直线电流磁场的分布为以导线上的各点为圆心的同心圆,磁场分布的面与导线垂直。
8、通电螺线管周围的磁场与条形磁铁的磁场很相似,通电螺线管的磁场的极性方向与电流方向有关,关系可用右手螺旋定则来判断。
9、影响通电螺线管磁性强弱的因素有:是否带铁芯、线圈匝数、电流大小。
10、电磁铁的磁性主要可以通过控制电流来控制,主要应用如电铃、电磁选矿机、电磁起重机、电磁继电器等。
11 磁继电器是由电磁铁控制的自动开关,可用低电压和弱电流来控制高电压和强电流。
12、通电线圈在磁场中会受到力的作用,力的方向与电流方向、磁感线方向有关;通电线圈在磁场中会发生转动,但转到平衡位置就不动了。
13、直流电动机的原理:通电线圈在磁场中转动;换向器是直流电动机的一个关键、重要的部件,它使直流电动机的线圈能不停的转动。
14、电动机是将电能转化为机械能的重要动力设备。
15、英国物理学家法拉第于1831年发现了磁生电的条件和规律,从而开辟了电气化的新纪元。
16、电磁感应现象:闭合电路的一部分导体在磁场中做切割磁感线的运动时,导体中就会产生感应电流。
如果电路不闭合,当导体做切割磁感线运动时,导体中不会产生感应电流,但在导体两端会有感应电压。
感应电流的方向与导体运动方向和磁感线的方向有关,可用右手定则。
科学八年级下册第一章知识要点归纳整理1、磁极间的相互作用是:同名磁极互相排斥,异名磁极互相吸引。
2、磁体可分为天然磁体和人造磁体,通常我们看到和使用的磁体都是人造磁体,它们都能长期保持磁性,通称为永磁体。
3、磁化:使原来没有磁性的物体得到磁性的过程。
4、磁性:磁铁能吸引铁、钴、镍等物质,磁铁的这种性质叫做磁性。
5、磁体:具有磁性的物质叫做磁体。
6、磁极;磁体各部分的磁性强弱不同,磁体上磁性最强的部分叫做磁极,它的位置在磁体的两端。
可以自由转动的磁体,静止后恒指南北。
为了区别这两个磁极,我们就把指南的磁极叫南极,或称S 极;另一个指北的磁极叫北极,或称N极。
铁棒被磁化后,磁性容易消失,称为软磁体。
钢被磁化后,磁性能够长期保持,称为硬磁体或永磁体,钢是制造永磁体的好材料。
人造磁体就是永磁体。
7、磁场:磁场的基本性质:它对放入其中的磁体产生磁力的作用,磁体间的相互作用是通过磁场而发生的。
磁场的方向:在磁场中某一点,小磁针静止时北极所指的方向就是该点的磁场方向。
磁场的方向:在磁场中某一点,小磁针静止时北极所指的方向就是该点的磁场方向。
8、磁感线:为了形象地描述磁体周围的磁场,英国物理学家法拉第引入了磁感线:依照铁屑排列情况,画出一些带箭头的曲线。
方向都跟放在该点的磁针北极所指的方向一致,这些曲线叫磁感应线、简称磁感线。
9、磁感线的特点:(1)在磁体外部,磁感线由磁体的北极(N极)到磁体的南极(S极)。
(2)磁感线的方向就是该点小磁针北极受力的方向,也就是小磁针静止后北极所指的方向。
(3)磁感线密的地方表示该点磁场强,即磁感线的疏密表示磁场的强弱。
(4)在空间每一点只有一个磁场方向,所以磁感线不相交。
10、地磁场地磁场:地球产生的磁场。
地磁北极在地理南极附近,地磁南极在地理北极附近。
地球南北极与地磁的南北极并不重合,它们之间存在的一个50夹角,叫磁偏角。
11、奥斯特实验现象:导线通电,周围小磁针发生偏转;通电电流方向改变,小磁针偏转方向相反.结论:通电导线周围存在磁场;磁场方向与电流方向有关.12、直线电流的磁场直线电流的磁场的分布规律:以导线上各点为圆心的一个个同心圆,离直线电流越近,磁性越强,反之越弱。
浙教版科学八年级下册全册知识点梳理浙教版科学八年级下册复习资料第一章电与磁【知识梳理1】一、磁体:1、磁性:具有吸引铁、钴、镍等物质的性质。
2、磁极:每个磁体都有2个磁极,分别叫南极(S)和北极(N)3、磁体间相互作用规律:同名磁极相互排斥,异名磁极相互吸引。
4、磁化:使原来不显磁性的物体(铁)带了磁性的过程。
(退磁)二、磁场:磁体周围存在的一种特殊物质叫磁场。
1、基本性质:对放入其中的磁体产生磁力的作用;2、方向(规定):磁场中的某一点小磁针静止时北极所指的方向就是该点的磁场方向。
(小磁针N极的指向与磁场方向相同)三、磁感线:为了描述磁场的方向,在磁场中画一些有方向的曲线,任何一点的曲线方向都跟放在该点的磁针北极所指的方向一致。
(也是该点的磁场方向)方向:磁体周围的磁感线都是从磁体北极出来,回到磁体的南极。
(内部相反)四、地磁场:地球是一个巨大的磁体,地球周围空间存在着磁场。
1、特点:地磁场与条形磁铁磁场相似,地磁的N极在地理S极附近。
2、磁偏角:地理的南北极与地磁的南北极之间的夹角。
(宋代沈括第一个发现)五、电流的磁场:1、奥斯特实验证明了:通电直导线周围存在磁场;2、通电直导线磁场的特点:以通电直导线上各点为圆心的同心圆;磁场方向在与直导线垂直的平面上。
3、通电螺线管磁场:①磁场与条形磁铁很相似,也有南北极;②磁场方向与电流方向有关。
学会用安培定则判断螺线管磁极【知识梳理2】一、电磁铁:组成:通电螺线圈和铁芯;带铁芯的通电螺线圈优点:(1)磁性有无可以由电流有无控制;(2)磁场方向可以由电流方向控制;(3)磁性强弱可以由电流大小、线圈匝数控制。
应用:电铃、电磁起重机、电磁选矿、电磁继电器、电话等电磁继电器:是一个由电磁铁控制的自动开关。
(1)工作过程:控制电路通电,电磁铁有磁性,吸引衔铁,达到控制作用。
(2)作用:低电压、弱电流控制高电压、强电流。
二、磁场对电流的作用:--(通电的导体在磁场中要受到力的作用。
浙教版八年级下册科学知识点归纳第一章电与磁一、磁现象:1、磁性:能够吸引铁、钴、镍等物质的性质2、磁体:具有磁性的物质(磁铁:铁质的磁体)3、磁极:定义:磁体上磁性最强的部分叫磁极,任何磁体都有两个磁极。
种类:如果磁体能自由转动,指南的磁极叫南极(S),指北的磁极叫北极(N)相互作用规律:同名磁极相互排斥,异名磁极相互吸引。
4、磁化:①定义:使原来没有磁性的物体得到磁性的过程。
磁铁吸引铁钉的原因是因为铁钉被磁化后,铁钉与磁铁的接触部分间形成异名磁极,异名磁极相互吸引的结果。
②钢和软铁的磁化:软铁被磁化后,磁性容易消失,称为软磁材料。
钢被磁化后,磁性能长期保持,称为硬磁性材料。
所以制造永磁体使用钢,制造电磁铁的铁芯使用软铁。
二、磁场:1、定义:磁体周围存在着的物质,它是一种看不见、摸不着的特殊物质。
磁场看不见、摸不着我们可以根据它所产生的作用来认识它。
这里使用的是转换法。
2、基本性质:磁场对放入其中的磁体产生力的作用,磁极间的相互作用是通过磁场而发生的。
3、方向规定:小磁针静止时北极所指的方向就是该点磁场的方向。
4、磁感线:在磁场中一些带箭头的曲线。
①方向:磁体周围的磁感线都是从磁体的北极出来,回到磁体的南极。
②说明:A、磁感线是为了直观、形象地描述磁场而引入的曲线,不是客观存在的。
B、用磁感线描述磁场的方法叫模型法。
C、磁感线是封闭的曲线。
D、磁感线立体的分布在磁体周围,而不是平面的。
E、磁感线不相交。
F、磁感线的疏密程度表示磁场的强弱。
③熟练掌握条形磁铁磁感线的画法。
三、地磁场:①定义:在地球产生的磁场,磁针指南北是因为受到地磁场的作用。
②磁极:地磁北极在地理南极附近,地磁南极在地理北极附近。
③磁偏角:首先由我国宋代的沈括发现,地磁南北极与地理南北极不重合。
四、电生磁:1.奥斯特实验:通电导线的周围存在磁场,称为电流的磁效应。
直线电流周围的磁感线是环绕导线的同心圆,距离直线电流越近,磁场越强。
浙教版八年级下册科学知识点归纳第一章电与磁一、磁现象:1、磁性:能够吸引铁、钴、镍等物质的性质2、磁体:具有磁性的物质(磁铁:铁质的磁体)3、磁极:定义:磁体上磁性最强的部分叫磁极,任何磁体都有两个磁极。
种类:如果磁体能自由转动,指南的磁极叫南极(S),指北的磁极叫北极(N)相互作用规律:同名磁极相互排斥,异名磁极相互吸引。
4、磁化:①定义:使原来没有磁性的物体得到磁性的过程。
磁铁吸引铁钉的原因是因为铁钉被磁化后,铁钉与磁铁的接触部分间形成异名磁极,异名磁极相互吸引的结果。
②钢和软铁的磁化:软铁被磁化后,磁性容易消失,称为软磁材料。
钢被磁化后,磁性能长期保持,称为硬磁性材料。
所以制造永磁体使用钢,制造电磁铁的铁芯使用软铁。
二、磁场:1、定义:磁体周围存在着的物质,它是一种看不见、摸不着的特殊物质。
磁场看不见、摸不着我们可以根据它所产生的作用来认识它。
这里使用的是转换法。
2、基本性质:磁场对放入其中的磁体产生力的作用,磁极间的相互作用是通过磁场而发生的。
3、方向规定:小磁针静止时北极所指的方向就是该点磁场的方向。
4、磁感线:在磁场中一些带箭头的曲线。
①方向:磁体周围的磁感线都是从磁体的北极出来,回到磁体的南极。
②说明:A、磁感线是为了直观、形象地描述磁场而引入的曲线,不是客观存在的。
B、用磁感线描述磁场的方法叫模型法。
C、磁感线是封闭的曲线。
D、磁感线立体的分布在磁体周围,而不是平面的。
E、磁感线不相交。
F、磁感线的疏密程度表示磁场的强弱。
③熟练掌握条形磁铁磁感线的画法。
三、地磁场:①定义:在地球产生的磁场,磁针指南北是因为受到地磁场的作用。
②磁极:地磁北极在地理南极附近,地磁南极在地理北极附近。
③磁偏角:首先由我国宋代的沈括发现,地磁南北极与地理南北极不重合。
四、电生磁:1.奥斯特实验:通电导线的周围存在磁场,称为电流的磁效应。
直线电流周围的磁感线是环绕导线的同心圆,距离直线电流越近,磁场越强。
八下科学浙教版知识点八下科学浙教版知识点:一、物质的组成与分类物质是构成宇宙的基本要素,可以分为纯物质和混合物两大类。
纯物质又分为元素和化合物,元素是由相同类型的原子组成的物质,而化合物是由不同类型的原子组成的物质。
混合物又分为均质混合物和非均质混合物,均质混合物是由两种或两种以上的纯物质按一定比例混合而成的,非均质混合物是由不同组成的物质混合在一起而形成的。
二、物质的性质与变化物质的性质包括物理性质和化学性质。
物理性质是物质固有的、不改变物质组成的性质,如颜色、形状、硬度等。
化学性质是物质与其他物质发生化学反应时表现出来的性质,如燃烧、氧化等。
物质的变化包括物理变化和化学变化。
物理变化是指物质在不改变其组成的情况下发生的变化,如溶解、熔化等;化学变化是指物质在与其他物质反应时发生的变化,如燃烧、腐蚀等。
三、常见物质的性质与应用常见物质的性质与应用是指我们日常生活中常见的物质的特点及其在各个领域中的应用。
例如,金属具有导电性和导热性,所以广泛应用于电器、建筑等领域;非金属具有绝缘性和耐腐蚀性,所以广泛应用于绝缘材料、化妆品等领域;塑料具有轻质、耐磨等特点,所以广泛应用于包装材料、家具等领域。
四、能量的转化与运用能量是物质运动和变化的基础,包括机械能、热能、化学能、光能等形式。
能量的转化是指能量从一种形式转化为另一种形式的过程,如机械能转化为热能、化学能转化为电能等。
能量的运用是指人类利用能量满足各种需求的过程,如利用水能发电、利用太阳能取暖等。
五、地球与地图地球是我们生活的家园,它是一个具有大气、水、陆地等要素的系统。
地球的形状是近似于一个椭球体,有南北两极和赤道。
地球上有七大洲和五大洋,它们分布在地球的不同位置。
地图是地球的缩影,通过地图我们可以了解地球上的地理信息和分布情况。
六、天体运动与地球天体运动是指太阳、月亮、地球等天体在宇宙中的运动。
太阳是地球的主要能源供应者,它的光与热对地球上的生物和环境产生了重要影响。
最新浙教版八年级下册科学知识点归纳最新浙教版八年级下册科学知识点归纳第一章电与磁一、磁现象:1.磁性:能够吸引铁、钴、镍等物质的性质。
2.磁体:具有磁性的物质,如磁铁。
3.磁极:磁体上磁性最强的部分,任何磁体都有两个磁极。
如果磁体能自由转动,指南的磁极叫南极(S),指北的磁极叫北极(N)。
相互作用规律:同名磁极相互排斥,异名磁极相互吸引。
4.磁化:使原来没有磁性的物体得到磁性的过程。
磁铁吸引铁钉的原因是因为铁钉被磁化后,铁钉与磁铁的接触部分间形成异名磁极,异名磁极相互吸引的结果。
钢和软铁的磁化:软铁被磁化后,磁性容易消失,称为软磁材料。
钢被磁化后,磁性能长期保持,称为硬磁性材料。
所以制造永磁体使用钢,制造电磁铁的铁芯使用软铁。
二、磁场:1.定义:磁体周围存在着的物质,它是一种看不见、摸不着的特殊物质。
磁场看不见、摸不着,我们可以根据它所产生的作用来认识它。
2.基本性质:磁场对放入其中的磁体产生力的作用,磁极间的相互作用是通过磁场而发生的。
3.方向规定:小磁针静止时北极所指的方向就是该点磁场的方向。
4.磁感线:在磁场中一些带箭头的曲线。
①方向:磁体周围的磁感线都是从磁体的北极出来,回到磁体的南极。
②说明:A、磁感线是为了直观、形象地描述磁场而引入的曲线,不是客观存在的。
B、用磁感线描述磁场的方法叫模型法。
C、磁感线是封闭的曲线。
D、磁感线立体的分布在磁体周围,而不是平面的。
E、磁感线不相交。
F、磁感线的疏密程度表示磁场的强弱。
③熟练掌握条形磁铁磁感线的画法。
三、地磁场:①定义:在地球产生的磁场,磁针指南北是因为受到地磁场的作用。
②磁极:地磁北极在地理南极附近,地磁南极在地理北极附近。
③磁偏角:首先由我国宋代的XXX发现,地磁南北极与地理南北极不重合。
四、电生磁:1.XXX实验:通电导线的周围存在磁场,称为电流的磁效应。
直线电流周围的磁感线是环绕导线的同心圆,距离直线电流越近,磁场越强。
2.通电螺线管的磁场:通电螺线管的磁场和条形磁铁的磁场很相似。
浙教版科学八年级下册重要知识点第1章粒子的模型与符号第1节模型、符号的建立与作用1、符号: 用符号能简单明了地表示事物,可避免由于事物外形不同和表达地文字语言不同而引起地混乱。
2、水在三态变化分子没有发生变化水在三态变化中,分子间的距离发生了变化。
3、建立模型的意义:可以帮助人们认识和理解一些不能直接观察到的事物。
模型可以是一幅图、一张表格、或一个公式。
第2节物质与微观粒子模型1、分子和原子的区别:在化学变化中,分子可分,原子不可再分。
2、化学变化的实质:分子分割成原子,原子重新组合成新的原子。
3、化学变化和物理变化的本质区别:在变化中,物质的分子变成了其它物质的分子,就是化学变化。
在变化中,物质的分子还是原来的分子,只是分子间的距离发生了变化,就是物理变化。
4、分子是由原子构成的。
一些气体、液体主要由分子构成5、原子直接构成的物质:金属和固体非金属及稀有气体6、金刚石和石墨物理性质不同是由于原子排列不同。
7、粒子的大小与质量(1)分子和原子都有一定的质量和体积。
原子的体积很小,半径的数量级在10-10米。
原子的质量也非常小,数量级在10-26千克。
(2)不同质量的原子质量不同,体积也不同。
第3节原子结构的模型一、原子结构模型的建立与修正1、道尔顿--实心球原子结构--发现原子2、汤姆森--“汤姆森模型”:原子是一个平均分布着正电荷的球体,带负电荷的电子嵌在中间。
--发现电子3、卢瑟福--“卢瑟福模型”:电子绕原子核运行4、波尔--“分层模型”:电子在固定的轨道上运动 5、“电子云模型质子(带正电) 夸克二、原子的结构:1、原子:原子核 (带正电) 中子(不带电) 夸克(不显电性)核外电子 (带负电)(1)核电荷数=质子数=核外电子数(2)中子数不一定等于质子数。
(3)原子内可以没有中子。
(4)质子不同,原子种类一定不同。
电子质量很小,在整个原子的质量中所占的比例极小,可忽略不计。
原子的质量主要集中在原子核上。
最新浙教版八年级下册科学知识点归纳第一章细胞的多样性和统一性1. 细胞的结构和功能:细胞膜、细胞质、细胞核等2. 细胞的分类:原核细胞和真核细胞3. 细胞的生物膜:细胞膜的结构和功能、细胞壁的结构和功能4. 细胞的运动方式:原生动物的鞭毛运动和纤毛运动、细胞的流动运动、细胞的蓬松运动第二章地球运动与季节变化1. 地球的自转和公转:自转引起的现象、公转引起的现象2. 季节变化的原因:地球自转和公转的关系、黄赤交角的变化、地球表面接受太阳辐射的变化3. 季节变化的规律和特点:昼夜时间的变化、气温和降水量的变化第三章物质的运动和变化1. 物质的三态:固态、液态、气态2. 物质的分子间相互作用:吸引力和排斥力3. 物质的热运动:分子间距离和热运动的关系、温度和热量的概念4. 物质的状态变化:熔化、凝固、汽化、凝华、升华等5. 物质的溶解和分离:溶液的组成和性质、溶解度和浓度等概念第四章计量与测量1. 计量的基本概念:物理量、单位、量纲等2. 常用仪器的使用方法和精确度:尺子、量筒、天平等3. 数据处理:平均数的计算、有效数字的表示和运算、误差的计算和分析第五章光的反射与折射1. 光的弯曲现象:光的直线传播、光的非直线传播2. 光的反射:入射角、反射角、反射定律3. 光的折射:入射角、折射角、折射定律4. 光的色散:白光的组成、折射率与波长的关系、光的色散现象第六章电流与电路1. 电流的产生和检测:金属导体中的电子流动、电路中电流的探测2. 电流的方向和大小:电子的流动方向、电源的电压和电阻对电流的影响3. 串联与并联电路:串联电路的特点和计算、并联电路的特点和计算、串并联电路的应用第七章物质的燃烧与灭火1. 燃烧的条件:燃料、氧气、着火点2. 燃烧的类型和特点:明火和隐火、爆炸和燃爆3. 灭火的方法和原理:抑制燃料供给、切断火焰氧气供给、冷却火源、隔离燃料等方法第八章人类的繁衍与发育1. 人类生殖的基本过程:受精和胚胎的形成、胎儿的发育、分娩和哺乳2. 生育和遗传的基本概念:染色体、基因、遗传规律3. 基因与表型的关系:显性和隐性基因、基因的突变和基因的重组第九章关于维生素的探究1. 维生素的分类和作用:水溶性维生素和脂溶性维生素、维生素的作用和缺乏症2. 维生素的摄入和合成:食物中维生素的摄入、皮肤中维生素D的合成3. 维生素的保存和破坏:维生素的稳定性、存放食物和烹饪对维生素的影响第十章植物的繁殖与生长1. 植物的繁殖方式:性繁殖和无性繁殖、植物的生长方式2. 植物的生长因素:光照、温度、水分和养分的影响、植物对生长因素的适应3. 植物的植物激素:生长素、赤霉素、脱落酸等的作用和调节4. 植物的运输和代谢:植物的输水输养物方式、光合作用和呼吸的过程。
浙教版科学八下八年级下第一章物质与微观粒子模型1、分子和原子的区别:在化学变化中,分子可分,原子不可再分。
2、化学变化的实质:分子分割成原子,原子重新组合成新的原子。
3、化学变化和物理变化的本质区别:在变化中,物质的分子变成了其它物质的分子,就是化学变化。
在变化中,物质的分子还是原来的分子,只是分子间的距离发生了变化,就是物理变化。
4、分是由原子构成的。
一些气体、液体主要由分子构成5、原子直接构成的物质:金属和固体非金属及稀有气体原子结构的模型质子(带正电) 夸克一、原子的结构:1、原子:原子核: (带正电) 中子(不带电) 夸克(不显电性)核外电子:(带负电)(1)核电荷数=质子数=核外电子数。
(2)质子不同,原子种类一定不同。
原子的质量主要集中在原子核上。
五、带电的原子或原子团--离子【实验】钠在氯气中燃烧的实验实验现象:钠原子失去电子--形成正电荷的钠离子(阳离子)氯原子得到电子--形成负电荷的氯离子(阴离子)离子就是带电的原子或原子团(离子的组成元素不止一种)。
离子和分子、原子一样也是构成物质的基本粒子。
组成物质的元素1、由多种物质组成叫混合物。
由一种物质组成叫纯净物。
纯净物分为单质和化合物:单质:由同种元素组成的纯净物。
化合物:由不同种元素组成的纯净物。
3、元素在地壳的分布是不均匀的,地壳主要由氧、硅、铝、铁、钙、钠、钾、镁、氢等元素组成。
其中含量最高的是氧,其次是硅。
金属元素中含量最高的是铝,其次是铁。
4、在人体中含量最高的是氧元素,其次是碳、氢;海水中含量多到少:氧、氢、氯、钠。
有机物主要由碳、氢、氧组成表示元素的符号1、元素符号一般表示:⑴一种元素⑵这种元素的1个原子(3)表物质(由原子直接构成的) 表示物质的符号1、化学式的确定依据:由实验测定组成,不能凭空想象,一种物质只有一种化学式。
2、化学式表示的意义:⑴表示某种物质(纯净物)⑵表示物质的元素组成⑶表示某种物质的一个分子由什么原子构成⑷表示物质分子的构成⑸该物质的相对分子质量是多少6、离子符号是在形成该离子的原子的元素符号右上角标出该离子所带的电荷数。
最新浙教版八年级下册科学知识点归纳第一章电与磁一、磁现象:1、磁性:能够吸引铁、钴、镍等物质的性质2、磁体:具有磁性的物质(磁铁:铁质的磁体)3、磁极:定义:磁体上磁性最强的部分叫磁极,任何磁体都有两个磁极。
种类:如果磁体能自由转动,指南的磁极叫南极(S),指北的磁极叫北极(N)相互作用规律:同名磁极相互排斥,异名磁极相互吸引。
4、磁化:①定义:使原来没有磁性的物体得到磁性的过程。
磁铁吸引铁钉的原因是因为铁钉被磁化后,铁钉与磁铁的接触部分间形成异名磁极,异名磁极相互吸引的结果。
②钢和软铁的磁化:软铁被磁化后,磁性容易消失,称为软磁材料。
钢被磁化后,磁性能长期保持,称为硬磁性材料。
所以制造永磁体使用钢,制造电磁铁的铁芯使用软铁。
二、磁场:1、定义:磁体周围存在着的物质,它是一种看不见、摸不着的特殊物质。
磁场看不见、摸不着我们可以根据它所产生的作用来认识它。
这里使用的是转换法。
2、基本性质:磁场对放入其中的磁体产生力的作用,磁极间的相互作用是通过磁场而发生的。
3、方向规定:小磁针静止时北极所指的方向就是该点磁场的方向。
4、磁感线:在磁场中一些带箭头的曲线。
①方向:磁体周围的磁感线都是从磁体的北极出来,回到磁体的南极。
②说明:A、磁感线是为了直观、形象地描述磁场而引入的曲线,不是客观存在的。
B、用磁感线描述磁场的方法叫模型法。
C、磁感线是封闭的曲线。
D、磁感线立体的分布在磁体周围,而不是平面的。
E、磁感线不相交。
F、磁感线的疏密程度表示磁场的强弱。
③熟练掌握条形磁铁磁感线的画法。
三、地磁场:①定义:在地球产生的磁场,磁针指南北是因为受到地磁场的作用。
②磁极:地磁北极在地理南极附近,地磁南极在地理北极附近。
③磁偏角:首先由我国宋代的沈括发现,地磁南北极与地理南北极不重合。
四、电生磁:1.奥斯特实验:通电导线的周围存在磁场,称为电流的磁效应。
直线电流周围的磁感线是环绕导线的同心圆,距离直线电流越近,磁场越强。
2.通电螺线管的磁场:通电螺线管的磁场和条形磁铁的磁场很相似。
其两端的极性跟电流方向有关。
安培定则:右手握螺线管,四指弯向螺线管的电流方向,大拇指所指的一端就是螺线管的北极。
影响通电螺线管磁性强弱的因素:电流大小、线圈匝数、有无铁芯。
3、电磁铁A、定义:带铁芯的通电螺线管。
B、优点:磁性有无由通断电来控制,磁性强弱由电流大小来调节,磁场方向由电流方向来控制,C、影响电磁铁磁性强弱的因素:通过线圈的电流越大,磁性越强;线圈匝数越多,磁性越强。
电磁继电器:由电磁铁控制的开关。
用低电压弱电流控制高电压强电流,进行远距离操作和自动控制。
分为控制电路和工作电路。
电话:话筒把声音信号转化成强弱变化的电流(发电机),电流沿着导线流入对方听筒,听筒又把变化的电流通过电磁铁转化成声音信号(电动机)。
五、磁场对电流的作用:1、通电导体在磁场中受到力的作用,力的方向跟电流方向和磁场方向有关。
如果改变其中一个量,则受力方向将改变;如果两个量同时改变,则受力方向将不变。
2、应用——直流电动机①构造:线圈(转子)、磁铁(定子)、换向器、电刷;②工作原理:通电线圈在磁场中受力转动;③能量转换:电能转化为机械能④平衡位置:线圈处于平衡位置(线圈面与磁感线垂直)时受平衡力作用。
⑤换向器作用:当线圈转过平衡位置时,通过换向器改变电流方向,从而改变线圈的受力方向,保证线圈持续转动。
六、电磁感应(磁生电):1、物理学史:该现象1831年被英国物理学家法拉第发现。
2、定义:闭合电路....的.一部分导体.....在磁场中做切割磁感线的运动........时,导体中就会产生电流,这种现象叫做电磁感应现象。
3、感应电流的方向跟导体运动方向和磁场方向有关。
如果改变其中一个量,则电流方向将改变;如果两个量同时改变,则电流方向不变。
4、感应电压:无论电路是否闭合,做切割磁感线的导体两端都会产生感应电压。
5、应用——交流发电机①构造:线圈(转子)、磁铁(定子)、铜环、电刷②工作原理:电磁感应③能量转换:机械能转化为电能6、交流发电机和直流发电机在线圈中产生的都是交流电。
交流发电机通过铜环向外输出交流电。
直流发电机通过换向器向外输出直流电。
大型交流发电机一般采用线圈不动,磁极旋转的的方式来发电。
7、交流电和直流电:①交流电:电流方向周期性变化的电流。
我国交流电的周期是 0.02秒、频率是 50赫、电流方向1秒改变 100 次。
②直流电:电流方向不变的电流。
七、家庭电路和用电安全1、家庭电路的组成:进户线、电能表、断路器、用电器与开关、插座。
开关一定要接在火线上。
2、测电笔使用:手接触笔尾金属体,火线接触笔尖金属体3、熔断器(保险丝)①作用:当电流过大时,对电路起保护作用。
电流过大的原因:短路或同时接入过多的用电器。
②材料:电阻率大、熔点低③连接方法:串联在火线上④选用原则:保险丝的额定电流等于或稍大于电路中正常工作时的电流。
切勿用铜丝或铁丝代替保险丝。
4、断路器(空气开关)比保险丝更方便5、三孔插座(左零右火上接地)和三脚插头(两脚接用电器的用电部分,一脚接用电器外壳)6、安全用电①一般情况下,36V以下的电压才是安全的。
②金属外壳的用电器一定要接地线。
③不接触低压带电体,不靠近高压带电体。
7、低压触电的方式①单线触电:火线—人体—大地②双线触电:火线—人体—零线8、高压触电有高压电弧触电和跨步电压触电。
9、抢救措施:先切断电源,再用干燥的木棒拨开,人工呼吸第二章粒子的模型与符号一、模型、符号的建立与作用1、模型可以帮助人们认识和理解一些不能直接观察到的或复杂的事物,如地球仪、细胞模型等。
2、符号简单明了地表示事物,可避免由于事物形态不同和表达的文字语言不同引起的混乱。
二、物质的微观粒子模型1、物质由分子、原子、离子构成,一种分子只能构成一种物质,不同的分子构成了不同的物质。
2、由原子直接构成的物质有金属、稀有气体、固体非金属如碳、磷、硫、硅等(碘除外)。
3、分子由原子构成,一个分子中至少有两个原子;分子的种类由原子的种类和数目决定。
4、由水的电解过程微观模型可知:①在化学变化中,分子可分,原子不可分。
②原子是化学变化中的最小粒子。
说明:①核电荷数==质子数==核外电子数②中子数与质子数不一定相等③不是所有原子都有中子4、元素:具有相同核电荷数(即质子数)的一类原子的总称。
注:元素只讲种类,不讲个数(宏观)原子既讲种类,又讲个数(微观)同位素:原子核内质子数相同、中子数不相同的同类原子的互称。
5、离子:带电的原子或原子团。
失去电子——阳离子得到电子——阴离子四、组成物质的元素1、单质:由同种元素组成的纯净物。
2、化合物:由不同种元素组成的纯净物。
3、元素分为金属元素和非金属元素(包括稀有元素)。
4、元素的分布①在地壳中:氧、硅、铝、铁②在人体中:氧、碳、氢③海水中:氧、氢、氯、钠五、表示元素的符号1、按顺序记住前20号元素氢氦锂铍硼,碳氮氧氟氖,钠镁铝硅磷,硫氯氩钾钙。
2、请说一说H和Cu两种元素符号所表示的意义,并加以整理推广。
3、元素周期表(1)元素周期表是俄国化学家门捷列夫发现的(2)同一周期,从左到右按金属元素、非金属元素、稀有元素排列。
在同一族内,各元素的化学性质都很相似。
六、表示物质的符号1、单质化学式的写法①由原子直接构成的物质,用元素符号表示该物质,如Fe、He、P②由分子构成的单质,在元素符号的右下角写出一个分子中原子的个数,如H2、Cl2、O32、化合物化学式的写法①“几某化几某”的可根据读法直接写出来,如P205②化合价为正的写左边,负的写右边,上下交叉。
3、记住常见的原子团和常见元素的化合价。
4、请说出下列符号所表示的意义:CH4:、、、、、。
5、说出下列符号中“2”的意义:2O: O2 :O : O2-:七、元素符号表示的量1、相对原子质量:一个原子的质量与一个碳-12原子质量的十二分之一的比值,无单位。
相对原子质量 == 质子数 + 中子数2、相对分子质量:一个分子中各原子的相对原子质量的总和3、计算元素质量比和元素质量分数时,请注意用正确的书写格式。
第三章空气与生命1.测定空气中氧气含量的实验:(1)用红磷燃烧,是因为生成物是固体,反应结束后集气瓶内气压减小。
(2)等反应结束后,打开导管上的夹子,出现的现象是水倒吸入集气瓶,集气瓶内水位最终约上升总容积的1/5 。
(3)此实验说明:氧气约占空气总体积的1/5。
实验时,气体减少体积少于1/5有可能(1)红磷量不足(2)装置漏气(3)未冷却到室温就打开止水夹2.拉瓦锡得出了空气是由氮气和氧气组成的。
3.按体积计算:空气中氮气约占78%;氧气约占21%。
4.氧气是一种无色,无味,不易溶于水的气体,支持燃烧,密度比空气略大,通常用排水法和向上排空气法方法来收集。
作用:①提供呼吸②助燃5、氮气是一种无色无味、性质较不活泼的气体。
作用:①填充灯泡,延长寿命②食品包装防腐保鲜③制作化肥和火药 4作冷冻剂(汽化吸收大量热量)6、稀有气体化学性质不活泼,也称惰性气体。
作用:①保护气②通电时发出不同颜色的光,作电光源③激光技术。
7、物质在氧气中燃烧燃烧物现象反应的化学方程式碳燃烧更旺,发出白光;放出热量;生成能使澄清石灰水变浑浊的气体二氧化碳C + O2点燃 CO2硫发出明亮的蓝紫色火焰(在空气中发出微弱的淡蓝色火焰);放出热量;生成有刺激性气味的气体S+ O2点燃SO2磷产生大量白烟;放出热量;4P + 5 O2点燃 2P2O5铁剧烈燃烧,火星四射;放出大量热;生成黑色固体四氧化三铁3Fe+2O2点燃 Fe3O4与铁反应:做此实验之前在瓶底铺一层细砂或装少量水的原因是防止受热不均而破裂。
铁丝一端系在火柴上,火柴将要烧完时,伸入集气瓶,火柴的作用是引燃。
8.实验室里制取氧气的方法有:分解 H2O2和加热分解 KMnO4或 KCl O3,化学方程式为(1)2H2O2MnO2 2H2O + O2 ↑(2)2KMnO4 K2MnO4 + MnO2 + O2↑(3)2KClO3MnO2 2KCl + 3O2↑工业上用分离空气制取氧气。
——物理变化9.在过氧化氢和氯酸钾制取氧气的反应中,用二氧化锰作为催化剂,它的作用是改变反应速度,本身的质量和化学性质在反应前后都不变。
实验室用高锰酸钾制取氧气的操作顺序:第一步:检查装置的气密性。
第二步:将药品装入试管中,用一团棉花放在靠近试管口的地方,试管口略向下倾斜固定在铁架台上。
第三步:用酒精灯外焰给试管加热,先预热。
第四步:等气泡连续均匀再用排水法收集氧气。
第五步:先撤导管,再灭酒精灯。
氧气的验满方法:将一根带火星的木条放在集气瓶口,若木条复燃,就证明已经收满。
10.(1)物质和氧发生的反应叫做氧化反应,(2)把发光、发热的剧烈的氧化反应叫燃烧,(3)燃烧以极快的速率在有限的空间里发生,就会引起爆炸。