必考,网络工程师全面考试知识点
- 格式:docx
- 大小:93.19 KB
- 文档页数:7
软考网络工程师考试知识点软考网络工程师考试是国家职业资格国际化认证考试之一,旨在测评考生在网络工程师领域的专业能力。
参加考试的考生应具备一定的实际工作经验和相关技术知识。
以下是软考网络工程师考试的主要知识点。
一、计算机网络基础知识1. OSI七层模型2. TCP/IP协议及其应用3. IP地址及子网划分4. 网络设备及其功能(交换机、路由器、防火墙等)5. VLAN和子网划分技术6. 网络拓扑结构及其应用(星型、环型、总线型等)7. 网络传输介质(双绞线、光纤等)和传输方式(半双工、全双工等)二、网络互联技术1. 网络服务(WWW、FTP、SMTP等)2. DNS服务器原理及配置3. DHCP服务器原理及配置4. 网络地址转换(NAT)技术5. VPN技术及其应用6. 无线网络技术(WLAN)三、网络安全技术1. 防火墙原理及配置2. VPN技术及其应用3. IDS/IPS技术原理及配置4. 入侵检测与防御技术5. 病毒防治技术6. 安全策略和安全管理四、网络性能优化与故障处理1. 网络性能评估方法及工具2. 网络故障排除方法与技巧3. 网络负载均衡技术4. QoS技术及其应用五、网络规划与管理1. 网络规划与设计原则2. LAN和WAN的规划与实施3. 网络资源管理与监控4. 综合布线和机房设计六、IPv6技术1. IPv6地址2. IPv6路由原理及配置3. IPv6与IPv4的互联技术(双栈、隧道)七、网络标准与协议1. IEEE802.3以太网标准2. IEEE802.11无线局域网标准3. TCP/IP协议族4. 网络管理标准(SNMP、RMON等)以上是软考网络工程师考试的主要知识点,考生要深入理解每个知识点的原理、应用和配置。
为了顺利通过考试,考生还需进行大量的实践操作和练习,增加对网络工程师实际工作的熟悉度和技能水平。
同时,要保持对新技术的学习和关注,以适应快速发展的网络技术环境。
网络工程师重点目录网络基础................................ 错误!未定义书签。
第一章数据通信基础 ................................ - 3 - 第二章局域网技术 .................................. - 5 - 第三章广域网和接入网技术 ......................... - 16 - 第四章因特网 ...................................... - 22 - 第五章路由器与交换配置 ............................ - 32 - 第六章网络安全 .................................... - 46 - 第七章网络管理 ................................... - 53 - 第八章计算机基础知识 ............................. - 66 -第一章 数据通信基础一、基本概念码元速率:单位时间内通过信道传送的码元个数,如果信道带宽为T 秒,则码元速率1B T =。
若无噪声的信道带宽为W ,码元携带的信息量n 与码元种类N 关系为2log N n =,则极限数据速率为22log 2log N N R B W ==有噪声的极限数据速率为(1)2log S N C W += 1010log S N dB =其中W 为带宽,S 为信号平均功率,N 为噪声平均功率,S N 为信噪比电波在电缆中的传播速度为真空中速率的2/3左右,即20万千米/秒编码:单极性码:只有一个极性,正电平为0,零电平为1;级性码:正电平为0,负电平为1;双极性码:零电平为0,正负电平交替翻转表示1。
这种编码不能定时,需要引入时钟归零码:码元中间信号回归到零电平,正电平到零电平转换边为0,负电平到零电平的转换边为1。
全国软考网络工程师知识点重点对于全国软考网络工程师考试来说,重点的知识点主要包括以下几个方面:1.计算机网络基础知识:包括计算机网络的发展历程、国际标准化组织(ISO)的网络参考模型(OSI模型)以及TCP/IP协议族的体系结构、网络拓扑结构、网络性能指标等基础概念。
2.互联网协议:包括IP协议、ICMP协议、ARP和RARP协议、IP路由算法,以及常见的IP地址分类与划分。
3.网络传输技术:包括以太网技术、交换技术、路由技术、动态主机配置协议(DHCP)等。
4.网络应用协议:包括FTP协议、HTTP协议、SMTP协议等常见的应用层协议。
5.网络安全技术:包括网络安全的基本概念、网络攻击与防御技术、防火墙技术、VPN技术等。
6.网络管理与维护:包括网络管理的基本概念、SNMP协议、RMON协议以及网络故障诊断与处理等。
7.IPv6技术:包括IPv6的基本原理、特点、地址分配与转换技术等。
8.无线网络技术:包括无线局域网(WLAN)、蜂窝移动通信网络等无线网络的基本原理、标准、安全性等。
9.数据库技术:包括数据库的基本概念、关系数据库的设计与管理、SQL语言等。
10. Web技术:包括网页设计与开发的基本原理、HTML语言、CSS样式表、JavaScript脚本语言等。
除了以上的知识点,还需要掌握一些常见的网络设备的工作原理和配置方法,例如,路由器、交换机、防火墙等。
此外,考生还应具备实际操作能力,熟悉常用网络工具的使用,如Wireshark、Telnet、Ping、Traceroute等,能够进行网络故障排除和性能优化。
总之,全国软考网络工程师考试的重点知识点主要包括计算机网络基础、网络协议、网络传输技术、网络应用协议、网络安全技术、网络管理与维护、IPv6技术、无线网络技术、数据库技术以及Web技术等方面的内容。
在备考过程中,考生应有针对性地进行学习和练习,掌握这些重点知识点,为顺利通过考试做好充分准备。
网络工程师考点整理网络工程师考点整理(一)网络工程师是负责企业或组织网络系统的设计、配置和维护的专业人员。
作为一个网络工程师,他们需要熟悉各种网络设备、协议和技术。
在网络工程师的考试中,有许多重要的考点需要掌握。
本文将为您整理这些考点,以帮助您更好地准备考试。
1. OSI模型OSI模型是网络通信的基础,了解其七层结构和每层的功能是网络工程师的基本要求。
从低到高分别为物理层、数据链路层、网络层、传输层、会话层、表示层和应用层。
2. IP地址和子网划分IP地址是互联网上唯一识别一个设备的地址,包括IPv4地址和IPv6地址。
掌握IP地址的表示方法和子网划分的原理对于设计和管理IP 网络非常重要。
3. 宽带接入技术宽带接入技术是实现高速互联网访问的重要手段,常见的宽带接入技术包括ADSL、Cable Modem、光纤到户等。
了解各种宽带接入技术的原理和特点是网络工程师必备的知识。
4. 路由协议路由协议是实现数据在网络中传输的关键,常见的路由协议包括静态路由、RIP、OSPF、BGP等。
掌握这些协议的特点和配置方法,对于构建高效的网络非常重要。
5. 交换技术交换技术是实现数据在局域网内传输的关键,常见的交换技术包括以太网交换、虚拟局域网(VLAN)、链路聚合等。
熟悉这些交换技术的原理和配置方法,可以提高网络的性能和可靠性。
6. 网络安全网络安全是保护企业或组织网络免受各类威胁的重要任务。
网络工程师需要了解各种安全威胁和攻击方式,并学会使用防火墙、入侵检测系统、虚拟专用网络等技术来保护网络安全。
7. 无线网络技术无线网络技术是实现移动互联网的重要手段,包括Wi-Fi、蓝牙、移动通信等。
掌握无线网络的原理和配置方法,可以为企业或组织提供可靠的无线网络服务。
8. 网络性能优化网络性能优化是在保证网络安全的前提下,提高网络性能和用户体验的重要任务。
掌握各种网络性能优化技术和工具,可以帮助网络管理员及时发现和解决网络故障,保证网络的稳定运行。
网络工程师考点整理网络工程师考点整理为题网络工程师,作为信息技术领域的重要从业人员,需要具备扎实的专业知识和技术能力。
他们负责设计、部署、维护和管理企业的网络,确保网络的稳定运行和安全性。
而网络工程师的考试内容通常涵盖了各个方面的知识,下面将对网络工程师考点进行整理。
1. 网络基础知识作为网络工程师的基础,网络基础知识是必须要掌握的。
这包括网络的定义和分类,TCP/IP协议栈,OSI模型,IP地址和子网划分,以及各种网络设备和协议的工作原理等等。
2. 网络拓扑和架构网络拓扑是指网络中各设备之间的物理或逻辑连接关系。
主要包括总线拓扑、星型拓扑、环形拓扑、网状拓扑等。
而网络架构则是指网络所采用的结构和组织方式,如客户端-服务器架构、对等网络架构等。
网络工程师需要了解不同拓扑和架构的特点,以便合理设计和配置企业的网络。
3. 网络设备的配置和管理网络设备是指组成网络的各种硬件设备,如路由器、交换机、防火墙等。
网络工程师需要了解不同设备的功能和特点,并能进行配置、管理和故障排除。
这包括路由器的路由配置、交换机的VLAN划分和STP协议、防火墙的访问控制列表等。
4. IP网络的管理和优化IP网络的管理和优化是网络工程师的重要任务。
这包括IP地址的规划和管理、动态主机配置协议(DHCP)的配置、网络地址转换(NAT)的配置等。
另外,网络工程师还需要进行带宽管理和QoS配置,以确保网络的性能和稳定性。
5. 网络安全网络安全是网络工程师必须重视的考点之一。
他们需要了解不同安全威胁和攻击方式,并能采取相应的安全措施。
如防火墙的配置、入侵检测和防御系统(IDS/IPS)的部署、虚拟专用网络(VPN)的搭建等。
此外,网络工程师还需要了解密码学、网络安全政策和合规性等方面的知识。
6. 网络故障排除网络工程师需要具备良好的故障排除能力。
他们需要能够快速定位和解决网络中的故障,以减少网络中断和故障造成的影响。
故障排除的过程包括收集信息、分析问题、逐步排查和验证解决方案等。
网络工程师考试要点重点网工考点一、数字通信基础 1、码元速率码元速率B :单位时间内可传输的码元数。
Band/s 称为波特率。
若信息码元的时间宽度为T ,则 码元速率B=1/T2、数据速率数据速率R :单位时间内传输的二进制位。
bit/s 称为比特率。
3、码元速率与数据传输率的关系N B R 2log =N TR 2log 1=说明:T 为传输的电脉冲信号的宽度或周期,N 为脉冲信号所有可能的状态数。
4、奈奎斯特(Nyquist) 定理有限带宽无噪声信道(理想信道)的极限波特率为:W B 2max = L W R 2max log 2=注:W 信道带宽,L 是码元的状态数。
奈奎斯特定理是理想情况下的极限值,没有实际意义,但是它说明了要进一步提高波特率必须改善信道的带宽。
5、香农公式(Shannon)香农的研究表明,有噪声信道的极限数据速率可由下面的公式计算。
)1(log 2NS W C += 注:C 为信道容量;W 为信道带宽;N 为噪音功率;S 为信号功率。
6、分贝数(dB)S/N 是信噪比,这个比值太大,故常取其分贝数(dB)NS dB 10log 10= 例:S/N=1000时,信噪比为30dB7、误码率错误码元占总码元数的比例NN P ee =Pe 为误码率 Ne 传错的码元 N 总码元数 注:上式只有在N 很大时才有效(为什么?) 计算机通信系统要求误码率低于10-68、数字编码(1)单极性码:只有正(或负)的电压表示数据 (2)极性码:分别用正和负来表示1和0,或相反的应用 (3)双极性码:三进制码(AMI ),1为反转,0为保持零电平(4)归零码:码元中间的信号回归到0电平,任意两个码元之间被0电平隔开 (5)不归零码:遇1电平翻转,零时不变,也叫差分码 (6)双相码:要求每一位都有电平转换,优点自定时(7)曼彻斯特编码:是一种双相码,每一位中间有跳变,从高到低为1。
使用在以太网中(8)差分曼彻斯特:每一位周期起始有跳变为0,没有为1。
网络工程师考点整理网络工程师考点整理为题网络工程师是负责设计、构建和维护网络系统的专业人员。
他们需要掌握各种网络技术和知识,熟练运用这些技术来解决网络问题和优化网络性能。
网络工程师的考试内容非常广泛,下面我们来整理一下网络工程师考点。
一、网络基础知识1. OSI七层模型及每一层的功能和特点。
2. TCP/IP四层模型及每一层的功能和特点。
3. IP地址的分类,以及子网划分和CIDR的原理。
4. ARP、RARP、ICMP、IGMP协议的功能和作用。
5. VLAN和VLAN的实现方法。
二、网络设备与拓扑结构1. 路由器、交换机、防火墙的功能和特点。
2. 网关的作用和原理。
3. 以太网、令牌环、FDDI等局域网的拓扑结构和工作原理。
4. VPN、NAT、隧道和负载均衡的原理和应用。
三、网络协议与服务1. TCP/IP协议簇的各种协议和作用。
2. HTTP、FTP、SMTP、DNS协议的功能和工作原理。
3. DHCP、NTP、SNMP、VPN等网络服务的特点和应用。
四、网络安全与防护1. 网络攻击和防御的基本概念和原理。
2. 防火墙、入侵检测系统、虚拟专用网的应用和配置。
3. VPN、SSL、TLS等网络安全协议的工作原理和应用。
4. 病毒、木马、蠕虫等网络安全威胁的特点和防范方法。
五、网络故障排除与优化1. 常见的网络故障类型和排除方法。
2. 通过ping、tracert、telnet等命令进行网络故障排查。
3. 网络优化的方法和技巧,如QoS、负载均衡、链路聚合等。
六、网络管理与监控1. 网络管理的基本概念和架构。
2. SNMP、Syslog、NetFlow等网络监控协议和工具的使用。
3. 网络备份和恢复策略的设计和实施。
七、无线网络与移动互联网1. 无线网络的基本原理和技术,如WiFi、蓝牙、ZigBee等。
2. 手机网络的工作原理和用户接入方式。
3. 移动应用程序开发和移动互联网的特点和应用。
网络工程师考试内容一、网络基础知识考试1.1 网络结构与协议•OSI七层模型•TCP/IP协议•数据包与帧的结构•ARP、RARP、IP、ICMP、UDP、TCP等协议的作用和区别1.2 IP地址与子网划分•网络地址、广播地址、主机地址的概念•IPv4与IPv6的区别与特点•子网划分的原理和方法•网络地址转换(NAT)技术1.3 路由与交换技术•静态路由与动态路由•路由器与交换机的区别与功能•VLAN的配置与实现•STP、RSTP协议二、网络设备配置与管理考试2.1 路由器配置•路由器的基本配置与管理•静态路由、动态路由的配置•访问控制列表(ACL)的配置与应用2.2 交换机配置•交换机的基本配置•VLAN的建立与配置•STP协议的配置与优化•VTP协议的配置2.3 网络设备管理•网络设备的监控与维护•网络故障的排查与修复•网络性能优化与调整三、网络安全与防护考试3.1 网络安全基础•防火墙的原理与应用•VPN的原理与配置•加密技术的应用3.2 网络攻击与防范•DDoS攻击、SQL注入、跨站脚本攻击等常见攻击类型•防范网络攻击的措施与方法•安全加固技术3.3 安全策略与管理•安全策略的制定与执行•安全审计与监控•社会工程学攻击防范四、实验操作与应用考试4.1 网络设备配置实验•路由器、交换机的初始化与配置•VLAN划分、设备互联•路由、交换技术的实验验证4.2 网络故障排查与修复实验•网络故障模拟与排查•故障原因定位与修复•故障恢复与验证4.3 安全漏洞测试与修复实验•安全漏洞测试工具的使用•漏洞分析与修复•安全防护措施的验证五、综合试题5.1 网络设计与规划•根据给定需求设计网络结构图•网络设备选择、布局与规划•网络性能优化设计5.2 网络故障处理与恢复•基于实际网络故障情况,进行故障排查•提供解决方案并进行故障恢复验证•故障分析与改进措施结语以上为网络工程师考试内容的概要总结,希望能够帮助考生全面准备考试,取得优异成绩。
网络工程师基础必学知识点1. 网络协议:网络工程师应熟悉常见的网络协议,如TCP/IP协议、HTTP协议、FTP协议等。
了解协议的工作原理和使用方式。
2. 网络拓扑:了解不同网络拓扑结构,如星型、总线型、环形等,并能根据需求设计合适的网络拓扑。
3. 网络设备:熟悉常见的网络设备,如交换机、路由器、防火墙等,并了解其功能和配置方式。
4. IP地址:掌握IP地址的类型、划分和分配方式,能进行IP地址的规划和管理。
5. 子网划分:了解子网划分的目的和方法,能根据需求进行子网规划和配置。
6. VLAN:了解虚拟局域网的概念和使用方式,能进行VLAN的划分和配置。
7. DHCP:掌握DHCP协议的工作原理和配置方式,能进行DHCP服务器的搭建和管理。
8. DNS:了解域名系统的原理和基本概念,能进行域名解析和DNS服务器的配置。
9. 网络安全:了解网络安全的基本概念和攻防原理,能进行网络安全策略的制定和安全设备的配置。
10. 网络故障排除:掌握常见的网络故障排除方法和工具,能快速定位和解决网络问题。
11. 配线和布线:了解网络配线和布线的原则和要求,能进行网络布线计划和实施。
12. 数据通信:了解数据通信的基本原理和常用的传输介质,如光纤、双绞线等。
13. 网络监控:掌握网络监控的方法和工具,能进行网络性能监测和故障预警。
14. 网络优化:了解网络优化的原理和方法,能进行网络性能优化和带宽管理。
15. 信息安全:了解信息安全的基本概念和安全技术,能进行信息安全的策略规划和安全措施的实施。
以上是网络工程师基础必学的知识点,掌握这些知识将能够进行网络的规划、搭建、管理和故障排除等工作。
网络工程师考试知识点1、常用的虚拟存储器由主存-辅存两级存储器组成2、中断向量可提供中断程序的入口地址3、DMA工作方式下,在主存与外设之间建立直接的数据通信。
4、PERT不能清晰秒速各个任务之间的并行情况,甘特图不能清晰描述各个问题之间的依赖关系5、路由器出厂时,默认的串口封装协议是HDLC6、报文摘要算法生成报文摘要的目的是防止发送的报文被篡改7、PGP是支持电子邮件加密的协议8、根域名服务器采用的迭代查询,中介域名服务器采用的是递归查询9、AH 隧道模式如下图所示,AH 隧道模式使用 AH 与 IP 报头来封装 IP 数据包并对整个数据包进行签名以获得完整性并进行身份验证。
ESP 隧道模式如下图所示,ESP 隧道模式采用 ESP 与 IP 报头以及 ESP 身份验证尾端来封装 IP 数据包。
12、支持1000m以上传输距离的是1000 BASE-Lx13、NSLOOKUP>Set all 列出当前设置的默认选项Set type = mx 查询本地域的邮件交换器信息Server NAME 由当前默认服务器切换到制定的名字服务器NAMEDNS服务器主要的资源记录有A(域名到IP地址的映射)、PTR(IP地址到域名的映射)、MX (邮件服务器及优先级)、CNAME(别名)和NS(区域的授权服务器)14、结构化布线系统的组成①工作区子系统是由终端设备到信息插座的整个区域,用于将用户终端设备连接到布线系统,主要包括信息插座、跳线、适配器。
②水平布线子系统是结构化综合布线系统中连接用户工作区与布线系统主干的子系统。
③管理子系统是结构化布线系统中对布线电缆进行端接及配线管理的子系统,通常设置在楼层的接线间内④干线子系统是结构化综合布线系统中连接各管理间、设备间的子系统,又称垂直子系统。
⑤设备间子系统主要是用来安放网络关键设备。
并非每一个综合布线都有设备间子系统⑥建筑群子系统是结构化综合布线系统中由连接楼群之间的通信传输介质及各种支持设备组成的子系统15、xDSL①HDSL中断距离可达3-5KM、传输速率2.048Mbits/s②ADSL是一种非对称的DSL技术③VDSL是一种非对称的技术,也是DSL中传输速度最快的技术④SDSL:单线路数字用户技术是对称的⑤RADSL:速率自适应数字用户线技术,是采用非对称技术。
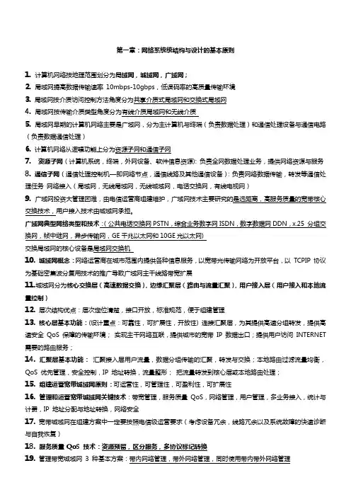
第一章:网络系统统结构与设计的基本原则1. 计算机网络按地理范围划分为局域网,城域网,广域网;2. 局域网提高数据传输速率10mbps-10gbps,低误码率的高质量传输环境3.局域网按介质访问控制方法角度分为共享介质式局域网和交换式局域网4. 局域网按传输介质类型角度分为有线介质局域网和无线介质5. 局域网早期的计算机网络主要是广域网,分为主计算机与终端(负责数据处理)和通信处理设备与通信电路(负责数据通信处理)6.计算机网络从逻辑功能上分为资源子网和通信子网7. 资源子网(计算机系统,终端,外网设备、软件信息资源): 负责全网数据处理业务,提供网络资源与服务8.通信子网(通信处理控制机—即网络节点,通信线路及其他通信设备):负责网络数据传输,转发等通信处理任务网络接入(局域网,无线局域网,无线城域网,电话交换网,有线电视网)9. 广域网投资大管理困难,由电信运营商组建维护,广域网技术主要研究的是远距离,高服务质量的宽带核心交换技术,用户接入技术由城域网承担。
广域网典型网络类型和技术:(公共电话交换网PSTN,综合业务数字网ISDN,数字数据网DDN,x.25 分组交换网,帧中继网,异步传输网,GE千兆以太网和10GE光以太网)交换局域网的核心设备是局域网交换机10.城域网概念:网络运营商在城市范围内提供各种信息服务,以宽带光传输网络为开放平台,以TCPIP 协议为基础密集波分复用技术的推广导致广域网主干线路带宽扩展11.城域网分为核心交换层(高速数据交换),边缘汇聚层(路由与流量汇聚),用户接入层(用户接入和本地流量控制)12.层次结构优点:层次定位清楚,接口开放,标准规范,便于组建管理13.核心层基本功能:(设计重点:可靠性,可扩展性,开放性) 连接汇聚层,为其提供高速分组转发,提供高速安全QoS 保障的传输环境;实现主干网络互联,提供城市的宽带IP 数据出口;提供用户访问INTERNET 需要的路由服务;14. 汇聚层基本功能:汇聚接入层用户流量,数据分组传输的汇聚,转发与交换;本地路由过滤流量均衡,QoS 优先管理,安全控制,IP 地址转换,流量整形;把流量转发到核心层或本地路由处理;15. 组建运营宽带城域网原则:可运营性,可管理性,可盈利性,可扩展性16. 管理和运营宽带城域网关键技术:带宽管理,服务质量QoS,网络管理,用户管理,多业务接入,统计与计费,IP 地址分配与地址转换,网络安全17.宽带城域网在组建方案中一定要按照电信级运营要求(考虑设备冗余,线路冗余以及系统故障的快速诊断与自我恢复)18. 服务质量QoS 技术:资源预留,区分服务,多协议标记转换19.管理带宽城域网3 种基本方案:带内网络管理,带外网络管理,同时使用带内带外网络管理带内:利用传统电信网络进行网络管理,利用数据通信网或公共交换电话网拨号,对网络设备进行数据配置。
全国软考网络工程师必背知识点
一、网络概念
1、网络:两台或多台计算机通过物理媒体(网线、无线、光缆等)相
互连接而形成的统一的广域网络及其上的应用服务;
2、主机:可独立工作的计算机系统,在网络中的主机也可以叫做站
点或节点,主机由CPU、内存、存储器、网络接口卡等组成;
3、用户:主机上的每一个有用户账号的用户,都可以称为网络用户;
4、物理媒体:将两台或多台计算机连接在一起的网络设备,如网线、无线、光纤等;
5、网络通信:在网络中,主机可以通过物理媒体来传送和接收数据,进而实现计算机之间的通信;
6、网络服务:用来实现网络通信的服务,如FTP服务、Telnet服务、SMTP服务、DNS服务、DHCP服务等;
7、路由:网络设备之间通信时,负责将数据包从一个网络发送到另
一个网络的设备,称为路由器;
8、环回:将一个节点发出的报文在网络环中传播,并最终由同一节
点接收的过程,称为环回;
9、子网:将网络按照IP地址划分成若干个子网,一个子网也可以称
为一个网段,同一个子网中的节点可以直接互相通信;
二、组网技术
1、OSI/RM:OSI/RM(Open System Interconnection Reference Model)是一种标准的网络参考模型,它是计算机网络通信中所使用到的一种结构化方法。
计算机四级《网络工程师》考试重要知识点计算机四级《网络工程师》考试重要知识点网络工程师是通过学习和训练,掌握网络技术的理论知识和操作技能的网络技术人员.yjbys店铺收集了一些关于计算机四级《网络工程师》考试重要知识点,希望大家认真阅读!ATM网1、ATM协议参考模型用户面:提供用户信息的传输。
控制面:负责呼叫控制和连接控制功能。
管理面:负责网络维护和完成运行功能。
面管理:执行与整个系统有关的管理功能。
层管理:处理的运行和维护功能。
物理层:主要是传输信息;ATM层:主要完成交换、路由及多路复用;ATM适配层AAL:主要负责与较高层信息的匹配。
(1)、物理层:由两个子层组成,物理介质子层和传输汇聚子层。
物理介质子层支持纯粹与介质有关的位功能。
传输汇聚子层把ATM信元流转换成在物理介质上传输的位,如把帧匹配成在传输系统中所用的格式(SDH、PDH、基于信元的格式)、信元定界等功能。
(2)、ATM层:基本功能是负责生成信元,它不管载体的内容,且与服务无关。
主要功能有多路复用、多路复用分解、信元VPI、VCI的转换,信元头的产生和去除,流控。
(3)、ATM适配层:由两个子层组成,分段和重组子层(SAR),把高一层的信息单位分段成ATM信元,或者把ATM信元重组成高一层的信息单位;汇聚子层(CS)与服务有关,可以完成的功能有信报标识和时钟恢复等。
信元类型(1)空信元(物理层):为了使信元流的速率与传输系统可用的有效负载容量相匹配而在物理层插入或除去的信元。
(2)有效信元:没有头差错的信元或已经由头差错控制进程修正过的信元。
(3)无效信元(物理层):有头差错且尚未由头差错控制进程修正的信元。
(4)指定的信元(ATM层):使用ATM层服务为应用提供服务的信元。
(5)非指定的信元(ATM层):尚未指定的信元2、ATM层信元结构:字节是按递增顺序发送,从第一个字节开始,字节中的位是按递减顺序发送,从第8位开始。
GFC总流控;PT有效载荷类型,;CLP信元丢失优先权;HEC信元头差错控制。
网络工程师必考知识点总结作为网络工程师,掌握一定的网络知识是至关重要的。
网络工程师必须了解网络的基本原理、常见的网络协议、网络设备的配置和管理等知识,才能够有效地设计、搭建和维护网络系统。
本文将对网络工程师的必考知识点进行总结,希望对正在学习网络工程的同学有所帮助。
一、网络基础知识1. 网络的基本概念网络是连接多台计算机并允许它们进行通信的一组设备和通信媒介。
网络工程师必须了解网络的基本概念,包括网络拓扑结构、网络协议、网络设备等内容。
2. TCP/IP协议TCP/IP协议是互联网的基础协议,网络工程师必须了解TCP/IP协议的基本原理、各层协议的功能和特点,以及常见的TCP/IP协议族及其应用。
3. OSI模型OSI模型是网络协议的参考模型,网络工程师必须了解OSI模型的七层结构、各层协议的功能和特点,以及OSI模型与TCP/IP协议的关系。
4. 数据传输和路由网络工程师必须了解数据在网络中的传输过程,包括数据的封装和解封装、数据的分组和再组装、数据的路由和转发等基本原理。
二、网络设备知识1. 路由器路由器是用于连接不同网络并转发数据的设备,网络工程师必须了解路由器的工作原理、路由表的配置、路由器的基本配置和管理等知识。
2. 交换机交换机是用于连接多台计算机并实现局域网内数据交换的设备,网络工程师必须了解交换机的工作原理、交换机的基本配置和管理等知识。
3. 防火墙防火墙是用于保护网络免受恶意攻击和未经授权访问的设备,网络工程师必须了解防火墙的工作原理、防火墙的配置和管理等知识。
4. 无线路由器无线路由器是用于无线网络接入的设备,网络工程师必须了解无线路由器的工作原理、无线网络的配置和安全管理等知识。
5. 网络设备调试工具网络工程师必须了解网络设备调试工具的使用方法,包括抓包工具、网络分析工具、网络测试工具等。
三、网络安全知识1. 认证和授权网络工程师必须了解认证和授权的基本原理,包括用户认证、访问控制、权限管理等内容。
网络工程师知识点总结一、网络基础知识1. OSI七层模型网络工程师需要了解OSI七层模型,包括物理层、数据链路层、网络层、传输层、会话层、表示层和应用层,以帮助他们理解网络数据传输的过程和协议的工作原理。
2. TCP/IP协议TCP/IP协议是互联网上使用最广泛的协议,在网络工程师的工作中起着非常关键的作用。
他们需要深入理解TCP/IP的结构、协议和工作原理,以确保网络设备之间的通信能够顺利进行。
3. IP地址和子网划分网络工程师需要了解IP地址的结构和分类,以及如何进行子网划分和地址分配。
他们需要熟练掌握CIDR、VLSM和IP地址转换等技术,以确保网络设备能够有效地进行地址分配和路由选择。
4. VLAN和交换技术虚拟局域网(VLAN)和交换技术是现代网络中非常重要的技术,在网络工程师的工作中有着广泛的应用。
他们需要理解VLAN的原理和配置,以确保网络中的不同部门或用户之间能够进行隔离和安全通信。
5. 网络协议网络工程师需要了解一些常见的网络协议,如ARP、ICMP、IGMP、RIP、OSPF、BGP、DNS、DHCP、SMTP、HTTP、FTP等,以便他们能够进行网络故障排除和性能优化。
二、网络设备与技术1. 路由器和交换机网络工程师需要熟练掌握路由器和交换机的工作原理、配置和管理技术,以确保网络设备之间能够高效地进行数据传输和通信。
2. 防火墙和VPN防火墙和虚拟专用网(VPN)是保护网络安全的重要设备和技术,网络工程师需要了解防火墙的配置和策略制定、VPN的部署和管理等技术,以确保网络系统的安全性和私密性。
3. 无线网络技术随着无线网络技术的发展,网络工程师需要了解无线网络的原理和技术,包括Wi-Fi、蓝牙、LTE等,以确保无线网络设备和用户能够安全、高效地进行通信和数据传输。
4. 云计算和虚拟化技术云计算和虚拟化技术已经成为现代网络中不可或缺的一部分,网络工程师需要了解云计算和虚拟化的原理和技术,包括云平台的部署、虚拟机的创建和管理、容器技术等。
全国软考网络工程师知识点一、计算机网络基础知识1.计算机网络的基本概念和发展历史2.网络协议与标准3.OSI参考模型和TCP/IP协议族4.数据链路层的实现和功能5.网络层的实现和功能6.传输层的实现和功能7.应用层的实现和功能8.局域网的实现和功能9.域名系统(DNS)和动态主机配置协议(DHCP)10.网络设备的构成和功能,如路由器、交换机等二、网络传输与交换技术1.数据传输的基本概念和原理2.电路交换与分组交换3.传输控制协议(TCP)和用户数据报协议(UDP)4.网络拓扑结构和网络传输方式5.虚拟专用网(VPN)的实现和应用6.路由协议和路由器的配置7.VLAN和广域网接入技术三、网络安全技术1.网络攻击与防御的基本概念和原理2.防火墙的原理和实现方式3.数据加密与解密技术4.网络访问控制技术5. 互联网安全协议(IPSec)的实现和应用6.无线网络的安全性保护技术7.网络安全评估和风险管理的方法四、网络管理与优化技术1.网络性能监测和优化的基本概念和方法2.网络故障诊断和恢复技术3.网络负载均衡技术4.网络容错和冗余技术5.网络管理的基本框架和方法6.网络性能评估和优化的工具及技术五、云计算和大数据技术1.云计算的基本概念和发展趋势2.云计算的架构与部署模式3.云计算服务和应用的实现和管理4.大数据的特点和处理技术5.大数据存储和分析的平台和工具6.云计算和大数据技术的关联与应用综上所述,全国软考网络工程师考试的知识点涵盖了计算机网络基础、网络传输与交换技术、网络安全技术、网络管理与优化技术以及云计算和大数据技术等方面的知识。
考生需要全面了解和掌握这些知识,才能在考试中取得理想的成绩。
网络工程师考点总结第一篇:网络工程师考点总结第一章计算机基础知识一、硬件知识1、计算机系统的组成包括硬件系统和软件系统硬件系统分为三种典型结构:(1)单总线结构(2)、双总线结构(3)、采用通道的大型系统结构中央处理器CPU包含运算器和控制器。
2、指令系统指令由操作码和地址码组成。
3、存储系统分为主存—辅存层次和主存—Cache层次Cache作为主存局部区域的副本,用来存放当前最活跃的程序和数据。
计算机中数据的表示Cache的基本结构:Cache由存储体、地址映像和替换机构组成。
4、通道是一种通过执行通道程序管理I/O操作的控制器,它使CPU与I/O操作达到更高的并行度。
5、总线从功能上看,系统总线分为地址总线(AB)、数据总线(DB)、控制总线(CB)。
6、磁盘容量记计算非格式化容量=面数*(磁道数/面)*内圆周长*最大位密度格式化容量=面数*(磁道数/面)*(扇区数/道)*(字节数/扇区)7、数据的表示方法原码和反码[+0]原=000…00 [-0]原=100...00 [+0]反=000…00 [-0]反=111…11 正数的原码=正数的补码=正数的反码负数的反码:符号位不变,其余位变反。
负数的补码:符号位不变,其余位变反,最低位加1。
二、操作系统操作系统定义:用以控制和管理系统资源,方便用户使用计算机的程序的集合。
功能:是计算机系统的资源管理者。
特性:并行性、共享性分类:多道批处理操作系统、分时操作系统、实时操作系统、网络操作系统。
进程:是一个具有一定独立功能的程序关于某个数据集合的一次运行活动。
进程分为三种状态:运行状态(Running)、就绪状态(Ready)、等待状态(Blocked)。
作业分为三种状态:提交状态、后备运行、完成状态。
产生死锁的必要条件:(1)、互斥条件:一个资源一次只能被一个进程所使用;(2)、不可抢占条件:一个资源仅能被占有它的进程所释放,而不能被别的进程强行抢占;(3)、部分分配条件:一个进程已占有了分给它的资源,但仍然要求其它资源;(4)、循环等待条件:在系统中存在一个由若干进程形成的环形请求链,其中的每一个进程均占有若干种资源中的某一种,同时每一个进程还要求(链上)下一个进程所占有的资源。
网络工程师考试知识点1、常用的虚拟存储器由主存-辅存两级存储器组成2、中断向量可提供中断程序的入口地址3、DMA工作方式下,在主存与外设之间建立直接的数据通信。
4、PERT不能清晰描述各个任务之间的并行情况,甘特图不能清晰描述各个问题之间的依赖关系5、路由器出厂时,默认的串口封装协议是HDLC6、报文摘要算法生成报文摘要的目的是防止发送的报文被篡改7、PGP是支持电子邮件加密的协议8、根域名服务器采用的迭代查询,中介域名服务器采用的是递归查询9、AH 隧道模式如下图所示,AH 隧道模式使用 AH 与 IP 报头来封装 IP 数据包并对整个数据包进行签名以获得完整性并进行身份验证。
ESP 隧道模式如下图所示,ESP 隧道模式采用 ESP 与 IP 报头以及 ESP 身份验证尾端来封装 IP 数据包。
12、支持1000m以上传输距离的是1000 BASE-Lx13、NSLOOKUP>Set all 列出当前设置的默认选项Set type = mx 查询本地域的邮件交换器信息Server NAME 由当前默认服务器切换到制定的名字服务器NAMEDNS服务器主要的资源记录有A(域名到IP地址的映射)、PTR(IP地址到域名的映射)、MX (邮件服务器及优先级)、CNAME(别名)和NS(区域的授权服务器)14、结构化布线系统的组成①工作区子系统是由终端设备到信息插座的整个区域,用于将用户终端设备连接到布线系统,主要包括信息插座、跳线、适配器。
②水平布线子系统是结构化综合布线系统中连接用户工作区与布线系统主干的子系统。
③管理子系统是结构化布线系统中对布线电缆进行端接及配线管理的子系统,通常设置在楼层的接线间内④干线子系统是结构化综合布线系统中连接各管理间、设备间的子系统,又称垂直子系统。
⑤设备间子系统主要是用来安放网络关键设备。
并非每一个综合布线都有设备间子系统⑥建筑群子系统是结构化综合布线系统中由连接楼群之间的通信传输介质及各种支持设备组成的子系统15、xDSL①HDSL中断距离可达3-5KM、传输速率2.048Mbits/s②ADSL是一种非对称的DSL技术③VDSL是一种非对称的技术,也是DSL中传输速度最快的技术④SDSL:单线路数字用户技术是对称的⑤RADSL:速率自适应数字用户线技术,是采用非对称技术。
⑥ADSL:是一种非对称的DSL技术。
16、私有地址10.0.0.0-10.255.255.255172.16.0.0-172.31.255.255192.168.0.0-192.168.255.25517、阻止路由环路:最大跳计数、水平分割、路由中毒、保持关闭18、链路状态通告(LSA)是一个OSPF数据包,它包含着OSPF路由器中共享的链路状态和路由选择信息。
19、VTP STP20、ACL访问控制列表分为标准访问控制列表和扩展访问控制列表Access-list 10 deny host 10.37.168.137与access-list 10 deny 10.37.168.137等价拒绝任何来自10.23.168.137的分组Any 与0.0.0.0 255.255.255.255等价Access-list 10 deny tcp any(源地址)host 172.16.30.2(目的地址)eq 23/telnet禁止任何主机访问10.37.16.30.2的telnet服务Access-list 110 permit tcp host 192.168.177.2 host 172.22.89.26 eq www/80Access-list 110 deny tcp any host 172.22.89.26 eq 80Access-list 110 permitip any anyInterface S0Ipaccess-group 110 out允许192.168.177.2以http方式访问主机172.22.89.26,但是拒绝其他主机的数据流访问172.22.89.26的web服务(8021、NATNAT分为静态NAT、动态NAT和NAT重载(端口地址转换)也叫PAT 静态NATipnat inside source static 10.1.1.1 170.46.2.2!Interface ethrnet0Ip address 10.1.1.10 255.255.0!Interface serial 0Ip address 170.46.2.1 255.255.255.0Ipnat outside!动态NATIpnat pool todd 170.168.2.3 170.168.2.254Netmask 255.255.255.0Ipnat inside source list 1 pool todd!Interface Ethernet 0Ip address 10.1.1.10 255.255.255.0Ipnat inside!Interface serial0Ip address 172.168.2.1 255.255.255.0Ipnat outside!Access-list 1 permit 10.1.1.0 0.0.0.255配置PAT(NAT重载)Ipnat pool globalnet 170.168.2.1 netmask 255.255.255.0Ipnat inside source list 1 pool globlnet overload!Interface ethetnt 0/0Ip address 10.1.1.10 255.255.255.0Ipnat inside!Interface serial 0/0Ip address 170.168.2.1 255.255.255.0Ipnatoutside !Access-list 1 permit 10.1.1.10 0.0.0.255Wap2使用了aes-ccmp机密技术23、IPV60:0:0:0:0:0:0:0(::)相当于IPv4地址0.0.0.0,通常在使用有状态DHCP配置时,用作主机的源地址0:0:0:0:0:0:0:1(::1)相当于IPv4地址127.0.0.10:0:0:0:0:0:192.168.100.1在同时支持IPv4和IPv6的网络中,从IPv4地址转换而来的IPv6地址通常这样写2000::/3全局单播地址FC00::/7唯一的本地单播地址范围FE80::/10链路本地单播地址范围FF00::/8组播地址范围2001:0DB8::/32保留举例和编写文档时使用3FFF:FFFF::/32 保留举例和编写文档时使用2002::/16 保留供6to4隧道技术使用24、在软件设计阶段,划分模块的原则是一个模块的控制范围应该在作用范围之内。
25、软件项目活动图肿么呢,其中松弛时间表示在不影响整个工作的前提下,完成该项任务有多少机动余地,松弛时间为0的任务构成了完成整个工程的关键任务,即所需时间最长的任务25、VPI用来表示不同虚拟路径,CIR用来约束数据速率26、代理ARP是指由离目标主机最近的交换机假装目标主机回答源主机的ARP请求27、在距离矢量路由协议中,每一个路由器接收的路由信息来源于它的邻居路由器28、在BGP4协议中锋,打开(open)报文建立两个路由之间的邻居关系,更新(UPDATE)报文给出了新的路由信息29、在OSPF协议中,链路状态算法用于计算路由表30、在OSPF中,一个路由器的链路状态只涉及与相邻路由器的连通状态31、224.0.0.0-224.0.0.255为预留的组播地址(永久组地址),地址224.0.0.0保留不做分配,其他地址供路由协议用;224.0.1.0-224.0.1.255是公用组播地址,可以用于Internet224.0.2.0-238.255.255.255可为用户可用的组播地址(临时组播地址),全网范围内有效239.0.0.0-239.255.255.255为本地管理组地址,仅在特定的本地范围内有效组播服务发送信息只需要发送一个分组,组内所有成员即可全部收到32、用户B收到用户A带数字签名的消息M,为了验证M的真实性,首先需要从CA获取用户的数字证书,并利用CA的公钥验证证书的真伪,然后利用A的公钥验证M的真实性33、SDES是一种共享秘钥算法34、IPSEC中安全关联(security Associations)三元组是<安全参数索引SPI,目标IP地址,安全协议>35、在SNMP协议中,当代理收到一个GET请求时,如果有一个值不可或者不能提供,则返回该实例的下一个值36、在SNMP网络管理中,一个代理可以由多个管理站管理37、自动专用IP地址(APIPA)的用途是DHCP服务器的专用地址,自动专用IP地址的范围是169.254.0.0-169.254.255.25538、以太网结构中填充字段的作用是保持最小帧长39、物联网中使用的无线传感网络技术是802.15.3ZigBee微微网40、LTE、LTE-Advanced、WIMAXII、Wireless MAN、UMB等属于4G标准41、扩展频谱通信的主要思想是将信号散步到更宽的带宽上以减少阻塞和干扰的机会42、CLOSE-WAIT等待从本地用户发来的连接中断请求43、BGP有四种报文:Open报文:用于建立邻居关系Update报文:用于发送新的路由信息Keepalive报文:用于对Open的应答和周期性地确认邻居关系Notification报文:用于报告监测到的错误44、Vsftp服务可以通过service Vsftpd start/down/restart三个命令来启动、关闭和重启Vsftpd程序的主配置文件名为vsftpd.conf45、R2(config)#snmp-server community publicrro //设置snmp-server的只读团体名为publicr R2(config)#snmp-server community publicwrw//设置snmp-server的读写团体名为publicw Nat(inside) 1 0或者nat(inside) 1.0.0.0 0.0.0.0 表示内网的所有主机均可以访问外网46、思科的静态路由与默认路由配置47、运算器主要完成算术运算、逻辑运算和移位操作,主要部件有算术逻辑单元(ALU)、累加器(ACC)、标志寄存器、寄存器组、多路转换器、数据总线等48、控制器主要实现指令的读入、寄存、译码和执行过程有序地发出控制信号。
控制器主要由指令寄存器、程序计数器、指令译码器、状态/条件寄存器、时序产生器、微操作信号发生器组成49、地址映射方式有:全相联方式、直接方式和组相联方式50、根据我国《专利法》规定,发明专利的保护期限为20年,实用型和外观设计专利为10年51、交换机与路由器用直通电缆连接52、配置一条默认静态路由,和静态路由相似,但IP地址和子网掩码全部是零例如:-Router(config)#ip route 0.0.0.0 0.0.0.0 [exit-interface | ip-address ]53、cache与内存之间的转换是由硬件完成的54、相联存储器按内容方式访问55、E1载波的数据速率为2.048Mbit/s,E2由4个E1组成,E3由4个E2组成。