电梯主参数及轿厢,井道,机房的型式与尺寸
- 格式:doc
- 大小:207.00 KB
- 文档页数:14
电梯试验规程1 目的与适用范围本规程目的在于为电梯试验提供基本的程序、方法及技术要求,保证电梯试验的过程和结果符合相关安全技术规范和标准。
本规程规定了乘客电梯和载货电梯的整机和重要部件的试验方法。
本规程适用于电力驱动的曳引式或强制式乘客电梯和载货电梯。
本规程不适用于液压电梯和杂物电梯。
2 引用标准GB/T 10059-2009 电梯试验方法GB/T 7205.1~7205.3-2008 电梯主参数及轿厢、井道、机房的型式与尺寸GB 7588—2003 电梯制造与安装安全规范及第1号修改单GB/T 10058—2009 电梯技术条件GB/Tl0060—2011 电梯安装验收规范GB/T 24478-2009 电梯曳引机JG/T 5072.2—1996 电梯T型导轨检验规则3 电梯整机性能试验准备3.1 样机3.1.1 样机的安装应符合GB/T10060的规定。
3.1.2 样机应具备GB 7588规定的全部安全装置。
3.1.3 样机技术参数应记录。
3.2 试验仪器和量具3.2.1 试验用的仪器和量具应在计量单位检定合格的有效期内。
3.2.2 除非有特殊的规定,仪器的精确度应满足下列测量精度的要求:a)±1%——对质量、力、长度、时间和速度;b)±5%——对加速度、减速度;c)±5%——对电压、电流;d)±5℃——对温度。
3.3 试验条件3.3.1 海拔高度不超过1000m。
3.3.2 试验时机房空气温度应保持在5~40℃之间。
3.3.3 运行地点的最湿月月平均最高相对湿度为90%,同时该月月平均最低温度不高于25℃。
3.3.4 试验时电网输入电压应正常。
电压波动范围应在额定电压值的±7%范围内。
3.3.5 环境空气中不应含有腐蚀性和易燃性气体及导电尘埃存在。
停转;然后,再将安全钳装置的电气开关短路,再次人为动作限速器,安全钳装置应动作,夹紧导轨,使轿厢制停。
电梯主参数及轿厢、井道、机房的型式与尺寸(一)1、电梯的类别定义为:一类为运送乘客而设计的电梯二类主要为运送乘客同时亦可运送货物而设计的电梯三类为运送病床而设计的电梯一类、二类电梯与三类电梯的主要区别在于轿厢内的装饰。
住宅楼用电梯与非住宅楼用电梯都是乘客电梯,住宅楼用电梯宜采用二类电梯四类为运送通常有人伴随的货物而设计的电梯五类杂物电梯因液压电梯已制定专门标准本标准取消原标准中液压电梯的相关内容2、电梯的主参数:电梯的主参数是指电梯的额定载重量和额定速度。
电梯的额定载重量:320,400,630,800,1000,1250,1600,2000,2500 kg额定速度:0.63,1.00,1.60,2.50 m/s3、轿厢、井道、机房的型式与尺寸:一类电梯:非住宅楼电梯的轿厢、井道、机房的型式与尺寸见表住宅楼电梯的轿厢、井道、机房的型式与尺寸见表三类电梯:病床电梯的轿厢、井道、机房的型式与尺寸见表二类电梯的轿厢、井道、机房的型式与尺寸应从一类和三类电梯的尺寸中选择。
4、轿厢有关规定:在各种类型建筑物中,至少应配置一台能使残疾人乘轮椅进出的电梯,这类用于残疾人的电梯必须满足这种用途要求的各种条件(尺寸控制装置的位置等)并用符号表示。
5、住宅电梯:额定载重量为320kg和400kg的电梯,轿厢只允许运送人.额定载重量为630kg的电梯,轿厢允许运送童车和残疾人员乘坐的轮椅.定载重量为1000kg的电梯,轿厢还能运送家具和手把可拆卸的担架. 6、病床电梯:额定载重量为1600kg和2000kg的电梯,轿厢应能满足大部分疗养院和医院的需要.额定载重量为2500kg的电梯,轿厢应能将躺在病床上的人连同医疗救护设备一齐运送.7、井道有关规定:规定的电梯井道水平尺寸是用铅锤测定的最小净空尺寸。
允许偏差值为:当高度小于等于30m的井道:0/+25mm;当高度大于30m小于60m的井道:0/+35mm;当高度大于60m小于90m的井道:0/+50mm。
判断题× )1. 按《特种设备安全监察条例》规定,电梯的安装、改造、维修,必须由其制造单位负责进行。
( ○ )2.《特种设备注册登记与使用管理规则》中规定,产权单位或者使用单位自行决定封停特种设备使用且其期限超过一年时,应当报该设备注册登记机构备案,办理停止使用手续。
经确认的,在其停止使用期间,不对其进行定期检验。
( × )3. 按GB/T 7025.2—1997《电梯主参数及轿厢、井道、机房的型式与尺寸:第2部分,Ⅳ类电梯》规定,Ⅳ类电梯的最高额定速度为1.60m/s。
( × )4. 按JG 5071—1996《液压电梯》规定,装有额定载重量的轿厢停靠在最高层站时,10 min内沉降应不大于20mm。
( ○ )5. 按《特种设备安全监察条例》规定,电梯改造施工单位应当在施工前将拟进行的电梯改造情况书面告知直辖市或者设区的市的特种设备安全监督管理部门,告知后即可施工。
( × )6. 国家质量监督检验检疫总局2002年颁发实行的《电梯监督检验规程》规定,遇可能影响其安全技术性能的自然灾害或发生设备事故后的电梯,以及停用一年以上的再次使用的电梯,进行设备大修后,应当按照定期检验的要求进行检验。
( × )7. GB 7588—2003《电梯制造与安装安全规范》规定,检修门、井道安全门及检修活板门均不得朝井道外开启。
( ○ )8. 按JG/T 5072.3—1996《电梯对重用空心导轨》规定,导轨宜用冷轧优质钢板,抗拉强度不应小于370Mpa,连接件强度不应低于导轨材料强度要求。
( ○ )9. 依据GB/T19000—2000《质量管理体系基础和术语》,采取预防措施的目的是为了防止发生不合格或其他潜在不期望情况,而采取纠正措施的目的是为了防止再发生不合格或其他不期望情况。
( × )10. 按国家质量监督检验检疫总局2002年颁布的《电梯监督检验规程》要求,井道上下两端应装设极限位置保护开关,它应在轿厢或对重接触缓冲器后起作用,并在缓冲器被压缩期间保持其动作状态。
电梯的主参数和基本规格电梯,作为现代城市交通运输的重要设施,具有安全、快捷、方便的特点,广泛应用于各类建筑物。
本文将介绍电梯的主要参数和基本规格,以便更好地了解和使用电梯。
一、电梯的主要参数1.载重量:电梯的载重量是指电梯能够承载的最大重量,通常以公斤为单位进行表示。
不同类型的电梯具有不同的载重量,一般较小的家用电梯的载重量在300-500公斤之间,而大型商用电梯的载重量可达到几吨甚至更高。
2.速度:电梯的速度是指电梯上升或下降的速度,通常以米/秒为单位进行表示。
家用电梯的速度一般较低,通常在0.5-1.5米/秒之间,而大型商用或高层建筑中的电梯速度较快,可达到3米/秒以上。
3.行程:电梯的行程是指电梯能够行驶的最大垂直距离,也就是电梯可以上升或下降的楼层范围。
行程通常以层数或楼层高度来表示,例如10层、20层或50米、100米等。
4.开门尺寸:电梯开门的尺寸是指电梯门的宽度和高度,这与电梯能够容纳的物品和乘客的大小有关。
通常,电梯门高度在2-2.2米之间,门宽度则根据需要而定,如家用电梯门宽度一般为0.8-1米,而商用电梯则要更宽一些。
5.电梯井尺寸:电梯井尺寸是指电梯在建筑物内部所占的垂直空间大小。
它通常由电梯井的高度和宽度来表示,以确保电梯的安全运行和维护。
二、电梯的基本规格1.载客量:电梯的载客量是指电梯能够容纳的最大乘客数量,通常以人数来表示。
不同类型的电梯具有不同的载客量,一般较小的家用电梯的载客量在2-6人之间,而大型商用电梯的载客量可达到20人以上。
2.气候条件:电梯的工作环境和气候条件对其正常运行和使用寿命有很大影响。
一般来说,电梯应能够适应各种气候条件,包括温度、湿度、风力等。
3.安全性能:电梯的安全性能是使用电梯时最重要的考虑因素之一、电梯应具备多重安全保护装置,如安全门、紧急制动装置、紧急通话装置等,以确保乘客和货物在乘坐过程中的安全。
4.节能环保:随着节能和环保意识的提高,电梯的节能性能和环保指标也越来越重要。
电梯的主要参数电梯技术参数电梯名称或用途小机房乘客电梯主要参数驱动方式永磁同步技术(必须采用永磁同步无齿轮曳引机)额定载重(Kg)1150额定速度(m/s)1. 5层/站/门8/8/8控制系统32位微机一体化控制系统电梯井道井道尺寸(mm)约2100×2350底坑深度(mm)约1700顶层高度(mm)约4600提升高度(mm)约28500井道总高(mm)约34800机房机房尺寸(mm)>3500×4000×2500轿厢尺寸及装饰轿厢内尺寸(mm)1600×1580轿厢外尺寸(mm)1650×1765轿厢装饰发纹不锈钢轿顶装饰吊顶轿厢地板材料PVC门踏板材料不锈钢轿厢其余装饰要求/开门及装饰开门型式单开门开门方式中分式开门方向中分开门尺寸(mm)900×2100轿门装饰发纹不锈钢层门装饰(首层)发纹不锈钢层门装饰(其余层)发纹不锈钢门套型式及装饰(首层)发纹不锈钢小门套门套型式及装饰(其余层)发纹不锈钢小门套层站显示操纵箱型号发纹不锈钢召唤箱型号发纹不锈钢指层型式点阵滚动式电源拖动电源交流380伏,50Hz, 三相四线,独立地线照明电源交流220伏,50Hz, 单相电梯功能要求1.IC卡功能;2.全集选控制;3.检修运行方式;4.召唤功能;5.电梯自救运行;6.到站自动开门;7.自动关门;8.对讲机通讯;9警铃;10.关门按钮提前关门;11.开门按钮开门;12.故障重开门;13. 起动补偿;14.满载直驶;15.闲驶时轿内照明、风扇自动断电;16.故障历史记录;17.井道层楼数据自学习;18.层楼位置信号的自动修正;19.泊梯;20.火灾紧急返回运行;21.门区外不能开门保护措施;22.光幕保护;23.开关门受阻保护装置;24.超载保护;25.超速保护;26.运行超时保护;27.防溜车保护;28.防终端越程保护;29.安全接触器触点检测保护;30.变频器多重保护;31.电梯运行次数显示;32. 欠压保护;33.欠相保护;34.停电照明功能;35.防门锁短接;36.换站停靠;37.故障显示;38.逆向运行保护;39.错误指令取消;40.反向时自动清指令;41.点阵式层楼显示器;42.楼层滚动显示;43.微动平层功能;44.磁角度自学习功能;45.消防信号反馈;46.永磁同步变频门机;47.五方通话;48.消防员操作。
电梯检验师考试开卷一、判断题〔正确的划“√〞错误的划“×〞,共50题,每题分,共25分〕1、按?锅炉压力容器压力管道及特种设备检验人员资格考核规那么?规定,检验人员变更检验单位时,须先由原发证机构签署意见,并到接收单位所在地省级平安监察机构备案。
2、按?特种设备平安监察条例?规定,电梯的安装、改造、维修,必须由其制造单位负责进展。
〔×〕3、按?特种设备平安监察条例?规定,电梯制造单位委托或者同意其他单位进展电梯安装、改造、维修活动的,应当对其安装、改造、维修活动进展平安指导与监控。
〔√〕4、按—1997?电梯主参数及轿厢、井道、机房的型式及尺寸:第1局部,Ⅰ、Ⅱ、Ⅲ类电梯?规定,多台电梯共用机房的最小宽度,应等于共用井道的总宽度加上最大的一台电梯单独安装时所需的侧向延伸长度总与。
〔√〕5、按—1997?电梯主参数及轿厢、井道、机房的型式及尺寸:第1局部,Ⅰ、Ⅱ、Ⅲ类电梯?规定,额定载重量为1000kg的住宅电梯,轿厢还能运送家具与手把可拆卸的担架。
〔√〕6、按—1997?电梯主参数及轿厢、井道、机房的型式及尺寸:第1局部,Ⅰ、Ⅱ、Ⅲ类电梯?规定,相邻两层站间的最小距离应符合:层门入口高2000mm时,为2550mm。
层门入口高2100mm时,为2650mm。
〔×〕7、按—1997?电梯主参数及轿厢、井道、机房的型式及尺寸:第2局部,Ⅳ类电梯?规定,Ⅳ类电梯的最高额定速度为。
〔×〕8、按GB 7588—2003?电梯制造及安装平安标准?规定,电梯运行的曳引应满足以下条件:〔T1/T2〕fα≤e,式中,对于半圆槽或带切口的槽,f=μ〔4〔cos(γ/2)-sin(β/2)〕2021 检验师考试试题/(π-β-γ-sinγ+sinγ)〕μ为摩擦系数,μ恒等于,它在任何情况下是不变的。
〔×〕9、按GB 7588—2003?电梯制造及安装平安标准?规定,电梯运行的曳引应满足以下条件:T1/T2≤efα。
电梯主参数及轿厢、井道、机房的型式与尺寸(一)2007-05-22 12:041、电梯的类别定义为:一类为运送乘客而设计的电梯二类主要为运送乘客同时亦可运送货物而设计的电梯三类为运送病床而设计的电梯一类、二类电梯与三类电梯的主要区别在于轿厢内的装饰。
住宅楼用电梯与非住宅楼用电梯都是乘客电梯,住宅楼用电梯宜采用二类电梯四类为运送通常有人伴随的货物而设计的电梯五类杂物电梯因液压电梯已制定专门标准本标准取消原标准中液压电梯的相关内容2、电梯的主参数:电梯的主参数是指电梯的额定载重量和额定速度。
电梯的额定载重量:320,400,630,800,1000,1250,1600,2000,2500 kg额定速度:0.63,1.00,1.60,2.50 m/s4、轿厢有关规定:在各种类型建筑物中,至少应配置一台能使残疾人乘轮椅进出的电梯,这类用于残疾人的电梯必须满足这种用途要求的各种条件(尺寸控制装置的位置等)并用符号表示。
5、住宅电梯:额定载重量为320kg和400kg的电梯,轿厢只允许运送人.额定载重量为630kg的电梯,轿厢允许运送童车和残疾人员乘坐的轮椅.定载重量为1000kg的电梯,轿厢还能运送家具和手把可拆卸的担架.6、病床电梯:额定载重量为1600kg和2000kg的电梯,轿厢应能满足大部分疗养院和医院的需要.额定载重量为2500kg的电梯,轿厢应能将躺在病床上的人连同医疗救护设备一齐运送.7、井道有关规定:规定的电梯井道水平尺寸是用铅锤测定的最小净空尺寸。
允许偏差值为:当高度小于等于30m的井道:0/+25mm;当高度大于30m小于60m的井道:0/+35mm;当高度大于60m小于90m的井道:0/+50mm。
以上偏差仅适用于对重装置使用刚性金属导轨的电梯。
如果电梯对重装置装有安全钳时,则根据需要,井道的宽度和深度尺寸允许适当增加。
8、多台并列成排电梯的共用井道内部尺寸按下述规定:a)共用井道总宽度等于单梯井道宽度之和,再加上单梯井道之间的分界宽度之和.每个分界宽度最小按200mm计;b)共用井道各组成部分的深度与这些电梯单独安装时井道的深度相同;c)底坑深度按群梯中速度最快的电梯确定;d)顶层高度按群梯中速度最快的电梯确定.9、相邻两层站间的最小距离应符合:层门入口高2000mm时,为2450mm;层门入口高2100mm时,为2550mm.10、候梯厅尺寸:电梯各层站的候梯厅深度,至少应保持在整个井道宽度范围内符合下列条款规定。
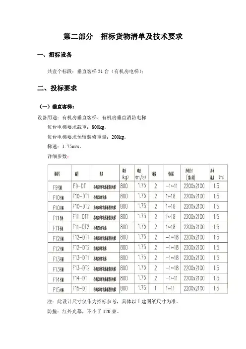
第二部分招标货物清单及技术要求一、招标设备共壹个标段:垂直客梯21台(有机房电梯);二、投标要求(一)垂直客梯:设备用途:有机房垂直客梯、有机房垂直消防电梯每台电梯要求载重:800kg。
每台电梯要求预留装修重量:200kg。
梯速:1. 75m/s。
详细参数:注:此设计尺寸仅作为招标参考,具体以土建图纸尺寸为准。
防撞:红外光幕,不小于120束。
供电电源:电源动力380V,50HZ,三相五制。
照明220V,50HZ。
噪音:运行时轿厢内噪音≤55dB(A);开、关门噪音≤65dB(A);机房噪音≤80dB(A)控制:并联控制及集选控制。
操作方式:自动控制并带有司机功能。
电梯基站:位置可调,具有基站延时返回功能。
拖动系统:32位全电脑控制交流变频变压调速(VVVF)。
开门方式:中分式(CO)。
门机系统:永磁同步变频门机门保护方式:光幕开门尺寸:(宽×高):不小于800×2100,投标人提供最大开门尺寸。
轿厢尺寸:高度2500 mm。
厢顶:要配备轴流风机及安全紧急出口,并要预留电梯专用空调的进出风口。
轿厢轿壁,轿门:采用发纹不锈钢。
厚度≥1.2mm踢脚板:采用发纹不锈钢。
地坎:采用硬质铝合金。
导轨:T89/B(13kg/m)轿厢信号装置:采用数字点阵式楼层指示器和动态运行方向指示器,隐蔽型对讲。
层门信号装置:设有采用数字点阵式楼层指示器和动态运行方向指示器。
其面板为发纹不锈钢。
面板:不锈钢轻触按钮。
厅门,轿门:采用发纹不锈钢。
厚度≥1.2mm曵引媒介:钢丝绳驱动,主钢丝绳∮10安全功能要求(必须包含但不限于):自动修正平层运行,马达过热保护,电源相位故障监测,复位运行功能,驱动运行时间监测,轿门自动紧锁,轿门安全保护,轿门位置开关,轿厢急停开关(曳引机、轿顶、底坑),安全钳安全开关,限速器安全开关,限速器检测装置,电梯主开关和主保险,轿厢照明主开关和主保险,厅站防止门开开关,消防迫降功能,电梯消防员操作运行,电梯校正运行,紧急备用轿厢照明(独立照明),紧急备用电池供电(供紧急照明、警铃)。
电梯的分类及技术参数The classification and technical parameters of the elevator1.电梯的分类1. The classification of the lift依照《电梯的主参数及轿厢、井道、机房的型式与尺寸》规定,电梯类型分类如下:According to the main parameters of the lift and capsules, shaft, room type and size of regulation, the elevator type classification is as follows:(1)1类,为输送乘客而设计的电梯。
(1) 1 class, designed for the transport of passenger elevator.(2)2类,要紧为输送乘客,同时也可输送货物而设计的电梯。
(2) 2 class, mainly for the transport of passengers, at the same time can also be designed to transport the goods elevator.(3)3类,为输送病床(包括病人)及医疗设备而设计的电梯。
(3) 3 classes, for the transport of bed (including patients) and medical equipment and design of the elevator.(4)4类,要紧为运输通常由人伴随的货物而设计的电梯。
(4) four types, mainly designed for transport of goods generally by people with the elevator.(5)5类,杂物电梯。
(5) five types, service lift.(6)6类,为适应交通流量和频繁利用而专门设计的电梯,如速度为2.5米每秒和更高速度的电梯。
2021年设备安装质量基础知识试卷和答案(17)一、单选题(共35题)1.焊接不锈钢容器的焊工必须经()合格并取得合格证书后,才能在合格项目及认可范围内施焊。
A:培训B:考核C:考试D:评定【答案】:C【解析】:焊接不锈钢容器(包括压力容器)的焊工属于特种设备作业人员,规定他们必须通过培训和考试,取得合格证书后,才能在其考试合格项目及认可范围内施焊。
培训是过程,不代表培训的结果;考核和评定是一种不定量的评价方式,人为因素太多,三者对于特种设备和特种作业人员在取得资格时均不用。
2.安全阀的出口管道应接向安全地点,安全阀安装应满足()安装。
A:垂直B:倾角60°C:倾角30°D:水平【答案】:A【解析】:安全阀是锅炉和压力容器上重要的安全附件,必须垂直安装,否则会影响阀的开启和回座压力而造成事故。
3.甲是乙的分包单位,若甲出现了质量事故,则下列说法正确的是()。
A:业主只可以要求甲公司承担责任B:业主只可以要求乙公司承担责任C:业主可以要求甲公司和乙公司承担连带责任D:业主必须要求甲公司和乙公司同时承担责任【答案】:C【解析】:《建设工程质量管理条例》第二十七条规定:总承包单位依法将建设工程分包给其他单位的,分包单位应当按照分包合同的约定对其分包工程的质量向总承包单位负责,总承包单位与分包单位对分包工程的质量承担连带责任。
4.在风管系统的严密性检验中,对中压风管系统检验采取的方式是:A:不需要做漏风量测试B:若漏光法检测不合格时再做漏风量测试C:全数进行漏风量测试D:在漏光法检测合格后再进行漏风量测试【答案】:D【解析】:风管系统的严密性检验,在加工工艺得到保证的前提下,不同工作压力的风管系统采取不同的方式:低压风管系统可采用漏光法检测;中压系统应在漏光法检测合格后,再进行漏风量的抽检;高压系统全数进行漏风量测试5.为检验压力容器产品焊接接头的力学性能和弯曲性能,应制作()产品焊接试板A:平焊缝B:立焊缝C:环焊缝D:纵焊缝【答案】:D【解析】:为检验产品焊接接头和其他受压元件的力学性能和弯曲性能,应制作纵焊缝产品的焊接试板,制取试样,进行拉力、冷弯和必要的冲击试验。
电梯主参数及轿厢井道机房的型式与尺寸T节选The document was prepared on January 2, 2021电梯主参数及轿厢、井道、机房的型式与尺寸GB/T 1范围本标准不适用额定速度大于s的电梯及液压电梯。
3 定义本标准采用下列定义3.1Ⅰ类电梯:为运送乘客而设计的电梯。
3.2Ⅱ类电梯:主要为运送乘客,同时亦可运送货物的而设计的电梯。
3.3Ⅲ类电梯:为运送病床(包括病人)及医疗设备而设计的电梯。
4 电梯主参数额定载重量320kg、400kg、630kg、800kg、1000kg、1250kg、1600kg、2000kg、2500kg。
4.2额定速度s、s、s、s。
6 轿厢有关规定住宅电梯额定载重量为320kg和400kg的电梯,轿厢只允许运送人。
额定载重量为600kg的电梯,轿厢允许运送童车和残疾人员乘坐的轮椅。
额定载重量为1000kg的电梯,轿厢还能运送家具和手把可拆卸的担架。
6.2病床电梯额定载重量为1600kg和2000kg的电梯,轿厢应能满足大部分疗养院和医院的要求。
额定载重量为2500kg的电梯,轿厢应能将躺在病床上的人连同医疗救护设备一齐运送。
7 井道有关规定规定的电梯井道水平尺寸是用铅锤测定的最小净空距离。
允许偏差为:当高度≤30m的井道:0~+25mm;30m<高度<60m的井道:0~+35mm;60m<高度<90m的井道:0~+50mm。
以上偏差仅适用于对重装置使用刚性金属导轨的电梯。
7.2多台并列成排电梯的共用井道内部尺寸按下列规定:a)共用井道总宽度等于单梯井道宽度之和,再加上单梯井道之间的分界宽度和。
每个分界宽度最小按200mm计;b)共用井道各组成部分的深度与这些电梯单独安装时井道的深度相同;c)底坑深度按群梯中速度最快的电梯确定;d)顶层高度按群梯中速度最快的电梯确定。
7.3相邻两层站间的最小距离应符合:层门入口高2000mm时,为2450mm;层门入口高2100mm时,为2550mm。
电梯主参数及轿厢、井道、机房的型式与尺寸(一)1、电梯的类别定义为:一类为运送乘客而设计的电梯二类主要为运送乘客同时亦可运送货物而设计的电梯三类为运送病床而设计的电梯一类、二类电梯与三类电梯的主要区别在于轿厢内的装饰。
住宅楼用电梯与非住宅楼用电梯都是乘客电梯,住宅楼用电梯宜采用二类电梯四类为运送通常有人伴随的货物而设计的电梯五类杂物电梯因液压电梯已制定专门标准本标准取消原标准中液压电梯的相关内容2、电梯的主参数:电梯的主参数是指电梯的额定载重量和额定速度。
电梯的额定载重量:320,400,630,800,1000,1250,1600,2000,2500 kg额定速度:0.63,1.00,1.60,2.50 m/s3、轿厢、井道、机房的型式与尺寸:一类电梯:非住宅楼电梯的轿厢、井道、机房的型式与尺寸见表二类电梯的轿厢、井道、机房的型式与尺寸应从一类和三类电梯的尺寸中选择。
4、轿厢有关规定:在各种类型建筑物中,至少应配置一台能使残疾人乘轮椅进出的电梯,这类用于残疾人的电梯必须满足这种用途要求的各种条件(尺寸控制装置的位置等)并用符号表示。
5、住宅电梯:额定载重量为320kg和400kg的电梯,轿厢只允许运送人.额定载重量为630kg的电梯,轿厢允许运送童车和残疾人员乘坐的轮椅.定载重量为1000kg的电梯,轿厢还能运送家具和手把可拆卸的担架.6、病床电梯:额定载重量为1600kg和2000kg的电梯,轿厢应能满足大部分疗养院和医院的需要.额定载重量为2500kg的电梯,轿厢应能将躺在病床上的人连同医疗救护设备一齐运送.7、井道有关规定:规定的电梯井道水平尺寸是用铅锤测定的最小净空尺寸。
允许偏差值为:当高度小于等于30m的井道:0/+25mm;当高度大于30m小于60m的井道:0/+35mm;当高度大于60m小于90m的井道:0/+50mm。
以上偏差仅适用于对重装置使用刚性金属导轨的电梯。
如果电梯对重装置装有安全钳时,则根据需要,井道的宽度和深度尺寸允许适当增加。
8、多台并列成排电梯的共用井道内部尺寸按下述规定:a)共用井道总宽度等于单梯井道宽度之和,再加上单梯井道之间的分界宽度之和.每个分界宽度最小按200mm计;b)共用井道各组成部分的深度与这些电梯单独安装时井道的深度相同;c)底坑深度按群梯中速度最快的电梯确定;d)顶层高度按群梯中速度最快的电梯确定.9、相邻两层站间的最小距离应符合:层门入口高2000mm时,为2450mm;层门入口高2100mm时,为2550mm.10、候梯厅尺寸:电梯各层站的候梯厅深度,至少应保持在整个井道宽度范围内符合下列条款规定。
这些尺寸没有考虑不乘电梯的人员在穿越层站时,对交通过道的要求。
候梯厅深度是指沿轿厢深度方向测得的候梯厅墙与对面墙之间的距离。
11、住宅楼用一类电梯:单台电梯或多台并列成排布置的电梯,候梯厅深度不应小于最大的轿厢深度。
这类电梯最多台数为4台,可以并列成排布置。
服务于残疾人的电梯候梯厅深度不应小于1.5m。
12、非住宅用一类、二类、三类电梯:单台电梯和多台并列成排布置的电梯:单台电梯或多台并列成排布置的电梯,候梯厅深度不应小于1.5乘以最大的轿厢的深度。
多台并列成排布置的群控电梯最多台数为4台。
除三类电梯外,当电梯群为4台时,候梯厅深度不应小于2400mm。
多台面对面排列的群控电梯:多台面对面排列的群控电梯最多台数为8台(4x2)。
候梯厅深度不小于相对电梯的轿厢深度之和。
除三类电梯之处,此距离不得大于4500mm。
13、机房面积:a)额定载重量相同的电梯共用机房最小地面面积,应等于各台电梯单独安装所需最小地面面积之和;b)额定载重量不相同的两台电梯的共用机房最小地面面积,应等于各台电梯单独安装所需最小地面面积之和,再加上两台电梯井道面积之差值;c)额定载重量不同的两台以上电梯的共用机房最小地面面积,应等于各台电梯单独安装所需最小地面面积之和,再加上最大电梯井道面积分别与其他各台电梯井道面积之差值;14、机房宽度:多台电梯共用机房的最小宽度,应等于共用井道的总宽度加上最大的一台电梯单独安装时所需的侧向延伸长度总和.15、机房深度:多台电梯共用机房的最小深度,应等于电梯单独安装所需最深井道的深度加上2100mm.16、机房高度:多台电梯共用机房的最小高度,应等于其中最高机房的高度.17、非住宅楼用一类电梯、二类电梯、类电梯机房尺寸:多台并列成排群控电梯的机房尺寸应按式(1)、(2)计算。
总面积:S+0.9S(N-1) (1)最小宽度:R+(N-1)(C+200) (2)最小深度:T{S----单梯机房的地面面积,m2;R----单梯机房的最小宽度,mm;T----单梯机房的最小深度,mm;C----单梯井道深度,mm;N----单梯总台数。
}多台面对面排列的群控电梯的机房尺寸按(3)、(4)式计算:总面积:S+0.9S(N1-1) (3)最小深度:R+(N1-1)/2 X(C+200) (4)最小深度:2D加上对面排列的井道之间的距离{D----单梯井道深度;N1------电梯总台数为偶数,则N1=N/电梯总台数为奇数,则N1=N+1。
} 多台电梯机房的实际尺寸应确保机房地面面积至少等于公式(1)及(3)计算的机房总面积。
18、机房布置在井道上方时机房相对于井道或(共用井道)的横向伸出部分可取在井道左侧也可取在右侧。
19、单台电梯机房布置和并列成排电梯的共用机房布置为:机房的后墙应与井道(或最深的井道)相对应的墙处在一条直线上,机房的两个侧墙之一应与井道(或共用井道)相对应的墙处在一条直线上。
机房相对于井道深度方向的伸出部分应在候梯厅一侧。
20、面对面排列电梯的共用机房布置为:机房深度方向的伸长超出各井道后墙的距离,一般不大于0.5mm,并且与支撑曳引机的混凝土地面在一个水平面上。
电梯主参数及轿厢、井道、机房的型式与尺寸第2部分:Ⅳ类电梯GB/T 7025.2—1997国家技术监督局1997—10—16批准1998—06—01实施前言本标准是根据国际标准ISO 4190/2:1982《乘客电梯的安装——第2部分:Ⅳ类电梯》对GB 7025—86进行修订的,在技术内容上与该国际标准等效。
为适应电梯产品采用国际标准,便于国际间技术交流以及电梯产品进出口贸易的需要,本标准采用了与ISO 4190一致的分类方法,即电梯的类别定义为:Ⅰ类:为运送乘客而设计的电梯。
Ⅱ类:主要为运送乘客,同时亦可运送货物而设计的电梯。
Ⅲ类:为运送病床而设计的电梯。
Ⅳ类:为运送通常有人伴随的货物而设计的电梯。
Ⅴ类;杂物电梯。
第Ⅰ、Ⅱ、Ⅲ类电梯内容已在GB/T 7025.1中论述。
Ⅴ类电梯内容在GB/T 7025.3中论述。
因液压电梯已制定专门标准,本标准取消原标准内液压电梯的相关内容。
在GB 7025—86实施的过程中,电梯制造厂和使用部门都希望将Ⅳ类电梯的参数进行扩展,经过反复征求意见,在本次修订时,把经一致认可的额定载重量3 000kg、5 000kg,额定速度0.25m/s等的有关数据加进标准中。
本标准从生效之日起,同时代替GB 7025—86。
本标准由中华人民共和国建设部提出。
本标准由全国电梯标准化技术委员会归口。
本标准起草单位:中国迅达电梯有限公司、广州电梯工业公司、上海三菱电梯有限公司、沈阳电梯厂。
本标准主要起草人:郗小蕙、蒋文翰、黄善康、乔保林、刘汉湘。
ISO前言ISO(国际标准化组织)是由各国标准化团体(1SO成员团体)组成的世界性的联合会。
国际标准的制定工作通常是由ISO的各技术委员会完成的。
每个成员国都有权参加自己感兴趣的那个技术委员会。
与ISO有联系的各国际协会、政府的和非政府的,均可参加国际标准化工作。
由各技术委员会提出的国际标准草案被ISO理事会采纳作为国际标准以前,发往各成员国征求意见。
国际标准ISO 4190/2已由ISO/TC 178电梯、扶梯和自动人行道技术委员会制定,并于1981年3月发往各成员国征求意见。
下面的成员国已表示赞成本国际标准:奥地利比利时巴西捷克斯洛伐克埃及芬兰罗马尼亚南非西班牙瑞典法国匈牙利爱尔兰意大利荷兰波兰瑞士泰国苏联委内瑞拉下列成员国基于某些技术原因表示了反对意见:加拿大丹麦英国美国1982年1 范围本标准规定了运输货物用Ⅳ类电梯的主参数及轿厢、井道、机房的型式与尺寸。
本标准适用于安装在新建筑物内的具有一个入口的轿厢的电梯。
亦可作为旧建筑物内安装新电梯的依据。
2 引用标准下列标准所包含的条文,通过在本标准中引用而构成为本标准的条文。
本标准出版时,所示版本均为有效。
所有标准都会被修订,使用本标准的各方应探讨使用下列标准最新版本的可能性。
GB 7588—1995 电梯制造与安装安全规范3 定义本标准采用下列定义。
3.1 Ⅳ类电梯(载货电梯) lifts of class Ⅳ(goods lift)主要用于运输通常由人押运的货物而设计的电梯。
4 电梯主参数4.1 额定载重量630,1 000,1 600,2 000,3 000,5 000 kg4.2 额定速度0.25,0.40,0.63,1.00m/s5 轿厢、井道、机房的型式和尺寸5.1 根据电梯主参数所确定的Ⅳ类电梯轿厢、井道、机房的型式和尺寸应符合表1、图1、图2的规定。
5.2 本标准规定的电梯井道水平尺寸是用铅锤测定的最小净空尺寸。
允许偏差值为:当高度≤30m的井道:0~+25mm;30m<高度<60m的井道:0~+35mm。
以上偏差仅适用于对重装置使用刚性金属导轨的电梯。
如果电梯对重装置装有安全钳时,则根据需要,井道的宽度和深度尺寸允许适当增加。
5.3 相邻两层站间的距离应符合:层门入口高为2 100mm时,不小于2 550mm。
层门入口高大于2 100mm时,不小于门高加上450mm。
5.4 机房布置5.4.1 机房应设置在井道的上方。
5.4.2 机房的后墙应与井道相对应的墙处在一条直线上,机房的两个侧墙之一应与井道相对应的墙处在一条直线上。
5.4.3 机房相对于井道的横向伸出部分,可取在井道左侧,也可取在右侧。
机房相对于井道深度方向的伸出部分应在候梯厅一侧。
2)R和T为最小尺寸值,实际尺寸应确保机房地面面积至少等于S。
图1 载货电梯井道机房剖面图注1 图中的封闭阴影面积表示门洞和门套之间的后填部分。
2 虽然示意图上并未示出机房门,但应设置此门。
3 如需设置活板门时,应按图示位置。
图2 载货电梯井道平面图电梯主参数及轿厢、井道、机房的型式与尺寸第3部分:Ⅴ类电梯本标准是根据国际标准ISO 4190/3:1982《乘客电梯的安装——第3部分:Ⅴ类服务电梯》对GB 7025—86进行修订的,在技术内容上与该国际标准等效。