220kV线路保护全部校验标准化作业指导书(修改版)
- 格式:doc
- 大小:286.15 KB
- 文档页数:12
变电站220kV
线 开关
保护全部/部分检验作业指导书
编号:Q/XXX
XX供电公司XX工区XX班
1工作任务
1・1本作业指导书针对220kV双母线接线的线路间隔停电时全部保护装置的定期检验(全部或部分检验)作业。
1・2本间隔保护配置:_____________________________________________________________________________________ 2作业准备阶段
2. 1准备工作
2. 2检验工器具、材料表
2.3危险点分析及安全控制措施
2.4人员分工
3作业阶段
3. 1开工
3・2安全措施的执行及确认危险点
监护到位人:
工作成员签字(工作人员对所派工作任务、质量要求明确、安全措施清楚后签名):
相关班组联系人: 备注:
3. 3作业流程
3.4竣工。
XXX变220kVXXX线保护全部校验标准化作业指导书编写:年月日审核:年月日批准:年月日一、WXH-802保护装置检验6 开入量检查(加重合闸把手)7 模数变换系统检查(1) 零漂检验:(试验时电流回路开路、电压回路短接)(2)电流线性度测试:(3)电压线性度测试:(加相位角)8 整定值检验(1)高频保护1)高频距离保护2)高频零序保护(2)距离Ⅰ段(3)距离Ⅱ段(4)距离Ⅲ段(5)距离保护反方向出口故障(6)零序过流Ⅳ段(加定值和时间)(7)PT断线过流保护(8)重合闸动作逻辑(9)重合闸时间测试(10)外部量核对(加试验方法)1 装置铭牌2 发讯回路检查3 收讯回路灵敏起动电平校验4 3dB告警功能(加试验方法)5 通道裕量整定6收发讯机与通道整组试验三、RCS-931保护装置检验6 开入量检查7 模数变换系统检查(1) 零漂检验:(试验时电流回路开路、电压回路短接)(2)电流线性度测试:(3)电压线性度测试:8 整定值检验(1)纵联差动(通道自环状态下试验)A:纵联差动压板退出状态下,B:差动高值(整定值的0.5倍,分相做试验,单项相间故障;增加功能压板唯一性检查、)B:差动低值D:零序差动保护(2)距离Ⅰ段(3)距离Ⅱ段(4)距离Ⅲ段(5)距离保护反方向出口故障(6)零序过流Ⅳ段(7)PT断线过流保护(单相断线)(8)重合闸动作逻辑(9)重合闸时间测试(10)保护在两侧断路器分闸状态时的电流传输测试(带通道) 该项放入整组试验项目里(11)保护在两侧断路器合闸状态时的电流传输测试(带通道)该项放入整组试验项目里(12)保护远跳功能检查该项放入整组试验项目里(13)外部量核对四、80%Ue下整组试验及二次回路验证试验4.1 WXH-802线路保护整组传动试验(六统一版整组试验、非六统一版整组试验,结合电科院2012年下发版本该,通道整组细化。
)4.2 RCS-931线路保护整组传动试验五、直流寄生回路检查(放入整组试验前面)六、投运前检查七、带负荷检查7.1 交流电压、电流相序检查及电压测量7.2 潮流及其他记录7.3 交流电流实测数据(相位数据表示UA超前电流的角度)添加重要反措内容7. 80%额定电压整组传动试验(SF6断路器、弹簧机构)7.1 整组传动试验保护屏(80%额定控制电源)7.2其它保护跳本开关试验7.3开关本体及操作箱相关试验注1:在试验条件不具备的情况下,在间隔停送电再进行检查。
编号:Q/H G D—X X—X X X X220kV主变(RCS-978E型)保护全部校验作业指导书(范本)编写:年月日审核:年月日批准:年月日作业负责人:作业日期年月日时至年月日时安徽省电力公司1范围本作业指导书适用于220kV主变RCS-978E型保护全部校验工作,其他变电站同类型保护装置的全部校验工作可参照本指导书执行。
2引用文件下列标准及技术资料所包含的条文,通过在本作业指导书中的引用,而构成为本作业指导书的条文。
本作业指导书出版时,所有版本均为有效。
所有标准及技术资料都会被修订,使用本作业指导书的各方应探讨使用下列标准及技术资料最新版本的可能性。
DL408—-2005国家电网公司电力安全工作规程(变电站和发电厂电气部分)JJG1027—1991测量误差及数据处理DL/T623—1997电力系统继电保护和安全自动装置运行评价规程JB/T9568—2000电力系统继电器、保护及自动装置通用技术条件国家电网科〔2009〕572号《继电保护和电网安全自动装置现场工作保安规定》(87)水电电生字第108号继电保护及电网安全自动装置检验条例DL/T624—1997继电保护微机型试验装置技术条件GB/T7261—2000继电器及装置基本试验方法DL/T478—2001静态继电保护及安全自动装置通用技术条件DL/T527—2002静态继电保护装置逆变电源技术条件GB14285—1993继电保护和安全自动装置技术规程RCS-978系列微机变压器成套保护装置技术说明书RCS-978系列微机变压器成套保护装置培训教材RCS-978系列微机变压器成套保护装置调试大纲RCS-978系列微机变压器成套保护装置检验规程Q/GDW161—2007《线路保护及辅助装置标准化设计规范》Q/GDW175—2008《变压器、高压并联电抗器和母线保护及辅助装置标准化设计规范》《<国家电网公司十八项电网重大反事故措施>继电保护专业重点实施要求》《微机保护软件管理规定》国家电网公司《电力安全工作规程》及安徽省电力公司宣贯意见2010版国家电网公司《电网调度安全风险辨识防范手册》3修前准备3.1作业任务及作业条件3.2人员要求3.3备品备件3.4工器具及相关资料3.5危险点分析与预控3.6人员分工4作业程序及作业标准(试验记录见附录B) 4.1开工4.2检修电源的使用4.3检修内容和工艺标准4.4竣工5验收记录6作业指导书执行情况评估附录A:XX变220kV#1主变保护校验二次工作安全措施票单位:编号:执行人:监护人:恢复人:监护人附录B:XX变电站220kV#1主变保护全部校验试验报告工作负责人:工作成员:试验日期:B.1保护屏(#1、#1#1)后接线及插件外观检查B.2保护屏(#1、#1#1)上压板检查B.3屏蔽接地检查B.4绝缘测试记录B.5逆变电源测试B.6通电初步检查B.7保护屏#1测试B.7.1交流量精度测试表格二:表格三:表格二:B.8保护屏#1#1测试B.8.2差动保护测试B.8.3高压侧后备保护测试表格一:B.9整组传动试验B.10断路器控制回路检查B.11保护定值核对B.12状态检查B.13终结。
云南火电建设公司调试所作业指导书工程名称:220kV开化变电站工程项目名称:110kV、220kV线路保护检验2012年05月28日发布 2012年05月30日实施云南省火电建设公司调试所发布前言为保证220kV开化变电站工程110kV、220kV线路保护调试作业紧张有序地进行,科学合理地利用人力与物力资源,以及确保本工程能安全地生产、按质量按工期地完成,确保各工序全面处于受控状态,根据本工程的施工特点及要求,特编写本作业指导书。
本作业指导书由云南省火电建设公司调试所提出本作业指导书由云南省火电建设公司调试所总工室归口本作业指导书起草人:崔立白春林本作业指导书审核人:本作业指导书批准人:本作业指导书由云南火电建设公司调试所负责解释目次1 适用范围2 编写依据3 工程概况4 作业流程5 安全风险辨析与预控6 作业准备7 作业方法8 质量控制措施及检验标准1 适用范围本作业指导书适用于220kV开化变电站110kV、220kV线路保护检验调试工作。
2 编写依据表2-1编写依据3 工程概况3.1、220kV开化变电站工程电气建设规模:电压等级:220kV/110kV/35kV主变压器:主变最终规模为3x180MVA,三相三卷有载调压变压器,本期建成2台。
电气主接线:220kV部分:220kV采用双母线接线,按本期规模建设I、Ⅱ组母线,220kV进出线最终6回,本期新建2回,均至220kV文山变。
110kV部分:110kV采用双母线接线,按本期规模建设I、Ⅱ组母线,110kV进出线最终14回,本期建成7回,分别至乾塘变2回,至氧化铝变专用变1回,至西山变3回,至城南变1回。
35kV部分:35kV采用独立单母线接线,本期建成35kV I、II段母线,预留 35kV III 段母线,35kV不出线,接所用变及无功补偿装置。
无功补偿装置部分:变电站按照每台主变配置3组电容器考虑场地布置,最终装设9组电容器组;本期工程建设2台主变低压侧的无功补偿装置,即装设6组并联电容器。
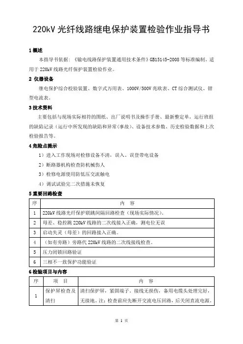
220kV光纤线路继电保护装置检验作业指导书1概述本指导书依据: 《输电线路保护装置通用技术条件》GB15145-2008等标准编制。
适用于220kV线路光纤保护装置检验作业。
2 仪器设备继电保护综合校验装置、数字式万用表、1000V/500V兆欧表、CT综合测试仪、钳型电流表。
3技术资料主要包括与现场实际相符的图纸、出厂说明书及操作手册、最新整定单,运行班组的缺陷记录(运行中所发现的缺陷和异常(事故)、设备技术参数、历史检验数据和上次检验报告等。
4危险点提示1)进入工作现场对检修设备不清,误入、误登带电设备2)断路器机构检查防机械伤人3)检修电源使用防低压交流触电4)调试试验完二次措施未恢复5重要回路检查6检验项目与内容7工作结束内容与要求1)工作负责人应会同工作人员检查试验记录,严禁有漏试项目。
2)全部工作完毕,拆除所有试验接线(应先拆开电源侧)。
3)工作负责人监督工作班成员按安全措施票恢复安全措施,全部设备及回路应恢复到工作开始前状态。
4)清扫、整理作业现场,清点工具及回收材料。
5)装设防雨、防泄漏、防飞扬等设施,并有消防等应急安全防范设施,且有醒目的标识。
6)工作负责人在检修试验记录上详细记录本次工作所校验项目、发现的问题、试验结果和存在的问题等。
7)经值班员验收合格,并在检验记录单上各方签字后,办理工作票终结手续。
8 带负荷测试1)在负荷电流不小于10%In(额定电流)时进行。
2)记录有功P和无功Q的数值,用公式Φ=tg-1(|Q|/|P|)计算功率因数。
3)测量二次电压、电流的幅值和相位,以实际负荷为基准,检验电压、电流互感器变比是否正确,核对交流电压和交流电流之间的相位关系,应符合一次潮流走向。
220kV光纤线路继电保护装置外部检验单光纤线路继电保护装置定值检验单。
中国南方电网有限责任公司企业标准
Q/CSG411020-2014
南方电网
220kV 线路保护定检
作业指导书
中国南方电网有限责任公司 发 布
220kV线路保护定检作业指导书
(本作业指导书不适用数字化变电站定检)
二、作业过程
装置的定检时,应对保护装置具备的所有功能(依据厂家提供资料)及其开入、开出量进行校验;对于实际使用情况与保护装置说明书不同及不能使用的保护功能,应在保护装置上和定检报告中详细注明,并报相应调度机构备案。
6.1主一保护装置功能检验
1)软件版本检查
2)逆变电源检验
3)电流、电压采样精度
4)保护开入量检查
5)保护开出量检查
6)对时检查
7)功能检查(使用时视具体保护型号填写)
装置定值及功能校验内容,一般情况下,可结合有关回路的检验验证保护功能,可不进行定值校验;在定检周期
1)软件版本检查
2)逆变电源检验
3)电流、电压采样精度检验
4)保护开入量检查
5)保护开出量检查
6)对时检查
7)功能检查(使用时视具体保护型号填写)
装置定值及功能校验内容,一般情况下,可结合有关回路的检验验证保护功能,可不进行定值校验;在定检周期
1)软件版本检查
2)逆变电源检验
3)电流、电压采样精度检验
4)保护开入量检查
5)保护开出量检查
6)对时检查
7)功能检查(使用时视具体保护型号填写)
装置定值及功能校验内容,一般情况下,可结合有关回路的检验验证保护功能,可不进行定值校验;在定检周期。
智能变电站220kV及以上电压等级线路保护调试作业指导书批准:___________________审核:___________________编写:___________________作业负责人:____________________目次1. 应用范围.....................................................................2. 引用文件.....................................................................3. 工作流程图...................................................................4. 调试前准备...................................................................准备工作安排................................................................作业人员要求.................................................................试验仪器及材料...............................................................危险点分析及安全措施.........................................................5. 单体调试.....................................................................电源和外观检查..............................................................绝缘检查....................................................................配置文件版本检查............................................................光纤链路检查.................................................................采样值输入检查..............................................................GOOSE 输入输出检查........................................................保护校验.....................................................................6. 分系统调试...................................................................带开关传动...................................................................与其它装置的联动试验.........................................................站控层通讯检查..............................................................7. 全站功能联调.................................................................光纤通道联调.................................................................一次通流升压.................................................................8. 送电试验.....................................................................9. 竣工......................................................................... 附录:调试报告 ...................................................................1. 应用范围本作业指导书适用于国家电网公司智能变电站220kV电压等级线路保护现场调试工作,主要内容包括现场调试的准备、调试流程、调试方法及标准和调试报告等要求。
220kV线路保护装臵检修作业指导书1.安全措施和注意事项1.1安全措施1.1.1断开220kV线路断路器,拉开断路器隔离刀闸,在断路器和刀闸操作把手悬挂“禁止合闸.有人工作”标示牌。
1.1.2在断路器出线侧悬挂三相短路接地线或推上地刀。
1.1.3断开断路器直流操作电源和信号电源小空开。
1.1.4断开交流电压小空开。
1.1.5拉开控制盘内220kV线路对应的公用信号电源小刀闸DK。
1.1.6按照安全措施卡(见附件一、二)做好相应安全措施。
1.1.7断开保护屏内220kV线路对应的CT二次端子盘内、外连接片。
1.2注意事项1.2.1安全注意事项1)认真执行《电业安全工作规程》、《工作票制度》及《继电保护和电网安全自动装臵现场工作保安规定》,认真履行《继电保护安全措施票》制度,工作中加强监护,不得误碰其他运行设备,严防继电保护“三误”事故的发生。
2)使用交直流电源时,应做好防止短路及人身触电措施。
3)严禁直流系统及电压互感器二次回路短路或接地,严禁电流互感器二次回路开路及永久接地点断开。
4)保护柜前后做好标志,将工作部分和运行部分严格分开。
5)在做安全措施时,应有专人监护,解开一个接线头应及时记录并用绝缘胶布包扎好后才能解开下一个线头;外部电源全部退出以后,还要用万用表检查保护装臵已无交直流电压,确证与其它外围回路已脱开。
6)《安全措施卡》必须由相关部门审核、签字、审批。
工作人员严格按照《安全措施卡》逐项执行(安全措施见附件1;附件2)逐项做好记录,并有专人监护检查。
7)严格按照《安全措施卡》逐项恢复逐项做好记录,并有专人监护检查。
1.2.2试验注意事项1)尽量少拔插装臵模件,不触摸模件电路,不带电插拔模件。
2)使用的电烙铁、示波器必须与屏柜可靠接地。
3)试验前应检查屏柜及装臵在运输中是否有明显的损伤或螺丝松动,特别是回路的螺丝及连片,不允许有丝毫松动的情况。
4)校对程序校验码及程序形成时间5)更换元件时使用瓦数较小的加热工具,并用散热较好工具夹住元件,速度要快、时间要短,以免元件和电路板局部过热。
编号:编号:Q/HGD—XX.XX.XXXX—XXXX220kV线路微机高频闭锁保护(RCS-902A+FOX-40型)及微机光纤纵差保护(RCS-931A型)全部校验作业指导书(范本)编写:年月日审核:年月日批准:年月日作业负责人:作业日期年月日时至年月日时安徽省电力公司1范围本指导书用于220kV线路微机高频闭锁保护(RCS-902A+FOX-40型)及微机光纤纵差保护(RCS-931A型)全部校验工作;其他变电站同类型保护装置的全部校验工作可参照本指导书执行。
2引用文件下列标准及技术资料所包含的条文,通过在本作业指导书中的引用,而构成为本作业指导书的条文。
本作业指导书出版时,所有版本均为有效。
所有标准及技术资料都会被修订,使用本作业指导书的各方应探讨使用下列标准及技术资料最新版本的可能性。
GB/T 7261--2000 继电器及装置基本试验方法JB/T 9569--1999 超高压输电线路距离保护装置JJG 1027—91 测量误差及数据处理DL/T 623--1997 电力系统继电保护和安全自动装置运行评价规程JB/T 9568--2000 电力系统继电器、保护及自动装置通用技术条件国家电网科〔2009〕572 号《继电保护和电网安全自动装置现场工作保安规定》(87)水电电生字第108号继电保护及电网安全自动装置检验条例DL/T 624--1997 继电保护微机型试验装置技术条件DL/T 478--2001 静态继电保护及安全自动装置通用技术条件DL/T 527-2002 静态继电保护装置逆变电源技术条件DL 479--1992 静态距离保护装置技术条件DL 483--1992 静态重合闸装置技术条件RCS-902A保护装置厂家技术说明书RCS-902A保护装置厂家分板原理图RCS-902A保护装置厂家现场调试大纲LFX-912保护装置厂家技术说明书RCS-931A保护装置厂家技术说明书RCS-931A保护装置厂家分板原理图RCS-931A保护装置厂家现场调试大纲第 2 页共 23 页RCS-923A保护装置厂家现场调试大纲Q/GDW 161—2007《线路保护及辅助装置标准化设计规范》Q/GDW 175—2008《变压器、高压并联电抗器和母线保护及辅助装置标准化设计规范》《<国家电网公司十八项电网重大反事故措施>继电保护专业重点实施要求》《微机保护软件管理规定》国家电网公司《电力安全工作规程》及安徽省电力公司宣贯意见2010版国家电网公司《电网调度安全风险辨识防范手册》3修前准备3.1作业任务及作业条件3.2准备工作安排第 3 页共36页3.3人员要求3.4备品备件3.5工器具及相关资料第 4 页共 23 页3.6危险点分析及预控措施第 5 页共36页3.7人员分工第 6 页共 23 页4作业程序及作业标准(试验记录见附录B)4.1开工4.2检修电源的使用第 7 页共36页4.3检修内容和工艺标准第 8 页共 23 页第 9 页共36页第 10 页共 23 页4.4竣工5验收记录6作业指导书执行情况评估附录AXX线路保护年检现场二次工作安全措施票附录BXX变电站220kVXX线路保护全部校验试验报告一、压板投退检查:(压板端子接线是否符合反措要求;压板端子接线压接是否良好)(在认可处打“√”)三、回路检查及绝缘测试:1、回路检查四、二次设备接地检查五、逆变电源的检验八、保护装置采样值校验:九、保护装置定值校验:1、RCS-931A保护装置定值校验(通道置自环状态):通道置自环状态)第 21 页共36页第 22 页共 23 页第 23 页共36页。
输电线路验收标准化作业指导书
220kV输电线路竣工验收标准化作业指导书
编写:年月日
审核:年月日
批准:年月日
作业负责人:
作业日期:20 年月日时至20 年月日时
XX电力公司
1、范围:
本指导书适用于220kV输电线路竣工验收作业。
2、引用文件:
电力设施保护条例及实施细则1998年国务院发布
DL/T 741-2010 《架空输电线路运行规程》
GB 50545-2010 《110~750kV架空输电线路设计规范》
国家电网安监〔2009〕664号《国家电网公司电力安全工作规程(线路部分)》GB 50233-2005 《110-500kV架空电力线路施工及验收规范》
DL/T 5168-2002 《110-500kV架空电力线路工程施工质量及评定规程》220kV线路设计图纸、设计变更、设计图纸纪要及相关文件
3、验收前准备:
4、作业卡:
4.1 现在验收组作业卡:。
继电保护检验现场作业指导书:工作地点: 工作任务: 定检性质: 工作负责人: 班组审核: 签 发 人 : 审 批 人:编 号:220kV线路间隔作业指导书示例——220kV 线验收检验作业指导书一、范围本作业指导书适用于220kV线保护装置、辅助保护装置、断路器保护装置及保护通道现场验收检验工作。
二、规范性引用文件《作业指导书编写导则》(生[2008]19号)《中国南方电网继电保护及二次回路验收规范》《中国南方电网继电保护反事故措施汇编》DL/T 995-2006《继电保护和安全自动装置检验规程》三、支持文件CSL-101A 、CSL-102A、CSI-101A、FCX-12J、YQX-31J装置说明书、220kV 线施工图、施工单位安装调试报告。
四、危险点分析注:本验收工作随220kV 变电站基建验收进行220kV 变电站为新建变电站,此处不需列安全措施票。
五、作业准备5.1、工期5.2工作准备5.3 仪器仪表及工器具六、设备主要参数6.1、保护配置6.2、通道配置注:6.3保护软件版本号及校验码A、保护屏ⅠB、保护屏IIC、保护屏II七、作业流程图八、开工条件九、作业环境温度:℃湿度:天气:风力:填写说明:天气填写晴、阴、雨、多云雷阵雨等;风力填写微风、大风等,或按风力等级填写十、二次回路安全措施布置十一、绝缘检查十二、试验项目及数据12.1、一般性检查⑴、(2)、(3)外观检查及危险点分析与控制12.2、保护屏ⅠCSL-101A保护装置检查A、逆变电源检查(检查要求参照范本)(1)拉合直流试验:检查情况:;(2)直流电源缓慢上升时的自启动性能检验检查情况:(3)时钟的整定检查情况:(4)时钟的失电保护功能检验检查情况:(5)保护功能投退检验检查情况:(6)检验键盘检查情况:(7)打印机与保护装置的联机试验检查情况:(8)装置开入、开出检验检查情况:(9)各装置通讯正常状态检验检查情况:B、电流、电压采集系统检查⑴、零漂检查(解开交流电压电流的二次线,通过菜单SET-VFC-DC-CPU*观察采样的最大零漂值)⑵、电压通道刻度及线性度检验(将电压线并联加入单相电压,通过菜单SET-VFC-VI-CPU*观察刻度值)试验时采用两面保护屏电流回路串联,电压回路并联的方法进行试验,具体接线如下:⑶、电流通道刻度及线性度检验(通入三相对称电流或将电流回路顺极性串联通入单相电流)⑷、电流、电压相位及极性检查通入三相正常电压电流,进入菜单SET-VFC-SAM-CPU打印采样值,检查采样值与所加电流、电压的实际相位与极性一致。
220k线路保护全部校验作业规程作业目的:为了保证220kV线路保护系统的稳定性,防范故障和事故的发生,以及确保电网运行安全可靠,制定220kV线路保护全部校验作业规程。
作业范围:本规程适用于220kV线路保护全部校验作业。
作业内容:1. 保护功能测试要求保护装置进行全部功能测试,确保每个保护功能正常,包括线路差动保护、过流保护、接地保护、低电压保护、反接保护、零序保护、距离保护等。
测试前需确认保护装置的接线是否正确,保护配置参数是否与实际线路一致。
2. 跳闸功能测试要求对每个保护装置进行跳闸功能测试,确保故障时保护能够对故障进行快速、准确的判断,及时产生跳闸信号。
测试时需模拟不同类型的故障,例如短路故障、接地故障、过载故障等,确保能够正常跳闸。
3. 校验范围校验范围包括遥信、遥测、遥控,确保它们的稳定性和准确性。
其中,遥信包括线路运行状态、保护、告警等信息;遥测包括电压、电流、功率等各项参数;遥控包括合分闸、FT臂合分等。
4. 维护保养作业完成后,需进行设备的维护保养,清洁设备表面,更换老化的元件,确保设备运行的可靠性和稳定性。
作业流程:1. 准备工作对220kV线路保护手册等相关资料进行仔细阅读,确认线路继电保护系统配置情况,准备好所需的仪器设备和耗材。
2. 功能测试进行保护装置的全部功能测试,测试过程中需仔细记录测试数据、测试结果和发现的问题,以便后续的维护修改。
3. 跳闸功能测试进行保护装置的跳闸功能测试,测试过程中需模拟不同类型的故障,观察判断,确保保护能够及时产生跳闸信号。
4. 遥信、遥测、遥控校验进行遥信、遥测、遥控等功能的校验,确保信息的准确性和可靠性。
测试过程中需记录测试数据、测试结果和发现的问题。
5. 维护保养对线路继电保护系统的设备进行维护保养,清洁设备表面,更换老化的元件,确保设备的可靠性和稳定性。
6. 结束工作整理记录表格和资料,对进行了修改的保护配置进行备份,保证资料完整性。
编号:Q/***
* * 变电所220kV母差保护(BP-2B) 全部校验
标准化作业指导书(范本)
编写:年月日
审核:年月日
批准:年月日
浙江省电力公司发布
1范围
本作业指导书适用于 * * 变电所220kV母差保护(BP-2B)全部校验2修前准备
2.1准备工作安排(见表1)
2.2主要工器具(见表2)
2.3二次工作安全措施编制要求(见表3)
2.4危险点分析及预控(见表4)
2.5安全注意事项(见表5)
3校验工作流程(见表6)
4校验项目及工工艺标准(见表7)
5校验记录(见附录B)
附录 A
(规范性附录)
安全预控措施卡
表A.1 二次工作安全措施票
单位编号
执行人:监护人:恢复人:监护人
附录 B
(规范性附录)
* * 变电所220kV母差保护(BP-2B)全部校验记录卡表B.1~B.36给出了 * * 变电所220kV母差保护(BP-2B)全部校验记录。
220kV线路间隔继电保护检验作业指导书2012-06-01发布2012-06-01实施广西电网公司发布目次前言 (3)1 适用范围 (4)2 规范性引用文件 (4)3 技术术语 (4)4作业准备 (4)5 作业流程 (6)6 安全风险及预控措施 (7)7 作业项目、方法及标准 (8)8 回顾与改进 (35)附录A 自带光纤接口保护装置复用光纤通道连接图 (37)附录B 自带光纤接口保护装置专用光纤通道连接图 (38)附录C 纵联及远跳信号复用光纤通道连接图 (39)附录D 纵联及远跳信号专用光纤通道连接图 (40)附录E 电缆直连方式的载波通道连接图 (41)附录F 非电缆直连方式的载波通道连接图 (42)附录G 专用载波通道连接图 (43)附录H 220kV线路间隔继电保护作业过程记录表 (44)附录I 220kV线路间隔继电保护作业数据记录表 (47)前言为规范220kV线路间隔继电保护检验工作,保证作业过程的安全及质量,制定本作业指导书。
本作业指导书由广西电网公司生产技术部提出并归口。
本作业指导书起草单位:南宁供电局本作业指导书主要起草人:何俊良、何理国本作业指导书主要审核人:覃剑、黄普德、周卫、赵金宝、方柳本作业指导书审定人:晏家进本作业指导书批准人:何朝阳本作业指导书由广西电网公司生产技术部负责解释。
220kV线路间隔继电保护检验作业指导书1 适用范围本作业指导书适用于广西电网公司所属变电站运行的220kV线路间隔继电保护设备以下类型的工作:✧定期检验工作(全检、部检、备用设备投运前检查工作)✧事故(事件)调查中对设备进行检查工作;✧日常维护(装置程序升级后的效验工作、更换设备零附件的消缺工作、保护定值及参数整定等工作)本规范不适用于数字化变电站的定期检验。
2 规范性引用文件下列标准所包含的条文,通过引用而构成本作业指导书的条文。
本书出版时,所示版本均为有效。
所有标准都会被修订,使用本书的各方,应探讨使用下列标准最新版本的可能性。
XXX变220kVXXX线保护全部校验标准化作业指导书
编写:年月日审核:年月日批准:年月日
一、WXH-802保护装置检验
7 模数变换系统检查
8 整定值检验
(1)高频保护
1)高频距离保护
2)高频零序保护
(2)距离Ⅰ段
(3)距离Ⅱ段
(4)距离Ⅲ段
(5)距离保护反方向出口故障
(6)零序过流Ⅳ段(加定值和时间)
(7)PT断线过流保护
(8)重合闸动作逻辑
(9)重合闸时间测试
(10)外部量核对
(加试验方法)
3 收讯回路灵敏起动电平校验
4 3dB告警功能(加试验方法)
5 通道裕量整定
三、RCS-931保护装置检验
7 模数变换系统检查
(1)零漂检验:(试验时电流回路开路、电压回路短接)
8 整定值检验
(1)纵联差动(通道自环状态下试验)A:纵联差动压板退出状态下,
D:零序差动保护
(2)距离Ⅰ段
(3)距离Ⅱ段
(4)距离Ⅲ段
(5)距离保护反方向出口故障
(6)零序过流Ⅳ段
(7)PT断线过流保护(单相断线)
(8)重合闸动作逻辑
(9)重合闸时间测试
(10)保护在两侧断路器分闸状态时的电流传输测试(带通道) 该项放入整组试验项目里
(11)保护在两侧断路器合闸状态时的电流传输测试(带通道)该项放入整组试验项目里
(12)保护远跳功能检查该项放入整组试验项目里
(13)外部量核对
四、80%Ue下整组试验及二次回路验证试验
4.1 WXH-802线路保护整组传动试验(六统一版整组试验、非六统一版整组试验,结合电科院2012年下发版本该,通道整组细化。
)
4.2 RCS-931线路保护整组传动试验
五、直流寄生回路检查(放入整组试验前面)
六、投运前检查
七、带负荷检查
7.1 交流电压、电流相序检查及电压测量
7.2 潮流及其他记录
7.3 交流电流实测数据(相位数据表示UA超前电流的角度)
添加重要反措内容
7. 80%额定电压整组传动试验(SF6断路器、弹簧机构)7.1 整组传动试验保护屏(80%额定控制电源)
7.2其它保护跳本开关试验
7.3开关本体及操作箱相关试验
注1:在试验条件不具备的情况下,在间隔停送电再进行检查。