篮球竞赛记录台工作(精选)
- 格式:ppt
- 大小:2.87 MB
- 文档页数:34
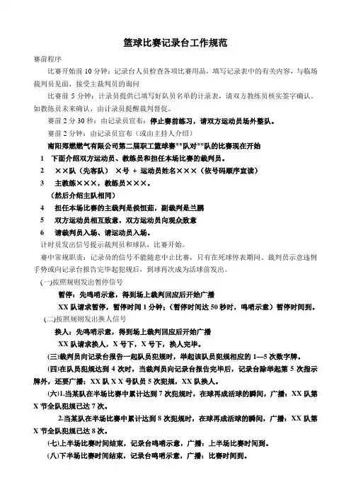
篮球比赛记录台工作规范赛前程序比赛开始前10分钟:记录台人员检查各项比赛用品,填写记录表中的有关内容,与临场裁判员见面,接受主裁判员的询问比赛前5分钟:计录员提供已填写好队员名单的计录表,请双方教练员核实签字确认。
如教练员未来确认,由计录员提醒裁判督促。
赛前2分30秒:由记录员宣布:停止赛前练习,请双方运动员场外整队。
赛前2分钟:由记录员宣布(或由主持人介绍)南阳郑燃燃气有限公司第二届职工篮球赛**队对**队的比赛现在开始1 下面介绍双方运动员、教练员和担任本场比赛的裁判员。
2 ××队(先客队)×号+ 运动员姓名×××(依号码顺序宣读)3 主教练×××,教练员×××。
(然后介绍主队相同)4 担任本场比赛的主裁判是侯恒茹,副裁判是兰鹏5 双方运动员相互致意,双方运动员向观众致意6 请裁判员入场、请运动员入场。
计时员发出信号提示裁判员和球队,比赛开始。
赛中常规职责:记录员的信号不能随意中止比赛,只有在死球停表期间、裁判员示意违例手势或向记录台报告完毕起犯规后,到球再次成为活球前发出。
(一)按照规则发出暂停信号暂停:先鸣哨示意,得到场上裁判回应后开始广播XX队请求暂停,暂停时间1分钟;(暂停时间达50秒时,鸣哨示意)暂停时间到。
(二)按照规则发出换人信号换人:先鸣哨示意,得到场上裁判回应后开始广播XX队请求换人,X号下,X号下,换人完毕。
(三)裁判员向记录台报告一起队员犯规时,举起该队员犯规相应的1—5次数字牌。
(四)在队员犯规达到4次时,当裁判员向记录台报告完毕后,记录台除举起第5次指示牌外,还要广播:XX队X X号队员5次犯规,XX队换人。
(六)1.当某队在半场比赛中累计达到7次犯规时,在球再成活球的瞬间,广播:XX队第X节全队犯规已达7次。
2.当某队在半场比赛中累计达到8次犯规时,在球再成活球的瞬间,广播:XX队第X节全队犯规已达8次。
中国篮球协会篮球比赛记录台工作规范前言(引自FIBA)现代篮球赛事对抗激烈、技战术更新速度快,比赛的顺利、有序进行不仅依赖于裁判员和技术代表的精准执法与管理,也离不开记录台人员的精诚合作。
记录台人员专业规范的工作,良好的团队配合以及准确高效的沟通对完成好比赛的裁判工作至关重要。
缺乏记录台人员的有力支持,临场裁判员的执裁工作将无法正常开展,记录台人员的失误甚至会引起比赛矛盾,导致比赛失控。
所以,在国际篮联相关文件和指导意见下制定标准化的记录台工作规范势在必行,它应既符合国际比赛、国内职业联赛的需求,同时也应符合基层比赛的需求。
为此,为保证我国各级各类篮球赛事记录台工作准确、规范、统一,中国篮协特制定本工作规范。
第一章设置一、记录台记录台面向球场,距边线3米(替补队员席设在记录台前方),至少长6米、高0.8米,设在高于球场地面0.2米的平台上,记录台人员能清楚地看到全场和两侧的球队席。
注:记录台两侧要留有通道,以便进攻计时员和助理记录员在特殊情况下方便地离开记录台向边线(或裁判员)靠近。
记录台后方原则上不允许安排工作人员临时座位,也不允许闲杂人员站立,主办单位有特殊要求的情况下允许在附近设置安保席。
如有无法移动的固定坐位,须有明显的隔离标志。
中国篮协的高级别比赛还应在记录台的正后方第二排设立技术台,技术台应设置在0.6米平台上,比记录台再加高0.4米。
二、人员记录台上就位的人员:助理记录员、记录员、计时员、进攻计时员各一人;记录员和计时员之间设技术代表席,如图示:记录员:在记录表上记录比赛中发生的所有情况。
计时员:他的主要职责是计量比赛时间、暂停和比赛休息期间。
进攻计时员:他的主要职责是管理进攻计时钟和应用进攻计时钟的规则。
助理记录员:他的主要职责是操作记录板和协助记录员。
比赛宣告员可坐在记录台一侧和(或)后面。
视频回放专员(如设置):快速回放比赛视频供临场裁判员参考(设置在记录台一侧,靠近通道)。
篮球比赛记录台工作方法教案教案标题:篮球比赛记录台工作方法教案教案目标:1. 了解篮球比赛记录台的工作方法和职责;2. 掌握篮球比赛记录台的操作步骤和技巧;3. 培养学生在篮球比赛中负责记录台工作的能力。
教学准备:1. 篮球比赛记录台设备(包括计分器、计时器等);2. 篮球比赛规则和比赛流程的教材资料;3. 篮球比赛记录台工作流程图;4. 篮球比赛录像或实地观摩的资源。
教学过程:引入(5分钟):教师通过展示篮球比赛记录台设备和工作流程图,向学生介绍篮球比赛记录台的作用和重要性。
解释记录台工作人员在比赛中的职责,并强调记录台工作对于比赛结果和数据的准确性的重要性。
讲解篮球比赛记录台的操作步骤(10分钟):1. 解释计分器的功能和操作方法,包括计分、计时和暂停等;2. 介绍计时器的使用方法,包括计时开始、暂停和结束;3. 演示如何记录比赛中的得分、犯规和暂停等数据;4. 强调记录台工作人员需要保持专注和高效的工作态度。
示范和实践(15分钟):1. 教师进行示范,模拟一场篮球比赛,同时演示如何操作计分器和计时器,并记录比赛数据;2. 学生分组进行实践,每个小组轮流扮演记录台工作人员,记录比赛数据,并互相检查数据的准确性;3. 教师对学生的操作进行指导和纠正,帮助学生熟练掌握记录台的工作方法。
讨论和总结(10分钟):1. 引导学生回顾记录台的工作方法和操作步骤,检查学生的理解程度;2. 鼓励学生分享在实践中遇到的问题和解决方法;3. 总结篮球比赛记录台工作的重要性和技巧,强调准确性和高效性的要求。
拓展活动:1. 观看篮球比赛录像,让学生尝试记录比赛数据,并与实际比赛结果进行对比;2. 组织学生参与学校或社区篮球比赛,担任记录台工作人员,提供实践机会和锻炼平台。
评估:1. 观察学生在实践中的表现,包括操作的准确性和高效性;2. 检查学生完成的记录数据,评估其准确性和完整性;3. 进行小组或个人反馈,鼓励学生提出改进意见和建议。
篮球比赛记录台工作讲义兰国龙怒江民族中专1. 坐在记录台中间位置的技术代表,他的主要职责是什么?技术代表在比赛中的职责主要是监督记录台人员的工作,并协助主裁判员和副裁判员,使比赛顺遂进行。
2.记录员的职责是什么?记录员的职责有:(1)记录两队的累积分数;记录投篮和罚球得分;(2)登记比赛开始演员出场的队员和所有替补队员的姓名和号码。
在发现提交的演员出场队员名单中替补队员或队员号码有违违规则的规定后,要尽快通知就近的裁判员;(3)记录队员的侵人犯规和技术犯规次数,当宣判了任一队员第5次犯规(4 X 10分钟的比赛)时,要立即通知主裁判员;(4)记录每一位教练员的技术犯规,而且当该教练员本身违违体育道德的行为而被登记了两次技术犯规时,或因教练员自身、助理教练员、替补队员或坐在球队席上的随队人员的违违体育道德的行为累积在教练员名义之下登记了三次技术犯规必须离开比赛时,要立即通知主裁判员;(5)记录每队请求暂停的次数,当在每节已登记了某队第二次暂停时,他要通过裁判员通知该队教练员。
3.记录员在比赛开始前的什么时间准备记录表?记录员应在比赛开始前至少20分钟准备记录表。
4.在开始比赛前的20分钟内,记录员应按什么格式准备记录表?在开始比赛前的20分钟内,应该填写好以下有关记录表中的内部实质意义:(1)在记录表顶部空格内填写两队的队名,第一队总是本地在)队。
至于联赛或在中立球场进行比赛,则第一队是秩序册上列前的队。
第一队为A队,第二队为B 队。
(2)如果是联赛的一部分或是一场特别指定的比赛,记录员要填写比赛名称;比赛编号;比赛的日期、时间和地点;主裁判员和副裁判员的姓名。
(3)填写两队球员的姓名。
“A”队占据记被上半部;“B”队占据下半部。
第一栏为,记录员要填写队员证件的号码(最后三位数字)。
如果在联赛中,队员证件的号码只需在该队首场比赛时填写。
第二栏内,记录员要填写队员的姓名,将姓和名字的首字母用印刷体字母书写。
篮球比赛记录台工作规范(4×10分钟)第一章设备一、记录台面向球场,距边线3米(替补队员席设在记录台侧方),设在高于球场地面0.15—0.30米的平台上,使记录人员能清楚地看到全场和两侧的球队席。
二、人员:记录台上就位人员有:宣告员、助理记录员、记录员、计时员、24秒钟计时员各1人;中间设技术代表席,如图示:注:记录台两侧要留有通道,方便24秒钟计时员和助理记录员在特殊情况下离开记录台向边线(或裁判)靠近。
记录台后方原则上不允许安排工作人员临时坐席,也不允许闲杂人员站立。
如有无法移动的固定席座,须有明显隔离的标志。
三、设备:(一)供助理记录员或宣告员使用:1、麦克风;2、打分器;3、1——5数字牌;4、信号发生器;5、全队4次犯规红色标志1个;6、全队犯规指示操作器;7、秒表;8、三音哨。
(二)供记录员使用:1、记录表;2、红、兰圆珠笔各三支;3、10cm直尺(含圆圈模板)1个。
(三)供计时员使用:1、计时钟操纵器;2、信号发生器;备用:1、计时时钟1块;2、锣1面;3、台镜一面。
4、秒表一块。
(四)供24秒钟计时员使用:1、24秒钟装置;2、全队4次犯规红色标志1个。
备用:1、秒表;2、三音哨;3、电喇叭按钮。
(五)技术代表:信号发生器(可与助理记录员的电喇叭串联)1个注:记录台的信号(计时钟结束比赛时间的信号,24秒钟的信号,电喇叭信号)必须足够强,能压倒场内所有的干扰声,如信号不够强就必须把信号接入扩音系统,增加声响强度。
第二章赛前程序一、赛前1小时,开启大屏幕和计时钟倒计时。
二、比赛开始前20分钟:(一)记录台人员整队进入岗位,向观众示意后就座。
(二)检查各自的操作设备,记录员填写记录表中的有关内容。
(三)与临场裁判员见面,接受主裁判员的询问。
三、赛前10分钟:(一)记录员提供已填写好队员名单的记录表,请双方教练员核实签字确认。
(二)请教练员提供首发阵容名单(主队在先),记录员在记录表上标出相应的符号;(三)如教练员未来确认,由记录员提请裁判员督促。
3v3篮球记录台工作内容
1. 比赛前的准备工作,记录台工作人员需要提前到达比赛现场,准备好记录所需的工具和设备,例如计分板、计时器、纸笔、录音
设备等。
同时,需要与裁判和队伍的代表进行沟通,确认比赛规则
和相关注意事项。
2. 记录比赛数据,在比赛过程中,记录台工作人员需要准确记
录比赛的数据,包括得分、篮板球、助攻、抢断、失误等各项数据。
这些数据对于球队的分析和比赛结果的确认都具有重要意义。
3. 协助裁判,记录台工作人员需要与裁判密切配合,协助确认
比赛时间、暂停情况、球员换人等各项比赛细节,确保比赛的顺利
进行。
4. 提供数据支持,比赛结束后,记录台工作人员需要整理和统
计比赛数据,并及时提供给相关人员,包括球队教练、球员、媒体等,以支持他们对比赛的分析和总结。
5. 维护秩序,在比赛现场,记录台工作人员还需要维护现场秩序,确保比赛进行的安全和有序,协助解决可能出现的问题和纠纷。
总的来说,3v3篮球记录台工作内容涵盖了比赛前的准备、比赛中的数据记录和协助裁判、比赛后的数据整理和提供支持等多个方面,需要工作人员具备细致、准确和协作的能力。
篮球比赛记录台工作1. 坐在记录台中间位置的技术代表,他的主要职责是什么?技术代表在比赛中的职责主要是监督记录台人员的工作,并协助主裁判员和副裁判员,使比赛顺利进行。
2.记录员的职责是什么?记录员的职责有:(1)记录两队的累积分数;记录投篮和罚球得分;(2)登记比赛开始上场的队员和所有替补队员的姓名和号码。
在发现提交的上场队员名单中替补队员或队员号码有违反规则的规定后,要尽快通知就近的裁判员;(3)记录队员的侵人犯规和技术犯规次数,当宣判了任一队员第5次犯规时,要立即通知主裁判员;(4)记录每队请求暂停的次数,3.比赛结束时,记录员应做哪些具体工作?(1)在记录表下端指定的栏内,填写下半时的比分和决胜期的得分。
(2)在记录表下端指定的栏内,填写最后的比分。
(3)在记录表下端指定的栏内,填写胜队的队名。
(4)然后记录员要在记录表上签名,接着由副裁判员、主裁判员签名。
4.记录员在工作中,如果还到临场我判员宣判犯规队员的号码不清楚,或者被宣判犯现号码的队员不在比赛场上时,应及时发出信号,把情况提供给宣判的裁判员,由宣判的裁判员查实解决,按照裁判员最后的决定,进行记录。
5.记录员的信号应在什么时候发出?记录员的信号应在死球和停止比赛计时钟并在球再次进人比赛状态之前,才能发出。
如果计时员的信号失灵或未被听到,计时员要采用他可动用的一切可能办法立即通知6.犯规次激举牌员的主自职责是什么?协助记录员把比赛中队员犯规次数记录准确,并快速把该队员犯规相应的次数牌举起来让队员、观众和教练员都能清楚看到;并准确及时操纵全队犯规指示器,显示出犯规队的犯规次数;当某队每节犯规已达4次时,在球进入比赛状态时,应在靠近该犯规队的记录台一端,竖起全队犯规标志。
7.犯规次数举牌员在举犯规次数牌时要注意哪些问题?(1)要及时、准确。
先举相应的犯规次数牌,后记录登记。
(2)要高举犯规次数牌,先向前后显示,再左右显示。
8.记分员的主挂职责是什么?记分员的主要职责是把比赛中队员投中、罚中的得分,准确、及时地反映在记分牌。
篮球比赛记录台工作职责记录台工作人员应在技术代表的监督下,按照竞赛规程认定的篮球规则和竞赛规程的规定各司其职,共同协助临场裁判员,确保比赛顺利进行。
一、记录员(一)正确操控球权交替拥有指示器:1.跳球后,将交替拥有指示器的箭头方向,指向未获得控制球的球队的进攻方向;2.在每次交替拥有掷球入界结束时,立即将交替拥有指示器的箭头方向反转;3.在第 2 节结束后,立即调整交替拥有指示器的箭头方向,将其反转,并通知主裁判。
(二)按照竞赛规程认定的篮球规则和竞赛规程的规定,准确记录比赛中发生的实际情况,如实地反映裁判员的临场判罚。
规定:在记录中,第 1、3 节用红色笔登录;赛前及第 2、4 节(包括决胜期)用蓝色笔登录。
1.得分:①记录双方的投篮和罚球得分以及累积分;②登记相应得分队员的号码。
提醒:★必须根据裁判员的手势来记录得分的分值,如两名裁判员对得分的分值手势示数不一致,可先通过技术代表询问确认,如必要时宣告员发出信号向裁判员询问,但须在比赛球成死球时。
★必须随时与大屏幕核对比分。
如大屏幕上显示的比分有误,则通知助理记录员纠正;如记录有误,则立即报告技术代表进行纠正;必要时,可以在报告技术代表后停止比赛进行纠正。
2.犯规:①记录登记在每个队员以及教练员名下的犯规,包括:犯规的种类;罚球的次数;罚则抵消的标记。
提醒:★当出现裁判员宣判多起侵人犯规、多起技术犯规、双方犯规和教练员的技术犯规,相互罚则能抵消的多起犯规、相互罚则不能抵消的多起犯规等情况时,要特别注意记录的次序和方式,必要时应请助理记录员协助。
★出现打架情况时,要熟悉将相关符号正确地登入犯规空格的方法。
要熟悉裁判员向记录台报告号码的手势。
★如果裁判员在向记录台报告时手势不清而影响记录无法进行,可立即通过宣告员发出信号向裁判员询问。
②举起与该队员犯规次数相同数字的队员犯规标志牌,让双方教练员均能清楚看到;③每记录一次队员犯规,并在全队犯规相应的小方格上划×。