《配电网络自动化》第1次作业
- 格式:docx
- 大小:16.14 KB
- 文档页数:6
电力系统自动化第一次作业一、引言电力系统自动化是指利用先进的信息技术手段,对电力系统进行监控、控制和优化,以提高电力系统的可靠性、经济性和安全性。
本文旨在完成电力系统自动化第一次作业,主要包括以下几个方面的内容:电力系统概述、自动化系统的组成、自动化系统的功能以及自动化系统的应用。
二、电力系统概述电力系统是指由发电厂、输电网和配电网组成的一套系统,用于将电能从发电厂输送到用户终端。
电力系统主要包括三个层次:发电层、输电层和配电层。
发电层负责将能源转化为电能,输电层负责将发电厂产生的电能输送到不同地区,配电层负责将输送到用户终端的电能进行分配。
三、自动化系统的组成电力系统自动化主要由以下几个组成部分构成:1. 监控系统:用于实时监测电力系统的运行状态,包括发电机组、变电站、输电线路等。
监控系统通过传感器、数据采集设备等获取实时数据,并将数据传输给上层的控制系统。
2. 控制系统:根据监控系统获取的数据,对电力系统进行控制。
控制系统包括自动控制设备、执行机构等,能够实现对发电机组、变电站、输电线路等设备的自动控制。
3. 通信系统:用于实现监控系统与控制系统之间的数据传输。
通信系统可以采用有线或无线通信方式,确保监控系统和控制系统之间的实时数据传输和命令交互。
4. 数据存储与处理系统:用于存储和处理电力系统的历史数据和实时数据。
数据存储与处理系统可以采用数据库、云计算等技术,实现对电力系统数据的管理和分析。
四、自动化系统的功能电力系统自动化主要具有以下几个功能:1. 监测功能:实时监测电力系统的运行状态,包括电压、电流、频率等参数的测量和监测。
2. 控制功能:根据监测数据,对电力系统进行自动控制,包括发电机组的启停、负荷的调节、线路的切换等。
3. 保护功能:监测电力系统的异常情况,如短路、过载等,及时采取保护措施,确保电力系统的安全运行。
4. 优化功能:通过对电力系统的数据进行分析和处理,实现电力系统的优化调度,提高电力系统的经济性和可靠性。
配电网络自动化第1次作业(注意:若有主观题目,请按照题目,离线完成,完成后纸质上交学习中心,记录成绩。
线只需提交客观题答案)本次作业是本门课程本学期的次作业,注释如下一、单项选择只有一个选项正确,1道小)1.电力系统将电能输送给用户要经历发电,变电(A)输电,配(B)输电,变电,供电,配(C)输电,供电,配(D)输电,配电,用正确答案B解答参考2.高压配电网是指电压等级的配电网(A) 35kV(B) 110kV(C) 220kV/110kV(D) 35kV/110kV正确答案D解答参考3.电力线路的结构分为电缆线路结构结构两类(A)架空线(B)光纤线(C)高分子材料线(D)杆塔线正确答案A解答参考4.在以下架空线路的配电网络拓扑结构中可靠性最高的(A)放射(B)三电源环网(C)四电源环网(D)双电源环网正确答案:C解答参考:5.配电自动化系统包括配电地理信息系统,需方管理系统(A)配电SCAD系(B)变压器巡检与无功补偿系(C)馈线自动化系(D)开闭所、变电站自动化系正确答案A解答参考6.下列选项不属于配电自动化的管理子系统(A)信息管理子系(B)电流管理子系(C)负荷管理子系(D)可靠性管理子系正确答案B解答参考7.重合器的动作特性一般可整定一快二二快二(A)一快四(B)一快三(C)二快三(D)三快三正确答案B解答参考8.根据判断故障方式的不同,分段器可分为电时间型分段器两类(A)过压脉冲计数型分段(B)电功率型分段(C)电时间型分段(D)过流脉冲计数型分段正确答案D解答参考9.下列选项不属FT的性能要求(A)统计功(B)事故记(C)远程通信功(D)优化功D正确答案解答参考10.配SCAD系统主要由三部分组成,分别为,通信系统和远方终端装置(A)控制主(B)监控显(C)外设部(D)服务正确答案A解答参考三、判断判断正误,1道小)11我国目前有三个电网公司,分别是南方电网公司,北方电网公司和国家电网公司正确答案说法错解答参考12电力系统是发电厂、变电站(所)、电力线路及用户连接起来构成的整体正确答案说法正解答参考13配电是指发电厂或发电基地发出的电能输送到负荷中心或另一个电网的过程正确答案说法错解答参考14配电自动化系统发展经过个阶段,分别为基于自动化设备相互配合和高级应用正确答案说法错解答参考15配电管理系统包括配电自动化,调度员仿真调度系统和工作票管理系统正确答案说法错解答参考16基于开关设备的馈线自动化需要建设完整良好的通信通道正确答案说法错解答参考17联络开关和分段开关是配电网中属于不同种类的开关设备正确答案说法错解答参考18现FT能够采集开关的运行情况,如负荷,电压,功率等,并将上述信息由通信网发向远方的配电网自动化控制中心正确答案说法正解答参考:流;故障线路零序电流的大小等于所有非故障线路的零序电流之和,也就是所有非故障线路的接地电容电流之和。
电力系统自动化第一次作业一、引言电力系统自动化是指利用先进的电气和信息技术,对电力系统进行监测、控制、保护和管理的一种技术手段。
本文旨在对电力系统自动化的相关知识进行探讨,并完成第一次作业任务。
二、电力系统自动化的概述1. 电力系统自动化的定义和目标电力系统自动化是指通过自动化技术和系统集成,实现电力系统的高效、安全、可靠和经济运行。
其目标包括提高电力系统的稳定性、降低运行成本、提高供电质量和响应速度等。
2. 电力系统自动化的组成电力系统自动化主要包括以下几个方面的内容:- 监测与测量系统:用于对电力系统的各种参数进行实时监测和测量,包括电压、电流、功率、频率等。
- 控制系统:通过控制设备对电力系统进行调节和控制,包括自动调压、自动调频、自动发电机控制等。
- 保护系统:用于对电力系统中的设备和线路进行保护,包括过电流保护、差动保护、接地保护等。
- 通信系统:用于实现电力系统各个部分之间的信息传递和数据交换,包括远动通信、保护通信等。
- 信息管理系统:用于对电力系统的运行数据进行采集、存储和分析,包括SCADA系统、EMS系统等。
三、电力系统自动化的关键技术1. 数据采集与传输技术数据采集与传输技术是电力系统自动化的基础,主要包括以下几个方面的技术:- 传感器技术:用于对电力系统各个参数进行实时采集,包括温度传感器、压力传感器、电流传感器等。
- 数据传输技术:用于将采集到的数据传输到监控中心或其他设备,包括有线通信、无线通信、光纤通信等。
- 数据处理技术:用于对采集到的数据进行处理和分析,包括数据压缩、数据解码、数据存储等。
2. 控制与优化技术控制与优化技术是电力系统自动化的核心,主要包括以下几个方面的技术:- 控制算法:用于对电力系统进行调节和控制,包括PID控制、模糊控制、遗传算法等。
- 优化算法:用于对电力系统进行优化调度,包括最优潮流算法、最优发电机组合算法等。
- 智能决策技术:用于对电力系统进行智能决策,包括基于规则的决策、基于模型的决策等。
配电网自动化习题一、引言配电网自动化是指通过先进的技术手段,对配电网进行监控、保护、控制和管理,实现配电网的自动化运行。
配电网自动化的发展可以提高配电系统的可靠性、安全性和经济性,减少人为操作的错误和事故发生的可能性,提高配电网的运行效率。
二、习题一:配电网自动化的基本概念1. 请简要解释什么是配电网自动化?配电网自动化是指利用先进的技术手段对配电网进行监控、保护、控制和管理,实现配电网的自动化运行,提高配电系统的可靠性、安全性和经济性。
2. 配电网自动化的主要目标是什么?配电网自动化的主要目标包括提高配电系统的可靠性、安全性和经济性,减少人为操作的错误和事故发生的可能性,提高配电网的运行效率。
三、习题二:配电网自动化的关键技术1. 列举配电网自动化的关键技术。
配电网自动化的关键技术包括远动通信技术、智能电能表技术、故障测距技术、故障自动定位技术、故障隔离与自动重合闸技术、配电自动化监控系统等。
2. 请简要介绍远动通信技术。
远动通信技术是指通过通信网络将配电设备与控制中心进行远程通信,实现对配电设备的监控、控制和管理。
通过远动通信技术,可以实时获取配电设备的运行状态,进行远程操作和调控,提高配电网的运行效率和可靠性。
四、习题三:配电网自动化的应用案例1. 请列举一些配电网自动化的应用案例。
一、智能配电网建设:通过引入智能电能表、智能开关等设备,实现对配电网的实时监控、故障检测和自动化控制,提高配电网的可靠性和安全性。
二、远程监控与控制:通过远动通信技术,实现对配电设备的远程监控和控制,减少人为操作的错误和事故发生的可能性。
三、故障自动定位与隔离:利用故障测距技术和故障隔离与自动重合闸技术,实现对配电系统故障的自动定位和隔离,提高故障处理的效率和准确性。
2. 请选取一个应用案例进行详细介绍。
智能配电网建设是一种典型的配电网自动化应用案例。
通过引入智能电能表、智能开关等设备,实现对配电网的实时监控、故障检测和自动化控制,提高配电网的可靠性和安全性。
配电网自动化习题一、习题描述本习题旨在考察配电网自动化系统的基本知识和应用能力。
请根据以下习题描述,回答相应问题。
二、习题内容1. 配电网自动化系统是什么?配电网自动化系统是一种通过集成自动化技术和通信技术,实现对配电网设备进行监控、控制和管理的系统。
它能够提高配电网的可靠性、安全性和经济性。
2. 配电网自动化系统的主要组成部分有哪些?配电网自动化系统主要由以下组成部分构成:- 监控与控制中心:负责对配电网设备进行实时监测和远程控制。
- 数据通信网络:用于实现监控与控制中心与配电网设备之间的数据传输和通信。
- 配电网设备:包括变电站、开关设备、保护装置等,通过传感器和执行器与监控与控制中心进行连接。
3. 配电网自动化系统的主要功能有哪些?配电网自动化系统具有以下主要功能:- 实时监测:对配电网设备的运行状态进行实时监测,包括电流、电压、功率等参数的监测。
- 远程控制:通过远程操作,对配电网设备进行远程控制,如开关操作、故障处理等。
- 故障检测与定位:能够检测配电网设备的故障,并快速定位故障点,提高故障处理效率。
- 负荷管理:根据负荷情况,对配电网进行负荷调度和优化,提高供电质量和经济性。
- 数据分析与决策支持:通过对配电网运行数据的分析和处理,提供决策支持,优化配电网运行。
4. 配电网自动化系统的优势有哪些?配电网自动化系统具有以下优势:- 提高供电可靠性:通过实时监测和远程控制,能够快速发现并处理配电网设备故障,减少停电时间。
- 提高供电质量:通过负荷管理和优化,能够平衡负荷分布,减少电压波动,提高供电质量。
- 提高运维效率:通过自动化的监测和控制,减少人工巡检和操作,提高运维效率。
- 提供决策支持:通过数据分析和决策支持功能,能够为运营商提供决策参考,优化配电网运行。
5. 配电网自动化系统的应用案例有哪些?配电网自动化系统已经在许多国家和地区得到广泛应用。
例如:- 某国家的配电网自动化系统实现了对全国范围内的变电站、开关设备的实时监测和远程控制,提高了供电可靠性和经济性。
西南交《配电网络自动化》在线作业一
一、单选题(共15 道试题,共60 分。
)
1. 在以下架空线路的配电网络拓扑结构中可靠性最高的是。
A. 放射形
B. 三电源环网形
C. 四电源环网形
D. 双电源环网形
正确答案:C
2. 电网的“三道防线”中的第一到防线是指正常运行方式下电力系统受到后,保护装置能够正确迅速动作,保持电力系统稳定运行和电网的正常供电。
A. 多故障扰动
B. 单一故障扰动
C. 较严重扰动
D. 稳定破坏
正确答案:B
3. 配电管理系统(DMS)中的高级应用包括网络拓扑、、网络优化、短路电流计算。
A. 网络分析
B. 负荷均衡化
C. 降低线损的网络重构
D. 无功调节
正确答案:A
4. 三相五线制系统(TN-S)中的五线是指三条火线和两条零线,其中零线是指
A. N线和PE线
B. N线和PN线
C. PE线和PN线
D. N线和PG线
正确答案:A
5. 中压配电网是指电压等级的配电线路
A. 35kV/110kV
B. 0.38kV/0.22kV
C. 10kV/6kV
D. 330kV
正确答案:C
6. 国家发展智能电网的目标是实现分散到网络。
A. 荷兰
B. 日本。
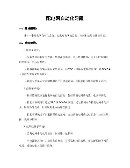
配电网自动化习题一、题目描述:设计一个配电网自动化系统,实现对电网的监测、控制和故障检测等功能。
二、系统架构:1. 监测子系统:- 安装传感器和监测设备,如电流传感器、电压传感器等,用于实时监测电网的电流、电压等参数。
- 将监测数据传输至数据采集单元,如PLC(可编程逻辑控制器)或SCADA (监控与数据采集系统)。
- 数据采集单元对监测数据进行处理和存储,并将数据传输至控制子系统。
2. 控制子系统:- 根据监测数据进行电网的自动控制,包括调整电网的电流、电压等参数。
- 控制子系统可以通过PLC或SCADA实现,通过控制命令控制电网中的开关、断路器等设备,以实现对电网的远程控制。
- 控制子系统还可以根据预设的策略,自动调整电网的运行状态,如负荷均衡、线路切换等。
3. 故障检测子系统:- 监测电网中的故障情况,如短路、过载等。
- 当检测到故障时,及时发出警报,并采取相应的措施,如切断故障区域的电源,通知运维人员进行维修。
4. 远程监控与管理系统:- 提供对配电网自动化系统的远程监控和管理功能。
- 运维人员可以通过该系统远程查看电网的实时状态、监测数据和故障报警信息。
- 可以对电网进行远程控制和调整,以实现对电网的远程管理。
三、系统功能需求:1. 监测功能:- 实时监测电网的电流、电压、功率因数等参数。
- 监测电网的负荷情况,包括负荷大小、负荷均衡情况等。
- 监测电网中的设备状态,如开关、断路器等的开关状态。
2. 控制功能:- 根据监测数据,自动调整电网的电流、电压等参数,以实现电网的稳定运行。
- 根据预设的策略,自动进行负荷均衡,调整电网的负荷分配。
- 支持远程控制电网中的开关、断路器等设备,实现对电网的远程控制。
3. 故障检测功能:- 监测电网中的故障情况,如短路、过载等。
- 及时发出故障警报,并采取相应的措施,如切断故障区域的电源,通知运维人员进行维修。
4. 远程监控与管理功能:- 实现对配电网自动化系统的远程监控和管理。
电力系统自动化第一次作业引言概述:电力系统自动化是指将信息技术与电力系统相结合,通过自动控制和智能化管理,提高电力系统运行的效率、可靠性和安全性。
在电力系统自动化的学习过程中,第一次作业是一个重要的环节,它涉及到电力系统的基础知识和自动化技术的应用。
本文将从四个方面详细阐述电力系统自动化第一次作业的内容。
一、电力系统基础知识1.1 电力系统概述:介绍电力系统的组成和功能,包括发电、输电、配电和用电等环节。
1.2 电力系统的拓扑结构:讲解电力系统的拓扑结构,包括发电厂、变电站、输电路线和配电路线等组成部份。
1.3 电力系统的运行模式:介绍电力系统的运行模式,包括平衡运行、稳定运行和暂态运行等。
二、电力系统自动化技术2.1 自动化控制系统:详细介绍电力系统自动化控制系统的组成和功能,包括传感器、执行器、控制器和通信设备等。
2.2 自动化调度系统:讲解电力系统自动化调度系统的作用和功能,包括负荷调度、发机电组调度和输电路线调度等。
2.3 自动化保护系统:介绍电力系统自动化保护系统的原理和应用,包括过电流保护、过电压保护和短路保护等。
三、电力系统自动化的应用3.1 自动化监控:详细介绍电力系统自动化监控的内容,包括实时监测、数据采集和故障诊断等。
3.2 自动化调度:讲解电力系统自动化调度的应用,包括负荷预测、发机电组优化和输电路线优化等。
3.3 自动化保护:介绍电力系统自动化保护的实现方式,包括故障检测、故障隔离和故障恢复等。
四、电力系统自动化的挑战与发展4.1 挑战:分析电力系统自动化面临的挑战,包括数据安全、系统可靠性和技术更新等方面。
4.2 发展:展望电力系统自动化的发展趋势,包括智能化、可持续发展和协同控制等方面的发展。
通过以上四个部份的详细阐述,我们可以更全面地了解电力系统自动化第一次作业的内容。
电力系统自动化的学习和应用是电力行业的重要组成部份,它不仅能提高电力系统的运行效率和可靠性,还能为电力行业的可持续发展做出贡献。
配电网自动化习题一、问题描述本习题旨在考察配电网自动化的相关知识和技术应用。
请回答以下问题:1. 什么是配电网自动化?2. 配电网自动化的主要目标是什么?3. 配电网自动化的优势有哪些?4. 配电网自动化中常用的技术有哪些?5. 请描述配电网自动化系统的基本组成部分。
6. 配电网自动化系统中常用的通信协议有哪些?7. 请简要介绍配电网自动化系统中的远动终端单元(RTU)。
8. 配电网自动化系统中的自动化装置有哪些类型?二、问题回答1. 配电网自动化是利用现代信息技术和通信技术对配电网进行监控、控制和管理的一种技术手段。
它通过自动化设备和系统对配电网的各个环节进行远程监测、故障检测、故障隔离、自动切换和数据采集等操作,实现对配电网的智能化管理。
2. 配电网自动化的主要目标是提高配电网的可靠性、安全性和经济性。
通过实时监测和控制,可以及时发现和处理配电网中的故障和异常情况,提高供电可靠性;同时,通过自动化操作和优化调度,可以提高配电网的运行效率,降低能耗和运维成本。
3. 配电网自动化的优势包括:- 提高供电可靠性:通过实时监测和故障检测,可以快速发现并隔离故障,减少停电时间,提高供电可靠性。
- 提高运行效率:自动化操作和优化调度可以提高配电网的运行效率,减少能耗和运维成本。
- 提供远程控制:配电网自动化系统可以实现对配电设备的远程监控和控制,方便运维人员进行远程操作。
- 数据采集与分析:自动化系统可以实时采集和记录配电网的运行数据,为运维决策和故障分析提供数据支持。
4. 配电网自动化中常用的技术包括:- SCADA(监控与数据采集系统):用于实时监测和控制配电网的各个环节,并采集和记录运行数据。
- 远动通信技术:包括有线通信和无线通信技术,用于实现与远程设备的数据传输和控制命令发送。
- 自动化装置:包括遥信单元、遥测单元、遥控单元和遥调单元等,用于实现对配电设备的远程监测和控制。
- 数据处理与分析技术:包括数据存储、数据挖掘和故障诊断等技术,用于对采集的数据进行处理和分析。
电力系统自动化第一次作业引言概述:电力系统自动化是指通过自动化技术和设备,对电力系统进行监控、控制和保护,提高电力系统的运行效率和稳定性。
本文将就电力系统自动化的第一次作业进行详细介绍。
一、作业准备1.1 确定作业目的:首先要明确本次作业的目的,是为了提高电力系统的运行效率还是为了解决系统故障。
1.2 采集作业资料:采集作业所需的电力系统资料,包括系统结构、设备参数、运行记录等。
1.3 制定作业计划:根据作业目的和资料,制定详细的作业计划,包括作业步骤、时间安排、人员分工等。
二、系统检测2.1 系统状态检测:对电力系统进行全面的状态检测,包括设备运行状态、电压电流波形、系统负荷等。
2.2 故障诊断:如有系统故障,要及时进行故障诊断,找出故障原因并制定解决方案。
2.3 数据分析:对检测到的数据进行分析,找出系统存在的问题和潜在风险,为后续作业提供参考。
三、设备调试3.1 设备参数设置:根据系统要求和实际情况,对设备参数进行调整和设置,确保设备正常运行。
3.2 联动测试:进行设备之间的联动测试,检验设备之间的协调性和稳定性。
3.3 效果评估:评估设备调试效果,确保设备能够满足系统自动化控制的要求。
四、系统优化4.1 系统调整:根据检测和调试结果,对系统进行必要的调整和优化,提高系统的运行效率和稳定性。
4.2 参数优化:对系统参数进行优化,使系统在不同运行条件下都能够正常工作。
4.3 效果验证:验证系统优化效果,确保系统在实际运行中能够达到预期效果。
五、作业总结5.1 总结经验:总结本次作业的经验和教训,为以后的作业提供参考。
5.2 提出建议:根据作业过程中发现的问题和不足,提出改进建议,进一步完善电力系统自动化。
5.3 完成报告:完成作业报告,详细记录作业过程和结果,为系统运行和维护提供参考依据。
结语:通过本次电力系统自动化的第一次作业,不仅提高了系统的运行效率和稳定性,也为未来的系统优化和升级奠定了基础。
配电网自动化习题一、背景介绍配电网自动化是指利用先进的通信、计算机、控制和保护技术,对配电网进行监测、控制和管理的一种系统。
通过实现配电网自动化,可以提高配电网的可靠性、经济性和安全性,提高供电质量,满足用户对电能的需求。
二、习题一:配电网自动化系统的组成配电网自动化系统由以下几个部分组成:1. 数据采集与监测子系统:负责采集配电网各个节点的电压、电流、功率等数据,并实时监测配电设备的运行状态。
2. 通信子系统:负责将采集到的数据传输到监控中心,并接收监控中心下发的控制指令。
3. 监控中心:负责接收和处理来自数据采集与监测子系统的数据,并根据需要下发控制指令,对配电网进行监控和控制。
4. 控制与保护子系统:负责根据监控中心下发的控制指令,对配电设备进行控制和保护,如开关的合闸、分闸,保护装置的动作等。
5. 数据存储与分析子系统:负责将采集到的数据进行存储,并进行数据分析,以便后续的故障诊断和优化决策。
三、习题二:配电网自动化系统的优势1. 提高供电可靠性:配电网自动化系统可以实时监测配电设备的运行状态,及时发现故障并进行处理,大大提高了供电可靠性。
2. 提高供电质量:通过配电网自动化系统,可以对电压、电流等参数进行精确监测和控制,有效解决供电质量问题,提高用户的用电质量。
3. 提高供电效率:配电网自动化系统可以实现对配电设备的智能控制和优化调度,减少能量损耗,提高供电效率。
4. 降低运维成本:自动化系统可以实现对配电设备的远程监控和控制,减少了人工巡检和维护的工作量,降低了运维成本。
5. 提高安全性:配电网自动化系统可以实时监测设备的运行状态,及时发现异常情况并采取措施,保障了供电系统的安全运行。
四、习题三:配电网自动化系统的应用案例1. 智能配电网:利用配电网自动化系统,实现对配电设备的智能控制和优化调度,提高供电效率和供电质量,降低能量损耗。
2. 远程监控与管理:通过配电网自动化系统,可以实现对配电设备的远程监控和管理,减少人工巡检,提高工作效率。
电力系统自动化第一次作业一、引言电力系统自动化是指利用先进的信息技术和控制技术,对电力系统进行监控、控制和管理的一种技术手段。
本文将针对电力系统自动化的第一次作业进行详细的介绍和分析。
二、作业目的本次作业的目的是了解和掌握电力系统自动化的基本概念、原理和应用,以及对电力系统进行监控和控制的方法和技术。
三、作业内容1. 电力系统自动化概述在本部份,我们将介绍电力系统自动化的定义、发展历程和应用领域。
同时,还将涉及到电力系统自动化的重要性和意义。
2. 电力系统监控与数据采集本部份将介绍电力系统监控的基本原理和方法。
包括监测设备的选择和安装、数据采集的方式和技术,以及对监测数据进行处理和分析的方法。
3. 电力系统故障检测与诊断在本部份,我们将介绍电力系统故障检测与诊断的基本原理和方法。
包括故障检测的常用技术和算法,以及故障诊断的过程和方法。
4. 电力系统自动化控制本部份将介绍电力系统自动化控制的基本原理和方法。
包括自动化控制系统的组成和结构,以及常用的控制策略和算法。
5. 电力系统自动化应用案例在本部份,我们将通过实际案例来展示电力系统自动化的应用。
包括电力系统的远程监控和控制、故障自愈和智能优化等方面的应用。
四、作业要求1. 对于每一个部份,要求详细介绍相关的概念、原理和方法。
同时,可以适当引用相关的文献和数据来支持论述。
2. 对于电力系统自动化的应用案例部份,要求详细描述实际应用的背景、目标和效果,并分析其优势和不足之处。
3. 文章要求结构清晰,逻辑严谨,语言准确。
可以适当使用图表和公式来说明和解释相关的概念和原理。
4. 在撰写过程中,要遵循学术规范,引用相关文献时要注明出处。
五、参考文献[1] 张三, 李四. 电力系统自动化技术综述[J]. 电力自动化设备, 2022, 34(2): 1-5.[2] 王五, 赵六. 电力系统自动化应用案例研究[J]. 电力工程技术, 2022, 39(3): 10-15.六、结论通过本次作业,我们对电力系统自动化的基本概念、原理和应用有了更深入的了解。
电力系统自动化第一次作业引言概述:电力系统自动化是指利用先进的电力信息技术和控制技术,对电力系统进行监测、控制和管理的一种系统工程。
在电力系统的运行中,自动化技术的应用可以提高系统的可靠性、安全性和经济性。
本文将从五个方面介绍电力系统自动化的第一次作业。
一、自动化监测系统1.1 实时数据采集:通过传感器、遥测装置等设备,采集电力系统各个节点的电压、电流、功率等实时数据。
1.2 数据传输与存储:利用通信技术,将采集到的实时数据传输到监测中心,并进行存储和备份,以便后续分析与处理。
1.3 故障诊断与预警:根据监测到的数据,通过算法和模型,实现对电力系统的故障诊断和预警,提前采取措施避免事故的发生。
二、自动化控制系统2.1 远程操作与控制:通过远程终端设备,实现对电力系统的远程操作和控制,包括开关的合闸、分闸、调节设备的调整等。
2.2 自动调度与优化:利用优化算法和模型,自动调度电力系统的运行状态,实现最优的发电、输电和配电方式,提高系统的效率和经济性。
2.3 安全保护与应急措施:自动化控制系统还包括对电力系统的安全保护功能,当系统浮现异常情况时,能够自动采取应急措施,确保系统的安全运行。
三、自动化管理系统3.1 运行状态监测与分析:通过对电力系统的监测数据进行分析,实时监测系统的运行状态,及时发现问题并采取措施解决。
3.2 资源管理与调度:对电力系统的各项资源进行管理和调度,包括发机电组、变电站、输电路线等,确保系统的资源得到合理利用。
3.3 运行计划与调整:根据电力系统的需求和运行情况,制定合理的运行计划,并根据实际情况进行调整,确保系统的稳定运行。
四、自动化维护与保养4.1 设备状态监测与维护:通过对电力设备的状态进行监测和分析,及时发现设备的故障和异常,进行维修和保养,确保设备的可靠性和安全性。
4.2 巡检与检修计划:制定合理的巡检和检修计划,对电力设备进行定期检查和维护,预防故障的发生。
4.3 故障分析与改进:对电力设备的故障进行分析和总结,找出故障的原因,并采取改进措施,提高设备的可靠性和维护效率。
配电网自动化习题一、习题描述本习题旨在帮助学习者加深对配电网自动化的理解,掌握相关概念和技术。
通过解答以下习题,学习者将能够熟悉配电网自动化的基本原理、设备和应用。
二、习题内容1. 请简要解释什么是配电网自动化?配电网自动化是指利用现代信息技术、通信技术和控制技术,对配电网进行监控、保护、控制和管理的一种技术手段。
它包括对配电设备的状态进行实时监测,实现故障检测和定位,以及自动控制和调度配电设备的运行。
2. 请列举配电网自动化的主要设备和系统。
主要设备包括智能电表、自动化开关设备、遥测遥控终端等。
主要系统包括监控系统、保护系统、自动化控制系统和管理系统。
3. 请简要介绍配电网自动化的监控系统的功能和特点。
监控系统用于实时监测配电设备的运行状态,包括电流、电压、功率等参数的监测。
其功能包括故障检测和定位、设备状态监测、数据采集和存储等。
特点是具有实时性、可靠性和可扩展性。
4. 请简要介绍配电网自动化的保护系统的功能和特点。
保护系统用于对配电设备进行故障保护,包括过电流保护、短路保护、接地保护等。
其功能包括故障检测和定位、故障隔离和恢复、故障记录和报警等。
特点是快速响应、可靠性高和自动化程度高。
5. 请简要介绍配电网自动化的自动化控制系统的功能和特点。
自动化控制系统用于对配电设备进行自动化控制和调度,包括负荷调度、设备运行模式切换等。
其功能包括负荷预测和优化、设备状态监测和控制、故障自动恢复等。
特点是自动化程度高、运行效率高和能耗低。
6. 请简要介绍配电网自动化的管理系统的功能和特点。
管理系统用于对配电网的运行进行管理和优化,包括运行计划制定、运行数据分析等。
其功能包括数据统计和分析、计划制定和执行、运行指标评估和优化等。
特点是信息化程度高、决策支持能力强和运行效率高。
7. 请简要介绍配电网自动化在能源管理方面的应用。
配电网自动化可以实现对负荷的精确监测和控制,优化负荷分配,提高能源利用效率。
通过对能源的实时监测和数据分析,可以制定合理的能源管理策略,降低能源消耗和成本。
电力系统自动化第一次作业引言概述:电力系统自动化是指利用现代计算机技术和通信技术,对电力系统进行监控、测量、控制和保护的一种技术手段。
在电力系统中,自动化的应用已经成为提高系统运行效率和可靠性的重要手段。
本文将从五个大点分析电力系统自动化的第一次作业。
正文内容:1. 第一大点:作业目标1.1 了解电力系统自动化的基本概念和原理1.2 熟悉电力系统自动化的应用领域和意义1.3 掌握电力系统自动化的发展历程和现状1.4 了解电力系统自动化的技术体系和关键技术1.5 研究电力系统自动化的发展趋势和前景2. 第二大点:作业内容2.1 分析电力系统自动化的基本要素和功能2.2 研究电力系统自动化的系统结构和组成2.3 探讨电力系统自动化的通信技术和网络架构2.4 熟悉电力系统自动化的监控与控制策略2.5 了解电力系统自动化的故障诊断和恢复技术3. 第三大点:作业方法3.1 收集电力系统自动化的相关文献和资料3.2 进行电力系统自动化的实地调研和观察3.3 运用数学和计算机技术进行电力系统自动化的建模与仿真3.4 开展电力系统自动化的实验和测试3.5 分析电力系统自动化的实际案例和应用4. 第四大点:作业成果4.1 形成关于电力系统自动化的综述报告4.2 提出电力系统自动化的优化方案和改进措施4.3 发表电力系统自动化的研究论文和学术成果4.4 参与电力系统自动化的实际项目和工程4.5 推广电力系统自动化的应用和技术5. 第五大点:作业总结5.1 总结电力系统自动化的作业过程和方法5.2 总结电力系统自动化的关键问题和挑战5.3 总结电力系统自动化的未来发展方向和前景总结:通过对电力系统自动化的第一次作业的分析,我们了解了电力系统自动化的基本概念和原理,熟悉了电力系统自动化的应用领域和意义。
我们还掌握了电力系统自动化的发展历程和现状,并了解了电力系统自动化的技术体系和关键技术。
在作业过程中,我们通过收集文献资料、实地调研和数学计算等方法,深入研究了电力系统自动化的各个方面。
配电网自动化习题一、背景介绍配电网自动化是指利用先进的信息技术和通信技术,对配电网进行监控、控制和管理,以提高配电系统的可靠性、经济性和安全性。
为了提高配电网自动化技术的应用水平,需要进行习题练习,以加深对相关知识的理解和掌握。
本文将提供一些配电网自动化习题,并给出详细的解答和分析。
二、习题一:配电网自动化系统组成1. 请列举配电网自动化系统的主要组成部分,并简要描述其功能。
解答:配电网自动化系统的主要组成部分包括:- 监控系统:用于实时监测配电网的运行状态,包括电流、电压、功率等参数的监测。
- 控制系统:用于对配电网进行远程控制,包括开关的远程操作、故障处理等。
- 通信系统:用于实现监控系统和控制系统之间的数据传输,包括局域网、广域网等通信方式。
- 数据存储与处理系统:用于存储和处理配电网的历史数据,包括数据库、数据分析等功能。
- 安全保护系统:用于保护配电网的安全,包括防雷、防火、防盗等措施。
- 用户接入系统:用于实现用户对配电网的接入和管理,包括用户信息管理、计费等功能。
三、习题二:配电网自动化通信技术1. 请列举配电网自动化常用的通信技术,并简要描述其特点和应用场景。
解答:配电网自动化常用的通信技术包括:- 无线通信技术:如GSM、CDMA等,具有覆盖范围广、安装方便等特点,适用于远程通信和移动通信场景。
- 光纤通信技术:具有传输带宽大、抗干扰能力强等特点,适用于长距离和高速通信场景。
- 以太网通信技术:具有传输速度快、稳定性好等特点,适用于局域网内的数据传输。
- 电力线载波通信技术:利用电力线传输数据,具有覆盖范围广、成本低等特点,适用于低速数据传输场景。
四、习题三:配电网自动化监控与控制1. 请描述配电网自动化监控系统的工作流程,并说明各个环节的功能。
解答:配电网自动化监控系统的工作流程包括以下环节:- 数据采集:监测设备采集配电网的各种参数数据,如电流、电压、功率等。
- 数据传输:将采集到的数据通过通信系统传输到监控中心。
电力系统自动化第一次作业一、引言电力系统自动化是指利用先进的计算机技术和通信技术,对电力系统进行监控、保护、控制和管理的一种技术手段。
本文将以电力系统自动化为主题,对第一次作业的相关内容进行详细介绍。
二、作业要求本次作业要求掌握电力系统自动化的基本概念、原理和应用,并能够运用所学知识解决实际问题。
具体要求如下:1. 理解电力系统自动化的定义和发展历程;2. 掌握电力系统自动化的基本原理和关键技术;3. 熟悉电力系统自动化的应用领域和实际案例;4. 能够运用所学知识解决电力系统自动化相关问题。
三、电力系统自动化的定义和发展历程电力系统自动化是指利用计算机技术和通信技术对电力系统进行监控、保护、控制和管理的一种技术手段。
它的发展历程可以分为以下几个阶段:1. 人工控制阶段:早期的电力系统是由人工操作和控制的,存在操作不准确、效率低下等问题;2. 远动控制阶段:随着电力系统的发展,人们开始使用远动控制设备,实现了对电力系统的远程控制;3. 自动化控制阶段:随着计算机技术和通信技术的发展,人们开始使用计算机和通信设备对电力系统进行自动化控制;4. 智能化控制阶段:近年来,随着人工智能技术的发展,电力系统自动化进入了智能化控制阶段,实现了更高效、更智能的电力系统管理。
四、电力系统自动化的基本原理和关键技术电力系统自动化的基本原理是通过对电力系统的监控、保护、控制和管理,实现电力系统的安全、稳定和经济运行。
其关键技术包括以下几个方面:1. 监控技术:通过监测电力系统的各项参数和状态,实时了解电力系统的运行情况;2. 保护技术:通过对电力系统的故障和异常情况进行检测和判断,并采取相应的保护措施,保证电力系统的安全运行;3. 控制技术:通过对电力系统的各种设备和装置进行控制,实现对电力系统的运行状态和负荷的调节和控制;4. 管理技术:通过对电力系统的数据进行采集、处理和分析,实现对电力系统的管理和优化。
五、电力系统自动化的应用领域和实际案例电力系统自动化广泛应用于电力生产、输配电和用电等领域。
本次作业是本门课程本学期的第1次作业,注释如下:
一、单项选择题(只有一个选项正确,共10道小题)
1. 电力系统将电能输送给用户要经历发电,变电和???? 。
(? )
??(A)?输电,配电
??(B)?输电,变电,供电,配电
??(C)?输电,供电,配电
??(D)?输电,配电,用电
正确答案:B
解答参考:?
2. 高压配电网是指电压等级为???? 的配电网。
(? )
??(A)?35kV
??(B)?110kV
??(C)?220kV/110kV
??(D)?35kV /110kV
正确答案:D
解答参考:?
3. 电力线路的结构分为电缆线路结构和???? 结构两类。
(? )
??(A)?架空线路
??(B)?光纤线路
??(C)?高分子材料线路
??(D)?杆塔线路
正确答案:A
解答参考:?
4. 在以下架空线路的配电网络拓扑结构中可靠性最高的是???? 。
()
??(B)?三电源环网形
??(C)?四电源环网形
??(D)?双电源环网形
正确答案:C
解答参考:?
5. 配电自动化系统包括配电地理信息系统,需方管理系统和????? ?。
(?? )
??(A)?配电网SCADA系统
??(B)?变压器巡检与无功补偿系统
??(C)?馈线自动化系统
??(D)?开闭所、变电站自动化系统
正确答案:A
解答参考:?
6. 下列选项中??????? 不属于配电自动化的管理子系统。
(? )?
??(A)?信息管理子系统
??(B)?电流管理子系统
??(C)?负荷管理子系统
??(D)?可靠性管理子系统
正确答案:B
解答参考:
7. 重合器的动作特性一般可整定为“一快二慢”、“二快二慢”、“?????? ”。
(? )??(A)?一快四慢
??(B)?一快三慢
??(C)?二快三慢
??(D)?三快三慢
解答参考:
8. 根据判断故障方式的不同,分段器可分为电压—时间型分段器和???????????? 两类。
(? ). ??(A)?过压脉冲计数型分段器
??(B)?电压—功率型分段器
??(C)?电流—时间型分段器
??(D)?过流脉冲计数型分段器
正确答案:D
解答参考:
9. 下列选项中?????? 不属于FTU的性能要求。
(?? )
??(A)?统计功能
??(B)?事故记录
??(C)?远程通信功能
??(D)?优化功能
正确答案:D
解答参考:
10. 配电SCADA系统主要由三部分组成,分别为:???????? ,通信系统和远方终端装置。
(? )? ??(A)?控制主站
??(B)?监控显示
??(C)?外设部分
??(D)?服务器
正确答案:A
解答参考:
二、判断题(判断正误,共10道小题)
11.?我国目前有三个电网公司,分别是南方电网公司,北方电网公司和国家电网公司。
(? )
正确答案:说法错误
解答参考:?
12.?电力系统是发电厂、变电站(所)、电力线路及用户连接起来构成的整体。
????? (? )
正确答案:说法正确
解答参考:?
13.??配电是指发电厂或发电基地发出的电能输送到负荷中心或另一个电网的过程。
?? (? )
正确答案:说法错误
解答参考:?
14.?配电自动化系统发展经过了2个阶段,分别为基于自动化设备相互配合和高级应用。
(? )
正确答案:说法错误
解答参考:?
15.?配电管理系统包括配电自动化,调度员仿真调度系统和工作票管理系统。
(? )
正确答案:说法错误
解答参考:?
16.?基于开关设备的馈线自动化需要建设完整良好的通信通道。
(? )
正确答案:说法错误
解答参考:?
17.?联络开关和分段开关是配电网中属于不同种类的开关设备。
(? )
正确答案:说法错误
解答参考:?
18.?现场FTU能够采集开关的运行情况,如负荷,电压,功率等,并将上述信息由通信网络发向远方的配电网自动化控制中心。
(? )正确答案:说法正确
解答参考:?
19.?FTU安装两个机壳的原因都是为了防雨和防雷。
(? )
正确答案:说法错误
解答参考:?
20.?需方管理系统包括配电地理信息系统和负荷监控与管理系统。
(? )
正确答案:说法错误
解答参考:?
(注意:若有主观题目,请按照题目,离线完成,完成后纸质上交学习中心,记录成绩。
在线只需提交客观题答案。
)
三、主观题(共6道小题)
21.?请简述配电SCADA系统的概念。
参考答案:配电监控系统即配电数据采集与监视控制系统,又称SCADA(Supervisory Control And Data Acquisition)系统。
它可以实时采集现场数据,对现场进行本地或远程的自动控制,对配电网供电过程进行全面、实时的监视,并为生产、调度和管理提供必要的数据。
22.?请解释小电流接地选线的含义
参考答案:小电流接地故障选线是指当小电流接地系统(中性点非有效接地系统)发生单相接地故障时,选出带有接地故障的线路并给出指示信号,又称为小电流接地保护。
23.?简述配电自动化系统的作用和实施难点
参考答案:配电自动化的作用:在正常运行情况下,通过监视配网运行工况,优化配网运行方式;当配网发生故障或异常运行时,迅速查出故障区段或异常情况, 快速隔离故障区段, 及时恢复非故障区域用户的供电,因此缩短了对用户的停电时间, 减少了停电面积;根据配网电压合理控制无功负荷和电压水平,改善供电质量,达到经济运行目的;合理控制用电负荷,从而提高设备利用率;自动抄表计费,保证了抄表计费的及时和准确,提高了企业的经济效益和工作效率,并可为用户提供自动化的用电信息服务等
实施难点:(1)配电自动化系统的测控对象为进站变电站、10kV开闭所、小区变电所、分段开关,站点非常多。
(2)配电自动化系统中的大量的站端设备不能安置在室内,环境恶劣。
(3)配电自动化系统的站端设备数量非常多,大大增加通讯系统建设的复杂性。
(4)配电自动化系统中控制电源和工作电源的提取问题难。
(5)我国目前配电网的现状十分落后,配网拓扑以及设备都需要改造,实施存在困难。
24.?对于中性点不接地的10kV配电网发生单相接地,故障馈线和非故障馈线有哪些特征差异。
参考答案:区别:(1)非故障线路零序电流的大小等于本线路的接地电容电流;故障线路零序电流的大小等于所有非故障线路的零序电流之和,也就是所有非故障线路的接地电容电流之和。
(2)非故障线路的零序电流超前零序电压90°,故障线路的零序电流滞后零序电压90°;故障线路的零序电流与非故障的零序电流相位差180°。
(3)接地故障处得电流大小等于所有线路(包括故障线路和非故障线路)的接地电容电流的总和,并且超前零序电压9 0°。
25.?
对于下图1中的三电源环网接线,当因C站所在线路发生故障a,引起部分区域停电,可以有哪些途径恢复对非故障区间供电?
参考答案:当因C站所在线路发生故障a,引起全线路停电,则可先分S6将故障区间隔离,另通过以下四条途径恢复对非故障区间供
电:
(a)通过合联络开关L2,将失电线路切换到A站所带线路,实现负荷转带。
(b)通过合联络开关L3,将失电线路切换到B站所带线路,实现负荷转带。
(c)通过分S7,合联络开关L2,将S7以后的负荷由A站转带;合联络开关L3,将其余失电线路负荷由B站转带。
(d)通过分S5,合联络开关L3,将S5以后的负荷由B站转带;合联络开关L2,将其余失电线路负荷由A站转带。
26.?
给出如图2所示c点故障时故障隔离过程中各开关动作的时序图。
图2为一个典型的辐射状网,隔离故障区段的过程采用重合器与电压-时间型分段器配合。
图2中,A采用重合器,整定为一慢一快,即第一次重合时间为15秒,第二次重合时间为5秒。
B、D和E 采用电压-时间型分段器,它们的X时限均整定为7秒,C亦采用电压-时间型分段器,其X时限均整定为14秒,Y时限均整定为5秒。
分段器均设置在第一套功能。
参考答案:
开关时序图:。