DLT 540-1994 QJ-25、50、80型气体继电器检验规程
- 格式:doc
- 大小:224.00 KB
- 文档页数:11
DL-T 504-94气体继电器检验规程DL/T 540—94805025-QJ 型气体继电器检验规程中华人民共和国电力工业部1994-04-11批准 1994-10-01实施1 主题内容与适用范围本标准规定了气体继电器的机械性能、动作可靠性、主要特性、整组保护的检验和试验要求及方法等内容。
本标准适用于QJ-25、50、80型气体继电器(以下简称继电器),作为现场安装和运行中对继电器进行检验的规则和依据。
2 继电器结构与外观检查2.1 继电器壳体、玻璃窗、出线端子、探针和波纹管等应完好。
2.2 继电器内部零件应完好,各螺丝应有弹簧垫并拧紧,固定支架牢固可靠,各焊缝处应焊接良好无漏焊。
2.3 放气阀、探针操作应灵活,探针头与挡板挡舌间保持1.5~2.5mm 的间隙。
2.4 开口杯转动应灵活,轴向活动范围为0.3~0.5mm ,开口杯转动过程中与出线端子最近距离不小于3mm 。
2.5 干簧触点固定牢固,玻璃管应完好,根部引出线焊接可靠,引出硬柱不能弯曲并套软塑料管排列固定,永久磁铁在框架内固定牢固。
2.6 弹簧与调节螺杆连接平稳可靠,并与挡板静止位置垂直。
2.7 挡板转动应灵活,轴向活动范围为0.3~0.5mm 。
干簧触点可动片面向永久磁铁并保持平行,尽可能调整两个触点同时断合。
2.8 开口杯的干簧触点应接在动作于“信号”的出线端子上,挡板的两个干簧触点应串接在动作于“跳闸”的回路中。
检查接线盒漏水孔是否畅通。
3 继电器动作可靠性检查3.1 检查动作于跳闸的干簧触点动作可靠性转动挡板至干簧触点刚开始动作处,永久磁铁面距干簧触点玻璃管面的间隙应保持在2.5~4.0mm 范围内。
继续转动挡板到终止位置,干簧触点应可靠吸合,并保持其间隙在0.5~1.0mm 范围内,否则应进行调整。
3.2 检查动作于信号的干簧触点动作可靠性转动开口杯,自干簧触点刚开始动作处至动作终止位置,干簧触点应可靠吸合,并保持其滑行距离不小于1.5mm ,否则应进行调整。
中华人民共和国电力行业标准DL/T 540—94805025-QJ 型气体继电器检验规程中华人民共和国电力工业部1994-04-11批准 1994-10-01实施1 主题内容与适用范围本标准规定了气体继电器的机械性能、动作可靠性、主要特性、整组保护的检验和试验要求及方法等内容。
本标准适用于QJ-25、50、80型气体继电器(以下简称继电器),作为现场安装和运行中对继电器进行检验的规则和依据。
2继电器结构与外观检查2.1继电器壳体、玻璃窗、出线端子、探针和波纹管等应完好。
2.2继电器内部零件应完好,各螺丝应有弹簧垫并拧紧,固定支架牢固可靠,各焊缝处应焊接良好无漏焊。
2.3放气阀、探针操作应灵活,探针头与挡板挡舌间保持1.5~2.5mm的间隙。
2.4开口杯转动应灵活,轴向活动范围为0.3~0.5mm,开口杯转动过程中与出线端子最近距离不小于3mm。
2.5干簧触点固定牢固,玻璃管应完好,根部引出线焊接可靠,引出硬柱不能弯曲并套软塑料管排列固定,永久磁铁在框架内固定牢固。
2.6弹簧与调节螺杆连接平稳可靠,并与挡板静止位置垂直。
2.7挡板转动应灵活,轴向活动范围为0.3~0.5mm。
干簧触点可动片面向永久磁铁并保持平行,尽可能调整两个触点同时断合。
2.8开口杯的干簧触点应接在动作于“信号”的出线端子上,挡板的两个干簧触点应串接在动作于“跳闸”的回路中。
检查接线盒漏水孔是否畅通。
3继电器动作可靠性检查3.1检查动作于跳闸的干簧触点动作可靠性转动挡板至干簧触点刚开始动作处,永久磁铁面距干簧触点玻璃管面的间隙应保持在2.5~4.0mm 范围内。
继续转动挡板到终止位置,干簧触点应可靠吸合,并保持其间隙在0.5~1.0mm范围内,否则应进行调整。
3.2检查动作于信号的干簧触点动作可靠性转动开口杯,自干簧触点刚开始动作处至动作终止位置,干簧触点应可靠吸合,并保持其滑行距离不小于1.5mm,否则应进行调整。
4继电器特性试验4.1密封性能试验继电器充满变压器油,在常温下加压至0.15MPa、稳压20min 后,检查放气阀、波纹管、出线端子、壳体各密封处应无渗漏。
气体继电器保护检验作业指导书1 目的规范气体继电器的现场检验,保证人身安全和设备安全,提高气体继电器的检验质量及其运行可靠性。
2 适用范围适用于云南电网公司所属企业的继电保护人员对气体继电器进行现场检验工作。
3 引用标准下列标准所包含的条文,通过引用而构成本作业指导书的条文。
本书出版时,所示版本均为有效。
所有标准都会被修订,使用本书的各方,应探讨使用下列标准最新版本的可能性。
GB/T 14285-1993 《继电保护和安全自动装置技术规程》DL 408-91 《电业安全工作规程》(发电厂和变电所电气部分)DL/T 540-94 《QJ-25、50、80型气体继电器检验规程》Q/CSG 1 0008-2004 《继电保护及安全自动装置检验条例》4 支持性文件《继电保护和电网安全自动装置现场工作保安规定》《QJ1-80、50型气体继电器使用说明书》《QJ4-25型气体继电器使用说明书》5 技术术语气体继电器:能反映油侵式变压器油位下降、绝缘击穿、铁心故障、线圈短路等内部故障的继电器。
6 安全措施6.1 保证安全的组织措施6.1.1 正确履行工作票制度:填写第一种工作票及二次设备及回路工作安全技术措施单,一式两份,内容应正确清晰。
工作票应在工作前一日交给值班员,开工前,所有安全措施应一次做完,并由工作许可人会同工作负责人检查现场的安全措施;工作负责人、工作许可人任何一方不得擅自变更安全措施;工作在有效期内未完成的,应办理延期手续。
正确履行工作监护制度:完成工作许可手续后,工作负责人应向工作班人员交待现场安全措施、注意事项,认真落实二次设备及回路工作安全技术措施单中所列的安全技术措施;工作负责人必须始终在工作现场,对工作班人员的安全进行认真监护,若工作负责人因故必须离开工作地点,应指定能胜任的人员临时代替;若工作负责人离开时间长,应由工作票签发人变更新工作负责人,两位工作负责人应做好必要的交接。
6.1.3 正确履行工作间断、转移和终结制度:工作间断时,工作班人员应从工作现场撤出,所有安全措施保持不动,每日工作结束,应清扫工作地点,开放已封闭的通道,将工作票交回值班员;全部工作完毕后,工作班应清扫、整理现场,工作负责人应先周密检查,全体工作人员撤离工作地点后与值班人员共同检查设备状况等,工作票方告终结;在工作票未办理工作终结手续前,值班员不准将施工设备合闸送电,只有在同一停电系统的所有工作票结束,拆除所有接地线、临时遮拦和标志牌等措施后,方可送电。
瓦斯继电器校验规程公司内部编号:(GOOD-TMMT-MMUT-UUPTY-UUYY-DTTI-气体继电器校验规程中华人民共和国电力行业标准DL/T540—94型气体继电器检验规程中华人民共和国电力工业部1994-04-11批准1994-10-01实施1主题内容与适用范围本标准规定了气体继电器的机械性能、动作可靠性、主要特性、整组保护的检验和试验要求及方法等内容。
本标准适用于QJ-25、50、80型气体继电器(以下简称继电器),作为现场安装和运行中对继电器进行检验的规则和依据。
2继电器结构与外观检查继电器壳体、玻璃窗、出线端子、探针和波纹管等应完好。
继电器内部零件应完好,各螺丝应有弹簧垫并拧紧,固定支架牢固可靠,各焊缝处应焊接良好无漏焊。
放气阀、探针操作应灵活,探针头与挡板挡舌间保持~2.5mm的间隙。
开口杯转动应灵活,轴向活动范围为~0.5mm,开口杯转动过程中与出线端子最近距离不小于3mm。
干簧触点固定牢固,玻璃管应完好,根部引出线焊接可靠,引出硬柱不能弯曲并套软塑料管排列固定,永久磁铁在框架内固定牢固。
弹簧与调节螺杆连接平稳可靠,并与挡板静止位置垂直。
挡板转动应灵活,轴向活动范围为~0.5mm。
干簧触点可动片面向永久磁铁并保持平行,尽可能调整两个触点同时断合。
开口杯的干簧触点应接在动作于“信号”的出线端子上,挡板的两个干簧触点应串接在动作于“跳闸”的回路中。
检查接线盒漏水孔是否畅通。
3继电器动作可靠性检查检查动作于跳闸的干簧触点动作可靠性转动挡板至干簧触点刚开始动作处,永久磁铁面距干簧触点玻璃管面的间隙应保持在~4.0mm范围内。
继续转动挡板到终止位置,干簧触点应可靠吸合,并保持其间隙在~1.0mm范围内,否则应进行调整。
检查动作于信号的干簧触点动作可靠性转动开口杯,自干簧触点刚开始动作处至动作终止位置,干簧触点应可靠吸合,并保持其滑行距离不小于1.5mm,否则应进行调整。
4继电器特性试验密封性能试验继电器充满变压器油,在常温下加压至、稳压20min后,检查放气阀、波纹管、出线端子、壳体各密封处应无渗漏。
中华人民共和国电力行业标准DL/T 540—94805025-QJ 型气体继电器检验规程中华人民共和国电力工业部1994-04-11批准 1994-10-01实施 1 主题内容与适用范围本标准规定了气体继电器的机械性能、动作可靠性、主要特性、整组保护的检验和试验要求及方法等内容。
本标准适用于QJ-25、50、80型气体继电器(以下简称继电器),作为现场安装和运行中对继电器进行检验的规则和依据。
2 继电器结构与外观检查2.1 继电器壳体、玻璃窗、出线端子、探针和波纹管等应完好。
2.2 继电器内部零件应完好,各螺丝应有弹簧垫并拧紧,固定支架牢固可靠,各焊缝处应焊接良好无漏焊。
2.3 放气阀、探针操作应灵活,探针头与挡板挡舌间保持1.5~2.5mm 的间隙。
2.4 开口杯转动应灵活,轴向活动范围为0.3~0.5mm ,开口杯转动过程中与出线端子最近距离不小于3mm 。
2.5 干簧触点固定牢固,玻璃管应完好,根部引出线焊接可靠,引出硬柱不能弯曲并套软塑料管排列固定,永久磁铁在框架内固定牢固。
2.6 弹簧与调节螺杆连接平稳可靠,并与挡板静止位置垂直。
2.7 挡板转动应灵活,轴向活动范围为0.3~0.5mm 。
干簧触点可动片面向永久磁铁并保持平行,尽可能调整两个触点同时断合。
2.8 开口杯的干簧触点应接在动作于“信号”的出线端子上,挡板的两个干簧触点应串接在动作于“跳闸”的回路中。
检查接线盒漏水孔是否畅通。
3 继电器动作可靠性检查3.1 检查动作于跳闸的干簧触点动作可靠性转动挡板至干簧触点刚开始动作处,永久磁铁面距干簧触点玻璃管面的间隙应保持在2.5~4.0mm 范围内。
继续转动挡板到终止位置,干簧触点应可靠吸合,并保持其间隙在0.5~1.0mm 范围内,否则应进行调整。
3.2 检查动作于信号的干簧触点动作可靠性转动开口杯,自干簧触点刚开始动作处至动作终止位置,干簧触点应可靠吸合,并保持其滑行距离不小于1.5mm ,否则应进行调整。
气体继电器校验
气体继电器试验内容根据国家电力行业《DL/T540-94 气体继电器校验规程》进行。
在此主要对轻瓦斯、重瓦斯和瓦斯继电器试验内容做简单阐述。
1、轻瓦斯试验将瓦斯继电器放在实验台上固定,(继电器上标注箭头指向油枕),打开实验台上部阀门,从实验台下面气孔打气至继电器内部完全充满油后关闭阀门,放平实验台,打开阀门,观察油面降低到何处刻度线时轻瓦斯触点导通,使用单位按自身设备要求设定轻瓦斯定值,若轻瓦斯定值不满足要求,应调节开口杯背后的重锤改变开口杯的平衡来满足需求。
2、重瓦斯试验(流速实验)从实验台气孔打入气体至气体继电器内部完全充满油后关上阀门,放平实验台,打开实验台表计电源,选择表计上的瓦斯孔径档位,测量方式选在“流速”,再继续打入气体,观察表计显示的流速值为整定值止,快速打开阀门,此时油流应能推动档板将重瓦斯触点导通。
重瓦斯定值一般为1.0-1.2m/s,若重瓦斯定值不满足要求,应通过调节指针弹簧改变档板的强度来满足需求。
3、密闭试验同上面的方法将起气体继电器内部充满油后关上阀门,放平实验台,将表计测量方式选在“压力”,打入气体,观察表计显示的压力值数值为0.25MPa,保持该压力40分钟,检查瓦斯继电器表面桩头根部是否渗油。
1。
一种瓦斯继电器校验装置的理论研究按照中华人民共和国电力行业标准DL/T 504-94 QJ-25/50/80 型气体继电器校验规程的规定,设计了一种简易变压器气体继电器校验装置,并进行了相关的理论研究推导。
标签:气体继电器;变压器;校验装置1 瓦斯保护原理气体继电器是变压器内部故障的主要保护元件,对变压器匝间和层间短路、铁芯故障、套管内部故障、绕组内部断线及绝缘劣化和油面下降等均能灵敏动作。
变压器正常运行时,继电器内一般是充满变压器油的。
如果变压器内部发生轻微故障,内部变压器油分解产生气体聚集在上部气室内,使得其油面下降,当下降到某一限定位置时便产生动作于信号;若变压器因漏油而使油面降低,同样动作于信号。
这便是经常所说的“轻瓦斯”。
如果变压器内部发生严重故障,油箱内压力瞬间升高,形成油的浪涌,在连接管路中产生一定流速的油流,当该瞬时流速达到或超过设定值时动作于跳闸,切断与变压器连接达到所有电源,保护变压器。
这就是经常所说的“重瓦斯”。
2 装置结构预想对于三项检测试验而言,“重瓦斯”试验是最为复杂的,需要有一个简单的测量方法与流速计算模型。
因此,新装置考虑使用U形管的原理,让油面自然回流到充满气体继电器腔体,然后,通过固定容积的压缩空气储存气缸、一个能快速开启的压缩空气释放阀和一个较大的缓冲腔体,将压缩空气能量快速、稳定的释放到油面上,使油体产生流速。
具体结构构想如图1所示:3 数学模型建立本装置工作时使用的是压缩空气,为简化计算过程,做如下假定:(1)缓冲腔内的气体状态时均匀的,缓冲腔内各点的压力、温度完全相同。
(2)压缩空气为理想气体,比热、内能仅与气体温度有关。
(3)气体流入缓冲腔为准稳定流动。
(4)进口的动能忽略不计。
(5)装置工作过程中无泄漏。
在上述假定下,对于该热力学系统在装置工作过程中气体状态变化应满足以下能量守恒方程:dU=dQ+dW+hEdmE (1)式中:U-气体内能;Q-通过系统边界交换的热量;W-机械功;hE-进气气体比焓;mE-进气气体质量;一般情况下,缓冲腔内气体的比内能u和质量m同时变化,因此有:这样便组成了本装置的热力学模型,可以求解装置内油体任一瞬时速度时缓冲腔内的压力P、温度T和质量m。
D L T54094Q J255080型气体继电器检验规程中华人民共和国电力行业标准DL/T 540—94805025-QJ 型气体继电器检验规程中华人民共和国电力工业部1994-04-11批准 1994-10-01实施1 主题内容与适用范围本标准规定了气体继电器的机械性能、动作可靠性、主要特性、整组保护的检验和试验要求及方法等内容。
本标准适用于QJ-25、50、80型气体继电器(以下简称继电器),作为现场安装和运行中对继电器进行检验的规则和依据。
2 继电器结构与外观检查2.1 继电器壳体、玻璃窗、出线端子、探针和波纹管等应完好。
2.2 继电器内部零件应完好,各螺丝应有弹簧垫并拧紧,固定支架牢固可靠,各焊缝处应焊接良好无漏焊。
2.3 放气阀、探针操作应灵活,探针头与挡板挡舌间保持1.5~2.5mm 的间隙。
2.4 开口杯转动应灵活,轴向活动范围为0.3~0.5mm ,开口杯转动过程中与出线端子最近距离不小于3mm 。
2.5 干簧触点固定牢固,玻璃管应完好,根部引出线焊接可靠,引出硬柱不能弯曲并套软塑料管排列固定,永久磁铁在框架内固定牢固。
2.6 弹簧与调节螺杆连接平稳可靠,并与挡板静止位置垂直。
2.7挡板转动应灵活,轴向活动范围为0.3~0.5mm。
干簧触点可动片面向永久磁铁并保持平行,尽可能调整两个触点同时断合。
2.8开口杯的干簧触点应接在动作于“信号”的出线端子上,挡板的两个干簧触点应串接在动作于“跳闸”的回路中。
检查接线盒漏水孔是否畅通。
3继电器动作可靠性检查3.1检查动作于跳闸的干簧触点动作可靠性转动挡板至干簧触点刚开始动作处,永久磁铁面距干簧触点玻璃管面的间隙应保持在2.5~4.0mm范围内。
继续转动挡板到终止位置,干簧触点应可靠吸合,并保持其间隙在0.5~1.0mm范围内,否则应进行调整。
3.2检查动作于信号的干簧触点动作可靠性转动开口杯,自干簧触点刚开始动作处至动作终止位置,干簧触点应可靠吸合,并保持其滑行距离不小于1.5mm,否则应进行调整。
气体继电器校验规程中华人民共和国电力行业标准DL/T 540—94 型气体继电器检验规程中华人民共和国电力工业部1994-04-11批准 1994-10-01实施1 主题内容与适用范围 本标准规定了气体继电器的机械性能、动作可靠性、主要特性、整组保护的检验和试验要求及方法等内容。
本标准适用于QJ-25、50、80型气体继电器(以下简称继电器),作为现场安装和运行中对继电器进行检验的规则和依据。
2 继电器结构与外观检查2.1 继电器壳体、玻璃窗、出线端子、探针和波纹管等应完好。
2.2 继电器内部零件应完好,各螺丝应有弹簧垫并拧紧,固定支架牢固可靠,各焊缝处应焊接良好无漏焊。
2.3 放气阀、探针操作应灵活,探针头与挡板挡舌间保持1.5~2.5mm 的间隙。
2.4 开口杯转动应灵活,轴向活动范围为0.3~0.5mm ,开口杯转动过程中与出线端子最近距离不小于3mm 。
2.5 干簧触点固定牢固,玻璃管应完好,根部引出线焊接可靠,引出硬柱不能弯曲并套软塑料管排列固定,永久磁铁在框架内固定牢固。
2.6 弹簧与调节螺杆连接平稳可靠,并与挡板静止位置垂直。
2.7 挡板转动应灵活,轴向活动范围为0.3~0.5mm 。
干簧触点可动片面向永久磁铁并保持平行,尽可能调整两个触点同时断合。
2.8 开口杯的干簧触点应接在动作于“信号”的出线端子上,挡板的两个干簧触点应串接在动作于“跳闸”的回路中。
检查接线盒漏水孔是否畅通。
3 继电器动作可靠性检查3.1 检查动作于跳闸的干簧触点动作可靠性转动挡板至干簧触点刚开始动作处,永久磁铁面距干簧触点玻璃管面的间805025-QJ隙应保持在2.5~4.0mm范围内。
继续转动挡板到终止位置,干簧触点应可靠吸合,并保持其间隙在0.5~1.0mm范围内,否则应进行调整。
3.2检查动作于信号的干簧触点动作可靠性转动开口杯,自干簧触点刚开始动作处至动作终止位置,干簧触点应可靠吸合,并保持其滑行距离不小于1.5mm,否则应进行调整。
中华人民共和国电力行业标准DL/T 540—94805025-QJ 型气体继电器检验规程中华人民共和国电力工业部1994-04-11批准 1994-10-01实施1 主题内容与适用范围本标准规定了气体继电器的机械性能、动作可靠性、主要特性、整组保护的检验和试验要求及方法等内容。
本标准适用于QJ-25、50、80型气体继电器(以下简称继电器),作为现场安装和运行中对继电器进行检验的规则和依据。
2 继电器结构与外观检查2.1 继电器壳体、玻璃窗、出线端子、探针和波纹管等应完好。
2.2 继电器内部零件应完好,各螺丝应有弹簧垫并拧紧,固定支架牢固可靠,各焊缝处应焊接良好无漏焊。
2.3 放气阀、探针操作应灵活,探针头与挡板挡舌间保持1.5~2.5mm 的间隙。
2.4 开口杯转动应灵活,轴向活动范围为0.3~0.5mm ,开口杯转动过程中与出线端子最近距离不小于3mm 。
2.5 干簧触点固定牢固,玻璃管应完好,根部引出线焊接可靠,引出硬柱不能弯曲并套软塑料管排列固定,永久磁铁在框架内固定牢固。
2.6 弹簧与调节螺杆连接平稳可靠,并与挡板静止位置垂直。
2.7 挡板转动应灵活,轴向活动范围为0.3~0.5mm 。
干簧触点可动片面向永久磁铁并保持平行,尽可能调整两个触点同时断合。
2.8 开口杯的干簧触点应接在动作于“信号”的出线端子上,挡板的两个干簧触点应串接在动作于“跳闸”的回路中。
检查接线盒漏水孔是否畅通。
3 继电器动作可靠性检查3.1 检查动作于跳闸的干簧触点动作可靠性转动挡板至干簧触点刚开始动作处,永久磁铁面距干簧触点玻璃管面的间隙应保持在2.5~4.0mm 范围内。
继续转动挡板到终止位置,干簧触点应可靠吸合,并保持其间隙在0.5~1.0mm 范围内,否则应进行调整。
3.2 检查动作于信号的干簧触点动作可靠性转动开口杯,自干簧触点刚开始动作处至动作终止位置,干簧触点应可靠吸合,并保持其滑行距离不小于1.5mm ,否则应进行调整。
中华人民国电力行业标准DL/T 540—94805025-QJ 型气体继电器检验规程中华人民国电力工业部1994-04-11批准 1994-10-01实施1 主题容与适用围本标准规定了气体继电器的机械性能、动作可靠性、主要特性、整组保护的检验和试验要求及方法等容。
本标准适用于QJ-25、50、80型气体继电器(以下简称继电器),作为现场安装和运行中对继电器进行检验的规则和依据。
2 继电器结构与外观检查2.1 继电器壳体、玻璃窗、出线端子、探针和波纹管等应完好。
2.2 继电器部零件应完好,各螺丝应有弹簧垫并拧紧,固定支架牢固可靠,各焊缝处应焊接良好无漏焊。
2.3 放气阀、探针操作应灵活,探针头与挡板挡舌间保持1.5~2.5mm 的间隙。
2.4 开口杯转动应灵活,轴向活动围为0.3~0.5mm ,开口杯转动过程中与出线端子最近距离不小于3mm 。
2.5 干簧触点固定牢固,玻璃管应完好,根部引出线焊接可靠,引出硬柱不能弯曲并套软塑料管排列固定,永久磁铁在框架固定牢固。
2.6 弹簧与调节螺杆连接平稳可靠,并与挡板静止位置垂直。
2.7 挡板转动应灵活,轴向活动围为0.3~0.5mm 。
干簧触点可动片面向永久磁铁并保持平行,尽可能调整两个触点同时断合。
2.8 开口杯的干簧触点应接在动作于“信号”的出线端子上,挡板的两个干簧触点应串接在动作于“跳闸”的回路中。
检查接线盒漏水孔是否畅通。
3 继电器动作可靠性检查3.1 检查动作于跳闸的干簧触点动作可靠性转动挡板至干簧触点刚开始动作处,永久磁铁面距干簧触点玻璃管面的间隙应保持在2.5~4.0mm 围。
继续转动挡板到终止位置,干簧触点应可靠吸合,并保持其间隙在0.5~1.0mm 围,否则应进行调整。
3.2 检查动作于信号的干簧触点动作可靠性转动开口杯,自干簧触点刚开始动作处至动作终止位置,干簧触点应可靠吸合,并保持其滑行距离不小于1.5mm ,否则应进行调整。
4 继电器特性试验4.1 密封性能试验继电器充满变压器油,在常温下加压至0.15MPa 、稳压20min 后,检查放气阀、波纹管、出线端子、壳体各密封处应无渗漏。
目录1.概述 (2)2.主要特点 (2)3.主要技术性能 (2)4.结构原理 (4)5.仪器的操作 (6)5.1气体继电器试验 (6)6.仪器维护及维修 (13)6.1仪器维护 (13)6.2仪器的维修 (14)7.装箱清单 (15)1. 概述:首先感谢贵单位垂询、使用本公司出品的产品。
电力部以科技[1994]209号文发布国家电力行业标准《QJ—25、50、80气体继电器检验规程》DL/T540—94,本产品已列入规程中使用。
请您在使用本产品之前,仔细阅读本说明书,以便正确地使用及保障安全。
2. 主要特点:DY-RLC瓦斯继电器自动检验装置主要特点是:2.1 流速测量模拟变压器内部故障情况,采用压差法测脉冲流速的原理是经原能源部电力司组织全国专家技术评审认为:测试原理先进,测量离散率小,误差符合要求,携带方便,适于现场使用,是全国急需的试验设备,很有推广使用价值。
2.2 采用东北、华中、云南的综合计量基准,可在全国范围内适用。
新设计有两种误差修正装置,使测量精度符合国内外标准校验台校验要求。
2.3 本测试仪自动化程度高。
采用微机测控、数码显示,操作试验时除人工配合回油外,实现了测量、参数调整、控制操作、记录打印自动化。
2.4本测试仪技术性能完全可代替固定式油泵法校验台使用,并具有体积小,便于携带,满足现场试验需要,节约设备和试验室大量的投资等优点。
2.5 DY-RLC瓦斯继电器自动校验装置配有QJ—25、50、80流速测量尺共3把,可分别直接测试相同型号气体继电器动作流速,并与测试仪进行定期校核,是理想的量值传递工具。
2.7 本测试仪实现了气体继电器流速、容积、密封试验等检验项目,全部自动测试并打印记录。
3. 主要技术性能:3.1.气体继电器:3.1.1流速试验:0.5~1.6m/s,最小分辨率0.02m/s精度0.5级,绝对误差值≦0.04m/s3.1.2容积试验:250~300ml,最小分辨率5ml,精度0.5级最大误差≤5%;3.1.3密封试验:0~150Kpa,最小分辨率1Kpa,精度1.5级,时间20min;3.2试验介质:气体继电器试验介质为10#变压器油。
气体继电器的查验规程中华公民共和国电力作业规范DL/T540一;94型气体继电器查验规程中华公民共和国电力工业部1994-04-11附和1994-10-01施行1主题内容与适用计划本规范规矩了气体继电器的机械功用、动作牢靠性、首要特性、整组维护的查验和实验恳求及办法等内容。
本规范适用于QJ-25、50、80型气体继电器(以下简称继电器),作为现场设备和作业中对继电器进行查验的规矩和根据。
2继电器构造与外观查看2.1继电器壳体、玻璃窗、出线端子、探针和波纹管等应无缺。
2.2继电器内部零件应无缺,各螺丝应有绷簧垫并拧紧,固定支架健旺牢靠,各焊缝处应焊接超卓无漏焊。
2.3放气阀、探针操作应活络,探针头与挡板挡舌间坚持1.5~2.5mm的空位。
2.4开口杯翻滚应活络,轴向活动计划为0.3~0.5mm,开口杯翻滚进程中与出线端子近时期隔不小于3mm。
2.5干簧触点固定健旺,玻璃管应无缺,根部引出线焊接牢靠,引出硬柱不能曲折并套软塑料管摆放固定,耐久磁铁在构造内固定健旺。
2.6绷簧与调度螺杆联接平稳牢靠,并与挡板接连方位笔直。
2.7挡板翻滚应活络,轴向活动计划为0.3~0.5mm。
干簧触点可动片面向耐久磁铁并坚持平行,尽或许调整两个触点一同断合。
2.8开口杯的干簧触点应接在动作于信号的出线端子上,挡板的两个干簧触点应串接在动作于跳闸的回路中。
查看接线盒漏水孔是不是疏通。
3继电器动作牢靠性查看3.1查看动作于跳闸的干簧触点动作牢靠性翻滚挡板至干簧触点刚开端动作处,耐久磁铁面距干簧触点玻璃管面的空位应坚持在2.5~4.0mm计划内。
持续翻滚挡板到接连方位,干簧触点应牢靠吸合,并坚持其空位在0.5~1.0mm计划内,否则应进行调整。
3.2查看动作于信号的干簧触点动作牢靠性翻滚开口杯,自干簧触点刚开端动作处至动作接连方位,干簧触点应牢靠吸合,并坚持其滑行间隔不小于1.5mm,否则应进行调整。
4继电器特性实验4.1密封功用实验继电器布满变压器油,在常温下加压至0.15MPa、稳压20min 后,查看放气阀、波纹管、出线端子、壳体各密封处应无渗漏。
变压器(电抗器)非电量保护管理规定1总则为加强变压器(电抗器)非电量保护管理,规范变压器(电抗器)非电量保护的安装、检修、运行管理等各项工作,保证电网的安全运行,特制定本规定。
2引用文件DL/T 540-1994 QJ-25、50、80型气体继电器检验规程DL/T 596-1996 电力设备预防性试验规程JB/T 6302-1992 变压器用压力式温度计JB/T 7065-1993 变压器用压力释放阀JB/T 8450-1996 变压器绕组温度计JB/T 9647-1999 气体继电器国家电网生[2004]634号文110(66)kV~500kV油浸式变压器(电抗器)技术标准国家电网生产运营[2004]104号文跨区电网变压器、电抗器非电量保护配置指导意见华东电生【2003】359号文现阶段华东电网500千伏电压等级变压器压力释放阀运行要求3管理职责(是否取消)3.1非电量保护装置本体及至控制箱部分由变压器专业负责管理,控制箱端子排至保护屏(包括联动试验等)由继电保护专业负责管理。
3.2变压器(电抗器)非电量保护由生产部技术部归口管理,其它相关部门按职能各负其责。
3.3职责分工3.3.1省公司生产技术部:a)归口管理本省变压器(电抗器)非电量保护工作;b)组织制订并督促实施各类非电量保护技术措施;c)组织编制和安排变压器(电抗器)非电量保护技术改造工作;d)组织和参加220kV及以上变压器(电抗器)非电量保护的重大缺陷、误动及拒动事故的分析和处理,制定和落实反事故措施,督促消除重大缺陷;e)提出变压器(电抗器)非电量保护的配置和整定建议;f)参加或组织电网基建、技改项目中涉及电网各类非电量保护装置的配置、选型、技术指标的审查以及工程验收、试运行工作。
3.3.2省调度中心a)协助做好变压器(电抗器)非电量保护技术管理工作;b)参加220kV及以上变压器(电抗器)非电量保护的缺陷分析、事故调查和处理,督促及时消除缺陷;c)参与变压器(电抗器)非电量保护技术原则及技术方案的编制;d)按调度规程做好非电量保护的日常运行及调度管理工作;e)负责督促检查和指导下级电网各类非电量保护工作。
DLT540-1994型气体继电器检验规程(doc 8页)中华人民共和国电力行业标准DL/T 540—94805025-QJ 型气体继电器检验规程中华人民共和国电力工业部1994-04-11批准1994-10-01实施1 主题内容与适用范围本标准规定了气体继电器的机械性能、动作可靠性、主要特性、整组保护的检验和试验要求及方法等内容。
本标准适用于QJ-25、50、80型气体继电器(以下简称继电器),作为现场安装和运行中对继电器进行检验的规则和依据。
2 继电器结构与外观检查2.1 继电器壳体、玻璃窗、出线端子、探针和波纹管等应完好。
2.2 继电器内部零件应完好,各螺丝应有弹簧垫并拧紧,固定支架牢固可靠,各焊缝处应焊接良好无漏焊。
2.3 放气阀、探针操作应灵活,探针头与挡板挡舌间保持1.5~2.5mm 的间隙。
2.4开口杯转动应灵活,轴向活动范围为0.3~0.5mm,开口杯转动过程中与出线端子最近距离不小于3mm。
2.5干簧触点固定牢固,玻璃管应完好,根部引出线焊接可靠,引出硬柱不能弯曲并套软塑料管排列固定,永久磁铁在框架内固定牢固。
2.6弹簧与调节螺杆连接平稳可靠,并与挡板静止位置垂直。
2.7挡板转动应灵活,轴向活动范围为0.3~0.5mm。
干簧触点可动片面向永久磁铁并保持平行,尽可能调整两个触点同时断合。
2.8开口杯的干簧触点应接在动作于“信号”的出线端子上,挡板的两个干簧触点应串接在动作于“跳闸”的回路中。
检查接线盒漏水孔是否畅通。
3继电器动作可靠性检查3.1检查动作于跳闸的干簧触点动作可靠性转动挡板至干簧触点刚开始动作处,永久磁铁面距干簧触点玻璃管面的间隙应保持在 2.5~4.0mm范围内。
继续转动挡板到终止位置,干簧触点应可靠吸合,并保持其间隙在0.5~1.0mm范围内,否则应进行调整。
3.2检查动作于信号的干簧触点动作可靠性转动开口杯,自干簧触点刚开始动作处至动作终止位置,干簧触点应可靠吸合,并保持其滑行距离不小于1.5mm,否则应进行调整。
主变非电量保护整定原则1 适用范围适用于110kV、35kV变电站主变非电量保护的整定。
2 规范性引用标准下列标准和文献中的条款通过本原则的引用而成为本原则的条款。
凡是注明日期的引用文件,其随后的所有修改单(不包括勘误的内容)或修订版本均不适应于本原则。
凡是不注明日期的引用文件,其最新版本适用于本原则。
DL/T 540—1994 QJ-25、50、80型气体继电器检验规程DL/T 572—1995 电力变压器运行规程QG/YW-SC-20-2008 云南电网变压器(高压电抗器)非电量保护管理规定(修编)3 整定原则3.1 本体及有载调压开关气体继电器3.1.1 应在定值通知单中注明轻瓦斯发信、重瓦斯跳闸(跳各侧断路器)。
3.1.2 气体继电器动作于信号的容积整定和动作于跳闸的流速整定参照DL/T 540—1994第4.2、4.3 条设置。
※DL/T 540—1994 QJ-25、50、80型气体继电器检验规程4.2动作于信号的容积整定继电器气体容积整定要求继电器在250~300ml范围内可靠动作。
试验时可用调整开口杯另一侧重锤的位置来改变动作容积,重复试验三次,应能可靠动作。
4.3动作于跳闸的流速整定4.3.1继电器流速整定范围QJ-25型:连接管径25mm,流速范围1.0m/s。
QJ-50型:连接管径50mm,流速范围0.6~1.2m/s。
QJ-80型:连接管径80mm,流速范围0.7~1.5m/s。
4.3.2继电器动作流速整定值继电器动作流速整定值以连接管内的流速为准,可根据变压器容量、电压等级、冷却方式、连接管径等不同参数按表1数值查得;流速整定值的上限和下限可根据变压器容量、系统短路容量、变压器绝缘及质量等具体情况决定。
表14.3.3流速试验方法继电器动作流速整定值试验是在专用流速校验设备上进行的,以相同连接管内的稳态动作流速为准,重复试验三次,每次试验值与整定值之差不应大于0.05m/s,亦可用间接测量流速的专用仪器测试流速。
DLT 540-1994 QJ-25、50、80型气体继电器检验规程 DL/T 540—94805025-QJ 型气体继电器检验规程中华人民共和国电力工业部1994-04-11批准 1994-10-01实施1 主题内容与适用范畴本标准规定了气体继电器的机械性能、动作可靠性、要紧特性、整组爱护的检验和试验要求及方法等内容。
本标准适用于QJ-25、50、80型气体继电器(以下简称继电器),作为现场安装和运行中对继电器进行检验的规则和依据。
2 继电器结构与外观检查2.1 继电器壳体、玻璃窗、出线端子、探针和波浪管等应完好。
2.2 继电器内部零件应完好,各螺丝应有弹簧垫并拧紧,固定支架牢固可靠,各焊缝处应焊接良好无漏焊。
2.3 放气阀、探针操作应灵活,探针头与挡板挡舌间保持1.5~2.5mm 的间隙。
2.4 开口杯转动应灵活,轴向活动范畴为0.3~0.5mm ,开口杯转动过程中与出线端子最近距离不小于3mm 。
2.5 干簧触点固定牢固,玻璃管应完好,根部引出线焊接可靠,引出硬柱不能弯曲并套软塑料管排列固定,永久磁铁在框架内固定牢固。
2.6 弹簧与调剂螺杆连接平稳可靠,并与挡板静止位置垂直。
2.7 挡板转动应灵活,轴向活动范畴为0.3~0.5mm 。
干簧触点可动片面向永久磁铁并保持平行,尽可能调整两个触点同时断合。
2.8 开口杯的干簧触点应接在动作于“信号”的出线端子上,挡板的两个干簧触点应串接在动作于“跳闸”的回路中。
检查接线盒漏水孔是否畅通。
3 继电器动作可靠性检查3.1 检查动作于跳闸的干簧触点动作可靠性转动挡板至干簧触点刚开始动作处,永久磁铁面距干簧触点玻璃管面的间隙应保持在2.5~4.0mm范畴内。
连续转动挡板到终止位置,干簧触点应可靠吸合,并保持其间隙在0.5~1.0mm范畴内,否则应进行调整。
3.2 检查动作于信号的干簧触点动作可靠性转动开口杯,自干簧触点刚开始动作处至动作终止位置,干簧触点应可靠吸合,并保持其滑行距离不小于1.5mm,否则应进行调整。
4 继电器特性试验4.1 密封性能试验继电器充满变压器油,在常温下加压至0.15MPa、稳压20min后,检查放气阀、波浪管、出线端子、壳体各密封处应无渗漏。
降压为零后,取出继电器芯子检查干簧触点应无渗漏痕迹。
试验时,探针罩要拧紧,去掉压力后,才能打开罩检查波浪管有无渗漏。
4.2 动作于信号的容积整定继电器气体容积整定要求继电器在250~300ml范畴内可靠动作。
试验时可用调整开口杯另一侧重锤的位置来改变动作容积,重复试验三次,应能可靠动作。
4.3 动作于跳闸的流速整定4.3.1 继电器流速整定范畴QJ-25型:连接管径25mm,流速范畴1.0 m/s。
QJ-50型:连接管径50mm,流速范畴0.6~1.2 m/s。
QJ-80型:连接管径80mm,流速范畴0.7~1.5 m/s。
4.3.2 继电器动作流速整定值继电器动作流速整定值以连接管内的流速为准,可按照变压器容量、电压等级、冷却方式、连接管径等不同参数按表1数值查得;流速整定值的上限和下限可按照变压器容量、系统短路容量、变压器绝缘及质量等具体情形决定。
表14.3.3 流速试验方法继电器动作流速整定值试验是在专用流速校验设备上进行的,以相同连接管内的稳态动作流速为准,重复试验三次,每次试验值与整定值之差不应大于0.05m/s,亦可用间接测量流速的专用仪器测试流速。
调剂继电器弹簧的长度,可改变动作流速整定值。
4.3.4 流速试验设备继电器流速整定可在固定式流速校验台上进行检验,亦可用携带式间接测量流速的校验装置(如流速测量尺)进行测试。
继电器流速测量应使用通过国家计量监督机构考核合格的标准计量器具。
一切流速计量器具,包括间接测量的校验装置,均应进行定期检验。
4.3.5 油温及风速阻碍变压器油的粘度受温度阻碍,因而它将阻碍继电器流速的整定值。
但当温度升高时变压器油的阻碍会逐步减小,因此进行试验时流速校验台油温宜在15℃以上。
如采纳流速测量尺进行试验时,可不考虑温度阻碍,但在室外进行试验时,应注意风速阻碍。
4.4 绝缘强度试验4.4.1 出线端子对地及出线端子间,应用工频电压2000V进行1min介质强度试验。
4.4.2 干簧触点应用2500V兆欧表测量绝缘电阻,其电阻值不应小于3 00MΩ。
5 气体继电器爱护检验5.1 气体继电器爱护整组试验5.1.1 用打气法检查动作于信号回路的正确性。
5.1.2 检查继电器上的箭头应指向储油柜,按下探针检查动作于跳闸回路的正确性。
5.1.3 新安装及大修后的强迫油循环冷却变压器,应进行开、停全部油泵及冷却系统油路切换试验,试验次数许多于三次,继电器应可靠不误动。
5.1.4 新安装的气体继电器及其爱护回路,在绝缘检查合格后,对全部连接回路应用工频电压1000V进行连续1min的介质强度试验。
当绝缘电阻在10MΩ以上时,可用2500V兆欧表代替工频介质强度试验。
5.1.5 新安装的气体继电器及其爱护回路,必须逐项全部检验合格后,变压器方能投入运行。
变压器冲击合闸试验时,必须投入气体继电器爱护。
5.2 气体继电器爱护检验周期5.2.1 已运行的气体继电器及其爱护回路,可结合大修进行全部检验,但检验周期不得超过五年。
全检时也可用检验合格的备品继电器替换,但必须注意检验日期和运输途中的安全可靠性。
5.2.2 已运行的气体继电器及其爱护回路,每五年进行一次介质强度试验,当绝缘电阻在1MΩ以上时,可用2500V兆欧表代替。
已运行的气体继电器应每两年开盖一次,进行内部结构和动作可靠性检查。
对爱护大容量、超高压变压器的气体继电器,更应加大其二次回路的爱护工作。
5.2.3 每年要进行一次气体继电器爱护的外观检查和整组试验项目中的5.1.1条及5.1.2条。
5.2.4 按照具体情形,每年雨季或冬季对二次回路进行外部检查(包括端子盒、电缆的防油、防水、防冻措施的检查)和绝缘电阻测定。
附 录 A气体继电器校验台A1 LS80型流速校验台的管径校正系数(东北生产)关于不同连接管径的气体继电器流速,若用φ80、φ50mm 管径的流速校验台进行试验,则引入表A1、表A2的管径校正系数K 。
表A1 QJ-50型继电器整定流速(m/s)校 正 系 数 Kφ50外壳、 φ80直管段 φ80外壳、 φ80直管段 0.7~1.2 2.33 1.33表A2QJ-50型继电器φ40直管段整定流速(m/s)校 正 系 数 Kφ50外壳、 φ50直管段 φ50外壳、 φ80直管段 0.9~1.1 1.16 2.75整定流速=K例:容量为560kV A 变压器,其连接管径为φ40mm ,若使用QJ-50型气体继电器,确定其整定流速为0.9m/s ,从表A2可得出:φ5009116078直管段校验台流速==...()m /s φ8009275033直管段校验台流速==...()m /sA2 RLC 系列携带式气体继电器校验台及管径校正系数(云南生产) 表A3A2.1 RLC-5、6、7型携带式气体继电器校验台同时具有QJ-25、50、80型流速表一只和QJ-25、QJ-50、QJ-80型流速测量尺各一把,均可分别直截了当测试对应相同连接管径的QJ-25、QJ-50、QJ-80型气体继电器的动作流速,不须换算 管径修正系数。
A2.2 RLC-2、3、4型校验装置中的流速测量尺只能直截了当测试连接管径为φ80mm的QJ-80型气体继电器,对不同连接管径和继电器型式的校正系数K可从表A3得出:流速测量尺测试流速=整定流速值×K例:容量为1000kV A的变压器,连接管径为φ40mm,使用QJ-5 0型继电器,确定流速整定值为0.9m/s,从表A3中得出:流速测量尺测试流速=0.9×0.68=0.61(m/s)附录 B气体继电器及要紧零部件技术性能B1 QJ-25、50、80型气体继电器气体继电器是变压器内部故障的要紧爱护元件,对变压器匝间和层间短路、铁芯故障、套管内部故障、绕组内部断线及绝缘劣化和油面下降等均能灵敏动作。
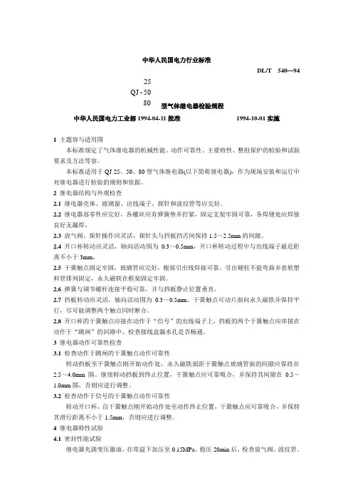
QJ-50、80型及QJ4-25G型气体继电器均可抽芯进行结构检查及动作流速调整。
B1.1 QJ-80型继电器结构图B1 继电器的芯子结构1—探针;2—放气阀;3—重锤;4—开口杯;5—磁铁;6—干簧触点(信号用);7—磁铁;8—挡板;9—接线端子;10—调剂杆;11—干簧触点(跳闸用);12—终止挡图B2 继电器外形图由于QJ-25、50、80型继电器结构差不多相同,因此现以QJ1-80为例进行介绍,其芯子结构如图B1所示,外形如图B2所示。
气体继电器安装在变压器到储油柜的连接管路上。
继电器芯子上部由开口杯4、重锤3、磁铁5和干簧触点6构成动作于信号的容积装置,其下部有挡板8、与弹簧联接的调剂杆10、磁铁7和干簧触点11构成动作于跳闸的流速装置。
变压器正常运行时,继电器内一样是充满变压器油。
如果变压器内部发生轻微故障,则因油分解而产生的气体集合在上部气室内,迫使其油面下降,开口杯4随之下降到某一限定位置,其上的磁铁5使干簧触点6吸合并动作于信号;若变压器因漏油而使油面连续降低,同样动作于信号。
如果变压器内部发生严峻故障,油箱内压力瞬时升高,将会显现油的涌浪,则在连接管路中产生油流,冲击挡板8,当挡板旋转到某一限定位置时,其上的磁铁7使干簧触点11吸合并动作于跳闸,切断与变压器连接的所有电源,从而起到爱护变压器的作用。
B1.2 继电器要紧技术性能B1.2.1 继电器及连接管径QJ-25型继电器的连接管径为φ25mm,QJ-50型为φ50mm,QJ-80型为φ80mm。
B1.2.2 流速整定范畴QJ-25型继电器的流速整定范畴为1.0m/s,QJ-50型为0.6~1.2m/s, QJ-80型为0.7~1.5m/s。
B1.2.3 气体容积整定范畴QJ-50、80型继电器的气体容积整定范畴为250~300ml。
B1.2.4 密封性能试验继电器内充满变压器油,在常温下加压至0.15MPa,连续20min后应无渗漏。
B1.2.5 工作温度工作温度为-30~+95℃。
B1.2.6 触点断开容量(开闭1000次)交流:电压220V,电流0.3A。
直流:电压220V,电流0.3A(有感负荷时刻常数S >5×10-3s)。
B1.2.7 介质强度试验端子对地,端子间施工频电压2000V,连续1min应无击穿闪络。
B1.2.8 抗振能力当振动频率(正弦波)为4~20Hz,加速度4g时(g为重力加速度),继电器不应动作。
B1.2.9 外形尺寸QJ4-25G型继电器(长×宽×高)为200mm×120mm×154mm;QJ-5 0型、QJ1-80型为160mm×160mm×220mm;QJ2-80型为185mm×160m m×235mm。