人体体表放射性核素污染检测及洗消
- 格式:ppt
- 大小:8.98 MB
- 文档页数:2
放射性核素污染的评估与治理方法研究第一章引言随着人类活动的不断发展,环境污染问题日益突出,其中放射性核素的污染问题十分严重。
放射性核素具有高毒性和放射性,会对环境和人类健康造成严重影响。
因此,对放射性核素污染的评估和治理方法的研究具有重要意义。
第二章放射性核素污染的评估方法2.1 污染评价指标放射性核素污染评价指标主要包括环境介质中放射性核素的含量和放射性核素对人体健康的风险等。
常用指标包括污染物浓度、污染物扩散程度、污染源与人群之间的距离等。
2.2 污染评估方法方法主要采用模型计算、现场监测和数据分析等。
其中模型计算包括数值模拟和统计模型,现场监测包括空气质量监测、土壤监测和水质监测等。
数据分析主要包括资料统计、数据处理和结果分析等。
第三章放射性核素污染的治理方法3.1 放射性核素污染控制技术控制技术主要包括物理方法、化学方法和生物方法。
物理方法主要是利用放射性核素的不同物理性质进行处理,如利用辐射来杀死有害菌;化学方法主要是利用化学反应进行处理,如利用离子交换剂吸附放射性核素;生物方法主要是利用生物学原理进行处理,如利用植物吸收放射性核素。
3.2 放射性核素污染场地修复技术修复技术主要包括化学修复、生物修复和物理修复。
化学修复主要是强化土壤的化学活性,使得污染物能够被有效地转移和吸附;生物修复主要是利用植物和微生物降解和修复污染地区的土壤;物理修复主要是利用深松和原位烧毁技术,通过物理手段控制和治理污染物。
第四章放射性核素污染治理案例4.1 日本福岛核电站事故后的治理在福岛核电站事故发生后,日本政府采取了多种治理手段,包括清理、监测、灭菌、土地修复等。
治理期间,政府对事故影响区域进行了广泛的空气、水、土壤等环境监测,并进行原地修复和土地搬迁等措施,逐步控制了事故的影响。
4.2 放射性核素污染场地修复案例在中国,湖南省岳阳市已经成功实施了一个放射性核素污染场地修复项目。
在项目中,采用了化学修复技术和生物修复技术的结合方法,通过运用离子交换树脂、活性炭和直接水力吸放技术,修复了污染土壤的放射性核素,使土壤得到彻底的治理。
放射性核素体内污染处理办法
1、如果放射性核素误服入患者体内,应按照如下措施处理:
(1)催吐:物理方法刺激咽喉部,或用催吐剂如盐酸阿朴吗啡5-10mg,皮下注射
(2)洗胃:温水、生理盐水或苏打水,禁用促进放射性核素溶解和吸收的酸性物质洗胃
(3)服沉淀剂:如89Sr可用硫酸钡、磷酸三钙和磷酸氢二钠
(4)泻剂:口服硫酸镁10g,在受到内污染后4小时内服用
2、如果放射性核素误吸入患者体内,应按照以下措施处理:
减少呼吸道吸收:可用棉签拭去鼻腔内沾染物,剪去鼻毛,向鼻咽部喷血管收缩剂(如0.1%肾上腺素或1%麻黄素溶液)。
然后用大量生理盐水反复冲洗鼻腔。
减少甲状腺的吸收:用稳定性碘阻止放射性核素在甲状腺的吸收,常用碘化钾100mg口服,必要时用抑制甲状腺激素合成的药物如他巴唑。
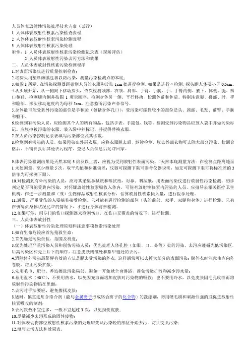
人员体表放射性污染处理技术方案(试行)1 人体体表放射性核素污染检查流程2 人体体表放射性核素污染检测流程3 人体体表放射性核素污染处理附件:1 人员体表放射性核素污染检测记录表(现场评估)2 人员体表放射性污染去污方法和效果二、人员体表放射性核素污染检测程序1.对表面污染仪进行质量控制检查;2.将探头用塑料薄膜包裹以防污染,测量污染检测点的本底;3.如图1所示,在污染探测器距被测人员的衣服和皮肤1cm处进行检测,如果是进行α检测,探头距人体要小于0.5cm。
4.从头顶开始,从一侧向下移动探头,依次检测颈部、衣领、肩部、手臂、手腕、手、手臂内侧、腋下、体侧、腿、裤口和鞋。
检测腿内侧并按图1所示顺序,检测身体另一侧。
平行移动,检测体前和体后。
特别注意脚、臀部、肘、手和脸部。
探头移动速度约为每秒5cm。
注意监听污染声音信号。
5.身体最可能受到外污染的部位是手和脸(包括身体孔口),受污染可能性较小的部位是头、颈部、毛发、前臂、手腕和躯干。
6.检测到有污染人员,应检测其个人的所有物品,包括手表、手提包、钱等。
检测受到污染物品应放入袋中并做污染标记。
应脱掉被污染的衣服,装入袋中并标记,并提供替换衣服。
7.在人员污染控制记录表填写污染部位及其读数。
8.检测到有污染的人员,如果污染在外层衣服,应将衣服脱去后,继续检测,脱去外部衣物可去除大部分污染。
检测合格后,不需要执行其他去污程序,登记人员信息后允许回家。
9.体表污染检测结果是天然本底3倍及以上者,应视为受到放射性表面污染。
(天然本底测量方法:在检测点距离地面1米处测量,至少测量5次,取平均值和标准偏差;仪器可探测下限可参考仪器说明,如无可探测下限可将标准差的3倍作为可探测下限)。
10.对检测到有外污染的人员,应对其采集鼻拭纸和咽拭纸,对鼻、咽拭纸,用表面污染仪进行放射性污染检测,初步判定是否可能受到内污染,对怀疑放射性核素吸收入体内,可能有放射性核素内污染的人员,应指导去相关医疗卫生机构,作进一步测量和(或)生物样品放射性核素分析,估算放射性核素摄入量,进行医学处理。
核医学科放射性污染的紧急处理及报告程序
核医学科放射性污染的紧急处理及报告程序
一、放射性操作完成后,应用剂量监测仪检测操作人员身体(双手、衣服)和操作台面及地面等工作场所,检查有无放射性污染。
二、如操作台面或地面被污染时,用吸水纸将其吸干后,再用有关的清洗剂(去污粉或5%硫代硫酸钠等)擦洗,应尽量不扩大其污染范围。
周围用铅砖或铅板等物将其屏蔽,并作上标记(核素名称、日期等)
三、如身体表面污染,先用纱布或吸水纸吸干,131I或125I污染时可用5%硫代硫酸钠洗涤,再以10%KI或NaI帮助去污,然后用水刷洗。
四、如衣服被污染时,可放置lO个半衰期后,用水浸泡洗涤,然后用肥皂浸洗,再用水漂洗数次。
五、将放射性污染物置塑料袋内,标明核素名称及日期.存放于专用污物桶内。
六、如发生重大放射性污染事故,应及时疏散人员、封闭现场,并立即向科主任及上级有关部门汇报并详细记录全过程。
核医学科工作环境放射性污染处理流程一、本流程适用范围:放射性药物泄漏、患者排泄物(如呕吐物、尿液等)污染工作场所(包括桌面、地面、检查床)时的处理流程二、准备工具及材料:红色记号笔、大号滤纸(吸水纸)、纱布、手套、口罩、帽子、鞋套、手持式γ辐射检测仪三、处理流程:发现放射性污染,立即报告科室应急事故处理小组组长,同时按照以下流程处理:1、患者排泄物(如呕吐物、尿液等)的处理①立即询问患者详情,确认患者体内的放射性核素的种类,安排专人照顾患者。
②用γ辐射检测仪测量呕吐物、排泄物是否具有放射性,如果发现有放射性污染,按照以下流程处理:1)如果呕吐物、排泄物沾染到患者衣服,立即戴上手套协助其脱去沾染衣服放置到专门地点存放,并转移患者至特定休息室等待进一步处理2)如果沾染到皮肤上,则立即按照《放射性核素体表污染处理措施》处理2、地面及检查床污染物处理:立即疏散污染区附近无关人员,并在距离污染源2-5米附近设立警示标志和隔离铅屏风,小组成员在穿戴好防护设备后立即对呕吐物进行处理,操作如下:1)首先用记号笔画出呕吐物的大致范围,并用滤纸(吸水纸)掩盖、吸附呕吐物后放入医用废物袋中,重复此动作多次直到无明显呕吐物残留。
2)用湿润的滤纸(吸水纸)或纱布沿呕吐物的外围螺旋向内擦拭污染区域,切忌乱抹扩散污染范围。
擦拭后的滤纸(吸水纸)也一并放入废物袋中,重复此操作多次直到手持式γ辐射检测仪测量污染区域放射性接近本底辐射或不再明显降低为止。
3)如多次擦拭后γ辐射检测仪测量放射性仍明显高于本底,则需要对污染区域采用铅屏风、铅板或铅砖屏蔽,并保持警示标志至污染区域计数衰变至本地水平。
4)将上述废物袋放置于铅废物箱5)科室辐射管理小组做好本次事件的记录,并按照不良事件上报医院有关部门。
3、工作人员操作过程中发生放射性药物泄漏污染工作环境(包括桌面、地面)的处理①立即疏散污染区附近无关人员,并在距污染源2-5米附近设立警示标志和隔离铅屏风②迅速确定放射性同位素种类、活度、污染范围和污染程度,并用红色标识范围1)用滤纸(吸水纸)吸干泄漏的放射性药物,并放入医用废物袋中2)用湿润的滤纸(吸水纸)或纱布沿污染区的外围螺旋向内擦拭污染区域,切忌乱抹扩散污染范围。
产业与科技论坛2019年第18卷第19期核电厂人体体表放射性核素污染处理□吴玲林左迟【内容摘要】本文通过归纳和总结人体体表放射性核素污染处理的原则和要求、健康和创伤体表放射性核素污染的处理步骤和方法,为放射性工作人员在发生体表放射性污染时,提供正确的处理方式和流程的参考,以减轻损害的程度和后果。
【关键词】核电厂;放射性核素;污染处理【作者单位】吴玲林,左迟;海南核电有限公司一、体表污染分类根据核电厂体表污染的不同特性,一般分为以下四类:肢体局部污染,单纯的颈部、上肢、下肢、躯干的某一局部放射性污染;全身大面积污染,指颈部、肢体以及躯干的大面积放射性污染;颈部以上污染,包括面部、头发、耳、眼、鼻、口腔等区域的放射性污染;伤口污染,伴有体表创伤的皮肤污染。
二、去污原则遵循就近处理、尽快去除干净的原则。
在明确污染方式前提下,以尽量避免污染扩散和减少放射性废液产生量为首要原则选择最佳去污方法。
去污的基本过程:测量、记录、去污、再测量、记录。
从上到下:先去上肢、躯干,再去下肢;头面部去污作为特殊情况来处理;先低后高:同一部位污染,先去低污染区、后去高污染区;防止扩散:在去污过程中,应把污染控制在最小范围内;一切行为要以避免放射性核素进入体内和播散为原则;防止皮肤损伤:去污过程中,尽可能用温热的(<40ħ)流动水冲洗去污。
用专业去污物品或人体体表放射性核素污染去污药箱中的药剂;去污程序不宜过度实施,以免损伤体表,促进放射性核素吸收;去污过程中禁用任何可能会引起皮肤粘膜损伤、促进放射性核素入体的有机溶剂、浓度较大的酸碱溶剂和对皮肤有较强刺激性的溶剂。
(一)去污方法。
1.物理去污。
(1)擦拭。
用面巾纸、干或湿纱布、棉球、棉签等进行局部引学生注意力的同时,保证学习效率,并在反思的过程中针对不合理的相关内容进行修改,从而使微课能够达到更好的教学效果。
2.创客思维在课程实施中的应用。
在课程实施中,教师实验演示为主,吸引学生实验操作兴趣,进而加深学生对于非牛顿流体的理论理解,突破本节课的重难点。
放射性核素内污染人员医学处理规范1 范围本标准规定了放射性核素内污染医学处理的原则和方法。
本标准适用于放射性核素内污染人员的医学处理。
2 规范性引用文件下列文件对于本文件的应用是必不可少的。
凡是注日期的引用文件,仅注日期的版本适用于本文件。
凡是不注日期的引用文件,其最新版本(包括所有的修改单)适用于本文件。
GB 18871 电离辐射防护与辐射源安全基本标准GB/T 16148 放射性核素摄入量及内照射剂量估算规范GBZ 96 内照射放射病诊断标准GBZ 129 职业性内照射个人检测规范GBZ/T 269 尿中总α和总β放射性检测规范WS/T 467 核和辐射事故医学响应程序3 术语和定义下列术语和定义适用于本文件。
3.1放射性核素内污染internal contamination of radionuclides人体通过吸入、食入或皮肤(包括伤口)等途径摄入放射性核素超过其自然存在量而产生的体内污染。
一般可以通过空气、生物样品检测或体外直接测量对其进行测量和评价。
3.2摄入量 intake通过吸入、食入、伤口或经由完好皮肤进入体内的放射性核素的量。
3.3年摄入量限值 annual limits of intake在一年时间内,控制体内特定放射性核素的摄入量在限制量以下,其所产生的内照射待积有效剂量不高于放射工作人员的有效剂量限值。
3.4特殊监测 special monitoring为了说明某一特定问题,而在一个有限期间内进行的个人监测。
例如,在进行辐射源事故处理时,对事故应急处理人员所进行的个人监测。
伤口监测和医学应急监测属于特殊监测。
3.5放射性核素阻吸收 preventive absorption of radionuclides能阻止放射性核素由进入部位吸收入血的措施。
非特异措施有催吐、洗胃和缓泻。
特异性措施指对特定放射性核素有阻吸收作用的医学措施。
3.6放射性核素加速排出 acceleration elimination of radionuclides对进入人体内的放射性核素所采用的医学措施。
放射性核素体表污染处理措施
1、如果衣物被污染,应立即脱下并存放在特定地方衰变直到放射性达到本底水平。
2、如果体表被污染,用吸水纸吸干,再用毛巾、海绵等蘸温水和肥皂反复进行浸湿-擦洗-冲洗,用表面污染仪检测去污效果直到放射性达到本底水平。
3、去污时手法要轻,避免擦伤皮肤。
4、宜用温水(约40℃),不要用热水,以免因充血而增加皮肤对污染物的吸收,也不要用冷水,以免因毛孔收缩而将放射性污染物陷在里面。
5、适时、慎重选用含络合剂的洗涤剂,勿用硬毛刷和刺激性强或促进放射性核素吸收的制剂。
6、注意反复清洗毛发、眼睑周围、指甲缝等部位,用温水冲洗,必要时可剃除头发。
7、洗消应在脱离污染区后进行。
核医学科放射性污染的紧急处理及报告程序
一、放射性操作完成后,应用剂量监测仪检测操作人员身体(双手、衣服)和操作台面及地面等工作场所,检查有无放射性污染。
二、如操作台面或地面被污染时,用吸水纸将其吸干后,再用有关的清洗剂(去污粉或5%硫代硫酸钠等)擦洗,应尽量不扩大其污染范围。
周围用铅砖或铅板等物将其屏蔽,并作上标记(核素名称、日期等)
三、如身体表面污染,先用纱布或吸水纸吸干,131I或125I污染时可用5%硫代硫酸钠洗涤,再以10%KI或NaI帮助去污,然后用水刷洗。
四、如衣服被污染时,可放置lO个半衰期后,用水浸泡洗涤,然后用肥皂浸洗,再用水漂洗数次。
五、将放射性污染物置塑料袋内,标明核素名称及日期.存放于专用污物桶内。
六、如发生重大放射性污染事故,应及时疏散人员、封闭现场,并立即向科主任及上级有关部门汇报并详细记录全过程。
怎样清除放射性污染在石油工业勘探测井和管道制造、安装、使用以及设备容器施工中,都会使用放射性核素。
在放射性物质使用过程中,由于缺乏防护或者违反操法造作规程或发生事故时,常会发生人体表面和其他物体表面受到污染的现象,不但影响操作者本身的健康,也会污染周围的环境,这就应当尽快采取措施。
清除污染是预防放射损伤的重要手段之一,清除污染越早进行效果越好。
当手和皮肤受到污染时,要立即用肥皂、洗涤剂、高锰酸钾、柠檬酸等清洗,也可用1%二乙胺四乙酸钙和88%的水混合后擦洗。
头发如有污染也应用温水加肥皂清洗,对于吸入放射性核素的人,可用0.25%肾上腺素喷射上呼吸道或用1%麻黄素滴鼻使血管收缩,然后用大量生理盐水洗鼻、漱口,也可用祛痰剂(氯化胺、碘化钾)排痰,眼睛、鼻孔、耳朵也要用生理盐水冲洗。
而不易用有机溶剂及较浓的酸洗手,若这样做则会促使污染物进入体内。
清除工作服上的污染时,如果污染不严重,及时用普通清洗法即可;污染严重时,要用高效洗涤剂,并不宜用手洗,如用草酸和磷酸钠的混合液。
如果一时找不到这些清洗剂,可将受污染的衣物先封存在一个大塑料袋内,以避免大面积污染。
清除受污染的物体表面时,如玻璃和陶瓷器皿应先用水清洗,然后再浸入盐酸或柠檬酸溶液中一小时,取出后用水冲洗,如不能消除污染,则在浸入络合溶液中一刻钟,取出再用水冲洗;金属器皿先用水冲洗后,浸入柠檬酸溶液中1小时,再用水冲洗后擦干,而不宜用过强的酸性洗液,以免金属表面受腐蚀;塑料和橡胶制品可先用水或肥皂刷洗,不能去污时,用稀盐酸、硝酸或柠檬酸清洗,然后再用水冲洗。
工作室表面污染后,应根据表面材料的性质及污染情况,选用适当的清洗方法。
一般先用水及去污粉或肥皂刷洗,若污染严重则考虑用稀盐酸或柠檬酸溶液冲洗,或刮去表面或更换材料。
对误食放射性核素者,应立即催吐、洗胃、灌肠和缓泻。
如误食的是锶或镭等溶解度大的核素,应立即给予沉淀剂,如硫酸钡,使之形成不溶的硫酸钡沉淀下来,以便阻止吸收和排出。
人体核污染检测
人体核污染检测是指通过检测人体中可能存在的核污染物来评估个体是否受到核辐射的影响。
核污染通常指人体或环境中存在放射性物质或放射性元素的情况,可能是由核事故、放射性废物排放或核武器测试等活动引起的。
常用的人体核污染检测方法包括:
1. 生物监测:通过收集个体体内的生物标本,如血液、尿液、头发等,进行分析检测,可以确定个体是否暴露于核污染物,以及核污染物的类型和浓度。
2. 辐射计测量:使用辐射计或核探测器对个体周围的辐射量进行测量,包括环境中的辐射剂量率、食物中的辐射水平等。
3. 核医学检查:通过核医学技术,如核素扫描、核素显像等,可以评估人体内核污染物的分布和浓度。
人体核污染检测的主要目的是评估个体的辐射暴露水平,及时采取必要的防护措施,保护个体健康。
此外,人体核污染检测也有助于评估核事故或其他核活动对人群健康的潜在影响,指导核辐射应急管理和防护措施的制定。
严重污染及误服放射性核素而致内照射
的应急处理预案
一.处理原则:1.减少吸收;2.加速排除。
二.具体处理方法:
1.减少和防止吸收:
⑴减少体表和伤口的吸收:首先应洗消去污,可用肥皂水清洗。
创面用生理盐水冲洗,必要时可促进伤口出血,阻止静脉回流或早期清创。
⑵减少经呼吸道的吸收:用棉签拭去鼻孔内污染物,剪去鼻毛,向鼻腔喷洒血管收缩剂(1%麻黄素或0.1%肾上腺素)。
然后用大量生理盐水反复冲洗鼻咽腔,必要时可给祛痰剂,如氯化铵和碘化钾。
对于高毒性难转移的放射性核素,必要时洗肺(有一定危险性)。
⑶减少胃肠道的吸收:对吸入和误服时均应阻止消化道吸收。
含漱、催吐,可用手指或钝器引吐或皮下注射阿扑吗啡5-10mg 或服2.5g藜芦催吐。
必要时生理盐水洗胃。
不可用促进放射性核素溶解和吸收的酸性溶液。
还可以用硫酸镁等泻剂促排。
⑷对误服131I或治疗剂量过大时,应紧急服用碘化钾或鲁戈氏液以封闭甲状腺减少甲状腺的摄取。
2.对已进入体内的放射性核素进行促排治疗:此项工作应送专科医院处理。
2009.09.01
核医学科。
前言本标准是应全国卫生标准技术委员会放射性疾病诊断标准分委会的委托,为指导人体体表放射性核素污染去污处理而编写的。
本标准从2000年5月1日起实施。
本标准附录A、附录B是提示的附录。
本标准由卫生部卫生法制与监督司提岀。
本标准起草单位:中国核工业北京华清公司。
本标准起草人:白光。
本标准由卫生部委托中国医学科学院放射医学研究所负责解释。
人体体表放射性核素污染去污处理规范Regulation of decontamination for radionuclidescontaminated human wound and skin1范围本标准给岀了被放射性核素污染的人体体表(健康的和受损伤的)进行去污洗消处理应遵循的原则和方法。
本标准适用于任何原因和形式所致人体体表各种放射性核素污染的去污处理。
2 定义本标准采用下列定义。
2.1放射性污染radioactive contamination存在于所考虑的物质或表面上的不希望有的放射性物质的量超过其天然存在量,并导致技术上的麻烦或危害。
2.2去污decontamination去除放射性污染,以达到减少在物体或人体表面或环境内存留的放射性水平的目的。
2.3去污因数decontamination factor ,D f放射性物质污染初始水平与去污处理后达到残留水平的比值。
用式(1)表述:式中:D f ------ 去污因数;D o ――去污程序前测量的计数率;D1 ――去污程序后测量的计数率。
3 人体体表放射性核素污染去污处理应遵循的原则3.1对人体体表任何放射性核素的污染,原则上都应洗消干净,但同时应该避免过度的去污处理而损伤皮肤和促进放射性核素的人体吸收。
3.2应该将避免污染放射性核素吸收和播散作为贯穿整个去污过程的指导思想。
3.3对估计可能发生的体表污染应及时进行测量,并尽可能地确定污染放射性核素种类,尽早采取去污措施。
3.4对人体体表创伤部位放射性核素污染的处理应优先于对健康体表污染的处理。