2021深圳大学计算机技术考研真题经验参考书
- 格式:docx
- 大小:16.84 KB
- 文档页数:3
考研是一项小火慢炖的工程,切不可操之过急,得是一步一个脚印,像走长征那样走下来。
在过去的一年中,我几乎从来没有在12点之前睡去过。
也从来也没有过睡到自然醒的惬意生活,我总是想着可能就因为这一时的懒惰,一切都不同了。
所以,我非常谨小慎微,以至于有时会陷入自我纠结中,像是强迫症那样。
如今想来,这些都是不应该的,首先在心态上尽量保持一个轻松的状态,不要给自己过大的压力。
虽然考研是如此的重要,但它并不能给我们的人生下一个定论。
所以在看待这个问题上不可过于极端,把自己逼到一个退无可退的地步。
而在备考复习方面呢,好多学弟学妹们都在问我备考需要准备什么,在我看来考研大工程,里面的内容实在实在是太多了。
首先当你下定决心准备备考的时候,要根据自己的实际情况、知识准备、心理准备、学习习惯做好学习计划,学习计划要细致到每日、每周、每日都要规划好,这样就可以很好的掌握自己的学习进度,稳扎稳打步步为营。
另外,复试备考计划融合在初试复习中。
在进入复习之后,自己也可以根据自己学习情况灵活调整我们的计划。
总之,定好计划之后,一定要坚持下去。
最近我花费了一些时间,整理了我的一些考研经验供大家参考。
篇幅比较长,希望大家能够有耐心读完,文章结尾处会附上我的学习资料供大家下载。
深圳大学电子信息的初试科目为:(101)思想政治理论(204)英语二(302)数学二(939)电子系统综合先介绍一下英语现在就可以开始背单词了,识记为主(看着单词能想到其中文章即可,不需要能拼写)从前期复习到考试前每天坚持两到四篇阅读(至少也得一篇)11月到考试前一天背20篇英语范文(能默写的程度)。
那些我不熟悉的单词就整理到单词卡上,这个方法也是我跟网上经验贴学的,共整理了两本,每本50页左右,正面写英语单词,背面写汉语意思。
然后这两本单词卡就陪我度过了接下来的厕所时光,说实话整理完后除了上厕所拿着看看外还真的没专门抽出空来继续专门学单词。
按理说,单词应该一直背到最后,如果到了阅读里的单词都认识,写作基本的词都会写的地步后期可以不用看单词了,当然基础太差的还是自动归档到按理说的类别里吧。
2021深圳大学考研真题2021深圳大学考研真题近年来,考研热潮在中国大学生中愈演愈烈,成为了许多大学毕业生继续深造的首选。
考研不仅是对自己学术能力的一种挑战,更是为了在激烈的就业竞争中脱颖而出。
深圳大学作为一所知名高校,其考研真题备受关注。
本文将探讨2021年深圳大学考研真题的一些特点和重要性。
首先,深圳大学考研真题的难度与前几年相比有所增加。
随着考研人数的不断增加,竞争变得更加激烈,大学生们在备考过程中需要更加努力。
深圳大学考研真题的难度也相应提高,以更好地筛选出优秀的研究生。
这也意味着考生需要更加深入地学习和理解相关知识,提高自己的分析和解决问题的能力。
其次,深圳大学考研真题的内容涵盖了各个学科的知识点。
无论是文科还是理科,考生都需要全面掌握相关学科的基础知识。
深圳大学考研真题的出题范围广泛,涉及到语文、数学、英语、计算机等多个学科领域。
这要求考生在备考过程中要有全面的知识储备,并且能够将不同学科的知识进行有机结合,提高解决问题的能力。
此外,深圳大学考研真题注重对考生综合能力的考察。
在考试中,不仅仅是对知识点的考察,更注重对考生分析和解决问题的能力的考察。
真题中的问题往往是实际问题,需要考生结合自己所学的知识进行分析和解答。
这样的考察方式旨在培养考生的综合能力,使其具备独立思考和解决问题的能力。
深圳大学考研真题的重要性不言而喻。
首先,通过做真题可以了解考试的难度和出题规律,有针对性地进行备考。
真题是考生备考过程中的重要参考资料,可以帮助考生了解考试的形式和内容,熟悉考试的规则和要求。
其次,通过做真题可以检验自己的学习成果,找出自己的不足之处,有针对性地进行补充和提高。
最后,通过做真题可以提高解题的技巧和策略,增强应试能力。
真题中的问题往往有一定的难度,通过不断做题,考生可以提高解题的速度和准确性,增强应对考试压力的能力。
总之,2021年深圳大学考研真题的特点和重要性不容忽视。
考生们在备考过程中要重视真题的作用,通过做真题来了解考试的难度和出题规律,检验自己的学习成果,提高解题的技巧和策略。
深大计算机考研大纲摘要:1.计算机科学与技术专业考研大纲概述2.考试科目及分值分布3.考试内容及重点4.复习建议正文:【计算机科学与技术专业考研大纲概述】深圳大学计算机科学与技术专业考研大纲旨在为备考该专业的考生提供一个全面的复习指南。
本大纲主要包括考试科目、分值分布、考试内容及重点和复习建议等内容,旨在帮助考生明确复习方向,合理分配复习时间,提高复习效率。
【考试科目及分值分布】深圳大学计算机科学与技术专业考研分为初试和复试两个阶段。
初试包括两个科目:公共课(政治、英语)和专业课(计算机科学与技术)。
其中,公共课总分为200 分,专业课总分为150 分。
复试包括面试和笔试,总分为200 分。
【考试内容及重点】1.公共课:政治、英语(1)政治:主要包括马克思主义哲学、中国特色社会主义理论体系、科学社会主义和国际共产主义运动等内容。
(2)英语:主要包括词汇、语法、阅读理解、完形填空、翻译和写作等部分。
2.专业课:计算机科学与技术(1)计算机组成原理:计算机的硬件组成、工作原理和体系结构。
(2)数据结构:线性表、栈与队列、树与二叉树、图及其应用等。
(3)操作系统:操作系统的概念、进程管理、存储管理、文件系统和设备管理等。
(4)计算机网络:计算机网络的基本概念、体系结构、网络协议和技术等。
(5)计算机编程:C、C++、Java 等编程语言的基本语法和使用。
【复习建议】1.制定合理的复习计划,明确复习进度和目标。
2.注重基础知识的学习,强化练习重点和难点内容。
3.做好笔记和知识点整理,提高复习效率。
4.参加模拟考试和试题解析,了解考试题型和答题技巧。
5.注重英语听力和阅读能力的培养,提高英语应用水平。
6.提前准备复试材料,加强面试技巧的训练。
一、《计算机网络》第7版,作者:谢希仁1. 本书是深圳大学计算机专业重点推荐教材,全面系统地介绍了计算机网络的基本概念、技术和应用,包括网络体系结构、传输介质、网络协议、网络管理等内容,适合深入学习计算机网络方面的同学参考。
2. 书中内容详实、权威性强,作者谢希仁是我国计算机网络领域的资深专家,他的研究成果被广泛应用在国内外的网络技术领域,该书拥有很高的参考价值。
二、《计算机组成与设计:硬件/软件接口》第5版,作者:DavidA.Patterson, John L.Hennessy1. 该书是计算机体系结构领域的经典教材,主要介绍了计算机系统的各个方面,包括指令级并行、处理器设计、存储系统、I/O系统、并行系统、网络互连等内容,适合对计算机硬件感兴趣的同学参考。
2. 书中涉及的内容丰富多样,涵盖了从传统的计算机系统结构、性能评价到现代的并行计算机体系、多核处理器等前沿技术,对于深入理解计算机组成与设计具有重要的指导意义。
三、《C++ Primer》第5版,作者:Stanley B.Lippman, Josée Lajoie, Barbara E.Moo1. 作为一本权威的C++编程语言教材,该书从基本概念到高级应用都进行了全面覆盖,包括语法、面向对象编程、模板、异常处理、STL 库等内容,适合对C++编程语言感兴趣的同学参考。
2. 本书在国际上获得广泛的赞誉,被誉为C++语言领域的经典之作,对于学习和掌握C++语言的同学来说,是不可多得的宝藏教材。
四、《算法导论(原书第3版)》,作者:Thomas H.Cormen, Charles E.Leiserson, Ronald L.Rivest, Clifford Stein1. 该书是计算机算法领域的经典教材,系统地介绍了算法分析与设计的基本原理,包括递归、排序与顺序统计量、数据结构、图算法、算法问题复杂性等内容,适合对算法与数据结构感兴趣同学参考。
对月每个考研的学子来说,都是要不断的努力才能获得好的收货和结果。
政治:政治我考的其实不高,我一直不太擅长背东西,所以一直对政治有些发怵,政治不用太早开始准备,最早暑假开始就可以啦,我当时是报了一个政治的辅导班,其实考完后发现政治自己学和报班最后成绩差不了太多,我室友自己学的最后我们政治分数一样,报班的好处可能就是帮你节省一些时间给其他更重要的科目,让你分出常考点和重点,给你很大的心理安慰。
我当时政治最开始用的资料是李凡的《政治新时器》,这个就是看一节知识点做一节的题,这个工作从暑假后期再开始就可以,大题可以直接背诵,《政治新时器》一定要背熟,非常有参考价值,其实考过政治之后你就会发现,政治大题拉不开距离,主要靠选择题,所以想拿高分并且时间还算充裕的同学可以冲刺时买各家的模拟题,多做一些选择题还是很有帮助的。
今年我选择题答得很不好,尤其是多选题,好几个不确定的,改来改去最终还是改错了(我每次改答案貌似都是改错,想哭)英语:推荐用书:《一本单词》、《木糖英语真题手译》英语我考的不好,没太多经验,可以说一些教训;比如基础一定要打好,好好背单词,多过几遍,不要怕麻烦;前期可以跟着蛋核英语微信公众号的一个老师天天一起看一些真题长难句,锻炼看长难句的感觉;背过两遍单词之后就可以开始做阅读了,以12年之后的为主要研究对象,时间不够,基础不好就以15年之后的,每篇文章都要精读,每个单词都认得,每个长难句会翻译,每个选项搞懂为什么错,总结题型和自己的做题经验;题目只是检测你学习成果的手段,所有科目都是一个道理;会总结比多做几套题目有用的多;还有可以用FT英语公众号看一些英文文章,提高阅读新文章的速度;作文可以按照社会现象,精神品质和正反对比背几篇,找找感觉,然后总结自己的框架,用几年的真题练一下,和同学互相批改,在蛋核英语微信公众号的话会直接给你找研究生的学长学姐批改,给你讲解错误的地方。
完型新题型和翻译就后期听完蛋核英语微信公众号老师的课程后,然后把真题练一下就差不多了,比如上翻译课的时候,老师会带着我们现场翻译,然后看一下同学们的常见错误,统一讲解,效果还是不错的;因为前期你的单词,长难句和阅读技巧的基础比较好了,这三类题型不用太担心。
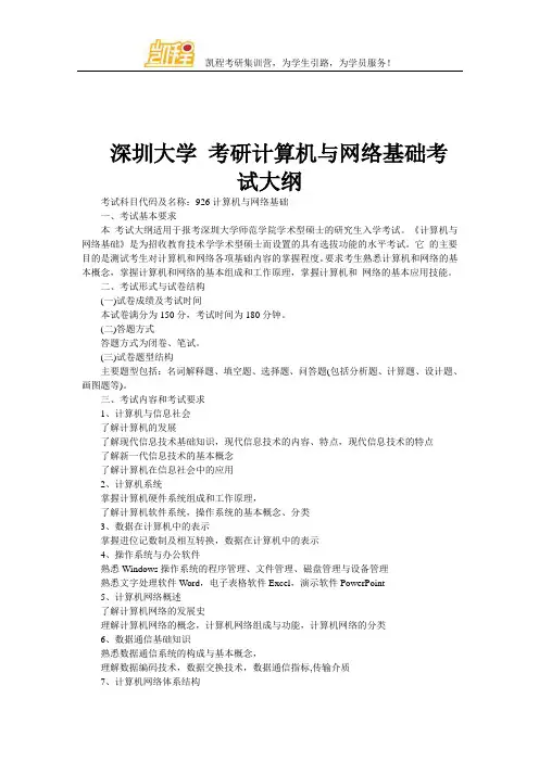
深圳大学考研计算机与网络基础考试大纲考试科目代码及名称:926计算机与网络基础一、考试基本要求本考试大纲适用于报考深圳大学师范学院学术型硕士的研究生入学考试。
《计算机与网络基础》是为招收教育技术学学术型硕士而设置的具有选拔功能的水平考试。
它的主要目的是测试考生对计算机和网络各项基础内容的掌握程度。
要求考生熟悉计算机和网络的基本概念,掌握计算机和网络的基本组成和工作原理,掌握计算机和网络的基本应用技能。
二、考试形式与试卷结构(一)试卷成绩及考试时间本试卷满分为150分,考试时间为180分钟。
(二)答题方式答题方式为闭卷、笔试。
(三)试卷题型结构主要题型包括:名词解释题、填空题、选择题、问答题(包括分析题、计算题、设计题、画图题等)。
三、考试内容和考试要求1、计算机与信息社会了解计算机的发展了解现代信息技术基础知识,现代信息技术的内容、特点,现代信息技术的特点了解新一代信息技术的基本概念了解计算机在信息社会中的应用2、计算机系统掌握计算机硬件系统组成和工作原理,了解计算机软件系统,操作系统的基本概念、分类3、数据在计算机中的表示掌握进位记数制及相互转换,数据在计算机中的表示4、操作系统与办公软件熟悉Windows操作系统的程序管理、文件管理、磁盘管理与设备管理熟悉文字处理软件Word,电子表格软件Excel,演示软件PowerPoint5、计算机网络概述了解计算机网络的发展史理解计算机网络的概念,计算机网络组成与功能,计算机网络的分类6、数据通信基础知识熟悉数据通信系统的构成与基本概念,理解数据编码技术,数据交换技术,数据通信指标,传输介质7、计算机网络体系结构掌握网络体系结构的概念与原理,OSI参考模型8、局域网及局域网硬件了解局域网的概念与特点,掌握介质访问控制方法,局域网体系结构,局域网互联掌握以太网,无线局域网(WIFI)熟悉网络接口卡、集线器、以太网交换机和无线接入点9、因特网及路由器了解因特网的概念与接入技术掌握IP地址与子网掩码,IP协议,TCP协议掌握路由器,路由协议熟悉域名服务,运程登录,电子邮件系统,文件传输系统,万维网10、网络安全了解网络安全基本概念,防火墙技术11、数据库基础熟悉数据库系统概述,数据库的建立与维护,数据库查询,窗体与报表12、多媒体技术基础了解多媒体技术的基本概念,多媒体信息的数字化和压缩技术主要参考书目:杨振山、龚沛曽:《大学计算机基础简明教程》,高等教育出版社,2006年。
深大计算机考研科目【最新版】目录1.深圳大学计算机科学与技术专业考研科目概述2.考研科目的具体内容3.备考建议正文深圳大学计算机科学与技术专业考研科目概述深圳大学计算机科学与技术专业是一门热门的考研专业,吸引了大量学子报考。
该专业的考研科目主要包括公共课和专业课两部分。
公共课主要包括政治、英语,而专业课则包括计算机专业基础综合和计算机技术与应用等。
考研科目的具体内容1.公共课:(1) 政治:主要考察马克思主义哲学、中国特色社会主义理论体系、科学社会主义和国际共产主义运动等知识点。
(2) 英语:主要考察词汇、语法、阅读理解、写作和翻译等英语应用能力。
2.专业课:(1) 计算机专业基础综合:主要包括数据结构、操作系统、计算机网络和计算机组成原理等计算机基础知识。
(2) 计算机技术与应用:主要考察计算机技术的应用,包括软件工程、数据库原理与技术、计算机图形学等。
备考建议针对深圳大学计算机科学与技术专业的考研科目,以下是一些备考建议:1.制定合理的学习计划:根据自己的实际情况,合理安排时间,确保每个科目都有充足的复习时间。
2.系统学习基础知识:建议从教材入手,深入理解各个知识点,打牢基础。
3.做题巩固提高:通过做历年真题、模拟题等,熟练掌握考试题型,提高解题速度和准确率。
4.注重英语阅读和写作能力提升:英语科目在考研中占据很大比重,建议平时多阅读英文文章,提高阅读理解能力,同时加强写作练习。
5.及时了解考试动态:关注深圳大学研究生招生办公室发布的考研政策、考试大纲等信息,确保自己的备考方向正确。
总之,要想在深圳大学计算机科学与技术专业的考研中取得好成绩,关键是要有针对性地进行复习,合理安排时间,掌握考试技巧。
深大计算机考研大纲摘要:一、深大计算机考研简介1.深圳大学计算机科学与技术学院简介2.计算机考研专业及方向二、考研大纲解析1.数据结构2.操作系统3.计算机网络4.计算机组成原理5.计算机编程6.数学三、备考建议1.制定合理的学习计划2.注重基础知识的学习3.加强实际操作能力的训练4.模拟考试与总结反思5.保持良好的心态四、深大计算机考研经验分享1.成功案例分析2.备考心得体会3.常见问题解答正文:深圳大学计算机科学与技术学院作为我国知名学府,其计算机考研专业每年都吸引着大量考生报考。
为了让考生更好地了解深大计算机考研的相关信息,本文将对深大计算机考研大纲进行详细解析,并提供一些备考建议。
一、深大计算机考研简介深圳大学计算机科学与技术学院成立于1983 年,经过多年的发展,已经成为我国计算机领域的重要教育基地。
学院现有计算机科学与技术、软件工程、网络工程等多个专业,涵盖了计算机考研的主要方向。
二、考研大纲解析深大计算机考研大纲主要包括以下几个方面:1.数据结构:掌握常用的数据结构及其算法,如栈、队列、链表、树、图等。
2.操作系统:了解操作系统的基本概念、原理和设计方法,熟练掌握进程管理、存储管理、文件系统等基本知识。
3.计算机网络:理解计算机网络的基本概念、原理和技术,熟练掌握网络协议、网络设备、网络编程等基本知识。
4.计算机组成原理:了解计算机硬件的基本组成、原理和设计方法,熟练掌握计算机体系结构、指令系统、存储器等基本知识。
5.计算机编程:掌握至少一门编程语言(如C、C++、Java 等),具备一定的程序设计能力。
6.数学:掌握高等数学、线性代数、概率论与数理统计等基本数学知识。
三、备考建议1.制定合理的学习计划:根据自己的实际情况,合理安排学习时间,确保每个知识点都能得到充分的复习。
2.注重基础知识的学习:大纲中的知识点都是计算机考研的基础,只有打好基础,才能在考试中取得好成绩。
3.加强实际操作能力的训练:通过编写程序、调试代码等实际操作,提高自己的编程能力。
深圳大学计算机科学与技术(学硕)我是今年考上的深圳大学计科研究生(学硕),前天才拿到的录取通知.很激动!初试成绩340多(排名前十),复试发挥良好,最后以前5名的成绩录取了。
这次计科了25个(2个保送).最高分390左右,最低录取线是310左右,深圳大学的录取非常公平公正,所有信息都可以去官网查到。
请点击:/index.html希望以后能成为你的学长吧,我以前也像你一样,有很多问题要问,我有着深刻体会,现在我就把我知道的一切问题都告诉你,希望对你有帮助。
1.关于初试我是2013年7月15号上午开始翻开高等数学第1页(准备的有点晚),就这样开始了考研生涯.距离2014年1月4日考研就170天左右。
至于什么时候准备,大部分取决于你的个人水平。
我的基础在我的本科学校属于比较扎实的,还有我不喜欢把抗战时间拉的太长,后面产生疲惫,所以我选择了7月中旬。
这样我就会持续的进入高强度状态!我身边就有一些同学在考试前一段时间产生了疲惫感,虽然人在教室看书,但已看不进去。
(什么时候准备,真的很重要!一定要想清楚,自己是什么学习类型的学生!)我的学习安排【10小时/天】:每天上午9-12,下午2-5,晚上7-11每个星期打两次篮球。
【英语】:我最蛋疼的科目,四级435,六级考了4次,全是390+。
英语完全进入状态的是从9月3号开始的,买的是俞敏洪的绿色的什么单词书,天天背。
再就是做真题,天天做。
英语考研分数:55 我的同学基本上都比我高,我只是想告诉你,四级压线的人一样可以考55分!所以你的英语成绩如果很差,也不要怕!坚持……【政治】:完全超乎我的意料,我考研分数:65 看到这个分数,我激动都快哭了!我对自己的期望是55分,真的!虽然我是一名党员,但我对政治和历史真的没兴趣。
政治我9月28号才开始看一页!记住,你一定要比我早至少1-2个月,我后面因为没时间,真的是狂背啊!现在回忆起来都吓人。
【数学(一)】:分数不理想,平时历年真题120左右,虽然数一确实有难度,今年考少了几十分,所以不说这门,别害你!但你去问那些考130和140的人,估计也只是说做题,做题,做题!【专业.906算法和数据结构】:专业课,是最好得分的,可以说专业课把我的成绩提升了无数名!我考的是906算法和数据结构,深大前几年开始不考408了,906难度比408要小很多,我的考研成绩近140(一道10分的链式基数排序不会做).因为我觉得我的基础还算扎实,所以10月27号开始搞专业科目的。
深圳大学计算机考研科目
深圳大学计算机考研科目有:思想政治理论、英语、数学、计算机学科专业基础综合、计算机组成原理。
中山大学计算机系成立于1979年,是中国最早招收计算机本科专业的单位之一,也是华南最早招收计算机硕士和博士的单位之一。
设有计算机软件与理论、计算机软件与理论、计算机应用技术和计算机系统结构3个硕士学位点,计算机技术与软件工程2个硕士学位点,计算机科学与技术、网络工程、信息安全、软件工程4个本科专业,其中计算机科学与技术为广东省首批著名专业。
计算机系一贯重视与国内外的学术交流与合作。
很多老师都去海外访问深造过,每年都有一批师生去国外著名大学深造、学习或参加学术活动。
近年来,我部承担了大量国家、省、地方科研项目,包括国家自然科学基金重点项目、国家863高技术项目、国家重点科研项目、粤港重点领域项目等。
仅2003年和2004年就获得国家自然科学基金项目10项,多项重要应用成果通过国家、省部级鉴定并获奖。
政治我花的时间少而又有侥幸心理,我先是看大纲解析,只看不背,一天两个小时,偶尔做做笔记。
然后做《政治新时器》的选择题,我用铅笔做,把做错的嚓掉,以后重做,我每次正确率早3/4左右,后来到了4/5,但每次都会错一些,大多时候都是粗心大意!题目本身也有失误之处。
我同时还看了李凡老师的真题讲解,感觉客观题很大。
11月开始做模拟卷,并且每天这样做,也没有什么感觉,做题也就是中上水准,想过要背,还是因为主要在英语,所以没有给政治太多时间。
政治一定要背,无论用什么参考书,想得高分一定要背!如果只是想一个一般的分,每天看2小时足矣。
至于英语的复习主要分三个时期,掌握三个重点:
单词、阅读、作文
单词:是个长期的过程,一直记到考研的前一天;可以使用《一本单词》,很不错
阅读:主要是研究真题,至于研究方法,看个人。
网上有很多学习方法,结合经验探索一条属于自己的学习方法;但一定要使用真题,模拟题的意义不大,折腾你大家可以使用《木糖英语真题手译版》,解析题目非常清楚。
作文:最后两个月再开始也行,早上背些材料,其他时间练练手就行,打击可以使用蛋核英语的作文讲义和教学视频。
我的方法可能跟很多同学都不一样,像有些同学可能会花两个小时的时间做一套题,但我会花两个小时的时间做一篇文章。
具体的方法是研究五遍。
第一遍:限时做题,反映真实水平。
第二遍:研究文章。
找出生词和长难句,单独分析。
第三遍:再做题。
通过第二遍的分析,文章的意思应该了然于胸,这时候再做题就不会出现误解文章的情况,所以相当于看篇汉语文章,做几道英语题。
这个时候欠缺的可能就是做题技巧了。
第四遍:看《一本单词》怎么分析的,琢磨分析思路,总结做题技巧。
第五遍:再做题。
通过第二遍的文意理解和第四遍的做题技巧训练,再做最后一遍。
从以上的方法,也不难看出,考研英语阅读的重点在于两方面:文意和做题。
文意的拦路虎就是单词和长难句,做题的拦路虎就是做题技巧。
也可以相应的得
到训练方法,那就是记单词、熟悉语法、做题技巧。
其实,作文的基础又何尝不是呢。
所以说,单词和语法是最基础的。
另外互联网现在非常发达,微博和微信上关于英语学习的账号也非常多,蛋核英语微信公众号和木糖英语微信公众号这两个公众号挺不错的,里面有不少干货,大家可以搜索一下相关公众号。
专业课:
因为本科的时候基础比较弱,所以整个九月份开始到十二月份我都在无时不刻地受着打击。
不过后来觉得一开始的水平差一点并不是一件坏事,至少我整个考研期间都清楚自己的水平,没有浮在表面上,而是踏踏实实地听取学长和同学们的意见,发现错误就改,然后积极掌握知识点。
之后一段时间在其他科目复习不进去的时候我是在图书馆里刷题。
我觉得在复习的早期,看一些理论书,对自己后期专业课的提高有很大的帮助。
但是因为专业课准备的太晚了,虽然掌握了方法,但是时间不太充裕,分数差强人意。
总之就是专业课一定要提早准备,专业课提高绝对不是一天半天的事情。
谈一些专业课学习的小心得:
1.不妨给自己定一些时间限制。
连续长时间的学习很容易使自己产生厌烦情绪,这时可以把功课分成若干个部分,把每一部分限定时间,例如一小时内完成这份练习、八点以前做完那份测试等等,这样不仅有助于提高效率,还不会产生疲劳感。
如果可能的话,逐步缩短所用的时间,不久你就会发现,以前一小时都完不成的作业,现在四十分钟就完成了。
2.学会用心,不要在学习的同时干其他事或想其他事。
一心不能二用的道理谁都明白,可还是有许多同学在边学习边听音乐。
或许你会说听音乐是放松神经的好办法,那么你尽可以专心的学习一小时后全身放松地听一刻钟音乐,这样比带着耳机做功课的效果好多了。
3.不要整个晚上都复习同一门功课。
我以前也曾经常用一个晚上来看一科,实践证明,这样做非但容易疲劳,而且效果也很差。
后来我在每晚安排复习两三门功课,情况要好多了。
4.劳逸结合—提高学习效率。
学习效率的提高最需要的是清醒敏捷的头脑,所以适当的休息,娱乐不仅仅是有好处的,更是必要的,是提高各项学习效率的
基础。
因为考研相对来说是一个持久战,怎么样在战斗中取得最后的胜利,中期的劳逸结合,提高学习的效率是非常必要的,有人说,考研了,就放弃了很多娱乐活动,其实不然,你也可以每个周三的下午没有课的时候和同学约好出去打球,唱歌,放松心情,让自己的精神饱满。
这样,回来后的学习效率会更好的,不信,你去试一试,我可是屡试不爽的。
5.要自信。
很多的科学研究都证明,人的潜力是很大的,但大多数人并没有有效地开发这种潜力,这其中,人的自信力是很重要的一个方面。
无论何时何地,你做任何事情,有了这种自信力,你就有了一种必胜的信念,而且能使你很快就摆脱失败的阴影。
相反,一个人如果失掉了自信,那他就会一事无成,而且很容易陷入永远的自卑之中。
6.每天保证8小时睡眠。
晚上不要熬夜,定时就寝。
中午坚持午睡。
充足的睡眠、饱满的精神是提高效率的基本要求。
7.学习要主动。
只有积极主动地学习,才能感受到其中的乐趣,才能对学习越发有兴趣。
有了兴趣,效率就会在不知不觉中得到提高。
有的同学基础不好,学习过程中老是有不懂的问题,又羞于向人请教,结果是郁郁寡欢,心不在焉,从何谈起提高学习效率。
这时,唯一的方法是,向人请教,不懂的地方一定要弄懂,一点一滴地积累,才能进步。
如此,才能逐步地提高效率。
体力方面呢,考试全程精力都要高度集中。
考试前多做模拟考试非常有必要,相信我,考试的时候无论怎么样,只要多做模拟心里就会有底,不会太多紧张。
P.S.考试的时候带足吃的喝的。
考到中途,手边要么咖啡要么红牛扑哧一开,然后环视整个教室,还是很悲壮的,相信我,你以后一定会怀念这个感觉的。
最后我想说,复习方法各有不同,所以考研也没什么金科玉律,但多看些前人的经验总会对你有所帮助,如果大家有什么问题可以到high研上找我,还有我把我的复习资料都上传到上面了,大家可以根据自己的需要去下载。