-客户投诉处理作业流程及管理办法
- 格式:doc
- 大小:45.00 KB
- 文档页数:6
客诉处理流程客户投诉是企业经营中不可避免的一环,如何有效处理客户投诉,成为企业提升服务质量、维护品牌形象的重要环节。
下面将介绍客诉处理的流程及注意事项。
首先,当接到客户投诉时,需要及时做好记录,包括投诉的具体内容、投诉人的姓名、联系方式、投诉时间等信息。
这些信息将为后续的处理提供重要参考。
其次,需要对投诉内容进行核实。
核实的目的是确认投诉内容的真实性,了解投诉的具体情况。
在核实过程中,需要与投诉人进行沟通,了解其诉求,以便为后续处理提供依据。
接下来,根据投诉的具体情况,制定处理方案。
处理方案需要根据实际情况进行灵活调整,既要考虑客户的诉求,也要兼顾企业的利益。
在制定处理方案时,需要与相关部门进行沟通,协调资源,确保问题能够得到妥善解决。
然后,需要及时向客户反馈处理结果。
客户投诉的目的是希望得到问题的解决,因此及时向客户反馈处理结果是非常重要的。
在反馈过程中,需要表达诚挚的歉意,并说明企业对问题的重视程度,以及针对问题所做的具体措施。
最后,需要对投诉进行归档及分析。
归档是为了留存投诉的相关信息,以备日后查询和分析之需。
而分析投诉的目的是为了从中总结经验教训,找出问题的根源,进一步完善企业的服务体系,提升服务质量。
在处理客户投诉的过程中,需要注意以下几点:首先,要保持耐心和理性。
客户投诉往往伴随着情绪化的表达,作为企业的服务人员,需要保持冷静,倾听客户的诉求,理解客户的心情。
其次,要注重沟通和协调。
处理客户投诉需要多方沟通,协调各方资源,以便能够快速、有效地解决问题。
最后,要善于总结和改进。
客户投诉是宝贵的反馈信息,企业需要善于总结经验,找出问题的症结所在,并及时改进,以提升服务质量。
综上所述,客户投诉处理流程包括记录投诉、核实投诉、制定处理方案、反馈处理结果、归档及分析。
在处理投诉过程中,需要保持耐心和理性,注重沟通和协调,善于总结和改进。
通过有效处理客户投诉,企业将提升服务质量,增强客户满意度,树立良好的品牌形象。
客户投诉处理管理办法通用10篇客户投诉处理管理办法篇11、客户投诉须坚持;五清楚,一报告;的处理原则:(1)听清楚:在接待客户投诉时,应耐心听客户讲完,听清客户投诉的内容,不得打断客户说话,更不能急于表态。
(2)问清楚:待客户讲完后,要进一步问清有关情况,切忌与客户正面辩驳,应客观冷静地引导客户叙述清楚实际情况。
(3)跟清楚:受理客户投诉要一跟到底,直到问题得到解决并回复客户为止。
对不能解决的投诉,应婉转地向客户讲清楚,并确定下次回复的时间。
(4)复清楚:对客户的投诉在充分了解情况后,应及时把处理的过程及结果清楚地回复客户,以表明客户的投诉已得到足够的重视和妥善的解决。
(5)记清楚:处理客户投诉后,应把投诉的事项、处理过程及结果清楚地记录于客户意见处理表内,由客户确认后收回存档。
(6)报告:重大投诉,必须马上报告部门经理和物业管理中心领导。
2、客户投诉处理程序:(4)一般性投诉:当接到一般性投诉时,将投诉情况记录在《客户投诉记录表》上,及时向职能部门进行信息传递并立即将情况回复客户。
(5)通过物业管理中心处理的一般性投诉有:大厦内装修噪音滋扰他人办公;卫生间等公共设施使用出现故障和问题;客户室内设施需要维修;客户邮件、报纸遗失或欠收;大厦公共区域环境卫生及绿化花木问题;大厦鼠虫害防治问题;涉及物业管理中心所提供的各类服务问题。
(6)重大投诉:遇到重大投诉,须将投诉事项及时上报部门经理和中心领导并向投诉客户解释原因,确定回复时间;重大或突发事件包括:火灾、电梯困人、爆炸、突发性停电、水浸、盗窃等破坏性行为、刑事案件、客户集体投诉(三家以上)、中央空调主机、发电机、高低压电柜、通讯设备等主要设备设施故障、大厦主题结构遭受破坏等。
(7)书面投诉:对客户的书面投诉,确认投诉性质以书面形式回复客户。
(8)投诉汇总:每月对投诉进行一次汇总,记录在《客户月投诉统计表》上,并根据客户投诉情况,进行客户回访。
客户投诉处理管理办法篇2第一章总则第一条为加强和规范我行营业网点客户投诉处理工作,提高服务质量,以客户为中心,切实提升我行“窗口”形象,制定本规范。
客户投诉处理制度一、目的为了提高客户满意度,及时有效地解决客户投诉问题,维护公司形象,提高客户忠诚度,特制定本客户投诉处理制度。
二、适用范围本制度适用于公司所有部门和员工,以及所有客户投诉处理工作。
三、投诉渠道1. 客户可以通过以下渠道提出投诉:(1)电话:拨打公司客服电话;(2)电子邮件:发送邮件至公司客服邮箱;(3)在线客服:通过公司官方网站的在线客服系统;(4)信函:邮寄至公司客服地址;(5)其他:公司指定的其他投诉渠道。
2. 公司应确保投诉渠道畅通,并及时回复客户。
四、投诉处理流程1. 接收投诉:客服人员接到投诉后,应详细记录投诉内容,包括投诉人信息、投诉时间、投诉事项等。
2. 分类处理:根据投诉内容,将投诉分为以下几类:(1)产品问题;(2)服务质量问题;(3)价格问题;(4)其他问题。
3. 调查核实:客服人员应尽快调查核实投诉情况,必要时可联系相关部门协助处理。
4. 提出解决方案:根据投诉情况,提出合理的解决方案,如退换货、退款、赔偿等。
5. 沟通反馈:与投诉人沟通解决方案,并征得投诉人同意。
6. 执行解决方案:按照双方约定的时间、方式执行解决方案。
7. 跟踪回访:在解决方案执行完毕后,对投诉人进行回访,了解其对处理结果的满意度。
8. 总结分析:对投诉处理情况进行总结分析,提出改进措施,防止类似问题再次发生。
五、投诉处理时间1. 客服人员应在接到投诉后24小时内与投诉人取得联系,了解投诉详情。
2. 客服人员应在48小时内提出解决方案,并与投诉人沟通。
3. 解决方案执行完毕后,应在72小时内对投诉人进行回访。
六、投诉处理要求1. 客服人员应保持良好的服务态度,耐心倾听客户投诉,积极解决问题。
2. 处理投诉时,应保护客户隐私,不得泄露客户个人信息。
3. 投诉处理过程中,应保持公正、公平、公开的原则。
4. 对重大投诉事件,应及时向上级领导汇报,并采取相应措施。
5. 对恶意投诉,应进行调查核实,必要时可采取法律手段维护公司权益。
客户投诉处理流程及管理办法1目的确保客户投诉得到及时有效的处理,保证最大程度上满足顾客需求。
2适用范围适用于国内与国外客户对公司产品或服务的投诉的处置。
3定义:不适用4职责4.1 营销部负责顾客投诉与抱怨的信息收集、分类,传递、处理跟进及与客户进行沟通处置。
4.2 品管部负责主导同有关部门一道对客户投诉进行分析、处理,采取纠正预防措施及跟进纠正预防措施的实施。
4.3 管理者代表/总经理负责纠正预防措施的审核与批准。
5作业程序5.1 客户投诉登记5.1.1营销部对接受到的客户投诉(电话、口头、书面)登记在《客户投诉登记表》上,并上报营销部副总经理。
5.1.2营销部文员负责对客户投诉与抱怨进行登记和追踪,其他人员接到客户的投诉(电话、口头、书面)后,应及时记录并转交、传达给营销部文员。
5.2 客户投诉的确认和初步评审分析5.2.1 营销部主任接到客户投诉后,应立即进行初步评审分析,包括投诉细节的确认,要求客户尽可能提供投诉的证据,并采取临时应急对策,若是可以立即回复客户的,则就相关处理事宜与客户进行沟通。
5.2.2 客户投诉的传递营销业务员接到客户投诉后,不管是属销售和售后服务环节的投诉,还是属产品品质和交期延误等生产环节的投诉,都要在接到投诉后的1小时内发出《客户投诉处理单》,经部门主任级以上人员批准(重大客户投诉需报营销副总审批)后发至品管部,并要求品管部负责人签收。
5.3 客户投诉处理5.3.1 品管部负责客户投诉处理的QE工程师也要在《客户投诉登记表》上做好登记,一般投诉应在3个工作日内回复,重大投诉/抱怨应在8个工作小时内提出临时改善对策,并在2个工作日内回复永久对策。
5.3.2品管部QE负责对客户投诉进行调查、分析,找出责任部门;5.3.3 责任部门负责对问题的根本原因进行调查、分析,并提出纠正措施计划,QE要对纠正措施计划进行初步评审,评审不通过的要退回责任部门重新进行分析、检讨。
5.3.4品管部QE在必要时组织技术、生产部等相关部门人员参加客户投诉与抱怨的分析讨论会,遇重大投诉时应通知管理者代表与总经理参加分析讨论会。
客户投诉处理管理制度:对处理客户投诉的工作行为的管理适用范围:适用于物业管理中心对投诉的处理。
确保客户的投诉能及时、准确、合理地得到解决。
其内容包括:1.客户服务部负责对客户投诉的记录和协调处理工作。
2.被投诉的部门按照客户服务部对投诉处理的安排具体解决有关问题。
客户服务经理负责对投诉处理的效果进行检查。
管理标准:1.受理投诉耐心,处理投诉及时,事后应有回访;2.有处理记录,有客户对投诉处理意见的反馈。
处理投诉工作流程:1.客户服务部接到客户投诉后,应首先向客户表示歉意,并在《客户投诉记录》上做好登记。
2.客户服务部根据投诉内容进行核实之后通知相关部门限期解决,特殊情况应向部门经理或公司领导汇报。
3.针对客户较严重的投诉,客户服务部应及时向客户服务经理汇报,由经理组织相关人员进行检讨,落实解决措施及责任人,限期进行处理。
4.相关部门在处理完投诉后,要迅速将处理结果报客户服务部,由客户服务助理安排回访。
5.客户服务部负责将投诉处理结果填写在《客户报修/投诉/求助记录》中,并由具体解决部门的负责人签字认可。
6.对客户的恶意投诉,做到坚持原则并耐心解释。
7.投诉记录由客户服务部兼职助理进行统一管理。
投诉规避:1.管理中心工作人员应熟知《前期物业管理服务协议》的内容,明确物业管理公司和客户或使用人的权利义务,防止以后不必要的麻烦。
2.对物业的设施安排合理的日常维护、检修,使事故减少到最低点。
3.经常开展反馈调查便民服务,了解信息,及时发现问题解决问题。
投诉受理:1.开通投诉热线,由客服前台接待员负责受理。
2.详尽记录投诉人姓名、投诉事项、单元号码、投诉内容及联系电话。
3.耐心听取客人投诉,禁止以任何理由或借口推卸责任。
即使错误在本身,亦不可当面指出,顾客态度即使很坏,亦不可顶撞顾客,并记下投诉内容。
3.对于客户的设诉,能当场做出解释应当场给客户解决,若不能马上处理的应记下投诉人的`姓名、事项内容、投诉对象以及投诉人的联系方法,以便及时反馈结果。
客户投诉处理作业流程及管理办法作为企业,处理客户投诉是一项非常重要的工作。
客户投诉是客户对企业产品或服务不满意的表达,对于企业来说,如何妥善处理客户投诉,解决客户问题,维护良好的客户关系,提升企业的声誉和竞争力至关重要。
下面是客户投诉处理的作业流程及管理办法。
一、客户投诉处理流程2.登记投诉:接受投诉后,投诉受理部门应立即进行登记,记录客户的基本信息、投诉内容、投诉途径等,以方便后续的处理和跟踪。
3.调查核实:登记完投诉后,投诉受理部门应立即进行调查核实工作,了解客户投诉的具体情况,与相关部门、人员进行沟通,搜集证据,以明确客户的诉求和问题。
4.解决问题:根据调查核实的结果,投诉受理部门应与相关部门协调,制定解决方案,并及时向客户进行反馈。
解决方案要符合公司政策,能够满足客户的合理需求。
5.跟踪处理:解决问题后,投诉受理部门应跟进处理结果,对解决方案的执行情况进行跟踪,确保问题得到彻底解决,同时也可以从客户的反馈中发现问题,及时改进。
6.完成整理:投诉受理部门应将客户的投诉情况及处理结果进行整理,形成投诉处理报告,归档存档,以便做好相关工作的评估和总结。
7.分析总结:投诉处理工作结束后,企业应对投诉情况进行分析,总结客户投诉的原因和规律,制定相应的改进措施,以减少类似的投诉事件的发生。
二、客户投诉管理办法1.投诉受理人员的培训和素质要求:企业应对投诉受理人员进行培训,提高他们对产品和服务的了解,以便更好地理解客户的问题和需求。
另外,投诉受理人员应具备良好的沟通能力、耐心和解决问题的能力,能够与客户建立良好的沟通,及时解决问题。
2.建立投诉受理体系和流程:企业应建立健全的投诉受理体系和流程,确保投诉能够被迅速、准确地受理和处理。
投诉通道应明确、畅通,并进行及时的反馈,以减少客户的等待时间和不满情绪。
3.设立客户满意度调查机制:企业可以通过定期进行客户满意度调查,了解客户对产品和服务的真实评价和反馈,及时发现问题并进行改进。
客户投诉管理制度8篇第一条为准时处理客户各种意见、推举、埋怨和投诉,标准各部门客户投诉处理工作流程,提高客户满足度,特制定本制度。
其次条本制度适用于与客户效劳相关联的公司各部门。
第三条客户投诉处理流程:直接投诉(电话投诉、回访员接到投诉)。
→现场马上处理(或开《协调工作单》)→部门经理→班组(个人)→回访员→总经理。
第四条各部门投诉应对主负责人为部门经理,可指定职责代理人;第五条客户投诉处理掌握程序(一)投诉受理:现场、电话、意见箱等其它来源;(二)投诉处理细则:回访专员在回访中或客户直接来电投诉时仔细记录客户意见并做好客户安抚工作,其他工作人员在与客户沟通时发觉客户有意见时应准时记录客户意见并安抚客户,并准时反应于回访专员跟进,同时填写《协调工作单》并于10分钟内提交给被投诉部门经理(或其代理人);回访专员每一天准时收取投诉箱意见和推举并反应于相关部门经理(或其代理人);现场投诉需各相关部门经理(或其代理人)准时处理,回访专员负责跟进;(三)被投诉部门经理(或其代理人)需在10分钟内整理方案与客户进展沟通达成初步协议,并告知回访专员;注:务必在20分钟内与客户有第一次电话接触;(现场10分钟内接触)(四)回访专员需在40分钟后打电话给客户追踪处理状况;(五)被投诉部门经理(或其代理人)将其处理结果记录在《协调工作单》,并于12小时内交于客户回访专员;(六)回访专员在接到被投诉部门交回的《协调工作单》后24小时内与客户进展其次次沟通,判定此次处理是否胜利;注:如协议中所涉及的工程需在客户二次到厂后实施,则以客户二次到店后的满足度为最终结果的判定;(七)客户满足,回访专员需在《协调工作单》中记录谈话资料及跟进评价结果交于客服部经理签名,原件呈总经理批阅签名后由行政部整理归档。
(八)如客户不满足,回访专员需按本制度第三条流程,同时依据本制度第四条规定进展再次投诉处理,直至客户满足为止。
第六条各类客户投诉处理均有对应时间和次数上限规定如下。
全套客户投诉管理步骤
为了有效管理客户投诉并解决问题,以下是一套简单的客户投
诉管理步骤,以确保您的决策独立性,并避免法律复杂性的困扰。
步骤一:接收投诉
- 当收到客户投诉时,确保及时记录投诉的详细信息,包括投
诉的主题、时间、地点、涉及的人员以及任何相关证据。
- 如果可能,尽量与客户进行面对面的交流,以便更好地理解
他们的问题和需求。
步骤二:评估投诉
- 对投诉进行评估,了解投诉的严重性和紧急程度。
- 确定是否有法律或合规问题涉及其中,以便采取适当的措施。
步骤三:解决投诉
- 尽快与客户联系,确认他们的具体需求和期望。
- 根据客户的要求和公司政策,提供解决方案,并与客户达成共识。
- 如果需要,协调相关部门或人员,确保问题得到妥善解决。
步骤四:记录和跟进
- 记录对投诉的处理过程和结果,包括采取的具体措施和解决方案。
- 定期跟进投诉,确保客户满意度的提高,并持续改进投诉管理的流程。
步骤五:数据分析和改进
- 对投诉进行数据分析,识别常见问题和改进的机会。
- 根据分析结果,制定相应的改进计划,并确保实施和监控这些改进。
以上是一套简单而有效的客户投诉管理步骤,希望能够帮助您处理客户投诉并改善客户体验。
请根据具体情况进行调整,并持续优化这些步骤,以适应您的业务需求。
客户投诉处理管理规定一、引言客户投诉是企业日常运营中难以避免的问题,良好的投诉处理能力直接关系到企业的声誉和客户满意度。
为了规范客户投诉处理流程,提高工作效率,特制定本《客户投诉处理管理规定》。
二、适用范围本规定适用于本公司所有收到的客户投诉,包括但不限于产品质量问题、服务态度不佳等。
三、投诉接收1. 客户投诉可以通过以下渠道进行提交:a. 电话热线:客户可以拨打公司提供的投诉热线,并按照提示进行投诉;b. 邮箱投诉:客户可以将投诉内容发送至公司指定邮箱,并在邮件主题中注明“投诉”字样。
2. 投诉接收人员应在收到投诉信息后,及时与客户联系,并记录相关信息。
四、投诉登记1. 投诉接收人员应详细记录客户投诉的相关信息,包括但不限于投诉时间、投诉内容、客户联系方式等。
2. 投诉登记表格应设计合理,方便后续统计和分析。
五、投诉分析1. 投诉登记信息应定期进行统计和分析,以了解投诉类型、投诉频次等情况。
2. 投诉分析结果应定期报送给相关部门负责人,为改善产品质量和服务提供参考。
六、投诉处理1. 按照公司相关制度,投诉应由指定部门或负责人进行处理。
2. 投诉处理人员应与客户进行充分沟通,了解客户的要求和期望,并积极寻求解决方案。
3. 投诉处理人员应及时向客户反馈处理结果,并做好相关记录。
七、投诉回访1. 针对重要投诉,投诉处理人员应及时进行回访,以确认客户是否满意解决方案。
2. 投诉回访结果应进行记录,为后续改进工作提供依据。
八、投诉整改1. 针对投诉中发现的问题,相关部门应制定整改措施,并按照规定的时间节点完成整改。
2. 完成整改后,相关部门应向投诉处理人员提供整改结果,并进行记录。
九、投诉报告1. 每月底,投诉处理人员应编制投诉报告,包括投诉类型、投诉数量、处理结果等信息。
2. 投诉报告应及时提交给公司高层领导,以供决策参考。
十、监督与改进1. 公司及各部门应对投诉处理过程进行监督,确保规定的执行。
2. 针对投诉处理中发现的问题,公司应及时进行改进,优化投诉处理流程。
关于客户投诉处理制度办法关于客户投诉处理制度办法篇一1. 总则1.1 “及时快速响应”是客户投诉处理的基本要求;1.2 “尽量避免与客户打官司”是投诉处理必须坚持的原则;1.3 成立由总经理任组长的危机事件处理小组,负责重大客户投诉的预警管理及处理;2.客户投诉处理流程2.1客户投诉:客户来电、到店投诉,销售顾问、客户关系专员、客户关系部回访。
2.2客户投诉一般由客户关系部接待,销售部/售后部原接待员参与;但对原接待个人的投诉,原接待员工不得参与。
2.3 接待人员应耐心倾听客户的诉求,稳定情绪,了解来龙去脉,并做好记录(投诉人姓名、电话、车型、车牌、投诉内容),并立即在OMS中查询客户信息是否属实。
2.4 集团呼叫中心接到客户投诉后,准确记录客户的投诉信息(投诉人姓名、电话、车型、车牌、投诉内容),通过OMS传递给4S店,并短信通知客户关系部经理,4S店按《客户投诉流程》予以处理,在处理完毕后的24小时内将处理结果反馈至集团客服部,由客服部进行回访和投诉处理满意度调查。
2.5 重大客户投诉包括:重复投诉、向厂方投诉、堵门、闹事、退换车、媒体负面报道、4S店认为影响面大或性质恶劣的其他投诉;重大投诉在处理的同时,应该在24小时内向品牌事业部/管理部、法务部预警报备,品牌事业部/管理部及时向运营副总裁、CEO报备,并提供相应协助。
2.6 当4S店发生重大客户投诉时,由投诉受理人第一时间通知部门负责人、总经理,由总经理召集4S店危机处理小组开会商讨应对办法。
2.7 重大投诉按厂家相关技术规范和业务规范要求进行预警。
未按厂家要求进行预警造成公司损失,由业务经办人和4S店相关管理人员承担责任。
2.8客户投诉及其处理,必须录入OMS形成周报、月报。
2.9客户投诉涉及赔偿、补偿等按权限核决表审批。
关于客户投诉处理制度办法篇二(一)顾客投诉分类:1、非品质异常投诉发生原因(指人为因素造成)。
2、品质异常投诉发生原因。
客户投诉处理程序一、概述客户投诉是企业经营中常见的问题之一。
为了保护客户权益,提升服务水平,提出和执行一套客户投诉处理程序是非常必要的。
二、投诉渠道1. 客服热线:设置24小时客服热线,以便客户随时投诉并得到及时的回应。
2. 电子邮件:提供投诉邮箱,客户可以通过邮件向企业投诉,要求尽快回复。
3. 在线投诉表格:企业网站提供在线投诉表格,客户可以填写相关信息并提交投诉。
三、接受投诉1. 认真倾听:当接到客户投诉,工作人员应认真倾听客户的诉求和问题,确保完全理解。
2. 记录信息:将客户投诉的详细信息进行记录,包括投诉的内容、时间、地点等相关信息,确保后续处理的准确性和完整性。
3. 确认投诉类型:对投诉进行分类,以便后续处理和统计分析。
四、处理投诉1. 快速响应:尽快回复客户投诉,通知客户投诉已经收到并进行了解决的安排。
2. 跟踪调查:对投诉的问题进行调查,核实问题的真实性和严重程度。
3. 制定解决方案:根据调查结果,制定解决方案并与客户进行沟通,以争取客户的满意度。
4. 实施解决方案:按照解决方案进行操作,确保问题得到妥善解决。
5. 反馈处理结果:及时将处理结果反馈给客户,并解释解决问题的原因和过程,以增加客户对企业的信任。
五、投诉总结与改进1. 统计分析:针对投诉情况进行统计分析,找出问题的共性和原因。
2. 改进措施:根据统计分析的结果,制定相应的改进措施,以预防同类投诉的再次发生,并提升服务质量。
3. 定期回顾:定期回顾投诉处理程序的执行情况,及时进行修订和改进,以适应客户需求的变化。
六、客户满意度调查1. 发送调查问卷:在投诉处理完成后,向客户发送满意度调查问卷,以了解客户对投诉处理程序的满意程度。
2. 收集反馈:收集客户的满意度反馈,根据反馈结果进一步改进投诉处理程序。
七、总结建立健全的客户投诉处理程序对企业来说至关重要。
通过高效的投诉处理,加强与客户的沟通,提升服务水平,企业可以赢得客户的信任和支持,实现长远的发展目标。
详尽版:客户投诉解决流程1. 引言本文档旨在详细描述客户投诉解决流程,帮助我们的团队处理来自客户的投诉,并确保问题得到及时解决和客户满意。
2. 客户投诉接收- 当客户提交投诉时,我们的团队将第一时间予以回应。
- 投诉可以通过多种途径进行,包括电话、电子邮件、在线聊天和社交媒体等。
- 所有投诉信息都应该被记录并分类,以便更好地进行跟进和分析。
3. 投诉处理流程以下是客户投诉处理的详细流程:3.1 评估投诉- 首先,我们需要仔细评估投诉的内容和严重程度。
- 确定投诉是否属实,并核实所有相关细节。
- 根据投诉的性质,将其分类为紧急或非紧急。
3.2 分配责任人- 根据投诉的性质和紧急程度,将其分配给适当的责任人。
- 责任人应具备处理相应问题的技能和知识。
3.3 调查和解决- 责任人应尽快展开调查,与涉及的各方进行沟通,并采取适当的解决措施。
- 在解决过程中,应确保与客户保持及时和透明的沟通,解释解决方案并提供必要的支持。
3.4 跟进和反馈- 完成解决方案后,责任人应向客户提供解决结果,并确认客户对解决方案的满意程度。
- 如果客户对解决方案不满意,我们将重新评估问题并采取进一步的行动。
4. 投诉记录和分析- 所有投诉信息应被记录在案,并进行适当的分析。
- 分析投诉可以帮助我们发现潜在问题、改进产品或服务,并预防类似的投诉再次发生。
5. 员工培训和持续改进- 我们应定期组织员工培训,提高他们应对投诉的能力和技巧。
- 定期评估投诉解决流程,并根据反馈和数据进行必要的改进。
6. 结论通过遵循上述客户投诉解决流程,我们将能够高效地处理客户投诉,并提供满意的解决方案。
这有助于维护良好的客户关系,并提升我们的产品和服务质量。
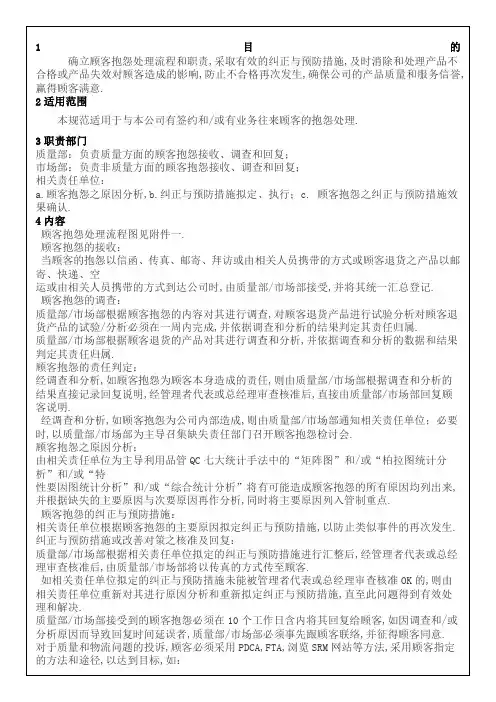
客户投诉处理流程及管理办法
1目的
确保客户投诉得到及时有效的处理,保证最大程度上满足顾客需求。
2适用范围
适用于国内与国外客户对公司产品或服务的投诉的处置。
3定义:不适用
4职责
4.1 营销部负责顾客投诉与抱怨的信息收集、分类,传递、处理跟进及与客户进行沟通处
置。
4.2 品管部负责主导同有关部门一道对客户投诉进行分析、处理,采取纠正预防措施及跟
进纠正预防措施的实施。
4.3 管理者代表/总经理负责纠正预防措施的审核与批准。
5作业程序
5.1 客户投诉登记
5.1.1营销部对接受到的客户投诉(电话、口头、书面)登记在《客户投诉登记表》上,
并上报营销部副总经理。
5.1.2营销部文员负责对客户投诉与抱怨进行登记和追踪,其他人员接到客户的投诉(电
话、口头、书面)后,应及时记录并转交、传达给营销部文员。
5.2 客户投诉的确认和初步评审分析
5.2.1 营销部主任接到客户投诉后,应立即进行初步评审分析,包括投诉细节的确认,要
求客户尽可能提供投诉的证据,并采取临时应急对策,若是可以立即回复客户的,则就相关处理事宜与客户进行沟通。
5.2.2 客户投诉的传递
营销业务员接到客户投诉后,不管是属销售和售后服务环节的投诉,还是属产品品质和交期延误等生产环节的投诉,都要在接到投诉后的1小时内发出《客户投诉处理单》,经部门主任级以上人员批准(重大客户投诉需报营销副总审批)后发至品管部,并要求品管部负责人签收。
5.3 客户投诉处理
5.3.1 品管部负责客户投诉处理的QE工程师也要在《客户投诉登记表》上做好登记,一
般投诉应在3个工作日内回复,重大投诉/抱怨应在8个工作小时内提出临时改善对策,并在2个工作日内回复永久对策。
5.3.2品管部QE负责对客户投诉进行调查、分析,找出责任部门;
5.3.3 责任部门负责对问题的根本原因进行调查、分析,并提出纠正措施计划,QE要对
纠正措施计划进行初步评审,评审不通过的要退回责任部门重新进行分析、检讨。
5.3.4品管部QE在必要时组织技术、生产部等相关部门人员参加客户投诉与抱怨的分析
讨论会,遇重大投诉时应通知管理者代表与总经理参加分析讨论会。
品质部QE负责会议总结并提出纠正措施计划,必要时安排相关的试验或实验。
5.3.5 品管部QE将纠正措施实施计划交品管部经理审核,再交管理者代表批准后,将《客
户抱怨处理单》下发相关责任部门和营销部。
5.3.6营销部就应采取的临时应急措施及纠正措施与客户进行沟通协调。
5.3.7 相关责任部门负责依《客户投诉处理单》的要求组织实施,首先要实施纠正,然后
要举一反三全面进行检查,再按纠正措施要求实施改进。
5.3.8在实施纠正措施时,如出现问题应及时向品管部反映情况,当纠正措施完成后,责
任部门应将纠正措施完成情况填写在《客户投诉处理单》上。
5.3.9 纠正措施的跟踪和验证及有效性评审。
5.3.9.1 纠正措施的跟踪和验证及有效性评审由品管部负责依《纠正措施控制程序》要
求实施。
5.3.9.2 营销部负责将纠正措施的结果告知客户,若客户不接受此处理方案,应重新拟
制,直至客户接受为止。
5.4 客户退货处理
若客户要求退货,则依《客户退货处理流程》实施。
6支持性文件
6.1《纠正/预防措施控制程序》
6.2《客户退货处理流程》
7质量记录
7.1《客户投诉登记表》
7.2《客户投诉处理单》
8管理办法
8.1营销部接到客户投诉/抱怨后,应在2小时内通知到相关部门,并做好登记,否则处罚
责任人20元/次
8.2 品管部接到客户投诉/抱怨通知后,一般投诉应在3个工作日内回复,重大投诉/抱怨
应在8个工作小时内提出临时改善对策,并在2个工作日内回复永久对策,违者处罚责任人30元/次罚款。
8.3品管部也要做好客户投诉与抱怨的登记、记录保存工作,不按要求执行的处罚责任人及
部门主管/经理各20元/次。
8.4责任部门接到品管部的客户投诉通知后,必须在8个工作小时内回复纠正措施计划,否
则处罚责任人20元/次
8.5不按纠正措施实施,导致客户投诉/抱怨的同样异常重复发生的,处罚责任人20元/次
罚款
8.6 品管部和营销部每周都要对客户投诉进行汇总统计,并由品管部提供客户投诉的趋势
及处理有效性分析,不按要求进行的处罚责任人20元/次。
想来生活,从来就不是阳春白雪的神话。
光阴的陌上,总有风自八方来,或许是忧凄,也许是欢喜,无论怎样,都是岁月最真的馈赠。
待到老去的那一日,偶尔有回忆念及了过往,依旧还会有初初的心动,流转了眉眼。
而那一路迤逦而来的美好,一步一步写就两个梅花小楷——日常。
暖阳小窗,无事此静坐。
杯盏光阴,又在指间如风轻过,回首,依稀还是那年秋,低低一低眉,却已是春光葳蕤。
光阴荏苒,而流年从来也不曾缺少错乱和犹疑。
是否在这样一个万物复苏的季节里,一切的纷扰是非,终究会给出一个水落石出的答案。
轻倚初春的门楣,且把盏清风,问心明月,让来者可来,去者可去,宿命里的拥有,一一欣喜悦纳。
而我也只需以花香绕肩的美,步履从容的,走过生命里的山山水水。
若说,那一程走旧的时光,已然温暖了我的眉眼。
那么,在明日那个花满枝桠的清晨,我依旧愿意轻踮了脚尖,重行在与你初见的陌上,只待,与你折柳重逢。
然后,在你温热的耳边,把一些前生来世的故事,反复的吟唱。
只盼,你在莞尔低眉时,与我轻轻的相和。
所谓素年锦时,或许就是这样的一程光阴吧。
私心里常想,最好的感觉,莫过于煨一味小众烟火,暖一世红尘时日,对坐心爱之人,行做欢喜之事。
即使偶尔有湿润盈满了眸底,也请相信,我的泪里,没有忧伤。
懂我的你,是否也如我一样,遗忘了所有的言语。
只是在掌心,一遍遍描摹一个人的名,那是切入骨髓的念,合着心脉的韵律,默默诉说一句话,让我们在这无边的春色里,相爱一场!。