联合发文会签单
- 格式:doc
- 大小:36.00 KB
- 文档页数:1
正确认识公文的“签发”与“签发人”来源::应用写作杂志《党政机关公文处理工作条例》(以下简称《条例》)规定“公文应当经本机关负责人审批签发。
重要公文和上行文由机关主要负责人签发。
” “上行文应当标注签发人姓名。
”公文签发是公文生效必备的条件,“请示”“报告”“意见”等上行文应当正确标注“签发人”。
在实际工作中,有的对“签发”要求认识不清,有的对“签发人”意义认识不到位,有的该标注却不标注“签发人”,有的乱标注“签发人”,甚至错把“签发”行为当作“签发人”使用。
一、认清“签发”与“签发人”的概念《条例》规定,公文拟制包括公文的起草、审核、签发等程序。
可见,“签发”是公文拟制过程中的一个必备程序。
所有公文应当经本机关负责人审批签发,不论是上行文、下行文还是平行文,也不管是什么文种,任何公文都必须履行“签发”的相关程序和手续。
“签发”是领导人行使职权的一种行为,是公文处理的一个过程和必备环节。
公文一经领导人“签发”,就意味着该公文已经产生法定效力。
“签发人”是公文格式的18个要素之一,是上行文中的文面格式的必备要素之一。
“签发人”的标注要考虑公文的行文关系,同时也要考虑公文文种问题,它的标注通常只能在特定的公文文种中进行。
实际上,标注签发人姓名仅仅针对“请示”“报告”“意见”文种的上行文而言。
“签发人”是上行文的必备格式要素,它体现的是单位领导人对上级机关负责的一种形式。
二、公文“签发”有什么要求公文必须经过发文机关负责人签发才能正式生效,公文签发是发文机关负责人履行职责的重要体现。
1. 依权限签发。
机关负责人只能签发自身权限所及的公文,对自己职权范围内的公文负责。
内容重要、涉及面广、对全局工作有普遍指导意义的普发性公文,以及报上级机关的“请示”“报告”“意见”等,由机关主要负责人签发。
属某方面工作的公文,由机关主要负责人或经授权的其他负责人签发。
2. 负责任签发。
机关负责人要充分认识签发公文所承担的责任,在签发前,应对文稿作全面审核,进行必要的修改、纠正和补充,并对密级、公开属性进行审核,确认无误后签发意见。
两个单位联合发文会签单摘要:1.联合发文会签单的定义和作用2.联合发文会签单的制作流程a.准备阶段b.拟稿阶段c.会签阶段d.审批阶段e.发布阶段3.联合发文会签单的注意事项a.确保信息的准确性b.及时反馈和处理问题c.遵守相关法规和规定4.联合发文会签单的优势和意义a.提高工作效率b.保证文件质量c.促进单位间的合作与沟通正文:联合发文会签单是在我国政府部门和企事业单位之间进行文件交流与协作的一种重要方式。
它具有明确责任、提高工作效率、保证文件质量等优点,对于推动工作进展和促进单位间的合作具有重要意义。
下面,我们来详细了解一下联合发文会签单的制作流程及注意事项。
1.准备阶段在开始制作联合发文会签单之前,首先需要明确发文单位、收文单位、文件主题等相关信息,并确保这些信息准确无误。
此外,还需要了解文件涉及的业务领域,收集相关政策法规和资料,为后续工作做好准备。
2.拟稿阶段在拟稿阶段,发文单位需对文件内容进行详细阐述,明确文件的目的、要求、责任主体等。
同时,要确保文件内容的完整性、合理性和可行性。
在此基础上,形成初步的联合发文会签单草稿。
3.会签阶段将初步完成的联合发文会签单草稿发送给收文单位进行会签。
收文单位在收到会签单后,应对文件内容进行仔细审查,提出意见和建议。
如有需要,发文单位应对收文单位提出的问题进行解答和修改,直至达成一致意见。
4.审批阶段在会签阶段完成后,联合发文会签单需提交给各自单位的相关领导进行审批。
审批过程中,领导们应对文件的内容、格式、政策法规依据等方面进行全面审查,确保文件符合要求。
审批通过后,文件进入发布阶段。
5.发布阶段发布阶段是联合发文会签单的最后一步。
发文单位需按照相关规定,将文件正式印发,并将其发送给收文单位。
收文单位收到文件后,要认真组织学习,按照文件要求开展工作。
在制作联合发文会签单过程中,有一些注意事项需要我们关注:a.确保信息的准确性。
联合发文会签单涉及多个单位,任何错误都可能导致工作延误和不良后果。
体制内发文流程
体制内发文流程主要包括以下步骤:
1. 公文起草:根据具体事务需要,将相关信息整理、编写成具有法律效力的文件。
公文起草需要遵循一定的格式和规范,包括标题、正文、附件等。
公文起草应准确、简明、规范,语言通顺、条理清晰,避免使用模糊、歧义的词语,确保信息的准确传达。
2. 部门负责人审阅把关:部门负责人对公文进行审阅,明确签署意见,然后上传至相关上级部门。
3. 办公室审核:对机关所有公文的文字进行审核把关,按公文内容送至相应领导审批。
4. 领导审批:体制内公文须经领导审批签发。
请示件须经主要领导审批签发。
除会议纪要外,公文应当加盖机关印章。
联合发文须经所有联合发文部门领导人会签。
5. 校对与印制:公文拟稿人负责校对工作,确保准确无误。
同时,公文印制必须做到准确、及时、规范、保密。
6. 寄发:原则上由公文起草单位负责寄发工作。
7. 归档:公文印发完毕后,办公室必须按照规定将公文的定稿、正本和有关材料收集齐全,进行立卷归档。
个人不得保存应当归档的公文。
以上信息仅供参考,如有需要,建议您咨询专业律师。
联合行文常见的问题及对策[摘要]联合行文是机关的一种重要行文方式。
它是指两个或两个以上的平级机关和单位为处理同一事项而共同发文,其目的在于使各联办单位步调一致,协同合作,从而增强公文的权威性,有效地精简文件,提高办事的效率。
由于联合行文需要各个联办同单位的协调配合,其所涉及的内容事项较为复杂,因而必须按照特定的规范要求行事,方能顺利实现行文的目的。
尽管如此,仍有很多行政机关不按照特定的规范行文,导致联合行文多种问题的出现。
本文根据一些常见的问题做一浅析,并对相应的问题提出合理化的对策,以规范和指导联合行文处理工作。
[关键词] 联合行文问题对策《国家行政机关公文处理办法》(以下简称《办法》)第十六条规定:同级政府、同级政府各部门、上级政府部门与下一级政府可以联合行文;政府与同级党委和军队机关可以联合行文;政府部门与相应的党组织和军队机关可以联合。
然而,从实践来看,当前不少机关或单位在联合行文方面尚存在许多问题,直接影响了工作的正常开展和公文处理的规范化建设。
这些问题之较常见者,大体有以下几个方面:(一)联合行文各相关格式要素的标识不合规范。
主要表现在:1.各联办单位的排列次序不当。
按照《办法》的规定,联合行文时应将主办机关的名称排列在前。
但在实践中,有些联合行文却违反了这一规定,如××县林业局拟就制止乱砍滥伐森林一事与××县公安局联合行文,按规定其版头部分应将××县林业局的名称排在前面,但在正式行文时却按职能大小把××县公安局排列在前,显欠规范。
顺便提及的是,如系行政机关与同级或相应的党的机关、军队机关和人民团体联合行文,则要注意按规定依照党、政、军、群的顺序排列,而不可拘泥主办机关排列在前的做法。
2.发文字号多。
发文字号作为一份文件区别于其它文件最简明的代码, 犹如人的姓名, 一般一份文件只需一个, 多了反而容易引起混乱, 不便于文件管理。
公司公文管理规定1.目的为了规范公司公文使用,提高公文管理的工作效率和公文质量,特制定本规定。
2.范围适用全公司。
3.定义3.1.公司公文是企业管理过程中具有效力和规范体系的文书,是合规经营和进行企业活动的重要工具。
3.2.公文管理指公文的办理、日常管理、整理、归档等一系列相互关联有序的工作。
4.部门职责4.1.总裁办是公文处理工作的管理部门,主管本公司的公文处理工作,指导下级部门的公文处理工作。
4.2.各级部门的负责人应当高度重视公文处理工作,并加强对本部门公文处理工作的管理和检查。
4.3.公司各级部门文员负责本级部门的公文处理工作。
5.公文种类5.1.公文按行文方向可分为:上行文、下行文和平行文。
5.2.上行文是指各职能部门向公司、总裁、董事长请示报告工作、反映问题所用的公文,文种有“请示、报告”。
5.3.请示是下级向上级或业务主管部门请示某项工作中的问题、明确某项政策界限、审核批准某件事项时使用的请求性的文件。
5.4.报告是下级向上级汇报工作、反映情况、提出建议、回答上级询问的上行公文。
5.5.下行文是指公司及公司职能部门向各分支部门下发的文件,文种有“通知、通报、决定、批复”等。
5.6.平行文是指没有职能管理关系的各部门用于联系业务或往来活动的知照性文件。
5.7.授权适用于经理级及以上人员请假或出差期间本职业务的处理的职务代理,分为向上授权、平行授权、向下授权等,授权书须经直接上级审核,并按规定报分管副总批准后方可生效。
6.公文适用范围6.1.公文包括公司公文、职能管理部门公文、分子公司公文。
6.2.公司公文是公司内部最具权威性的文件,对公司各职能部门都具有普遍效力。
部门公文只在本部门或本职能范围具有效力。
6.3.公司公文适用于:1)下发公司重大策略或重大工作文件;2)下发公司总结、计划;3)发布公司管理规定;4)发布奖惩通报或决定;5)发布公司及部门的设置、合并、撤消及中高层人事任免决定;6)对公司各部门重要请示事项的批复;7)发布公司召开的重要会议的纪要;8)其他必须以公司名义下发的文件。
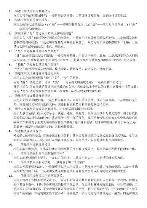
1、简述应用文写作的客观动因。
应用文写作的客观动因有:一是管理公共事务;二是处理日常杂务;三是应付日常生活。
2、简述应用写作的物化过程。
应用文的物化过程包括:(1)“知”——应用写作的起因。
(2)“思”——应用写作的孕成。
(3)“织”——应用写作的物化。
3、应用文在“思”的过程中必须注意哪些问题?应用文在“思”的过程中必须注意的问题有:一是运用逆向思维摆脱心理定势;二是运用发散性思维摆脱封闭状态;三是运用对象化思维摆脱自我意识;四是运用立体思维摆脱单一思路;五是寻找实际生活中的热点、难点、增长点。
4、“思”的过程要注意哪几个原则?“思”的过程要注意以下原则:一是要注意整体、全面认识事件、现象;二是思路要符合人们的认识规律,注意客观事实的连贯性、完整性;三是要符合写作对象本身的特征和发展、变化规律。
5、“物化”的过程包括哪几个部份?“物化”的过程包括文种选择、模式确认、撰制提纲、表达成文、修改定稿。
6、简述应用文文种选择应遵循的原则。
应用文文种选择应遵循“能”、“好”、“变”的原则。
所谓“能”,就是能够、可以。
“能”,一是从机关的角度考虑;二是从具体工作考虑。
所谓“好”,即在能够的前提下选择最好的文种,也就是从多个可以的文种中选择唯一性的文种。
所谓“变”,就是根据发文意图做一些调整,或者是发文的变化处理。
7、简述应用文文种选择的依据。
应用文文种选择的依据:一是分析写作意图,即写作的目的性,包括行政效率;二是根据行文方向;三是按照文种特性选择文种;四是根据职权范围和隶属关系选择文种。
8、用于人事任免的行政公文有哪些,它们的适用范围有何不同?用于人事任免的行政公文有命令、决定、通知、批复等。
命令往往以个人名义发布,用于行政机关根据法律法规作出的任免;决定用于中层干部的任免,或用于有特殊理由如工作中作出特殊贡献或工作中出现了重大失误而临时作出的任免;通知用于基层一般干部的任免,多用于常规任免;而批复一般是针对请示行文的,其被动性较强。
两个单位联合发文会签单摘要:1.联合发文的背景和目的2.会签单的作用和重要性3.两个单位联合发文的流程4.会签单的填写规范和注意事项5.联合发文对双方单位的意义和影响正文:一、联合发文的背景和目的随着社会的不断发展,各单位之间的业务交流和合作日益密切,联合发文成为了一种常见的沟通方式。
两个单位联合发文,可以加强双方的沟通与协作,更好地推进工作进展,实现资源共享和互利共赢。
在此背景下,会签单作为一种重要的办公文件,发挥着关键作用。
二、会签单的作用和重要性会签单是用于两个或多个单位之间就某一具体问题进行会商、会签的文件,是会议记录和文件审批的重要依据。
会签单对于保证文件的合法性、准确性和及时性具有重要意义。
通过会签单,各单位可以充分表达自己的意见和建议,确保文件内容符合各方利益,从而为后续工作打下坚实基础。
三、两个单位联合发文的流程1.双方单位就某一具体问题进行沟通,达成共识。
2.拟定联合发文的草案,明确发文的目的、内容、格式等。
3.将发文草案提交给双方单位的相关部门进行审核。
4.审核通过后,双方单位负责人签署会签单,表示同意发文。
5.根据会签单,制作正式的联合发文,并进行发放和存档。
四、会签单的填写规范和注意事项1.会签单应包含以下内容:发文单位、收文单位、发文日期、文件标题、文件编号、会签意见、签名等。
2.填写会签单时,应确保内容准确、完整,避免涂改。
3.各部门负责人应在会签单上明确签署意见和日期,以示负责。
4.会签单的审批流程应严格按照规定进行,确保文件的合法性和有效性。
五、联合发文对双方单位的意义和影响1.联合发文有利于双方单位加强沟通与协作,共同推进工作进展。
2.联合发文有助于双方单位共享资源,降低工作成本,提高工作效率。
3.联合发文可以促进双方单位之间的信息交流,提高工作透明度。
4.联合发文有利于双方单位建立良好的合作关系,为今后的合作奠定基础。
总之,两个单位联合发文会签单是保证文件合法性、准确性和及时性的重要手段,对于加强双方沟通与协作、推进工作进展具有重要意义。
S E C R E TA R Y ’S C O M P A N I ON文书工作□苏武荣《党政机关公文处理工作条例》(以下简称《条例》)第十七条规定:“同级党政机关、党政机关与其他同级机关必要时可以联合行文。
属于党委、政府各自职权范围内的工作,不得联合行文。
”这一规定明确了可以联合行文的条件和不得联合行文的情形。
现实工作中,为避免不同单位就同一项工作分头行文可能出现政出多门的情形,两个或者两个以上单位经常联合行文。
但在联合行文中常常出现不规范的情形。
请看下例。
从例文中可以看到,发文机关多达42个,发文机关标志并用联合发文机关名称,加之主送机关很多,导致该文的首页没有正文,违反了《党政机关公文格式》(G B/T 9704—2012,以下简称《格式》)有关“公文首页必须显示正文”的规定。
联合行文常见的错情:一、联合行文机关过多过滥《条例》规定,联合行文应当确有必要,联署单位不宜过多。
实际工作中,有的单位对明明属于本单位、本部门职责范围内的应单独行文的工作,却随意拉上看似相关、实则无关的单位联合发文;有的为了表明工作重要性,硬拉上“重要”部门作为联合行文单位;有的理应由相关单位在各自职责范围内配合完成的工作,却非要联合行文才肯办事,造成凡是与行文事务有些许关系的部门或单位都成了联合行文单位。
随意增加联合行文的单位,势必增加文稿会签的环节,相对延迟发文时间,影响公文的时效性。
同时,也会给一些单位增加工作负担,造成许多无效劳动,浪费领导的时间和精力。
必须指出的是,《条例》明确规定,“属于党委、政府各自职权范围内的工作,不得联合行文”。
党委、政府应当在各自职权范围内单独行文,防止出现党政机关联合行文过多的问题。
42All Rights Reserved.S E C R E TA R Y ’S C O M P A N I ON文书工作二、上下级机关联合行文联合行文最主要的目的,就是要增强公文的权威性和约束力。
关于规范机关发文程序等有关事项的通知镇属(辖)各单位、各部门:为进一步规范机关发文程序,提高发文质量,推动我镇发文工作的规范化、制度化,经镇党委同意,党政办根据《国家行政机关公文处理办法》,并结合我镇实际,拟定了《珍溪镇机关公文发文处理程序》,请各部门遵照执行。
发文指各部门所发出的的文件材料。
发文处理包括拟稿、核稿、签发(会签)、编号、校对、缮印、用印、分发、归档等环节。
一、拟稿。
就是草拟公文的初稿。
原则上拟稿由责任部门负责,承担拟稿任务的部门应根据实际情况确定拟稿人员,拟稿人员应根据政策和法律法规、上级要求、领导意图和工作实际情况,按公文的基本格式在规定时间内完成拟稿任务,要求认真细致把好公文质量关。
二、核稿。
即对公文草稿进行审核。
文件拟好后,由部门负责人对文件的内容、文字和数据进行初审,并在文件签发签“核稿”栏签名后报分管领导审核,需主要领导签发的文件,由分管领导在签发签“会签”栏签署意见,后送主要领导审阅。
三、签发。
签发是领导对文稿的最后审批。
经审核后的文稿,由起草人送分管领导审阅并在“签发”签署发文意见并署名。
党政联合发文的由党委书记签发,签发后的文稿即成为最后定稿。
一般性平行文和下行文由分管领导签发即可,但涉及到有主要领导担任领导小组长等情况必须要主要领导签发,上行文如报告、请示等文种必须由主要领导签发。
四、编号。
文稿经领导签发后,要到党政办《发文登记簿》上进行登记,统一编号,防止发文混乱。
编号要按公文格式编排,一般包括发文代字、发文年号和该年度发文序号三部分组成。
下行文为“珍溪委发〔××××〕×号、珍溪府发〔××××〕×号”,函文为“珍溪委函〔××××〕×号、珍溪府函〔××××〕×号”,上行文为“珍溪委文〔××××〕×号、珍溪府文〔××××〕×号”。
两个单位联合发文会签单在现代社会,各个单位之间的交流合作日益密切,联合发文成为了常见的现象。
而两个单位联合发文会签单,则是确保文件有效性和合规性的重要环节。
本文将详细介绍两个单位联合发文的流程、会签单的作用以及填写注意事项,旨在提高工作效率和协作配合。
一、联合发文的意义联合发文是指两个或多个单位共同起草、签发一份文件,以体现各单位的共同意愿和立场。
这种方式有利于展示各单位的合作关系,强化协同效应,提高工作效率。
同时,联合发文还能够提升文件的公信力和权威性,使文件更容易得到执行和落实。
二、会签单的作用会签单是在联合发文过程中,为确保文件内容和各单位的意见一致,而设立的一个审核环节。
会签单上会详细列出各个单位的意见、签名和日期,以示确认。
各单位在会签单上的意见,是对文件内容的认可,同时也是对协作单位的信任和支持。
三、两个单位联合发文的流程1.确定联合发文的单位:在文件起草阶段,明确参与联合发文的单位,确保各单位在文件内容上达成一致。
2.文件起草:由牵头单位负责起草文件,其他单位参与意见,共同完善文件内容。
3.征求意见:在各单位内部征求意见,确保文件内容符合各自单位的利益和需求。
4.提交会签:将文件和会签单提交给各协作单位进行会签。
5.收集会签意见:各单位在会签单上签署意见,确认文件内容无误。
6.汇总会签结果:牵头单位负责收集会签单,核实各单位意见,确保文件符合共识。
7.文件审批和印发:文件经过会签后,按照正常审批流程进行审批,并印发各协作单位。
四、会签单的填写与注意事项1.会签单应包含以下内容:文件名称、牵头单位、协作单位、文件主旨、会签单位名称、会签人姓名、会签日期等。
2.各单位在填写会签单时,应认真核对文件内容,确保无误。
如有意见或建议,可在会签单上明确提出。
3.各单位要按时完成会签,以免影响文件进度。
如遇特殊情况,应及时与牵头单位沟通,说明原因。
4.各单位在会签过程中,应保持良好的沟通,积极协作,共同推进文件顺利完成。
中国人民银行办公厅关于规范公文办理若干规程的通知文章属性•【制定机关】中国人民银行•【公布日期】2006.06.21•【文号】银办发[2006]141号•【施行日期】2006.06.21•【效力等级】部门规范性文件•【时效性】现行有效•【主题分类】机关工作正文中国人民银行办公厅关于规范公文办理若干规程的通知(2006年6月21日银办发[2006]141号)各司局,直属企事业单位:针对目前总行机关公文办理中存在的一些具体操作问题,根据总行有关公文办理规定,结合即将启用的发文电子流程,办公厅拟定了公文办理的若干规程,请各单位遵照执行。
一、规范公文报送材料(一)主办单位向办公厅报送需审核的公文时,报送材料由三部分组成。
1.送审公文:发文稿头纸、正文、拟随正文下发的附件。
启用发文电子流程后,主办单位在文书处理系统中填写或引入上述材料。
(1)发文稿头纸。
办文单位应按照《中国人民银行办公厅关于规范总行机关发文有关事项的通知》(银办发[2004]43号)的规定正确选择、填写行发文或厅发文的发文稿头纸。
发文稿头纸右上角紧急程度标识指受文单位办理的紧急程度,请办文单位根据公文的实际情况正确填写。
采取复印的方式印送行外相关单位会签的公文文稿,具有会签单位领导签字真迹的发文稿头纸依次附在发文稿头纸原件之后。
(2)正文。
正文是公文的主体。
公文的正文应言之有物,行文时能在正文中说清楚的事项应通过正文表述,尽量避免人为增加公文附件的情况。
(3)公文的附件。
公文的附件是随公文正文发出的文字材料及表格等。
办文时应在发文稿头纸附件栏中正确注明附件名称(附件如没有名称,应简要归纳附件的内容作为名称),多个附件要按顺序予以正确排列。
公文的附件如还有独立的附属材料(文字或表格等)需要随文发出,应当在附件结尾处注明,附件的附属材料称“附”。
2.办文依据:公文办理说明、总行机关文件处理单和对方单位来文、与所办文件有关的领导批示、相关签报原件、会议纪要(行长办公会、行长专题会)。
靖边县人民政府公文签发规则为进一步规范县政府公文审批签发程序,根据《国家行政机关公文处理办法》和《靖边县人民政府工作规则》有关精神,制定本规则。
一、县政府发文文种分别为:命令(令)、决定、公告、通告、通知、通报、议案、报告、请示、批复、意见、函、会议纪要。
字号分别为:“靖政发”、“靖政字”、“靖政任字”、“靖政函”、“常务会议纪要”、“县长办公会议纪要”、“专项问题会议纪要”。
二、县政府报送省、市政府审批的公文和向县人大及其常务委员会提出的议案,由县长签发。
县长外出时,授权常务副县长签发。
三、县政府发布的决定、命令和传达有关重要工作的通知等涉及全面性重要工作的文稿,由县长签发。
四、县政府报送省、市政府各部门的公文,一般由主管副县长签发,涉及重大事项和重要工作的由常务副县长或县长签发。
五、县政府或以县政府办公室名义制发关于县政府专项工作方面的文稿或同省市政府有关部门、兄弟县区政府的联合发文稿,一般由主管副县长签发;内容涉及其他副县长分管业务范围的,按规定程序会签;涉及面广的由常务副县长或县长签发。
六、以县政府名义发文,审签程序的一般流程顺序为:承办部门(单位)将文稿起草完成后,报县政府办公室政秘股→办公室主任或副主任提出拟办意见→办公室承办人员初审→办公室相关副主任(重要的应经办公室主任)复审→分管副县长或常务副县长审核→县长审签。
七、县政府办公室发文文种为:决定、通告、通知、通报、报告、请示、批复、意见、函;字号分别为:“靖政办发”、“靖政办字”、“靖政办函”。
八、以县政府办公室名义发文,由县政府办公室主任签发;如有需要,可由县政府分管副县长或县长审核后办公室主任签发。
九、平行或下行的字号为“靖政办函”的公文,一般应由办公室主任签发,或由办公室主任授权的相关副主任签发。
十、以县政府办公室名义发文,属于县政府工作方面的,审签程序的一般流程为:承办部门(单位)将文稿起草完成后,报县政府办公室政秘股→办公室主任或副主任提出拟办意见→办公室承办人员初审→办公室相关副主任复审→办公室主任审签;需分管副县长或县长审核的重要公文,报请分管副县长或县长审核后办公室主任签发。
职业技术学校公文处理规定第一章总则第一条(制定依据)依据《政机关公文处理工作条例》,为推进XXX学校(以下简称“商会校〞)公文处理工作科学化、制度化、规范化,结合工作实际,制定本规定。
第二条(适用范围)本规定适用于商会校各部部处(以下简称“部处〞)公文处理工作。
第三条(公文处理工作定义)公文处理工作是指公文拟制、办理、管理等一相互关联、衔接有序的工作。
第四条(公文处理工作原则)公文处理工作应当坚持实事求是、准确规范、精简高效、安全保密的原则。
第五条(公文处理工作要求)各部处应高度重视公文处理工作,部处负责人是公文处理责任人,应强化部处干部公文素养和能力建设。
第六条(主管机构)校长办公室主管商会校政公文处理工作,对部处公文处理工作进行服务指导、督促检查。
第二章公文种类第七条(公文种类)商会校公文主要有决定、通告、意见、通知、通报、报告、请示、批复、函、纪要等十种。
(一)决定。
适用于对重要事项作出决策和部署、奖惩有关部门和人员、变更或者撤销下级部门不适当的决定事项。
(二)通告。
适用于在一定范围内公布应当遵守或者周知的事项。
(三)意见。
适用于对重要问题提出见解和处理办法。
(四)通知。
适用于发布、传达要求下级部门执行和有关单位周知或者执行的事项,批转、转发公文。
(五)通报。
适用于表彰先进、批评错误、传达重要精神和告知重要情况。
(六)报告。
适用于向上级部门汇报工作、反映情况,回复上级部门的询问。
(七)请示。
适用于向上级部门请求指示、批准。
(八)批复。
适用于答复下级部门请求事项。
(九)函。
适用于不相隶属部门之间商洽工作、询问和答复问题、请求批准和答复审批事项。
(十)纪要。
适用于记载会议主要情况和议定事项。
第三章公文格式第八条(公文格式)公文格式一般由密级和保密期限、紧急程度、发文单位标志、发文字号、签发人、标题、主送、正文、附件说明、发文单位署名、成文日期、印章、附注、附件、抄送、印发单位、公开属性、印发日期、页码等组成。
两个单位联合发文会签单(原创版)目录1.联合发文的背景和目的2.会签单的作用和意义3.联合发文的流程和注意事项4.会签单的填写规范和要求5.联合发文与会签单的实际应用案例正文一、联合发文的背景和目的随着社会的发展和科技的进步,各单位之间的业务交流和合作日益密切,为了更好地实现资源共享、信息互通和协同发展,两个或多个单位有时需要联合发文。
联合发文旨在加强各方之间的沟通与协作,促进共同目标的实现。
在联合发文的过程中,会签单作为一种重要的文档,发挥着关键作用。
二、会签单的作用和意义会签单是指在文件办理过程中,需要各方领导、相关部门或人员对文件内容进行审查、会签的表格。
会签单在联合发文中的作用主要体现在以下几个方面:1.确保文件内容的准确性:通过会签,可以对文件中的内容进行反复核对,确保文件表述准确、内容完整。
2.加强协同合作:会签过程可以让各单位充分沟通,协商一致,形成共识,从而有利于后续的协同合作。
3.提高工作效率:会签单明确了各单位的职责和任务,有利于提高工作效率,缩短发文时间。
4.强化责任制度:会签单上需签字、盖章,明确了各单位的责任,有利于文件的落实和执行。
三、联合发文的流程和注意事项1.联合发文的流程:(1)确定联合发文的主题和目的。
(2)各方共同起草文件内容。
(3)完成文件初稿后,进行会签。
(4)会签过程中,各方对文件内容进行审查、修改、补充,达成一致意见。
(5)会签完成后,形成正式文件,各方盖章、签字。
(6)正式文件下发,各方按文件要求执行。
2.联合发文的注意事项:(1)明确发文主题和目的,确保内容符合国家政策和法律法规。
(2)充分沟通协商,尊重各方意见,求同存异。
(3)注意文件格式、字体、字号等规范要求。
(4)会签过程中,及时解决分歧,确保文件顺利完成。
四、会签单的填写规范和要求1.会签单应包含以下内容:(1)文件标题。
(2)文件编号。
(3)文件类型(如请示、通知、函等)。
(4)文件正文。
强化协作配合联合发文是指不同部门或组织之间为了实现共同的目标而联合发布文件的过程。
以下是一些建议,可以帮助强化协作配合联合发文:
1. 明确共同目标:在联合发文之前,确保所有参与方都明确共同的目标和愿景。
这将有助于确保各方在文件内容和实施方面保持一致。
2. 建立沟通机制:建立有效的沟通机制对于强化协作配合至关重要。
定期召开会议、共享信息和进行讨论,以确保各方都了解文件的进展和任何需要解决的问题。
3. 确定责任分工:明确各方在联合发文过程中的责任和角色。
确保每个人都清楚自己的职责,并协调好各项工作的执行。
4. 共同制定文件内容:参与方应该共同参与文件的制定过程。
这可以确保文件的内容反映了各方的意见和需求,并减少潜在的冲突。
5. 统一口径和信息:在联合发文过程中,确保各方使用统一的口径和信息。
这有助于保持一致性,并避免信息的混淆和误解。
6. 建立监督和评估机制:建立监督和评估机制,以确保文件的有效实施和目标的达成。
定期评估进展情况,并对需要改进的地方进行调整。
7. 培养合作文化:强调合作的重要性,培养合作文化。
鼓励各方积极参与、相互支持,并共同解决问题和面对挑战。
通过强化协作配合联合发文,可以提高文件的质量和影响力,增强各方之间的合作关系,并促进共同目标的实现。