区域总部全员绩效考核管理办法
- 格式:doc
- 大小:248.50 KB
- 文档页数:12
全员绩效考核管理规定一、考核目标1.绩效考核的目标是衡量员工在一定时间内的工作表现和职业素养,为公司提供员工绩效评价的依据。
2.绩效考核的目标是激励员工提高工作业绩,促进个人成长和公司发展。
二、考核内容1.工作表现:包括工作完成质量、工作效率、工作态度等方面。
2.职业素养:包括团队合作能力、沟通能力、自我管理能力等方面。
三、考核周期1.绩效考核一般以年为周期,可以根据实际情况适当调整。
四、考核方法1.上级评定:直接上级对下属员工进行绩效考核。
2.同事评定:同事对其他同事进行绩效考核。
3.自评:员工自行评估自己的工作表现和职业素养。
4.客户评定:公司可以邀请客户对员工进行绩效评价。
五、考核标准1.考核标准应该明确、公正、客观、可衡量。
2.考核标准应与岗位要求和公司目标相匹配。
六、考核结果1.考核结果包括等级评定和绩效奖励。
2.等级评定可以分为优秀、良好、合格、待改进四个等级。
3.绩效奖励可以包括奖金、晋升、岗位调整等。
七、考核反馈与改进1.考核结果应当及时向员工反馈,明确优点和不足,并给予具体的改进建议。
2.员工可以针对考核结果进行申诉,并提出意见和建议。
3.公司应当根据员工的申诉情况进行重新评估和调整,保证考核结果的公正性和准确性。
八、违纪处理1.如果员工在绩效考核过程中出现违纪行为,公司可以根据违纪行为的严重程度采取相应的处理措施,包括扣减绩效奖励、降职、解聘等。
九、绩效考核保密1.绩效考核的内容和结果应当保密,只有相关的管理人员和员工可以知悉。
2.任何个人和单位不得擅自泄露或传播绩效考核的内容和结果。
以上规定仅为参考,具体的全员绩效考核管理规定应根据公司实际情况来制定。
全员绩效考核管理规定第一章总则第一条为了全面评估全员的工作表现,激励员工积极进取,提高团队整体绩效,制定本考核管理规定。
第二条本规定适用于公司全员,包括正式员工、合同员工和临时员工。
第三条考核周期为一年,从每年1月1日至次年12月31日。
第二章绩效评价标准第四条全员绩效考核的评价标准包括工作目标达成情况、工作质量和效率、团队合作和沟通、创新能力以及个人发展等方面。
第五条工作目标达成情况是考核的重要指标,包括个人工作目标完成情况、工作计划的合理性和执行情况。
第六条工作质量和效率是考核的关键指标,包括工作成果的质量、工作进度和效率。
第七条团队合作和沟通是考核的重要指标,包括团队协作能力、与其他部门的沟通与合作情况。
第八条创新能力是考核的重要指标,包括对现有工作方法的改进、创新想法和解决问题的能力。
第九条个人发展是考核的综合指标,包括培训学习的积极性、技能和知识的提升情况。
第三章考核程序第十条绩效考核分为自评、上级评定、同事评定和综合评定四个环节。
第十一条自评环节是员工对自己工作表现进行评价,要求员工客观、真实地反映自己的工作情况。
第十二条上级评定环节是直接上级对员工的工作表现进行评价,要求上级客观、公正地评价员工的工作情况。
第十三条同事评定环节是员工互评,互相评价工作表现,要求同事客观、真实地评价员工的工作情况。
第十四条综合评定环节由绩效考核委员会进行评定,根据自评、上级评定和同事评定的结果,综合评判员工的绩效情况。
第十五条绩效考核结果将以百分制进行评定,根据评定结果,确定绩效等级和相应的奖励措施。
第四章奖惩措施第十六条绩效考核结果优秀的员工将给予相应的奖励,包括荣誉证书、奖金等。
第十七条绩效考核结果一般的员工将给予适当的鼓励和提升机会。
第十八条绩效考核结果较差的员工将进行个别培训和辅导,并设定改进计划,如不能达到要求,将面临工作调整和合同终止等处理措施。
第五章考核结果争议处理第十九条员工对绩效考核结果有异议的,可向人力资源部门提出申诉。
区域总部全员绩效考核管理办法……………有限公司全员绩效考核管理办法(草)为贯彻公司整体发展战略,保障组织有效运行,顺利完成各项经营目标;根据中国公司有关要求,结合区域总部、投资公司(以下简称“公司”)实际情况,制定本办法。
一、考核原则(一)以结果为导向,强化目标管理;(二)充分考虑各部门的业务特性,体现考核指标的差异化;(三)以数据、事实为依据,客观、公平、公正。
(四)定性与定量考评相结合原则;二、适用范围(一)本考核办法适用于公司领导班子以外的其他干部员工(含聘用劳动人员和劳务派遣员工)。
(二)考核期内岗位变动的人员,原则上在新岗位参加考核。
在新岗位工作不足3个月的,可在原岗位参加考核。
(三)工作时间不满3个月的新引进员工参加考核,但考核结果不应用。
(四)外派到项目公司和参股公司的员工不参加考核。
三、考核职责(一)综合管理部综合管理部作为公司绩效考核的归口管理部门,主要承担以下职责:1、负责绩效管理体系建设,绩效管理制度制定;2、负责牵头实施考评的组织、培训、资料准备、政策解释、协调、员工申诉和评估总结等工作,并对各部门、省域总部制定的考核指标进行审核;3、负责制定绩效考核结果应用办法,监控实施;4、负责绩效文化建设。
(二)各部门各部门负责制订本部门的个性关键业绩指标,并组织实施初评。
考评指标及初评结果报综合管理部备案。
四、绩效目标分解根据中国公司赋予公司的职能以及每年度下发的经营、管理、发展目标,逐层落实分解,确保每名干部员工在一个考核期内都有清晰明确的绩效目标。
公司战略目标分解流程图五、考核周期(一)执行年度考核。
原则上考核周期为每年1月1日-12月31日,考核时间安排在次年1月至3月份对上一年度进行考核。
(二)具体考核时间按照中国公司要求安排,但原则上应在公司负责人年度考核前完成。
六、考核关系考核层级分为初评、复核、终审三级;考核关系人包含被考核人,初评人,复核人和终审人;被考核人与初评人必须存在工作上的直接关系。
全员绩效考核管理规定范本第一章总则第一条为了规范全员绩效考核管理,激励员工积极工作,提高绩效水平,进一步推动公司发展,制定本规定。
第二条全员绩效考核是根据公司发展目标、岗位职责和个人工作表现,对全员进行绩效评估的管理制度。
第三条全员绩效考核管理应与公司战略目标相契合,以客观、公正、科学的方式评估员工工作表现和绩效。
第四条全员绩效考核管理应遵循公平、公正、合理、透明的原则,保障员工权益,激励员工积极工作。
第五条全员绩效考核管理适用全体在职员工,不分部门、岗位、职级、工龄。
第二章考核指标第六条全员绩效考核指标分为公司层面指标和个人层面指标。
第七条公司层面指标反映公司整体绩效情况和目标达成情况,包括但不限于公司营业额、利润增长、市场份额增长等。
第八条个人层面指标反映员工个人能力和业绩,包括但不限于工作完成情况、工作质量、工作效率、创新能力等。
第九条公司层面指标和个人层面指标的权重由公司根据实际情况进行合理分配。
第十条考核指标的设定应具有可操作性、可衡量性和可评估性,能够客观反映员工工作绩效。
第三章考核周期第十一条全员绩效考核周期为一年,从每年的1月1日至12月31日。
第十二条考核周期内,公司将根据不同阶段的工作目标进行不定期考核评估,以确保目标的落地和实现。
第四章考核流程第十三条考核流程包括考核目标设定、考核实施、绩效评估和奖惩措施。
第十四条考核目标设定应根据公司发展目标和岗位职责,由员工和上级共同确定。
第十五条考核实施包括定期与不定期的绩效评估和反馈。
第十六条定期绩效评估应由专门的绩效考核小组组织进行,包括评估员工完成的工作和达成的目标。
第十七条反馈应及时进行,包括肯定员工的优点和成就,指出员工工作中存在的不足和改进的方向。
第十八条绩效评估结果将作为薪酬调整、职位晋升和奖惩措施的重要依据。
第五章奖惩措施第十九条根据绩效评估结果,公司将给予员工相应的奖励和惩罚。
第二十条奖励措施可以包括薪资调整、奖金发放、职位晋升、培训机会等。
第一章总则第一条为规范总部员工绩效考核工作,提高工作效率和员工积极性,确保公司战略目标的实现,特制定本制度。
第二条本制度适用于总部所有员工,包括部门经理、主管、员工等。
第三条绩效考核应遵循公平、公正、公开、客观的原则,以员工岗位职责和工作目标为依据,综合评价员工的工作表现。
第二章考核目的第四条通过绩效考核,全面了解员工的工作表现,为员工提供客观、公正的评价,激发员工潜能,促进员工成长。
第五条为公司的人力资源规划、薪酬福利调整、晋升调岗等提供依据。
第六条促进公司内部沟通,增强团队凝聚力,提高整体工作效率。
第三章考核原则第七条公平原则:绩效考核应保证所有员工在同一标准下进行,避免主观因素影响。
第八条公开原则:绩效考核结果应向员工公开,接受员工监督。
第九条客观原则:考核指标、评价标准、评价方法等应客观、科学,确保考核结果的真实性。
第十条定期与不定期相结合:根据公司业务发展需要,实行定期考核与不定期专项考核相结合。
第四章考核内容第十一条工作业绩:包括工作目标达成度、工作效率、工作质量、创新能力等。
第十二条工作技能:包括业务知识、专业技能、沟通协调能力、团队协作能力等。
第十三条工作态度:包括责任心、工作积极性、团队精神、职业道德等。
第十四条考勤情况:包括出勤率、请假、迟到早退等情况。
第五章考核程序第十五条考核周期:总部员工绩效考核周期为年度考核,每年度进行一次。
第十六条考核组织:成立总部绩效考核小组,负责制定考核方案、组织实施考核、汇总考核结果等工作。
第十七条考核方法:采用自评、上级评价、同事评价、360度评价等多种方式。
第十八条考核结果:考核结果分为优秀、良好、一般、较差四个等级。
第六章考核结果运用第十九条考核结果作为员工晋升、调岗、薪酬调整、培训等方面的依据。
第二十条对考核结果优秀的员工给予表彰和奖励;对考核结果较差的员工进行谈话、培训、辅导等措施。
第七章附则第二十一条本制度由总部人力资源部负责解释。
**有限公司总部员工绩效考核管理办法第一章总则第一条为建立健全公司的激励机制,充分调动员工的积极性、创造性,建立灵活、有效的动态考核分配机制,更好地发挥绩效薪酬分配的激励作用,促进公司管理水平和运营质量的稳步提升,制订本办法。
第二条绩效管理原则一、战略导向原则:绩效管理体系的建立以公司战略指引,将公司战略和整体目标的要求分解到各部门和员工的日常工作要求中去,并对战略和目标的完成情况进行追踪、反馈、落实,以保证战略的落地和整体目标的实现。
二、协同结合原则:绩效考核的设计强调组织绩效和个人绩效的有机结合,员工绩效考核系数与部门整体业绩表现、公司整体业绩表现相互联系,相互影响。
三、闭环管理原则:公司各部门应根据绩效管理的系统性方法,按照设定目标、实时监控、绩效考核与反馈、绩效改进的绩效循环系统,进行闭环管理,不断发现问题并逐步解决,循环提高公司整体的绩效水平。
四、突出关键原则:绩效考核内容不求面面俱到,但求有限、关键,以此事半功倍。
五、直线上级负责原则:各级管理者是对其直接下属进行绩效管理的第一责任人,对下属员工做出正确的评价,帮助下属改善工作业绩是管理者重要的管理职责与工作内容,绩效管理必须成为各级管理者常规性的管理工作。
六、客观公平性原则:绩效考核在直接上级负责的基础上,增加绩效监察部对每位员工工作完成情况进行考核,考核分数计入绩效考核总分。
七、多层面运用考核结果:考核结果将与员工薪酬确定、薪酬调整、员工培训等挂钩,通过多层面的运用使绩效考核与员工个人发展相结合。
第三条本办法适用**公司总部所有正式在职部门经理及以下各岗位员工。
第二章考核组织及职责第四条为加强对部分岗位人员绩效考核工作的管理,公司成立绩效管理委员会。
委员会成员为:主任:副主任:委员:绩效管理委员会下设办公室:主任:绩效管理委员会是绩效管理最高管理和决策机构,职责如下:一、负责审定绩效考核原则;二、负责审定绩效考核办法及其修订方案;三、负责审定各部门、部分岗位员工季度和年度考核的最终结果;四、负责裁决各部门和员工绩效申诉。
全员绩效考核管理规定一、考核目的和原则1. 考核目的:全员绩效考核旨在评估员工的工作表现和能力发展,促进全员的持续学习和成长,提高整体团队的绩效水平和工作效率。
2. 考核原则:公平、公正、客观和科学的原则。
二、考核内容和方式1. 考核内容:全员绩效考核主要包括工作绩效、行为表现和能力发展三个方面。
- 工作绩效:根据岗位职责和工作目标,评估员工在工作中的完成情况和质量。
- 行为表现:评估员工在工作中的态度、合作能力和团队精神等。
- 能力发展:评估员工在过去一年中的能力提升和学习成果。
2. 考核方式:考核主要采用绩效评估、360度评估、自评等方式进行,可以根据具体情况灵活运用。
三、考核周期和流程1. 考核周期:公司全员绩效考核一般按照年度进行,具体时间根据公司需要确定。
2. 考核流程:- 目标设定:公司会在考核开始之前向员工明确工作目标和绩效指标。
- 绩效评估:绩效评估主要由员工的直接主管和同事进行,采用定性和定量相结合的方法。
评估结果一般由直接主管提供,并与员工进行讨论和反馈。
- 360度评估:公司可以采用360度评估的方式收集来自不同角度的反馈意见,包括上级、同事和下级的评价。
- 自评:员工可以对自己的表现进行自我评价,并与评估结果相比较。
四、考核结果和奖惩措施1. 考核结果:根据考核结果,公司会给予员工绩效等级评定,一般分为优秀、良好、合格和不合格等级。
2. 奖惩措施:- 奖励:对于绩效优秀的员工,公司会给予相应的奖励,如晋升、薪资调整或其他奖励措施。
- 激励:对于绩效良好的员工,公司会给予适当的激励措施,如奖金或培训机会等。
- 约谈:对于绩效合格的员工,公司会进行约谈和反馈,促进其进一步提升。
- 处罚:对于绩效不合格的员工,公司会采取相应的纪律处分和辅导措施,包括警告、降职或解雇等。
五、考核结果的使用和保密1. 考核结果的使用:公司在人事管理、晋升和薪酬调整等方面,会根据绩效考核结果进行相应的决策和处理。
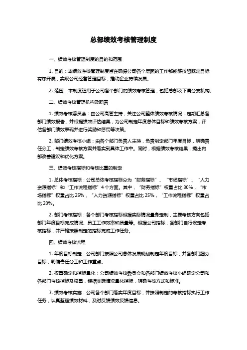
总部绩效考核管理制度一、绩效考核管理制度的目的和范围1. 目的:本绩效考核管理制度旨在确保公司各个层面的工作都能够按照既定目标有序开展,实现公司经营管理目标,推动企业持续发展。
2. 范围:本制度适用于公司各个部门的绩效考核管理,包括总部及下属分支机构。
二、绩效考核管理机构及职责1. 绩效考核委员会:由公司高管主持,关注公司整体绩效考核情况,定期汇总各部门绩效报告,并根据绩效评估结果,为公司制定年度总体目标和绩效考核方案,评估各部门绩效表现并进行奖励和惩罚等决策。
2. 部门绩效考核小组:由各个部门负责人主持,负责制定部门年度目标,明确责任分工,制定绩效考核方案并落实到具体工作中。
同时,根据绩效考核结果,提出内部改善建议和优化方案。
三、绩效考核指标和考核比重的制定1. 总体考核指标:公司总体考核指标分为“财务指标”、“市场指标”、“人力资源指标”和“工作流程指标”4个方面。
其中,“财务指标”权重占比30%,“市场指标”权重占比25%,“人力资源指标”权重占比25%,“工作流程指标”权重占比20%。
2. 部门考核指标:各个部门考核指标根据实际情况量身定制,主要考核方向包括部门年度目标完成情况、员工工作效率和质量等。
根据公司指标,各部门自行设定考核指标,并严格按照制定的指标完成工作任务。
四、绩效考核流程1. 年度目标制定:公司部门按照公司总体发展规划制定年度目标,并各部门细分目标,明确责任分工和工作重点。
2. 权重确定和指标量化:公司绩效考核委员会和各部门绩效考核小组确定公司和各部门考核指标及权重,根据实际情况量化指标,明确考核方式和标准。
3. 绩效考核实施:公司各个部门落实年度目标,并按照制定的考核指标执行工作任务,认真整理绩效材料,及时反馈绩效反馈信息。
4. 绩效考评结果公布:公司绩效考评结果将在指定时间公布,包括公司总体考核结果和各部门年度绩效表现,并作出相应的奖惩措施。
五、绩效考核奖励和处罚1. 绩效考核奖励:公司将根据各部门绩效考评结果,对符合考核标准的部门和员工予以适当的奖励,具体奖励包括:绩效奖金、荣誉证书、岗位晋升等。
绩效考核管理办法第一章总则第一条目的为建立激励与约束、权利与责任相结合的管理机制,完善公司绩效管理和考核体系,确保公司经营计划目标的实现。
全面、真实的评价员工工作绩效,激发员工的工作潜能,鼓励先进,鞭策后进,实现员工绩效与公司经营效益持续改进,特制定本管理办法。
第二条适用范围本规定适用于所有正式员工(除总经理指定不按照此考核办法考核的人员外)。
第二章考核原则第三条全体人员按照月度考核工作绩效原则,员工绩效工资核算以绩效考核结果为依据,工作绩效结果按月评价、按月统计核算,按月度兑现。
第四条公司绩效与员工绩效挂钩原则。
即公司经营计划的执行结果与员工绩效考核结果挂钩,以月度财务审计结果为依据,进行月度绩效考核。
第五条考核导向和公平公正原则。
即通过考核引导员工用最大的努力最优的办法获得最高的工作效率。
考核过程必有考核人和被考核人达成一致,体现公平公正。
第三章考核机构第六条行政人事部:全面负责绩效管理的设计、组织实施,督促、检查、指导、培训和修订等工作。
第七条各部门:负责本部门绩效考核管理的贯彻和实施,根据本部门工作性质和特点,将绩效考核制度细化,确定各岗位的考核指标,对员工的业绩进行客观公正的评价,将考核结果及时反馈给员工,帮助员工提高工作效率和工作实绩。
第四章考核时间第八条公司实行次月核算上月工作绩效评价得分、月度考核汇总评分工作于次月8号之前完成。
第九条公司为专项工作可以开展不定期/定期专项考核。
第五章绩效工资第十条绩效工资即为岗位绩效工资。
第六章考核内容第十一条考核内容及各岗位所占比例:考核内容(kpi)必须来源于当月工作计划和岗位职责,KPI指标必须涵盖当月工作重点(一)工作计划关键指标绩效评价(KPI)1.工作计划绩效评价侧重于员工的工作结果导向,以事实反映员工的业绩,主要指员工工作计划的完成程度及完成效果情况,即由员工根据岗位职责、工作计划进行总结回顾,对照实际完成情况由上级进行评价的形式。
全员绩效考核管理办法(试行)第一章总则一、为了加强对公司员工的的绩效考核管理,建立员工岗位科学的绩效考核和绩效评价体系,实施全方位激励与制约机制,使考核工作制度化、规范化,特制定本办法。
二、绩效考核的目的是:全面引入竞争机制,增强员工的危机感、紧迫感,破除目前普遍存在的消极意识,提高员工工作的积极性和主动性,培养员工树立与公司风雨同舟、荣辱与共的忠诚信念。
三、绩效考核结果作为员工岗位调整和薪酬支付的主要依据。
四、考核种类:季度和年度考核及项目全过程考核。
五、本办法适用于公司所有员工。
六、试用期员工(新招聘大中专毕业生不参加考核)。
第二章考核的基本原则(一)坚持合法、科学、合理、公平、公正的原则;(二)坚持注重实绩、客观公正、分类考核、双向沟通的原则;(三)坚持奖罚分明,责、权、利相统一的原则。
第三章考核内容七、绩效考核的内容主要包括:德、能、绩三个方面。
德:主要考核员工的工作责任心、团队合作精神、劳动态度、工作积极性、自律情况等;能:主要考核员工的学习应用能力、技术创新能力、观察分析能力、沟通协调能力、解决问题的能力、组织管理能力等; 1绩:主要考核员工学习完成情况、履行岗位职责情况,工作完成的安全、质量、效率、效果情况等。
第四章考核等级及评分标准八、考核结果分为优秀、合格、基本合格、不合格四个等级。
考核评分共100分,最高奖励评分为15分;91-115分为优秀;70-90分为合格;60-69分为基本合格;59分及以下为不合格。
具体评分标准见附件1。
九、各级人员考核要点:(一)项目经理考核要点: 1、项目工作完成情况(含工程安全、质量、进度、成本控制)及工作完成的质量; 2、项目管理工作效果及项目管理到位情况; 3、岗位职责工作完成的情况(工作是否履行岗位职责); 4、工作态度(含遵守公司各项规章制度的情况);5、专业技术水平、管理能力情况(工作统筹协调能力); 6、以身作则及廉洁自律情况。
(二)工程组组长(带队人)考核要点: 1、施工队年度(季度)安全情况及工作完成的质量; 2、施工队管理工作及效果; 3、岗位职责工作完成的情况; 4、工作态度和团队精神(含遵守国家法律法规和分公司各项规章制 2度的情况); 5、专业水平及岗位技能情况; 6、廉洁自律以身作则情况。
总部员工绩效考核管理办法1 **有限公司总部员工绩效考核管理办法第一章总则第一条为建立健全公司的激励机制,充分调动员工的积极性、创造性,建立灵活、有效的动态考核分配机制,更好地发挥绩效薪酬分配的激励作用,促进公司管理水平和运营质量的稳步提升,制订本办法。
第二条绩效管理原则一、战略导向原则:绩效管理体系的建立以公司战略指引,将公司战略和整体目标的要求分解到各部门和员工的日常工作要求中去,并对战略和目标的完成情况进行追踪、反馈、落实,以保证战略的落地和整体目标的实现。
二、协同结合原则:绩效考核的设计强调组织绩效和个人绩效的有机结合,员工绩效考核系数与部门整体业绩表现、公司整体业绩表现相互联系,相互影响。
三、闭环管理原则:公司各部门应根据绩效管理的系统性方法,按照设定目标、实时监控、绩效考核与反馈、绩效改进的绩效循环系统,进行闭环管理,不断发现问题并逐步解决,循环提高公司整体的绩效水平。
四、突出关键原则:绩效考核内容不求面面俱到,但求有限、关键,以此事半功倍。
五、直线上级负责原则:各级管理者是对其直接下属进行绩效管理的第一责任人,对下属员工做出正确的评价,帮助下属改善工作业绩是管理者重要的管理职责与工作内容,绩效管理必须成为各级管理者常规性的管理工作。
六、客观公平性原则:绩效考核在直接上级负责的基础上,增加绩效监察部对每位员工工作完成情况进行考核,考核分数计入绩效考核总分。
七、多层面运用考核结果:考核结果将与员工薪酬确定、薪酬调整、员工培训等挂钩,通过多层面的运用使绩效考核与员工个人发展相结合。
第三条本办法适用**公司总部所有正式在职部门经理及以下各岗位员工。
第二章考核组织及职责第四条为加强对部分岗位人员绩效考核工作的管理,公司成立绩效管理委员会。
委员会成员为:主任:副主任:委员:绩效管理委员会下设办公室:主任:绩效管理委员会是绩效管理最高管理和决策机构,职责如下:一、负责审定绩效考核原则;二、负责审定绩效考核办法及其修订方案;三、负责审定各部门、部分岗位员工季度和年度考核的最终结果;四、负责裁决各部门和员工绩效申诉。
总部岗位绩效考核制度范本总则第一条为了科学地评价总部岗位员工的工作绩效,建立激励与约束并重的机制,提高员工的工作积极性和创造性,根据国家有关法律法规和公司制度,制定本制度。
第二条绩效考核应当坚持公平、公正、公开、全面的原则,客观评价员工的工作表现和贡献,为员工薪酬、晋升、培训、激励等方面提供依据。
第三条绩效考核范围包括总部所有岗位员工,考核周期分为月度、季度、年度。
考核指标与标准第四条绩效考核指标分为工作业绩、工作能力、工作态度、团队协作四个方面,每个方面设定相应的分值。
1. 工作业绩:考核员工在岗位上的实际成果,包括完成任务的数量、质量、效率等方面。
2. 工作能力:考核员工的专业技能、业务知识、解决问题、创新能力等方面。
3. 工作态度:考核员工的责任心、积极性、遵守纪律、职业道德等方面。
4. 团队协作:考核员工在团队中的配合程度、沟通协作、共同解决问题等方面。
第五条绩效考核标准根据不同岗位的工作特点和职责要求制定,分为优秀、良好、合格、不合格四个等级。
考核程序与方法第六条绩效考核由人力资源部门负责组织实施,各部门负责人及员工参与评价。
1. 月度考核:每月末进行,由直接上级对下属进行评价。
2. 季度考核:每季度末进行,由人力资源部门组织,各部门负责人参与评价。
3. 年度考核:每年末进行,由人力资源部门组织,公司领导参与评价。
4. 专项考核:针对特定项目或事件,由人力资源部门组织,相关部门参与评价。
第七条绩效考核采取积分制,根据各项指标的权重计算总分。
考核结果分为四个等级:1. 优秀:总分在90分以上,表示工作表现出色,具有很高的能力和素质。
2. 良好:总分在70-89分,表示工作表现良好,具备一定的能力和素质。
3. 合格:总分在60-69分,表示工作表现基本合格,需要提高能力和素质。
4. 不合格:总分在60分以下,表示工作表现不合格,需要待岗或调整岗位。
考核结果的应用第八条绩效考核结果作为员工薪酬、晋升、培训、激励等方面的依据:1. 薪酬调整:优秀员工可享受较高的薪酬待遇,不合格员工可能面临薪酬下调或淘汰。
全员绩效考核管理规定范文第一章总则第一条为了激励全员的工作热情和积极性,提高全员的工作表现和业绩,制定全员绩效考核管理规定。
第二条全员绩效考核管理规定适用于公司所有员工。
第三条全员绩效考核应当坚持公平、公正、公开的原则,按照结果导向,充分激发员工的工作动力和积极性。
第四条全员绩效考核应当与企业目标相衔接,明确员工的工作职责和具体评核指标。
第五条全员绩效考核结果将作为员工晋升、薪酬调整和奖惩的依据。
第二章考核标准第六条全员绩效考核应当注重员工的工作表现和业绩绩效。
第七条全员绩效考核标准包括但不限于以下几个方面:1. 工作态度:包括员工对工作的积极程度、责任心和主动性等;2. 工作质量:包括员工完成的任务质量和准确性等;3. 工作效率:包括员工完成任务的速度和有效性等;4. 团队合作:包括员工与团队成员之间的合作和沟通等;5. 创新能力:包括员工创新思维和解决问题的能力等;6. 学习能力:包括员工学习新知识和掌握新技能的能力等。
第三章考核流程第八条全员绩效考核按照以下步骤进行:1. 制定考核计划:公司制定全年绩效考核计划,明确考核的期限和流程;2. 确定考核指标:根据员工的工作职责和企业目标确定具体的考核指标;3. 评估员工绩效:上级主管对下属员工的绩效进行定期评估,包括定期跟进、记录和反馈;4. 绩效评定:综合考核结果,确定最终绩效评定等级;5. 绩效奖惩:根据绩效评定结果,给予相应的奖励或者惩罚;6. 绩效调整:根据绩效评定结果,进行员工晋升或薪酬调整。
第四章考核结果沟通第九条对于全员绩效考核的结果,公司要及时与员工进行沟通,向员工公布绩效评定等级和原因,并提供可行的改进建议。
第十条员工对绩效评定结果有异议的,可以向上级主管提出申诉,并提供相关证据。
第五章绩效奖励和惩罚第十一条公司将根据绩效评定结果给予员工相应的奖励或者惩罚。
第十二条绩效奖励可以包括但不限于以下几种形式:1. 奖金:根据绩效评定等级给予相应的奖金;2. 晋升:绩效优秀的员工可以获得晋升的机会;3. 培训机会:优秀员工可以获得更多的培训机会。
全员绩效考核办法一、概述全员绩效考核是一种有效的管理工具,旨在提升团队整体绩效和员工个人表现。
本文旨在介绍全员绩效考核的基本原则、流程和具体实施方法。
二、基本原则1. 公平公正:全员绩效考核要坚持公平公正的原则,确保每个员工都能公平接受评估。
2. 绩效导向:全员绩效考核要注重绩效结果,鼓励员工通过工作表现取得良好绩效。
3. 目标导向:全员绩效考核要设定明确的目标,确保员工的工作与组织的战略目标相一致。
4. 持续改进:全员绩效考核要鼓励员工不断学习和进步,推动整体绩效的持续改进。
三、流程1. 设定绩效目标:制定明确的绩效目标,包括个人目标和团队目标,确保绩效考核与组织战略相契合。
2. 绩效评估:根据设定的绩效目标,进行全员绩效评估,对员工的工作表现进行客观的评价。
3. 反馈与沟通:将绩效评估结果反馈给员工,并进行一对一沟通,讨论员工的优势和改进的方向。
4. 奖惩措施:根据绩效评估结果,采取适当的奖惩措施,以激励员工持续提高绩效。
四、具体实施方法1. 目标设定:a. 员工与上级共同制定绩效目标,明确工作职责和期望结果。
b. 目标要具体、可衡量、可达成,并与组织的整体目标相一致。
2. 绩效评估:a. 绩效评估采用多维度的方式,包括工作表现、工作质量、工作效率等方面。
b. 评估要客观公正,不受个人情感、偏见等因素影响。
3. 反馈与改进:a. 绩效评估结果及时反馈给员工,包括表扬、肯定和改进的建议。
b. 与员工进行一对一的沟通,帮助他们理解评估结果和制定改进计划。
4. 激励与奖惩:a. 根据绩效评估结果,对表现优秀的员工给予适当的奖励,如奖金、晋升等。
b. 对表现不佳的员工提供必要的培训和辅导,并采取适当的惩罚措施,如调整工作岗位、降薪等。
五、信息保密1. 绩效评估过程中涉及的个人信息和评估结果应严格保密,仅限于相关人员了解。
2. 绩效考核结果不应被滥用,而应作为改善绩效的基础和参考。
六、总结全员绩效考核是一种有效的管理工具,通过设定明确的绩效目标、客观公正的评估和及时的反馈与改进,能够促进员工个人成长和团队整体绩效的提升。
员工绩效考核办法本办法为公司总部岗薪实施方案的配套文件,同时,又作为人力资源管理的重要基础内容,通过考核反央员工的工作绩效高底,确定员工对企业的贡献大小,以此作为薪金、奖罚、升降的依据。
最大限度地调动管理员工的工作积极性和创造性,增强企业的凝聚力。
一.本办法适用于总部管理岗位、操作岗位上的所有员工。
二.绩效考核的目的:1.绩效考核最终目的就是为了不断改进公司员工的工作绩效,优化人才结构。
2.绩效考核是企业管理者提高管理效率及改进工作的重要手段,通过绩效考核,可以了解员工完成工作目标情况,建立管理者与员工之间的沟通。
3.绩效考核是员工改进工作及谋求发展的重要途径,通过考核,明确员工履行职务的目标职责要求。
4.绩效考核把握每位管理员工与担当的职务级别相应的能力,并在此基础上,有计划地开发和调动管理员工的积极性,使管理员工的才能得到最大限度的发挥。
5.绩效考核把握每位管理员工所担当的职务工作完成情况,据此公正合理地做出待遇上的按排和提职。
三.考核的原则:1.客观、公正、公开和真实全面的原则。
2.企业管理考核与个人履行岗位职责考核相结合的原则。
考核结果与薪酬、奖金挂钩的原则。
四.考核对象:1.公司在岗的管理员工(包括中层管理人员)和总部操作人员、聘用员工。
2.下列人员不参加考核:外聘试用期未满者、长期缺勤者、有特殊情况的。
五.绩效考核的组织及程序:1.建立考核委员会,由公司董事长、总经理、财务总监、总工程师、企业策化部、人力资源部组成。
考核委员会具体工作职责:负责下达考核正态分布比列;考核结果的审定;岗薪档位的调整;决议淘汰不合格人员;接受处理员工申诉意见。
2.人力资源部为组织实施绩效考核的协调,及时搜集整理考核资料,统计考核结果,实施考核兑现全过程工作。
3.考核分为主管领导考核和自我考核。
4.自我考核打分占总分的20% ,主管领导(部门经理)考核打分占总分的80%。
5.部室经理的考核,分为公司领导考核、部室经理之间横向考核、自我评价三部分。
……………有限公司全员绩效考核管理办法(草)为贯彻公司整体发展战略,保障组织有效运行,顺利完成各项经营目标;根据中国公司有关要求,结合区域总部、投资公司(以下简称“公司”)实际情况,制定本办法。
一、考核原则
(一)以结果为导向,强化目标管理;
(二)充分考虑各部门的业务特性,体现考核指标的差异化;
(三)以数据、事实为依据,客观、公平、公正。
(四)定性与定量考评相结合原则;
二、适用范围
(一)本考核办法适用于公司领导班子以外的其他干部员工(含聘用劳动人员和劳务派遣员工)。
(二)考核期内岗位变动的人员,原则上在新岗位参加考核。
在新岗位工作不足3个月的,可在原岗位参加考核。
(三)工作时间不满3个月的新引进员工参加考核,但考核结果不应用。
(四)外派到项目公司和参股公司的员工不参加考核。
三、考核职责
(一)综合管理部
综合管理部作为公司绩效考核的归口管理部门,主要承担以下职责:
1、负责绩效管理体系建设,绩效管理制度制定;
2、负责牵头实施考评的组织、培训、资料准备、政策解释、协调、员工申诉和评估总结等工作,并对各部门、省域总部制定的考核指标进行审核;
3、负责制定绩效考核结果应用办法,监控实施;
4、负责绩效文化建设。
(二)各部门
各部门负责制订本部门的个性关键业绩指标,并组织实施初评。
考评指标及初评结果报综合管理部备案。
四、绩效目标分解
根据中国公司赋予公司的职能以及每年度下发的经营、管理、发展目标,逐层落实分解,确保每名干部员工在一个考核期内都有清晰明确的绩效目标。
公司战略目标分解流程图
五、考核周期
(一)执行年度考核。
原则上考核周期为每年1月1日-12月31日,考核时间安排在次年1月至3月份对上一年度进行考核。
(二)具体考核时间按照中国公司要求安排,但原则上应在公司负责人年度考核前完成。
六、考核关系
考核层级分为初评、复核、终审三级;考核关系人包含被考核人,初评人,复核人和终审人;被考核人与初评人必须存在工作上的直接关系。
原则上总经理助理由总经理进行初评、复核和终审;部门负责人由分管领导进行初评,总经理复核和终审;部门副职由部门正职进行初评,分管领导复核和终审;部门员工由部门分管领导进行初评,部门正职负责复核、
被考核人初评复核终审
总经理助理总经理总经理总经理
部门正职分管领导总经理总经理
部门副职部门正职分管领导分管领导
部门员工部门分管领导部门正职部门正职
七、考核指标
(一)考核指标的来源
1.区域总部年度生产经营、管理及发展任务的分解;
2.本岗位在其职能范围内所必须达到的工作标准和完成的任务。
3.日常工作中所表现出的工作态度、组织纪律等情况。
(二)考核指标的分类
考核指标共分为两大类,一是共性考核指标,权重为30%,二是部门个性考核指标,权重为70%。
1.共性指标是指公司员工在日常工作中遵循的公司制度以及工作
执行力。
2.部门个性指标是指公司赋予各部门的职责以及每年度目标分解
的绩效结果。
(三)考核指标的确定
1.共性指标由综合管理部负责制定,部门个性指标由各部门根据
实际情况制定,交由综合管理部审核,公司领导审定。
各部门员工指
标的确定必须围绕各部门上报的绩效指标进行分解。
2.各部门根据公司下发的年度经营指标,通过考核人与被考核人
进行充分沟通,对考核目标达成一致,形成该年度《绩效计划及考评表》(见附件),双方签字确认后各持一份。
公司绩效目标沟通示意图
八
、
考核要求
1.考核期内岗位发生变动的,应及时与上级领导进行沟通,调整《绩效计划及考评表》和相关考核人,经双方签字确认后报综合管理
部备案。
2.确因客观情况发生重大变化需调整指标的,可在年中与考核人
沟通修订确认后,报综合管理部备案。
3.考核成绩一经确定,未经总经理办公会议同意不得更改。
4.考核人应认真履行绩效反馈、结果公示等考核程序,确保全过程
公开透明,接受广大员工监督。
九、考核实施
(一)日常绩效反馈与辅导
被考核人应主动向考核人汇报工作进展,对年度绩效计划中的工
作及时反馈。
(二)考核程序
1.考核流程。
根据公司考核时间安排,被考核人、考评人重复沟通,根据《年度绩效计划及考评表》,对个人年度工作业绩进行总结考评,详细填写考评情况,结果报复核人。
复核工作结束,报终审人终审,考评成绩予以公示。
2.考核结果。
本年度各部门人员最终考核成绩及排序需按照公司
要求报综合管理部备案,备案以后成绩不能更改。
考核等级优秀良好合格须改进不合格
分值区间[90,100]
[80,90)[70,80)[60,70)(0,60)
关键业绩
各项工作指标
均完成较好,
且业绩突出。
各项工作指标
均完成,且完
成效果较好。
各项工作指
标基本完成。
超过30%的工作
指标未完成。
超过50%的工
作指标未完成。
3.绩效反馈。
考核结束后,考核人须与被考核人进行绩效面谈,反馈考核成绩与考核结论,填写《绩效面谈表》并由双方签字确认。
公司绩效反馈目的示意图
4.结果公示。
各部门人员考核结束后,考核结果公示至少3个工作日。
5.申诉处理。
被考核人对考核成绩有异议的,可向综合管理部提交书面《考核申诉表》,个人在申诉期间不影响考核结果应用。
6.材料归档。
考核结束后7个工作日内,将考核中涉及的全部文档资料(包括但不限于考核表、面谈表、申诉表)交由综合管理部存档并建立详细台账。
十、考核结果应用
(一)考核结果作为绩效工资、年终奖发放的重要依据。
1、部门正职年度总收入:部门正职年度总收入=总部正职年度总收入×0.5。
2、部门正职绩效计算公式:绩效=年度总收入-已发月度薪酬(12个月)税前总合×绩效挂钩系数
表一:部门(部门正职)考核结果与绩效挂钩系数
门正职年度总收入×0.8。
4、部门副职绩效计算公式:绩效=年度总收入-已发月度薪酬(12个月)税前总合×绩效挂钩系数
5=部门正职×Y
(Y=职级比例,原则上不高于部门正职的0.6,由公司领导班子确定后实施)
6、部门副职以下绩效计算公式:绩效=年度总收入(部门正职×Y)-已发月度薪酬(12个月)税前总合×绩效挂钩系数
表二:部门副职及以下人员考核结果与绩效挂钩系数
(三)考核结果作为个人晋职、工资晋级、教育培训的重要依据。
十一、监督与检查
1. 各部门绩效管理责任人负有对本部门绩效管理工作进行监督检查的责任,需定期对本单位绩效计划签订情况、绩效辅导开展情况、绩效考核与绩效面谈实施情况进行检查;
2. 综合管理部全程对各部门的年度绩效考核开展情况进行监督;对违反绩效管理工作流程的责任人进行通报和处罚。
十二、其他
本考核办法由综合管理部部负责解释。
十三、作业表格
工作业绩评分标准
年度绩效计划及考评表-(部)
关键业绩指标定义及计分标准
年终考核面谈表
考核申诉表。