象数疗法常见配方
- 格式:doc
- 大小:33.00 KB
- 文档页数:18
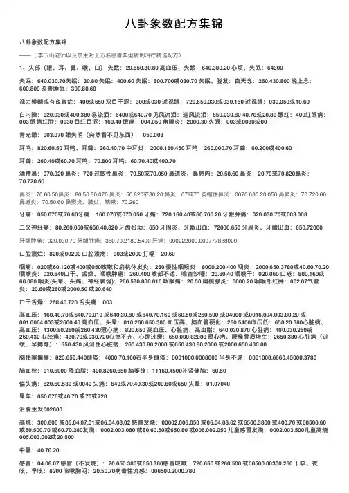
⼋卦象数配⽅集锦⼋卦象数配⽅集锦——(李⽟⼭⽼师以及学⽣对上万名患者典型病例治疗精选配⽅)1、头部(眼、⽿、⿐、喉、⼝)失眠:20.650.30.80 ⾼⾎压、失眠:640.380.20 ⼼烦、失眠:64300失眠:640.030.70失眠:30.80 失眠:400.60 失眠:600.700或030.70 失眠、脱发:⽩天念:260.430.800 晚上念:600.800 改善睡眠:300.80.60视⼒模糊或有夜盲症:400或650 双⽬⼲涩:300或030 近视眼:720.650.030或030.160 近视眼:030.050或10.60⽩内障:020.030或400.380 易流泪:6400或640.70 见风流泪:迎风流泪:650.030.80 40.70或20.80 眼红:400红眼病:003 眼睛红肿:0030 ⽬红⽬涩:160.40 眼痛:004.050 ⾓膜炎:2000.30 ⽕眼:003或0030或00青光眼:003.070 眼失明(突然看不见东西):050.003⽿鸣:820.60.50 ⽿鸣、⽿聋:260.40.70 中⽿炎:2000.160.450 ⽿鸣:260.000.70 ⽿聋:60.200或400.60⽿聋:260.40或60.70 ⽿鸣:70.800 ⽿鸣:60.70.40或400.70酒糟⿐:070.020 ⿐炎:720 过敏性⿐炎:70.50或70.050 ⿐道炎、⿐息⾁:20.50.60 ⿐炎:20.70或70.820⿐炎:70.720.60⿐炎:70.60.50⿐炎:80.50.60.070 ⿐炎:50.820或80.20 ⿐炎:07或70 萎缩性⿐炎:0070.080.20.050 ⿐窦炎:70.720.60⿐道炎:70.50.60 ⿐窦炎、肺炎、咳嗽:70.260⽛痛:050.070或70.60⽛痛:160.070或070.050 ⽛痛:720.160.40或60.700.20 ⽛龈肿痛:020.030.70或003.008三叉神经痛:80.260.050或650.40.820 ⽛齿松动:650 ⽛周炎、⽛龈出⾎:72000.650 ⽛周炎、⽛龈出⾎:650.72000⽛龈肿痛:020.030.70 ⽛龈肿痛:380.70.2180.5400 ⽛痛:000222000.000777888000⼝腔溃烂:820或00200 ⼝腔溃疡: 003或2000 打嗝:20.60咽痛:020或60.120或400或050咳嗽和扁桃体发炎:260 慢性咽喉炎:8000.200.400 咽炎:2000.650.3780或40.60.70.20咽喉炎:020.640⼝⼲、⾆燥、咽喉肿痛:260.400 喉部不适、嗓⾳沙哑:20.60.40 咽喉⼲:020.060 ⼝疮:800.160或60.080 咽炎(头晕、头痛、神经衰弱):260.530.800.010 咽喉痛:20.50 扁桃腺炎:5000.20 咽喉部红肿:002.07⽓管炎:20.60或260或2000.50 或20.640⼝⼲⾆燥:260.40.720 ⾆尖痛:003⾼⾎压:160.40.70或640.70.010 或640.30.80 或640.70.160 或60.50或260.500 或04000 或0016.004.003.80.20 或001.0064.003或2600.40 ⾼⾎压、头晕:010.260.650.380 ⾎压⾼、脑⾎管硬化:260.5400⾎压低:650.20.380⼼脏病、⾼⾎压:4300.80.260或260.430冠⼼病:820.650 ⾼⾎压、⼼脏病、⾼⾎脂:640.030.870 ⼼脏病:400.030.260或260.430 ⼼绞痛:430.70或030.720⼼律不齐、⼼跳过缓:650.000.82000 冠⼼病、腰椎⾻质增⽣:2650.380 ⼼脏病(过缓、早搏等):650.430 风湿性⼼脏病:260.430.80.2000 或650.430.80.2000 或2000.650.430.80脑梗塞偏瘫:820.650.440瘫痪:4000.70.160右半⾝瘫痪:0001000.0008000 半⾝不遂:0001000.6660.45000.3780脑⾎栓:010.6000 降⾎脂:400.8260.650 脑萎缩:11160.4500补肾健脑:60.50偏头痛:820.60.530 或0040 头痛:640或70.40.30或200.60或650 头晕:01.07040晕车:050.070或40.70 或70或720治脱⽣发002600⾼烧:300.600 或06.04.07.01或06.04.08.02 感冒发烧:00002.006.050 或06.04.08.02 或6500.3800 或400.70 或00500.60或60.500.70 或60.70.260发烧:0002.003.080 或80.60.50或650.80 或006.002.050 ⼉童感冒发烧:0002.003.500⼉童⾼烧005.003.002或20.500中暑:40.70.20感冒:04.06.07 感冒(不发烧):20.650.380或650.380感冒咳嗽:720.650 或260.500 或00500.00300.260 ⼲咳、夜咳、早咳:8200 咳嗽胸闷:20.50.70病毒性流感:006500.2000.780风寒咳嗽:20.50 伤风打喷嚏:70.50 打喷嚏、⿐塞、流涕、咳嗽:07.050或70.50 咳嗽:820.60 剧咳:20.60或200.60或20.500.700 ⽀⽓管炎:00200.640.80哮喘:2000.650 感冒流清⽔⿐涕:00700.00500 或260.5000或20.60 或200.60 或80.60.50或60.50.80 或600.500或6000.550 或20.650.380 感冒、咳嗽、吐痰:260.50 寒热相杂感冒:050.070.260治疗久咳:40.20吐痰:80.20.650打呼噜:60.050.70或780.050⾯部疙瘩:70.20或0002.50 ⽪肤痒:70.160或0002.160(⼲痒)⽪肤湿痒:70.40 风疹:0002或00200 或002.005背部骚痒:020.050.70 荨⿇疹:200.160或050.070或200.1600 或800.500或70.050 神经性⽪炎:200.050 ⾯部和四肢⽚疹:7800 治疗⾯瘫:5000.80.70 ⽪肤病:0002.50或0002.60 或0002 或0002.000.008800.45000烫伤:003.007 ⽜⽪癣:0002.650.72000 或650.72000⽪肤瘙痒:002.050.82600 过敏性⽪炎:70.2000 ⽪肤过敏:0002 ⽪肤痒:020.70或500⽩癜风:260.80.70或70.80.260.050 ⽪肤变⽩:500.3820.600脸肿:40.20.70 青春痘:002.060 右脸肿胀:00002.070肩、胸、腹、肠、胃(⼼肝脾胃肾)颈椎病:2650.380或260.50 或120.640.50左臂扭伤:60.40.70 左肩周疼痛:05000.07000 肩周炎:7000.5000或820左肩背、摔伤:0005000.80 类风湿:2650.430.80.2000 落枕:2650.380或640.50 或0005000或60.450左肩周炎:640.50或2000 右肩周炎:80.2000或7000.60 右肩痛8000.7000 或650.000颈椎增⽣:0007165000 ⾻胫⾻折:820.4000.7000胃炎:700.800胃疼:70.80 胃痛:70.40或40.70或0007000或400.700或70.80或80.260或60.50.80 胃热:070或700 胃寒:70或80 急性肠胃炎:3820或3820 胃寒胃痛:40.70.80 治胃胀:8720.640 病毒性胃炎:2000.6500.700 烧⼼:007.04或007.004五更泻:820.650或650.40 或1650.3820或820.650 腹泻:380.70.010 或650.380 拉肚:40.70或820.60 或20.650.30.80 或40.820 腹痛腹泻:70.40 结肠炎:20.650 风寒发烧拉肚⼦:20.50.80腹部减肥:10.820.640 肠鸣腹泻:650.30.820 肚痛:7000 腹痛8880或0007000 或007800或8000⼤便不成型:20.650.380 急性腹泻:780.60或870.2000 恶⼼呕吐:40.70 ⼼脏肥⼤380.160乳房腺肿瘤:640.000.720 急性乳腺炎:640.2000 乳腺增⽣:640.000.720 乳房肿块:640.20肺结核:820 肺⽓肿:00500.66650.720 肺癌:820.2220.650肝⽓郁结、情志不畅:430.20 肝癌疼痛:4000.720 肝脏⾎管瘤:640.70.20 ⼄肝:640.380 肝炎:4000 或02000 或40.780 或40.70.20胆结⽯:500.720.60.4440 或70.50.60 胆囊炎:40.500或40.70 或20.650 450或050.60 或400.030.820.60 胆总管结⽯:005400.7200 或0002000.640.70糖尿病:400.030.820.60 或40.030.820.60 或640.380.20 或650.380.20 或640.3820.70 或650.03820.640.30.820 或640.030或650.8200 II型糖尿病:650.0380.20 或640.380.20或640.3820.70肾结⽯:3820.650或6660.5400.70.20 右肾积⽔:60.45000.2000 ⽔肿(急性肾炎初期):6000或40.70.60 ⽔肿(慢性肾炎)65000或2000.60泌尿系感染:160.030或0002000 或06000或60.050 或260.050.0002.03 或0002000.030.050 尿失禁:0002.03 尿床:030.120.4500 或260.40或20.640 遗尿:60.70或6000痛经:3820.60或380.20 ⽉经不调:600.40或60.050 或650.30.820或260.500 闭经:6000或260.30.80 或20.60或6000.40胎位腹正:6000.10 或260.50.870.10前列腺炎:2650.380 或2000.6660.7770 前列腺肥⼤:2000.6000 或2000.0660前列腺炎、肩周炎、颈椎⾻质增⽣:2650.380 前列腺肿⼤:2000.650腰、股、腿、脚腰痛:6000或6000.50 或60.70.40或0006000 或7000.20 腰椎间盘脱出:070.010.060 或7000.6000 腰椎⾻质增⽣:07770.00100 或26000.005300 或1000.60腰椎病、坐⾻神经痛:650.00700 腰间盘脱出:6660.7000 补钙:0001000.70 突发性腰痛:0001000.0006000 腰痛、腰部扭伤:6000或0006000.70 腰背酸胀:640.380.720 腰间盘脱出:7000.00100.6660 腰酸背痛:650股⾻头坏死:260.4440.7770 左侧坐⾻神经痛:7000.20 或4000.20 坐⾻神经痛:720.60或60.40.70 或50.10 或50.10.070减肥:010.720.820 或820.650或10.820肛门奇痒:002 痔疮、减肥:00100.00200.800 痔疮:00100.800 或820.60 或820.160.40 或01000.800 内痔:0001000.00200.800 便⾎:080.100或00200 或70.820或60.10 便秘:70.40.160或820.60 或160.070或050.0700 或820.160.40 或160⼤便不通:010.21600阑尾炎:780.650 脱肛:7000或60.4000贫⾎:640.030 或400.80.60 或640.30.820 或030.70.260 ⽌⾎:70.70 或60.70.80突发性腿痛:0007000.050 右侧膝关节风湿疼痛:7000.40 静脉炎:0004000.20 风湿性关节炎:2000.650.3820 关节痛:380.260 膝关节炎:720.650.380 双腿抽筋:4000.7000 膝关节肿痛:100.40.70 双腿酸痛:160.070 或650.30.80 关节炎:720.650 或60.70.80 或0070 或060.40 双膝关节炎:00100.00700 左腿疼:2000.70 双腿风湿酸痛:7200.400.160风湿性关节肿痛:650.370.020 双膝关节⾻质增⽣:720.050.440 类风湿性关节炎:3820.6400 或3820.65000.0004000右膝⾻关节炎:0007000.0004000 静脉曲张:4500.70.20膝关节痛:0007000.50 右腿轻度⾻折:前期念:00100.70.40后期念040.260.40 类风湿性关节炎:650.380.2000 关节痛:00700 脚肿痛:0004000或0001000 或0007000脚鸡眼:80.20 鸡眼:800脚后跟⼲燥开裂:70.16660.20 脚⽓、抽筋、肠炎、屎潴瘤:20.650.30.80脚⽓:0002脚摔伤:4000.20 脚部痛风病:0007000.60 左脚脖扭伤:4000 教风湿:0004000 双脚溃烂:0002.60 左⾜⾻折:040.070双⼿类风湿:380.720.640双⼿风湿⿇⽊:370.640 双⼿类风湿:7000.6400⼿腕疼痛:0007000灰指甲:640.380右肘关节炎:20.640右腕扭伤:70⼿指抽筋:4000解酒:40.70 或800.640戒烟:60.30 稳定情绪:800.700.260.050 爬⼭缓解劳累:20.60.80 减肥降⾎脂:160.820健脾益⽓:820.650 疖:0002或003 保健⽅:640.30.820 或264380.165370 或1645380.720.260。
常见疾病的象数疗法配方
以下是摘自书中有关象数治疗常见疾病的象数配方
自然疗法八卦象数疗法参考配方
一、失眠:默念象数 400.030.820,每天15分钟。
二、经常头痛的人:默念象数 030.072,每天20分钟。
三、哮喘:默念象数 20.50.70,每天20分钟。
四、扁桃腺炎:默念象数 007200.040.60,每天15分钟。
五、乳腺增生:默念象数 640.000.720,每天15分钟。
六、高血压:默念象数 650.000.3820,每天15分钟。
七、胃疼、胃溃疡、十二指肠溃疡:默念象数70.40,每天15分钟。
八、白眼球发红、眼睛疼、眼皮肿、眼睛里老是长黏糊糊的东西: 默念象数 003,每天30分钟。
九、耳鸣:默念象数 600.700,每天15分钟。
十、肥胖要减肥的人:默念象数 4000.070.6000,每天30分钟。
十一、糖尿病:默念象数 40.030.820.60,每天15分钟。
十二、颈椎病:默念象数 2650.380,每天15分钟。
十三、治疗便秘的方子:默念 80.160.40。
象数疗法常见配方第一部分周易保健医疗数码组合配方(一)、乾神疲肋胁胀满 10—70通督活血祛风温阳化湿 1000—70(1000—80) 强化督脉活血散瘀振肾气1000—60(1000—6660)通督脉濡养骨髓 1000—64000清热解毒肿痛 10——60——40滋阴除烦润肠 00100—800温督脉祛寒湿肌肉或关节寒痛 010—80清热解毒消肿 00100—70—40温通诸经温脾燥湿 00100—00700振奋督脉通导诸经 0001000—70(0001000—80)活血化瘀肿痛祛湿 0001000—40(二)、兑清热解毒 20 (2000)泄肝火滋肾阴 26000 (260—4380)温经络止痛 20—600益气活血祛寒湿 2650—380泻心火 26000—450(260—450) 益肺气通调水道清热解毒补肾养肝血益中气 260—50—80(260—50—038)宽胸理气渗湿利水益肾助阳温通全身通调水道 200—60—50温经疏风 2000—80—70清热解毒 200—050—070(002—050—070)益肺气利膀胱气化 200—50益肺气通调水道泻心火清膀胱之热清心降火 2000—30(0002—03) 益中气宣肺气 2000—7000(2000—80)滋阴潜阳补肝肾阴虚阳元 20—640(2000—450)行气活血 20—650—380气化运化和顺 20—60—50—30益气活血滋阴济阳温振脾阳助生化肾气亏虚中气不足 20—650—30(20—650—380)宣肺益气畏寒肢冷 2000—650(20—650)益血补肾明目 260(260—50)疏风散热宣肃肺气清热解毒 20—50疏风利湿 0002(0002—000)润肺舒肝 00200—040(三)、离去烦安神 30—80健脾益气摄血温阳散寒中气下陷 380—20(3820—60)温健脾胃升清降浊 3800健脾益气生化气血疏肝通经催乳 38000—40—60温中驱寒振奋肾阳 3820—650(30—820—650)促进水液代谢 03—06益肾补心血 03—6000疏导心区血行 00300—003(四)、震活血散瘀利水消肿 00400疏肝利胆藏血 40肝气条达通调水道 40—60—700(40—720) 养肝补肾 40—60—2000 祛湿调肝血 4000清泄肝胆之火 430(400—060)肾阴虚胃积滞 004—06—07肝阳偏亢 00400肝气不舒脾胃功能差安神 430—20畏寒身冷胃气上逆 40—80(40—880)疏肝利胆温健脾胃升清降浊 40—60—3800调肝补血 450—60(40—60—70)(五)巽清肝疏风排湿 50 益肝祛寒排湿 50—6000(54000—370)通泻局部郁热利咽清毒 5000—20利胆和胃 500—70温经散寒疏通经络 500000—370—20(530—720)活血化瘀 560—4000肝气条达胆区疼痛补心血 540—6000疏通局部瘀带通络止痛祛湿排邪 500—800(5000—80) 温经疏风利湿祛寒 5000—40温中祛寒活血化瘀中气下陷心悸气促 50—30—820—60清泄脾胃之火 050—070(六)、坎补肾明目 60补肝血濡筋 640疏风通血脉滋阴健脾肝阳偏亢 640—30—80(650—30—80)温肾散寒除烦安神益中气 640(650—380)(650—4380)益肾阳补中益气壮心肌运化水湿安神除烦 650—3820(650—30—820) 脾胃虚弱肝血虚 640—70(640—720)通调肝肾神情疲乏 60—400—70理气散瘀祛寒 650—00700肾阴虚 06滋阴祛烦软坚散结 640—20(640—000—720)肝胆不适 60—50—40—30振肾气温中驱寒 650—380—720温脾阳生化益肾气 650—820滋阴除烦驱寒祛湿 650—72000通调水道 60—2000益肾气 6000—20心悸气短经络受阻 60—50(60—450)(七)、艮温经散寒 07清泄脾胃之火 007(700)和胃疏肝升清降浊 70—40(007—04)益中气 720—60活血行气通局部之络外伤愈合 7000—40—260疏肝和胃温大肠肝肾不适 7000—40 补中益肾安神 720—40益肾补中气疏导经气利水消肿利血循环健脾益心肌 720—650—80(720—650—30)温经散寒补中益气升清降浊神疲肠胃虚弱 720—60—430(720—60—530) 胆区不适心悸 70—260—40 肠胃虚弱散寒除湿通络止痛 7000—80(八)、坤振奋脾阳散寒解肌祛风排湿 80(8000)阴寒内盛腹痛 080健脾固气肌疏肝 820—40清热解毒 820—160—430温筋络祛寒湿肌肤寒痛 8000—70散寒解肌 8880—50—1000振肾气助脾阳肌肉萎缩 80—20—650 清热解毒除烦安神 80—260—40散寒解肌健脾益肺气 80—20第二部分:周易医疗诊治数码组合配方一、关于头部与五官方面疾病的医疗诊治头痛脸浮肿 10—70头痛 1000—60(1000—6660)头痛 26000(260—4380)头晕乏力失眠 002头晕头痛 00300—003头痛 00400头晕 50—6000(54000—370)头痛头晕失眠 640—30—80(650—30—80)头昏 60—50—40—30头晕 650—380—720头晕目眩 60—50(60—450)头昏 720—1650头晕目眩 720—60—430(720—60—530) 头痛 820—40头痛 730—4000视物模糊 10—60—40头昏失眠 260—80眼炎症眼干涩 003—002—006 视物不清 4000—10—60白内障综合症 04—06(004—07) 视物不清 5000—40视物不清 640—70(640—720) 眼疾 007—04溢泪 70—40—10视物不清 70—260—40轻度脑血栓 26000—450(260—450)2000—80—70 左侧面瘫呃逆频作 20—60—50—30牙痛 200—60—50(2000—05—08) 口腔疾病喉痛牙痛 200—050—070(002—050—070)口渴症 004—06—07口腔溃疡喉痛牙痛头痛 050—070 口腔疾病口干 007(700) 耳鸣失眠头晕脱发 20—650—30(20—650—380)耳鸣耳聋角膜炎头晕目眩 260(260—50)头昏发热角膜炎眼胀痛 003—50(003)失眠多梦健忘 30—80耳鸣耳聋咽干头胀鼻塞 430(400—060)心烦易怒头痛 40—7000耳鸣耳聋头痛 50—30—820—60失眠多梦头昏目眩头痛 640耳痛 06头痛耳鸣视物不清 6000—7000 头痛耳鸣 7000—40鼻炎 4000—20鼻塞鼻疾嗅觉差头痛 07鼻塞鼻炎 700—500鼻炎鼻息肉头痛 80—50—60鼻塞 8880—50—1000鼻血 03—06心烦失眠 0002(0002—000)二、关于排泄系统与生殖系统疾病的医疗诊治痔疮便秘 00100—800大便干燥 200—60—450(2000—05—08) 便干 200—050—070(002—050—070) 尿急尿频尿痛 200—50小便时短色赤涩痛不畅频数淋沥 2000—30(0002—03)久泻脱垂症便血 380—20(3820—60) 便干 300—820—1600前列腺增生、肥大或炎症 03—560 前列腺疾病小便不利 03—06糖尿病 4000—10—60糖尿病 4000前列腺疾病 04—60(004—07)便溏 450—60(40—60—70)便干痔疮 050—070小便不禁尿频尿多遗尿 60小便不利 60—120 前列腺疾病腹泻 650—3820(650—30—820) 前列腺疾病 007—04便溏 7000—40尿频尿多 720—1650便秘 80—160—40结肠炎 80—260—40子宫冷经期不调 120—60(1260)寒脾引起的经期不调宫颈糜烂尿道炎 20—650—380阳痿尿频经期不调 20—650—30(20—650—380)阳痿遗精经期不调宫冷不孕便溏小便不利尿频 2000—650(20—650) 尿频赤痛下阴瘙痒 0002—1600经期不调 380—20(3820—60)通经催乳 38000—40—60肾病 003—002—006子宫疾病 4000—20月经少闭经 40经少闭经 640乳腺疾病 640—20(640—000—720)经期不调 650—380—720小便不禁经期不调附件炎卵巢炎 6000—20双乳纤维瘤 70—40—10三、关于呼吸系统疾病的医疗诊治肺疾咳喘感冒鼻塞慢性炎症 20(2000) 气管疾病 200—60—450(2000—05—08) 感冒 2000—80—70气管疾病 200—050—070(002—050—070) 气管疾病 20—640(2000—450) 气管疾病 260(260—50)鼻炎 002痰多胸闷咳嗽 300—820—1600 扁条腺红肿咽喉炎 5000—20咳喘 6000—7000气管疾病 70—260—40感冒 700—500感冒 80—50—60四、循环系统心血疾病的医疗诊治静脉曲张胀痛 10—820血循环疾病 26000—450(260—450) 血压低 260—80血压疾病 260(260—50)00200—040 血循环慢轻度脑血栓 03—06血压偏高 00300—003血压偏低 4000—2003心悸 4000血压疾病 40—7000脉管炎静脉曲张疼痛 500000—370—20(530—720)血压偏亢 640—70(640—720)血管不畅心血不足 60—50—40—30 脉管炎痛 650—070血压疾病轻度脑血栓 60—50(60—450) 血压疾病动脉硬化 7000—40五、筋骨疾患和外伤类的医疗诊治腰痛肌肉痛关节寒痛 1000—70(1000—80) 增生症坐骨神经痛 1000—70(1000—80) 腰痛外伤轻毒错位扭伤 1000—60(1000—6660) 骨缺血性坏死 1000—64000肌肉或关节寒痛 010—80关节风湿痛 00100—00700髋骨痛腰痛难直 00100—700—40 扭伤肿痛 0001000—40神经痛肋骨痛 26000(260—4380) 增生症颈椎病变 2650—380腰痛脱发慢性炎症 260—50—80(260—50—038)腰痛板滞 200—60—450(2000—05—08)坐骨神经痛 2000—80—70腰痛 200—50风湿痛 20—640(2000—450) 腰痛 20—650—30(20—650—380) 腰痛 260—50(260)风湿痛 380—20(3820—60) 关节寒湿 03—560腰痛 003—002—006神经痛足痛 00400肩周炎扭伤外伤 000400腰痛增生症 40—70增生症神经痛 4000—20增生症 4000—10—60腰痛背痛 40—60—2000胁痛濡筋 430(400—060) 四肢痛 40—700050 股痛风湿痛胁痛 50—820肢体麻木肩背沉胀 50—6000(54000—370)腰痛炎症 5000—20外伤扭伤 560—4000增生症 540—6000肩周炎臀部痛风湿痛坐骨神经痛 500—800(5000—80)腰痛 60濡筋屈伸不利 640关节痛风湿疼痛 640(650—380)(650—4380)关节痛背沉畏寒 60—120关节痛背沉畏寒 60—120关节痛坐骨神经痛寒痹症 650—00700 腰痛 650—380—720腰痛关节痛增生症 6000—7000 增生症 007—04四肢麻木 70—40—10关节痛 7000—40腰痛 720—1650寒痹症关节寒痛 730—4000 坐骨神经痛 70—20(7000—20) 坐骨神经痛7000—80寒痹症坐骨神经痛 8000—70坐骨神经痛 8880—50—1000 关节痛肩周疾病 80—20六、消化系统与其它杂病的医疗诊治腹痛 2000—7000(2000—80) 胃痛腹痛 20—650—380 腹痛胃肠疾病 380—20(3820—60) 腹胀胃热 3810 肝郁胃肠功能弱 03—560 肝气犯胃肝脾不和 40—70胃积滞寒热相杂之症 004—06—07 胃气上道 40—80(40—880) 食道增生症400肾功能弱胃肠疾病 60—120 胃脘痛 007(700)胃疾 007—04腹胀胃胀呃逆消化不良 078000 胃部疾病 80(8000)腹痛 08080—260—40 胃炎泻心火 26000—450(260—450) 积水肿水 2000—60—50脱发 20—650—30(20—650—380) 止痒皮肤疾病癣症 0002(0002—000) 肢体寒冷结石症 30—820—650(3820—650)肝火上炎水肿 03—06体肥气短 00300—003癫痫 40—60—2000胆囊炎 40—60—3800胆病口吐黄水口苦面目发黄 50—820 结石症 540—6000潮热盗汗 640心悸水肿胃肠疾病甲亢头重体沉 650—3820(650—30—820)皮炎 640—70(640—720)癫痫 60—400—70心慌汗多 650—380—720泻痰 650—820皮肤症癣症 650—72000 结石症 60—2000肝肾不适 7000—40浮肿甲亢 730—4000皮肤病 820—160—430。
象数疗法治八十种疾病得方案象数疗法口诀集象数疗法口诀要领:在心中默念如00100。
800 念为零零壹零零<停一秒>捌零零语速中等最好用普通话方式方言没试过不知道有没有效)第一节内科1. 慢性肝炎,滋水涵木,健脾与胃。
650。
30.820补肝肾,宜心养目,健脾益气,五脏之气升降出入平衡。
2、梅核气:ﻫ60、40ﻫ疏肝理气,补肾纳气、ﻫ3。
冠心病:ﻫ640。
30、80补益肝肾,通心络,健脾通心阳,助疏通。
4、头痛:820] 1 ﻫ,急则治标80。
20、650.30 治本ﻫ健脾化痰,升清降浊,五行生克制化有序、2 ﻫ]720、60。
40.30ﻫ驱邪扶正。
3] 60、50补益,疏导,通经,活络.ﻫ5、慢性支气管炎:1 ﻫ]20、60补肾纳气,升清降浊,泻脾痰浊,清肺化痰、2 ﻫ]20。
640ﻫ益肾扶正,宜肺理气.6ﻫ.泌尿感染:600] 1 ﻫ。
50ﻫ疏解气机补阴济阳。
利膀胱气化,通调水道,小便自利.2]200、50温补肾气,利膀胱、7、偏头痛:ﻫ1]820。
60.530健脾益气,平少阳虚火,疏导少阳郁滞、2] 60、50补益肝肾。
3 ﻫ]260ﻫ补益肝肾,疏达气机。
8ﻫ。
头痛,头晕.呕吐:820。
650健脾益气,升清降浊,益肝肾,髓海得养,除烦宁神9. 感冒:1]20。
50ﻫ益肺疏风,除风热。
2 ﻫ]20ﻫ宜肺肃降,除寒咳。
10ﻫ。
胆囊炎:40、60、3800疏肝利胆,疏通膀胱经,通五脏六腑,强健脾胃,升清降浊.11.心动过速:720.40ﻫ振脾胃之阳,心阳自通,安神,疏导气机,降浊熄风.ﻫ12。
布氏杆菌病:820、160、430650、30。
82013ﻫ、胃痛:1]70.40与胃疏肝,散寒温中.ﻫ2] 820.40、3]40、70疏肝与胃,温通胃腑,助纳进.14、嗜睡:65 ﻫ0。
3820ﻫ补益肝肾,温振肾阳,心阳,健脾益气,达气血畅与,脏腑阴平阳秘。
15ﻫ、高血压脑血栓后遗症:1] 260补益肝肾,阴虚阳亢致之高低血压均效。
八卦象数病例常用配方汇总
1.八卦凉血汤:主要用于血热症状,如热性痢疾、口腔溃疡等。
方剂
组成为:生地黄、鸡血藤、丹皮、青黛等。
2.八卦退热汤:主要用于高热、寒战、头痛等症状,如感冒、流感等。
方剂组成为:防风、辛夷、薄荷、桂枝等。
3.八卦祛风汤:主要用于风热症状,如风热感冒、鼻塞等。
方剂组成为:柴胡、黄芩、连翘、薄荷等。
4.八卦清热汤:主要用于各种热病,如高烧、口干、咽痛等。
方剂组
成为:黄芩、黄连、知母、生甘草等。
5.八卦泻火汤:主要用于火热症状,如喉咙肿痛、便秘等。
方剂组成为:大黄、芒硝、茵陈、大腹皮等。
6.八卦益气养阴汤:主要用于气阴两虚症状,如虚热、乏力等。
方剂
组成为:黄耆、党参、麦冬、熟地等。
7.八卦平喘汤:主要用于气滞症状,如哮喘、气促等。
方剂组成为:
柴胡、白芍、香附、黄芩等。
8.八卦化痰汤:主要用于痰湿症状,如咳嗽、胸闷等。
方剂组成为:
半夏、陈皮、广陈皮、厚朴等。
9.八卦温经汤:主要用于寒凝症状,如经闭、腰酸等。
方剂组成为:
当归、川芎、生姜、熟地等。
10.八卦补肾汤:主要用于肾虚症状,如腰痛、遗精等。
方剂组成为:枸杞子、菟丝子、肉苁蓉、山药等。
这些八卦象数病例常用配方都是根据中医理论和实践总结而成,具有较好的疗效。
但需要注意的是,每个人的体质和病情都不同,应根据具体情况进行个体化的施治,最好在中医医生的指导下使用。
八卦象数配方及应用乾卦(1)单元方·1为乾卦,为头,首,颈,为胸部,为心,为大肠,为骨,为关节,为右腿,右足,为血管,为精液,为男性生殖器,为阳,圆、满、正、大、高、上、长,变。
·1乾为骨瘦之人,可减肥。
·1乾主督脉,统一身之阳,当属阳,但又有寒凉功能。
使其偏阳配方为10、1000等,使其偏阴配方为100、00100。
·1偏凉,可清胃火。
·1为乾,为气之本,阳之始,为利,可开胸顺气,化气散瘀(乾主气,主督脉)。
·1治近视眼(乾为太阳,为亮,可看远)、骨质增生(乾为骨)、关节病(乾为园,为关节)、口歪眼斜(乾为正)、头痛(头为园的、高的)。
·1为阳数,用1治头患,必有助阳之虑(“头为诸阳之会”,帮头部宜清,不宜助阳)。
若用1治头患(如头晕,头痛,神志,增智等),多以0或相关阴数潜其偏阳之性。
而气血亏引起的头患则另当别论,需补益,而不是潜阳。
●10·疏通督脉(偏助阳)。
通周身阳经。
提高儿童智力(1为乾,为首,主宰)。
·调脊柱(通督)及周身(乾为周身),利右腿。
·治便秘(1主大肠,性偏凉,另:2与大肠互为表里,2多用于气亏气滞引起的大肠之患)。
●100·通督,偏肋阴,适合热症,如用以治寒痹易出现不适。
●1000·通督,导经络,三个0强化通督力量。
·振阳气,祛寒湿,又益肾行气活血。
·温振督脉,治腰腿骨质增生。
●010·通督脉,调诸经(1为诸阳之本)。
·治血亏引起的头疾。
治右腿足之患(通督,温诸阳,又1为右足,乾为阳之本)。
·止血,止痛(1通督,前后0稍偏阳,可加速血脉周流和经脉传导止血,止痛)。
●0100·治头疾(偏阳者)。
●01000·治坐骨神经痛(右侧)兼高血压。
●00100·1为乾,为督脉,为阳,前后加00偏阴,不致于阳过(缓其1温阳之俊)。
象数疗法配方汇总2019.51.治癌痛7000.010/16000.5000.707为艮卦,为止,属阳土,肿瘤为凸起物,与艮卦7形象相符,因此7具有强力止痛作用,并能疏泄局部淤血,使其局部温解流通起到止血2.盘头疮0070.002/0003.00707为艮卦,为胃,为山为止属土,3.呃逆顽症20.60.50.302兑主肺,又主气,20可宣导气机,6为坎,主肾,肾主纳气,60补先天济后天,佐助脾运,5为巽为阳木,以祛寒邪兼疏导,3属离为火,可助脾阳生化。
4.腰骨严重摔伤60006为坎卦,主肾,主腰,其肾经之脉贯脊至腰,为此6000可温通局部气血瘀滞。
6后面3个0,其意强化6之功能,以速通局部之经络而获奇效。
5.胆结石70.50.60 7为艮,为石,属性为止,为止痛,化石,5震卦属木,主胆,振奋本腑之气,排石,6坎卦,为水,主肾,消炎6.12年尿床650.6000.706坎卦主肾,属水,5巽卦,属阳木,振奋肾阳,肾与膀胱相表里,使膀胱水液代有序。
6000.70,6为膀胱,后面3个0,直通病区,强化膀胱蒸化水津,贮尿排尿的功能。
7艮卦,属性止,温经散寒,制止晚上尿床。
8.12年肺结核8208为坤卦,属土,主牌,温振脾阳,2为兑卦,属金,主肺,司气,以20调理气机,佐使脾气健运,方使清阳9.失眠顽症500.370.26010.耳鸣260.000.7011.咽炎2000.650.378012.双腿骨质增生0004000.7013.脑血栓04000.70/500.640.720/640.70.05014.迟钝160.000.70/010.650.7015.半身不遂40.70.6016.脱发,牙松20.650.30.8017.百病2650.38018.双手类风湿7000.650/7000.640019.寒热80.260.50/50.60.80/260.500020.寒热650.3820./380.650./80.70.265021.脑水肿00500.600.700000500主抽风,前加零。
1、患心疾:复发时心跳不止,似有跳至咽喉之感,浑身颤拌,头胀如鼓,同时伴有高血压,应胀目眩,似喉部堵塞闭气等,常有心烦、乏力补疲。
属心阳虚衰。
水浊上逆所致。
治以温肺和胃,温通心阳,涤疾降逆之方案。
<BR>配方:720·40<BR>2、患胆囊炎,常有胃痛消化呆滞,后背沉重,偏头作痛,比属于肝郁不疏,胆道不利,脾胃乃伤,又胆筋循其肩背,头侧,气血不畅,故肩背痛,头痛等。
方案:以疏肝利胆,通经活络。
<BR>配方:1、50·720 2、40·60·380<BR>3、腰痛,经某医院检查为骨质增生,属肾阳亏所致。
<BR>方案:以温通肾阳、振阳气、通腰腑。
<BR>配方:1、10·000·50 2、1000·650<BR>4、因胆石被切除胆囊,突发肝区疼痛,面红神疲,属肝郁气滞,虚火上扰之象。
方案:以疏肝利胆,通络止痛为主。
<BR>配方:1、400·3820 2、40·650<BR>5、患右肩酸痛、上举、外展、后伸均受限不利,属肩周炎。
方案:以活血散寒,通经活络为主。
<BR>配方:80·20或者820<BR>瘀,消肿止痛为主。
配方:2000·650<BR>7、左踝关节胀、肿、痛多年,走路一瘸一拐,为风寒症。
方案:以散风去寒,疏经活络。
<BR>配方:1、4000·820 2、4000·370<BR>8、患双目灼伤,目赤流泪,刺痛难忍,属外界强光,即亢阳之致。
方案:以散热、疏肝泻心火为主。
<BR>配方:003<BR>9、腰背酸痛,时轻时重,尤以天变化或劳累之时更重,查手足欠温,四肢清冷、畏寒。
属寒邪阻滞,气血不利,筋脉失养。
.减肥:820·160两个月减10公斤,腹腔内脂肪减少,心脏病,高血压缓解。
减肥:820·160·050(特别减肥方);010·820;10·820(半个月达到目的);00200·00100·80减肥: 00100·00200·800;82000·640:10·820·640疤痕:82000·4500 夏天热可念:82000.60.4500疤痕: 00100· 00200·800 身体偏寒素质较差,身酸楚象感冒的话念650.380.20 即会好。
疤痕:82000·4500隆胸:650·370·650·380(650能鼓起乳房,370可加固还能更健康)皮肤美容:820.·60黄褐斑:820·640·050美白:(1)380·160 (2)720.1650流汗: 20·650 以补气补肝肾。
流汗: 配方03000·70,念了几天汗出少了,一个多月后汗就止住了。
容易流汗:2000振奋本脏;睡觉时头发象洗了一样:210·60·4300 第二天好了。
出虚汗:二十几年早上4-5点钟衣服湿透顽症,与心虚有关:03000·70·20 五天即好。
汗为心液,心气虚易出汗:(1)400 (2)300 (3) 4300 (4)640 (5) 40·70也可,养血安神。
秃头脱发:002600白发变黑发:3820·650·40 (眼睛看不清,脑不清,心脏不好)、满头白发:650·380 变黑了。
保健:264380·165370。
十四条经络都震动。
乙肝:神奇疗效:640·380·640(一个月好了,22岁男)640补肝,疏肝,380补脾。
八卦象数疗法常见配方第一部分周易保健医疗数码组合配方(一)、乾神疲肋胁胀满10—70通督活血祛风温阳化湿1000—70(1000—80)强化督脉活血散瘀振肾气1000—60(1000—6660)通督脉濡养骨髓1000—64000清热解毒肿痛10——60——40滋阴除烦润肠00100—800温督脉祛寒湿肌肉或关节寒痛010—80清热解毒消肿00100—70—40温通诸经温脾燥湿00100—00700振奋督脉通导诸经—70(—80)活血化瘀肿痛祛湿—40(二)、兑清热解毒20 (2000)泄肝火滋肾阴26000 (260—4380)温经络止痛20—600益气活血祛寒湿2650—380益肺气通调水道泻心火26000—450(260—450)清热解毒补肾养肝血益中气260—50—80(260—50—038)宽胸理气渗湿利水益肾助阳温通全身通调水道200—60—50温经疏风2000—80—70清热解毒200—050—070(002—050—070)益肺气利膀胱气化200—50益肺气通调水道泻心火清膀胱之热清心降火2000—30(0002—03)益中气宣肺气2000—7000(2000—80)滋阴潜阳补肝肾阴虚阳元20—640(2000—450)行气活血20—650—380气化运化和顺20—60—50—30益气活血滋阴济阳温振脾阳助生化肾气亏虚中气不足20—650—30(20—650—380)宣肺益气畏寒肢冷2000—650(20—650)益血补肾明目260(260—50)疏风散热宣肃肺气清热解毒20—50疏风利湿0002(0002—000)润肺舒肝00200—040(三)、离去烦安神30—80健脾益气摄血温阳散寒中气下陷380—20(3820—60)温健脾胃升清降浊3800健脾益气生化气血疏肝通经催乳38000—40—60温中驱寒振奋肾阳3820—650(30—820—650)促进水液代谢03—06益肾补心血03—6000疏导心区血行00300—003(四)、震活血散瘀利水消肿00400疏肝利胆藏血40肝气条达通调水道40—60—700(40—720)养肝补肾40—60—2000祛湿调肝血4000清泄肝胆之火430(400—060)肾阴虚胃积滞004—06—07肝阳偏亢00400肝气不舒脾胃功能差安神430—20畏寒身冷胃气上逆40—80(40—880)疏肝利胆温健脾胃升清降浊40—60—3800调肝补血450—60(40—60—70)(五)巽益肝清肝疏风排湿50祛寒排湿50—6000(54000—370)通泻局部郁热利咽清毒5000—20利胆和胃500—70温经散寒疏通经络—370—20(530—720)活血化瘀560—4000肝气条达胆区疼痛补心血540—6000疏通局部瘀带通络止痛祛湿排邪500—800(5000—80)温经疏风利湿祛寒5000—40温中祛寒活血化瘀中气下陷心悸气促50—30—820—60清泄脾胃之火050—070(六)、坎补肾明目60补肝血濡筋640疏风通血脉滋阴健脾肝阳偏亢640—30—80(650—30—80)温肾散寒除烦安神益中气640(650—380)(650—4380)益肾阳补中益气壮心肌运化水湿安神除烦650—3820(650—30—820)脾胃虚弱肝血虚640—70(640—720)通调肝肾神情疲乏60—400—70理气散瘀祛寒650—00700肾阴虚06滋阴祛烦软坚散结640—20(640—000—720)肝胆不适60—50—40—30振肾气温中驱寒650—380—720温脾阳生化益肾气650—820滋阴除烦驱寒祛湿650—72000通调水道60—2000益肾气6000—20心悸气短经络受阻60—50(60—450)(七)、艮温经散寒07清泄脾胃之火007(700)和胃疏肝升清降浊70—40(007—04)益中气720—60活血行气通局部之络外伤愈合7000—40—260疏肝和胃温大肠肝肾不适7000—40补中益肾安神720—40益肾补中气疏导经气利水消肿利血循环健脾益心肌720—650—80(720—650—30)温经散寒补中益气升清降浊神疲肠胃虚弱720—60—430(720—60—530)肠胃虚弱胆区不适心悸70—260—40散寒除湿通络止痛7000—80(八)、坤振奋脾阳散寒解肌祛风排湿80(8000)阴寒内盛腹痛080健脾固气肌疏肝820—40清热解毒820—160—430温筋络祛寒湿肌肤寒痛8000—70散寒解肌8880—50—1000振肾气助脾阳肌肉萎缩80—20—650清热解毒除烦安神80—260—40散寒解肌健脾益肺气80—20第二部分:周易医疗诊治数码组合配方一、关于头部与五官方面疾病的医疗诊治头痛脸浮肿10—70头痛1000—60(1000—6660)头痛26000(260—4380)头晕乏力失眠002头晕头痛00300—003头痛00400头晕50—6000(54000—370)头痛头晕失眠640—30—80(650—30—80)头昏60—50—40—30头晕650—380—720头晕目眩60—50(60—450)头昏720—1650头晕目眩720—60—430(720—60—530)头痛820—40头痛730—4000视物模糊10—60—40头昏失眠260—80眼炎症眼干涩003—002—006视物不清4000—10—60白内障综合症04—06(004—07)视物不清5000—40视物不清640—70(640—720)眼疾007—04溢泪70—40—10视物不清70—260—40轻度脑血栓26000—450(260—450)左侧面瘫2000—80—70呃逆频作20—60—50—30牙痛200—60—50(2000—05—08)口腔疾病喉痛牙痛200—050—070(002—050—070)口渴症004—06—07口腔溃疡喉痛牙痛头痛050—070口腔疾病口干007(700)耳鸣失眠头晕脱发20—650—30(20—650—380)耳鸣耳聋角膜炎头晕目眩260(260—50)头昏发热角膜炎眼胀痛003—50(003)失眠多梦健忘30—80耳鸣耳聋咽干头胀鼻塞430(400—060)心烦易怒头痛40—7000耳鸣耳聋头痛50—30—820—60失眠多梦头昏目眩头痛640耳痛06头痛耳鸣视物不清6000—7000头痛耳鸣7000—40鼻炎4000—20鼻塞鼻疾嗅觉差头痛07鼻塞鼻炎700—500鼻炎鼻息肉头痛80—50—60鼻塞8880—50—1000鼻血03—06心烦失眠0002(0002—000)二、关于排泄系统与生殖系统疾病的医疗诊治痔疮便秘00100—800大便干燥200—60—450(2000—05—08)便干200—050—070(002—050—070)尿急尿频尿痛200—50小便时短色赤涩痛不畅频数淋沥2000—30(0002—03)久泻脱垂症便血380—20(3820—60)便干300—820—1600前列腺增生、肥大或炎症03—560前列腺疾病小便不利03—06糖尿病4000—10—60糖尿病4000前列腺疾病04—60(004—07)便溏450—60(40—60—70)便干痔疮050—070小便不禁尿频尿多遗尿60前列腺疾病小便不利60—120腹泻650—3820(650—30—820)前列腺疾病007—04便溏7000—40尿频尿多720—1650便秘80—160—40结肠炎80—260—40子宫冷经期不调120—60(1260)寒脾引起的经期不调宫颈糜烂尿道炎20—650—380阳痿尿频经期不调20—650—30(20—650—380)阳痿遗精经期不调宫冷不孕便溏小便不利尿频2000—650(20—650)尿频赤痛下阴瘙痒0002—1600经期不调380—20(3820—60)通经催乳38000—40—60肾病003—002—006子宫疾病4000—20月经少闭经40经少闭经640乳腺疾病640—20(640—000—720)经期不调650—380—720小便不禁经期不调附件炎卵巢炎6000—20双乳纤维瘤70—40—10三、关于呼吸系统疾病的医疗诊治肺疾咳喘感冒鼻塞慢性炎症20(2000)气管疾病200—60—450(2000—05—08)感冒2000—80—70气管疾病200—050—070(002—050—070)气管疾病20—640(2000—450)气管疾病260(260—50)鼻炎002痰多胸闷咳嗽300—820—1600扁条腺红肿咽喉炎5000—20咳喘6000—7000气管疾病70—260—40感冒700—500感冒80—50—60四、循环系统心血疾病的医疗诊治静脉曲张胀痛10—820血循环疾病26000—450(260—450)血压疾病260(260—50)血循环慢00200—040轻度脑血栓03—06血压偏高00300—003血压偏低4000—2003心悸4000血压疾病40—7000脉管炎静脉曲张疼痛—370—20(530—720)血压偏亢640—70(640—720)血管不畅心血不足60—50—40—30脉管炎痛650—070血压疾病轻度脑血栓60—50(60—450)血压疾病动脉硬化7000—40五、筋骨疾患和外伤类的医疗诊治腰痛肌肉痛关节寒痛1000—70(1000—80)增生症坐骨神经痛1000—70(1000—80)腰痛外伤轻毒错位扭伤1000—60(1000—6660)骨缺血性坏死1000—64000肌肉或关节寒痛010—80关节风湿痛00100—00700髋骨痛腰痛难直00100—700—40扭伤肿痛—40神经痛肋骨痛26000(260—4380)增生症颈椎病变2650—380腰痛脱发慢性炎症260—50—80(260—50—038)腰痛板滞200—60—450(2000—05—08)坐骨神经痛2000—80—70腰痛200—50风湿痛20—640(2000—450)腰痛20—650—30(20—650—380)腰痛260—50(260)风湿痛380—20(3820—60)关节寒湿03—560腰痛003—002—006神经痛足痛00400肩周炎扭伤外伤腰痛增生症40—70增生症神经痛4000—20增生症4000—10—60腰痛背痛40—60—2000胁痛濡筋430(400—060)四肢痛40—7000股痛风湿痛50肢体麻木肩背沉胀50—6000(54000—370)腰痛炎症5000—20外伤扭伤560—4000增生症540—6000肩周炎臀部痛风湿痛坐骨神经痛500—800(5000—80)腰痛60濡筋屈伸不利640关节痛风湿疼痛640(650—380)(650—4380)关节痛背沉畏寒60—120关节痛背沉畏寒60—120关节痛坐骨神经痛寒痹症650—00700腰痛650—380—720腰痛关节痛增生症6000—7000增生症007—04四肢麻木70—40—10关节痛7000—40腰痛720—1650寒痹症关节寒痛730—4000坐骨神经痛70—20(7000—20)坐骨神经痛7000—80寒痹症坐骨神经痛8000—70坐骨神经痛8880—50—1000关节痛肩周疾病80—20六、消化系统与其它杂病的医疗诊治腹痛2000—7000(2000—80)胃痛腹痛20—650—380腹痛胃肠疾病380—20(3820—60)腹胀胃热3810肝郁胃肠功能弱03—560肝气犯胃肝脾不和40—70胃积滞寒热相杂之症004—06—07胃气上道40—80(40—880)食道增生症400肾功能弱胃肠疾病60—120胃脘痛007(700)胃疾007—04腹胀胃胀呃逆消化不良胃部疾病80(8000)腹痛080胃炎80—260—40泻心火26000—450(260—450)积水水肿2000—60—50脱发20—650—30(20—650—380)止痒皮肤疾病癣症0002(0002—000)肢体寒冷结石症30—820—650(3820—650)肝火上炎水肿03—06体肥气短00300—003癫痫40—60—2000胆囊炎40—60—3800胆病口吐黄水口苦面目发黄50—820结石症540—6000潮热盗汗640心悸水肿胃肠疾病甲亢头重体沉650—3820(650—30—820)皮炎640—70(640—720)癫痫60—400—70心慌汗多650—380—720泻痰650—820皮肤症癣症650—72000结石症60—2000肝肾不适7000—40浮肿甲亢730—4000皮肤病820—160—430八卦象数疗法中象数的念法八卦象数配方分为一元结构和多元结构,如“010”为一元构,“06.04.03”、“640.380”为多元结构。
象数疗法配方汇总1.调节情绪和减压配方:-使用5只体积相等的水晶,每一只代表五行中的金、木、水、火、土。
将水晶摆放在身边,闭上眼睛,观察水晶的形状、颜色和质地,让自己的情绪和能量与之保持一致。
-使用象数鼻烟壶,每天早晚使用清洁的开水漱口,以清除喉咙和鼻腔中的负面能量,同时配合呼吸调节,帮助放松身心。
-用象数风铃调节室内环境,通过声音和形状共鸣,缓解压力和疲劳。
2.改善睡眠质量和治疗失眠配方:-使用象数茶壶泡茶,选择花草茶,如薰衣草、金银花、菊花。
每晚服用一杯,在喝茶过程中闭上眼睛,专注于茶的味道和气息,放松身心。
-使用象数香薰灯,选择舒缓和放松的精油如薰衣草、檀香等,点燃香薰灯,并用手指轻轻按摩太阳穴和额头,帮助入睡。
-使用象数水晶枕头,选择适合自己的水晶,放在枕头下方,与头部接触。
水晶的能量将有助于平衡身心,提高睡眠质量。
3.缓解身体疼痛和病痛配方:-使用象数按摩棒,选择适合自己的水晶,用按摩棒轻轻按摩疼痛部位,以舒缓紧张的肌肉和缓解疼痛。
-使用象数美容仪,选择适合自己的水晶,按照说明书指示将美容仪轻轻滑动在皮肤上,加速血液循环和细胞新陈代谢,缓解疼痛和改善皮肤问题。
-使用象数养生茶,选择适合自己病痛的茶草膏或茶包,按照说明泡茶后喝下,水晶的能量将有助于舒缓身体疼痛。
4.提高免疫力和治疗慢性病配方:-使用象数能量水,将干净的水倒入能量水瓶中,摇晃几分钟后饮用。
水晶的能量将有助于改善身体能量和免疫力。
-使用象数能量盾,将能量盾戴在身体一些区域,如手脉处或胸口,能够加强身体能量和抵抗力。
-使用象数瑜伽垫,选择带有象数符号和能量图案的瑜伽垫,通过瑜伽和冥想的练习,提高身体免疫力和心理健康。
以上是一些常见的象数疗法配方,通过使用象数符号、水晶和其他象数工具,可以有效调整身体和心理的能量,改善健康和治疗疾病。
然而,需要注意的是,象数疗法并不能代替传统医学和治疗方法,而应该作为辅助疗法使用,并在医生或专业治疗师的指导下进行。
象数配方咽喉肿痛:030·020·070 十分钟好。
喉痛声哑: 7000·620咽喉炎肿痛:(1)020 (2)500·700·20 (3)60·120 (4)400 (5)020·050。
喉很辣,痒,咳嗽密度大:200·60·500·70速止咳。
嗓子不适:00200·050·070急性咽炎,疼痛难忍:02·06·04 咽喉炎:260·530·800·010(头晕,头痛,胃痛,咽炎,神经衰弱都好了。
)咽喉炎:2000·650·3780 (二十年的病史,肾炎,呼吸道有炎症,双腿寒冷,女53岁)咽喉炎:020·640 (51岁,病历史十多年)(方义)2为兑为肺为喉,20消炎止痛,前加0为防助阳太过,6为坎为肾,4为肝为木为目,640滋水涵木(目)以收滋肾补肝的作用。
咽炎:02·06·04 意为泄其火。
咽炎:(风火相搏)吞咽不利,咽痛或肿痛,(1)020(2)050咽炎:(肺肾亏耗)咽痛隐隐,言语多加重(1)60·120(2)400咽炎: 40·60·70·20 咽炎:(阴虚体)02.06.04咽炎:喘气不畅,胃胀,大便干结,颈椎不好,妇科病:070.260.540咽痛:020 顽疾哮喘:0001·000·000·2000·650 奇迹!治好了(36年病史女45岁)喘的厉害:500·370·260 第二天好了。
(68岁男)哮喘:20·50·70 哮喘:病很重,离不开喷雾剂还输氧:070·020·650和0001000·0002000 治愈。
象数疗法配方汇总2019.51.治癌痛7000.010/16000.5000.707为艮卦,为止,属阳土,肿瘤为凸起物,与艮卦7形象相符,因此7具有强力止痛作用,并能疏泄局部淤血,使其局部温解流通起到止血2.盘头疮0070.002/0003.00707为艮卦,为胃,为山为止属土,3.呃逆顽症20.60.50.302兑主肺,又主气,20可宣导气机,6为坎,主肾,肾主纳气,60补先天济后天,佐助脾运,5为巽为阳木,以祛寒邪兼疏导,3属离为火,可助脾阳生化。
4.腰骨严重摔伤60006为坎卦,主肾,主腰,其肾经之脉贯脊至腰,为此6000可温通局部气血瘀滞。
6后面3个0,其意强化6之功能,以速通局部之经络而获奇效。
5.胆结石70.50.607为艮,为石,属性为止,为止痛,化石,5震卦属木,主胆,振奋本腑之气,排石,6坎卦,为水,主肾,消炎6.12年尿床650.6000.706坎卦主肾,属水,5巽卦,属阳木,振奋肾阳,肾与膀胱相表里,使膀胱水液代谢有序。
6000.70,6为膀胱,后面3个0,直通病区,强化膀胱蒸化水津,贮尿排尿的功能。
7艮卦,属性止,温经散寒,制止晚上尿床。
8.12年肺结核8208为坤卦,属土,主牌,温振脾阳,2为兑卦,属金,主肺,司气,以20调理气机,佐使脾气健运,方使清阳9.失眠顽症500.370.26010.耳鸣260.000.7011.咽炎2000.650.378012.双腿骨质增生0004000.7013.脑血栓04000.70/500.640.720/640.70.05014.迟钝160.000.70/010.650.7015.半身不遂40.70.6016.脱发,牙松20.650.30.8017.百病2650.38018.双手类风湿7000.650/7000.640019.寒热80.260.50/50.60.80/260.500020.寒热650.3820./380.650./80.70.265021.脑水肿00500.600.700000500主抽风,前加零。
象数疗法身体配方大全
象数疗法又称“数字意志疗法”,是一种将数字和意志结合来进行自我疗愈的方法。
以下是一些身体配方的介绍:
痰湿体质
如果你感觉到身体湿重或出现浮肿,那就是痰湿体质。
以下是相关的配方:
- 体内湿气排出法:服用3g的茯苓粉末加入开水,每晚睡前2小时服用。
- 绿豆汤加味法:用绿豆300g,薏苡仁100g,红枣50g,枸杞子50g,干姜适量熬制成汤,每天饮用一次。
血滞体质
如果你感觉疲劳、身体瘀伤或面色发暗,那就是血滞体质。
以下是相关的配方:
- 活血化瘀法:葛根500g加入开水煮沸后,熬制成葛根汤服用。
每天服用两次。
- 清血去滞法:川芎30g、桃仁18g、红花15g、丹参30g、苍
术15g熬制成汤,每天饮用一次。
气虚体质
如果你感觉疲倦或出现出汗不畅,那就是气虚体质。
以下是相
关的配方:
- 补气益肺法:淮山20g、党参20g、百合15g、麦冬12g、黄
芪15g、海底椰糖适量熬制成糖水,每天饮用一次。
- 健脾益气法:黄芪25g、党参25g、白术25g、茯苓25g熬制
成汤,每天饮用一次。
以上是一些常见的身体配方,希望你能尝试并从中获益。
象数疗法常见配方1、象数配方分为一元结构和多元结构,如“040”为一元结构,“20,60,40”、“650.370”为多元结构。
2、默念象数配方时要连续直念,不作一般的数字按千百十为单位来念,如“640”不念作六百四十。
而直接念为;六四零。
多元结构的配方,各元之间以“.,”号只表示两元之间的停顿,不用念。
,默念时两元之间停顿一秒时间,整个配方默念一遍也是停顿一秒钟。
默念象数配方一般要保持中速,不能过快过慢,如默念“640”三个象数大约用3秒的时间。
一个配方按以上方法从头到尾念,周而复始。
3、默念象数配方不拘时间,早晚各集中一段时间默念效果最好。
平时只要一想起配方就默念,即使只念上几遍十几遍,也可以保持人体与宇宙八卦场的信息沟通,每天默念累计的时间越长见效越快,一般性疾病每天默念累计的时间不应少于3个小时以上,重病,症状明显的患者,应安排一定时间集中默念。
如住院或退休或其他有充裕时间的患者,每天默念累计时间要达5—8小时以上,以求速效,对那些有时间专心默念的患者,到一个月左右会达到随时自发而念的状态。
4、默念象数配方不拘时间、地点、方位、姿势,行、住、坐、卧均可。
5、默念时只专心于象数配方,不用其他意念,更不要意想患处。
6、在默念象数配方中不知不觉地入睡,可以使人体在气功状态下休息,效果最好,当睡醒时只要想起配方,又继续默念。
7、象数配方力求由患者自行默念,在特殊情况下,可由他人握住患者的手或用其他按触方式(如婴儿可由大人抱着)帮助默念。
8、默念象数配方后有头清目明精神爽的感觉,或病状缓解的感觉是有效的表现。
有的人身体的一些部位有酸、麻、胀、热、跳、动及关节等部位发出响声等情况,这属于正常效应,不必惊慌。
9、极个别的人默念象数配方时若有心脏、头部、胃部有严重不适的反应,要停止默念,停止后不适感会自然消失。
对出现这种情况的患者,可以重新调整配方,直至无不适感觉为止。
10、如默念象数配方时病状好转,但停止默念时则病状反复,说明功力不足,应继续默念,待功力增强后就不会有反复。
首次分享者:冰封的爱已被分享1次评论(0) 复制链接分享转载举报稳定情绪:800·700·260·050爬山缓急劳累:20·60·80或650减肥降血脂:160·820健脾益气:820·650疖·0002或003保健方:640·30·820保健方:264380·165370保健方:1645380·720·260坐车:810·650或710·650减肥:820·160·400(念二天后贴丹田脚等处)或82220·16000或820·720·160·40减肥:010·720·820或820·650或10·820全身调整:7200·16660·450·380减肥加强:82220·000·160戒烟:60·30喝酒时排毒、排酒、解酒:40·70或800·640或400·870·160健(身体弱)60·50·380自己(提精神)650·4440·380或4000·380·650车陷泥中:4000补钙;。
5400。
3870汽车油不够了:7000抽水马桶不通:660或06660调五黄邪气:000111000·000222000或01110·02220手机浸水:050·3820·4440修复后声音不清晰2000·380·4500手机掉洗衣机里:70·3820·5550给手机充电:382000·64440长小包、鸡眼、睡不着觉:80长高:640或010或70抽筋:400或440冬天取暖:50凸起的陷下去:50·650肿瘤:050打呼噜:050·070或40·070小儿多动、精神病、低血压、眼病:380怕血压升高:3820破坏癌细胞:0002000或72220·820吃东西(鱼刺)被卡:2000·4000念了会饿:720念了不饿:650房颤:40·30·70护肾:650补肾:26660·5550或260或26660萎靡不振、记忆力减退:720·1650避邪:444000狗吐:200·65·380狗调身体:4000·380·160小狗吃药过量肝脏坏死眼睛看不见:4000·030·80·260狗拉稀:80·20·650补不足:380·650(念了不饿)损有余:820·720或40·720(念了会饿)抑郁症:260·400·70刀伤(三次手术):80·20子宫下垂脱肛胃下垂气亏(补气,不让下垂):20或200或72000或7000或650不让打呼噜:7继续打呼噜:440打呼噜:500·370·260肾虚:640或60或6600或6000或260或6650或2650中气不足:7000或72000或720肾功能不好心脏不好气管炎脱肛:700069岁老太太昏迷5天:00600·00300·40或820·16000·400心衰脑瘫小便不下:0001000·6665000·4430·78200开颅昏迷20天:1650·430·82000香椿树不长、石榴不结果子:6660·4440调理情志和环境避邪气:400·3800·2600颈椎病、肚子胀、双腿无力:4380·7000·1650驱鼠:400·600或01110·4440去虫灾:01110·666000·222000长果实:010·6660·0003000脑血栓后遗症:260·330·540哮喘40多年:2000·650出虚汗:030·070肝炎高血压动脉硬化心脏病头痛耳鸣胃炎关节炎:650·30·820中暑:4000·7000·2000左侧血脑腔性梗塞:00外伤:7000甲亢转甲减:650·30·820或50·30·820·60或30·820·430痛症:650·30·820脑梗和烂脚病:0001000·0008000半身不遂:0001000·6660·45000·3780白塞氏病:20·070·40出汗:03000·70情志失调:0004000惊吓后发高烧抽筋说胡话:4000寒咳:380·2000·650鱼骨头卡咽部:002·007发炎流脓的烫伤:0002·80·60献血发热冒汗:20·650·30·80狂躁症:400·800·10出虚汗顽症:03000·70早上醒来总出虚汗白天乏力:03000·70·20昏迷不醒:3800·2600补钙:·5400·3870屏蔽身体不受亿元病气侵犯:720·160·4440车祸重伤:720·650·380排除体内异物:002或80·260·40或00800或80·160·40神经分裂症:400·800·100冷:40·880狂犬病:0002000·80空调病:7000·165000指甲坑坑洼洼苍白不见半月:16400减肥:650·4300·872000或010·820气喘胸闷:20·50·70胸痛:380刀伤肚子疼:80·20高位截瘫:0001000·260或0001000·260·40·70偏瘫:820·650·4440煤气中毒:400·300·820·160或070·010·820双手颤抖:4000·70减轻晚期肿瘤疼痛:72000·64000·380头部(眼、耳、鼻、喉、口)失眠:高血压、失眠:心烦、失眠:64300失眠:失眠:失眠:失眠:或失眠、脱发:白天念:晚上念:改善睡眠:视力模糊或有夜盲症:400或650双目干涩:300或030近视眼:或近视眼:或白内障:或易流泪:6400或见风流泪:或眼红:400迎风流泪:眼睛红肿:0030目红目涩:眼痛:角膜炎:火眼:003或0030或00红眼病:003青光眼:眼失明(突然看不见东西):耳鸣:耳鸣、耳聋:中耳炎:耳鸣:耳聋:或耳聋:或耳鸣:耳鸣:或酒糟鼻:鼻炎:720过敏性鼻炎:或鼻道炎、鼻息肉:鼻炎:或鼻炎:或鼻炎:07或70萎缩性鼻炎:鼻炎:鼻窦炎:鼻道炎:鼻炎:鼻窦炎、肺炎、咳嗽:鼻炎:牙痛:或牙痛:或牙龈肿痛:或三叉神经痛:或牙痛:或牙齿松动:650牙周炎、牙龈出血:牙周炎、牙龈出血:牙龈肿痛:牙龈肿痛:牙痛:咽痛:020或或400或050口腔溃烂:820或00200口腔溃疡: 003或2000打嗝:咳嗽和扁桃体发炎:260慢性咽喉炎:咽炎:或咽喉炎:口干、舌燥、咽喉肿痛:喉部不适、嗓音沙哑:咽喉干:口疮:或咽炎(头晕、头痛、神经衰弱):咽喉痛:扁桃腺炎:咽喉部红肿:口干舌燥:舌尖痛:003高血压:或或或或或或04000或0016.004.003.或或血压高、脑血管硬化:降血脂:偏头痛:或0040脑梗塞偏瘫:头痛:640或或或650头晕:晕车:或或70或720治脱生发002600脑萎缩:高血压、头晕:补肾健脑:脑血栓:血压低:瘫痪:右半身瘫痪:高烧:或06.04.07.01或感冒发烧:00002.006.050或06.04.08.02或或或或或发烧:或或或006.002.050儿童感冒发烧:中暑:儿童高烧005.003.002或感冒(不发烧):或打喷嚏、鼻塞、流涕、咳嗽:或剧咳:或或支气管炎:咳嗽:感冒流清水鼻涕:哮喘:或或或感冒:04.06.07或或或或或气管炎:或260或或感冒、咳嗽、吐痰:寒热相杂感冒:打呼噜:或伤风打喷嚏:吐痰:感冒咳嗽:或或干咳、夜咳、早咳:8200咳嗽胸闷:病毒性流感:风寒咳嗽:治疗久咳:面部疙瘩:或皮肤痒:或(干痒)皮肤湿痒:风疹:0002或00200或背部骚痒:荨麻疹:或或或或神经性皮炎:面部和四肢片疹:7800治疗面瘫:皮肤病:或或0002或烫伤:牛皮癣:或皮肤瘙痒:过敏性皮炎:皮肤过敏:0002皮肤痒:或500白癜风:或皮肤变白:脸肿:青春痘:右脸肿胀:肩、胸、腹、肠、胃(心肝脾胃肾)颈椎病:或或左臂扭伤:左肩周疼痛:肩周炎:或820左肩背、摔伤:类风湿:落枕:或或0005000或左肩周炎:或2000右肩周炎:或右肩痛或颈椎增生:0007165000骨胫骨折:半身不遂:胃痛:或或0007000或或或或胃热:070或700胃寒:70或80急性肠胃炎:3820或3820胃炎:胃寒胃痛:胃疼:治胃胀:病毒性胃炎:五更泻:或或或腹泻:或拉肚:或或或腹痛腹泻:结肠炎:风寒发烧拉肚子:腹部减肥:肠鸣腹泻:肚痛:7000腹痛8880或0007000或007800或8000大便不成型:急性腹泻:或恶心呕吐:心脏肥大心脏病、高血压:或烧心:或冠心病:高血压、心脏病、高血脂:心脏病:或心绞痛:或心律不齐、心跳过缓:冠心病、腰椎骨质增生:心脏病(过缓、早搏等):风湿性心脏病:或或乳房腺肿瘤:急性乳腺炎:乳腺增生:乳房肿块:肺结核:820肺气肿:肺癌:肝气郁结、情志不畅:肝癌疼痛:肝脏血管瘤:乙肝:肝炎:4000或02000或或胆结石:或胆囊炎:或或450或或胆总管结石:或糖尿病:或或或或或或或II型糖尿病:或或肾结石:或右肾积水:水肿(急性肾炎初期):6000或水肿(慢性肾炎)65000或泌尿系感染:或0002000或06000或或或尿失禁:尿床:或或遗尿:或6000痛经:或月经不调:或或或闭经:6000或或或胎位腹正:或前列腺炎:或前列腺肥大:或前列腺炎、肩周炎、颈椎骨质增生:前列腺肿大:腰、股、腿、脚腰痛:6000或或或0006000或腰椎间盘脱出:或腰椎骨质增生:或或腰椎病、坐骨神经痛:腰间盘脱出:补钙:突发性腰痛:腰痛、腰部扭伤:6000或腰背酸胀:腰间盘脱出:腰酸背痛:650股骨头坏死:左侧坐骨神经痛:或坐骨神经痛:或或或减肥:或或肛门奇痒:002痔疮、减肥:痔疮:或或或内痔:便血:或00200或或便秘:或或或或或160阑尾炎:大便不通:脱肛:7000或贫血:或或或止血:或突发性腿痛:右侧膝关节风湿疼痛:静脉炎:风湿性关节炎:关节痛:膝关节炎:双腿抽筋:膝关节肿痛:双腿酸痛:或关节炎:或或0070或双膝关节炎:左腿疼:双腿风湿酸痛:风湿性关节肿痛:双膝关节骨质增生:类风湿性关节炎:或右膝骨关节炎:静脉曲张:膝关节痛:右腿轻度骨折:前期念:后期念类风湿性关节炎:关节痛:00700脚肿痛:0004000或0001000或0007000脚鸡眼:鸡眼:800脚后跟干燥开裂:脚气、抽筋、肠炎、屎潴瘤:脚气:0002脚摔伤:脚部痛风病:左脚脖扭伤:4000教风湿:0004000双脚溃烂:左足骨折:双手类风湿:手腕疼痛:0007000灰指甲:双手风湿麻木:右肘关节炎:右腕扭伤:70手指抽筋:4000双手类风湿:解酒:或戒烟:稳定情绪:爬山缓解劳累:减肥降血脂:健脾益气:疖:0002或003保健方:或或金健康◢吉安(0) 16:41:10需要这个资料的请个别找我(这里依据老师发帖的顺序进行了标注,为了避免误解,若有不当或错误之处恳请老师看到后提出指正)。