佳能网络打印机怎么设置无线
- 格式:doc
- 大小:170.50 KB
- 文档页数:5
佳能G3800(一)无线及相关设置AP模式无线直连的启用方法(不通过路由器直接打印)1,确保打印机已开启。
2,按住Wi-Fi按钮,当电源指示灯闪烁时松开。
3,依次按黑白按钮,彩色按钮,Wi-Fi按钮。
4,如果电源灯由闪烁变为常亮,说明AP模式现在已开启。
关闭AP模式,启用无线LAN模式方法1,确保打印机已开启。
2,按住Wi-Fi按钮,当电源指示灯闪烁时松开。
3,依次按彩色按钮,黑白按钮,Wi-Fi按钮。
4,确保电源灯由闪烁变为常亮,说明无线LAN已启用禁用无线LAN和AP模式的方法1,确保打印机已开启。
2,按住Wi-Fi按钮,当电源指示灯闪烁时松开。
3,按黑白按钮两次,然后安Wi-Fi按钮。
4,确保电源指示灯由闪烁变为亮起且Wi-FI指示灯熄灭,说明无线LAN禁用。
初始化网络按住停止键警告灯闪烁23次松开停止键,网络设置已初始化初始化本机所有设置按住停止键警告灯闪烁24次松开停止键,本机所有设置已初始化
G3800无线设置补充:如何打印当前Wi-Fi设置配置状态页1,确保打印机已开启。
2,按住Wi-Fi按钮,当电源指示灯闪烁时松开。
3 , 再按下Wi-Fi按钮。
这时机器会打印出当前的网络配置状态页。
1/1。
打印机怎么连接wifi2篇打印机连接WiFi的方法打印机作为我们日常生活和工作中必备的设备之一,当我们需要将电脑或手机中的文件打印出来时,就需要将打印机与WiFi网络连接起来。
下面我将为您详细介绍打印机连接WiFi的方法。
一、确定打印机型号和WiFi名称在开始连接之前,我们首先需要明确打印机的型号和WiFi的名称。
打印机的型号通常可以在打印机设备身上找到,而WiFi名称则可以在路由器或手机设置中找到。
确保这两个信息准确无误,有助于顺利完成连接过程。
二、进入打印机设置不同品牌的打印机在设置程序上可能有所不同,但基本步骤是相似的。
首先,我们需要找到并进入打印机的设置菜单。
这通常可以通过在打印机面板或控制面板上浏览菜单选项来完成。
具体操作可以参考打印机的用户手册。
三、选择WiFi设置在打印机设置菜单中,我们需要找到WiFi设置选项。
这通常位于菜单中的网络或连接设置部分。
进入WiFi设置选项后,我们会看到一个列表,列出了可用的WiFi网络。
四、选择WiFi网络在WiFi设置列表中,我们需要找到并选择我们要连接的WiFi网络。
这些网络名称通常以SSID(服务集标识符)的形式显示。
请确保选择的是与您家庭或办公室中的WiFi名称相匹配的网络。
五、输入WiFi密码一旦选择了正确的WiFi网络,打印机会要求您输入WiFi密码。
这是为了确保只有合法用户可以将打印机连接到网络。
输入密码时,请确保准确无误,避免连接失败。
六、连接WiFi网络输入密码后,打印机会尝试连接所选的WiFi网络。
这个过程可能需要几秒钟或几分钟,具体取决于打印机和WiFi网络的速度。
一旦连接成功,打印机的面板上可能会显示连接状态或连接成功的消息。
七、测试连接连接成功后,我们可以通过打印一张测试页或从电脑或手机发送一个打印任务来验证WiFi连接是否正常。
如果打印出的结果符合预期,说明连接已成功建立。
总结打印机连接WiFi并不复杂,只需按照上述步骤进行操作即可。
佳能复合打印机连接与设置手册关键信息项1、打印机型号:____________________________2、连接方式:____________________________有线连接类型(如 USB、以太网等):____________________________无线连接类型(如 WiFi 等):____________________________3、操作系统:____________________________4、打印机 IP 地址(如有):____________________________5、驱动程序版本:____________________________6、用户名和密码(如有):____________________________11 连接前的准备111 确保打印机已正确安装墨盒、硒鼓等耗材,并处于正常工作状态。
112 检查打印机附带的线缆和配件是否齐全。
12 有线连接设置121 通过 USB 连接将 USB 数据线一端连接到打印机的 USB 接口,另一端连接到计算机的 USB 接口。
计算机会自动检测到新硬件并尝试安装驱动程序,如果系统没有自动安装,您需要使用随打印机附带的驱动光盘或从佳能官方网站下载并安装驱动程序。
122 通过以太网连接将以太网线一端连接到打印机的以太网接口,另一端连接到网络路由器或交换机的可用端口。
在打印机的控制面板上,设置打印机的 IP 地址、子网掩码和网关等网络参数,使其能够与网络中的计算机进行通信。
在计算机上,通过添加网络打印机的方式来安装打印机驱动程序,并输入打印机的 IP 地址进行搜索和安装。
13 无线连接设置131 WiFi 连接确保打印机和计算机都处于同一个 WiFi 网络环境中。
在打印机的控制面板上,进入无线设置菜单,选择您的 WiFi 网络并输入密码进行连接。
在计算机上,通过添加无线打印机的方式来安装打印机驱动程序,并搜索附近的无线打印机进行安装。
本文本文主要是有关佳能主要是有关佳能Canon E568无线无线驱动驱动驱动安装安装(设置)方法, 希望希望对大家对大家有用.1. 将随机光盘放入光驱, 或网上下载驱动程序, ….此步骤比较简单, 省略..2. 点击安装, 出现如下界面:3. 选择” 无线连接”, 出现如下界面:4. 选择”WPS”, 出现出现如下如下如下界面界面: 这一这一步最重要步最重要, 仔细仔细看好提示看好提示5. 根据上述提示的步骤,1->2->3, 此第三步中后半句话最重要:” 按一下按一下在接入点上的按在接入点上的按钮” . 此按钮此按钮在你家的无线路由器上在你家的无线路由器上, Tp-link 或其他等等. 示意图示意图如下如下: 一般一般在在路由路由器的后面器的后面: 名称名称叫叫WPS 或者 QSS, 一个一个东西东西. 本人本人是是TP-link, 后面后面是是QSS/Reset, 按了按了一下就行了一下就行了, 和上述的提示”持续按住”略有出入, 操作操作时注意时注意.(此图片借用, 非常非常感谢感谢)6. 如果如果操作成功操作成功, 出现出现如下如下如下显示显示:7. 后面后面步骤步骤步骤比较比较比较简单简单, 按佳能佳能官网官网官网的的操作步骤操作步骤就行就行, 链接链接如下如下: 如下链接1: /contents/CN/ZH/8202049700.html链接2: http://search-cn.canon-/canon__cn_zh__cn_zh/search.x?q=&ie=utf8&cat=0&d=FAQ&ct=Support&pag emax=10&imgsize=1&pdf=ok&zoom=1&hf=category%09zubaken&cf=model_sm%3APIX MA+E568&modelName=PIXMA+E568&ref=search-cn.canon-&pid=dY6PRFDctdhOOcsvoSNi1A..&qid=1PSZjSkg2EitzFZNwmTGMTeTaiojD2eP &page=1。
佳能2520i怎么设置网络打印
佳能ir2520i
网络功能:支持有线网络打印,所以不需要网络共享,任何网络的电脑都可以当作本地打印机访问。
1,确定打印机已经连接网线。
2,如果你们的网络有服务器,在服务器上安装打印机光盘的网络管理软件,分配IP给它。
(如果没服务器,就安装在一台电脑上)
3,其他电脑用此光盘安装本地打印机。
安装选择打印机时,搜这个IP选次打印机。
佳能2520i局域网打印可以,现在想要设置一个网络的扫描,该怎么设置啊,网上的回答和说明书都看了也没有弄明白,求一个详细的教程,不要复制粘贴的... 佳能2520i局域网打印可以,现在想要设置一个网络的扫描,该怎么设置啊,网上的回答和说明书都看了也没有弄明白,求一个详细的教程,不要复制粘贴的展开
先设置电脑
1.控制面板-管理工具-本地安全策略-本地策略-安全选项-网络访问:本地账户的共享和安全模式-经典本地用户以自己的身份验证
2.运行-rundll32 netplwiz.dll,UsersRunDll-去掉要使用本机,用户必须输入用户名和密码前的勾-应用-输入登入的用户名例如:Administrator-确定
3.设置共享文件夹-权限-把允许里的更改和读取都勾上。
4.设置工作组例如:workgroup
设置打印机
发送-地址薄-注册-注册新地址-注册新地址-文件-把FTP改WINDOWS(SMB)-浏览-选择工作组-向下-选择计算机名-向下-输入登入计算机的用户名例如:Administrator-确定-选择共享的文件夹-确定-下一步-设置显示的名称-确定-完成.。
佳能mg3680打印机怎么连接wifi
现在的智能打印机年级wifi以后,直接通过手机就能打印文件,非常的方便便捷。
那么佳能mg3680打印机怎么连接wifi呢。
1、请您确保打印机自身电源灯常亮,警告灯不亮不闪烁,打印机是正常的待机状态。
2、请您确保手机已经安装并下载佳能打印APP(Canon PRINT Inkjet/SELPHY)。
如果您的手机是安卓手机,请您通过百度手机助手下载佳能打印APP(Canon PRINT Inkjet/SELPHY),如果您的手机为苹果手机,请您通过苹果商城下载佳能打印APP :(Canon PRINT Inkjet/SELPHY)。
3、请您长按打印机上的WIFI按钮,当电源灯闪烁的时候松开,按一下打印机上的彩色按钮,再按一下WIFI按钮,打印机的状态为电源灯常亮,WIFI灯快速闪烁。
4、请您在手机上像搜索其他网络环境一样,搜索“canon_ij”的网络名称,没有密码,连接直接进入。
(另外,此网络无法上网,因此手机会提示“您此网络无法上网,是否切换,请您点击不切换”)
5、手机打开佳能打印APP,点击左上角+号--注册打印机--选择您家里的路由器名称--输入路由器密码(请确保输入的密码准确),手机会自动跳转到您家里的无线,进行搜索,选择搜索到的G3800/MG3680名称的打印机,选择注册。
以上就是小编给大家带来的关于“佳能mg3680打印机怎么连接wifi”的全部内容了。
佳能lbp3500⽹络打印机怎么设置?办公室使⽤佳能lbp3500打印机,想要添加⽹络打印机,⼤家都⽅便使⽤,该怎么添加呢?下⾯我们就来看看详细的教程。
佳能lbp3500打印机驱动程序 64位 v3.30 官⽅免费版类型:打印机⼤⼩:9.35MB语⾔:简体中⽂时间:2017-08-31查看详情1、给lbp3500打印机,安装⽹络卡,⽹卡安装⽐较简单,参照说明,只需要1分钟的功夫。
然后给打印机连接上⽹线,并确定电脑也连上了⽹线并且与lbp3500⽹络打印机在同⼀级路由器内。
开电脑,原先电脑已经安装了lbp3500打印机的驱动程序,开lbp3500打印机并⽤数据线连接上该电脑。
2、设置lbp3500打印机的ip地址。
步骤如下:打开“设备和打印机”,点击”lbp3500打印机“右键打开“打印⾸选项”,点击“打印机状态窗⼝”,点击“选项”-“应⽤设置”-“⽹络设置”,设置好⽹络IP地址。
3、接着,拔掉lbp3500打印机连接该电脑的数据线(为了防⽌驱动出错,因为已装了⾮⽹络打印机的驱动),点击在佳能官⽹上下载的lbp3500打印机⽹络驱动程序。
4、“搜索要安装的⽹络打印机”-“添加打印机并更新现有驱动程序”5、点击选中“打印机列表”搜索到的⽹络打印机,然后添加到“要安装驱动程序的打印机列表”,解除防⽕墙对打印机端⼝等的拦截。
6、开始安装⽹络打印机驱动。
7、安装完成后,需要重启系统。
重启系统后,打开“设备和打印机”,即可见到新添加的⽹络打印机。
8、选择lbp3500⽹络打印机的图标,点击⿏标右键选择“打印机属性”,“打印测试页”,此时打印机在没有连数据线的情况下利⽤⽹络获取电脑发送的打印数据打印出测试页。
则lbp3500⽹络打印机设置成功。
以上就是佳能lbp3500⽹络打印机的设置⽅法,希望⼤家喜欢,请继续关注。
第一步:打印机开启自动配对模式
第1步:按打印机
wifi键3~5秒
第3步:再按wifi键一下
第2步:按绿键一下
第二步:手机WiFi 中连接打印机
1.未操作第一步时手机搜索WiFi列表
2.操作第一步后手
机搜索WiFi列表,
出现Canon-G3000
3.连接Canon-G3000
4.连接Canon-G3000
成功
1.安装佳能打印APP,注意与佳能移动打
印区分2.开启佳能打印app,
自动搜索打印机
3.连接办公室
无线路由器
5.发送设置成功,
连接成功
4.输入办公室
无线路由器密码
6.选择将手机连接办公室无线路由器
7.Canon APP显示设
置完毕
8.再次打开佳能打印APP,
搜索打印机,
显示G3000打印机已连接
2.点击添加打印机,选择“添加网络、无线或Bluetooth打印机(w)”
3.自动搜索出G3000打印驱动,选择,点击“下一步”
1.在左下角开始,
点“设备和打印机”
4.待打印机驱动自动安装完成,显示Cannon G3000 series Printer WS,打印机安装成功,可以直接选择该打印机打印文件了。
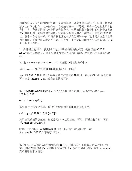
--------------------------------------------------------------------------------可能很多人会问打印机网络打印不是很简单吗,设成共享不就行了,但这只是普通意义上的网络打印,比如说你有二台电脑组成一个对等网,只有一台电脑上装有打印机,另一台通过网络共享使用这台打印机,但是如果装有打印机的电脑没开怎么办,打印机网卡会解决你的问题,打印机装有网卡的话,就会有一个独立的IP地址,就像一台电脑一样,不再依赖电脑就可以实现网络打印,这才是真正意义上的网络打印。
可能很多人对这个不熟,不要紧,下面就以佳能激光打印机为例,让我们一起来实现吧。
1、拆开机上的网卡,找到网卡的上标明的物理地址标签,例如像是00:80:92B5:A4”这样的就是了。
标签可能在网卡的外面接口旁边,也可能在卡里面的电路板上。
2、进入w indow s的MS-DOS,C:\> (分配IP地址给打印机)运行:arp-s 168.192.10.18 00:80:92 B5:A4[回车]注:168.192.10.18是我分配给我的激光打印机的IP地址,各位的I P地址网段可能不一定是168.192.10的,视自己的情况而定。
3、在W INDOW S2000/XP里,可以在“开始”里点击打开“运行”栏,输入:arp-s168.192.10.1800:80:92 B5:A4[确定]系统执行上述命令完后,检查分配给打印机的I P地址是否生效:执行:pi ng 168.192.10.18 [回车]*如果出现反馈信息正确,说明分配的IP已经生效。
QA7-2797-V01 C1操作面板和菜单显示屏幕以下介绍操作面板上控制按钮的名称和功能、如何显示菜单、以及菜单中的项目:操作面板名称及其功能(4)菜单 (Menu)按钮显示菜单。
请参阅第 3页的“显示菜单”。
(5)设置 (Settings)按钮可以设置纸张尺寸、纸张类型、有边距 /无边距打印、带日期打印等。
请参阅第 22页的“指定纸张和优化图像”。
(6)剪裁 (Trimming)按钮可以在屏幕上显示剪裁时剪裁显示的图像。
请参阅第 15页的“打印指定区域-剪裁”。
(7)确定 (OK)按钮可以进行选择。
例如,选择要打印的图像,选择菜单项目或其它设置。
(8)按钮按此按钮选择菜单或选项中的一项,指定打印份数或打印设置。
(1)电源按钮按此按钮开 /关打印机。
(2)电源灯熄灭:打印机已关掉。
绿色:打印机已准备打印。
闪烁绿色:打印机正在准备打印,或正在打印。
闪烁橙色:出现故障,打印机不能打印。
交替地闪烁橙色和绿色:出现故障,可能需要与佳能客户支持中心联系。
(3)恢复按钮在排除打印机故障之后按此按钮恢复打印。
(9)按钮按此按钮滚动选项或滚动屏幕。
(10)Photo Viewer按钮按此按钮启动 /退出 Photo Viewer。
此按钮也用于将存储卡中的数据保存到计算机硬盘。
有关 Photo Viewer的详细资料,请参阅第 27页的“使用 Photo Viewer”。
(11)打印 (Print)按钮按此按钮将按照液晶显示屏显示的设置开始打印。
(12)取消 (Cancel)按钮使用按钮滚动图像。
2显示菜单插入存储卡从菜单 (Menu)全部打印(Print all)打印全部图像。
请参阅第17页的“打印全部图像”。
指定图像(Specify images)为每幅图像打印指定份数。
也可剪裁每幅图像。
请参阅第14页的“指定每幅图像打印多少份”。
索引打印(Print index)打印全部图像的索引。
请参阅第18页的“打印图像列表-索引打印”。
佳能5340打印机说明书
第1步
打开打印机电源,确认电源灯,无线指示灯已亮,打开手机的Wifi,搜索Wifi网络,看能否扫描到名称为“XXXXXX-MG2900series”的无线接入点,“XXXXXX”为6英文与字母组合,此接入点名称可修改。
第2步
如果有,说明打印机无线AP接入功能开启,想关闭时,按住Wifi功能键不放,直到“警告”指示灯闪烁4次后松开,即可关闭。
如果没有,可按住Wifi功能键不放,直到警告指示灯闪烁3次后松开,即可开启无线AP功能。
第3步
成功开启打印机的无线AP功能后,先在手机上下载相应的App。
安装好软件后,软件名称会显示为“Inkjet Print”(Android版)。
启动软件,选择“打印机设置”,“访问点连接”,选择已搜索到的“XXXXXX-MG2900series”接入点,安全模式选择WPA2-PSK(AES),输入密码即可连接。
第4步
密码默认为打印机的序列号。
序列号可在机器背面或包装箱上找到,为9位的数字和英文字母组合。
第5步
连接成功后,即可使用软件内的“扫描”“打印”等功能。
扫描-会直接启动MG2980进行扫描,扫描好的文件默认储存在名为“CanonIJ”的目录下,可自行用手机的文件管理类软件查看。
打印照片会扫描手机可以打印的照片后选择进行打印。
第6步
假如说要查看打印机的网络信息,可在打印机开启状态下,放入A4纸,按住“停止”按钮,直至“警告”指示灯闪烁15次后松开按钮,网络信息就会打印出来。
佳能2520i怎么设置网络打印1、首先我们把打印机连接好电源线,网线,并且确保网络端口通畅,不确定的可以将网线插到可以正常使用的电脑上,测试是否可以正常连接到网络,确保打印机可以正常连接到网络,然后打开电源,使打印机进入通电状态。
2、接好线之后,在打印机上找到菜单按钮,找到网络选项,进入TCP/IP设置,此处,需要我们输入打印机的网络IP地址,子网掩码,以及默认网关,这几项可以在同一网络下的可以正常上网的电脑上查询,我们在电脑上按下Windows+R键,输入cmd,点击确定,会跳出来黑色的命令窗口,我们在窗口内出入ipconfig,便可以看到IP 地址,子网掩码,默认网关,在打印机上按照这三项进行配置,如果没有数字键的打印机,按下↑、↓可以进行地址的配置,IP地址一定不可以重复,前三位一般都一样,最后一位一定不要跟别的电脑或者打印机重复,这样设置完成后,我们的打印机一般都可以直接连接到网络了。
3、将打印机的驱动光盘安装到电脑中,如果电脑不支持光驱,可以在各个打印机品牌的官网根据打印机型号下载打印机驱动。
下载好打印机驱动程序之后,我们打开打印机驱动程序软件,选择安装打印机驱动程序,根据提示一步一步的进行操作,之后打印机驱动程序会自动扫描网络打印机,那如何确定哪一台是我们的打印机呢,在扫描完打印机之后,每个打印机的名字里会含有IP地址,找到对应我们刚才设置的IP地址的打印机,选择下一步,安装最后的驱动程序,这样安装完驱动程序之后,就可以进行打印了,如果需要设置为默认打印机的话,在控制面板找到打印机,进去把我们刚安装的打印机点击右键,设置为默认打印机就好了,当然,也可以在打印机驱动软件安装过程中勾选设置为默认打印机。
这样我们的打印机就安装好了,可以支持同意局域网下多人同时使用哦~有人说可以直接共享打印机多方便,但是共享的情况下,主机必须要处于开机状态,而且不能让主机休眠,最重要的是,共享是有上限的哦,比如win7的话,共享上限是20,但是如果人数不止20,就会出现无法打印的现象。
佳能打印机LBP6018w⽆线连接怎么使⽤?电脑怎么⽆线连接佳能LBP6018打印机?下⾯我们就来看看详细的教程,很简单,请看下⽂详细介绍。
佳能Canon LBP6018w 打印机驱动(32位)
类型:打印机
⼤⼩:16.5MB
语⾔:简体中⽂
时间:2014-07-07
查看详情
1、将该光盘插⼊电脑后打开光盘,为⽅便下⼀步操作,选择简体中⽂。
2、选择
3、选择,电⼦⼿册可以不⽤装,也没什么⽤。
4、点击是。
会弹出另外⼀个窗⼝,稍等。
5、选择,点击下⼀步。
6、选择
7、点击下⼀步。
稍等,弹出新的窗⼝。
8、选择
9、弹出下个窗⼝,程序会
10、点击开始,开始安装程序。
稍等,即可安装好。
11、选择接受,点击下⼀步。
窗⼝⾃动关闭,回到刚开始的主窗⼝。
点击下⼀步
12、会提⽰重启,选择重启就可以了。
13、打开⼀个word⽂件,选择打印,在打印机选项⾥选择
以上就是佳能打印机LBP6018w打印机⽆线打印功能的使⽤⽅法,希望⼤家喜欢,请继续关注。
佳能网络打印机怎么设置无线
现在大多数佳能打印机都支持无线打印,但是无线打印怎么设置呢?下面是店铺给大家整理的一些有关佳能网络打印机设置无线的方法,希望对大家有帮助!
佳能网络打印机设置无线的方法
打开电脑“开始”菜单,找到Canon Utilities文件夹。
在子菜单中找到IJ Network Tool文件夹。
点开应用文件。
打开应用后,程序会自动搜索网络中的打印机,
选择搜索到的打印机,点击“配置”。
搜索到一个“网络”,注意一定要和你电脑连接的网络一致打印机才会生效,然后可以自动给打印机配置地址,也可以手动配置地址。
点击“确定”后就能使用打印机的无线功能了。
END。
佳能G3800无线及相关设置AP模式无线直连的启用方法(不通过路由器直接打印)1,确保打印机已开启。
2,按住Wi-Fi按钮,当电源指示灯闪烁时松开。
3,依次按黑白按钮,彩色按钮,Wi-Fi按钮。
4,如果电源灯由闪烁变为常亮,说明AP模式现在已开启。
关闭AP模式,启用无线LAN模式方法1,确保打印机已开启。
2,按住Wi-Fi按钮,当电源指示灯闪烁时松开。
3,依次按彩色按钮,黑白按钮,Wi-Fi按钮。
4,确保电源灯由闪烁变为常亮,说明无线LAN已启用禁用无线LAN和AP
模式的方法1,确保打印机已开启。
2,按住Wi-Fi按钮,当电源指示灯闪烁时松开。
3,按黑白按钮两次,然后安Wi-Fi按钮。
4,确保电源指示灯由闪烁变为亮起且Wi-FI指示灯熄灭,说明无线LAN禁用。
初始化网络按住停止键警告灯闪烁23次松开停止键,网络设置已初始化初始化本机所有设置按住停止键警告灯闪烁24次松开停止键,本机所有设置已初始化
G3800无线设置补充:如何打印当前Wi-Fi设置配置状态页1,确保打印机已开启。
2,按住Wi-Fi按钮,当电源指示灯闪烁时松开。
3 , 再按下Wi-Fi按钮。
这时机器会打印出当
前的网络配置状态页。
佳能网络打印机怎么设置无线
现在大多数佳能打印机都支持无线打印,但是无线打印怎么设置呢?下面是小编给大家整理的一些有关佳能网络打印机设置无线的方法,希望对大家有帮助!
佳能网络打印机设置无线的方法
打开电脑“开始”菜单,找到Canon Utilities文件夹。
在子菜单中找到IJ Network Tool文件夹。
点开应用文件。
打开应用后,程序会自动搜索网络中的打印机,
选择搜索到的打印机,点击“配置”。
搜索到一个“网络”,注意一定要和你电脑连接的网络一致打印机才会生效,然后可以自动给打印机配置地址,也可以手动配置地址。
点击“确定”后就能使用打印机的无线功能了。
END
看了“佳能网络打印机怎么设置无线”的人还看了
1.佳能打印机无线打印怎么设置
2.怎么设置无线打印机
3.怎么通过无线网络连接打印机
4.佳能网络打印机怎么设置
5.xp无线局域网打印机共享怎么设置
6.佳能打印机怎么连接电脑
7.公司局域网打印机怎么设置共享
8.佳能打印机故障排除方法大全
9.佳能打印机故障排除方法大全
10.联想笔记本电脑如何连接到打印机。