程控电阻箱选型手册V1.1
- 格式:pdf
- 大小:7.67 MB
- 文档页数:12
电阻器应用指南目录1.电阻器的分类及其主要特点 (3)1.1 合成型电阻器 (3)1.2 薄膜型电阻器 (3)1.3 线绕电阻器 (4)2.国内外电阻器的命名 (6)2.1 国产电阻器的型号规格通用表示方法 (6)2.2 国外电阻型号规格通用表示法 (7)3.电阻器件的阻值识别 (8)3.1 直标法 (8)3.2 文字符号法 (8)3.3 色标法 (9)3.4 数码标志法 (10)4 电阻器的主要技术参数 (11)4.1电阻阻值 (11)4.2 标称电阻及允差 (11)4.3 额定功率 (11)4.4 额定电压 (11)4.5 最大工作电压 (11)4.6 温度系数 (12)4.7 绝缘电阻 (12)4.8 噪声 (12)4.9 稳定性 (12)4.10 负载特性 (12)5 电阻器的使用指南 (12)5.1 电阻器的选择 (12)5.2 薄膜电阻器使用注意事项 (13)5.3 精密型固定线绕电阻器使用注意事项 (13)5.4 微型线绕电位器的使用注意事项 (14)6.电阻器的安装 (14)7 各类电阻器性能特点一觅表 (15)1.电阻器的分类及其主要特点电阻器以功能分类有:固定式和可变式两大类;以结构分类有:合成型、薄膜型和线绕型三大类。
1.1 合成型电阻器将导电合成物悬浮液涂敷在基体上而得,因此也叫漆膜电阻。
特点:由于其导电层呈现颗粒状结构,所以其阻值稳定性差,噪声大,温度系数大,精度低,主要用他制造高压,高阻,小型电阻器和初始容差不严于±5%,长期稳定性要求不高于±15%的电路中。
我公司产品中几乎不采用这种电阻器。
1.2 薄膜型电阻器薄膜型电阻器按其结构,主要有碳膜电阻器、金属膜电阻器和金属氧化膜电阻器三种碳膜电阻器结构:将气态碳氢化合物在高温和真空中分解,碳沉积在瓷棒或者瓷管上,形成一层结晶碳膜。
改变碳膜厚度和用刻槽的方法变更碳膜的长度,可以得到不同的阻值。
特点:成本较低,阻值范围宽,有良好的稳定性,温度系数不大且是负值,是目前应用最广泛的电阻器。
说明书程控精密电阻箱技术领域本发明专利涉及一种程控精密电阻箱的设计,利用DA转换器及运算放大器和控制器完成精密电阻的控制。
技术背景电阻箱广泛应用于电路的调试与测试中。
目前,使用的电阻箱是将几十个精密电阻经过适当的连接,再利用多位旋钮开关来选择电路所需的电阻值;也有采用单片机控制若干个继电器代替上述的多位旋钮开关实现所谓的程控电阻箱,这些电阻箱因采用了机械开关或继电器,长期使用后其触点会磨损老化导致接触电阻增大,从而使得电阻箱的精度大大降低;还有制作高性能的电阻箱需要使用很多的高精密、低温度系数的电阻,这些电阻价格昂贵、取材不易。
发明内容本发明要解决的技术问题是:设计一种程控精密电阻箱。
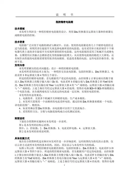
本发明所采用的技术方案为:一种程控交直流电阻箱,包括控制器1、DA转换器2、电流采样3和运算放大器4等四五个部分。
所述的程控精密电阻箱,首先根据用户设定的电阻值,由控制器1计算出相应的数字量送入DA转换器2的数字输入端口Di端,电流采样3的输出端与DA转换器2的Vref端相连,DA转换器2的电压输出端V out与运算放大器4的“+”端相连;运算放大器4的输出端与“-”端相连;上述2路信号经过运算放大器4的处理,使得在电路RX+和RX-两端模拟出一个电阻负载,该负载两端电压与其流过的电流成一定比例,实现恒电阻控制。
本发明的有益效果是:1、电路简单,无需多个机械开关和精密电阻,生产成本极低。
2、本发明只需使用一个高精密的电流采样电阻,通过控制DA转换器来模拟一个电阻,该电阻范围广,精度高。
4、如采用乘法型DA转换器,该电阻箱可以用于交直流场合。
5、采用程控方法,方便与电脑连接构成自动化测试系统。
附图说明下面结合附图和实施例对本发明进一步说明。
图1是本发明的结构示意图;图中:1、控制器;2、DA转换器;3、电流采样电路;4、运算放大器。
图2是本发明的原理说明图。
具体实施方式现在结合附图和优选实例对本发明作进一步详细说明。
电器元件选型手册导读:我根据大家的需要整理了一份关于《电器元件选型手册》的内容,具体内容:电子元件是组成电子产品的基础,了解常用的电子元件的种类、结构、性能并能正确选用是学习、掌握电子技术的基本。
下面是我精心为你们整理的常用的相关内容,希望你们会喜欢!常用主...电子元件是组成电子产品的基础,了解常用的电子元件的种类、结构、性能并能正确选用是学习、掌握电子技术的基本。
下面是我精心为你们整理的常用的相关内容,希望你们会喜欢!常用主要电气元件的作用:主要介绍以下电器的作用,分析电路分析进行选型1. 隔离开关2. 熔断器3. 断路器4. 接触器5. 热继电器6. 电流互感器 7. 电压互感器 8. 电流传感器 9. 电压传感器 10. 电抗器隔离开关隔离开关即在分位置时,触头间有符合规定要求的绝缘距离和明显的断开标志,在合位置时,能承载正常回路条件下的电流及在规定时间内异常条件(例如短路)下的电流的开关设备。
主要作用:断开无负荷的电流电路,使所检修的设备与电源有明显的断开点,以保证检修人员的安全,隔离开关没有专门的灭弧装置不能切断负荷电流和短路电流,所以必须在电路在断路器断开电路的情况下才可以操作隔离开关。
隔离开关选型:额定电压:额定电压二回路标称电压x1.2/1.1倍。
额定电流:额定电流标准值应大于最大负荷电流的150%。
额定热稳定电流:大于系统短路电流的额定热稳定电流值。
低压隔离开关型号:HD HS系列隔离开关,HR系列熔断时式隔离开关。
熔断器作用:当电路发生过载或短路时,电流大于熔体允许的正常发热电流,使熔体温度急剧上升,超过其熔点而熔断,从而分断电路,保护了电路和设备。
特点:1、选择性好,上级熔断体额定电流不小于下级熔断体额定电流的1.6 倍,就视为上下级能有选择性的断开故障电流:2、限流特性好,分段能力高。
3、相对尺寸小,价格便宜。
缺点:1、故障熔断后必须更换熔断体。
2、保护功能单一,只有一段反时限保护特性。
电阻器选型指导书前言固定电阻器选型规范用于方便开发人员对固定电阻器的选型和使用,能通过查阅此选型规范得到通用固定电阻器的基本选型原则,同时能使公司应用的电阻器向优选型号集中,减少项目数量,形成批量采购优势,既能保证质量又能降低成本和风险。
现公司用电阻器在MRP II 中有11个分类(0701~0711):0701 金膜电阻器(插装,有金属膜和金属氧化膜两类)0702碳膜电阻器(话机专用分类)0703 熔断电阻器(插装,涂覆型)0704 压敏电阻器(敏感电阻,本规范不讨论)0705 热敏电阻器(敏感电阻,本规范不讨论)0706 绕线电阻器(有水泥绝缘型、不燃性涂装和铝外壳封装三种)0707 电位器(可变电阻器,本规范不讨论)0708 集成电阻器(有插装、表面贴两类)0709 片状厚膜电阻器(SMD)0710 光敏电阻器(此分类暂无项目,尚未实际应用,本规范不讨论)0711 片状薄膜电阻器(SMD)在MRP II 中,优选等级用M标记的项目限制在公司电气使用,用T标记的项目限制在话机中使用。
不在公司技术的产品中使用。
电阻器的归一化方向为:(1)0701类金膜电阻器:1W以下功率优选金属膜电阻,1W及1W以上功率优选金属氧化膜电阻。
(2)0702类碳膜电阻器:为话机专用类别,公司技术不使用。
优选等级信息用“T”标记。
(3)0703类熔断电阻器:不推荐使用。
反应速度慢,不可恢复。
建议使用反应快速、可恢复的器件以达到保护的效果,并减少维修成本。
(4)0706类绕线电阻器:大功率电阻器。
(5)0708类集成电阻器:贴片化。
插装项目只保留并联式,插装的独立式项目将逐步淘汰,用同一分类(0708)的片状集成电阻器替代。
(6)0709类片状厚膜电阻器:在逐步向小型化、大功率方向发展,优选库会随着适应发展方向的变化而动态调整。
这类电阻器是小功率电阻的优选对象。
(7)0711类片状薄膜电阻器:建议使用较高精度类别。
不论那种电阻器,都不能采用边缘极限规格。
标准电阻箱通用技术规范本规范对应的专用技术规范目录标准电阻箱采购标准技术规范使用说明1. 本采购标准技术规范分为标准技术规范通用部分、标准技术规范专用部分以及本规范使用说明。
2. 采购标准技术规范通用部分原则上不需要设备招标人(项目单位)填写,更不允许随意更改。
如对其条款内容确实需要改动,项目单位应填写《项目单位通用部分条款变更表》并加盖该网、省公司招投标管理中心公章及辅助说明文件随招标计划一起提交至招标文件审查会。
经标书审查同意后,对通用部分的修改形成《项目单位通用部分条款变更表》,放入专用部分,随招标文件同时发出并视为有效。
3. 采购标准技术规范专用部分分为标准技术参数、项目单位需求部分和投标人响应部分。
《标准技术参数表》中“标准参数值”栏是标准化参数,不允许项目单位和投标人改动。
项目单位对“标准参数值”栏的差异部分,应填写“项目单位技术差异表”,“投标人保证值”栏应由投标人认真逐项填写。
项目单位需求部分由项目单位填写,包括招标设备的工程概况和招标设备的使用条件。
对扩建工程,可以提出与原工程相适应的一次、二次及土建的接口要求。
投标人响应部分由投标人填写“投标人技术参数偏差表”,提供销售业绩、主要部件材料和其他要求提供的资料。
4. 投标人填写“技术参数和性能要求响应表”时,如与招标人要求有差异时,除填写“技术偏差表”外,必要时应提供相应试验报告。
5. 有关污秽、温度、海拔等需要修正的情况由项目单位提出并在专用部分的项目单位技术差异表明确表示。
6.采购标准技术规范的页面、标题等均为统一格式,不得随意更改。
目录1 总则 (1)1.1 一般规定 (1)1.2 投标人应提供的资格文件 (1)1.3 工作范围和进度要求 (1)1.4 技术资料 (1)1.5 标准和规范 (1)1.6 必须提交的技术数据和信息 (2)2 性能要求 (2)3 主要技术参数 (2)4 外观和结构要求 (2)5 验收及技术培训 (2)6 技术服务 (3)附录A 供货业绩................................................... 错误!未定义书签。
2090 PROGRAMMABLE RESISTANCE BOXOperation ManualTABLE OF CONTENTSOVERVIEW (3)CONTROLS & INDICATORS (4)F RONT P ANEL (4)R EAR P ANEL (4)MANUAL OPERATION (5)REMOTE OPERATION (6)SPECIFICATIONS (7)GUARANTEE AND SERVICE (8)OverviewThe 2090 provides the solution to the requirement of a programmable resistance box in one compact unit. Connect the 2090 to the serial COM port of a PC and automate almost any task performed by a standard resistance box saving time and reducing errors.The 2090 is ideal for simulation of any kind of RTD (Resistance Thermometers) or Resistive Sensors / Transducers in ATE or test systems. Controlling the 2090 is achieved using simple high level commands which can be sent to the unit from any program or programming language.The 2090 uses passive resistors and exactly mimics the performance of a conventional resistance box. Front panel controls and display allow easy local operation, which is essential for ad hoc testing and troubleshooting.Controls & IndicatorsFront Panel15V DC Power Input (Using Supplied Adapter)RS232 InterfaceTo operate the 2090, simply connect the mains adapter to power up the unit.The display will illuminate and show the following (note the cursor under the right hand zero) :To set up a resistance, simply select the digit required using the left / right cursor buttons (move the cursor to the required digit), the use the up / down buttons to select the required number.Note : If the digit is incremented to above ‘9’, the display will cascade up to the next digit, for example if the display read :Then the 9 will cascade up to the next digit to read ‘10’To enable remote operation, the 2090 must be connected to a PC using the built in RS232 interface (located on the rear of the instrument).Connection to RS232 COM portConnection to USB port (using RS232 to USB converter)Once connected, using the PC the resistance value should be sent to the 2090 to set the output. The command MUST be terminated with a carriage return (ASCII character 13), for example :COMMAND DESCRIPTION DISPLAY0.2<CR>sets the display to0.2 Ohms00000.2 Ohms100.0<CR>sets the display to100 Ohms00100.0 Ohms1000.0<CR>sets the display to1000 Ohms01000.0 OhmsWhere <CR> is a carriage return (ASCII 13)The value must include a decimal point, i.e. 100 Ohms should be sent as 100.0Note : The front panel controls are not locked out when in remote operation mode, to enable manual adjustment of any setting.SpecificationsResistance Range0.1Ohm to 10kOhmAccuracy0.1Ohm : 5% ± 35mOhm1Ohm : 1% ± 35mOhm10Ohm :0.5%0.1%100Ohm :0.1%1kOhm :10kOhm :0.1%Accuracy (High Spec. Option)0.1Ohm : 5% ± 35mOhm1Ohm : 1% ± 35mOhm10Ohm :0.3%0.01%100Ohm :1kOhm : : 0.01%10kOhm :0.01%Residual Resistance25mOhm per decadeMaximum Voltage100VGeneralT/C : Less than 50ppm/°C Operation Time : 50msPower Rating : 1 Watt per decade Operating Life : >30 Million operations Maximum Current : 1 AmpInterface Type : RS232Power Supply : 15V Mains Adapter:180x255x65 Dimensions2kg:Weight Accessories : Serial Connection Lead: 15V Mains AdaptorGuarantee and serviceTransmille Ltd. guarantees this instrument to be free from defects under normal use and service for a period of 1 year from purchase. This guarantee applies only to the original purchaser and does not cover fuses, or any instrument which, in Transmille’s opinion, has been modified, misused or subjected to abnormal handling or operating conditions. Transmille’s obligation under this guarantee is limited to replacement or repair of an instrument which is returned to Transmille within the warranty period. If Transmille determines that the fault has been caused by the purchaser, Transmille will contact the purchaser before proceeding with any repair.To obtain repair under this guarantee the purchaser must send the instrument in its original packaging (carriage prepaid) and a description of the fault to Transmille at the address shown below. The instrument will be repaired at the factory and returned to the purchaser, carriage prepaid.Note :TRANSMILLE ASSUMES NO RESPONSIBILITY FOR DAMAGE IN TRANSITTHIS GUARANTEE IS THE PURCHASER’S SOLE AND EXCLUSIVE GUARANTEE AND IS IN LEIU OF ANY OTHER GUARANTEE, EXPRESSED OR IMPLIED. TRANSMILLE SHALL NOT BE LIABLE FOR ANY INCIDENTAL, INDIRECT, SPECIAL OR CONSEQUENTIAL DAMAGES OR LOSS.Transmille Ltd.Unit 4, Select Business CentreLodge RoadStaplehurstKentTN12 0QWUnited KingdomTel : +44 0 1580 890700Fax : +44 0 1580 890711EMail : ********************Web : 。
交直流电阻箱使用方法【深度评估:交直流电阻箱使用方法】引言在现代电子技术领域,交直流电阻箱作为一种重要的仪器设备被广泛应用。
它为电子电路测试提供了关键的支持,能够模拟和测量各种电阻情况。
本文将深入探讨交直流电阻箱的使用方法,包括其基本原理、使用注意事项以及常见故障排除等方面,旨在帮助读者全面理解并灵活运用交直流电阻箱。
一、交直流电阻箱的基本原理1.1 交直流电阻箱的概念和定义交直流电阻箱是一种能模拟不同电阻值的设备,它可以提供直流电阻和交流电阻的测量和调节功能。
通过改变电阻箱内的不同电阻组合,可以模拟出不同的电阻值,实现对电路的测试。
1.2 交直流电阻箱的工作原理交直流电阻箱的工作原理基于电阻的串并联组合。
通过在箱内添加不同量值的电阻片,可以达到不同的电阻效果。
交直流电阻箱内还会配置相应的开关和控制电路,使其可以根据用户需求进行调节。
二、交直流电阻箱的使用方法2.1 正确连接交直流电阻箱在使用交直流电阻箱之前,首先需要正确连接设备。
一般来说,将电阻箱的输入和输出端子与待测试电路的输入和输出端子连接即可。
注意确保连接稳固、良好接触。
2.2 选择合适的电阻值根据需要测量的电路特性和测试计划,选择相应的电阻值。
可以根据要求手动调节电阻箱,或者使用自动调节功能,设定所需电阻值。
2.3 进行电阻测量连接完成后,激活电路进行电阻测量。
在测量过程中,需要注意保持稳定的电路环境,避免外界因素对测量结果的影响。
2.4 记录和分析测量结果测量完成后,及时记录测量结果,并进行相应的分析。
可以与预期结果进行对比,找出可能存在的问题或异常情况,为进一步的电路调整提供参考。
三、交直流电阻箱的使用注意事项3.1 遵循电阻箱的额定参数在使用交直流电阻箱时,需要具体了解设备的额定参数,如最大电流、电压等,以免超过设备的负荷能力。
3.2 注意设备的维护保养为了确保交直流电阻箱的正常工作和使用寿命,定期进行维护保养非常重要。
包括清洁设备、检查和更换损坏的元件等。
起重机成套电阻选型手册C r a n e m a t c h e d r e s i s t o r d e s i g n m a nu a l第一分册T h e f i r s t m a nu a l◇起重机成套电阻C r a ne M a t c h i ng o f r e s i s t o r◇功率电阻P o w e r R e s i s t o r s◇中性点接地电阻柜N eu tr a l-t o-e a rt h r e s i s t a n c e◇高低压成套电气设备H i gh-l o w V o l t a ge e l e c tr i ca l equ i p m en t山东大通电阻器科技有限公司Shandong Datong Resistor Technology Co.,Ltd.企业简介ZX16型不锈钢电阻器DTPG06系列功率电阻柜STZG05系列电阻柜山东大通电阻器科技有限公司,是集轨道交通、风力发电、油田钻井、变频传动、高压输变电等电阻装置、电抗器和变压器生产的专业型企业,集研发、生产、销售、服务于一体。
面对经济全球化的现实,我们以广大客户的需求为己任,以优质的质量、良好的技术、精良的设备、完善的服务与合理的价位致力于同行业之中,赢得用户的信赖。
产品广泛应用于石化、冶金、电力、铁路、煤炭、建机等大、中型工业项目,覆盖面达20多个行业。
D NGR系列中性点接地电阻柜公司全体员工始终坚持:勤奋创新、真诚务实的企业精神;一贯奉行:诚信、专业、创新、精品的企业宗旨。
诚信专业创新精品目录※交流起重机.JZR2系列电动机成套电阻器 (01)一、型号含义二、接线原理图三、交流起重机·JZR2系列电动机成套电阻器新旧型号对照※R□5□系列交流起重机成套电阻器(S3) (09)一、型号含义二、R□5□系列交流起重机成套电阻器新旧型号对照※R□2Y□系列交流起重机成套电阻器(S4) (30)一、型号含义二、R□2Y□系列交流起重机成套电阻器新旧型号对照三、外形及安装尺寸※交流起重机.QW7S(Y)系列涡流调速系统成套电阻器 (37)一、型号含义二、QW7S(Y)系列涡流调速系统成套电阻器新旧型号对照※励磁式动力制动调速系统成套电阻器 (46)一、型号含义二、励磁式动力制动调速系统成套电阻器新旧型号对照※交流起重机变频调速.制动电阻 (51)一、型号含义二、变频调速系统示意图三、安川C I M R-G7A(V S-616G5)系列变频器制动单元及制动电阻(400V级)四、ABB公司ACS800系列变频器制动单元及制动电阻五、西门子公司6SE系列变频器配用制动电阻※外形及安装尺寸 (55)一、ZX16型不锈钢电阻器外形及安装尺寸二、DTZG01系列电阻柜外形及安装尺寸三、DTZG05系列电阻柜外形及安装尺寸※附录1标准型电阻器型号对照表 (58)※附录2不同形式的电阻器性能对比 (59)※附录3交流起重机通用控制电路图 (60)交流起重机·J Z R2系列电动机成套电阻器本系列成套电阻器主要用作交流起重机电控设备配套的JZR2及JZRH2系列绕线式异步电动机的起动、制动与调速电阻。
声明版权声明未经本公司允许和书面同意,不得以任何形式(包括电子存储和检索或翻译为其他国家或地区语言)复制本手册中的任何内容。
版本Ver1.00。
尊敬的用户:感谢您选用本公司生产的测试仪。
希望本手册对您使用该产品提供尽可能详细的技术资料及帮助信息。
在正式使用该仪器之前,请仔细阅读本说明书,以确保您对本产品的安全正确使用。
如果您对说明书中所述内容有任何疑问,或者需要业务咨询或技术支持,欢迎您与我公司销售部或技术部取得联系,我们将竭诚为您服务。
阅读完本说明书后,请妥善保管,以备后用。
目录1、概述 (1)2、主要功能与特点 (1)3、主要技术指标 (2)4、面板介绍 (3)5、操作使用说明 (4)5.1概述 (4)5.2打印机使用说明 (4)5.3测试接线 (4)5.4使用操作 (5)5.4.1 直阻测试 (6)5.4.2 自动消磁 (8)5.4.3 记录查询 (9)5.4.4 时钟设置 (9)5.4.5 系统设置 (10)6、售后服务 (11)1、概述对于电力系统来讲,变压器是系统中核心设备,因此变压器的长期、可靠运行关系到整个系统的稳定性和可靠性。
变压器的直流电阻是变压器制造中半成品、成品出厂试验、安装、交接试验及电力部门预防性试验的必测项目,能有效发现变压器线圈的选材、焊接、连接部位松动、缺股、断线等制造缺陷和运行后存在的隐患。
为了满足变压器直流电阻快速测量的需要,我公司利用自身技术优势研制了本变压器直流电阻测试仪。
该仪器是集助磁法测试、三相测试(Yn,Y、△)和消磁功能于一体的新一代快速测试仪,是测量大型电力变压器直流电阻的理想设备。
屏幕采用真彩色大屏幕高分辨率液晶显示屏,触控加飞梭旋钮操作,方便现场使用。
具有中文菜单提示功能,操作简便直观,一次接线完成所有直阻测试项目,测试速度快,准确度高,量程宽。
2、主要功能与特点2.1 对于Yn型、Y型和△型绕组均可采用三相测量方式进行测试,并计算出三相不平衡率。
标准电阻箱使用说明书使用说明书1. 序言感谢您选择我们的标准电阻箱。
本使用说明书将为您提供关于标准电阻箱的详细信息和正确操作的指导,请在使用前仔细阅读本手册。
2. 产品概述标准电阻箱是一种用于校准和测试电路中电阻值的精确仪器。
它提供了多个可调节的电阻通路,以满足不同的测试需求。
标准电阻箱广泛应用于电子设备制造、科学研究和校准实验室等领域。
3. 产品特点- 高精度:标准电阻箱采用了高准确度的电阻元件,确保了测试结果的可靠性和精确性。
- 多通道:标准电阻箱具有多个电阻通路,可以同时校准多个电路或进行多个测试。
- 数字显示:标准电阻箱配备了清晰的数字显示屏,可以直观地显示当前电阻值。
- 灵活调节:标准电阻箱提供了精确的电阻调节功能,便于根据实验需求进行精确调整。
4. 操作指南正确的操作标准电阻箱对于获得准确的测试结果至关重要。
请按照以下步骤进行操作:步骤1:接通电源,打开电源开关,待仪器启动完成后,显示屏将显示基本信息。
步骤2:选择所需的电阻通路,可通过旋钮或按键进行选择,显示屏将显示相应的电阻值。
步骤3:使用调节旋钮或按键进行精确调整,以获得所需的电阻值。
步骤4:连接被测电路,确保电路连接正确稳定。
步骤5:使用万用表等测试仪器对被测电路进行测量,记录测量结果。
步骤6:根据实际需求,重复步骤2-5,获得多个测试结果。
5. 维护与保养为了确保标准电阻箱的性能和寿命,请遵循以下维护与保养建议: - 定期检查电源线和连接线路是否松动或损坏,如有问题及时更换。
- 保持仪器表面清洁干燥,避免水或化学溶剂进入仪器内部。
- 不要将标准电阻箱暴露在过高或过低的温度环境中。
- 长期不使用时,建议将仪器存放在干燥通风的地方。
6. 故障排除若在使用标准电阻箱过程中遇到问题,请参考以下故障排除建议: - 问题:电阻值不稳定。
解决方法:检查电源线和连接线路是否稳固,确保连接良好。
- 问题:电阻值显示异常。
解决方法:尝试重新选择电阻通路并进行调整,确保选择正确的电阻范围。
北京雅丹石油技术开发有限公司 RTU 系列产品选型手册雅丹科技服务石油公司简介北京雅丹石油技术开发有限公司依托高校院所的技术优势,专注于油田勘探开发的技术研究及油田数字化应用,为石油天然气行业提供先进的测控设备、专业软件、技术服务。
雅丹公司致力于油气生产物联网与智慧油田的积极研发,通过持续的研发投入以及对领先技术的敏锐把握,雅丹已经建成了全面覆盖油气田开发、生产数字化的软、硬件产品的系统, 并获得高新技术企业认证、软件企业认证、 ISO9000认证,与此同时雅丹还一如既往地致力于推动油气田安全、和谐、高效、智慧的开发。
Excellence Since 1999网络资源登录网站 http :// 可获取公司最新的产品信息、技术解决方案、相关的行业热点技术及成功案例。
网站会员不仅可以了解本公司最新动态,同时还可以在该网站下载论文、软件 DEMO 、行业技术方案等相关资料。
另外,网站还设有便捷的交流平台,方便您与我们的工程师及时进行沟通与交流。
YD-R01系列 .............................................. 1 YD-R02系列 .............................................. 3 YD-R03系列 .............................................. 5 YD-R04系列 .............................................. 7 YD-R05系列 .............................................. 9 YD-R06系列 ............................................. 11 YD-R0E 系列 (13)RTU 产品选型表 (15)YD-R01系列雅丹科技服务石油● ● 适用于油田油水井工况数据采集● ● 内置嵌入式操作系统,多任务并行处理● ● 非易失性存储器,确保数据安全● ● 支持 SD 卡扩展, 具备海量数据存储能力● ● 支持宽压输入:DC9V-28V电源宽压:9V — 28V 工作环境工作温度:-20— 70℃工作湿度:≤ 95% RH 存储温度:-40— 85℃ USB 接口 SD 卡、 U 盘可扩展模块 WIFI 、 GPS 、 GPRS串口数量:3串口标准:RS-232/485 接口类型:接线端子串口通信参数数据位:5、 6、 7、 8 停止位:1、 1.5、 2校验位:None 、 Even 、 Odd 、 Space 、 Mark 流量控制:RTS/CTS, DTR/DSR, XON/XOFF 波特率:50bps —921.6kbps简介YD — R01W1M 是一款基于 Windows CE操作系统的控制平台, 具备 32位ARM 高速处理器, 该产品具备较高的实时性,支持多任务切换,主要用于自控系统测控领域,支持 GPRS 、 CDMA 无线及 RS485有线通讯方式,预留多路扩展接口,可以快速构建油水井测控系统。