新版18-SGISLOP-SA29-10 Windows等级保护测评作业指导书(三级)
- 格式:doc
- 大小:234.00 KB
- 文档页数:21
控制编号:SGISL/OP-SA14-10
信息安全等级保护测评作业指导书
防火墙(三级)
版号:第 2 版
修改次数:第0 次
生效日期:2010年01月06日
中国电力科学研究院信息安全实验室
一、网络访问控制访问1.端口级的访问控制
2.协议命令级的网络访问控制
3.会话连接超时处理
4.网络流量和最大连接数的限制
二、安全审计1.日志记录
2.日志分析
3.审计记录的保护
三、设备防护1.身份鉴别
2.设备管理地址的限制
3.身份标识唯一
4.身份鉴别信息不易被冒用
5.双因子身份鉴别
6.登录失败和超时处理
7.远程管理信息的保密性
8.特权用户权限分离。
等级保护测评实施指导书1.测评准备阶段1.1项目启动1)项目经理负责与被测单位进行沟通。
向被测单位了解被测信息系统基本情况,包括测评范围、系统需要达到的等级、具体测评内容的调整情况,以及其他有关信息系统的情况,明确测评需求和测评范围;项目经理介绍测评工作流程及实施测评工作,并告知被测单位提前做好准备工作。
与被测单位就具体的测评合同和保密协议内容进行洽商。
协助客户主管与被测单位签署测评合同和保密协议。
2)双方签署测评合同和保密协议后,被测单位提交相关材料和附件,项目经理负责对提交的文档进行完整性审查,审核文档是否满足实施测评工作的要求。
如果文档不够详细完备,则与被测单位沟通,要求被测单位进一步完善文档材料。
1.2信息收集和分析1)项目经理协助客户填写(LD-CS-29《信息系统基本情况调查表》)。
2)项目经理收回填写完成的调查表格,各测评项目小组分析调查结果,了解和熟悉被测系统的实际情况。
分析的内容包括被测系统的基本信息、物理位置、行业特征、管理框架、管理策略、网络及设备部署、软硬件重要性及部署情况、范围及边界、业务种类及重要性、业务流程、业务数据及重要性、业务安全保护等级、用户范围、用户类型、被测系统所处的运行环境及面临的威胁等。
这些信息可以重用自查或上次等级测评报告中的可信结果。
3)如果调查表格填写不准确或不完善或存在相互矛盾的地方较多,测评机构应安排现场调查,与被测系统相关人员进行面对面的沟通和了解。
1.3工具和表单准备测评项目组成员在进行现场测评之前,应熟悉与被测系统相关的各种组件、调试测评工具、准备各种表单等。
1)测评人员调试本次测评过程中将用到的测评工具,包括漏洞扫描工具、渗透性测试工具、性能测试工具和协议分析工具等。
2)测评人员模拟被测系统搭建测评环境。
3)准备和打印表单,主要包括:测评流程单(LD-CS-18《测评流程单》)、文档交接单(LD-CS-19《接收/归还样品清单》)、会议记录表单(LD-GL-09《会议记录》)、会议签到表单(LD-GL-10《会议签到表》)等。
sqlserver等保测评作业指导书SQL Server等保测评作业指导书任务目标:评估SQL Server数据库的安全性,发现潜在的安全风险并提出改进建议。
背景信息:SQL Server是一种常见的关系型数据库管理系统,广泛应用于企业的数据存储和管理。
为确保数据库的安全性,评估SQL Server的等保能力非常重要。
作业步骤:1. 收集信息:收集与目标数据库相关的信息,包括数据库版本、服务器配置、网络连接情况等。
2. 安全策略分析:分析目标数据库的安全策略,包括密码策略、用户访问控制策略、审计策略等。
评估这些策略是否符合最佳实践,并提出改进建议。
3. 数据库访问权限评估:评估数据库用户的访问权限,包括读取、写入和修改数据的权限。
检查是否存在过多或不必要的权限,并建议进行权限管理和控制。
4. 数据库加密评估:评估数据库中存储的敏感数据是否进行了适当的加密。
检查加密算法、密钥管理和访问控制机制,并提出改进建议。
5. 异常检测与防护评估:评估数据库是否具备异常检测和防护能力。
检查是否有日志记录、报警机制和入侵检测系统,并建议进行必要的配置和改进。
6. 数据备份与恢复评估:评估数据库的备份和恢复策略,包括备份频率、备份介质和备份恢复测试。
检查备份策略是否满足业务需求,并建议进行改进。
7. 补丁和升级评估:评估数据库的补丁和升级情况,确保数据库的安全补丁及时安装,并检查升级过程中是否存在风险和影响。
提供补丁管理和升级规划的建议。
8. 安全审计评估:评估数据库的安全审计功能,包括审计日志记录、审计策略和审计数据保护。
检查审计功能是否开启并满足合规需求,并提供改进建议。
9. 建立评估报告:根据上述评估结果,编写评估报告,包括潜在安全风险的描述、建议改进措施和优先级排序。
报告应具备清晰的结构,并使用易于理解的语言描述。
注意事项:- 在评估过程中,需保证对数据库的正常运行不造成任何损害。
- 评估过程中应注重保密,仅与评估的相关人员共享评估结果。
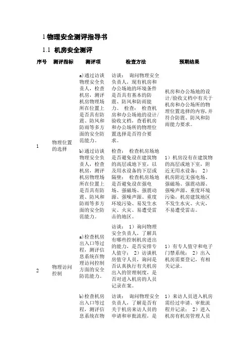
1物理安全测评指导书1.1机房安全测评序号测评指标测评项检查方法预期结果1物理位置的选择a)通过访谈物理安全负责人,检查机房,测评机房物理场所在位置上是否具有防震、防风和防雨等多方面的安全防范能力。
访谈:询问物理安全负责人,现有机房和办公场地的环境条件是否具有基本的防震、防风和防雨能力。
检查:检查机房和办公场地的设计/验收文档,查看机房和办公场所的物理位置选择是否符合要求。
机房和办公场地的设计/验收文档中有关于机房和办公场所的物理位置选择的内容,并符合防震、防风和防雨能力要求。
b)通过访谈物理安全负责人,检查机房,测评机房物理场所在位置上是否具有防震、防风和防雨等多方面的安全防范能力。
检查:检查机房场地是否避免设在建筑物的高层或地下室,以及用水设备的下层或隔壁;检查机房场地是否避免设在强电场、强磁场、强震动源、强噪声源、重度环境污染、易发生水灾、火灾、易遭受雷击的地区。
1)机房没有在建筑物的高层或地下室,附近无用水设备; 2)机房附近无强电场、强磁场、强震动源、强噪声源、重度环境污染,机房建筑地区不发生水灾、火灾,不易遭受雷击。
2物理访问控制a)检查机房出入口等过程,测评信息系统在物理访问控制方面的安全防范能力。
访谈: 1)询问物理安全负责人,了解具有哪些控制机房进出的能力,是否安排专人值守; 2)访谈机房值守人员,询问是否认真执行有关机房出入的管理制度,是否对进入机房的人员记录在案。
1)有专人值守和电子门禁系统; 2)出入机房需要登记,有相关记录。
b)检查机房出入口等过程,测评信息系统在物访谈:询问物理安全负责人,了解是否有关于机房来访人员的申请和审批流程,是1)来访人员进入机房需经过申请、审批流程并记录; 2)进入机房有机房管理人员-理访问控制方面的安全防范能力。
否限制和监控其活动范围。
检查:检查是否有来访人员进入机房的审批记录。
陪同并监控和限制其活动范围。
c)检查机房出入口等过程,测评信息系统在物理访问控制方面的安全防范能力。
安全计算环境Windows服务器Windows是目前世界上用户数量最多、兼容性最强的操作系统之一。
1身份鉴别为确保服务器的安全,必须对服务器的每个用户或与之相连的服务器设备进行有效的标识与鉴别。
只有通过鉴别的用户,才能被赋予相应的权限,进入服务器操作系统,并在规定的权限范围内进行操作。
1.1应对登录的用户进行身份标识和鉴别,身份标识具有唯一性,身份鉴别信息具有复杂度要求并定期更换用户的身份标识和鉴别是指用户以一种安全的方式向操作系统提交自己的身份证明,然后由操作系统确认用户的身份是否属实的过程。
身份标识应具有唯一性。
在用户进入Windows前,系统会弹出一个用户登录界面,要求用户输入用户名和密码,用户通过系统对用户名和密码的验证后即可登录。
猜测密码是操作系统遇到最多的攻击方法之一。
等级测评对操作系统的密码策略提出了要求。
在Windows操作系统中,对密码历史记录、密码更换时间间隔、密码长度、密码复杂度等都有要求。
1.2应具有登录失败处理功能,应配置并启用结束会话、限制非法登录次数和当登录连接超时自动退出等相关措施由于非法用户能够通过反复输入密码达到猜测用户密码的目的,因此,应限制用户登录过程中连续输入错误密码的次数。
在用户多次输入错误的密码后,操作系统应自动锁定该用户或在一段时间内禁止该用户登录,从而提高非法用户猜测密码的难度。
Windows操作系统具有登录失败处理功能,可以通过适当配置账户锁定策略对用户的登录行为进行限制。
1.3当进行远程管理时,应采取必要措施防止鉴别信息在网络传输过程中被窃听为方便管理员进行管理操作,许多服务器都采用了网络登录的方式。
Windows操作系统一般使用远程桌面(Remote Desktop)进行远程管理。
《信息安全技术网络安全等级保护基本要求》(以下简称为《基本要求》)规定,对传输的数据需要进行加密处理,目的是保障账户和口令的安全。
Windows Server 2003 SP1针对远程桌面提供了SSL加密功能,它可以基于SSL对RDP客户端提供终端服务器的服务器身份验证、加密和RDP客户端通信。
一.安全物理环境1 物理位置选择测评单元(L3-PES1-01)该测评单元包括以下要求:a) 测评指标:机房场地应选择在具有防震、防风和防雨等能力的建筑内。
b) 测评对象:记录类文档和机房。
c) 测评实施包括以下内容:1) 应核查所在建筑物是否具有建筑物抗震设防审批文档;2) 应核查机房是否不存在雨水渗漏;3) 应核查门窗是否不存在因风导致的尘土严重;4) 应核查屋顶、墙体、门窗和地面等是否不存在破损开裂。
d) 单元判定:如果1)~4)均为肯定,则符合本测评单元指标要求,否则不符合或部分符合本测评单元指标要求。
测评单元(L3-PES1-02)该测评单元包括以下要求:a) 测评指标:机房场地应避免设在建筑物的顶层或地下室,否则应加强防水和防潮措施。
b) 测评对象:机房。
c) 测评实施:应核查机房是否不位于所在建筑物的顶层或地下室,如果否,则核查机房是否采取了防水和防潮措施。
d) 单元判定:如果以上测评实施内容为肯定,则符合本测评单元指标要求,否则不符合本测评单元指标要求。
2 物理访问控制测评单元(L3-PES1-03)该测评单元包括以下要求:a) 测评指标:机房出入口应配置电子门禁系统,控制、鉴别和记录进入的人员。
b) 测评对象:机房电子门禁系统。
c) 测评实施包括以下内容:1) 应核查出入口是否配置电子门禁系统;2) 应核查电子门禁系统是否可以鉴别、记录进入的人员信息。
d) 单元判定:如果1)和2) 均为肯定,则符合本测评单元指标要求,否则不符合或部分符合本测评单元指标要求。
3 防盗窃和防破坏测评单元(L3-PES1-04)该测评单元包括以下要求:a) 测评指标:应将设备或主要部件进行固定,并设置明显的不易除去的标识。
b) 测评对象:机房设备或主要部件。
c) 测评实施包括以下内容:1) 应核查机房内设备或主要部件是否固定;2) 应核查机房内设备或主要部件上是否设置了明显且不易除去的标识。
d) 单元判定:如果1)和2)均为肯定,则符合本测评单元指标要求,否则不符合或部分符合本测评单元指标要求。
结构安全(G3、G2
、G1)
访问控(G1、、G3)
应对进出网络的信息内容进行过滤,实现对应用层HTTP、FTP 、TELNET、SMTP、POP3等协议命
令级的控制。
重要网段应采取技术手段防止地址欺骗。
等进行日志记录。
网络安全(可使用配置核查
工具Nipper、远程管理
工具SecureCR T、漏洞扫描工具Nessus)
应对网络系统中的网络设备
审计记录应包括:事件的日期和时间、用户、事件类型、事件是否成功及其他与审计相关的
信息。
(可使用
配置核查
工具
Nipper、
远程管理Array工具
SecureCR
T、漏洞
扫描工具Nessus)
安全审计
(G2、
G3)
应在网络边界处监视以下攻击行为:端口扫描、强力攻击、木马后门攻击、拒绝服务攻击、缓冲区溢出攻击、IP碎片攻击和网络蠕虫攻击等。
G1G2G3
重要a) 应对登录网络设备的用户进
行身份鉴别。
地址进行限制。
网络设备防护(G1、G2、
G3)。
安全管理机构(G1、G2、
G3)
(G1、G2、G3)
维管理(G1、G2、G3)
系统运维管理(G1、G2、
G3)
复管理(G1、G2、G3)
(G2、G3)
人员安全管理(G1、G2、
G3)
(G1、G2、G3)
系统建设管理(G1、G2、G3)
开发(G1、G2(G1、G2、G3)
(G3)
洞情况等。
检查范围包括日常检查和机构定期检查。
安全检查的结果应进行汇总并
信息、各种客户端、服务器、网络设备、软件、存储介质以及各种相关设施等。
由于信息系统资产种类较多,必须对所有资产实施有效管理,例如,根据资产的重要程度对设备、设施和信息进行标识,并根据资产的价值选择。
机构需要及时对业务影响的程度,确定需要备份的数据、备份策略和备份方式,并
握本岗位工作所应当具备的基本安全知识和技能,应当定期对员工进行考核和安全审查,考核内容包括:安全技能、安全知识及岗位工作相关内容,并制定奖惩办法
级,是建设符合安全等级保护要求的信息系统、实施信息安全等级保护的基础
性和规范性,应制定软件开发方面的管理制度,规定开
相关管理制度和实施方案,制定或授权专门的部门或人员负责工程实施过程的管理,以保证实施过程的正式
有效性。
以后,需要根据协议有关要
径。
通过选择有资质的测评机构对系统进行定期的测评,有助于系统发现问题并进行及时整改。
信息安全等级保护测评作业指导书系统建设管理(三级)修改页一、系统定级1.信息系统边界和安全保护等级2.信息系统定级方法和理由3.定级结果论证和审定4.定级结果经过相关部门批准二、安全方案设计1.选择基本安全措施及补充调整2.安全建设总体规划3.细化系统安全方案4.安全技术专家论证和审定5.安全方案调整和修订三、产品采购和使用1.安全产品采购和使用符合国家有关规定2.保密码产品采购和使用符合国家密码主管部门要求3.专门部门负责产品采购4.预先产品选型测试四、自行软件开发1.开发环境与实际运行环境物理分开,测试数据和测试结果受到控制2.软件开发管理制度3.代码编写安全规范4.软件设计相关文档和使用指南5.程序资源库修改、更新、发布进行授权和批准五、外包软件开发1.软件质量测试2.检测软件包恶意代码3.软件设计相关文档和使用指南4.软件源代码检查六、工程实施1.工程实施管理2.工程实施方案3.工程实施管理制度七、测试验收1.第三方安全性测试2.安全性测试验收报告3.书面规定测试验收的控制方法和人员行为准则4.系统测试验收授权及完成5.测试验收报告审定八、系统交付1.系统交付清单2.运行维护技术人员技能培训3.系统运行维护文档4.书面规定系统交付的控制方法和人员行为准则5.系统交付管理工作授权及完成九、系统备案1.系统定级材料管理2.系统主管部门备案3.备案材料报送相应公安机关备案十、等级测评1.每年一次等级测评及整改2.系统变更进行等级测评3.测评单位技术资质和安全资质4.授权专门部门或人员负责等级测评管理十一、安全服务商选择1.安全服务商选择合规2.安全服务商协议3.安全服务商服务合同。
控制编号:SGISL/OP-SA38-10
信息安全等级保护测评作业指导书
AIX主机(三级)
版号:第 2 版
修改次数:第 0 次
生效日期:2010年01月06日
中国电力科学研究院信息安全实验室
修改页
一、身份鉴别
1.用户身份标识和鉴别
2.账号口令强度
3.登录失败处理策略
4.远程管理方式
5.账户分配及用户名唯一性
6.双因子身份鉴别
二、访问控制
1.检查文件访问控制策略
2.数据库系统特权用户权限分离
3.特权用户权限分离
4.默认账户访问权限
5.多余及过期账户
6.基于标记的访问控制
三、安全审计
1.开启日志审核功能
2.日志审计内容
3.审计进程保护
四、剩余信息保护(HPUX系统不适用)
五、入侵防范
1.入侵防范
五、恶意代码防范(AIX系统不适用)
六、资源控制
1.终端登录限制
2.终端操作超时锁定
3.单个用户系统资源使用限制。
控制编号:SGISL/OP-SA29-10
信息安全等级保护测评作业指导书Windows主机(三级)
版号:第 2 版
修改次数:第0 次
生效日期:2010年01月06日
中国电力科学研究院信息安全实验室
天天开心
修改页
一、身份鉴别
1.用户身份标识和鉴别
2.账号口令强度
3.检查帐户锁定策略
4.远程管理方式
5.用户名具有唯一性
6.身份鉴别
二、访问控制
1.控制用户对资源的访问
2.用户权限检查
3.用户的权限分离
4.账户权限配置
5.系统是否存在多余帐号
6.资源敏感标记设置检查
7.有敏感标记的资源访问
三、安全审计1.审计内容
2.审计日志分析
3.保护进程
4.系统日志存储
四、剩余信息保护1.鉴别信息保护
2.存储文件剩余信息保护
五、入侵防范
1.操作系统补丁及程序安装原则
2.攻击事件的纪录情况
3.系统完整性及恢复
六、恶意代码防范
1.检查系统防病毒软件部署
2.恶意代码统一管理
3.代码库检查
七、资源控制1.限制终端登录
2.终端超时注销
3.查看用户资源使用限度
4.性能监视情况检查
5.报警设置检查
天天开心。