新编印制电路板故障排除手册
- 格式:doc
- 大小:312.50 KB
- 文档页数:22
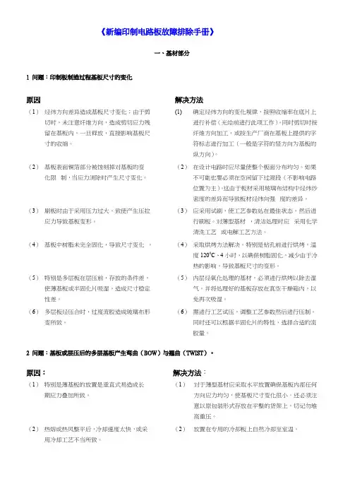
《新编印制电路板故障排除手册》一、基材部分1 问题:印制板制造过程基板尺寸的变化原因解决方法(1)经纬方向差异造成基板尺寸变化;由于剪切时,未注意纤维方向,造成剪切应力残留在基板内,一旦释放,直接影响基板尺寸的收缩。
(1)确定经纬方向的变化规律,按照收缩率在底片上进行补偿(光绘前进行此项工作)。
同时剪切时按纤维方向加工,或按生产厂商在基板上提供的字符标志进行加工(一般是字符的竖方向为基板的纵方向)。
(2)基板表面铜箔部分被蚀刻掉对基板的变化限制,当应力消除时产生尺寸变化。
(2)在设计电路时应尽量使整个板面分布均匀。
如果不可能也要必须在空间留下过渡段(不影响电路位置为主)。
这由于板材采用玻璃布结构中经纬纱密度的差异而导致板材经纬向强度的差异。
(3)刷板时由于采用压力过大,致使产生压拉应力导致基板变形。
(3)应采用试刷,使工艺参数处在最佳状态,然后进行刷板。
对薄型基材,清洁处理时应采用化学清洗工艺或电解工艺方法。
(4)基板中树脂未完全固化,导致尺寸变化。
(4)采取烘烤方法解决。
特别是钻孔前进行烘烤,温度1200C、4小时,以确保树脂固化,减少由于冷热的影响,导致基板尺寸的变形。
(5)特别是多层板在层压前,存放的条件差,使薄基板或半固化片吸湿,造成尺寸稳定性差。
(5)内层经氧化处理的基材,必须进行烘烤以除去湿气。
并将处理好的基板存放在真空干燥箱内,以免再次吸湿。
(6)多层板经压合时,过度流胶造成玻璃布形变所致。
(6)需进行工艺试压,调整工艺参数然后进行压制。
同时还可以根据半固化片的特性,选择合适的流胶量。
2 问题:基板或层压后的多层基板产生弯曲(BOW)与翘曲(TWIST)。
原因:解决方法:(1)特别是薄基板的放置是垂直式易造成长期应力叠加所致。
(1)对于薄型基材应采取水平放置确保基板内部任何方向应力均匀,使基板尺寸变化很小。
还必须注意以原包装形式存放在平整的货架上,切记勿堆高重压。
(2)热熔或热风整平后,冷却速度太快,或采用冷却工艺不当所致。
变频器印制电路板故障修理方法 - 变频器_软启动器变频器的故障现象有很多,而对于修理者最重要的就是找到故障点,有针对性地处理问题。
除了阅历,把握正确的检查方法是格外必要的。
下面主要介绍变频器印制电路板问题点查找以及修理方法。
1、故障推断⑴排解了主回路器件的故障后,如还不能使变频器正常工作,最为简洁有效的推断是拆下印制板看一下正、反面有无明显的元件变色、印制线变色、局部烧毁。
⑵一般变频器上的印制板主要有驱动板、主控板、显示板,依据变频器故障表现特征,使用换板方式推断哪块板有毛病。
对其他印制板,如吸取板、GE 板、风机电源板等,因电路简洁可用万用表快速查出故障。
⑶印制板在有电路图时按图检查各电源电压,用示波器检查各点波形,先从后级,渐渐往前级检查;在没有电路图时,接受比较法,对有几路相同的部分进行比较,将故障板与好板对比查出不同点,再作分析即可找到损坏的器件。
2、故障缘由⑴元器件本身质量和寿命造成损坏,特殊是功率较大的器件,损坏的概率更大。
⑵元器件因过热或过电压损坏,变压器断线,电解电容器干枯、漏电,电阻长期高温而变值。
⑶因环境温度、湿度、水露、灰尘引起印制板腐蚀击穿绝缘漏电等损坏。
⑷因模块损坏导致驱动印制板上的元件和印制线损坏。
⑸因接插件接触不良、单片机、存储器受干扰晶振失效。
⑹原有程序因用户自行调乱,不能工作。
3、修理方法⑴对印制板修理需有电路图、电源、万用表、示波器、全套焊接拆装工具,以及日积月累的阅历,才会比较快速地找到损坏之处。
⑵印制板表面有防护漆等涂层,检测时要认真用针状测笔接触到被测金属,防止误判。
由于元件过热和过电压简洁造成元件损坏,所以对于下列部位要求高度留意,首先检查: 开关电源的开关管、开关变压器、过电压吸取元件、功率器件、脉冲变压器、高压隔离用的光耦合器、过电压吸取或缓冲吸取板及所属元件、充电电阻、场效应管或IGBT管、稳压管或稳压集成电路。
⑶印制板的更换会因版本不同而带来麻烦,因此若确定要换板,就要看版号标识是否全都,如不全都而发生了障碍,就要向制造商了解清楚。
电路板故障维修手册在现代科技高度发达的社会中,电路板被广泛应用于各个行业和领域,它是电子产品中不可或缺的重要组成部分。
然而,由于各种原因,电路板故障是一个常见且困扰人们的问题。
为了帮助大家更好地理解和解决电路板故障,本手册将详细介绍电路板故障的常见类型、诊断方法和维修技巧。
一、常见的电路板故障类型1.电源问题:电源电压异常、电源接触不良等。
2.元件故障:电容量变小、电阻值偏离正常范围、二极管失效等。
3.连接问题:焊点异常、插头松动等。
4.短路问题:电路板上两个或多个不应该相连的点发生了短路。
5.开路问题:电路板上两个相应相连的点断开了。
二、电路板故障的诊断方法1.外观检查:首先检查电路板的外观,寻找烧焦、腐蚀或其他物理损伤等迹象。
2.测量电压:使用万用表进行电压测量,判断电源电压是否正常。
3.测量电流:通过对电路板的电流进行测量,判断是否存在短路或其他异常情况。
4.替换元件:对于疑似故障的元件,可以尝试替换为新的元件,观察问题是否得到解决。
5.信号跟踪:利用示波器等仪器对电路板上的信号进行跟踪,找出信号中断或异常的位置。
三、电路板故障的维修技巧1.焊接技巧:掌握良好的焊接技巧,确保焊点牢固可靠。
2.元件更换:在更换元件时,要注意选择合适的替代元件,并注意正确安装。
3.短路处理:对于存在短路的问题,可以使用隔离纸或覆铜网进行隔离。
4.测试设备:准备好常用的测试设备,例如万用表、示波器等,便于故障的诊断和维修。
5.防护措施:在维修电路板时,要注意安全防护,避免触电和其他意外伤害。
总结:电路板故障维修需要一定的技术和经验,除了上述提到的常见故障类型、诊断方法和维修技巧外,实际维修过程中还需要根据具体情况做出判断和处理。
如果遇到复杂的故障问题,建议向专业维修人员寻求帮助。
希望本手册能够为大家在电路板故障维修方面提供一定的参考和指导,让我们更好地应对和解决电路板故障问题。
印刷电路板焊锡常见问题及解决方案印刷电路板的焊锡作业永远有不良焊点的问题存在,而这种问题曾出不穷,似乎永远都会有新问题出现应接不暇,因此我们整理出一些规,可做为找出问题所在依据。
PCB板上的问题常是由焊锡作业中造成的,但在确定是焊锡作业造成问题以前,应先考虑其他各种因故,再考虑焊锡作业,焊锡作业之间题大多出在材料的变化及操作条件改变,我们整理出下列最常见的问题焊点,如锡尖、不沾锡、锡点过大、绿漆上有锡丝、白班、锡孔等。
1、沾锡不良*这种情况是不可接受的缺点,在焊点上只有部分沾锡,如果是在裸铜面上焊接,可看到某些完全不同的现象,很容易分辨出来。
分析其产生原因及改善方式如下:*外界的污染物如油、脂、臘等,此类污染物通常可用溶剂清洗。
些类污染物有时是在印刷助焊剂时沾上的,可用打磨方式支除,但必须非常小心,不可残留打磨粉末在表面。
*Silicon Oil通常用于脱模及润滑之用,常会在PCB板及零件脚上发现,而SiliconOil等要非常小心,如使用SiliconOiL当作抗氧化油,亦常会发生问题因为SiliconOil会蒸发SiliconOil 会蒸发,沾露在PCB板上而造成沾锡不良。
*严重氧化,通常是由于宁存状况不佳或PCB板制程上有问题,发生严重氧化后,助焊剂是无法去除的,因些出现沾锡不良。
氧化轻微两次焊锡可解决此问题。
*涂敷焊剂方式不正确,造成原因为发泡气压不稳定或不足,致使*泡沫高度不稳或不均匀而使PCB板部份无法涂敷上助焊剂。
焊锡时间不足或温度不够,会造成沾锡不良,因为熔锡需要足够的温度及时间于元件脚和PCB接触,才能形成良好的焊点。
2、局部粘锡不良些种现象与粘锡不良相似,不同的是局部粘锡不良的情况,不会露铜面,只有薄薄的一会焊锡无法形成饱满的焊点,其形成原因于粘锡不良相似。
两次焊锡出许无法改善些状况,必须用焊锡剥除剂除去焊锡,重新清洁表面再做焊锡。
电镀时污染未清理干净,亦会产生局部沾锡不良,此类问题,宜送回PCB板厂家重新处理。
印制电路板故障排除手册(doc 22页)原因解决方法(1)定影液过旧银粉沉淀加重底片发雾。
(1)更换新定影液。
(2)定影时间不足,造成底色不够透明。
(2)定影时间保持60秒以上。
4.问题:照相底片变色原因解决方法(1)定影后清洗不充分。
(1)定影后需用大量流动水清洗,最好保持20分钟以上。
B.原片复制作业1.问题:经翻制的重氮底片图形变形即全部导线变细而不整齐原因解决方法(1)曝光参数选择不当。
(1)根据底片状态,进行优化曝光时间。
(2)原底片的光密度未达到工艺数据。
(2)测定光密度,使明处达到Dmax4.0数据以上;未要求透明部分其光密在Dmin0.2以下。
2.问题:经翻制的重氮底片其边缘局部导线宽度变细而不整齐原因解决方法(1)曝光机光源的工艺参数不正确。
(1)采用仪器测量紫外光源灯能量的衰减,如超过使用寿命应进行更换。
(2)需翻的重氮片面积超出曝光框之最佳范围。
(2)根据生产情况缩小拼版面积或由于光源太近,将光源提高以拉开与曝光台面的适当的距离,确保大尺寸的底片处于良好的感光区域内。
3.问题:经翻制的重氮片全部或局部解像度不良原因解决方法(1)原采用的底片品质差。
(1)检查原底片线路边缘的成像状态,采取工艺措施改进。
(2)曝光机台面抽真空系统发生故障。
(2)认真检查导气管道是否有气孔或破损。
(3)曝光过程中底片有气泡存在。
(3)检查曝光机台面是否沾有灰粒;检查子片与曝光机台面所垫黑纸是否有凹蚀或折痕。
4.问题:经翻制的重氮底片导线变宽,透明区域不足(即Dmin数据过大)原因解决方法(1)选择的曝光工艺参数不当。
(1) A.选择适当的曝光时间。
B.可能重氮片存放环境接近氨水或有氨气存在,造成不同程度的显影所至。
5.问题:经翻制的重氮底片遮光区域不足(Dmax数据过低)原因解决方法(1)翻制重氮底片时,显影不正确。
(1) A.检查显影机是否发生故障。
B.检查氨水供应系统,测定浓度是否在Be‘26(即比重为1.22)以上。
印制电路板各类故障原因及解决方法梳理一、基材部分1 问题:印制板制造过程基板尺寸的变化原因解决方法(1)经纬方向差异造成基板尺寸变化;由于剪切时,未注意纤维方向,造成剪切应力残留在基板内,一旦释放,直接影响基板尺寸的收缩。
(1) 确定经纬方向的变化规律,按照收缩率在底片上进行补偿(光绘前进行此项工作)。
同时剪切时按纤维方向加工,或按生产厂商在基板上提供的字符标志进行加工(一般是字符的竖方向为基板的纵方向)。
(2)基板表面铜箔部分被蚀刻掉对基板的变化限制,当应力消除时产生尺寸变化。
(2)在设计电路时应尽量使整个板面分布均匀。
如果不可能也要必须在空间留下过渡段(不影响电路位置为主)。
这由于板材采用玻璃布结构中经纬纱密度的差异而导致板材经纬向强度的差异。
(3)刷板时由于采用压力过大,致使产生压拉应力导致基板变形。
(3)应采用试刷,使工艺参数处在最佳状态,然后进行刷板。
对薄型基材,清洁处理时应采用化学清洗工艺或电解工艺方法。
(4)基板中树脂未完全固化,导致尺寸变化。
(4)采取烘烤方法解决。
特别是钻孔前进行烘烤,温度1200C、4小时,以确保树脂固化,减少由于冷热的影响,导致基板尺寸的变形。
(5)特别是多层板在层压前,存放的条件差,使薄基板或半固化片吸湿,造成尺寸稳定性差。
(5)内层经氧化处理的基材,必须进行烘烤以除去湿气。
并将处理好的基板存放在真空干燥箱内,以免再次吸湿。
(6)多层板经压合时,过度流胶造成玻璃布形变所致。
(6)需进行工艺试压,调整工艺参数然后进行压制。
同时还可以根据半固化片的特性,选择合适的流胶量。
2 问题:基板或层压后的多层基板产生弯曲(BOW)与翘曲(TWIST)。
原因:解决方法:(1)特别是薄基板的放置是垂直式易造成长期应力叠加所致。
(1)对于薄型基材应采取水平放置确保基板内部任何方向应力均匀,使基板尺寸变化很小。
还必须注意以原包装形式存放在平整的货架上,切记勿堆高重压。
(2)热熔或热风整平后,冷却速度太快,或采用冷却工艺不当所致。
印制电路板各类故障原因及解决方法梳理一、基材部分1 问题:印制板制造过程基板尺寸的变化原因解决方法(1)经纬方向差异造成基板尺寸变化;由于剪切时,未注意纤维方向,造成剪切应力残留在基板内,一旦释放,直接影响基板尺寸的收缩。
(1)确定经纬方向的变化规律,按照收缩率在底片上进行补偿(光绘前进行此项工作)。
同时剪切时按纤维方向加工,或按生产厂商在基板上提供的字符标志进行加工(一般是字符的竖方向为基板的纵方向)。
(2)基板表面铜箔部分被蚀刻掉对基板的变化限制,当应力消除时产生尺寸变化。
(2)在设计电路时应尽量使整个板面分布均匀。
如果不可能也要必须在空间留下过渡段(不影响电路位置为主)。
这由于板材采用玻璃布结构中经纬纱密度的差异而导致板材经纬向强度的差异。
(3)刷板时由于采用压力过大,致使产生压拉应力导致基板变形。
(3)应采用试刷,使工艺参数处在最佳状态,然后进行刷板。
对薄型基材,清洁处理时应采用化学清洗工艺或电解工艺方法。
(4)基板中树脂未完全固化,导致尺寸变化。
(4)采取烘烤方法解决。
特别是钻孔前进行烘烤,温度1200C、4小时,以确保树脂固化,减少由于冷热的影响,导致基板尺寸的变形。
(5)特别是多层板在层压前,存放的条件差,使薄基板或半固化片吸湿,造成尺寸稳定性差。
(5)内层经氧化处理的基材,必须进行烘烤以除去湿气。
并将处理好的基板存放在真空干燥箱内,以免再次吸湿。
(6)多层板经压合时,过度流胶造成玻璃布形变所致。
(6)需进行工艺试压,调整工艺参数然后进行压制。
同时还可以根据半固化片的特性,选择合适的流胶量。
2问题:基板或层压后的多层基板产生弯曲(BOW)与翘曲(TWIST。
原因:解决方法:(1)特别是薄基板的放置是垂直式易造成长期应力叠加所致。
(1)对于薄型基材应采取水平放置确保基板内部任何方向应力均匀,使基板尺寸变化很小。
还必须注意以原包装形式存放在平整的货架上,切记勿堆高重压。
(2)热熔或热风整平后,冷却速度太快,或采用冷却工艺不当所致。
电子电路板维修手册一、简介电子电路板是电子设备中重要的组成部分,其稳定性和性能直接关系到设备的工作效果。
然而,由于各种原因,电路板可能会损坏或出现故障。
本手册旨在提供一些常见的电子电路板故障排除和维修方法,帮助读者解决一些常见的问题,并指导读者正确维护和保养电路板。
二、电子电路板故障排除步骤1. 检查电源供应:首先确认电源供应是否正常,检查电源连接是否松动或损坏,确保电路板有稳定的供电。
2. 观察烧毁痕迹:检查电路板表面是否有烧毁痕迹,如焦黑、熔化等。
若有烧毁痕迹,需要查找并修复导致烧毁的元件或电路。
3. 测试关键器件:使用测试仪器,例如万用表、示波器等,检测电路板上的关键器件是否正常工作,如电容、电阻、集成电路等。
4. 查找接触问题:检查电路板上的插座、插针等接触部分是否松动或脱落,这可能导致信号传输中断或不稳定。
5. 检查焊点连接:仔细检查电路板上的焊接点,查找有无松动、断裂或冷焊现象,及时重新焊接或修复。
6. 温度测试:使用红外热像仪等仪器,进行电路板温度测试,若发现局部区域温度异常偏高,需要进一步排查原因。
三、常见故障及解决方法1. 电路板完全死机:检查电源连接是否正常,确定电源线、开关是否损坏,检查电源适配器是否工作正常。
2. 显示故障:检查显示屏连接是否良好,尝试重新连接线缆,并检查显卡是否正常工作。
3. USB接口故障:检查USB接口周围组件是否有损坏或锡脚断裂,若有,进行修复或更换。
4. 数据传输失败:检查数据线连接是否稳定,确保插座和插头接触良好,尝试更换数据线或重新安装驱动程序。
5. 短路或过热:使用温度探测仪检查电路板各部分温度,若发现有局部过热现象,需要检查相关元件是否损坏,及时更换。
6. 电流异常:使用万用表检测电路板上的电流值,若发现异常,可以逐个排查电路板上的元件,找出异常元件并修复或更换。
四、维护与保养1. 定期清洁:使用软毛刷或气压吹尘枪定期清理电路板表面的灰尘和杂物,避免灰尘积累导致短路或过热问题。
新编印制电路板故障排除手册(doc 47页)《新编印制电路板故障排除手册》源明绪言目前印制电路板制造技术的发展趋势,印制电路板的制造难度越来越高,品质要求也越路板的高质量和高稳定性,实现全面质量管理和环境控制,必须充分了解印制电路板制造板制造技术是综合性的技术结晶,它涉及到物理、化学、光学、光化学、高分子、流体力方面的基础知识,如材料的结构、成份和性能:工艺装备的精度、稳定性、效率、加工质;检测手段的精度与高可靠性及环境中的温度、湿度、洁净度等问题。
这些问题都会直接路板的品质。
由于涉及到的方面与问题比较多,就很容易产生形形色色的质量缺陷。
为确题为辅”的原则的贯彻执行,必须认真地了解各工序最容易出现及产生的质量问题,快速除,确保生产能顺利地进行。
为此,特收集、汇总和整理有关这方面的材料,编辑这本《册》供同行参考。
一、基材部分制板制造过程基板尺寸的变化解决方法解决方法:是薄基板的放置是垂直式易造成长力叠加所致。
(1)对于薄型基材应采取水平放置确保何方向应力均匀,使基板尺寸变化很注意以原包装形式存放在平整的货堆高重压。
或热风整平后,冷却速度太快,或冷却工艺不当所致。
(2)放置在专用的冷却板上自然冷却至在进行处理过程中,较长时间内处热交变的状态下进行处理,再加基应力分布不均,引起基板弯曲或翘(3)采取工艺措施确保基板在冷热交变热变换速度,以避免急骤冷或热。
固化不足,造成内应力集中,致使本身产生弯曲或翘曲。
(4)A。
重新按热压工艺方法进行固化处B。
为减少基板的残余应力,改善印的尺寸稳定性与产生翘曲形变,通工艺即在温度120-1400C 2-4小时(尺寸、数量等加以选择)。
上下面结构的差异即铜箔厚度不同。
(5)应根据层压原理,使两面不同厚度的差异,转成采取不同的半固化片厚板表面出现浅坑或多层板内层有空洞与外来夹杂物。
解决方法:内存有铜瘤或树脂突起及外来颗(1)原材料问题,需向供应商提出更换。
压所至。
刻后发现基板表面透明状,经切空洞。
印制电路板故障排除方法印制电路板(PCB)是现代电子产品的核心之一,它由经过设计和布线的电路图生产而成,常用于计算机、手机、摄像头、控制器、信号调节器等产品中。
然而,在实际生产和使用过程中,PCB 也可能会出现各种故障,这就需要我们掌握一些基本的排除方法来保证其正常运行。
本文将介绍一些印制电路板故障排除的方法。
1.检查线路当PCB 出现故障时,首先需要检查各个电路之间的连线是否存在问题。
有时PCB 板本身的线路可能没有问题,但是PCB 板和其他组件之间的连接会失效。
因此需要在开始检查PCB 之前,先用万用表等工具检查所有电路和元件的正常工作电压。
2.使用示波器当PCB 板上的元件出现问题时,使用示波器可以帮助我们快速找出问题所在。
首先,将示波器接到PCB 板上,检查是否有任何明显异常信号。
其次,检查元件的信号波形,有助于判断元件是否必须更换。
示波器可以检测正台波、负台波、平方波等信号,可以帮助我们判断故障是否来自不良元件或线路。
3.检查信号和电源当PCB 板连接外部电源时,有时会出现断电或不正常的电源情况。
这时可以使用万用表检查电源电压是否正常,以确认电源是正常的。
同时,也需要检查信号线路是否正确连接,信号接口是否有损坏。
因为这些电路连接存在问题可能导致PCB板出现故障。
4.检查电解电容电解电容是PCB 板上常见的元件之一,但也是故障较多的元件之一。
电解电容通常用于存储电荷,因此需要注意其正负极的正确连接。
检查电解电容的方法是使用ESR 测试仪器,确保其内阻在正常范围内。
5.检查IC 芯片IC 芯片是PCB 板上最关键的元件之一,也是故障率较高的元件之一。
当PCB出现问题时,首先需要检查IC 芯片是否正常。
通常情况下,IC 芯片故障时会导致PCB 板无法正常工作。
使用芯片检测仪可以检查IC 芯片是否损坏。
6.检查焊点焊接在PCB板上的各个元件也可能会出现问题。
焊接问题可能导致电路不可用或损坏电路。
新编印制电路板故障排除非机械钻孔部分:近年来随着微电子技术的飞速发展,大规模和超大规模集成电路的广泛应用,微组装技术的进步,使印制电路板的制造向着积层化、多功能化方向发展,使印制电路图形细微导线化、微孔化及窄间距化,加工中所采用的机械方式钻孔工艺技术已不能满足要求,而迅速发展起来的一种新型的微孔加工方式即激光钻孔技术。
1、问题与解决方法激光钻孔位置与底靶标位置之间失准(1)问题:开铜窗法的CO2原因:①制作内层芯板焊盘与导线图形的底片,与涂树脂铜箔(RCC)增层后开窗口用的底片,由于两者都会因为湿度与温度的影响尺寸增大与缩小的潜在因素。
②芯板制作导线焊盘图形时基材本身的尺寸的涨缩,以及高温压贴涂树脂铜箔(RCC)增层后,内外层基板材料又出现尺寸的涨缩因素存在所至。
φDφD=φd+(A+B)+CφD:激光光束直径图示:此种因板材尺寸涨缩而造成激光钻孔孔位的失准,可采用"扩大光束直径"方法去做某种程度的解决。
图为其计算示意图。
φd:开窗口直径/蚀刻的孔A:基板开窗口位置误差B:基板开窗口介质层直径C::激光光束位置误差经验值为光束直径=孔径+90-100μm③蚀刻所开铜窗口尺寸大小与位置也都会产生误差。
④激光机本身的光点与台面位移之间的所造成的误差。
⑤二阶盲孔对准度难度就更大,更易引起位置误差。
解决方法:①采取缩小排版尺寸,多数厂家制作多层板排版采取450×600或525×600(mm)。
但对于加工导线宽度为0.10mm与盲孔孔径为0.15mm的手机板,最好采用排版尺寸为350×450(mm)上限。
②加大激光直径:目的就是增加对铜窗口被罩住的范围。
其具体的做法采取"光束直径=孔直径+90~100μm"。
能量密度不足时可多打一两枪加以解决。
③采取开大铜窗口工艺方法:这时只是铜窗口尺寸变大而孔径却未改动,因此激光成孔的直径已不再完全由窗口位置来决定,使得孔位可直接根据芯板上的底垫靶标位置去烧孔。
电路板维修手册引言:电路板是电子设备中非常重要的组成部分,它承载和连接各种电子元器件,保证设备的正常运行。
然而,电路板也可能会出现故障,需要进行维修。
本手册将向您介绍一些常见的电路板故障及其维修方法,帮助您更好地了解和处理电路板故障。
一、电路板故障的诊断与排除1. 仪器准备在进行电路板故障诊断时,需要准备一些常用的仪器,包括万用表、示波器、逻辑分析仪等。
这些仪器将有助于我们检测电路板上各个电子元器件的状态。
2. 测试方法(1)测试电源电压首先,我们需要测试电路板上的电源电压是否正常。
使用万用表或示波器,分别测量电源端的电压,确保其符合设备规格要求。
如果电压不稳定或超出范围,可能是电源模块出现故障,需要进行进一步的检修或更换。
(2)检测元器件通过逐一检测电路板上的元器件,可以发现其中是否有损坏的元件。
使用万用表测量电阻、电容等参数,或者使用示波器观察信号波形,可以帮助我们找到可能存在问题的元器件。
一旦发现故障元件,需要进行替换或修复。
(3)查找焊接问题有时,电路板上的焊接问题也会导致故障。
我们可以通过目测或借助显微镜来检查焊接点的接触情况和焊接质量。
如果发现焊接点松动、焊盘受损或焊接质量不良,需要重新焊接或修复。
二、常见电路板故障及处理方法1. 电路板无法上电(1)检查电源连接:确保电源线连接正确,没有断开或接触不良。
(2)检查保险丝和开关:检查电路板上的保险丝是否烧断或开关是否处于开启状态。
(3)检测电源模块:使用万用表测试电源模块的输出电压是否正常。
2. 短路故障(1)检查电路板上的元器件是否损坏或短路。
(2)检查焊盘和焊点是否有接触不良引起的短路。
(3)使用短路定位仪寻找短路点,以便精确进行修复。
3. 信号传输异常(1)检查连接线是否插好、接触良好。
(2)使用示波器观察信号波形,检测信号线路上是否存在异常。
(3)检查信号线路上的元器件是否损坏或失效,进行修复或更换。
4. 裂纹或损坏(1)查找裂纹或损坏的位置,用显微镜进行仔细观察。
《新编印制电路板故障排除手册》源明绪言根据目前印制电路板制造技术的发展趋势,印制电路板的制造难度越来越高,品质要求也越来越严格。
为确保印制电路板的高质量和高稳定性,实现全面质量管理和环境控制,必须充分了解印制电路板制造技术的特性,但印制电路板制造技术是综合性的技术结晶,它涉及到物理、化学、光学、光化学、高分子、流体力学、化学动力学等诸多方面的基础知识,如材料的结构、成份和性能:工艺装备的精度、稳定性、效率、加工质量;工艺方法的可行性;检测手段的精度与高可靠性及环境中的温度、湿度、洁净度等问题。
这些问题都会直接和间接地影响到印制电路板的品质。
由于涉及到的方面与问题比较多,就很容易产生形形色色的质量缺陷。
为确保“预防为主,解决问题为辅”的原则的贯彻执行,必须认真地了解各工序最容易出现及产生的质量问题,快速地采取工艺措施加以排除,确保生产能顺利地进行。
为此,特收集、汇总和整理有关这方面的材料,编辑这本《印制电路板故障排除手册》供同行参考。
一、基材部分1 问题:印制板制造过程基板尺寸的变化原因解决方法(1)经纬方向差异造成基板尺寸变化;由于剪切时,未注意纤维方向,造成剪切应力残留在基板内,一旦释放,直接影响基板尺寸的收缩。
(1)确定经纬方向的变化规律,按照收缩率在底片上进行补偿(光绘前进行此项工作)。
同时剪切时按纤维方向加工,或按生产厂商在基板上提供的字符标志进行加工(一般是字符的竖方向为基板的纵方向)。
(2)基板表面铜箔部分被蚀刻掉对基板的变化限制,当应力消除时产生尺寸变化。
(2)在设计电路时应尽量使整个板面分布均匀。
如果不可能也要必须在空间留下过渡段(不影响电路位置为主)。
这由于板材采用玻璃布结构中经纬纱密度的差异而导致板材经纬向强度的差异。
(3)刷板时由于采用压力过大,致使产生压拉应力导致基板变形。
(3)应采用试刷,使工艺参数处在最佳状态,然后进行刷板。
对薄型基材,清洁处理时应采用化学清洗工艺或电解工艺方法。
(4)基板中树脂未完全固化,导致尺寸变化。
(4)采取烘烤方法解决。
特别是钻孔前进行烘烤,温度1200C、4小时,以确保树脂固化,减少由于冷热的影响,导致基板尺寸的变形。
(5)特别是多层板在层压前,存放的条件差,使薄基板或半固化片吸湿,造成尺寸稳定性(5)内层经氧化处理的基材,必须进行烘烤以除去湿气。
并将处理好的基板存放在真空干燥箱内,以免再次吸湿。
差。
(6)多层板经压合时,过度流胶造成玻璃布形变所致。
(6)需进行工艺试压,调整工艺参数然后进行压制。
同时还可以根据半固化片的特性,选择合适的流胶量。
2 问题:基板或层压后的多层基板产生弯曲(BOW)与翘曲(TWIST)。
原因:解决方法:(1)特别是薄基板的放置是垂直式易造成长期应力叠加所致。
(1)对于薄型基材应采取水平放置确保基板内部任何方向应力均匀,使基板尺寸变化很小。
还必须注意以原包装形式存放在平整的货架上,切记勿堆高重压。
(2)热熔或热风整平后,冷却速度太快,或采用冷却工艺不当所致。
(2)放置在专用的冷却板上自然冷却至室温。
(3)基板在进行处理过程中,较长时间内处于冷热交变的状态下进行处理,再加基板内应力分布不均,引起基板弯曲或翘曲。
(3)采取工艺措施确保基板在冷热交变时,调节冷、热变换速度,以避免急骤冷或热。
(4)基板固化不足,造成内应力集中,致使基板本身产生弯曲或翘曲。
(4)A。
重新按热压工艺方法进行固化处理。
B。
为减少基板的残余应力,改善印制板制造中的尺寸稳定性与产生翘曲形变,通常采用预烘工艺即在温度120-1400C 2-4小时(根据板厚、尺寸、数量等加以选择)。
(5)基板上下面结构的差异即铜箔厚度不同所至。
(5)应根据层压原理,使两面不同厚度的铜箔产生的差异,转成采取不同的半固化片厚度来解决。
3 问题:基板表面出现浅坑或多层板内层有空洞与外来夹杂物。
原因:解决方法:(1)铜箔内存有铜瘤或树脂突起及外来颗粒叠压所至。
(1)原材料问题,需向供应商提出更换。
(2)经蚀刻后发现基板表面透明状,经切片是空洞。
(2)同上处理方法解决之。
(3)特别是经蚀刻后的薄基材有黑色斑点即粒子状态。
(3)按上述办法处理。
4 问题:基板铜表面常出现的缺陷原因:解决方法:(1)铜箔出现凹点或凹坑,这是由于叠层压制时所使用的工具表面上存有外来杂质。
(1)改善叠层和压合环境,达到洁净度指标要求。
(2)铜箔表面出现凹点与胶点,是由于所采用压板模具压制和叠层时,存有外来杂质直接影响所至。
(2)认真检查模具表面状态,改善叠层间和压制间工作环境达到工艺要求的指标。
(3)在制造过程中,所使用的工具不适合导致铜箔表面状态差。
(3)改进操作方法,选择合适的工艺方法。
(4)经压制的多层板表面铜箔出现折痕,是因为叠层在压制时滑动与流胶不当所至。
(4)叠层时要特别注意层与层间的位置准确性,避免送入压机过程中滑动。
直接接触铜箔表面的不锈钢板,要特小心放置并保持平整.(5)基板表面出现胶点,可能是叠层时胶屑落在钢板表面或铜表面上所造成的。
(5)为防止胶屑脱落,可将半固化片边缘进行热合处理。
(6)铜箔表面有针孔造成压制时熔融的胶向外溢出所至。
(6)首先对进厂的铜箔进行背光检查,合格后必须严格的保管,避免折痕或撕裂等。
5 问题:板材内出现白点或白斑原因:解决方法:(1)板材经受不适当的机械外力的冲击造成局部树脂与玻璃纤维的分离而成白斑。
(1)从工艺上采取措施,尽量减少或降低机械加工过度的振动现象以减少机械外力的作用。
(2)局部板材受到含氟化学药品的渗入,而对玻璃纤维布织点的浸蚀,形成有规律性的白点(较为严重时可看出呈方形)。
(2)特别是在退锡铅合金镀层时,易发生在镀金插头片与插头片之间,须注意选择适宜的退锡铅药水及操作工艺。
(3)板材受到不当的热应力作用也会造成白点、白斑。
(3)特别是热风整平、红外热熔等如控制失灵,会造成热应力的作用导致基板内产生缺陷。
二照相底片制作工艺A .光绘制作底片1.问题:底片发雾,反差不好原因解决方法(1)旧显影液,显影时间过长。
(1)采用新显影液,显影时间短,底片反差好(即黑度好)。
(2)显影时间过长。
(2)缩短显影时间。
2.问题:底片导线边缘光晕大原因解决方法(1)显影液温度过高造成过显。
(1)控制显影液温度在工艺范围内。
3.问题:底片透明处显得不够与发雾原因解决方法(1)定影液过旧银粉沉淀加重底片发雾。
(1)更换新定影液。
(2)定影时间不足,造成底色不够透明。
(2)定影时间保持60秒以上。
4.问题:照相底片变色原因解决方法(1)定影后清洗不充分。
(1)定影后需用大量流动水清洗,最好保持20分钟以上。
B.原片复制作业1.问题:经翻制的重氮底片图形变形即全部导线变细而不整齐原因解决方法(1)曝光参数选择不当。
(1)根据底片状态,进行优化曝光时间。
(2)原底片的光密度未达到工艺数据。
(2)测定光密度,使明处达到Dmax4.0数据以上;未要求透明部分其光密在Dmin0.2以下。
2.问题:经翻制的重氮底片其边缘局部导线宽度变细而不整齐原因解决方法(1)曝光机光源的工艺参数不正确。
(1)采用仪器测量紫外光源灯能量的衰减,如超过使用寿命应进行更换。
(2)需翻的重氮片面积超出曝光框之最佳范围。
(2)根据生产情况缩小拼版面积或由于光源太近,将光源提高以拉开与曝光台面的适当的距离,确保大尺寸的底片处于良好的感光区域内。
3.问题:经翻制的重氮片全部或局部解像度不良原因解决方法(1)原采用的底片品质差。
(1)检查原底片线路边缘的成像状态,采取工艺措施改进。
(2)曝光机台面抽真空系统发生故障。
(2)认真检查导气管道是否有气孔或破损。
(3)曝光过程中底片有气泡存在。
(3)检查曝光机台面是否沾有灰粒;检查子片与曝光机台面所垫黑纸是否有凹蚀或折痕。
4.问题:经翻制的重氮底片导线变宽,透明区域不足(即Dmin数据过大)原因解决方法(1)选择的曝光工艺参数不当。
(1) A.选择适当的曝光时间。
B.可能重氮片存放环境接近氨水或有氨气存在,造成不同程度的显影所至。
5.问题:经翻制的重氮底片遮光区域不足(Dmax数据过低)原因解决方法(1)翻制重氮底片时,显影不正确。
(1) A.检查显影机是否发生故障。
B.检查氨水供应系统,测定浓度是否在Be‘26(即比重为1.22)以上。
(2)原重氮片材质差。
(2)测定原底片材料的光密度Dmax是否在4.0以上。
6.问题:经翻制的重氮底片暗区遮光性能低Dmax偶而不足原因解决方法(1)经翻制重氮片显影不正确。
(1)检查氨气显影机故障状态,并进行调整。
(2)原底片材料存放环境不良。
(2)按底片材料说明书要求存放,特别要避免光直照或接近氨水存放处。
(3)操作显影机不当。
(3)特别要检查显影机输送带的温度,采用感温变色的特用贴纸检测,应符合工艺要求(非氨水槽中控温器)。
7.问题:经翻制的重氮片图形区域出现针孔或破洞原因解决方法(1)曝光区域内有灰尘或尘粒存在。
(1)特别要仔细检查曝光台面、原始底片及新重氮片表面干净情况,并进行擦试。
(2)原始底片品质不良。
(2)在透图台面检查,并进行仔细的修补(需要证明原始底片质量时可采取重新翻制第二张,核查对比如相同,可证明之)。
(3)所使用的重氮片品质有问题。
(3)采取将未曝光的原始重氮片直接氨气显影,使全片呈遮光的深棕色,再仔细检查是否有针孔与破洞,如有,就可证明之。
8.问题:经翻制的重氮片发生变形走样原因解决方法(1)环境温湿度控制不严。
(1) A.加装温湿度控制器,调节室内达到工艺要求范围内。
B.作业环境温湿度控制:温度为20-270C;湿度40-70%。
精度要求高的底片,其湿度控制在55-60%RH。
(2)经显定影后,干燥过程控制不当。
(2)按照工艺要求将底片水平放置进行吹风、干燥。
不宜吊挂晾干,这样,易变形。
(3)翻制前重氮片稳定处理不当。
(3)应在底片存放间环境下存放24小时,进行稳定处理。
C.黑白底片翻制工艺1.问题:经翻制的黑白底片全部导线宽度变细而不齐原因解决方法(1)曝光工艺参数选择不当。
(1)首先检查正翻负或负翻正是否曝光过度,应根据实际进行修正。
(2)原底片品质不良。
(2)检查原底片光密度,特别是“遮光密度”是否太低。
(3)翻制过程显影控制有问题。
(3)检查显影液浓度和装置。
2.问题:经翻制的底片其外缘导线宽度变细而不整齐原因解决方法(1)曝光设备校验过期。
(1)重新根据工艺要求进行校验,检查光源能量是否在技术要求之内。
(2)光源太接近较大尺寸底片。
(2)重新调整光源距离或改用大型曝光机。
(3)光源反射器距离与角度失调。
(3)重新调节“反射罩面”的距离与角度。
3.问题:经翻制底片解像度不理想,全片导线边缘不锐利原因解决方法(1)原底片品质不佳。
(1)检查原始底片导线边缘状态。