汽车排放及控制技术知识点汇总
- 格式:doc
- 大小:118.50 KB
- 文档页数:9
汽车排放控制(总结)
汽车排放控制总结
简介
本文旨在总结汽车排放控制的一些关键信息。
汽车排放控制是
为了减少汽车尾气排放对环境和人体健康的负面影响而采取的措施。
汽车排放标准
为了控制汽车尾气排放,各国都制定了相应的汽车排放标准。
这些标准通常包括对氮氧化物、一氧化碳、颗粒物和挥发性有机化
合物等污染物的限制。
减少尾气排放的方法
1. 改进发动机技术:通过改变燃烧方式、提高燃烧效率和引入
新的排放控制技术,可以减少尾气排放。
2. 使用汽车颗粒过滤器:汽车颗粒过滤器可以捕捉颗粒物,减
少其排放。
3. 推广电动汽车:电动汽车没有尾气排放,是一种环保的交通
方式。
汽车制造商的责任
汽车制造商在确保汽车符合排放标准方面扮演着重要角色。
他们应该积极采取措施来改进发动机技术、安装排放控制设备,并确保其生产的汽车符合相关法规和标准。
政府的作用
政府在汽车排放控制方面扮演着监管和引导的角色。
他们应该制定和执行严格的排放标准,并对不符合标准的汽车进行处罚和淘汰。
结论
汽车排放控制是保护环境和人类健康的重要举措。
通过改进发动机技术、使用颗粒过滤器和推广电动汽车等措施,可以减少汽车尾气排放。
同时,汽车制造商和政府也应肩负起责任,共同努力减少汽车尾气排放。
汽车发动机排放控制技术解析随着全球环境保护意识的不断提高,汽车发动机的排放控制技术也日益重要。
本文将对汽车发动机排放控制技术进行解析,包括废气净化系统、燃烧优化技术以及后处理技术等方面。
一、废气净化系统废气净化系统主要是通过一系列装置来净化汽车尾气中的有害物质,包括废气再循环系统、三元催化转化器以及颗粒捕集过滤器等。
1. 废气再循环系统废气再循环系统是通过将部分废气重新引入燃烧室中进行再燃烧,以降低燃烧温度来减少氮氧化物的生成。
它能有效地降低尾气中的有害物质排放,特别是减少氮氧化物的生成,对于控制汽车尾气的污染具有重要意义。
2. 三元催化转化器三元催化转化器是一种利用催化剂将尾气中的一氧化碳、氮氧化物以及碳氢化合物等有害物质转化为无害物质的装置。
通过使用高效催化剂,三元催化转化器能够有效地提高尾气的清洁度,减少有害物质的排放。
3. 颗粒捕集过滤器颗粒捕集过滤器主要用于捕捉尾气中的颗粒物质,如细颗粒物和颗粒态有机物等。
通过过滤器的作用,颗粒物质被捕获并定期进行清除或再生,以保持过滤器的高效性能。
颗粒捕集过滤器在控制尾气排放中起到了重要的作用。
二、燃烧优化技术燃烧优化技术主要是通过改善发动机的燃烧过程,以减少有害物质的生成和排放。
以下介绍几种常见的燃烧优化技术。
1. 直喷技术直喷技术是将燃油直接喷入燃烧室中,与空气充分混合后进行燃烧。
与传统的多点喷射技术相比,直喷技术能够更好地控制燃油的喷射量和喷射时机,提高燃油的利用率以及燃烧效率,减少有害物质的生成。
2. 可变气门正时技术可变气门正时技术是通过控制发动机进气和排气门的开闭时机,优化气缸内的气流动态,以提高燃烧效率和降低排放。
通过调整气门的开闭时间和气门的升程,可变气门正时技术可以实现更精确的燃烧控制,从而减少有害物质的产生。
三、后处理技术后处理技术主要是通过对发动机排出的废气进行处理,以降低有害物质的浓度和排放量。
1. SCR技术SCR(Selective Catalytic Reduction)技术是一种通过添加尿素溶液来还原氮氧化物的后处理技术。
一名词解释量调节:改变负荷是混合气量(汽油机)质调节:改变负荷是改变油量(柴油机)EGR:控制氮氧化合物排放的主要措施,它将汽油机排除的一部分废弃重新引入发动机进气系统,与混合气一起再进入汽缸燃烧。
EGR率:返回废气量/(进气量+返回废气量)*100%残余废气分数:缸内残余废弃质量与进气终了汽缸内充量质量之比热失活:催化剂由于长时间工作在850℃以上的高温环境中,涂层组织发生相变、载体烧熔塌陷、贵金属间发生反应、贵金属氧化及其氧化物与载体发生反应而导致催化剂中氧化铝载体的比表面积急剧减小、催化剂活性降低的现象。
比排放量:是指内燃机单位功所排放的污染物质量,用g/kWh表示,也可以称为污染的排放率。
M10:甲醇与汽油的混合燃料中,甲醇的体积混合百分率为10%E10:乙醇与汽油的混合燃料中,乙醇的体积混合百分率为10%被动再生系统:利用柴油机自身的能量使微粒燃烧,达到再生微粒捕集器的效果。
主动再生系统:通过外加能量将气流温度提高到微粒的起燃温度使捕集的微粒燃烧,达到再生过滤体的目的光化学烟雾:排入大气的氮氧化物和碳氢化合物受太阳紫外线作用产生的一种具有刺激性的浅蓝色烟雾二问答1 化油器发动机为什么排放性能差因为受流体力学固有规律的限制,空燃比的控制不可能很理想、很精确,而且对多缸机来说,各缸的空燃比也不可能很均匀。
2汽油机控制怠速排放的措施。
a提高怠速转速b高能点火c增大气门间隙,减小气门重叠角d对进气进行预热,对发动机进行定期维护,及时清除燃烧室内积炭,对减少怠速排放污染物也有重要作用3 EGR率对汽油机的净化和性能的影响当EGR率超过15%~20%时,发动机的动力性和经济性开始恶化,未燃HC排放浓度也因EGR率加大发生失火现象而上升,而且此时对进一步降低NOx排放浓度的作用不大。
4稀薄燃烧对排放的影响稀薄燃烧对CO排放量的影响:采用稀薄燃烧后,在空气系数中a>1的某一范围内,CO的含量可以得到有效控制稀薄燃烧对HC排放量的影响:进行恰当的稀薄燃烧才可改善HC排放稀薄燃烧对NOx排放量的影响:采用稀薄燃烧在于提高指示热效率的同时,大大降低NOx排放量5 汽油机电控的组成汽油机由燃油供给系、工况数据采集系、喷油控制系组成。
论述CO的生成机理和影响因素生成机理影响因素燃油在气缸中燃烧不充分所致,是氧气不足而生成的中间产物1. 进气温度的影响2. 大气压力的影响3. 进气管真空度的影响4. 怠速转速的影响5. 发动机工况的影响论述车用汽油机和车用柴油机未燃HC的生成机理和影响因素 生成途径生成机理影响因素汽油机1. 气缸内未燃或者未然充分的碳氢燃料;2. 漏入曲轴箱的大量未燃燃料;3. 蒸发燃油蒸汽。
主要由壁面淬冷、狭隙效应、润滑油的吸附和解析、燃烧室内沉积物的影响、体积淬熄及碳氢化合物的后期氧化所致。
混合气越均匀,越接近理论空燃比,HC排放越低,适当减小点火提前角,减小燃烧室面容比,升高壁温,升高转速,HC排放量降低,此外空燃比转速不变,负荷变化对HC排放浓度几乎无影响;柴油机缸内燃烧产生除狭隙效应生成机理同上,HC排放少增大喷油提前角,提高冷却液温度,提高进气密度,减小喷孔面积,HC排放降低论述NOX的生成机理和影响因素生成途径生成机理影响因素NO 大部分在已燃气体稀混合气与温度呈正相关,浓混合气与O2呈正相关,总之温度升高,氧浓度越高,反应时间增加,NO排放增加汽油机混合气越浓,温度越低,残余废气系数越高,减小点火提前角,排气降低柴油机1.喷油提前角减小,燃烧推迟,温度降低,排放降低;2.负荷增大,混合气平均空燃比减小,最高温度和压力升高,排放升高,当负荷太高是反而下降,因为缺氧;3.燃烧规律:推迟燃烧始点,降低初始燃烧温度NO2低温抑制NO2向NO转化,NO2含量升高;小负荷和长期怠速NO2浓度升高多气门技术优点1. 扩大进排气门的总流通面积,增大进排气量,降低泵气损失,使燃烧更彻底,功率更高2. 可实现关闭部分通道,形成与汽油机转速相适应的进气滚流强度,拓宽了汽油机的高效工作转速范围3. 气门增多,则气门变小变轻,更快的开关,增大了气门开启的时间断面值,并使相邻气门之间的浪费燃烧室面积减小,增大表面积利用率4. 进排气重叠角减小,降低了小负荷工况时的排放,多气门排气阻力小,进气量大,扫除缸内废气效果提升汽油机机内净化的主要措施1. 大力推广汽油喷射电控系统2. 改善点火系统3. 积极开发分层充气及均质稀燃的新型燃烧系统4. 选用结构紧凑和面容比较小的燃烧室,缩短燃烧室狭缝长度,提高壁温5. 采用废气再循环控制6. 采用增压技术7. 采用可变气门正时技术均质压燃的优缺点优点:采用均质燃烧混合气,保持了原汽油机比功率高的特点;节流损失较小且压缩比高,采用多点同时着火的燃烧方式使得能量释放率高,接近于理想的等容燃烧,效率较高,改善了部分负荷下的燃油经济性。
汽车排放及控制技术知识点汇总第一章绪论一名词解释和填空题1)大气污染:随着人类社会发展,人类活动或自然过程使得某些物质进入大气,当他们呈现足够的浓度,达到足够的时间,就可能危害到人体的舒适和健康,危害到生态环境的平衡2)大气污染的一般分类:局部污染、区域性污染、全球污染3)大气污染源分为天然污染源和人为污染源。
4)汽车排放的主要污染物有CO、NO X、HC、光化学烟雾、微粒二、论述汽车排放污染物的种类、特点和危害1)一氧化碳:无色无臭,有毒气体;使血液输氧能力降低2)碳氢化合物:包括未燃和未完全燃烧的燃油、润滑油及其裂解产物和部分氧化物;饱和烃危害不大,不饱和烃危害很大3)氮氧化物:是NO和NO2的总称,百分之九十五为NO;NO 无色无味,毒性不大,NO2是红棕色气体,对呼吸道强烈刺激,产生酸雨、烟雾。
4)光化学烟雾:是排入大气氮氧化物和碳氢化合物受太阳紫外线作用产生的一种具有刺激性的浅蓝的烟雾,包含:臭氧、醛类、硝酸酯类;刺激眼睛和上呼吸到粘膜5)微粒:微粒越小,越不容易沉积,越容易深入肺部;其次物化活性越高,加剧了生理效应的发生和发展。
第二章汽车排放污染物的生成机理和影响因素一名词解释和填空题1)可燃混合气均匀,CO排量几乎取决于可燃混合气的空燃比或过量空气系数2)柴油机φa大,CO排放比汽油机低,由于柴油与空气混合不均匀,燃烧空间总存在局部缺氧和低温的地方,低负荷尽管φa很大,CO排放量反而上升。
3)影响CO生成的因素中:进气温度、进气管真空度升高,CO排放量升高;大气压力、怠速转速升高,CO排放量降低。
4)淬熄层:火焰接近气缸壁,缸壁附近混合气温度低,使气缸壁薄薄的边界层内的温度降低到混合气自燃温度以下,导致火焰熄灭,边界层的混合气未燃烧或未完全燃烧直接进入排气形成未燃HC,此边界层成为淬熄层5)体积淬熄:发动机在在某些工况下,火焰前峰面到达燃烧室壁面之前,由于燃烧室压力和温度下降太快,可能使火焰熄灭6)排气管HC氧化的条件:管内有足够的氧气、排气温度高于600度、停留时间大于50ms7)汽油机HC生成区主要在缸壁四周,排放峰值主要是排气门刚打开和排气过程结束8)绝热温度:混合气燃烧释放的全部热量减去因自身加热和组成变化所消耗的热量而达到的最高燃烧温度9)柴油机微粒包括白烟、蓝烟、黑烟。
车辆排放污染控制技术第一章车辆排放污染的背景随着城市化进程的加快和人们生活水平的提高,车辆作为现代社会不可或缺的交通工具,越来越多地被使用。
然而,车辆带来的环境问题也日益凸显。
汽车在运转过程中,会排放出多种污染物,其中氮氧化物、一氧化碳、挥发性有机物和颗粒物等对环境和人类健康造成严重影响。
据统计,车辆排放污染所带来的城市环境污染和气候变化问题逐年加剧。
所以,车辆排放污染控制技术是当今社会亟需解决的问题之一。
第二章车辆排放污染的影响车辆排放污染的主要影响包括环境污染和人类健康问题。
首先是环境污染问题。
车辆排放的气体和颗粒物对空气质量和大气环境造成了严重威胁。
氮氧化物和挥发性有机物排放会促进光化学反应,造成空气中光化学烟雾的形成。
颗粒物会对人们的视力产生影响。
总的来说,车辆排放带来了区域污染和全球气候变化等问题。
其次是人类健康问题。
车辆排放物质会直接对人体呼吸道造成影响,严重影响人类健康。
酸雨、温室气体等都是车辆排放污染的后果。
第三章车辆排放污染控制技术的种类目前,已有很多种车辆排放污染控制技术。
下面我们将从以下几方面进行介绍。
3.1 发动机本身的控制技术发动机是车辆排放污染的主要来源,因此,从发动机本身入手是最为有效控制排放的方法。
目前,以燃油预热、增压、直喷、超高压共轨喷射等技术为代表的冷却EGR技术、SCR技术、LNT技术,以及高效混合动力等技术已得到应用并显示出成功的控制效果。
3.2 排气后处理技术此类技术通过对发动机排放物进行后处理,来减少有害物质的排放。
其中,催化转化器是最常用的技术。
它通过催化氧化反应,将一氧化碳(CO)、氢碳化合物(HC)、氮氧化物(NOx)转化为水、二氧化碳及氮氧化合物等不易对健康人体造成一定危害的化合物。
3.3 废气回收技术废气回收技术可以将排放的废气、有害物质等回收再利用。
目前,废气回收技术主要有废气再循环技术和废气液化技术等。
第四章前沿技术展望4.1 新型排放物测量技术传统的排放物测量技术往往只能对少数几种物质进行测量,而不能准确测量各种污染物的浓度变化。
第一章绪论一名词解释和填空题1)大气污染:随着人类社会发展,人类活动或自然过程使得某些物质进入大气,当他们呈现足够的浓度,达到足够的时间,就可能危害到人体的舒适和健康,危害到生态环境的平衡2)大气污染的一般分类:局部污染、区域性污染、全球污染3)大气污染源分为天然污染源和人为污染源。
4)汽车排放的主要污染物有CO、NO X、HC、光化学烟雾、微粒二、论述汽车排放污染物的种类、特点和危害1)一氧化碳:无色无臭,有毒气体;使血液输氧能力降低2)碳氢化合物:包括未燃和未完全燃烧的燃油、润滑油及其裂解产物和部分氧化物;饱和烃危害不大,不饱和烃危害很大3)氮氧化物:是NO和NO2的总称,百分之九十五为NO;NO无色无味,毒性不大,NO2是红棕色气体,对呼吸道强烈刺激,产生酸雨、烟雾。
4)光化学烟雾:是排入大气氮氧化物和碳氢化合物受太阳紫外线作用产生的一种具有刺激性的浅蓝的烟雾,包含:臭氧、醛类、硝酸酯类;刺激眼睛和上呼吸到粘膜5)微粒:微粒越小,越不容易沉积,越容易深入肺部;其次物化活性越高,加剧了生理效应的发生和发展。
第二章汽车排放污染物的生成机理和影响因素一名词解释和填空题1)可燃混合气均匀,CO排量几乎取决于可燃混合气的空燃比或过量空气系数2)柴油机φa大,CO排放比汽油机低,由于柴油与空气混合不均匀,燃烧空间总存在局部缺氧和低温的地方,低负荷尽管φa很大,CO排放量反而上升。
3)影响CO生成的因素中:进气温度、进气管真空度升高,CO排放量升高;大气压力、怠速转速升高,CO排放量降低。
4)淬熄层:火焰接近气缸壁,缸壁附近混合气温度低,使气缸壁薄薄的边界层内的温度降低到混合气自燃温度以下,导致火焰熄灭,边界层的混合气未燃烧或未完全燃烧直接进入排气形成未燃HC,此边界层成为淬熄层5)体积淬熄:发动机在在某些工况下,火焰前峰面到达燃烧室壁面之前,由于燃烧室压力和温度下降太快,可能使火焰熄灭6)排气管HC氧化的条件:管内有足够的氧气、排气温度高于600度、停留时间大于50ms7)汽油机HC生成区主要在缸壁四周,排放峰值主要是排气门刚打开和排气过程结束8)绝热温度:混合气燃烧释放的全部热量减去因自身加热和组成变化所消耗的热量而达到的最高燃烧温度9)柴油机微粒包括白烟、蓝烟、黑烟。
汽车尾气排放:控制汽车污染的技术手段汽车尾气排放是目前城市环境污染的主要因素之一。
控制汽车污染的技术手段是保障城市空气质量和居民健康的重要措施之一。
本文将详细介绍控制汽车污染的技术手段,并分点列出相关内容。
一、改善燃烧技术1. 推广高效率燃烧技术:提高汽车发动机的热效率,减少废气排放,可以通过调整燃油喷射系统、改进燃烧室和排气系统等方式实现。
2. 推广清洁燃料:采用清洁燃料(如天然气、乙醇和电力)代替传统石油燃料,可以减少尾气中的有害物质排放,同时降低对环境的影响。
二、采用尾气净化技术1. 车载废气净化装置:安装废气后处理装置,如三元催化器、颗粒捕集器和氮氧化物还原装置等,可以有效减少废气中的有害物质排放,使尾气达到国家排放标准。
2. 建设尾气净化设施:建设道路两旁的排放控制设备,如机动车尾气排放控制带、静电净化装置和吸附装置等,可以在源头上减少尾气的排放。
三、强化管理措施1. 加强排放监测:建立健全的排放监测体系,对汽车尾气排放进行定期检测和监测,对达不到排放标准的车辆进行处罚和整改。
2. 推行排放标准:制定和完善汽车排放标准,对汽车生产和销售环节进行控制,推动汽车行业向低排放、高效能方向发展。
3. 限制高污染汽车进入城区:采取限行、限购等措施,限制高污染汽车进入城区,减少尾气排放对城市空气质量的影响。
4. 鼓励绿色出行:倡导和推广绿色出行方式,如鼓励步行、自行车出行,减少对汽车的依赖,降低尾气排放。
四、加强宣传与教育1. 提高公众环保意识:通过媒体宣传、社区教育等方式,加强公众对汽车污染的认识和了解,提高环保意识,形成社会共识。
2. 科普环保知识:开展环境保护知识普及活动,向公众传递汽车尾气排放对环境和健康的危害,引导公众采取相应的措施减少污染。
综上所述,控制汽车尾气排放的技术手段包括改善燃烧技术、采用尾气净化技术、强化管理措施以及加强宣传与教育。
只有综合运用这些措施,才能有效降低汽车尾气的排放,改善城市空气质量,保障公众健康。
1.残余废气系数:缸内残余废气质量与进气终了气缸内充气质量之比。
2.过量空气系数:1kg燃料燃烧室实际所供给的空气质量除以完全燃烧时所需的理论空气质量。
3.比排放量:每千瓦时排放的污染物的质量4.EFI:电控汽油喷射系统。
5.EMS:电控发动机管理系统。
6.EGR:控制氮氧化合物排放的主要措施,它将汽油机排除的一部分废弃重新引入发动机进气系统,与混合气一起再进入汽缸燃烧7.EGR率:废气混入的多少用EGR率表示,其定义为:返回废气量/(进气量+返回废气量)×100%,柴油机EGR中,废气可达到40%,汽油机不能超过20% 8.HCCI:均质混合气压燃技术。
9.增加比:增压后的气体压力与增加前气体压力之比。
10.HEV:混合动力汽车11.EV:纯电动汽车12.FCEU:燃料电池汽车13.NPIR:不分光红外线气体分析仪14.FID:氢火焰离子分析仪15.CLD:化学发光分析仪16.排放特性:发动机排放污染物的浓度是随发动机的工况(负荷与转速)变化的17.踌躇阶段:第一次加速,压力、转矩、转速增加,但滞燃期长,转速没增加或稍有降低18.PM2.5:空气动力学中当量直径小于等于2.5微米的颗粒,主要污染物CO、NOx、HC微粒、 PM2.5 每增加10%,死亡率增加4%,得病率增加6%,肺癌增加8%。
19.帘区:气门的圆周乘以气门的升程,即气门开启空间帘区越大说明气门开启的空间越大,进气量也就越大。
当每个气缸的气门数增加到六个时,帘区值反而会下降二、填空1.大气污染一般分类:局部污染、区域性污染、全球性污染2.汽车排放的主要污染物:一氧化碳、氮氧化合物、碳氢化合物和微粒,主要对人的心肺健康、血红蛋白有害3.改善汽车排放性能的措施:国际条约、上层重视、汽车新技术、提高燃油标准。
我国法律:《中华人民共和国环境保护法》、《中华人民共和国大气污染防治法》、《环境空气质量标准》4.16年汽车保有量1.84亿,汽车对大气污染的贡献率为13.5%-41%5.汽车发展的四大趋势:轻量化、电动化、智能化、共享化6.新能源汽车:混合动力汽车、纯电动汽车、燃料电池电动汽车、氢动力汽车及其他新能源汽车7.控制气候的三个里程碑式的协议:联合国气候变化框架条约、京都议定书、巴黎气候协定8.温度越高氧浓度越高反应时间越长,NOx生成量越多,控制NOx化合物的主要方法就是降低最高燃烧温度9.影响汽油机氮氧化物排放的因素:过量空气系数和燃烧室温度、残余废气分数、点火时刻、三效催化技术10.电控喷射系统三个阶段:位置控制系统、时间控制系统、高压共轨系统11.汽油的牌号按辛烷值划分,国(IV)有3个:90号、93号、97号。
汽车排放控制技术编写:王文斌一、汽车排放的主要污染物一氧化碳(CO)、碳氢化合物(HC)、氮氧化合物(NOx)硫化物微粒(又碳烟、铅氧化物等重金属氧化物和烟灰等组成)。
就CO来说,如果把汽油发动机CO排放量当作1的话,则液化气发动机的CO排放量为1/2,而柴油发动机的CO排放量为1/100。
可以看出,柴油发动机与其有发动机相比,其CO排出量要小得多。
而且,柴油发动机的HC排出量也较少,但NOx排出量则和汽油机差不多。
以HC为主要成分(约占HC总排量的25%),并含有CO等其他成分的窜气,从曲轴箱排出;在不同运行工况,从发动机废气排出不同成分的CO、HC(约占HC总排量的55%)及NOx等有害气体;汽油从油箱、化油器浮子室及油泵接头处蒸发,散发出HC(约占HC总排量的20%)。
1、一氧化碳(CO)在内然发动机中,CO是空气不足或其他原因造成不完全燃烧时,所产生的一种无色、无味的气体。
CO吸入人体后,非常容易和血液中的血红蛋白结合,它的亲和力是氧的300倍。
因此,肺里的血红蛋白不与氧结合而与CO结合,致使人体缺氧,引起头痛、头晕、呕吐等中毒症状,严重是造成死亡。
2、碳氢化合物(HC)HC是指发动机废气中的未燃部分,还包括供油系中燃料的蒸发和滴漏。
单独的HC 只有在浓度相当高的情况下才会对人体产生影响,一般情况下作用不大,但它却是产生光化学烟雾的重要成分。
3、氮氧化合物(NOx)NOx是发动机大负荷工作时大量产生的一种褐色的有臭味的废气。
发动机废气刚一排出时,气内存在的NO毒性较小,但NO很快氧化成毒性较大的NO2等其他氮氧化合物。
这些氮氧化合物,我们统称为NOx。
NOx进入肺泡后能形成亚硝酸和硝酸,对肺组织产生剧烈的刺激作用。
亚硝酸盐则能与人体内的血红蛋白结合,形成变性血红蛋白,可在一定程度上导致组织缺氧NOx与HC受阳光中紫外线照射后发生化学反应,形成光化学烟雾。
当光化学烟雾种的光化学氧化剂超过一定浓度时,具有明显的刺激性。
汽车排放与污染控制一1 CO22碳氢化合物3定容取样法。
4 过量空气系数,15燃料高温6 喷油压力、燃烧室形状7催化剂8冷起动二1大气污染通常是指由于人类活动或自然过程引起某些物质进入大气中,呈现出足够的浓度,达到足够的时间,并因此危害了人体的舒适、健康和福利或环境污染的现象”。
2、挤流:在压缩过程后期,活塞表面与气缸之间产生的径向功横向气流运动,叫挤流。
3乳化燃料由燃料油(煤油、汽油、柴油、重油、渣油)和水组成的乳化液就被称为乳化燃料。
4 喷油是台湾的一种叫法.其实就是工业产品的表面涂装加工的称呼5空燃比,是混合气中空气与燃料之间的质量的比例。
一般用每克燃料燃烧时所消耗的空气的克数来表示。
三、1简述能源和资源的定义和分类能源就是向自然界提供能量转化的物质(矿物质能源,核物理能源,大气环流能源,地理性能源)。
能源是人类活动的物质基础。
按来源分为3类:①来自地球外部天体的能源(主要是太阳能)②地球本身蕴藏的能量。
通常指与地球内部的热能有关的能源和与原子核反应有关的能源,如原子核能、地热能等。
③地球和其他天体相互作用而产生的能量。
如潮汐能。
按能源的产生方式分类有一次能源和二次能源“资源”是指一国或一定地区内拥有的物力、财力、人力等各种物质要素的总称。
分为自然资源和社会资源两大类。
前者如阳光、空气、水、土地、森林、草原、动物、矿藏等;后者包括人力资源、信息资源以及经过劳动创造的各种物质财富2汽油机燃烧产物NO的生成机理3大气污染物定义:大气中危害人类和环境的人为污染物和自然污染物直接与汽车排放有关的大气污染物有CO、NOx、碳氢化合物、SO2、铅、细微颗粒物、氧化亚氮N2O、臭氧4 答:火花塞位置对点火的影响:间隙过小,则火花微弱,并容易产生积碳而漏电,间隙过大,所需击穿电压增高,不易起动,而且高速时容易发生“缺火”,间隙过小或过大都会影响到正常点火,从而导致CO、HC排放量增加。
四1与普通柴油相比,生物柴油具有的性能(1)具有优良的环保特性:生物柴油和石化柴油相比含硫量低,使用后可使二氧化硫和硫化物排放大大减少。
第一章绪论一名词解释和填空题1)大气污染:随着人类社会发展,人类活动或自然过程使得某些物质进入大气,当他们呈现足够的浓度,达到足够的时间,就可能危害到人体的舒适和健康,危害到生态环境的平衡2)大气污染的一般分类:局部污染、区域性污染、全球污染3)大气污染源分为天然污染源和人为污染源。
4)汽车排放的主要污染物有CO、NO X、HC、光化学烟雾、微粒二、论述汽车排放污染物的种类、特点和危害1)一氧化碳:无色无臭,有毒气体;使血液输氧能力降低2)碳氢化合物:包括未燃和未完全燃烧的燃油、润滑油及其裂解产物和部分氧化物;饱和烃危害不大,不饱和烃危害很大3)氮氧化物:是NO和NO2的总称,百分之九十五为NO;NO无色无味,毒性不大,NO2是红棕色气体,对呼吸道强烈刺激,产生酸雨、烟雾。
4)光化学烟雾:是排入大气氮氧化物和碳氢化合物受太阳紫外线作用产生的一种具有刺激性的浅蓝的烟雾,包含:臭氧、醛类、硝酸酯类;刺激眼睛和上呼吸到粘膜5)微粒:微粒越小,越不容易沉积,越容易深入肺部;其次物化活性越高,加剧了生理效应的发生和发展。
第二章汽车排放污染物的生成机理和影响因素一名词解释和填空题1)可燃混合气均匀,CO排量几乎取决于可燃混合气的空燃比或过量空气系数2)柴油机φa大,CO排放比汽油机低,由于柴油与空气混合不均匀,燃烧空间总存在局部缺氧和低温的地方,低负荷尽管φa很大,CO排放量反而上升。
3)影响CO生成的因素中:进气温度、进气管真空度升高,CO排放量升高;大气压力、怠速转速升高,CO排放量降低。
4)淬熄层:火焰接近气缸壁,缸壁附近混合气温度低,使气缸壁薄薄的边界层内的温度降低到混合气自燃温度以下,导致火焰熄灭,边界层的混合气未燃烧或未完全燃烧直接进入排气形成未燃HC,此边界层成为淬熄层5)体积淬熄:发动机在在某些工况下,火焰前峰面到达燃烧室壁面之前,由于燃烧室压力和温度下降太快,可能使火焰熄灭6)排气管HC氧化的条件:管内有足够的氧气、排气温度高于600度、停留时间大于50ms7)汽油机HC生成区主要在缸壁四周,排放峰值主要是排气门刚打开和排气过程结束8)绝热温度:混合气燃烧释放的全部热量减去因自身加热和组成变化所消耗的热量而达到的最高燃烧温度9)柴油机微粒包括白烟、蓝烟、黑烟。
白烟和蓝烟为未燃的燃料颗粒,黑烟为C粒子。
二简答题论述车用汽油机和车用柴油机未燃HC的生成机理和影响因素第三章汽车排放特性一填空名词解释题1)瞬态工况:发动机的转矩和角速度随时间迅速变化的工况。
2)发动机的排放特性:各种排气污染物的排放量随发动机运转工况如转速、平均有效压力的变化规律3)常温启动:浓混合气、温度低都使燃烧不完全,使CO、HC排放增加;混合气过浓温度低,氧气缺乏,使NOX排放减少,但随温度升高呈上升趋势。
热启动时较常温下混合气浓,CO量升高,HC的量减少,热启动缸内混合器温度高于常温启动,氮氧化物排放高于常温启动。
4)加速时,混合气过稀,HC排放增加,混合气过浓导致CO、HC排量增加,温度升高,氮氧化物升高;减速时,对于化油器式汽油机,形成浓的混合气,CO、HC排量增加;汽油喷射发动机,不在供油,CO、HC排放减少。
5)怠速工况:转速低,混合气浓度较高,残余废气量增加,燃烧不完全使CO、HC量增加,氮氧化物减少;当怠速转速增大时,CO、HC的量减少。
6)柴油机启动工况:压缩温度低,燃油雾化气化很差,必须供给较多的油,因此CO、HC及微粒的排放量比稳态高。
7)转速踌躇阶段:柴油机启动,第一次加速的初期,每缸每循环燃烧压力增加,转矩和转速增加,然而起步温度低,雾化质量差,这种转速的增加,使以曲轴转角表示的滞燃期相对更长,在压缩上止点之后更大的曲轴转角位置才着火,导致柴油机转速不会增加或稍有降低。
8)柴油机减速时排放问题不大;加速时,排放烟度明显增加。
第四章汽油机机内净化一、填空名词解释题1)机内净化:从有害排放物的生成机理及影响因素出发,以改进发动机燃烧过程为核心,达到减少和抑制污染物生成的各种技术。
2)汽油机的燃烧过程分为:着火延迟期、明显燃烧期、补燃期3)汽油机的主要排放污染物:HC、CO、NO X、SO2、铅化物4)汽油喷射电控系统:通过传感器检测发动机状态,经微机判断、计算,使发动机在不同的工况下,均能获得合适空燃比的混合气。
5)电控汽油喷射系统按喷油器数目分单点喷射和多点喷射、按喷射区域分为进气道喷射和缸内喷射、按喷射方式分为连续喷射和间歇喷射、按进气量检测方法来分空气流量型和进气压力型。
6)喷油时刻控制方式有三种同时喷射、分组喷射和顺序喷射。
包括喷油时刻控制和喷油量控制。
7)点火系统通过火花品质和点火正时对排放产生影响。
8)减小点火提前角(推迟点火)一方面降低了燃烧气体的最高燃烧温度和缸内最高燃烧压力,另一方面缩短了着火燃烧产物的反应时间,NO X 、HC 排量降低,加速催化剂起燃,动力性和经济性降低。
9)汽油机怠速:增大气门间隙,减小气门重叠角,降低HC、CO排放浓度。
10)稀薄燃烧:使过量空气系数从1提高到远超过1.1的水平,因为混合气越稀,热效率越高。
使CO、HC、NO X排量得到有效控制。
11)分层燃烧:合理的组织气缸内的混合气分布,使在火花塞周围有较浓的混合气,燃烧室大部分区域具有很稀的混合气,这样可确保正常点火燃烧,提高经济性,减少排放。
12)高压缩比使HC、NO X 、CO排放增加,但可以获得较好的油耗和功率指标。
13)EGR率:=返回废气量/返回其体量+进气量14)内部EGR:通过不充分排气以增大滞留在气缸内的废气量来实现EGR的效果的方式,废气量决定于配气相位重叠角,角度增大,残余废气的量也增加。
15)多气门技术:增大换气面积,增大充量系数,保证较高的质量燃烧率。
16)EGR率对汽油机净化与性能的影响EGR率越大,对降低NO X有利,但燃油消耗率也将增加;EGR率通常控制在10%--20%,过高使HC排放增加二、简答题●汽油机机内净化的主要措施:1)大力推广汽油喷射电控系统2)改善点火系统3)积极开发分层充气及均质稀燃的新型燃烧系统4)选用结构紧凑和面容比较小的燃烧室,缩短燃烧室狭缝长度,提高壁温5)采用废气再循环控制●简述废气再循环系统的组成、控制策略和原理原理:废气再循环技术是控制氮氧化物排放的主要措施,它将汽车发动机排出的一部分废气重新引入发动机进气系统,与混合器一起进入气缸燃烧。
废气对新鲜空气的稀释作用意味着降低了氧浓度;另一方面废气混入后提高了混合气的比热容,从而加热这种废气稀释后的混合气所需的热量随之增大,在燃料燃烧放出的热量不变的情况下,最高温度可以降低,从而使氮氧化物在燃烧过程中的生成受到抑制,明显降低其排放。
废气再循环的控制策略:怠速、小负荷、大负荷、高速、启动暖机等瞬态工况不进行EGR,EGR量应随负荷增加而增加,并保证各缸EGR率一致。
EGR系统(其中的EGR阀是最关键的部件):真空控制EGR系统、电控真空驱动EGR系统、闭环电控EGR系统。
●电控汽油喷射系统的特点1)用微机控制每循环的喷油量和喷油时刻,可按工况对喷油量进行校正2)每缸单独喷油器供油,提高各缸空燃比的均匀性和喷油量的精确性3)燃油雾化特性由喷油器决定,启动时具有良好的喷油性能,启动性能良好,HC排放少。
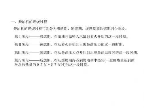
4)进气系统没有节流作用,减少阻力损失,充气效率高第五章柴油机机内净化一填空名词解释题1)柴油机靠调节循环喷油量来调节负荷,而循环进气量保持不变,混合气浓度随负荷变化为质调节2)柴油机的燃烧过程:滞燃期、速燃期、缓燃期、后燃期3)柴油机主要排放污染物是氮氧化物和微粒。
但降低排放往往存在矛盾4)柴油机按燃烧室设计分为:直喷式柴油机和非直喷式柴油机5)燃烧室按构造划分,主要有涡流式燃烧室和预燃式燃烧室6)直喷式燃烧室:浅盆形燃烧室、深坑型、球形燃烧室7)滚流:多气门发动机缸内气体流动的主要形式,通过对不同进气门处气流导向来实现。
二简答题●区分涡流式燃烧室和预燃室式燃烧室1)涡流式燃烧室:压缩过程,空气受挤压进入涡流式形成有组织的压缩涡流,燃油顺涡流方向喷入涡流室,迅速扩散蒸发与气流混合。
火焰随涡流旋转很快传遍整个涡流式,随后,高温高压燃气通过连接通道进入主燃烧室,在活塞顶部形成强烈的二次涡流,完成整个燃烧过程。
采用浓稀两段混合燃烧方式,前段的浓混合气抑制了氮氧化物的生成和燃烧温度,而后端的稀混合气和二次涡流有加速了燃烧,促使碳烟的的快速氧化因而使氮氧化物和微粒排量降低。
2)预燃室燃烧室:压缩形成气流在预燃室形成无组织的紊流流动,其他同上。
●低排放柴油喷射系统任务;据柴油机的输出功率的需要,在每一次的循环中,将精确的燃油量,按准确的喷油正时,以一定的喷油压力,将柴油喷入燃烧室。
1)喷油压力越大,喷油能量越高,喷雾越细,混合气形成和燃烧越完全,因为柴油机的排放性能和动力性经济型都得以改善。
2)喷油规律:(影响柴油机排放的主要因素)初期缓慢,中期急速,后期快断。
3)喷油时刻:提前角过大,滞燃期长,压力温度升高,氮氧化物排放增加;过小,后燃增加,发动机容易过热。
●论述电控柴油喷射系统1)第一代:位置控制系统:用线位移或角位移电磁执行结构控制油量调节杆的位移和提前角运动位置的位移,实现喷油量和供油正时的电控,使控制精度和响应速度高2)第二代:时间控制系统:利用高速强力电磁阀喷油器,以脉动信号来控制电磁阀的吸合和断开,以控制喷油器的开启和关闭3)第三代:电控高压共轨系统:低压燃油泵将燃油输入高压油泵,高压油泵将燃油输入高压共轨管,高压共轨管压力可由电控单元调节,燃油经过高压油管由电控喷油器喷入气缸。
第六章汽车后处理净化一填空名词解释题1)后处理技术:三效催化转换器、热反应器、空气喷射器2)三效催化转换器:由壳体、垫层和催化剂(载体、涂层和活性组分)组成。
3)三效催化转化器最主要的性能指标:污染物转化效率和排气流动阻力4)热反应器:汽油机工作过程中的不完全燃烧产物CO、HC在排气过程中可以继续氧化,但必须有足够的空气和温度以保证其高的氧化速率,热反应器为此提供必要的温度条件。
5)空气喷射器:就是将新鲜空气喷射到排气门的后面,是尾气中的HC化合物和CO在排气管内与空气混合,继续进行氧化的方法,又称二次空气法。
分为主动式空气喷射装置(有空气泵)和被动式空气喷射装置(无空气泵)二简答题●论述三效催化转化器的催化反应机理1)反应物分子外扩散、内扩散2)吸附:一种或数种物质的原子、分子或离子附着在另一种物质表面上的过程3)表面反应过程:反应物分子分别与同样吸附在活性中心的氧化剂分子或还原剂分子发生氧化还原反应4)脱附过程:生成的反应物分子从催化剂表面的活性中心脱离出来5)反应产物内扩散、外扩散●三效催化剂的劣化机理1)热失活:催化剂长时间工作在高温环境,涂层组织相变,载体烧溶塌陷,贵金属间发生反应,催化剂活性降低2)化学中毒:毒性化学物质吸附在催化剂表面活性中心不易脱附,使催化剂对有害排放物转化效率降低的现象。