增值税、消费税、营业税、企业所得税、个人所得税【区别】
- 格式:doc
- 大小:86.00 KB
- 文档页数:5
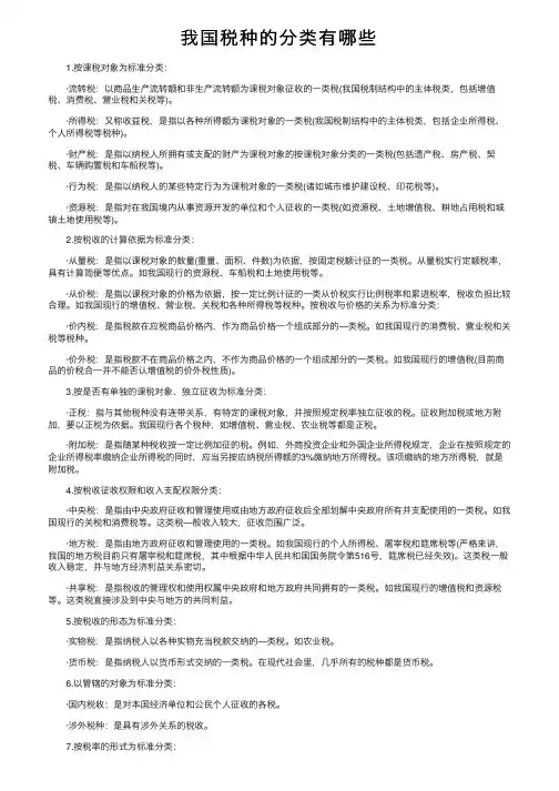
我国税种的分类有哪些1.按课税对象为标准分类:·流转税:以商品⽣产流转额和⾮⽣产流转额为课税对象征收的⼀类税(我国税制结构中的主体税类,包括增值税、消费税、营业税和关税等)。
·所得税:⼜称收益税,是指以各种所得额为课税对象的⼀类税(我国税制结构中的主体税类,包括企业所得税、个⼈所得税等税种)。
·财产税:是指以纳税⼈所拥有或⽀配的财产为课税对象的按课税对象分类的⼀类税(包括遗产税、房产税、契税、车辆购置税和车船税等)。
·⾏为税:是指以纳税⼈的某些特定⾏为为课税对象的⼀类税(诸如城市维护建设税、印花税等)。
·资源税:是指对在我国境内从事资源开发的单位和个⼈征收的⼀类税(如资源税、⼟地增值税、耕地占⽤税和城镇⼟地使⽤税等)。
2.按税收的计算依据为标准分类:·从量税:是指以课税对象的数量(重量、⾯积、件数)为依据,按固定税额计征的⼀类税。
从量税实⾏定额税率,具有计算简便等优点。
如我国现⾏的资源税、车船税和⼟地使⽤税等。
·从价税:是指以课税对象的价格为依据,按⼀定⽐例计征的⼀类从价税实⾏⽐例税率和累进税率,税收负担⽐较合理。
如我国现⾏的增值税、营业税、关税和各种所得税等税种。
按税收与价格的关系为标准分类:·价内税:是指税款在应税商品价格内,作为商品价格⼀个组成部分的—类税。
如我国现⾏的消费税、营业税和关税等税种。
·价外税:是指税款不在商品价格之内,不作为商品价格的⼀个组成部分的⼀类税。
如我国现⾏的增值税(⽬前商品的价税合⼀并不能否认增值税的价外税性质)。
3.按是否有单独的课税对象、独⽴征收为标准分类:·正税:指与其他税种没有连带关系,有特定的课税对象,并按照规定税率独⽴征收的税。
征收附加税或地⽅附加,要以正税为依据。
我国现⾏各个税种,如增值税、营业税、农业税等都是正税。
·附加税:是指随某种税收按⼀定⽐例加征的税。
税收的种类有哪些?共有增值税、消费税、营业税、企业所得税、个⼈所得税、资源税、城镇⼟地使⽤税、房产税、城市维护建设税、耕地占⽤税、⼟地增值税、车辆购置税、车船税、印花税、契税、烟叶税、关税、船舶吨税、固定资产投资⽅向调节税等19个税种。
税收是国家财政收⼊来源的⼀部分,重要性相信⼤家不⾔⽽喻。
我们知道,国家不管征收什么税种,都需要⼀定的纳税⼈作为征收对象进⾏交税。
因此,纳税⼈是构成税收必不可少的基本因素。
那么,你知道税收的种类有哪些吗?针对这⼀问题,下⾯就让律图⼩编为您解答吧。
税收的种类有哪些?按征税对象的不同来分类,我国税种⼤体可分为以下五类:《中华⼈民共和国税收征收管理法》第三条税收的开征、停征以及减税、免税、退税、补税,依照法律的规定执⾏;法律授权国务院规定的,依照国务院制定的⾏政的规定执⾏。
任何机关、单位和个⼈不得违反法律、⾏政法规的规定,擅⾃作出税收开征、停征以及减税、免税、退税、补税和其他同税收法律、⾏政法规相抵触的决定。
⼀、对流转额的征税对流转额的征税简称流转税,或商品和劳务税。
它是对销售商品或提供劳务的流转额征收的⼀类税收。
商品交易发⽣的流转额称为商品流转额。
这个流转额既可以是指商品的实物流转额,也可以是指商品的货币流转额。
商品交易是⼀种买卖⾏为,如果税法规定卖⽅为纳税⼈,商品流转额即为商品销售数量或销售收⼊;如果税法规定买⽅为纳税⼈,商品流转额即为采购数量或采购⽀付⾦额。
⾮商品流转额是指各种社会服务性⾏业提供劳务所取得的业务或劳务收⼊⾦额。
按销售收⼊减除物耗后的增值额征收的,也归于流转税⼀类。
流转税与商品(或劳务)的交换相联系,商品⽆处不在,⼜处于不断流动之中,这决定了流转税的征税范围⼗分⼴泛;流转税的计征,只问收⼊有⽆,⽽不管经营好坏、成本⾼低、利润⼤⼩;流转税都采⽤⽐例税率或定额税率,计算简便,易于征收;流转税形式上由商品⽣产者或销售者缴纳,但其税款常附着于卖价,易转嫁给消费者负担,⽽消费者却不直接感到税负的压⼒。
增值税、消费税、营业税、企业所得税、个人所得税【区别】一、概念:1、增值税:以商品在流转过程中产生的增值额为计税依据而征收的一种流转税。
2、消费税:是对在我国境内生产、委托加工、进口应税消费品的单位和个人征收的一种流转税。
3、营业税:对提供应税劳务、转让无形资产和销售不动产的单位和个人征收的一种流转税。
4、企业所得税:对在我国境内的企业和其他组织取得的生产经营所得和其他所得征收的一种税。
5、个人所得税:是对个人(自然人)的劳务和非劳务所得征收的一种税。
二、征税对象(纳税义务人、税目、税率、计税依据):1、增值税:(占全国的60%税收)项目一般纳税人(销项税-进项税)小规模(销售额×税率)划分标准从事货物生产或提供应税劳务的纳税人,以及以其为主,兼营货物批发或零售的纳税人年销售额在50万元以上50万元以下从事货物批发或零售的纳税人年销售额在80万元以上80万元以下适用税率(一般纳税人)或征收率(小规模纳税人)17% 除适用13%税率货物之外征收率3%(1)销项税额=不含税销售额×适用税率(2)不含税销售额=含税销售额÷(1+税率或征收率)(3)进口货物应缴纳税额:不得抵扣进项税额(4)进口税:应纳税额=组成计税价格×税率①不征消费税:组成计税价格=关税完税价格+关税税额②应征消费税:组成计税价格=关税完税价格+关税税额+消费税税额2、消费税:(1)纳税义务人:在中华人民共和国境内生产、委托加工和进口应税消费品的单位和个人(2)税目:烟、酒及酒精、化妆品、贵重首饰及珠宝玉石、鞭炮焰火、成品油、汽车轮胎、摩托车、小汽车、高尔夫球及球具、高档手表、游艇、木制一次性筷子、实木地板(3)税率:①单一比例税率:除适用单一定额税率和复合税率之外的各种应税消费品②单一定额税率:黄酒、啤酒、成品油③复合税率:卷烟、白酒(4)计算方法:①从价定率计征:应纳税额=销售额×税率②从量定额计征:应纳税额=销售数量×税率③复合计征:应纳税额=销售额×税率+销售数量×税率4、企业所得税:纳税人税率备注居民25%非居民在中国境内设立机构、场所取得的所得与该机构、场所有实际联系取得的所得与该机构、场所没有实际联系20%预提所得税,以支付人为扣缴义务人在中国境内未设立机构、场所应纳税所得额=纳税年度的收入总额-不征税收入-免税收入-扣除项目-允许弥补的以前年度亏损应纳所得税额=应纳税所得额×适用税率-税法规定减免和抵免的税额5、个人所得税:(1)纳税义务人:在中国境内有住所,或者虽无住所而在境内居住满1年,并从中国境内和境外取得所得的个人;在中国境内无住所又不居住或者无住所而在境内居住不满1年,但从中国境内取得所得的个人。
目前中国的19个税种1、增值税2、消费税3、营业税4、企业所得税5、个人所得税6、资源税7、城镇土地使用税8、土地增值税9、房产税 10、城市维护建设税 11、车辆购置税 12、车船税13、印花税 14、契税 15、耕地占用税 16、烟叶税 17、关税 18、船舶吨税 19、固定资产投资方向调节税(从2000年起暂停征收)增值税定义:增值税(value added tax)是对销售货物或者提供加工、修理修配劳务以及进口货物的单位和个人就其实现的增值额征收的一个税种。
从计税原理上说,增值税是以商品(含应税劳务)在流转过程中产生的增值额作为计税依据而征收的一种流转税。
实行价外税,也就是由消费者负担,有增值才征税没增值不征税,但在实际当中,商品新增价值或附加值在生产和流通过程中是很难准确计算的。
征收对象:在中华人民共和国境内销售货物或者提供加工、修理修配劳务以及进口货物的单位和个人,为增值税的纳税义务人。
但实际上,该税项将通过售价,转移给消费者。
征税内容:增值税征收范围包括:1、货物(有形动产,包括热力、电力、气体等);2、应税劳务(提供的加工修理修配劳务);3、进口货物。
适用税率:增值税税率分为四档:基本税率17%、低税率13%,征收率和零税率。
与国外的差异:增值税问世于法国。
早在1954年,法国即在原流转税的基础上建立了增值税,并逐步扩展到经济生活的各个领域。
目前法国是实行多档税率结构,包括标准税率(19.6%)、低税率(5.5%)、特别税率(2.0%)和零税率,与中国相类似。
而在美国,除了曾在密歇根州征收一种称为单一商业税(Single Business Tax)的增值税外,其他各州都没有征收增值税。
其原因主要在于两个方面:一是担心增值税的局限性会产生消极后果,如累退效应产生不公平,税负归宿不稳定,税负转嫁可能引起通货膨胀;更深层的原因是政治上的障碍,立法者担心增值税的引入会引起中央和地方在税收主权和利益方面的冲突。
财政有关专业名词术语解释1、依法理财。
是指依照宪法、法律和行政法规等的规定,综合运用法律手段、经济手段和行政手段管理国家财政,实现财政管理的法治化、规范化和制度化。
2、一般预算收入。
通常是指正常的预算收入,在报告中是指现行政府预算收支科目规定的特定预算科目种类。
这一特定科目的设立,是1996年随着养路费等基金收入纳入预算管理,为有别于政府性基金预算收入而确定的收入科目。
一般预算收入主要有:增值税、消费税、营业税、企业所得税、个人所得税、资源税、城市维护建设税、房产税、印花税、城镇土地使用税、土地增值税、车船使用和牌照税、屠宰税、筵席税、关税、农业税、农业特产税、牧业税、耕地占用税、契税、国有资产经营收益、国有企业计划亏损补贴、行政性收费收入、罚没收入、海域场地矿区使用收入、专项收入、其他收入等。
3、财政经常性收入。
根据国家有关法律规定,各级财政预算安排的教育、科技、农业支出的增长幅度,应高于财政经常性收入的增长。
但由于前些年国家对财政经常性收入的口径没有明确的界定,在实际工作中造成各地区财政经常性收入口径上的不统一。
为此,2004年年初财政部与全国人大常委会预算工作委员会共同协商,对地方财政经常性收入口径进行了界定,并下发了《关于统一界定地方财政经常性收入口径的意见》(财预〔2004〕20号)。
按照国家和省有关规定,财政经常性收入的口径,内容包括一般预算收入(剔除城市维护建设税、行政性收费、罚没收入、专项收入,以及国有资产经营收益等一次性收入),中央和省核定的增值税及消费税返还、所得税基数返还及出口退税基数返还,以及中央和省给予的一般性转移支付补助收入等。
4、政府性基金收入。
是指依照法律、法规并经有关部门批准设立,凭借行政权利或政府信誉,向单位和个人征收的具有专项用途的资金。
设立政府基金的目的,主要是支持某项特定产业和事业发展。
其主要形式包括各种基金、资金、附加和专项收费等。
5、财政收支平衡。
是指年度预算执行的结果,即总收入等于总支出。
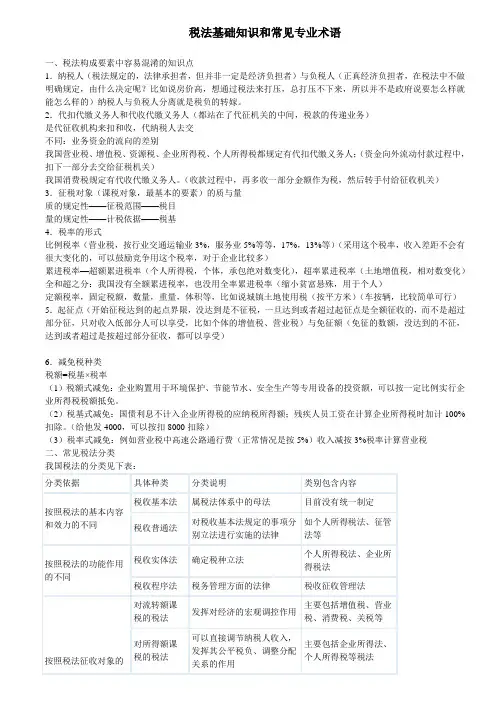
税法基础知识和常见专业术语一、税法构成要素中容易混淆的知识点1.纳税人(税法规定的,法律承担者,但并非一定是经济负担者)与负税人(正真经济负担者,在税法中不做明确规定,由什么决定呢?比如说房价高,想通过税法来打压,总打压不下来,所以并不是政府说要怎么样就能怎么样的)纳税人与负税人分离就是税负的转嫁。
2.代扣代缴义务人和代收代缴义务人(都站在了代征机关的中间,税款的传递业务)是代征收机构来扣和收,代纳税人去交不同:业务资金的流向的差别我国营业税、增值税、资源税、企业所得税、个人所得税都规定有代扣代缴义务人;(资金向外流动付款过程中,扣下一部分去交给征税机关)我国消费税规定有代收代缴义务人。
(收款过程中,再多收一部分金额作为税,然后转手付给征收机关)3.征税对象(课税对象,最基本的要素)的质与量质的规定性——征税范围——税目量的规定性——计税依据——税基4.税率的形式比例税率(营业税,按行业交通运输业3%,服务业5%等等,17%,13%等)(采用这个税率,收入差距不会有很大变化的,可以鼓励竞争用这个税率,对于企业比较多)累进税率—超额累进税率(个人所得税,个体,承包绝对数变化),超率累进税率(土地增值税,相对数变化)全和超之分:我国没有全额累进税率,也没用全率累进税率(缩小贫富悬殊,用于个人)定额税率,固定税额,数量,重量,体积等,比如说城镇土地使用税(按平方米)(车按辆,比较简单可行)5.起征点(开始征税达到的起点界限,没达到是不征税,一旦达到或者超过起征点是全额征收的,而不是超过部分征,只对收入低部分人可以享受,比如个体的增值税、营业税)与免征额(免征的数额,没达到的不征,达到或者超过是按超过部分征收,都可以享受)6.减免税种类税额=税基×税率(1)税额式减免:企业购置用于环境保护、节能节水、安全生产等专用设备的投资额,可以按一定比例实行企业所得税税额抵免。
(2)税基式减免:国债利息不计入企业所得税的应纳税所得额;残疾人员工资在计算企业所得税时加计100%扣除。
第1篇一、概述六税两费是指我国现行的六种税费和两种费。
这六种税费包括增值税、消费税、企业所得税、个人所得税、城镇土地使用税和房产税;两种费包括城市维护建设税和教育费附加。
以下将详细阐述这些税费和费的具体法律规定。
二、增值税1. 法律依据《中华人民共和国增值税暂行条例》(以下简称《增值税暂行条例》)是我国增值税的主要法律依据。
2. 纳税人增值税的纳税人是在中华人民共和国境内销售货物或者提供加工、修理修配劳务以及进口货物的单位和个人。
3. 税率增值税实行比例税率,基本税率为13%,低税率分别为9%和6%,零税率适用于出口货物。
4. 征收管理增值税实行先征后返、先征后退、即征即退等优惠政策。
纳税人应按照规定的期限和方式向税务机关申报纳税,税务机关依法征收。
三、消费税1. 法律依据《中华人民共和国消费税暂行条例》(以下简称《消费税暂行条例》)是我国消费税的主要法律依据。
2. 纳税人消费税的纳税人是在中华人民共和国境内生产、委托加工和进口消费税税目、税率的货物或者提供消费税税目的劳务的单位和个人。
3. 税率消费税实行比例税率,税率根据税目不同而有所区别。
4. 征收管理消费税实行从价定率征收,纳税人应按照规定的期限和方式向税务机关申报纳税,税务机关依法征收。
四、企业所得税1. 法律依据《中华人民共和国企业所得税法》(以下简称《企业所得税法》)是我国企业所得税的主要法律依据。
2. 纳税人企业所得税的纳税人为在中华人民共和国境内注册登记的企业、事业单位、社会团体以及其他组织。
3. 税率企业所得税实行比例税率,基本税率为25%,对小型微利企业、高新技术企业等实行减税政策。
4. 征收管理企业所得税实行分月预缴、年终汇算清缴的方式,纳税人应按照规定的期限和方式向税务机关申报纳税,税务机关依法征收。
五、个人所得税1. 法律依据《中华人民共和国个人所得税法》(以下简称《个人所得税法》)是我国个人所得税的主要法律依据。
2. 纳税人个人所得税的纳税人为在中国境内有住所,或者无住所而在境内居住满一年的个人。
六大税种增值税、营业税、消费税、关税、企业所得税、个人所得税的计算汇总★财政部数据显示,2012年,我国三大主要税种营业税、增值税、消费税在税收中所占的比例,分别为15.6%、26.2%、13.5%一、增值税计算1、税率必须背熟一纳税人增值税税率:17%,13%,11%,7%,6%,小规模纳税人增值税税率:3%★税法规定:自2014年10月1日至2015年12月31日,对月销售额2万元至3万元的增值税小规模纳税人和营业税纳税人,暂免征收增值税和营业税,政策范围涵盖小微企业、个体工商户和其他个人;优惠政策不适用于增值税一纳税人;2、计算公式1小规模纳税人增傎税的计算应交增值税=含税销售价/1+税率×税率2一般纳税人增值税的计算①应交增值税=销项税额-进项税额★销项税额=不含税销售额税率★不含税销售额=含税销售额/1+税率或征收率★进项税额=买价不含税税率★运费发票上注明的运输费用和建设基金不含其他杂费的7%计算进项税额,②进口货物的增值税计算公式:应交增值税=关税完税价格+关税+消费税增值税税率二、营业税计算1、税率:必须背熟13%:交通运输业全部营改增、建筑业、邮电通信业、文化体育业25%:金融保险业、服务业部分营改增、销售不动产、转让无形资产35%~20%:娱乐业★营改增之后一般纳税人资格认定标准:应税服务年销售额500万以上的为一般纳税人★一般纳税人交通运输业适用税率为11%,现代服务业中有形资产租赁服务适用税率为17%,研发和技术服务、信息技术服务、文化创意服务、物流辅助服务、咨询鉴证服务使用税率均为6%;小规模纳税人营改增范围内一律适用3%税率;营业税应纳税额=营业额或销售额、转让额×适用税率三、消费税的计算1、税率不用背熟,题目给定2、计算公式:1消费税应纳税额=不含税销售额×税率2进口货物的消费税计算公式:应交消费税=关税完税价格+关税/1-消费税税率消费税税率四、关税的计算:1、税率不用背熟,题目给定2、计算公式:进口货物的关税计算公式=完税价格关税税率全年应纳税所得额=收入总额-成本-费用-支出×税率-速算扣除数3、稿酬所得应当缴纳的个人所得税税法规定:稿酬所得,每次收入不超过4000元的,减除费用800元;4000元以上的,减除20%的费用,其余额为应纳税所得额;适用比例税率,税率为20%,并按应纳税额减征30%;计算公式1每次稿酬所得不超过4000元每次稿酬所得应纳税额=每次稿酬所得-800元×20%×l-30%;2每次稿酬所得4000元以上的每次稿酬所得应纳税额=每次稿酬所得×l—20%×20%×1-30%;次的界定:以每次出版发表取得的收入为一次;同一作品以预付稿酬或分次支付稿酬等形式取得的稿酬收入,因添加印数而追加稿酬的,应合并计算为一次;同一作品再版取得的所得,应分别计征个人所得税;同一作品在报刊上连载取得收入,以连载完成后取得的所有收入合并为一次;同一作品先在报刊上连载,然后再出版,或者先出版,再在报刊上连载的,应视为两次稿酬所得征税,即连载作为一次,出版作为另一次;4、劳务报酬所得应当缴纳的个人所得税税法规定:劳务报酬所得,每次收入不超过4000元的,减除费用800元;4000元以上的,减除20%的费用,其余额为应纳税所得额;适用比例税率,税率为20%;计算公式:1每次劳务报酬所得不超过4000元每次劳务报酬所得应纳税额=每次报酬所得-800元×20%;2每次劳务报酬所得4000元以上的每次劳务报酬所得应纳税额=每次报酬所得×l—20%×20%;特殊:对劳务报酬所得一次收入畸高应纳税所得额超过20000元的,要实行加成征收办法,具体是:一次取得劳务报酬收入,减除费用后的余额即应纳税所得额超过2万元至5万元的部分,按照税法规定计算的应纳税额,加征五成;超过5万元的部分,加征十成;5、个人取得财产租赁所得应当缴纳的个人所得税税法规定:财产租赁所得,每次收入不超过4000元的,减除费用800元;4000元以上的,减除20%的费用,其余额为应纳税所得额;适用比例税率,税率为20%;计算公式:1每次租赁所得不超过4000元每次租赁所得应纳税额=每次财产租赁所得-800元×20%;2每次租赁所得4000元以上的每次租赁所得应纳税额=每次财产租赁所得×l—20%×20%;财产租赁所得,以一个月内取得的收入为一次;如果出租的是非住房,适用税率20%;如果出租的是住房,不区分用途,适用比例税率,税率减按10%;6、偶然所得个人得奖、中奖、中彩以及其他偶然性质的所得税法规定:偶然所得以每次取得的收入额为应纳税所得额,适用20%的比例税率;计算公式:每次偶然所得应纳税额=每次偶然所得收入额×20%;六、企业所得税计算:1、税率:基本税率:25%优惠税率:20%小微企业,15%国家需要重点扶持的小微企业在税收上的概念和其他部门略有不同,主要包括三个标准,一是资产总额,工业企业不超过3000万元,其他企业不超过1000万元;二是从业人数,工业企业不超过100人,其他企业不超过80人;三是税收指标,年度应纳税所得额不超过30万元;“符合这三个标准的才是税收上说的小微企业;税法规定:自2012年1月1日至2015年12月31日,对年应纳税所得额低于6万元含6万元的小型微利企业,其所得减按50%计入应纳税所得额,按20%的税率缴纳企业所得税;2、计算方法应纳税所得额=-不征税收入额-免税收入额-各项扣除额-准予弥补的以前年度亏损额或应纳税所得额=-纳税调整项目税法规定:1纳税人的公益、救济性捐赠,在年度会计利润的12%以内的,允许扣除;超过12%的部分则不得扣除;2企业发生的职工教育经费支出,不超过工资薪金总额2.5%的部分,准予扣除;超过部分,准予在以后纳税年度结转扣除;3企业发生的与有关的按照发生额的60%扣除,但最高不得超过当年销售营业收入的5‰4财政补贴收入和纳税人利息收入,不计入应纳税所得额;5各项税收的滞纳金、罚金和罚款,不得在税前扣除6纳税人用于非公益、救济性捐赠,不允许扣除;7纳税人遭受自然灾害或者意外事故,保险公司给予赔偿的部分,不得在税前扣除;8各种赞助支出,不得在税前扣除;9亏损弥补的扣除;纳税人发生的年度亏损,可以用下一年度的所得弥补,下一的所得不足弥补的,可以逐年延续弥补,但最长不得超过5年;★各种税计算练习题:1.某商业零售企业为增值税小规模纳税人;2014年6月,该商业零售企业销售商品收入含增值税61800元;该企业6月份应缴纳的增值税税额是多少2、某商业企业属于增值税小规模纳税人,本月购进服装100套,进价150元/套,取得普通发票,价款已付,企业以309元/套的价格售完该批服装,则该企业本月应缴纳的增值税税额是多少3、某企业为增值税一般纳税人,外购原材料一批,从供货方取得的增值税专用发票上注明支付的货款180万元、增值税税额30.6万元,款项已付并验收入库;支付相关运费10万元,已收到运输单位开具的运输发票;则外购原材料及支付相关运费可抵扣的进项税额是多少4、某企业为增值税一般纳税人,对外销售化妆品一批,取得销售收入586.17万元含税;则对外销售化妆品的增值税销项税额是多少5、某企业为一般纳税人,向农业生产者购进一批免税农产品20000元,可以抵扣多少增值税6.某粮油加工企业增值税一般纳税人,向一般纳税人销售食用植物油40吨,每吨5000元不含税;则销项税额是多少向消费者个人销售食用植物油2吨,每吨5650元含税,则销项税额是多少7、某化妆品生产企业是增值税一般纳税人,2011年10月份生产销售了一批化妆品,不含税售价为100万元;消费税税税率为30%;则该企业10月份应缴纳的消费税是多少万元;8、某公司进口一批应税消费品,海关应征进口关税30万元关税税率假定为20%,则进口环节还需缴纳消费税和增值税各是多少元消费税税率为10%;9、某试点地区一般纳税人2013年3月取得交通运输收入111万元含税,当月外购汽油10万元,购入运输车辆20万元不含税金额,取得增值税专用发票,发生的联运支出40万元不含税金额,试点地区纳税人提供,取得专用发票,求该纳税人2013年3月应纳税额10、某试点地区纳税人提供应税服务的起征点为20000元,某个体工商户小规模纳税人本月取得交通运输服务收入20001元含税,该个体工商户本月应缴纳多少增值税11、刘某于2002年1月将其自有的四间面积为150平方米的房屋出租给张某全家居住,租期1年,刘某每月取得租金收入2500元,全年租金收入30000元,计算刘某全年租金收入应缴纳的个人所得税;12、东方家具公司为增值税一般纳税人;2000年2月,该公司发生以下经济业务:1外购用于生产家具的木材一批,全部价款已付并验收入库;对方开具的增值税专用发票注明的货款不含增值税为40万元,运输单位开具的货运发票注明的运费金额为1万元;2进口生产家具用的辅助材料一批,关税完税价格8万元,已纳关税1万元;3销售家具一批,取得销售额含增值税93.6万元;已知:该公司月初增值税进项税余额为零;增值税税率为17%;支付的运输费用按7%的扣除率计算进项税额;(1)计算该公司进口辅助材料应纳增值税税额,并列出计算过程;(2)计算该公司2月份可以抵扣的增值税进项税额,并列出计算过程;(3)计算该公司2月份增值税销项税额,并列出计算过程;(4)计算该公司2月份应纳增值税税额,并列出计算过程;答案中的金额单位用万元表示13.某化妆品生产企业是增值税一般纳税人,2010年4月6日,该企业向当地税务机关申报纳税,结清3月份应纳税款;4月20日,税务机关对该企业3月份纳税情况实施稽核时,发现以下情况:(1)该企业销售一批化妆品,销售额为90000元不含税,未计入销售收入计算缴纳增值税和消费税;(2)该企业外购一批用于生产化妆品的原料,己验收入库,取得增值税专用发票上注明支付的货款30000元、增值税额5100元;经核查,原材料因管理不善被盗,其进项税额已从3月份的销项税额中抵扣;(3)该企业将新开发的化妆品40箱作为样品用于新产品发布会,会后全部赠送与会人员,该批样品未计入销售收入计算增值税和消费税;样品发生的进项税额已在3月份销项税额中抵扣;该化妆品的市场售价每箱315.9元含税(4)该企业销售一批化妆品,取得承运公司开具的运费发票上注明的运费金额为5000元该该企业计算抵扣的进项税额为850元化妆品的消费税税率为30%根据上述资料回答下列问题①下列各项中,关于上述业务是否应该补缴增值税的分析正确的有;A、第三笔业务中,将自产的货物用于无偿赠送,属于视同销售的行为,应计算补缴增值税B、第四笔业务中,支付运费可以抵扣的进项税额为350元,该公司多计算进项税额500元,需要补缴增值税C、第一笔业务中,销售化妆品收入应该计算缴纳增值税,因为其收入未计入销售收入计算缴纳增值,应该补缴增值税D、第二笔业务中,外购的原料因为管理不善被盗,其进项税额应该作转出处理,应该补缴增值税②如果需要补交增值税,则该公司3月份应补交增值税元③该公司需要补交消费税吗如果需要,则该公司3月份应补交消费税14、2014年3月,假定某公司某纳税人含税工资6000元人民币,则该纳税人应纳个人所得税是多少元15、2014年3月,某公司是小型个体工商户,账证齐全;2012年取得营业额为80000元,准许其扣除的当月成本、费用及相关税金合计60000元,则该个体商户3月份应交个人所得税是多少16、某歌星到某市演出,一月内在该市演出3次,第一次表演收入3000元,第二次表演收入5000元,第二次表演收入30000元,共取得表演收入38000元,计算该歌星应纳个人所得税17、某公司2012年度实现利润总额700万元,经过税务机关检查发现,该企业当年有以下几项项目需要调整:1公益性捐赠支出90万元,已全部列支;2税收罚款支出9万元,已全部列支;3国库券利息收入10万元,已作为收入;计算该公司2012年度应纳所得税;该公司企业所得税率25%18、李某与张某共同编写一本20万字的着作现代企业管理,共取得稿酬10000元,其中李某分得6000元;张某分得4000元,求两人应纳个人所得税;答案:1、61800/1+3%3%=18002、309100/1+3%3%=9003、30.6+107%=31.34、586.17/1+17%×17%=85.175、2000013%=26006、40500013%=2600025650/1+13%×13%=13007、10030%=308、30/20%+30/1-10%×10%=2030/20%+30+2017%=349、111÷1+11%×11%-10×17%-20×17%—40×11%=11-1.7-3.4-4.4=1.5万元;10、因为提供应税服务的起征点为20000元,该个体工商户本月交通运输服务不含税收入为20001÷1+3%=19418.45元;交通运输服务取得的收入未达到起征点,因此对该部分收入无需缴纳增值税11、2500-80010%12=204012、l进口辅助材料应纳增值税税额=8+1×17%=1.53万元;22月份可以抵扣的进项税额=40×17%+1×7%+1.53=8.4万元;32月份销项税额=93.6/1+17%×17%=13.6万元;42月份应纳增值税税额=13.6-8.4=5.2万元;13.①ABCD②9000017%+5100+40315.9/1+17%17%+500=22736③9000030%+40315.9/1+17%30%=3024014、6000-350010%-105=14515、80000-6000010%-750=125016、3000-80020%+50001-20%20%+300001-20%30%-2000=644017、12%以内可以扣除,多出部分6万元调增,罚款支出调增,利息免税,调减;=700+6+9-10=705万元应纳=70525%=176.25万元18、李某应纳个人所得税额=6000×1-20%×20%×1-30%=672元张某应纳个人所得税额=4000-800×20%×1-30%=448元。
应交税费包括哪些内容应交税费是指企业或个人在经营活动中应当依法缴纳的各项税费,包括但不限于增值税、企业所得税、个人所得税、城市维护建设税、房产税、车船使用税等。
应交税费是国家税收的重要组成部分,对于维护国家的正常运转和社会的稳定发展具有重要意义。
因此,了解应交税费包括哪些内容对于企业和个人都是非常重要的。
首先,增值税是企业在商品生产、流通与劳务等环节所增加的价值额,按照一定比例向国家缴纳的税费。
增值税是我国最主要的税种之一,其纳税对象主要为企业。
增值税的征收范围较广,包括一般纳税人、小规模纳税人等。
同时,不同行业的增值税税率也有所不同,需要根据具体情况进行申报缴纳。
其次,企业所得税是指企业在一定期间内取得的应税所得额,按照一定比例向国家缴纳的税费。
企业所得税的征收对象为各类企业,包括有限责任公司、股份有限公司、合伙企业等。
企业所得税的纳税对象应当按照法定程序履行纳税义务,如实申报纳税,确保税款的及时缴纳。
此外,个人所得税是指个人取得的各项所得额,按照一定比例向国家缴纳的税费。
个人所得税的征收对象为个人,包括工资薪金所得、劳务报酬所得、稿酬所得、特许权使用费所得等。
个人所得税的纳税人应当按照法定程序履行纳税义务,如实申报纳税,确保税款的及时缴纳。
此外,城市维护建设税是指城市居民和单位在城市范围内取得的所得额,按照一定比例向国家缴纳的税费。
城市维护建设税的征收对象为城市居民和单位,其纳税对象应当按照法定程序履行纳税义务,如实申报纳税,确保税款的及时缴纳。
最后,房产税和车船使用税也是应交税费的一部分。
房产税是指纳税人按照国家规定的税率,依法将其名下的房产按照规定的评估值计算税款并缴纳给国家的税费。
车船使用税是指纳税人按照国家规定的税率,依法将其名下的车船按照规定的评估值计算税款并缴纳给国家的税费。
综上所述,应交税费包括增值税、企业所得税、个人所得税、城市维护建设税、房产税、车船使用税等多个方面的内容。
100个财税问答1. 什么是增值税?增值税是一种按照货物或服务的价值增长额征收的一种税收制度。
在增值税制度下,企业只需要向国家交纳其增值额的税款,而不需要交纳销售额的税款。
2. 什么是个人所得税?个人所得税是指居民个人在取得各种居民个人所得时要缴纳的税款,包括工资薪金所得、劳务报酬所得、财产租赁所得、财产转让所得、利息、股息红利所得等。
3. 增值税和个人所得税有什么区别?增值税是对企业在生产和流通环节中的增值额进行征收的税款,而个人所得税是对个人在获得各种个人所得时征收的税款。
增值税主要从企业手中收取,而个人所得税主要从个人手中收取。
4. 什么是企业所得税?企业所得税是指企业在获得利润时要缴纳的税款,它是对企业盈利金额进行征收的一种税款。
5. 什么是消费税?消费税是指对某些特定消费品征收的一种税款,如烟草、酒类、汽车等。
消费税的税收目的是调整和引导消费行为,同时为国家提供财政收入。
6. 什么是营业税?营业税是一种按照企业的营业收入征收的税款,是我国实行增值税之前的主要税种之一。
7. 什么是关税?关税是指对进出口货物进行征收的一种税款,它是国家对于进口货物实行保护和调整国内市场的手段之一。
8. 什么是房产税?房产税是指对房产或不动产进行征收的一种税款,它是根据房产或不动产的市场价值来确定征税的。
9. 什么是土地增值税?土地增值税是指对土地增值所征收的一种税款,是对土地转让行为进行征税的一种税种。
10. 什么是遗产税?遗产税是指对个人在死后留下的财产进行征收的一种税款,是对遗产进行分配和调节的一种税收制度。
11. 什么是赠与税?赠与税是指对个人之间或个人与企业之间的财产赠与行为进行征税的一种税款,是调整财产转移和保护国家财产利益的手段之一。
12. 什么是印花税?印花税是指对特定的商业或法律文件进行征收的一种税款,如合同、收据、存折等。
13. 什么是契税?契税是指对不动产交易进行征收的一种税款,主要包括房地产买卖契税和土地使用权出让契税。
2003年以来,按照科学发展观的要求,围绕完善社会主义市场经济体制和全面建设小康社会的目标,分步实施了改革农村税费,完善货物和劳务税制、所得税制、财产税制等一系列税制改革和出口退税机制改革。
几经变革,目前,我国共有增值税、消费税、营业税、企业所得税、个人所得税、资源税、城镇土地使用税、房产税、城市维护建设税、耕地占用税、土地增值税、车辆购置税、车船税、印花税、契税、烟叶税、关税、船舶吨税等18个税种。
其中,16个税种由税务部门负责征收;关税和船舶吨税由海关部门征收,另外,进口货物的增值税、消费税也由海关部门代征。
一、增值税对在我国境内销售货物或者提供加工、修理修配劳务以及进口货物的单位和个人征收。
增值税纳税人分为一般纳税人和小规模纳税人。
对一般纳税人,就其销售(或进口)货物或者提供加工、修理修配劳务的增加值征税,基本税率为17%,低税率为13%,出口货物为0(国务院另有规定的除外);对小规模纳税人,实行简易办法计算应纳税额,征收率为3%。
增值税的纳税期限一般为1个月。
另外,根据纳税人应纳增值税额的大小,还有1日、3日、5日、10日、15日、1个季度等其他六种应纳税期限,其中1个季度的规定仅适用于小规模纳税人。
纳税人应在次月的1日~15日的征期内申报纳税,不能按照固定期限纳税的,可以按次纳税。
二、消费税对在我国境内生产、委托加工和进口应税消费品的单位和个人征收。
征税范围包括烟、酒和酒精、化妆品、贵重首饰和珠宝玉石等14个税目。
消费税根据税法确定的税目,按照应税消费品的销售额、销售数量分别实行从价定率或从量定额的办法计算应纳税额。
消费税的纳税期限与增值税的纳税期限相同。
三、营业税对在我国境内提供应税劳务、转让无形资产和销售不动产的单位和个人征收。
应税劳务包括交通运输业、建筑业、金融保险业等7个税目。
营业税按照应税劳务或应税行为的营业额或转让额、销售额依法定的税率计算缴纳。
除了娱乐业实行20%(其中台球、保龄球适用5%)的税率外,其他税目的税率为3%或5%。
税收的种类和分类
税收是国家为了筹措资金,维护社会稳定而对公民和企业所征收的一种财政收入。
税收具有多种形式和分类,下面我们来一一了解。
一、按来源分类
1.直接税:是指针对纳税人收入、财产或家庭消费等直接征收的税种,主要包括个人所得税、企业所得税、财产税等。
2.间接税:是指针对商品购买或某些活动所征收的税种,主要包括消费税、增值税、营业税等。
二、按实施方式分类
1.单一税:是指只征收一种税种的税收,如易封税。
2.复合税:是指综合多个税种进行计算和征收的税种,如所得税。
三、按性质分类
1.进口税:是指对进口商品征收的税种,主要包括关税。
2.出口税:是指对出口商品征收的税种,主要包括退税。
3.内部税:是指对国内市场上商品及服务征收的税种。
四、按对象分类
1.个人税:是指针对个人收入或消费所征收的税种,如个人所得税、车船税等。
2.企业税:是指针对企业所得或其他活动所征收的税种,如企业所得税、营业税等。
3.外商税:是指针对外国的企业或个人所征收的税种,主要包括企业所得税、出口税等。
以上税种具体的应用场景还需结合实际情况具体分析。
但无论什么形式或者分类的税收,其目的都是为了促进国民经济发展、维护社会稳定、满足公共服务和福利等需求,加强国家的经济实力和财政能力。
税收的种类和分类复杂多样,会对人们的生活产生不同的影响。
如何平衡各方利益,制定更加合理、公正的税收政策,是需要各级政府深入探索的课题。
只有在合理合法的前提下,税收才能真正发挥其应有的作用,实现经济社会的发展和进步。
公司经营到底要交哪些税费许多人只知道公司经营需要交税纳税,但是,很多人却并不知道,到底要交哪些税,交多少,怎么交?一般而言,企业首先是根据其经济性质和经营业务来确定企业应缴纳的税种和税率。
而从交税的工程而言,大体要分为三项:流转税〔包括营业税、增值税等〕、所得税〔包括企业所得税、个人所得税〕、和一些其他税种〔包括消费税、资源税、房产税、城镇土地使用税、印花税、车船税等〕。
下面详细来具体谈谈外资公司经营到底要交哪些税:一、流转税,主要包括增值税、营业税、城市维护建立税、教育费附加税等。
流转税是按企业的营业收入的百分比计征。
1、增值税是对商品生产、流通、劳务效劳中多个环节的新增价值或商品的附加值征收的一种流转税。
在中华人民国境销售货物或者提供加工、修理修配劳务以及进口货物的单位和个人,为增值税的纳税义务人。
增值税按销售收入17%、13%、6%、3%缴纳〔分别适用增值税一般纳税人、小规模生产加工纳税人、小规模工业企业和商业企业纳税人〕计算公式:应交增值税=销项税额-进项税额2、营业税是对在我国境提供应税劳务、转让无形资产或销售不动产的单位和个人,就其所取得的营业额征收的一种税。
营业税属于流转税制中的一个主要税种。
营业税的计税依据为各种应税劳务收入的营业额、转让无形资产的转让额、销售不动产的销售额〔三者统称为营业额〕,一定比例:3%、5%和5%-20%缴纳;和稳定城市维护建立资金的来源开征的一个税种。
以纳税人实际缴纳的消费税、增值税、营业税三种税的税额为计税依据城建税,按缴纳的营业税与增值税、消费税额的7%〔市区〕、5%〔县城、镇〕缴纳;4、教育费附加是对缴纳增值税、消费税、营业税的单位和个人征收的一种附加费。
教育费附加按缴纳的营业税与增值税、消费税的3%缴纳;二、所得税,主要包括包括企业所得税、个人所得税1、企业所得税是指对中华人民国境的一切企业〔不包括外商投资企业和外国企业〕,就其来源于中国境外的生产经营所得和其他所得而征收的一种税。
第1篇一、基础知识题1. 请简述税务会计的定义及其在企业管理中的重要作用。
解析:税务会计是指根据税法规定,对企业经济活动中的税收问题进行核算、监督和管理的一种专业会计。
税务会计在企业管理中起着重要作用,包括确保企业合法合规纳税、降低税收风险、提高财务管理水平等。
2. 请列举我国现行的主要税种,并简要说明其征税对象。
解析:(1)增值税:征税对象为在我国境内销售货物、提供加工、修理修配劳务以及进口货物的单位和个人。
(2)企业所得税:征税对象为企业取得的生产经营所得和其他所得。
(3)个人所得税:征税对象为个人取得的各种所得,如工资、薪金所得、稿酬所得、特许权使用费所得等。
(4)消费税:征税对象为在我国境内生产、委托加工和进口的消费税应税消费品。
(5)营业税:征税对象为在我国境内提供营业税应税劳务的单位和个人。
(6)关税:征税对象为进口货物。
(7)土地增值税:征税对象为转让国有土地使用权、地上建筑物及其附着物。
(8)资源税:征税对象为资源税应税资源。
3. 请简述我国税收管理体制及其特点。
解析:我国税收管理体制实行中央与地方分级管理体制,特点如下:(1)税收立法权分散:中央政府负责制定税收基本法律法规,地方政府负责制定具体实施细则。
(2)税收征收管理权分级:中央政府负责中央税的征收管理,地方政府负责地方税的征收管理。
(3)税收收入分配权分级:中央政府与地方政府按照税种划分,对税收收入进行分配。
(4)税收优惠政策分级:中央政府与地方政府根据实际情况,制定相应的税收优惠政策。
二、实务操作题1. 某企业2019年营业收入为1000万元,营业成本为600万元,期间费用为200万元,投资收益为50万元,营业外收支净额为-10万元,求该企业2019年度的应纳税所得额。
解析:应纳税所得额 = 营业收入 - 营业成本 - 期间费用 + 投资收益 + 营业外收支净额应纳税所得额 = 1000 - 600 - 200 + 50 - 10 = 240(万元)2. 某企业2019年度购置一台价值50万元的设备,预计使用年限为5年,采用直线法计提折旧,求该企业2019年度该设备的折旧额。
我国现行税收制度在我国现行税收制度中,流转税类税收是主体,包括增值税、消费税、营业税、关税,仅这4项税收的收入就占我国税收总额的70%以上;所得税类税收次之,包括企业所得税、外商投资企业和外国企业所得税、个人所得税,这3项税收的收入约占我国税收总额的15%。
此外,还有资源税、财产税和其他一些类型的税收。
以下分别予以简要介绍。
一、流转税(一)增值税1.纳税人。
增值税的纳税人包括在我国境内销售、进口物资,提供加工、修理、修配劳务(以下简称应税劳务)的各类企业、单位、个体经营者和其他个人。
2.税目、税率。
3.计税方法。
(1)一样纳税人计税方法。
一样纳税人在运算应纳增值税额的时候,先分别运算其当期销项税额和进项税额,然后以销项税额抵扣进项税额后的余额为实际应纳税额。
应纳税额运算公式:应纳税额=当期销项总额-当期进项税额当期销项税额=当期销售额×适用税率(2)小规模纳税人计税方法。
小规模纳税人销售物资或者应税劳务取得的销售额,按照规定的适用征收率(商业为4%,其他行业为6%)运算应纳增值税税额。
应纳税额运算公式:应纳税额=销售额×适用征收率(3)进口物资计税方法。
纳税人进口物资,按照组成计税价格和规定的适用税率运算应纳增值税税额。
(4)出口物资退税。
纳税人出口适用零税率的物资,能够按照规定向税务机关申报办理该项出口物资的增值税退税。
目前,出口退税率分5%、6%、13%、15%、17%五档。
4.要紧免税规定。
农业生产单位和个人销售的自产初级农业产品;来料加工复出口的物资;国家鼓舞进展的外商投资项目和国内投资项目在投资总额之内进口的自用设备;避孕药品和用具;向社会收购的古旧图书;直截了当用于科学研究、科学试验和教学的进口仪器、设备;外国政府、国际组织无偿援助的进口物资和设备;残疾人组织直截了当进口的供残疾人专用的物品,能够免征增值税。
(二)消费税1.纳税人。
消费税的纳税人包括在我国境内生产和进口应税消费品的各类企业、单位、个体经营者和其他个人。
增值税、消费税、营业税、企业所得税、个人所得税【区别】
一、概念:
1、增值税:以商品在流转过程中产生的增值额为计税依据而征收的一种流转税。
2、消费税:是对在我国境内生产、委托加工、进口应税消费品的单位和个人征收的一种流转税。
3、营业税:对提供应税劳务、转让无形资产和销售不动产的单位和个人征收的一种流转税。
4、企业所得税:对在我国境内的企业和其他组织取得的生产经营所得和其他所得征收的一种税。
5、个人所得税:是对个人(自然人)的劳务和非劳务所得征收的一种税。
二、征税对象(纳税义务人、税目、税率、计税依据):
1、增值税:(占全国的60%税收)
项目一般纳税人(销项税-进项税)小规模(销售额×税率)
划分标准从事货物生产或提供应税劳务的纳税人,以
及以其为主,兼营货物批发或零售的纳税人
年销售额在50万元以上50万元以下
从事货物批发或零售的纳税人年销售额在80万元以上80万元以下适用税率(一般纳税人)或征收率(小规模纳税人)17% 除适用13%税率货物之外征收率3%
(1)销项税额=不含税销售额×适用税率
(2)不含税销售额=含税销售额÷(1+税率或征收率)
(3)进口货物应缴纳税额:不得抵扣进项税额
(4)进口税:应纳税额=组成计税价格×税率
①不征消费税:组成计税价格=关税完税价格+关税税额
②应征消费税:组成计税价格=关税完税价格+关税税额+消费税税额
2、消费税:(1)纳税义务人:在中华人民共和国境内生产、委托加工和进口应税消费品的单位和个人
(2)税目:烟、酒及酒精、化妆品、贵重首饰及珠宝玉石、鞭炮焰火、成品油、汽车轮胎、
摩托车、小汽车、高尔夫球及球具、高档手表、游艇、木制一次性筷子、实木地板(3)税率:①单一比例税率:除适用单一定额税率和复合税率之外的各种应税消费品
②单一定额税率:黄酒、啤酒、成品油③复合税率:卷烟、白酒
(4)计算方法:①从价定率计征:应纳税额=销售额×税率②从量定额计征:应纳税额=销售数量×税率
③复合计征:应纳税额=销售额×税率+销售数量×税率
4、企业所得税:
纳税人税率备注
居民
25%
非居民在中国境内设立机构、场所
取得的所得与该机构、场所有实际联系
取得的所得与该机构、场所没有实际联系
20%
预提所得税,
以支付人为扣缴义务人在中国境内未设立机构、场所
应纳税所得额=纳税年度的收入总额-不征税收入-免税收入-扣除项目-允许弥补的以前年度亏损
应纳所得税额=应纳税所得额×适用税率-税法规定减免和抵免的税额
5、个人所得税:
(1)纳税义务人:在中国境内有住所,或者虽无住所而在境内居住满1年,并从中国境内和境外取得所得的个人;在中国境内无住所又不居住或者无住所而在境内居住不满1年,但从中国境内取得所得的个人。
应税所得计税期适用税率应纳税所得额备注
三、纳税人义务发生时间:
1、增值税:销售货物或应税劳务的纳税义务发生时间为收讫销售款或取得索取销售款凭据的当天;进口货物的纳税义 务发生时间为报关进口的当天。
工资、薪金所得
月 1、0≤1500(3%)
2、1500≤0≤4500(10%-105)
3、4500≤0≤9000(20%-555)
4、9000≤0≤35000(25%-1055)
5、35000≤0≤55000(30%-2755)
6、55000≤0≤80000(35%-5505)
7、80000≤0(45%-13505) 应纳税额=(每月收入额
-3500)×税率-速算扣
除数
附加减除费用适用范围: (1)在中国境内工作取得工资薪金的外籍人员和外籍专家; (2)在中国境内有住所而在中国境外任职或受雇取得工资薪金的个人。
费用扣除总额4800元。
个体工商户的生产、经营所得
年 1、0≤15000(5%)
2、15000≤0≤30000(10%-750)
3、30000≤0≤60000(20%-3750)
4、60000≤0≤100000(30%-9750)
5、100000≤0(35%-14750)
应纳税额=(全年收入总额-成本、费用以及损
失)×税率-速算扣除数
企事业单位的承包、承租经营所得
年
五级超额累进税率
应纳税额=(纳税年度收入总额-必要费用)×税率-速算扣
除数
劳务报酬所得
次
1、0≤20000(20%)
2、20000≤0≤50000(30%-2000)
3、50000≤0(40%-7000)
每次收入≤4 000元的,减除800元费用;
每次收入>4 000元的,减除20%费用
对劳务报酬所得一次收入畸高的,
实行加成征收: (1)2万≤0≤5万.加征5成 (2)5万≤0.加征10成
稿酬所得
次
适用比例税率20%,按应纳税额减征30%,实际税率为14% 每次收入≤4 000元的,减除800元费用 每次收入>4 000元的,减除20%费用
特许权使用费所得 次 20% 每次收入≤4 000元的,减除800元费用 每次收入>4 000元的,减除20%费用 财产租赁所得
次
20%
每次收入≤4 000元的,减除800元费用 每次收入>4 000元的,减除20%费用
财产转让所得 次 20%
财产转让收入减除财产原值和合理费用 (1)股票转让所得不征收
(2)个人转让自用5年以上并且
是家庭唯一生活用房取得的所得免征个人所得税。
利息.股息.红利
次 20% 不减除任何费用
收入不超过1万元免征
偶然所得 次 20% 不减除任何费用 其他所得
次
20%
不减除任何费用
具体规定:1、直接收款方式:收到销售额或取得索取价款凭据,并将提货单交给买方的当天。
2、托收承付和委托收款方式:发出货物并办妥托收手续的当天
3、赊销和分期收款方式:合同约定的收款日期的当天
4、预收货款方式:货物发出的当天
5、委托代销方式:收到代销清单的当天
6、销售应税劳务:提供劳务同时收讫价款或索取价款凭据的当天
7、视同销售行为:货物移送的当天 2、消费税:①销售应税消费品:销售时 ②进口应税消费品:报关进口环节纳税 ③首饰应税消费品:零售环节纳税 3、营业税:纳税人收讫营业收入款项或取得索取营业收入款项凭据的当天 四、纳税期限:
五、纳税地点: 1、增值税:①固定业户应当向其机构所在地主管税务机关申报纳税。
②固定业户到外县(市)销售货物的,应当向其机构所在地主管税务机关申请开具外出经营活动税收管理证明,向其机构所在地主管税务机关申报纳税。
未开具证明的,应向销售地或劳务发生地主管税务机关申报纳税;未向销售地或劳务发生地主管税务机关申报纳税的,由其机构所在地主管税务机关补征税款。
③非固定业户销售货物或者应税劳务,应当向销售地主管税务机关申报纳税。
④进口货物,应当由进口人或其代理人向报关地海关申报纳税。
⑤扣缴义务人应当向其机构所在地或者居住地的主管税务机关申报缴纳其扣缴的税款。
2、消费税:
3、营业税:
3.纳税地点 纳税地点 提供应税劳务 应税劳务发生地 转让、出租土地使用权 土地、不动产所在地
销售不动产土地使用权、出租不动产
转让除土地使用权外的其他无形资产
机构所在地 出租动产
增值税、消费税、营业税 以1个月为一期纳税的,纳税人应自期满后10日内缴纳税款;以1日、3日、5日、10日、15日为一期纳税的,纳税人应自期满后5日内预缴税款,于次月1日起10日内申报纳税并结清上月应纳税款。
不能按照固定期限纳税的,可以按次纳税。
进口货物,应当自海关填发税款缴纳凭证之日起15日内缴纳税款。
企业所得税
企业所得税实行按年计算、分月或分季预缴、年终汇算清缴、多退少补。
企业在一个纳税年度的中间开业或由于合并、关闭、等原因终止经营活动(不足12个月),应当以其实际经营期为一个纳税年度。
个人所得税
扣缴义务人、自行申报纳税义务人每月应纳的税款,都应当在次月15日内缴入国库。
①年所得12万元以上的纳税人,在年度终了后3个月内办理纳税申报。
②从中国境外取得所得的纳税人,在年度终了后30日内办理纳税申报。
(3)纳税地点 纳税地点
销售应税消费品 机构所在地或居住地主管税务机关
自产自用应税消费品
到外县(市)销售或委托外县(市)代销的
委托加工应税消费品 受托方所在地主管税务机关
进口应税消费品 报关地海关
企业所得税:
(1)居民企业:①以企业登记注册地为纳税地点。
②登记注册地在境外的,以实际管理机构所在地为纳税地点。
③居民企业在中国境内设立不具有法人资格的营业机构的,应当汇总计算并缴纳企业所得税。
非居民企业:①在中国境内设立机构.场所,来源于中国境内所得与该机构.场所有实际联系的,以机构、场所所在地为纳税地点。
②在中国境内未设立机构、场所,或虽设立机构、场所但取得的所得与其所设机构、
场所没有实际联系的,由扣缴义务人代扣代缴企业所得税,以扣缴义务人所在地为纳税地点。
4、个人所得税:自行申报的纳税人一般在取得所得的所在地税务机关申报纳税;在中国境外取得所得的,应该在户籍
所在地税务机关或指定税务机关申报纳税。