GFG高效沸腾干燥机使用说明书
- 格式:pdf
- 大小:123.76 KB
- 文档页数:5
GFG120高效沸腾干燥机使用说明书公司地址:邮编:目录一.概述二.原理三.适用范围及主要特点四.机构组成五.安装六.操作七.外购件目录一.概述GFG型高效沸腾干燥机是为适应GMP医药工程设计,而开发的一种新型、高效型干燥机,它能与摇摆式颗粒机和GHL高效湿法制粒机配套,其具有传统卧式XF型沸腾干燥机更宽的流化范围。
二.工作原理将干燥的物料(颗粒或细粉)投入干燥器料斗,空气经初中效过滤器过滤后(达到10万级净化要求),经加热(蒸汽或电)升温至干燥所需的温度,然后进入主塔,热空气穿过料斗底部的空气分布板,与被干燥物接触,物料被流化,同时物料与热空气进行传热传质的过程,水份挥发后,由热空气带走的细粉进入上部的除尘室后,由布袋捕集,并由清灰装置重新返回液化室内。
三.适用范围✧医药工业上片剂,胶囊,冲剂用颗粒;✧食品。
化工等行业的粗颗粒;✧干燥时体积发生变化的物料;✧具有过湿,发粘或粒度范围分布较广的颗粒。
四.结构与组成:(如下图)五.设备安装1.场地地面应为混凝土地面,地面应平整,牢固。
场地应有效期1/100坡度,以便设备清洗时不积水。
2.安装设备出厂时主机已成整体,安装时只需连接辅助管道及相关配套设备。
法兰之间衬橡胶密封条,蒸汽加热器应安装电磁阀,电磁阀装于加热器,上法兰,下法兰安装疏水器,空气过滤器装于加热器之外端。
安装时,设备后方应距离墙壁或障碍物800mm以上的空间,以备设备检修,正面应留有充足的操作空间。
消声器装于风机出口端,风机噪声较大,建议用户应隔离安装(相应的管道由用户自行解决)装电。
压缩空气先接至主电气控制柜内,再接气。
电接至相应位置,蒸汽管道直接接至蒸汽加热器上法兰。
六.操作1.准备将压缩空气调至~,检查压缩空气,蒸汽管路,是否出现破裂,阻塞等现象,风机旋向是否正常,电源电压,蒸汽压力是否正常,法兰密封是否到位,电器设备连线牢靠。
2.操作将待干物料放入料斗内,物料不超过料斗容积的30%,然后将料车推入主机相应位置,开启顶升气缸开关,料斗上升,使料上下处于密封状态;设备干燥用空气温度,调整数显式温度仪的下限温度即可;启动引风机,然后开启搅拌电机,经干燥一段时间后,从探料器内取出样品,看是否达到干燥要求。
干燥机说明书范文一、产品简介干燥机是一种电器产品,主要用于将潮湿的衣物或其他物品快速干燥,提高生活效率和舒适度。
本产品具有以下特点:1.高效干燥:采用先进的干燥技术,能够在短时间内彻底干燥衣物,提高干燥效率。
2.多功能操作:提供多种干燥模式供用户选择,包括普通模式、快速干燥模式、衣物烘洗模式等,满足不同需求。
3.安全可靠:产品内置多种安全保护装置,如过热自动断电、电机过载保护等,确保用户安全使用。
二、产品外观及参数1.外观:本产品外观简约大方,采用耐磨防火材质制成,配备触摸式面板,操作简单方便。
2. 尺寸:本产品尺寸为XXXmm(长)×XXXmm(宽)×XXXmm(高)。
3. 重量:本产品重量为XXXkg,便于搬运和使用。
4.电源:本产品采用XXX电源,额定功率XXXW,工作电压XXXXV。
三、使用方法1.连接电源:将插头插入电源插座,确保电源连接正常。
2.打开干燥机:按下电源开关,LED显示屏亮起,表明干燥机已开启。
3.选择干燥模式:根据需要选择合适的干燥模式,可以通过触摸式面板上的按钮进行选择。
4.放置衣物:将需要干燥的衣物均匀地放置在干燥机内,不要堆积过多以免影响干燥效果。
5.关闭干燥机:在衣物干燥完成后,按下电源开关,干燥机即可关闭。
四、使用注意事项为了确保您能够安全、正确地使用干燥机,避免不必要的损坏或事故发生,请注意以下事项:1.首次使用前,请务必阅读本说明书,了解产品特点、使用方法和注意事项。
2.本产品仅适用于家庭使用,请勿将其用于其他用途。
3.在使用过程中,请勿将干燥机暴露在水或其他液体中,以免发生短路或触电。
4.请确保干燥机周围的空气流通良好,避免堵塞通风口。
5.请勿在高温、潮湿的环境中使用干燥机,并避免阳光直射,以免损坏产品。
6.请勿将产品放置在易燃物体附近,以免引发火灾。
7.在清洁和维护产品时,请务必先关闭电源,以免触电。
五、维护保养1.使用一段时间后,请定期清洁干燥机内部以确保其正常运行。
注:生产能力视物料的比重、物料的含水份的不同而定。
三、用途*片剂用、胶囊用、冲剂用颗粒*食品、化工等行业的大颗粒、微细粉末*具有过湿、发粘或粒度范围分布较大的颗粒或粉体四、工作原理待干燥的物料(颗粒或细粉)投入干燥器料斗,空气经中效过滤器除尘后,由加热器升温至干燥所需要的温度,然后进入主塔,当其穿过料斗底部的多孔板,使料斗内物料流化同时除去水份而干燥,水份挥发后随排风经布袋过滤器过滤后由风机排出,干燥过程中随风上升的细粉则由布袋捕集,并通过清灰装置返回流化床。
五、设备特点*本设备采用圆形结构料斗,无死角,成品含水均匀,清洗方便彻底。
*料斗(沸腾床层)用O型冲气囊与机体密封,装卸料方便。
料斗内配有搅拌器,物料沸腾无死角。
干燥均匀、快速。
顶部配有过滤袋,并有脉冲自动抖袋装置,能有效防止物料飞损。
*采用抗静电特种纤维布,清灰效果好,安全可靠。
*床内设置搅拌装置,可避免沟流或团聚,流化范围广。
六、设备安装1、场地:场地应留有1/100坡度,以便设备清洗时不积污水。
2、安装:设备整机出厂,安装时设备后方距离墙壁应有³800mm的检修空间,正面应留有足够的操作空间。
风机噪音较大,建议用户应隔离安装,将电源、蒸汽、压缩空气接至主机相应管道位置。
七、操作1、准备阶段:将压缩空气调至0.35~0.4Mpa,检验风机旋向,其操作按相应的说明书进行。
2、操作:将料斗投入待干物料,然后将料车置入主机相应位置。
顶升”气缸使料斗上下法兰密封。
设定干燥用空气进风温度至所需值。
启动引风机——启动搅拌电机。
将自动——手动开关放于手动,分别合上左风门、左清灰、右风门、右清灰,各动作是否灵活。
物料干燥后关闭搅拌电机—停引风机—手动清灰数次—“顶降”料斗、出料。
3、搅拌装置严禁死床启动,一般流化良好应关闭搅拌,以提高齿轮寿命。
4、八、电气原理图详见电气原理图。
九维护和检修全套设备必须定期检查维护,使设备发挥应有性能,保持正常运转,仪器、仪表应保持干燥,清洁设备周围,操作现场要经常打扫,保持清洁。
目的:GFG120沸腾干燥机的使用、维护、保养、清洁。
适用范围:GFG120沸腾干燥机。
责任者:操作工。
本机工作原理:空气在高压离心通风机的吸送下,经亚高效空气过滤器过滤,进入空气热交换器加热至设定温度,然后通过气体分布板形成无数高速气流束冲出物料,气束间所形成的负压卷吸物料,使之成为沸腾状。
此状态下热空气与物料广泛地接触,增强了传热过程,因而在较短的时间内促使物料中的水份蒸发、分离。
于是,湿气流透过捕集袋由风机排出,被捕集袋截留在沸腾器内的物料则为干燥颗粒。
1、准备:1.1确认机器已处于清场合格状态。
1.2确认机器已处于清洁待用状态。
1.3确认电源、气源处于正常状态。
1.4领用所需的物料、工具等备用。
2、使用:2.1装机:2.1.1将捕集袋架放入清洁干燥的捕集袋圆顶内,松开定位手柄后摆动手柄使吊杆放下,然后用环螺母将袋架固定在吊杆上,用夹箍将捕集袋裙边夹紧在上气室内的圆筒外,袋口边缘四周翻出密封槽外侧,袋口边缘上的孔套入密封槽外侧的钩子上。
注意低袋口四周是否均匀翻出,最后摇动手柄升高并张紧捕集袋,使吊杆与振杆能正常啮合后,用定位手柄定位。
2.1.2将小车慢慢推入上、下气室间,注意沸腾器上、下法兰面与密封槽的间隙是否均等,否则应作调整。
小车推入后应使沸腾器的定位头与机身上的定位块正常吻合,此时应注意沸腾器与机身上牙嵌式离合器的牙子方向是否相嵌,就位后的沸腾器应与密封槽基本同心。
2.2开机:2.2.1接通压缩空气气源及蒸汽汽源,开启电器箱的空气开关,此时电气控制箱面板上的电源指示灯亮。
电气箱内的空气减压阀已调到0.1Mpa左右,操作者可根据充气密封圈的密封情况作适当调整,但空气压力不得超过0.15Mpa,否则密封圈容易爆裂。
2.2.2打开电气箱面板上的“温度”开关,“温度”指示灯亮,使温度调节仪及温度显示仪工作。
此时,可根据不同的物料,预置相应的进风温度;按下温度调节仪的切换开关,调节上限设定电位器,使显示值至所需控制的温度值,然后将切换开关复位,这时温度调节仪显示实际进风温度,当实际进风温度≥设定温度时,调节仪右上方的红灯亮。
FG200型沸腾干燥机主要技术参数
FG200型沸腾干燥机整体设备条件
1、单台设备能力:和湿法制粒机配套装料量200kg/H
2、任何与物料接触的工作部分必须采用304不锈钢或其他符合GMP要求的材质,并提供相关材质证明。
不与物料接触部件:要求选用304不锈钢材质制作,如选用其它材质的必须确保不脱落、不渗透、耐腐蚀、易清洁、并要提供材质证明。
3、沸腾干燥机由主机、辅机、空气净化加热系统,排风消声系统,电气控制系统组成;防爆型设备的结构,材质与壁厚,控制系统与检测均符合2Bar防爆的设计要求。
4、工作原理:空气气流经过浄化和加热处理,从制粒腔底部进入,经过过滤从顶部排出。
物料粉末或细颗粒在密闭原料容器中受到来自底部的空气流的作用呈环形流化状,物料中的水分逐渐被连续流动的干热空气蒸发,水份被带走,物料达到干燥的目的。
5、主要采用四段组合结构(包括机座、原料容器、干燥室、过滤室),连接操作方便不需要辅助工具;各段接口严密;所有的密封圈采用硅橡胶材料,材料质量有证明书;防爆型设备的设计应采用法兰密封型闭合结构。
6、配套设备之间连接风管,采用SUS304不锈钢,壁厚国标1.2mm;防爆型设备的管路应符合2Bar防爆等级的设计要求。
7、进风风管采用法兰连接形式,且圆滑无锐利棱角,易清洁。
防爆型设备的进风管路应设计防爆隔离阀。
一、GFG-120高效沸腾干燥机结构与应用范围:GFG型高效沸腾干燥机是为GMP制药工程开发的一种新型高效干燥设备;它能与高效湿法混合制粒机配套使用。
设备由空气过滤器、加热器、主机、料车、清灰室、连接风管、风机、消音器等组成。
广泛用于医药、化工、食品、饲料等领域,用于湿颗粒和粉状物料的干燥。
空气过滤器由初、中、高效过滤器组成。
加热器由φ18×2不锈钢管外绕不锈钢翅片,其传热迅速,不生锈、使用寿命长。
主机壁厚3mm,采用独特的球形搅拌机构,其传动平衡,不积料。
清灰采用双气缸抖袋方式,清灰更加彻底。
连接风管材料厚度2 mm。
消音器降低风机噪声,能有效改善工作环境。
二、GFG-120高效沸腾干燥机主要特点:1、采用触摸式控制面板;一三六一六一一二九八八2、流化床为圆形结构,避免了死角;3、设备处理范围广,能够适应不同的物料,干燥效果显著;4、比传统卧式XF型沸腾干燥机有更宽的流化范围;5、能处理一些过湿、发粘或粒度范围分布较广的颗粒。
6、床内设备搅拌装置,避免了潮湿物料的团聚和干燥过程中形成的沟流。
7、整台设备易操作,易拆卸、易清洗、符合“GMP”要求。
8、密封性好,负压操作,更符合“GMP”规范。
三、GFG-120高效沸腾干燥机技术参数:1、投料量(kg/批)60~1202、风机功率(kw) 18.53、搅拌功率(kw) 1.14、搅拌转速(rpm)115、干燥时间(min/次)15-306、设备重量(kg) 14507、外形尺寸(mm)见附图四、GFG-120高效沸腾干燥机设备配置:序号名称规格型号数量材质生产厂家过滤系统初效过滤器 1 SUS304 常州干燥中效过滤器 1 CCP布外购/组件过滤器200目1 SUS304 常州净化设备高效过滤器 1 过滤纸常州净化设备过滤器箱体δ=1.5mm 1 SUS304 常州干燥加热器箱体δ=3mm 1 SUS304 常州干燥主机电加热48kw 1 碳钢常州干燥风管δ=1.5mm SUS304 常州干燥干燥床推车、料斗 1 SUS304 常州干燥干燥床搅拌电机 1.1kw 1 Q235A 外购/组件干燥床搅拌器 1 SUS304 常州干燥过滤室顶筒 1 SUS304 常州干燥过滤室布袋1套涤纶无纺布常州干燥抖袋气缸 2 外购/组件排风管、弯头 1 SUS304 外购/组件引风机9-26-5A 18.5KW(风量:6440-7513 M3/h,风压:5403-4825pa1 Q235A 常武风机厂支撑坐、外封面 1 A3钢外包不锈钢常州干燥控制系统气动控制元件、执行元件1套常州干燥控制柜 1 SUS304数显式温度表XTM-7000系列2只含侧温热电阻2只正泰电器断路器DZ47系列正泰电器交流接触器3TB、3TF系列正泰电器热继电器 3UA59系列正泰电器控制系统按钮式正泰电器。
SOP-SB-CZ705GFG150沸腾⼲燥机SOP⼀、⽬的:制定GFG150型沸腾⼲燥机操作与维护保养规程,规范⼈员各岗位设备操作,明确设备保养内容与要求,正确使⽤与维护⽣产设备,保证产品质量。
⼆、范围:⼲燥岗位GFG150型沸腾⼲燥机。
三、职责:岗位操作⼈员与设备维护⼈员。
四、内容:1.设备操作1.1⽣产前准备1.1.1确认设备状态标志牌为“完好”、“已清洁”。
如超过清洁有效期,则须清洁消毒后使⽤。
1.1.1检查所有紧固螺钉、螺母是否齐全与松动;料车上的过滤筛⽹安装正常。
1.1.2检查料车内外是否有异物,⽤⼿拨动搅拌耙齿灵活⽆阻滞;检查上、下⽓室内⽆异物,引风管阀门正常。
1.1.3打开压缩空⽓阀门,检测压缩空⽓管道与阀门是否正常。
打开电源总开关,分别按下“顶升”、“顶降”按钮,检测顶升⽓缸是否正常,打开“清灰”开关,检测清灰⽓缸运⾏是否正常。
1.1.4分别按下“搅拌开”与“搅拌关”按钮,检查主搅拌运⾏是否正常。
1.1.5分别按下“引风机开”与“引风机关”按钮,检查引风机运⾏是否正常。
1.1.6蒸汽管道是否有泄漏,阀门关闭正常。
1.1.7电⽓系统作安全检查。
1.1.8确认设备正常后安装捕集袋,检查捕集袋上是否粘有异物、是否有破损,捕集袋安装之前必须经过80℃⼲燥、消毒30分钟以上。
1.1.8.1将捕集袋上的活动挂钩分别挂在袋架的相应位置。
1.1.8.2将袋⼝边缘四周翻出上⽓室外侧,并⽤绳⼦绑紧,防⽌引风机开启时,捕集袋吸进⽓室。
1.1.8.3将料车推⼊上下⽓室之间,依次按下“顶升”“引风机开”按钮,设备开始运⾏,确认捕集袋安装正确,不会出现“吸袋、跑料”情况。
停机、关闭电源。
1.1.9⽤75%酒精对料车内外表⾯、下⽓室进⾏擦拭消毒。
1.2⼲燥操作。
1.2.1拉出料车,将物料放⼊料车内后,⽤不锈钢铲⼦翻动物料,使物料⼤致平铺在料车⾥;将料车慢慢推⼊上下⽓室之间。
1.2.2检查料车上下法兰⾯与密封槽的间隙是否均等,否则应作调整。
沸腾干燥器标准操作程序1.准备1.开车前准备1.1首次开车前检查电机与机座螺栓齐全紧固,检查联轴器连接可靠,防护罩安装牢固。
1.2保持沸腾罐体清洁和沸腾罐顶平台附件的清洁。
1.3检查进/回风温度计显示是否正常,是否经校验且在有效期内。
1.4检查取样阀是否处于关闭状态,防止漏料,检查取样杯是否清洁、干燥。
1.5检查静电跨接线是否连接完好。
1.6检查压缩氮气是否符合要求,压力不低于0.3MPa。
1.7检查捕集袋是否齐全,是否有破损、脱落。
1.8检查锅底拉筋是否开焊。
2.操作程序2.1投料2.1.1备料:复核上游工序交接物料与生产流动卡一致性,将湿粉或半干粉分批号称重、取样测水分,通过计算备好总折干在450±20kg的湿粉或半干粉,入锅前进行称重复核并做记录(记录记清批号、重量、水分、总折干等)。
2.1.2检查:入锅前检查散流板是否移位,能否转动,固定螺丝是否松动,若有异常调整散流板位置并拧紧固螺丝。
手动检查搅拌,用手转动搅拌轴,若有异响或转不动时及时维修。
2.1.3入料:把准备好的湿粉投入沸腾干燥器内,每锅投料量折干在450±20kg。
若物料松密度偏低时,入锅量控制在距离料仓上沿5cm处。
2.1.4上仓:入锅完毕后检查胶条安装正确,静电跨接线固定螺栓紧固,并将料仓推入指定位置,检查气包处于泄气状态,启动升降按钮,使料仓顶紧沸腾室。
2.2干燥2.2.1环境湿度与风机频率:2.2.1.1环境湿度>90%,不开沸腾干燥物料。
2.2.1.2环境湿度≤60%,设定1#2#3#沸腾风机旋钮至40-50HZ,(物料能沸腾起来,搅拌能搅动物料没有异常,尽量低频率运行)。
2.2.1.3阴雨天气或环境湿度>60%,通知技术区开除湿空调,当沸腾进风口湿度<50%且温度<35℃时,方可开沸腾。
2.2.1.2打开风机,检查气包处于充气状态,打开除尘仪,观察可燃气体数值,控制数值低于70%LEL,调节风机频率,使物料完全沸腾,物料完全沸腾5分钟后打开搅拌,沸腾风机频率最高为50HZ,冷吹10分钟,十分钟后可燃气体数值≥60%LEL则继续冷吹,直至可燃气体数值<60%LEL。
高效沸腾干燥机沸腾制粒干燥机安全操作及保养规程高效沸腾干燥机沸腾制粒干燥机是一种能够有效实现物料干燥与颗粒制造的设备。
在使用这种设备时,操作人员需要遵守一定的安全操作规程,并进行适当的保养与维护,以保证其性能和寿命,避免安全事故的发生。
本文将介绍高效沸腾干燥机沸腾制粒干燥机的安全操作及保养规程。
一、安全操作规程1. 选择合适的操作场所高效沸腾干燥机沸腾制粒干燥机应该安置在干燥清洁的场所,使用环境温度应该符合设备的要求。
在使用之前,应该检查设备的电压、电流和电线是否与实际使用的电源相符。
2. 操作前检查在使用高效沸腾干燥机沸腾制粒干燥机之前,应该对设备进行全面检查,包括检查设备的清洁程度、电线是否有破损、连接是否牢固等。
3. 操作过程中的注意事项(1)运转过程中不允许拆卸、更换零部件,并应定期清洁设备;(2)运行设备时,应保持设备的稳定;(3)操作人员应时刻关注设备的工作情况,遇到问题应及时处理;(4)操作人员应该戴上必要的安全防护用品,如手套、口罩等。
4. 紧急处理遇到紧急情况,如设备超负荷运行、设备停机等,应立即停止设备,并进行检修和保养。
二、保养维护规程1. 设备保养在设备长时间使用之后,应该对设备进行常规的保养维护工作,以确保设备的性能和使用寿命。
(1)清洁设备:定期清洁设备,包括设备的内部和外部,以杜绝杂质进入设备内部,保证其正常工作;(2)润滑设备:定期给设备加注润滑油,以保证设备的正常运转;(3)检查零部件:定期检查设备的零部件是否有裂纹或者破损,如有,应及时更换或者修理;(4)检查防护装置:定期检查设备的防护装置是否完整,如有破损或者松动,应及时更换或者修理;(5)保养电器部分:定期检查设备的电器部分是否完好,如有损坏或者电线过热等现象,应及时更换或者修理。
2. 操作人员的保养高效沸腾干燥机沸腾制粒干燥机是一种需要操作人员的设备,而操作人员的健康和安全也是至关重要的。
因此,操作人员也需要进行保养。
目录安全总则 (2)1.0工作原理及流程 (3)2.0安装 (4)2.1位置 (4)2.2配管 (4)2.3电源及配线 (4)3.0运行 (5)3.1冷冻部分 (5)3.2吸附部分 (7)3.3电器及控制部分 (7)4.0维护 (9)4.1冷冻部分 (9)4.2吸附部分 (10)5.0常见故障及处理方法 (12)5.1冷冻部分 (12)5.2吸附部分 (14)安全总则◆组合式干燥器是带有压力容器的设备,工作压力必须在铭牌上标明的工作压力范围之内。
◆组合式干燥器在电力驱动下运行,请按国家电力标准进行安装。
◆在进行任何电气检修工作前,务必切断总电源。
◆在进行空气管路、阀件(冷凝水系统)检修前,务必泄放完该处空气压力。
◆在进行制冷管路阀件检修前,务必泄放完该处制冷剂。
◆请在安全模式下操作所有设备,并有专人负责。
1.0 工作原理及流程组合式干燥器是合理的将冷冻干燥器和吸附干燥器结合在一起,通过冷干器处理后的压缩空气,压力露点在5℃左右,含水量相当少约5.6 g/m3,温度比进口温度低约10℃,此时进吸附干燥器继续进行深层吸附。
因此组合式干燥器可以达到-60℃稳定的露点。
进吸附干燥器前已经通过冷干器将一部分水除去,减轻了吸附干燥器工作量,因此,吸附干燥器的切换时间可以延长,从而减少耗气量,延长吸附剂的使用寿命。
以上流程图只作参考。
本公司对产品不断研究、改进,保有变更权,流程更改恕不另行通知。
2.0 安装2.1位置1.组合式干燥器应安装在环境温度为2~40℃,四周通风良好、空气洁净的建筑物内。
当室内通风条件不良时,需在机房内安装换气排风设备;2.组合式干燥器与空压机之间应保持一定距离,以防止空压机产生的振动影响组合式压缩空气干燥器的正常运行;3.组合式干燥器应水平安装在平整的水泥地面上; 4.组合式干燥器在压缩空气系统中的布置可参考下图固体尘<μ1m≤./01P P M w w 残余含油量固体尘<μ2m ≤ /P P M w w2残余含油量组合式干燥器2.2 配管1. 注意压缩空气接入口和出口的接口位置是否正确;2. 组合式干燥器串接在气源系统中,最好在空气入口和出口之间并联旁路管道,中间设截止阀以供调试、维修时使用;3. 管径配置不要太小,尽量减少管路弯头,选用全开型阀门等,皆可减少压降,避免引起大的压降;4. 管道安装完毕后,最好能通入压缩空气,检查空气管道、法兰接口和排水器有无空气泄漏,若有泄漏,及时排除故障; 2.3 电源及配线1.应按铭牌上标定之电压、相数、容量配置电源,电源线勿使用太细; 2.电压波动范围不得超过额定电压的10%,其值如下:220V 时,电压的范围208-230V ; 380V 时,电压的范围342-418V 。
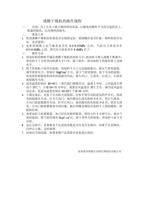
沸腾干燥机的操作规程一.目的:为了让员工能正确的使用设备,以避免因操作不当而引起的员工、机器的损伤,以及物料的损失。
二.准备工作1.检查沸腾干燥机的布袋是否安装固定好,紧固螺丝是否拧紧。
筛网的是否完好,是否紧固。
2.电柜控制箱上总气源表是否在0.4~0.45MPa之间,气缸压力表是否在0.3~0.4MPa之间。
蒸汽压力表是否在0.4MPa以下。
三.操作方法1.将造好粒的物料平铺在沸腾干燥机的加料斗中,将加料斗推入沸腾干燥器中,将加料斗下方的导向轮推入卡口中,踩下刹车。
转动加料斗的旋杆使上边缘水平。
2.按下控制柜上的开启按钮,待加料斗与上方边缘贴紧后,拔出气密封旋钮,调节密封压力,控制在3kgf/cm2左右,按下气密封旋钮,按下引风机按钮,将加热控制按钮和清灰按钮拨至自动,将左风门、左清灰、右风门、右清灰按钮拨至关闭。
3.进风温度控制在60~65℃(蒸汽阀门稍微开启,温度上升时,上冲温度不得高于85℃),干燥60~70分钟后,观察出风温度在55℃左右,调节进风温度设定表,将进风温度控制在80~85℃干燥50分钟。
4.干燥完成后,先按下引风机关闭按钮,在听不到引风机进风的声音后,将清灰按钮拨至手动,打开左风门,来回拨动左清灰按钮3~5次,然后左清灰、左风门按钮都拨至关闭。
打开右风门,来回拨动清灰按钮3~5次,然后右清灰、右风门按钮都拨到关闭位置,最后用橡皮锤轻击加料斗上部的桶体,将粉料抖落。
5.查看加料斗的观察窗,如已经没有粉料脱落,等待大约5分钟左右,拔出气密封旋钮,将气密封调至0kgf/cm2后,按下顶升关闭按钮,将加料斗放下并出料。
6.运行过程中,多观察各个仪表的读数是否在允许范围内,如果不在范围内,应停止干燥,及时报修。
7.结束后关闭电源,如果更换产品需要对设备进行清洗。
张家港市保税区卖福生物制品有限公司。
威海华新药业集团有限公司操作标准文件标题:GFG-120高效沸腾干燥机标准操作规程总页—分页3-1 版号A/0-2013 文件编号SOP-SB-G009起草人日期原文件编号EIW143-2008 审核人日期生效日期审核人日期颁发单位质量保证部批准人日期印数编号分发单位及数量生产副总经理、质量副总经理、工程部、生产部、质量保证部、软件室各1份,制造部2份。
目的:建立GFG-120高效沸腾干燥机标准操作规程,使之操作规范化、标准化、程序化。
范围:适用于本公司GFG-120高效沸腾干燥机的操作。
职责:工程部具有资格的技术人员负责制订;工程部经理、质量保证部经理负责审核;生产副总经理批准;车间设备操作工、设备管理员、维修人员执行。
内容1编制依据1.1《GFG-120型高效沸腾干燥机使用说明书》。
1.2结合设备安装、调试、验收过程;1.3《标准操作规程(SOP)编制与管理规程》(SMP-WJ008)。
2工作原理推入料斗,待料斗正确正位后,开启密封圈充气开关,使料斗上下面处于密封状态。
启动引风机,视转向必须和箭头反向一致,风门大小根据沸腾效果调节,干燥开始,进风温度通过自动控制系统慢慢上升,物料液逐渐干燥。
反复升降几次后,出风温度也慢慢上升,物料液逐渐干燥,启动搅拌键,搅拌1-2分钟即可关闭随着出风度逐渐增高,可反复启动搅拌,待出风温度升到35-40度左右时,物料将干燥。
设备主要技术参数:料斗容积(L):400;生产能力(kg∕批):60-120进风温度(℃):50-100;风机风量(m/h):3619蒸汽压力(Mpa):0.4;压缩空气压力(Mpa):0.5蒸汽进口管:G3/4;蒸汽出口管:G3/43操作条件3.1操作人员经GMP、生产指令、“SOP”培训,考试合格后持证上岗;GFG-120高效沸腾干燥机标准操作规程文件编号SOP-SB-G0093.2设备挂“已清洁”、“完好”状态标志表示设备可正常运行。
立式沸腾干燥机高效沸腾干燥机安全操作规定1. 前言立式沸腾干燥机是一种常用于药品、食品等行业的大型设备,其原理是通过高温和氮气或惰性气体的干燥过程,将湿度高的物料转化为干燥度高的物料。
其操作过程需要严格遵守安全规范,以避免可能的安全事故。
本文将从设备结构、操作流程及安全注意事项等方面为大家介绍立式沸腾干燥机的正确操作。
2. 设备结构立式沸腾干燥机主要由加热器、进料口、承载筒、出料口、旋转筒、气管、温度控制器、电机等组成。
为了保证零部件的精度和材质的质量,设备使用后应执行检测和维护保养。
3. 操作流程3.1准备干燥设备并进行检查1.首先确认设备已经正确地安装,检查出料斗、气体箱、下面的气体排放口以及设备周边的门窗是否关闭;2.检查加热器和气体管道等是否清洁,确保设备不会遭受任何损坏;3.检查氮气等惰性气体的供给管道是否通畅。
3.2 启动设备1.将加热器温度设定到干燥制品的需要温度范围;2.打开电脑自动控制系统或手控系统,启动设备;3.打开氮气等惰性气体的供给。
3.3 装料1.检查进料筒和出料筒是否关闭,将预排气阀开启,接通预处理空气;2.拆卸集装袋或货车上的物料。
3.检查有无混杂杂质3.4 操作设备1.根据干燥需要设定风机电机转速,调节传动装置到达预定转速;2.把不同颜色的物料放在不同的批次中运行;3.关注温度相关的各种参数;4.检查原料沸腾状况,必要时调整干燥设备的相关参数;5.完成干燥并根据需要进行冷却开始打包。
4. 安全注意事项在进行操作时,请务必注意以下事项,以确保工作的安全性:1.必须使用专业的工作服,并保持清洁卫生;2.严禁在设备运行过程中打开进料筒、出料筒或进料管,以免引起安全事故;3.在操作过程中,必须严格遵守操作规程和安全操作规范,由专业人员负责操作设备;4.在设备使用过程中,如遇到任何故障或异常,应立即停机处理,并将情况上报经验丰富的维护员;5.在操作前,必须对设备进行彻底的清洗,以确保其干燥后物料的纯度和质量;6.在工作时请勿妨碍机器的工作,设备内部要禁止其它人员随意混入,以免干扰设备的运行;7.禁止用水将设备进行刷洗。
沸腾干燥机系列安全操作及保养规程沸腾干燥机是一种常用的实验室仪器,适用于化学、医药等领域的粉末干燥工作。
为保障操作人员的安全和设备的正常使用,下面介绍沸腾干燥机系列的安全操作及保养规程。
1. 使用前的准备工作1.1 了解设备的基本信息在使用沸腾干燥机之前,首先要了解设备的基本信息,例如设备的型号、规格、技术参数等,以便正确选用合适的操作方法。
1.2 检查设备是否完好使用前要对设备进行检查,确保机器正常,烘箱内无异物。
检查项目包括:•确认电源插头和电源线是否连接牢固;•检查热风循环系统是否正常工作;•确认机器内烘箱温度计是否正常。
1.3 准备干燥样品在进行干燥实验前,需要准备干燥样品,并且按照干燥样品的特性,确定适当的干燥条件和干燥时间。
2. 安全操作2.1 保持仪器周围环境清洁使用时需保持沸腾干燥机周围环境清洁,避免杂物堆积,以免影响设备的正常运转。
2.2 合理使用电源沸腾干燥机的电源不得超过额定电压,不得长时间使用过于老旧或损坏的电源线,以防短路或者其他安全事故。
2.3 严格按照操作规程操作在使用沸腾干燥机过程中,应严格按照操作规程进行,确保仪器正常使用,避免操作失误导致安全事故。
2.4 禁止使用易燃和易爆物质沸腾干燥机内部会消耗氧气,加热后会因温度升高而产生火花,因此不得将易燃物质放入干燥机中,以免发生火灾。
2.5 加热过程中不得擅自移动仪器沸腾干燥机内部温度较高,在加热过程中不得随意移动仪器,应保持稳定,避免意外烫伤。
2.6 加热中注意防护加热过程中,应保持仪器外部和内部的清洁,且应佩戴适当的防护手套,以免被灼伤。
3. 保养规程3.1 定期清洁设备在使用过程中,应及时对沸腾干燥机进行清洁,以保证设备的正常运作。
清洁步骤包括:•关闭仪器电源;•拆卸沸腾干燥机的蓝色塞子和红色胶圈,取出内胆;•用干净的软布擦拭内部的灰尘和杂物;•内外胆及塞子和胶圈应定期清洁和消毒。
3.2 定期更换滤芯沸腾干燥机的滤芯负责过滤颗粒物和细菌等有害物质,因此应每隔一段时间更换,以保证仪器内和外的空气清洁。
ABC制药有限公司操作SOP1.目的:明确沸腾干燥机的使用标准操作规程,以保证设备的正常使用。
2. 范围:沸腾干燥机3. 责任:制粒岗位操作人员4. 内容:4.1沸腾干燥机干燥操作4.1.1将湿颗粒置沸腾干燥机物料容器内。
4.1.2将容器推进,检查密封条是否妥当,对正,启动容器升、主风机蒸气加热、抖袋工作按钮、将风门从小到大依次调节。
4.1.3 设定工作参数,进风温度70℃,物料温度50℃。
4.1.4干燥开始,随时注意观察物料干燥情况及流化状态,直到符合要求。
4.1.5出锅置洁净的容器内,上盖,运至整粒间。
4.2喷雾制粒操作4.2.1所有工作参数参照喷雾制粒工艺条件。
4.2.2由于喷枪距离辅料较短,在选择输液量的时候,调节适宜。
4.2.3使用参照喷雾制粒机的使用标准操作规程。
4.3维护与保养4.3.1离心式鼓风机要定期清除积灰、污垢等杂质防止锈蚀,每次拆修后应更换润滑油。
4.3.2 控制柜的油雾器要经常检查,保持正常油位,定期加油(一般一周二次或三次)。
4.3.3 喷物干燥室轴的旋转应灵活,转动处要定期加入润滑油。
4.3.4 若设备因故闲置时,应每隔三十天启动空载运行一次,运行时间不少于一小时,防止气阀、汽缸因时间过长润滑油干枯而造成损坏。
培训:5.1 培训对象:制粒工序操作人员5.2 培训时间:二小时注意事项:1. 在操作升降容器时,切勿同时调整斗袋及容器的密封胶条等。
2. 该机属非防爆设备,不得用易燃、易爆及含有机容媒的膏体作粘合剂进行生产。
3. 开压缩机前后,必须将空气贮罐内凝水从排污阀中排出。
4. 非专业人员严禁调整和修理电控装置及气压装置。
5. 定期为机器加润滑油。
6. 关闭电源后方可进行清洁。
佳发FG沸腾干燥机安全操作规定前言为保障生产安全,保障员工身体健康,规范佳发FG沸腾干燥机的使用,特制定本安全操作规定。
适用范围本规定适用于佳发FG沸腾干燥机的操作人员,以及相关工作人员。
管理责任佳发公司及现场负责人应保证员工全面掌握本规定的所有条例,并严格执行和管理。
操作规定1. 工作环境1.操作人员应确保操作环境整洁,保持通风良好,避免积尘或其他无关物品到达设备及工作区。
2.确认配套管道、网罩等安全设施完好无损。
2. 设备检查1.在使用佳发FG沸腾干燥机之前,应检查沸腾干燥机是否处于合适工作状态,设备是否有损坏或连接部分漏气现象。
2.在启动设备前,必须查看仪表表盘设备状态,确保沸腾干燥机的设定参数符合生产操作要求。
3. 操作规范1.操作人员必须全面掌握佳发FG沸腾干燥机的操作要求与步骤,并根据工艺要求设置恰当的参数。
2.操作人员不能在设备运行时随意调整参数,如需必要调整,应向主管或负责人员汇报,经批准后再进行调整。
3.在使用过程中,设备必须处于操作人员的视野范围内,并将注意力集中在设备上,注意观察设备情况。
4.任何时候,操作人员不能试图移动设备、维修设备或将手伸入设备内部,确保人身安全。
4. 突发状况1.在使用过程中,如出现异常情况,操作人员必须立即停机,汇报设备问题,由专业修理公司维修。
2.如无法确定设备问题,应及时联系主管或负责人员寻求帮助或建议,保证生产安全与设备完好性。
3.在设备发生火灾、爆炸、铺陈等紧急情况发生时,操作人员应采取紧急措施,确保人身安全与生产安全。
后记以上为佳发FG沸腾干燥机安全操作规定,操作人员必须认真遵守,确保生产安全,并做好规范操作。
如有违规情况,将被追究相应法律责任。
GFG-120立式沸腾干燥器用户需求说明文件(URS)广东恒诚制药有限公司2014年1月16日1. 目的1.1 本用户需求文件(URS)描述了本公司对GFG-120立式沸腾干燥器的基本需求。
1.2 本用户需求文件(URS)的目标是提供相应的文件来保证设备供应商生产的GFG-120立式沸腾干燥器的质量与工艺要求。
新引进的设备在设计、制造技术及性能上达到国内先进水平,符合中国2010年版GMP要求。
2. 范围2.1 此文件所定义的URS适用于设备供应商的GFG-120立式沸腾干燥器设备。
2.2 本文件由广东恒诚制药有限公司编写,它描述了对制造方的要求。
2.3 本URS表述的系统实际可能还未完全满足要求,某些额外的功能或特性在本URS中表述的也不尽详细,期望供应商根据实际情况更为详细的功能需求规范(FRS)并作为该设备的关键控制要求。
供应商对本URS所规定的各项内容如需改动,均需以书面形式提出并经购买方同意,否则应按本URS定义的内容实施。
2.4 在本URS中用户仅提出基本的技术要求和设备的基本要求,并未涵盖和限制卖方设备具有更高的设计与制造标准和更加完善的功能、更完善的配置和性能、更优异的部件和更高水平的控制系统。
卖方应在满足本URS的前提下提供卖方能够达到的更高标准和功能的高质量设备及其相关服务。
卖方的设备应满足中国有关设计、制造、安全、环保等规程、规范和强制性标准要求。
如遇与卖方所执行的标准发生矛盾时,经使用方同意按较高标准执行(强制性标准除外)。
2.5 本URS将作为设备接收确认的依据之一和设备采购合同的附件之一;同时,完成后所有的支持数据和文件都附在验证文件中。
3.整体要求3.1技术要求:需求编号需求必需/期望工艺要求URS0011、设备名称:立式沸腾干燥器。
设备数量:1台。
2、型号:GFG-120。
3、设备数量:1台。
4、设备功能:利用热风将悬浮物料中的水分蒸发而进行干燥。
必需URS0021、单台干燥能力:120kg/次。