民用建筑楼面均布活荷载标准值及其组合值
- 格式:doc
- 大小:247.00 KB
- 文档页数:2
2 常用结构计算2—1 荷载与结构静力计算表2—1-1 荷载1.结构上的荷载结构上的荷载分为下列三类:(1)永久荷载如结构自重、土压力、预应力等.(2)可变荷载如楼面活荷载、屋面活荷载和积灰荷载、吊车荷载、风荷载、雪活载等。
(3)偶然荷载如爆炸力、撞击力等。
建筑结构设计时,对不同荷载应采用不同的代表值。
对永久荷载应采用标准值作为代表值。
对可变荷载应根据设计要求,采用标准值、组合值、频遇值或准永久值作为代表值。
对偶然荷载应按建筑结构使用的特点确定其代表值。
2.荷载组合建筑结构设计应根据使用过程中在结构上可能同时出现的荷载,按承载能力极限状态和正常使用极限状态分别进行荷载(效应)组合,并应取各自的最不利的效应组合进行设计。
对于承载能力极限状态,应按荷载效应的基本组合或偶然组合进行荷载(效应)组合。
γ0S≤R (2-1)式中γ0——结构重要性系数;S—-荷载效应组合的设计值;R—-结构构件抗力的设计值。
对于基本组合,荷载效应组合的设计值S应从下列组合值中取最不利值确定:(1)由可变荷载效应控制的组合(2—2)式中γG——永久荷载的分项系数;γQi——第i个可变荷载的分项系数,其中Y Q1为可变荷载Q1的分项系数;S GK-—按永久荷载标准值G K计算的荷载效应值;S QiK——按可变荷载标准值Q ik计算的荷载效应值,其中S Q1K为诸可变荷载效应中起控制作用者;ψci--可变荷载Q i的组合值系数;n—-参与组合的可变荷载数。
(2)由永久荷载效应控制的组合(2—3)(3)基本组合的荷载分项系数1)永久荷载的分项系数当其效应对结构不利时:对由可变荷载效应控制的组合,应取1.2;对由永久荷载效应控制的组合,应取1。
35;当其效应对结构有利时:一般情况下应取1。
0;对结构的倾覆、滑移或漂浮验算,应取0.9。
2)可变荷载的分项系数一般情况下应取1。
4;对标准值大于4kN/m2的工业房屋楼面结构活荷载应取1.3。
5 楼面和屋面活荷载5.1 民用建筑楼面均布活荷载5.1.1民用建筑楼面均布活荷载的标准值及其组合值系数、频遇值系数和准永久值系数的取值,不应小于表5.1.1的规定。
注:1,本表所给各项活荷载适用于一般使用条件,当使用荷载较大、情况特殊或有专门要求时,应按实际情况采用;2,第6项书库活荷载当书架高度大于2m时,书库活荷载尚应按每米书架高度不小于2.5 kN/m2确定;3,第8项中的客车活荷载仅适用于停放载人少于9人的客车;消防车活荷载适用于满载总重为300kN的大型车辆;当不符合本表的要求时,应将车轮的局部荷载按结构效应的等效原则,换算为等效均布荷载;4,第8项消防车活荷载,当双向板楼盖板跨介于3m×3m~6m×6m之间时,应按跨度线性插值确定;5,第12项楼梯活荷载,对预制楼梯踏步平板,尚应按1.5kN集中荷载验算;6,本表各项荷载不包括隔墙自重和二次装修荷载;对固定隔墙的自重应按永久荷载考虑,当隔墙位置可灵活自由布置时,非固定隔墙的自重应取不小于1/3的每延米长墙重(kN/m)作为楼面活荷载的附加值(kN/m2)计入,且附加值不应小于1.OkN/m2。
5.1.2设计楼面梁、墙,柱及基础时,本规范表5.1.1中楼面活荷载标准值的折减系数取值不应小于下列规定:1,设计楼面梁时:1)第1(1)项当楼面梁从属面积超过25m2时,应取0.9;2)第1(2)~7项当楼面梁从属面积超过50m2时,应取0.9;3)第8项对单向板楼盖的次梁和槽形板的纵肋应取0.8,对单向板楼盖的主梁应取0.6.对双向板楼盖的梁应取0.8;4)第9~13项应采用与所属房屋类别相同的折减系数。
2,设计墙、柱和基础时:1)第1(1)项应按表5.1.2规定采用;2)第1(2)~7项应采用与其楼面梁相同的折减系数;3)第8项的客车,对单向板楼盖应取0.5,对双向板楼盖和无梁楼盖应取0.8;4)第9~13项应采用与所属房屋类别相同的折减系数。
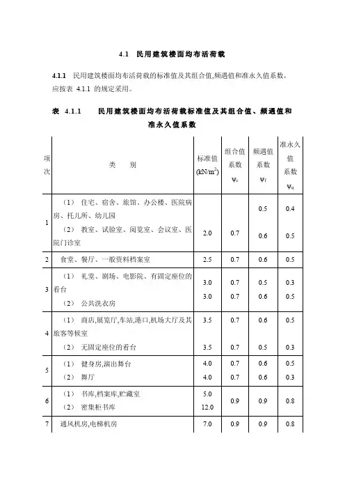
4.1 民用建筑楼面均布活荷载4.1.1民用建筑楼面均布活荷载的标准值及其组合值,频遇值和准永久值系数,应按表4.1.1 的规定采用。
表 4.1.1民用建筑楼面均布活荷载标准值及其组合值、频遇值和准永久值系数注:1本表所给各项活荷载适用于一般使用条件,当使用荷载较大时,应按实际情况采用。
2第 6 项书库活荷载当书架高度大于2m 时,书库活荷载尚应按每书架高度不小于2.5kN/m2确定。
3第8 项中的客车活荷载只适用于停放载人少于9 人的客车;消防车活荷载是适用于满载总重为300kN 的大型车辆;当不符合本表的要求时,应将车轮的局部荷载按结构效应的等效原则,换算为等效均布荷载。
4第11 项楼梯活荷载,对预制楼梯踏步平板;尚应按 1.5kN 集中荷载验算。
5本表各项荷载不包括隔墙自重和二次装修荷载。
对固定隔墙和自重应按恒荷载考虑,当隔墙位置可灵活自由布置时,非固定隔墙的自重应取每延墙重(kN/m)的1/3 作为楼面活荷载的附加值(kN/m2)计入,附加不于 1.0kN/m2。
4.1.2设计楼面梁、墙、柱及基础时,表4.1.1 中的楼面活荷载标准值在下列情况下应乘以规定的折减系数:1设计楼面梁时的折减系数:1)第1(1)项当楼面梁从属面积超过25m2的,应取0.9;2)第1(2)~7 项当楼面梁从属面积超过50m2时应取0.9;3)第8 项对单向板楼盖的次梁和槽形板的纵肋取0.8;对单向板楼盖的主梁应取0.6;对双向板楼盖的梁应取0.8。
4)第9~12 项采用与所属房屋类别相同的折减系数。
2设计墙、柱和基础时的折减系数:1)第1(1)项按表 4.1.2 规定采用;2)第1(2)~7 项采用与其楼面梁相同的折减系数;3)第8 项对单向板楼盖应取0.5;对双向板楼盖和无梁楼盖应取0.8;4)第9~12 项采用与所属房屋类别相同的折减系数。
注:楼面梁的从属面积是指向梁两侧各延伸二分之一梁间距的范围内的实际面积确定。
《建筑结构荷载规范》(GB50009-2001)新内容有关调整部分:新规范于2002年3月1日启用,原规范(GBJ9-87)于2002年12月31日废止;新规范规定必须严格执行的强制性条文共13条,具体分配为:第1章有1条、第3章有3条、第4章有5条、第6章有2条、第7章有2条;楼面活荷载作了一些调整和增项,屋面不上人活荷载也作了一些调整;风、雪荷载由原按30年一遇重新规定为按50年一遇,同时对滁州市的风、雪荷载值也作了一点调整:10米高50年一遇基本风压值为0.35KN/M2,雪压值为0.40KN/M2,雪荷载准永久值系数为0.2,属于第Ⅱ分区;在计算风载时,风压高度变化系数根据地面粗糙度类别来确定:原规范(GBJ9-87)将地面粗糙度类别分为三类(A、B、C)。
随着我国建设事业的蓬勃发展,城市房屋的高度和密度日益增大,因此,对大城市中心地区的粗糙程度也有不同程度的提高,新规范(GB50009-2001)特将地面粗糙度改为四类(A、B、C、D),其中A、B类的有关参数不变,C类指有密集建筑群的城市市区,其粗糙度指数α由0.2改为0.22,梯度风高度HG仍取400m,新增添的D类,是指有密集建筑群且有大量高层建筑的大城市市区,其粗糙度指数α为0.3,梯度风高度HG取450m;专门规定了围护结构构件的风荷载及相关计算;在常用材料和构件的自重之“附表A”中,增设了“建筑墙板”一览表。
强制性条文部分:第1章“总则”之强制性条文:第1.0.5条:规范采用的设计基准期一律为50年;第3章“荷载分类和荷载效应组合”之强制性条文:第3.1.2条:建筑结构设计时,对不同荷载应采用不同的代表值:对永久荷载应采用标准值作为代表值;对可变荷载应根据设计要求采用标准值、组合值、频遇值或准永久值作为代表值;对偶然荷载应按建筑结构使用的特点确定其代表值。
第3.2.3条:对于基本组合,荷载效应组合的设计值应从以下两种组合值中取最不利值中确定:①由可变荷载效应控制的组合;②由永久荷载效应控制的组合;第3.2.5条:基本组合的荷载分项系数,应按下列规定采用:永久荷载的分项系数:当其效应对结构不利时;——对由可变荷载效应控制的组合,应取1.2;——对由永久荷载效应控制的组合,应取1.35;当其效应对结构有利时;——一般情况下,应取1.0;——对结构的倾覆、滑移或漂浮验算,应取0.9;可变荷载的分项系数:——一般情况下,应取1.4;——对标准值大于4.0KN/M2的工业房屋楼面结构的活荷载,应取1.3;第4章“楼面和屋面活荷载”之强制性条文:第4.1.1条:民用建筑楼面均布活荷载的标准值及其组合值、频遇值和永久值系数应按表4.1.1的规定采用(摘录):住宅、宿舍、旅馆、办公楼、医院病房、托儿所、幼儿园,楼面均布活荷载的标准值取2.0KN/M2;教室、试验室、阅览室、会议室、医院门诊室,楼面均布活荷载的标准值取2.0KN/M2;食堂、餐厅、一般资料档案室,楼面均布活荷载的标准值取2.5KN/M2;礼堂、剧场、影院、有固定座位的看台,楼面均布活荷载的标准值取3.0KN/M2;一般的厨房,楼面均布活荷载的标准值取2.0KN/M2;餐厅的厨房,楼面均布活荷载的标准值取4.0KN/M2;住宅、宿舍、旅馆、办公楼、医院病房、托儿所、幼儿园的浴室,厕所、盥洗室,楼面均布活荷载的标准值取2.0KN/M2;其他民用建筑的浴室,厕所、盥洗室,楼面均布活荷载的标准值取2.5KN/M2;住宅、宿舍、旅馆、医院病房、托儿所、幼儿园的走廊,门厅、楼梯,楼面均布活荷载的标准值取2.0KN/M2;办公楼、教室、餐厅、医院门诊部的走廊,门厅、楼梯,楼面均布活荷载的标准值取2.5KN/M2;消防疏散楼梯和其他民用建筑的走廊,门厅、楼梯,楼面均布活荷载的标准值取3.5KN/M2;对于预制楼梯踏步平板,尚应按1.5KN 集中荷载验算;一般情况下的阳台,楼面均布活荷载的标准值取2.5KN/M2;当人群有可能密集时,楼面均布活荷载的标准值取3.5KN/M2;第4.1.2条:设计楼面梁、墙、柱及基础时,第4.1.1条中的楼面均布活荷载的标准值在下列情况下应乘以规定的折减系数:设计楼面梁时的折减系数:——当住宅、宿舍、旅馆、办公楼、医院病房、托儿所、幼儿园的楼面梁从属面积超过25m2时,应取0.9;——当教室、试验室、阅览室、会议室、医院门诊室、食堂、餐厅、一般资料档案室、礼堂、剧场、影院、有固定座位的看台等的楼面梁从属面积超过50m2时,应取0.9;设计墙、柱及基础时的折减系数,参见下表:活荷载按楼层的折减系数墙、柱及基础计算截面以上的层数12~34~56~89~20>20计算截面以上各楼层活荷载总和的折减系数 1.00(0.90)0.850.700.650.600.55注:当楼面梁的从属面积超过25m2时,应采用括号内的系数。
建筑结构荷载(医院建筑)
民用建筑楼面均布活荷载标准值及其组合值、频遇值和准永久值系数
注:1本表所给各项活荷载适用于一般使用条件,当使用荷载较大或情况特殊时,应按实际情况采用。
2第6项书库活荷载当书架高度大于2m时,书库活荷载尚应按每米书架高度不小于2.5kN/㎡确定。
3第8项中的客车活荷载只适用于停放载人少于9人的客车;消防车活荷载是适用于满载总重为300kN 的大型车辆;当不符合本表的要求时,应将车轮的局部荷载按结构效应的等效原则,换算为等效均
布荷载。
4第11项楼梯活荷载,对预制楼梯踏步平板,尚应按1.5kN 集中荷载验算。
5第22项活荷载适用于停放轿车的车库。
6本表各项荷载不包括隔墙自重和二次装修荷载。
对固定隔墙的自重应按恒荷载考虑,当隔墙位置在设计中没用指明或允许灵活自由布置时,非固定隔墙的自重可取每延米长墙重(kN/m)的1/3作为楼面活荷载的附加值(kN/㎡)计入,附加值不宜小于1.0kN/㎡。
有医疗设备的楼(地)面均布活荷载
屋顶花园:
有草皮屋顶花园的平屋面荷载:屋面均布活荷载应按其实际覆盖的草皮构造类别、厚度、浇水装置等来确定;除考虑屋面承重构件、建筑隔热材料和防水构造等材料i自重外,一般考虑100mm厚卵石滤水层、300~500mm厚浸水饱和土层等材料中及屋顶花园活荷载标准值3.0kN/㎡,若无具体资料时,可按12.0kN/㎡采用。
防水层做法简单或自防水屋面应考虑翻修时可能增加的荷载。
农村房屋上人平屋面宜根据实际情况考虑晾晒农作物的活荷载1.0 kN/㎡。
以上活荷载适用于一般的使用条件,当使用荷载较大时,应按实际情况采用。
结构设计组合系数规范规定与设计使用表前言实际工作中广大设计人员往往忽略了结构设计组合系数的规定,认为软件已经考虑了规范规定,而不知其中的特殊规定,在设计相关结构时没能很好调整软件的组合系数,存在一定的安全隐患,本人详细查阅了有关规范并整理如下:第一章《建筑结构荷载规范》GB 50009― 2001中有关规定3.2.3 对于基本组合,荷载效应组合的设计值S 应从下列组合值中取最不利值确定:1)由可变荷载效应控制的组合:n S=γGSGk+γQ1SQ1k+∑γQiyciSQiki=2式中γG―永久荷载的分项系数,应按第3.2.5 条采用;γQi―第i 个可变荷载的分项系数,其中γQ1 为可变荷载Q1 的分项系数,应按第3.2.5 条采用;SGK―按永久荷载标准值Gk 计算的荷载效应值;SQik―按可变荷载标准值Qik 计算的荷载效应值,其中SQ1k 为诸可变荷载效应中起控制作用者;Ψci―可变荷载Qi 的组合值系数,应分别按各章的规定采用;n―参与组合的可变荷载数。
2)由永久荷载效应控制的组合:n S=γGSGk+∑γQiyciSQiki=1注:1 基本组合中的设计值仅适用于荷载与荷载效应为线性的情况。
2 当对SQ1k 无法明显判断时,轮次以各可变荷载效应为SQ1k,选其中最不利的荷载效应组合。
3 当考虑以竖向的永久荷载效应控制的组合时,参与组合的可变荷载仅限于竖向荷载。
3.2.4 对于一般排架、框架结构,基本组合可采用简化规则,并应按下列组合值中取最不利值确定:1)由可变荷载效应控制的组合:S=γGSGk+γQ1SQ1knS=γGSGk+0.9∑γQiSQiki=12)由永久荷载效应控制的组合仍按公式(3.2.3-2)式采用。
3.2.5 基本组合的荷载分项系数,应按下列规定采用:1 永久荷载的分项系数:1)当其效应对结构不利时―对由可变荷载效应控制的组合,应取1.2;―对由永久荷载效应控制的组合,应取1.35;2)当其效应对结构有利时―一般情况下应取1.0;―对结构的倾覆、滑移或漂浮验算,应取0.9。
《荷载与结构设计方法》(柳炳康)习题解答1 荷载与作用1.1 什么是施加于工程结构上的作用?荷载与作用有什么区别?结构上的作用是指能使结构产生效应的各种原因的总称,包括直接作用和间接作用。
引起结构产生作用效应的原因有两种,一种是施加于结构上的集中力和分布力,例如结构自重,楼面的人群、家具、设备,作用于桥面的车辆、人群,施加于结构物上的风压力、水压力、土压力等,它们都是直接施加于结构,称为直接作用。
另一种是施加于结构上的外加变形和约束变形,例如基础沉降导致结构外加变形引起的内力效应,温度变化引起结构约束变形产生的内力效应,由于地震造成地面运动致使结构产生惯性力引起的作用效应等。
它们都是间接作用于结构,称为间接作用。
“荷载”仅指施加于结构上的直接作用;而“作用”泛指使结构产生内力、变形的所有原因。
1.2 结构上的作用如何按时间变异、空间位置变异、结构反应性质分类?结构上的作用按随时间变化可分永久作用、可变作用和偶然作用;按空间位置变异可分为固定作用和自由作用;按结构反应性质可分为静态作用和动态作用。
1.3 什么是荷载的代表值?它们是如何确定的?荷载代表值是考虑荷载变异特征所赋予的规定量值,工程建设相关的国家标准给出了荷载四种代表值:标准值,组合值,频遇值和准永久值。
荷载可根据不同设计要求规定不同的代表值,其中荷载标准值是荷载的基本代表值,其它代表值都可在标准值的基础上考虑相应的系数得到。
2 重力作用2.1 成层土的自重应力如何确定?地面以下深度z处的土体因自身重量产生的应力可取该水平截面上单位面积的土柱体的重力,对于均匀土自重应力与深度成正比,对于成层土可通过各层土的自重应力求和得到。
2.2 土压力有哪几种类别?土压力的大小及分布与哪些因素有关?根据挡土墙的移动情况和墙后土体所处应力状态,土压力可分为静止土压力、主动土压力和被动土压力三种类别。
土的侧向压力的大小及分布与墙身位移、填土性质、墙体刚度、地基土质等因素有关。
《建筑结构荷载规范》局部修订中华⼈民共和国建设部公告第458号建设部关于发布国家标准《建筑结构荷载规范》局部修订的公告现批准《建筑结构荷载规范》GB 50009-2001局部修订的条⽂,⾃2006年11⽉1⽇起实施。
其中,第3.2.3、3.2.5、4.1.1、7.1.1条为强制性条⽂,必须严格执⾏。
经此次修改的原条⽂同时废⽌。
中华⼈民共和国建设部 2006年7⽉25⽇3.2.3 对于基本组合,荷载效应组合的设计值S 应从下列组合值中取最不利值确定:1)由可变荷载效应控制的组合:∑=++=ni Qikci Qik Q Q Gk G S S S S 211ψγγγ式中 G γ----永久荷载的分项系数,就按第3.2.5条采⽤;Qi γ----第i 个可变荷载的分项系数,其中1Q γ为何荷载1Q 的分项系数,应按第3.2.5条采⽤。
Gk S ----按永久荷载标准值G K 计算的荷载效应值;Qik S ——按可变荷载标准值ik Q 计算的荷载效应值,其中k Q S 1为诸可变荷载效应中起控制作⽤者;ci ψ ——可变荷载Qi 的组合值系数,应分别按各章的规定采⽤;n ——参与组合的可变荷载值。
2)由永久荷载效应控制的组合:∑=+=ni Qikci QiGk G S S S 1ψγγ(3.2.3-2)注:1 基本组合中的设计值仅适⽤于荷载与荷载效应为线性的情况。
2 当对k Q S 1⽆法明显判断时,轮次以各可变荷载效应为k Q S 1,选其中最不利的荷载效应组合。
3 (取消此注)。
3.2.5 基本组合的荷载分项系数,应按下列规定采⽤:1 永久荷载的分项系数: 1)当其效应对结构不利时—对由可变荷载效应控制的组合,应取1.2; —对由永久荷载效应控制的组合,应取1.35; 2)当其效应对结构有利时的组合,应取1.0。
2 可变荷载的分项系数: -- ⼀般情况下取1.4;—对标准值⼤于4KN/m2 的⼯业房屋楼⾯结构的活荷载取1.3。
中华人民共和国国家标准建筑结构荷载规范Load code for the design of building structuresGB 50009—2001主编部门:中华人民共和国建设部批准部门:中华人民共和国建设部施行日期:2002年3月1日关于发布国家标准《建筑结构荷载规范》的通知建标[2002]10号根据我部“关于印发《1997 年工程建设标准制订、修订计划的通知》”(建标[1997]108号)的要求,由建设部会同有关部门共同修订的《建筑结构荷载规范》,经有关部门会审,批准为国家标准,编号为 GB 50009-2001,自2002 年3月1日起施行。
其中,1.0.5、3.1.2、3.2.3、3.2.5、4.1.1、4.1.2、4.3.1、4.5.1、4.5.2、6.1.1、6.1.2、7.1.1、7.1.2 为强制性条文,必须严格执行。
原《建筑结构荷载规范》GBJ 9-87 于2002年12月31日废止。
本规范由建设部负责管理和对强制性条文的解释,中国建筑科学研究院负责具体技术内容的解释,建设部标准定额研究所组织中国建筑工业出版社出版发行。
中华人民共和国建设部2002年1月10日前言本规范是根据建设部[1997]108 号文下达的“关于印发《1997 年工程建设标准制(修)订计划的通知》”的要求,由中国建筑科学研究院会同各有关单位对1987 年国家计委批准的《建筑结构荷载规范》GBJ9-87 进行的全面修订。
在修订过程中,修订组开展了专题研究,总结了近年来的设计经验,参考了国外规范和国际标准的有关内容,并以各种方式广泛征求了全国有关单位的意见,经反复修改通过审定后定稿。
本规范共分7 章和7 个附录,这次修订的主要内容如下:1.按修订后的《建筑结构可靠度设计统一标准》修改组合规则,并摈弃“遇风组合”的旧概念;对荷载基本组合增加由永久荷载效应控制的组合;在正常使用极限状态设计中,对短期效应组合分别给出标准和频遇两种组合,同时增加了可变荷载的频遇值系数;对所有可变荷载的组合值给出各自的组合值系数。
民⽤建筑楼⾯均布活荷载标准值及其组合值民⽤建筑楼⾯均布活荷载标准值及其组合值、频遇值和准永久值系数
注:1、本表所给各项活荷载适⽤于⼀般使⽤条件,当使⽤荷载较⼤或情况特殊时,应按实际情况采⽤。
2、第6 项书库活荷载当书架⾼度⼤于2m 时,书库活荷载尚应按每⽶书架⾼度不⼩于2.5kN/㎡确定。
3、第8 项中的客车活荷载只适⽤于停放载⼈少于9 ⼈的客车;消防车活荷载是适⽤于满载总重来源:
/doc/6164a17131b765ce05081478.html
为300kN的⼤型车辆;当不符合本表的要求时,应将车轮的局部荷载按结构效应的等效原则,换算为等效均布荷载。
4、第11 项楼梯活荷载,对预制楼梯踏步平板,尚应按1.5kN 集中荷载验算来源:考试⼤
5、本表各项荷载不包括隔墙⾃重和⼆次装修荷载。
对固定隔墙的⾃重应按恒荷载考虑,当隔墙来源:考试⼤
位置可灵活⾃由布置时,⾮固定隔墙的⾃重应取每延⽶长墙重(kN/m)的1/3 作为楼⾯活荷载的附加值(kN/㎡)计⼊,附加值不⼩于1.0kN/m2。
民用建筑楼面均布活荷载标准值及其组合值、频遇值和准永久值系数消防车(2)双向板楼盖和无梁楼盖(柱网尺寸不小于6mx6m)客车消防车35。
02。
520。
00.70.70.70。
70。
70。
70.60。
60.69厨房(1)一般的(2)餐厅的2。
04.00.70.70。
60。
70。
50.710浴室、厕所、盥洗室:(1)第一项中的民用建筑(2)其他民用建筑(3)设浴缸、坐厕的卫生间(4)有分割的蹲厕公共卫生间(包括填料、隔墙)2。
02。
54.08.00。
70。
70.70.70。
50.60.60.40。
50。
50。
611走廊、门厅、楼梯:(1)宿舍、旅馆、医院病房、托儿所、幼儿园、住宅(2)办公楼、教室、餐厅、医院门诊部(3)消防疏散楼梯、其他民用建筑2。
02。
53。
50。
70。
70。
70。
50.60。
50。
40。
50.312阳台:(1)一般情况(2)当人群有可能密集时2.53。
50.70。
60。
513管道转换层4。
00。
70。
6 14电梯井道下有人到达房间的顶板 5.00.70。
515通风机平台5号通风机6。
00。
70。
85 8号通风机8。
016酒吧间、展销间3。
0~4.00.70.60。
53第8项中的客车活荷载只适用于停放载人少于9人的客车;消防车活荷载是适用于满载总重为300kN 的大型车辆;当不符合本表的要求时,应将车轮的局部荷载按结构效应的等效原则,换算为等效均布荷载。
4第11项楼梯活荷载,对预制楼梯踏步平板,尚应按1.5kN 集中荷载验算.5第22项活荷载适用于停放轿车的车库.6本表各项荷载不包括隔墙自重和二次装修荷载。
对固定隔墙的自重应按恒荷载考虑,当隔墙位置在设计中没用指明或允许灵活自由布置时,非固定隔墙的自重可取每延米长墙重(kN/m)的1/3作为楼面活荷载的附加值(kN/㎡)计入,附加值不宜小于1。
0kN/㎡。
有医疗设备的楼(地)面均布活荷载300~500mm厚浸水饱和土层等材料中及屋顶花园活荷载标准值3.0kN/㎡,若无具体资料时,可按12。
民用建筑楼面均布活荷载标准值及其组合值、频遇值和准永久值系数
注:1 本表所给各项活荷载适用于一般使用条件,当使用荷载较大或情况特殊时,应按实
际情况采用。
2 第6 项书库活荷载当书架高度大于2m 时,书库活荷载尚应按每米书架高度不小于
2.5kN/㎡确定。
3 第8 项中的客车活荷载只适用于停放载人少于9 人的客车;消防车活荷载是适用于满载总重为300kN 的大型车辆;当不符合本表的要求时,应将车轮的局部荷载按结构效应的等
效原则,换算为等效均布荷载。
4 第11 项楼梯活荷载,对预制楼梯踏步平板,尚应按1.5kN 集中荷载验算。
5 本表各项荷载不包括隔墙自重和二次装修荷载。
对固定隔墙的自重应按恒荷载考虑,当
隔墙位置可灵活自由布置时,非固定隔墙的自重应取每延米长墙重(kN/m)的1/3 作为楼面活
荷载的附加值(kN/㎡)计入,附加值不小于1.0kN/㎡。
注:1 不上人的屋面,当施工或维修荷载较大时,应按实际情况采用;对不同结构应按有关设计规范的规定,将标准值作0.2kN/m2 的增减。
2 上人的屋面,当兼作其他用途时,应按相应楼面活荷载采用。
3 对于因屋面排水不畅、堵塞等引起的积水荷载,应采取构造措施加以防止;必要时,应按积水的可能深度确定屋面活荷载。
4 屋顶花园活荷载不包括花圃土石等材料自重。