生理实验七 胃肠运动的观察 PPT
- 格式:ppt
- 大小:43.00 KB
- 文档页数:21
实验七胃肠运动的直接观察引言胃肠道是消化系统中的重要组织,负责将食物分解为可吸收的营养物质,并将废物排除体外。
胃肠运动是胃肠道正常功能的重要组成部分,它包括胃肠蠕动和消化液分泌,起到推动和混合食物的作用。
本实验旨在通过直接观察胃肠运动的方式,了解其机制和特征。
材料和方法材料:1.实验动物:健康的小鼠(数量根据实验需求)2.手术工具:手套、手术剪刀、镊子、医用注射器、10%氯化乙酸溶液、生理盐水3.实验设备:显微镜、组织取样刀、组织定位器、组织采集器、生理记录仪、荧光染料(如罗丹明B)4.实验药物:促胃肠运动药物(如卡维地洛)方法:1.动物术前准备:a.将小鼠放置于适宜的养殖环境中,维持其正常的饮食和生活习惯。
b.饲料禁食:在实验开始前12小时禁食,但允许饮水。
c.注射镇静剂:使用医用注射器将适量的镇静剂注射于小鼠体内,使其处于麻醉状态。
2.手术步骤:a.毛发剃除:在小鼠腹部用剃刀剃除毛发,以保持手术区域清洁。
b.手术准备:带手套进行手术。
使用消毒药水清洗手术器械,并准备好所需的手术材料。
c.手术切口:通过小鼠腹部进行中线切口,暴露出胃肠道。
d.取样和观察:使用组织取样刀和组织定位器采集胃肠道组织样本,并将其放置在显微镜下观察和记录。
3.药物处理:a.药物注射:使用医用注射器将促胃肠运动药物注射到小鼠体内。
b.观察记录:在药物注射后记录胃肠道的运动变化,并与未注射药物的情况进行对比。
4.数据分析:a.使用生理记录仪记录胃肠道运动的变化,并进行数据分析和统计。
b.将数据使用统计学方法进行处理,比较药物注射前后的差异。
结果与讨论通过以上实验步骤,我们可以直接观察和记录胃肠道的运动。
在正常情况下,胃肠道呈现周期性的蠕动运动,有助于食物的混合和推动。
在注射促胃肠运动药物之后,我们可以观察到胃肠道运动的增强或减弱,从而了解药物对胃肠道运动的影响。
此外,我们还可以使用荧光染料来标记胃肠道的组织结构,以更清晰地观察和记录胃肠道运动。
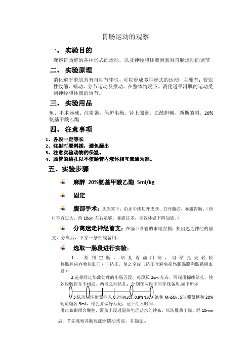
胃肠运动的观察一、实验目的观察胃肠道的各种形式的运动,以及神经和体液因素对胃肠运动的调节二、实验原理消化道平滑肌具有自动节律性,可以形成多种形式的运动,主要有:紧张性收缩、蠕动、分节运动及摆动。
在整体情况下,消化道平滑肌的运动受到神经和体液的调节。
三、实验用品兔、手术器械、注射器、保护电极、肾上腺素、乙酰胆碱、新斯的明、20%氨基甲酸乙酯四、注意事项1、各段一定等长2、注射时要斜插,避免漏出3、注意实验动物的保温。
4、肠管的结扎以不使肠管内液体相互流通为准。
五、实验步骤麻醉20%氨基甲酸乙酯5ml/kg固定腹部手术:从剑突下,沿正中线切开皮肤、打开腹腔,暴露胃肠。
(伤口不宜过大,约10cm左右足够。
暴露过多,导致体温下降加剧。
)Array分离迷走神经前支:在膈下食管的末端左侧,找出迷走神经的前支,分离后,下穿一条细线备用。
选取一肠段进行实验:1.找到空肠,结扎近幽门端,自结扎处轻轻将肠腔内容物往肛门方向挤压,使之空虚(挤压时避免损伤肠黏膜和肠系膜血管)。
2.选择经过如此处理的小肠五段,每段长2cm左右,两端用棉线结扎,使.如下所示饱和MnSO4、5%葡萄糖和20%葡萄糖各5mL,结扎并做好标记,记下注入时间。
用止血钳闭合腹腔,覆盖上浸透温热生理盐水的纱布,以防散热干燥。
经10min后,首先观察各肠段涨缩蠕动状况,并描记。
实验项目观察胃肠的正常运动分别滴加肾上腺素和乙酰胆碱于肠壁上,观察胃肠运动的变化观察、记录各肠段对内容物吸收的情况,并比较、分析、解释。
六、实验结果结扎后(结扎了明显的五段)结论:注入生理盐水的小肠变细,注入硫酸镁的小肠变粗结果及分析:(1)胃的运动形成有紧张收缩、等容性舒张、蠕动,因为兔子在平静时是紧张性收缩,因此蠕动平稳而有规律胃正常运动(2)用电刺激迷走神经使末梢释放递质乙酰胆碱作用于胃肠平滑道平滑肌上N受体,引起胃肠运动增强,蠕动加快。
(3)刺激内脏大神经其末梢释放的去甲肾上腺素作用于胃肠道平滑肌β受体,引起胃肠运动减弱,蠕动变慢。
7胃肠运动的直接观察、⼩肠吸收与渗透压的关系⼀、实验⽬的:1﹒观察胃肠道的各种形式的运动,以及神经和体液因素对胃肠运动的调节。
2.掌握描记胃肠运动的原理和⽅法。
3.观察不同渗透压溶液对⼩肠吸收的影响,并分析其作⽤机理⼆、实验原理:1.消化间期⼩肠的运动形式是周期性的移动性收缩群。
2.消化期⼩肠运动的基本形式是紧张性收缩、分节运动和蠕动三、实验⽤品:⽣物信号处理系统,呼吸换能器,刺激电极,⼿术台,兔⽤⼿术器械,⽓管插管,橡⽪管,注射器,纱布和棉线,5%葡萄糖溶液、硫酸镁溶液和⽣理盐⽔,肾上腺素、⼄酰胆碱、新斯的明、20%氨基甲酸⼄酯。
四、实验⽅法与步骤:1.捉拿:实验家兔多数饲养在笼内,所以抓取较为⽅便,⼀般以右⼿抓住兔颈部的⽑⽪提起,然后左⼿托其臀部或腹部,让其体重重量的⼤部分集中在左⼿上,这样就避免了抓取过程中的动物损伤。
不能采⽤抓双⽿或抓提腹部。
称重,⽤20%乌拉坦溶液按5ml/kg体重⽿缘静脉注射。
2.⿇醉并固定兔⼦,剪⽑、切开颈部⽪肤,暴露⽓管3.⽓管、迷⾛神经下穿棉线备⽤4.将⽓管切开⼀⼩⼝,插管结扎5.腹部剪⽑、切开⽪肤,暴露胃肠6.观察胃肠蠕动状况,并描记7.在胃肠上分别滴加肾上腺素、⼄酰胆碱,观察胃肠蠕动状况;分别刺激迷⾛神经、内脏⼤神经,观察胃肠蠕动状况8.于⼩肠上选取两段带有吸收⽑细⾎管的部位,两端结扎,两段之间结扎;分别在两段中间穿线备⽤;分别将⽣理盐⽔或(5%葡萄糖溶液)、饱和硫酸美溶液注⼊两段⼩肠,结扎。
⼀段时间后,观察两段⼩肠注意事项1、各段⼀定等长2、注射时要斜插,避免漏出3、避免损伤肠黏膜和肠系膜⾎管4、结扎肠段时应防⽌把⾎管结扎,以免影响实验效果。
5、注意实验动物的保温。
6、肠管的结扎以不使肠管内液体相互流通为准。
实验项⽬1.观察胃肠的正常运动2.电刺激迷⾛神经,观察胃肠动作变化3.刺激内脏⼤神经4.滴加⼄酰胆碱于肠壁上,观察胃肠运动的变化5.肾上腺素于肠壁上,观察胃肠运动的变化6.观察、记录各肠段对不同渗透压的溶液吸收的情况,并⽐较、分析、解释五、实验结果观察与记录以及分析:1胃的正常运动记录图:观察到肠、胃的运动:胃的运动形式有容受性舒张、紧张性收缩、蠕动肠的紧张性收缩、分节运动、蠕动三种运动⽅式2电刺激迷⾛神经,观察胃肠动作变化胃肠运动受副交感神经的⽀配,副交感神经加强胃肠运动,迷⾛神经为副交感神经,电刺激迷⾛神经,胃紧张性增强3刺激内脏⼤神经胃肠运动受交感神经的⽀配,交感神经抑制围胃肠运动,内脏⼤神经为交感神经,电刺激迷内脏⼤神经,胃紧张性减弱4滴加⼄酰胆碱于肠壁上,观察胃肠运动的变化滴加⼄酰胆碱,肠运动加强5肾上腺素于肠壁上,观察胃肠运动的变化滴加肾上腺素,肠运动减弱。